A Novel Heterogeneous Superoxide Support-Coated Catalyst for Production of Biodiesel from Roasted and Unroasted Sinapis arvensis Seed Oil
Abstract
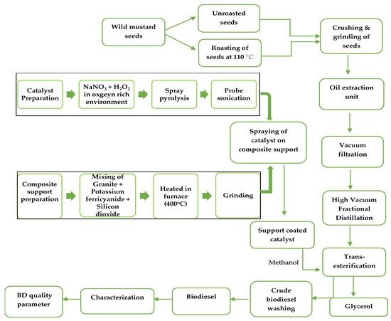
:1. Introduction
2. Results and Discussion
2.1. Effect of Roasting on Oil Yield
2.2. Effect of Catalyst Concentration
2.3. Effect of Oil to Methanol Molar Ratio on Biodiesel Yield (%)
2.4. Fatty Acid Profile
2.5. Assessment of Fuel Quality Parameters
3. Materials and Methods
3.1. Chemicals and Reagents
3.2. Materials and Oil Extraction
3.3. High Vacuum Fractional Distillation (HVFD)
3.4. Preparation of Sodium Superoxide and Transesterification
3.5. Quality Parameters of Biodiesel
3.6. Characterization
4. Conclusions
Supplementary Materials
Author Contributions
Funding
Data Availability Statement
Acknowledgments
Conflicts of Interest
Disclaimer
References
- Sanjid, A.; Masjuki, H.; Kalam, M.; Abedin, M.; Rahman, S.A. Experimental investigation of mustard biodiesel blend properties, performance, exhaust emission and noise in an unmodified diesel engine. APCBEE Procedia 2014, 10, 149–153. [Google Scholar] [CrossRef] [Green Version]
- Ikram, M.M.; Hanif, M.A.; Khan, G.S.; Rashid, U.; Nadeem, F. Significant seed oil feedstocks for renewable production of biodiesel: A review. Curr. Org. Chem. 2019, 23, 1509–1516. [Google Scholar] [CrossRef]
- Inam, S.; Khan, S.; Nadeem, F. Impacts of derivatization on physiochemical fuel quality parameters of fatty acid methyl esters (FAME)—A comprehensive review. Int. J. Chem. Biochem. Sci. 2019, 15, 42–49. [Google Scholar]
- Kalsoom, M.; El Zerey-Belaskri, A.; Nadeem, F.; Shehzad, M. Fatty acid chain length optimization for biodiesel production using different chemical and biochemical approaches—A comprehensive. Int. J. Chem. Biochem. Sci. 2017, 11, 75–94. [Google Scholar]
- Nadeem, F.; Inam, S.; Rashid, U.; Kainat, R.; Iftikhar, A. A review of geographical distribution, phytochemistry, biological properties and potential applications of Pongamia pinatta. Int. J. Chem. Biochem. Sci. 2016, 10, 79–86. [Google Scholar]
- Nadeem, F.; Shahzadi, A.; El Zerey-Belaskri, A.; Abbas, Z. Conventional and advanced purification techniques for crude biodiesel—A critical review. Int. J. Chem. Biochem. Sci. 2017, 12, 113–121. [Google Scholar]
- Shahzadi, A.; Grondahl, L.; Nadeem, F. Development of effective composite supports for production of biodiesel—A detailed review. Int. J. Chem. Biochem. Sci. 2019, 16, 76–86. [Google Scholar]
- Iqra, Y.; Umer, R.; Farwa, N. Alumina supported catalytic materials for biodiesel production—A detailed review. Int. J. Chem. Biochem. Sci. 2019, 16, 41–53. [Google Scholar]
- Hanif, M.A.; Nisar, S.; Akhtar, M.N.; Nisar, N.; Rashid, N. Optimized production and advanced assessment of biodiesel: A review. Int. J. Energy Res. 2018, 42, 2070–2083. [Google Scholar] [CrossRef]
- Hanif, M.A.; Nisar, S.; Rashid, U. Supported solid and heteropoly acid catalysts for production of biodiesel. Catal. Rev. 2017, 59, 165–188. [Google Scholar] [CrossRef]
- Mehboob, A.; Nisar, S.; Rashid, U.; Choong, T.S.Y.; Khalid, T.; Qadeer, H.A. Reactor designs for the production of biodiesel. Int. J. Chem. Biochem. Sci. 2016, 10, 87–94. [Google Scholar]
- Nisar, S.; Farooq, U.; Idress, F.; Rashid, U.; Choong, T.S.Y.; Umar, A. Biodiesel by-product glycerol and its products. Int. J. Chem. Biochem. Sci. 2016, 9, 92–96. [Google Scholar]
- Nisar, S.; Ishaq, A.; Asia Sultana, F.; Shehzad, M.R. Reactions other than transesterification for biodiesel production. Int. J. Chem. Biochem. Sci. 2017, 12, 141–146. [Google Scholar]
- Doddabasava, R.P. Biodiesel production cost analysis from the pongamia pinnata: A case study in Yadagiri district of Karnataka-India. Int. J. Sci. Res. 2014, 3, 128–131. [Google Scholar]
- Kareem, S.; Falokun, E.; Balogun, S.; Akinloye, O.; Omeike, S. Enzymatic biodiesel production from palm oil and palm kernel oil using free lipase. Egypt. J. Pet. 2017, 26, 635–642. [Google Scholar] [CrossRef] [Green Version]
- Goembira, F.; Matsuura, K.; Saka, S. Biodiesel production from rapeseed oil by various supercritical carboxylate esters. Fuel 2012, 97, 373–378. [Google Scholar] [CrossRef] [Green Version]
- Kamel, D.A.; Farag, H.A.; Amin, N.K.; Zatout, A.A.; Ali, R.M. Smart utilization of jatropha (Jatropha curcas Linnaeus) seeds for biodiesel production: Optimization and mechanism. Ind. Crops Prod. 2018, 111, 407–413. [Google Scholar] [CrossRef]
- Sanjid, A.; Masjuki, H.; Kalam, M.; Rahman, S.A.; Abedin, M.; Palash, S. Impact of palm, mustard, waste cooking oil and Calophyllum inophyllum biofuels on performance and emission of CI engine. Renew. Sustain. Energy Rev. 2013, 27, 664–682. [Google Scholar] [CrossRef]
- Rashid, U.; Anwar, F. Production of biodiesel through optimized alkaline-catalyzed transesterification of rapeseed oil. Fuel 2008, 87, 265–273. [Google Scholar] [CrossRef]
- Vivek, N.; Sindhu, R.; Madhavan, A.; Anju, A.J.; Castro, E.; Faraco, V.; Pandey, A.; Binod, P. Recent advances in the production of value added chemicals and lipids utilizing biodiesel industry generated crude glycerol as a substrate–metabolic aspects, challenges and possibilities: An overview. Bioresour. Technol. 2017, 239, 507–517. [Google Scholar] [CrossRef]
- Ejikeme, P.; Anyaogu, I.; Ejikeme, C.; Nwafor, N.; Egbuonu, C.; Ukogu, K.; Ibemesi, J. Catalysis in biodiesel production by transesterification processes—An insight. J. Chem. 2010, 7, 1120–1132. [Google Scholar] [CrossRef]
- Giuffrè, A.; Capocasale, M.; Zappia, C.; Poiana, M. Biodiesel from tomato seed oil: Transesterification and characterisation of chemical-physical properties. Agron. Res. 2017, 15, 133–143. [Google Scholar]
- Guldhe, A.; Singh, P.; Ansari, F.A.; Singh, B.; Bux, F. Biodiesel synthesis from microalgal lipids using tungstated zirconia as a heterogeneous acid catalyst and its comparison with homogeneous acid and enzyme catalysts. Fuel 2017, 187, 180–188. [Google Scholar] [CrossRef]
- Refaat, A. Biodiesel production using solid metal oxide catalysts. Int. J. Environ. Sci. Technol. 2011, 8, 203–221. [Google Scholar] [CrossRef] [Green Version]
- Cao, F.; Chen, Y.; Zhai, F.; Li, J.; Wang, J.; Wang, X.; Wang, S.; Zhu, W. Biodiesel production from high acid value waste frying oil catalyzed by superacid heteropolyacid. Biotechnol. Bioeng. 2008, 101, 93–100. [Google Scholar] [CrossRef] [PubMed]
- Refaat, A. Different techniques for the production of biodiesel from waste vegetable oil. Int. J. Environ. Sci. Technol. 2010, 7, 183–213. [Google Scholar] [CrossRef] [Green Version]
- Shuit, S.H.; Yee, K.F.; Lee, K.T.; Subhash, B.; Tan, S.H. Evolution towards the utilisation of functionalised carbon nanotubes as a new generation catalyst support in biodiesel production: An overview. RSC Adv. 2013, 3, 9070–9094. [Google Scholar] [CrossRef]
- Corro, G.; Pal, U.; Tellez, N. Biodiesel production from Jatropha curcas crude oil using ZnO/SiO2 photocatalyst for free fatty acids esterification. Appl. Catal. B Environ. 2013, 129, 39–47. [Google Scholar] [CrossRef]
- Nemade, K.; Waghuley, S. Novel synthesis approach for stable sodium superoxide (NaO2) nanoparticles for LPG sensing application. Int. Nano Lett. 2017, 7, 233–236. [Google Scholar] [CrossRef] [Green Version]
- Hama, J.R. Comparison of fatty acid profile changes between unroasted and roasted brown sesame (Sesamum indicum L.) seeds oil. Int. J. Food Prop. 2017, 20, 957–967. [Google Scholar] [CrossRef] [Green Version]
- Nwokocha, L.M.; Adegbuyiro, A. Effect of roasting temperature on the physicochemical properties of Jatropha curcas Kernel oil extracted with cold hexane and hot water. Afr. J. Pure Appl. Chem. 2017, 11, 19–29. [Google Scholar]
- Adam, N.; Shanableh, A. Comparison of biodiesel production from a variety of feedstocks. In Proceedings of the Third International Conference on Water, Energy and Environment (ICWEE), Sharjah, United Arab Emirates, 24–26 March 2015; pp. 362–368. [Google Scholar]
- Ambat, I.; Srivastava, V.; Sillanpää, M. Recent advancement in biodiesel production methodologies using various feedstock: A review. Renew. Sustain. Energy Rev. 2018, 90, 356–369. [Google Scholar] [CrossRef]
- Dey, S.; Gadakh, S.K.; Sudalai, A. Titanium superoxide—A stable recyclable heterogeneous catalyst for oxidative esterification of aldehydes with alkylarenes or alcohols using TBHP as an oxidant. Org. Biomol. Chem. 2015, 13, 10631–10640. [Google Scholar] [CrossRef] [PubMed]
- Guldhe, A.; Singh, B.; Mutanda, T.; Permaul, K.; Bux, F. Advances in synthesis of biodiesel via enzyme catalysis: Novel and sustainable approaches. Renew. Sustain. Energy Rev. 2015, 41, 1447–1464. [Google Scholar] [CrossRef]
- Sankaran, R.; Show, P.L.; Chang, J.S. Biodiesel production using immobilized lipase: Feasibility and challenges. Biofuels Bioprod. Biorefin. 2016, 10, 896–916. [Google Scholar] [CrossRef]
- Supamathanon, N.; Wittayakun, J.; Prayoonpokarach, S. Properties of Jatropha seed oil from Northeastern Thailand and its transesterification catalyzed by potassium supported on NaY zeolite. J. Ind. Eng. Chem. 2011, 17, 182–185. [Google Scholar] [CrossRef]
- Canakci, M.; Van Gerpen, J. Biodiesel production from oils and fats with high free fatty acids. Trans. ASAE 2001, 44, 1429–1436. [Google Scholar] [CrossRef]
- Abdulkareem Ghassan, A.; Mijan, N.-A.; Hin Taufiq-Yap, Y. Nanomaterials: An Overview of Nanorods Synthesis and Optimization. In Nanorods and Nanocomposites; IntechOpen: London, UK, 2020. [Google Scholar]
- Meher, L.C.; Naik, S.N.; Naik, M.K.; Dalai, A.K. Biodiesel production using Karanja (Pongamia pinnata) and Jatropha (Jatropha curcas) seed oil. In Handbook of Plant-Based Biofuels; CRC Press: Boca Raton, FL, USA, 2008; pp. 255–266. [Google Scholar]
- Kartika, I.A.; Yani, M.; Ariono, D.; Evon, P.; Rigal, L. In situ transesterification of oil-containing Jatropha curcas seeds to produce biodiesel fuel. J. Teknik Kimia Indones. 2012, 11, 41–49. [Google Scholar] [CrossRef]
- Obadiab, A.; Kannan, R.; Ramasubbu, A.; Vasanth, K. Studies on the effect of antioxidnats on the long-term storage stability and oxidation stability of Jatropha biodiesel. Int. J. Res. Chem. Environ. 2012, 2, 130–139. [Google Scholar]
- Banković-Ilić, I.B.; Stojković, I.J.; Stamenković, O.S.; Veljkovic, V.B.; Hung, Y.-T. Waste animal fats as feedstocks for biodiesel production. Renew. Sustain. Energy Rev. 2014, 32, 238–254. [Google Scholar] [CrossRef] [Green Version]
- Saxena, P.; Jawale, S.; Joshipura, M.H. A review on prediction of properties of biodiesel and blends of biodiesel. Procedia Eng. 2013, 51, 395–402. [Google Scholar] [CrossRef] [Green Version]
- Alptekin, E.; Canakci, M. Optimization of transesterification for methyl ester production from chicken fat. Fuel 2011, 90, 2630–2638. [Google Scholar] [CrossRef]
- Kirubakaran, M.; Selvan, V.A.M. A comprehensive review of low cost biodiesel production from waste chicken fat. Renew. Sustain. Energy Rev. 2018, 82, 390–401. [Google Scholar] [CrossRef]
- Charoenchaitrakool, M.; Thienmethangkoon, J. Statistical optimization for biodiesel production from waste frying oil through two-step catalyzed process. Fuel Process. Technol. 2011, 92, 112–118. [Google Scholar] [CrossRef]
- Atadashi, I.; Aroua, M.; Aziz, A.A.; Sulaiman, N. Production of biodiesel using high free fatty acid feedstocks. Renew. Sustain. Energy Rev. 2012, 16, 3275–3285. [Google Scholar] [CrossRef]
- Diwakar, B.T.; Dutta, P.K.; Lokesh, B.R.; Naidu, K.A. Physicochemical properties of garden cress (Lepidium sativum L.) seed oil. J. Am. Oil Chem. Soc. 2010, 87, 539–548. [Google Scholar] [CrossRef]
- Deep, A.; Sandhu, S.; Chander, S. Optimization of reaction parameters of transesterification for castor oil. J. Sci. Ind. Res. 2017, 76, 115–118. [Google Scholar]

| Seeds Type | Seed Weight (kg) | Oil Weight (kg) | Yield (%) |
|---|---|---|---|
| Unroasted seeds | 5 | 1.77 | 35.4 |
| Roasted seeds | 5 | 1.96 | 39.2 |
| Unroasted Oil | NaO2/SiO2/PFC/Granite (%) | Oil to Methanol Ratio | Biodiesel Yield (%) |
|---|---|---|---|
| Pure oil | 0.25 | 1:0.3 | 87.3 |
| 0.50 | 1:0.3 | 63.6 | |
| 1.00 | 1:0.3 | 56.0 | |
| 1.50 | 1:0.3 | 55.0 | |
| 2.00 | 1:0.3 | 45.0 | |
| 0.25 | 1:0.6 | 80.4 | |
| 0.25 | 1:0.9 | 85.0 | |
| 0.25 | 1:1.2 | 88.0 | |
| 0.25 | 1:1.5 | 72.6 | |
| Fraction F1 | 0.25 | 1:0.3 | 80.0 |
| 0.50 | 1:0.3 | 86.0 | |
| 1.00 | 1:0.3 | 82.8 | |
| 1.50 | 1:0.3 | 77.6 | |
| 2.00 | 1:0.3 | 70.4 | |
| 0.50 | 1:0.6 | 85.6 | |
| 0.50 | 1:0.9 | 87.8 | |
| 0.50 | 1:1.2 | 88.6 | |
| 0.50 | 1:1.5 | 70.2 | |
| Fraction F2 | 0.25 | 1:0.3 | 81.8 |
| 0.50 | 1:0.3 | 96.0 | |
| 1.00 | 1:0.3 | 90.8 | |
| 1.50 | 1:0.3 | 82.0 | |
| 2.00 | 1:0.3 | 33.6 | |
| 0.50 | 1:0.6 | 84.6 | |
| 0.50 | 1:0.9 | 81.5 | |
| 0.50 | 1:1.2 | 98.4 | |
| 0.50 | 1:1.5 | 86.8 | |
| Fraction F3 | 0.25 | 1:0.3 | 50.2 |
| 0.50 | 1:0.3 | 54.4 | |
| 1.00 | 1:0.3 | 76.6 | |
| 1.50 | 1:0.3 | 60.1 | |
| 2.00 | 1:0.3 | 49.8 | |
| 1.00 | 1:0.6 | 70.1 | |
| 1.00 | 1:0.9 | 74.3 | |
| 1.00 | 1:1.2 | 88.0 | |
| 1.00 | 1:1.5 | 82.8 |
| Roasted Oil | NaO2/SiO2/PFC/Granite (%) | Oil to Methanol Ratio | Biodiesel Yield (%) |
|---|---|---|---|
| Pure oil | 0.25 | 1:0.3 | 76.2 |
| 0.50 | 1:0.3 | 82.0 | |
| 1.00 | 1:0.3 | 50.0 | |
| 1.50 | 1:0.3 | 48.0 | |
| 2.00 | 1:0.3 | 30.6 | |
| 0.50 | 1:0.6 | 80.4 | |
| 0.50 | 1:0.9 | 77.0 | |
| 0.50 | 1:1.2 | 89.0 | |
| 0.50 | 1:1.5 | 85.4 | |
| Fraction F1 | 0.25 | 1:0.3 | 69.6 |
| 0.50 | 1:0.3 | 72.2 | |
| 1.00 | 1:0.3 | 75.4 | |
| 1.50 | 1:0.3 | 74.2 | |
| 2.00 | 1:0.3 | 71.3 | |
| 1.00 | 1:0.6 | 86.8 | |
| 1.00 | 1:0.9 | 80.8 | |
| 1.00 | 1:1.2 | 88.0 | |
| 1.00 | 1:1.5 | 81.1 | |
| Fraction F2 | 0.25 | 1:0.3 | 63.6 |
| 0.50 | 1:0.3 | 72.2 | |
| 1.00 | 1:0.3 | 75.6 | |
| 1.50 | 1:0.3 | 90.8 | |
| 2.00 | 1:0.3 | 33.6 | |
| 1.50 | 1:0.6 | 79.2 | |
| 1.50 | 1:0.9 | 81.8 | |
| 1.50 | 1:0.15 | 82.1 | |
| 1.50 | 1:1.2 | 99.2 | |
| Fraction F3 | 0.25 | 1:0.3 | 57.8 |
| 0.50 | 1:0.3 | 83.4 | |
| 1.00 | 1:0.3 | 80.8 | |
| 1.50 | 1:0.3 | 79.1 | |
| 2.00 | 1:0.3 | 65.4 | |
| 0.50 | 1:0.6 | 82.4 | |
| 0.50 | 1:0.9 | 82.0 | |
| 0.50 | 1:0.15 | 84.0 | |
| 0.50 | 1:1.2 | 87.4 |
| S. arvensis Seed Oil | Enzyme (%) | Biodiesel Yield (%) | |||
|---|---|---|---|---|---|
| Pure Oil | F1 | F2 | F3 | ||
| Unroasted | 1.00 | 78 | 82.4 | 80.4 | 80.9 |
| Roasted | 1.00 | 84.5 | 81 | 80.7 | 79.3 |
| Fatty Acid | Percentage (%) | |||||||
|---|---|---|---|---|---|---|---|---|
| Unroasted | F1 | F2 | F3 | Roasted | F1 | F2 | F3 | |
| Palmitic acid (C16:0) | 3.6 | 76.7 | - | - | 3.7 | 79.0 | - | - |
| Stearic acid (C18:0) | 1.1 | 12.1 | - | - | 1.2 | 12.7 | - | - |
| Oleic acid (C18:1) | 22.3 | 4.7 | 68.9 | - | 23.2 | 5.8 | 69.1 | - |
| Linoleic acid (C18:2) | 15.2 | 0.5 | 11.9 | 1.2 | 16.1 | 0.9 | 11.7 | 1.7 |
| Gondoic acid (C20:1) | 11.1 | - | 3.3 | 15.9 | 11.7 | - | 3.1 | 16.9 |
| Erucic acid (C22:1) | 38.1 | - | 15.4 | 60.7 | 40.1 | - | 15.6 | 61.5 |
| Nervonic acid (C24:1) | 1.1 | - | 0.1 | 10.2 | 1.4 | - | 0.2 | 11.2 |
| Fuel Parameters | S. arvensis Biodiesel | Jatropha | Karanja | Diesel ASTM D975 | ASTM D6751 Limits |
|---|---|---|---|---|---|
| Density (g/cm3) | 0.84–0.94 | 0.871 | 0.8 | 0.85 | Not specified |
| Cloud point (°C) | −3 to −1 | 11 | 19 | −15–5 | −15 to 10 |
| Pour point (°C) | −9 to −12 | 0 | 15 | −35–15 | Not specified |
| Acid value (mg KOH/g) | 0.06–0.14 | 0.20 | 0.5 | - | 0.50 max |
| Iodine value (g I2/100g) | 105–110 | 91.25 | 86.5 | - | Not specified |
| Saponification value (mg KOH/g) | 140–149 | 180.33 | - | - | Not specified |
| Cetane number | 58.2–61.7 | 62.5 | 56 | 40–55 | 47 minimum |
| Fractions | S. arvensis Seed Oil (%) | |||
|---|---|---|---|---|
| Temperature Range (°C) | Unroasted | Temperature Range (°C) | Roasted | |
| F1 | 218–241 | 13.87 | 215–253 | 14.36 |
| F2 | 248–263 | 48.48 | 219–264 | 49.53 |
| F3 | 267–280 | 36.60 | 257–274 | 35.92 |
Publisher’s Note: MDPI stays neutral with regard to jurisdictional claims in published maps and institutional affiliations. |
© 2021 by the authors. Licensee MDPI, Basel, Switzerland. This article is an open access article distributed under the terms and conditions of the Creative Commons Attribution (CC BY) license (https://creativecommons.org/licenses/by/4.0/).
Share and Cite
Hanif, M.; Bhatti, H.N.; Hanif, M.A.; Rashid, U.; Hanif, A.; Moser, B.R.; Alsalme, A. A Novel Heterogeneous Superoxide Support-Coated Catalyst for Production of Biodiesel from Roasted and Unroasted Sinapis arvensis Seed Oil. Catalysts 2021, 11, 1421. https://doi.org/10.3390/catal11121421
Hanif M, Bhatti HN, Hanif MA, Rashid U, Hanif A, Moser BR, Alsalme A. A Novel Heterogeneous Superoxide Support-Coated Catalyst for Production of Biodiesel from Roasted and Unroasted Sinapis arvensis Seed Oil. Catalysts. 2021; 11(12):1421. https://doi.org/10.3390/catal11121421
Chicago/Turabian StyleHanif, Maryam, Haq Nawaz Bhatti, Muhammad Asif Hanif, Umer Rashid, Asma Hanif, Bryan R. Moser, and Ali Alsalme. 2021. "A Novel Heterogeneous Superoxide Support-Coated Catalyst for Production of Biodiesel from Roasted and Unroasted Sinapis arvensis Seed Oil" Catalysts 11, no. 12: 1421. https://doi.org/10.3390/catal11121421
APA StyleHanif, M., Bhatti, H. N., Hanif, M. A., Rashid, U., Hanif, A., Moser, B. R., & Alsalme, A. (2021). A Novel Heterogeneous Superoxide Support-Coated Catalyst for Production of Biodiesel from Roasted and Unroasted Sinapis arvensis Seed Oil. Catalysts, 11(12), 1421. https://doi.org/10.3390/catal11121421

