Impact of Chatbots on User Experience and Data Quality on Citizen Science Platforms
Abstract
1. Introduction
2. Related Work
2.1. Data Validation in CS Projects
2.1.1. Peer and Expert Verification
2.1.2. Automatic Quality Assessment
2.1.3. Model-Based Quality Assessment
2.2. Utilising LLMs as Chatbots
Quality Assessment of Chatbots
2.3. LLMs in Biodiversity Platforms
3. A Citizen Science Use Case: Les Herbonautes
The “Les Herbonautes” Website
4. Problem Description
4.1. Meeting with the Responsible Parties
4.1.1. Data Quality
4.1.2. Quality of Life
4.1.3. Efficiency
4.2. User Analysis
4.3. Context Analysis
4.4. Formalized Requirements
4.4.1. Data Validation
- R1:
- User Input Error Analysis: The system must analyze user input for errors and inconsistencies to ensure data accuracy. If the input is not validated, the user should be prompted to re-enter the data.
- R2:
- Onboarding Process: The system must use project and context information to help new users familiarize themselves with the platform and data entry guidelines.
- R3:
- User Preferences and Expertise Management: The system must save and utilize the preferences and expertise levels of each user to personalize their experience and thus enhance user engagement.
- R4:
- Specimen Database Access: The system must have seamless access to the specimen database. It should support efficient data retrieval and entry for mission-related tasks.
4.4.2. Data Quality
- R5:
- Input Recommendation: The system should recommend appropriate inputs for the fields.
- R6:
- Required Fields Definition: The system should clearly define the required fields for data entry to maintain consistency and completeness across the database. Users should be guided to fill in all necessary fields accurately.
- R7:
- Research Support: The system should assist users in researching specimen-related information by providing answers in natural language. This support will help users make informed decisions during data entry while lowering the barrier of participation for non-expert users.
- R8:
- GPS Coordinate Handling: The system should manage GPS coordinates by automatically generating them after users have entered the information for all relevant fields. This process ensures the accuracy of the geographic data and decreases the amount of information users must deduce.
- R9:
- Instant Feedback to Incorrect User Input: The system must provide instant feedback when users enter incorrect data. This immediate response allows users to correct their inputs promptly, enhancing the overall quality and reliability of the data collected.
4.4.3. User Experience
- R10:
- Enhancement of Expert and User Communication: The system should improve communication between experts and citizen scientists. This can be achieved through a chatbot that allows users to contact experts.
- R11:
- Admin Assistance: The system should provide tools and features to assist administrators in managing data and overseeing user contributions. This includes simplifying data uploads and moderating group chats.
- R12:
- Mission Recommendation System: The system should recommend missions to users based on their preferences and prior activity on the project website. This feature aims to keep users engaged and motivated.
- R13:
- Natural Language Interaction Interface: The system should utilize the NLP capabilities of LLMs to facilitate intuitive and conversational interactions between users and the system.
- R14:
- Chat Moderation and Control: The system should moderate messages in the group chat to control inappropriate or incorrect content. The system should also be able to answer any user questions accurately and in a timely manner.
- R15:
- Optionality of Chatbot Usage: The system should allow users to choose whether they want to solve missions using either the existing interface or the new chatbot.
- R16:
- Clear System Identity: The system must clearly communicate to users that the chatbot system is an AI and not a human, maintaining transparency. This understanding helps to set appropriate expectations for user interactions.
- R17:
- User-Friendly Interface: The system, and specifically the chatbot interface, must be understandable and easy to use for citizen scientists of all tech-savviness levels. The interface should facilitate smooth interaction and reduce user frustration.
- R18:
- Abort Chat Functionality: The system must allow users to abort the chat at any time if they choose to disengage. This feature ensures a user-centered approach, respecting user autonomy and preferences.
5. Proposed Solution
5.1. Conception
5.2. Proposed Architecture
5.2.1. Question Handling
5.2.2. Onboarding
5.2.3. Data Entry
5.2.4. Group Chat Functionality
5.2.5. Admin Chatbot
5.3. Discussion of the Proposed Architecture
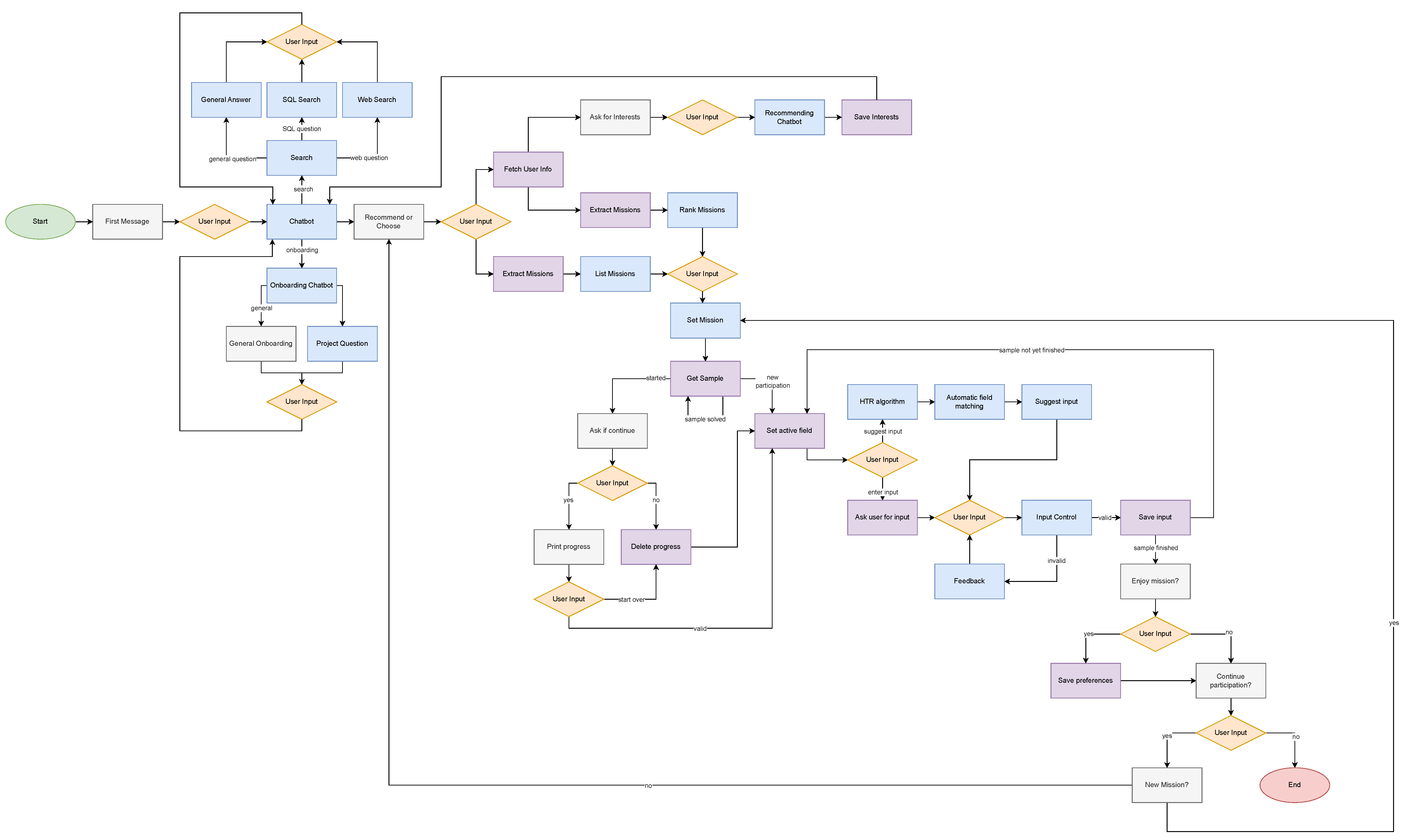
6. Implementation
6.1. Challenges
6.2. Architecture
6.2.1. Onboarding Workflow
6.2.2. Mission Recommending Workflow
6.2.3. Question Answering Workflow
6.2.4. Data Input Workflow
7. Evaluation
7.1. Goal
7.2. Methodology
Participants
7.3. Results
8. Conclusions
9. Future Work
Author Contributions
Funding
Data Availability Statement
Conflicts of Interest
Abbreviations
| CS | Citizen Science |
| LLM | Large Language Model |
| UX | User Experience |
| CA | Conversational Agent |
| NLP | Natural Language Processing |
| NLG | Natural Language Generation |
| MNHN | Muséum Natural d’Histoire Naturelle |
| UI | User Interface |
References
- Bonn, A.; Richter, A.; Vohland, K. Grünbuch Citizen Science Strategie 2020 für Deutschland; GEWISS: Berlin, Germany, 2020. [Google Scholar]
- Rouhan, G.; Chagnoux, S.; Dennetière, B.; Schäfer, V.; Pignal, M. The herbonauts website: Recruiting the general public to acquire the data from herbarium labels. In Proceedings of the Botanists of the Twenty First Century: Roles, Challenges and Opportunities, UNESCO International Conference, Paris, France, 22–25 September 2014. [Google Scholar]
- James, T. Improving Wildlife Data Quality: Guidance on Data Verification, Validation and Their Application in Biological Recording; National Biodiversity Network: London, UK, 2006; Volume Guidance Manual. [Google Scholar]
- Commission, E.; Centre, J.R.; Mitton, I.; Tricarico, E.; Schade, S.; Lopez Canizares, C.; Tsiamis, K.; Gervasini, E.; Adriaens, T.; Cardoso, A.; et al. Data-Validation Solutions for Citizen Science Data on Invasive Alien Species; Publications Office of the European Union: Luxembourg, 2021. [Google Scholar] [CrossRef]
- Stein, C.; Teubner, T.; Morana, S. Designing a conversational agent for supporting data exploration in citizen science. Electron. Mark. 2024, 34, 23. [Google Scholar] [CrossRef]
- Junior, S.B.; Ceravolo, P.; Groppe, S.; Jarrar, M.; Maghool, S.; Sèdes, F.; Sahri, S.; Keulen, M.V. Are Large Language Models the New Interface for Data Pipelines? In Proceedings of the International Workshop on Big Data in Emergent Distributed Environments, Santiago, Chile, 9–15 June 2024.
- Weaver, W.N.; Ruhfel, B.R.; Lough, K.J.; Smith, S.A. Herbarium specimen label transcription reimagined with large language models: Capabilities, productivity, and risks. Am. J. Bot. 2023, 110, e16256. [Google Scholar] [CrossRef]
- Ahmed, S. An Architecture for Dynamic Conversational Agents for Citizen Participation and Ideation. Ph.D. Thesis, Technische Universität München, München, Germany, 2019. [Google Scholar]
- Bittner, E.; Oeste-Reiß, S.; Leimeister, J.M. Where is the Bot in our Team? Toward a Taxonomy of Design Option Combinations for Conversational Agents in Collaborative Work. In Proceedings of the 52nd Hawaii International Conferenceon System Sciences, Maui, HI, USA, 8–11 January 2019. [Google Scholar] [CrossRef]
- Dam, S.K.; Hong, C.S.; Qiao, Y.; Zhang, C. A Complete Survey on LLM-based AI Chatbots. arXiv 2024, arXiv:2406.16937. [Google Scholar] [CrossRef]
- Kim, S.; Lee, J.; Gweon, G. Comparing Data from Chatbot and Web Surveys: Effects of Platform and Conversational Style on Survey Response Quality. In Proceedings of the CHI ’19: Proceedings of the 2019 CHI Conference on Human Factors in Computing Systems, Glasgow Scotland, UK, 4–9 May 2019; ACM: New York, NY, USA, 2019; pp. 1–12. [Google Scholar] [CrossRef]
- Binns, R.; Van Kleek, M.; Veale, M.; Lyngs, U.; Zhao, J.; Shadbolt, N. ‘It’s Reducing a Human Being to a Percentage’: Perceptions of Justice in Algorithmic Decisions. In Proceedings of the 2018 CHI Conference on Human Factors in Computing Systems, CHI ’18, Montreal, QC, Canada, 21–26 April 2018; ACM: New York, NY, USA, 2018; pp. 1–14. [Google Scholar] [CrossRef]
- Bender, E.M.; Gebru, T.; McMillan-Major, A.; Shmitchell, S. On the Dangers of Stochastic Parrots: Can Language Models Be Too Big? In Proceedings of the 2021 ACM Conference on Fairness, Accountability, and Transparency, FAccT ’21, Virtual, 3–10 March 2021; ACM: New York, NY, USA, 2021; pp. 610–623. [Google Scholar] [CrossRef]
- Kvale, K.; Freddi, E.; Hodnebrog, S.; Sell, O.; Følstad, A. Understanding the User Experience of Customer Service Chatbots: What Can We Learn from Customer Satisfaction Surveys? In Chatbot Research and Design; Springer: Cham, Switzerland, 2021; pp. 205–218. [Google Scholar] [CrossRef]
- Vadapalli, J.; Gupta, S.; Karki, B.; Tsai, C.H. Incorporating Citizen-Generated Data into Large Language Models. In Proceedings of the 25th Annual International Conference on Digital Government Research, dg.o 2024, Taipei, Taiwan, 11–14 June 2024; ACM: New York, NY, USA, 2024; pp. 1023–1025. [Google Scholar] [CrossRef]
- Lee, G.; Hartmann, V.; Park, J.; Papailiopoulos, D.; Lee, K. Prompted LLMs as Chatbot Modules for Long Open-domain Conversation. In Proceedings of the Findings of the Association for Computational Linguistics: ACL 2023, Toronto, ON, Canada, 9–14 July 2023; pp. 4536–4554. [Google Scholar] [CrossRef]
- Brown, T.; Mann, B.; Ryder, N.; Subbiah, M.; Kaplan, J.D.; Dhariwal, P.; Neelakantan, A.; Shyam, P.; Sastry, G.; Askell, A.; et al. Language Models are Few-Shot Learners. In Proceedings of the Advances in Neural Information Processing Systems, Virtual, 6–12 December 2020; Larochelle, H., Ranzato, M., Hadsell, R., Balcan, M., Lin, H., Eds.; Curran Associates Inc.: Red Hook, NY, USA, 2020; Volume 33, pp. 1877–1901. [Google Scholar]
- Wei, J.; Wang, X.; Schuurmans, D.; Bosma, M.; Ichter, B.; Xia, F.; Chi, E.H.; Le, Q.V.; Zhou, D. Chain-of-thought prompting elicits reasoning in large language models. In Proceedings of the 36th International Conference on Neural Information Processing Systems, NIPS ’22, New Orleans, LA, USA, 28 November–9 December 2022; Curran Associates Inc.: Red Hook, NY, USA, 2024. [Google Scholar]
- Radziwill, N.M.; Benton, M.C. Evaluating Quality of Chatbots and Intelligent Conversational Agents. arXiv 2017, arXiv:1704.04579. [Google Scholar] [CrossRef]
- van der Goot, M.J.; Hafkamp, L.; Dankfort, Z. Customer Service Chatbots: A Qualitative Interview Study into the Communication Journey of Customers. In Chatbot Research and Design; Følstad, A., Araujo, T., Papadopoulos, S., Law, E.L.C., Luger, E., Goodwin, M., Brandtzaeg, P.B., Eds.; Springer: Cham, Switzerland, 2021; pp. 190–204. [Google Scholar]
- Klopfenstein, L.; Delpriori, S.; Malatini, S.; Bogliolo, A. The Rise of Bots: A Survey of Conversational Interfaces, Patterns, and Paradigms. In Proceedings of the DIS ’17: Designing Interactive Systems Conference 2017, Edinburgh, UK, 10–14 June 2017; pp. 555–565. [Google Scholar] [CrossRef]
- Urzedo, D.; Sworna, Z.T.; Hoskins, A.J.; Robinson, C.J. AI chatbots contribute to global conservation injustices. Humanit. Soc. Sci. Commun. 2024, 11, 204. [Google Scholar] [CrossRef]
- Sánchez Cuadrado, J.; Pérez-Soler, S.; Guerra, E.; De Lara, J. Automating the Development of Task-oriented LLM-based Chatbots. In Proceedings of the ACM Conversational User Interfaces 2024, CUI ’24, Luxembourg, 8–10 July 2024; ACM: New York, NY, USA, 2024; pp. 1–10. [Google Scholar] [CrossRef]
- Elliott, M.; Fortes, J. Using ChatGPT with Confidence for Biodiversity-Related Information Tasks. Biodivers. Inf. Sci. Stand. 2023, 7, e112926. [Google Scholar] [CrossRef]
- Elliott, M.J.; Fortes, J.A.B. Toward Reliable Biodiversity Information Extraction From Large Language Models. In Proceedings of the 2024 IEEE 20th International Conference on e-Science (e-Science), Osaka, Japan, 16–20 September 2024; IEEE: New York, NY, USA, 2024; pp. 1–10. [Google Scholar] [CrossRef]
- Mora-Cross, M.; Calderon-Ramirez, S. Uncertainty Estimation in Large Language Models to Support Biodiversity Conservation. In Proceedings of the 2024 Conference of the North American Chapter of the Association for Computational Linguistics: Human Language Technologies (Volume 6: Industry Track), Mexico City, Mexico, 16–21 June 2024; pp. 368–378. [Google Scholar] [CrossRef]
- Elliott, M.; Luciano, M.; Fortes, J. Integrating Large Language Models and the iDigBio Portal for Conversational Data Exploration and Retrieval. Biodivers. Inf. Sci. Stand. 2024, 8, e142696. [Google Scholar] [CrossRef]
- Du, Y.; Wang, Y.; Zhao, E. Leveraging Multimodal LLMs for Plant Species Identification and Educational Insights. SocArXiv 2024. [Google Scholar] [CrossRef]
- Blake, S.; Siddharthan, A.; Nguyen, H.; Sharma, N.; Robinson, A.M.; Elaine, O.; Darvill, B.; Mellish, C.; Van Der Wal, R. Natural language generation for nature conservation: Automating feedback to help volunteers identify bumblebee species. In Proceedings of the COLING 2012, Mumbai, India, 8–15 December 2012; pp. 311–324. [Google Scholar]
- Cascaes Cardoso, M. The Onboarding Effect: Leveraging User Engagement and Retention in Crowdsourcing Platforms. In Proceedings of the 2017 CHI Conference Extended Abstracts on Human Factors in Computing Systems, Denver, CO, USA, 6–11 May 2017; pp. 263–267. [Google Scholar] [CrossRef]
- Madeira, R.N.; Germano, H.; Macedo, P.; Correia, N. Personalising the User Experience of a Mobile Health Application towards Patient Engagement. In Procedia Computer Science, Proceedings of the 9th International Conference on Emerging Ubiquitous Systems and Pervasive Networks (EUSPN-2018)/The 8th International Conference on Current and Future Trends of Information and Communication Technologies in Healthcare (ICTH-2018)/Affiliated Workshops, Leuven, Belgium, 5–8 November 2018; Elsevier: Amsterdam, The Netherlands, 2018; Volume 141, pp. 428–433. [Google Scholar] [CrossRef]
- Gundelund, C.; Arlinghaus, R.; Baktoft, H.; Hyder, K.; Venturelli, P.; Skov, C. Insights into the users of a citizen science platform for collecting recreational fisheries data. Fish. Res. 2020, 229, 105597. [Google Scholar] [CrossRef]
- Dechert, M. Implementation and Evaluation of a Chatbot to Crowdsource Geotagged Images to Detect Mosquito Breeding Sites. Master’s Thesis, Universität Bremen, Bremen, Germany, 2019. [Google Scholar]
- Tavanapour, N.; Poser, M.; Bittner, E. Supporting the Idea Generation Process in Citizen Participation—Toward an interactive system with a Conversational Agent as Facilitator. In Proceedings of the Twenty-Seventh European Conference on Information Systems (ECIS2019), Stockholm and Uppsala, Sweden, 8–14 June 2019. [Google Scholar]
- Lewis, P.; Perez, E.; Piktus, A.; Petroni, F.; Karpukhin, V.; Goyal, N.; Küttler, H.; Lewis, M.; Yih, W.t.; Rocktäschel, T.; et al. Retrieval-augmented generation for knowledge-intensive NLP tasks. In Proceedings of the 34th International Conference on Neural Information Processing Systems, NIPS ’20, Vancouver, BC, Canada, 6–12 December 2020; ACM: Red Hook, NY, USA, 2020. [Google Scholar]
- Yu, K.; Berkovsky, S.; Taib, R.; Conway, D.; Zhou, J.; Chen, F. User Trust Dynamics: An Investigation Driven by Differences in System Performance. In Proceedings of the 22nd International Conference on Intelligent User Interfaces, IUI ’17, Limassol, Cyprus, 13–16 March 2017; ACM: New York, NY, USA, 2017; pp. 307–317. [Google Scholar] [CrossRef]
- Samhale, K. The impact of trust in the internet of things for health on user engagement. Digit. Bus. 2022, 2, 100021. [Google Scholar] [CrossRef]
- Khorashadizadeh, H.; Amara, F.Z.; Ezzabady, M.; Ieng, F.; Tiwari, S.; Mihindukulasooriya, N.; Groppe, J.; Sahri, S.; Benamara, F.; Groppe, S. Research Trends for the Interplay between Large Language Models and Knowledge Graphs. In Proceedings of the VLDB 2024 Workshop: The International Workshop on Data Management Opportunities in Unifying Large Language Models + Knowledge Graphs (LLM+KG), Guangzhou, China, 26 August 2024. [Google Scholar]
- Ezzabady, M.; Ieng, F.; Khorashadizadeh, H.; Benamara, F.; Groppe, S.; Sahri, S. Towards Generating High-Quality Knowledge Graphs by Leveraging Large Language Models. In Proceedings of the 29th Annual International Conference on Natural Language & Information Systems (NLDB 2024), Turin, Italy, 25–27 June 2024. [Google Scholar]




| Focus | Application Functionality | Design | ||||||||||||
|---|---|---|---|---|---|---|---|---|---|---|---|---|---|---|
| Approach | Citizen Science | Data Quality | Support of Data Validation | Personalizable Interaction | Enabling Database Queries | Onboarding | Question Answering | Considering Platform-Specific Info | Considering Web Search Results | OCR Integration | Image Recognition Integration | Agentic Workflow | Open Source LLMs | No Data Transfer to Third Parties |
| NLG4Nature Conservation (Bumblebee) [29] | ✓ | ✓ | ✗ | ✗ | ✗ | ✓ | ✗ | ✓ | ✗ | ✗ | ✓ | ✗ | ✗ | ✓ |
| Fungi identification [28] | ✗ | ✓ | ✗ | ✗ | ✗ | ✗ | ✗ | ✓ | ✗ | ✗ | ✓ | ✗ | ✗ | ✗ |
| iDigBio chatbot prototype [27] | ✓ | ✗ | ✗ | ✗ | ✗ | ✗ | ✓ | ✓ | ✗ | ✗ | ✗ | ✗ | ✗ | ✗ |
| Voucher Vision prototype [7] | ✓ | ✓ | ✗ | ✗ | ✗ | ✗ | ✗ | ✓ | ✗ | ✓ | ✗ | ✗ | ✗ | ✗ |
| Our Approach | ✓ | ✓ | ✓ | ✓ | ✓ | ✓ | ✓ | ✓ | ✓ | ✓ | ✗ | ✓ | ✓ | ✓ |
| Participant ID | UEQ | SUS |
|---|---|---|
| 1 | 5.4 | 3.3 |
| 2 | 4.1 | 2.7 |
| 3 | 4.9 | 3.1 |
| 4 | 4.8 | 3.4 |
| Average | 4.8 | 3.125 |
Disclaimer/Publisher’s Note: The statements, opinions and data contained in all publications are solely those of the individual author(s) and contributor(s) and not of MDPI and/or the editor(s). MDPI and/or the editor(s) disclaim responsibility for any injury to people or property resulting from any ideas, methods, instructions or products referred to in the content. |
© 2025 by the authors. Licensee MDPI, Basel, Switzerland. This article is an open access article distributed under the terms and conditions of the Creative Commons Attribution (CC BY) license (https://creativecommons.org/licenses/by/4.0/).
Share and Cite
Kessel, A.-L.; Sahri, S.; Groppe, S.; Groppe, J.; Khorashadizadeh, H.; Pignal, M.; Perez Pimparé, E.; Vignes-Lebbe, R. Impact of Chatbots on User Experience and Data Quality on Citizen Science Platforms. Computers 2025, 14, 21. https://doi.org/10.3390/computers14010021
Kessel A-L, Sahri S, Groppe S, Groppe J, Khorashadizadeh H, Pignal M, Perez Pimparé E, Vignes-Lebbe R. Impact of Chatbots on User Experience and Data Quality on Citizen Science Platforms. Computers. 2025; 14(1):21. https://doi.org/10.3390/computers14010021
Chicago/Turabian StyleKessel, Akasha-Leonie, Soror Sahri, Sven Groppe, Jinghua Groppe, Hanieh Khorashadizadeh, Marc Pignal, Eva Perez Pimparé, and Régine Vignes-Lebbe. 2025. "Impact of Chatbots on User Experience and Data Quality on Citizen Science Platforms" Computers 14, no. 1: 21. https://doi.org/10.3390/computers14010021
APA StyleKessel, A.-L., Sahri, S., Groppe, S., Groppe, J., Khorashadizadeh, H., Pignal, M., Perez Pimparé, E., & Vignes-Lebbe, R. (2025). Impact of Chatbots on User Experience and Data Quality on Citizen Science Platforms. Computers, 14(1), 21. https://doi.org/10.3390/computers14010021

