Next Article in Journal
access@tour by Action: A Platform for Improving Accessible Tourism Conditions
Next Article in Special Issue
An Efficient Detection Mechanism of Network Intrusions in IoT Environments Using Autoencoder and Data Partitioning
Previous Article in Journal
Enhanced Neonatal Brain Tissue Analysis via Minimum Spanning Tree Segmentation and the Brier Score Coupled Classifier
Previous Article in Special Issue
Specialized Genetic Operators for the Planning of Passive Optical Networks
 
 
Font Type:
Arial Georgia Verdana
Font Size:
Aa Aa Aa
Line Spacing:
Column Width:
Background:
Article

Enhancing Information Exchange in Ship Maintenance through Digital Twins and IoT: A Comprehensive Framework

1
Department of Navigation and Maritime Safety, Odesa National Maritime University, Mechnykova St. 34, 65029 Odesa, Ukraine
2
Department of Technical Systems Engineering, Rzeszow University of Technology, al. Powstancow Warszawy 8, 35-959 Rzeszów, Poland
3
Department of Ship Technical Systems and Complexes, Kherson State Maritime Academy, Ushakov Ave. 20, 73009 Kherson, Ukraine
4
Faculty of Applied Logistics and Polymer Sciences, Campus Pirmasens, University of Applied Sciences Kaiserslautern, Schoenstraße 11, 67659 Kaiserslautern, Germany
5
Department of Economics and Maritime Law, Kherson State Maritime Academy, Ushakov Ave. 20, 73009 Kherson, Ukraine
*
Author to whom correspondence should be addressed.
Computers 2024, 13(10), 261; https://doi.org/10.3390/computers13100261
Submission received: 30 August 2024 / Revised: 28 September 2024 / Accepted: 9 October 2024 / Published: 11 October 2024

Abstract

This article proposes a comprehensive framework for enhancing information exchange in ship maintenance through the integration of Digital Twins (DTs) and the Internet of Things (IoT). The maritime industry faces significant challenges in maintaining ships due to issues like data silos, delayed information flow, and insufficient real-time updates. By leveraging advanced technologies such as DTs and IoT, this framework aims to optimize maintenance processes, improve decision-making, and increase the operational efficiency of maritime vessels. Digital Twins create virtual replicas of physical assets, allowing for continuous monitoring, simulation, and prediction of ship conditions. Meanwhile, IoT devices enable real-time data collection and transmission from various ship components, facilitating a seamless flow of information. This integrated approach enhances predictive maintenance capabilities, reduces downtime, and improves resource allocation. The article will delve into the architecture of the proposed framework, implementation steps, and potential challenges, supported by case studies that demonstrate its practical application and benefits. By addressing these aspects, the framework aims to provide a robust solution for modernizing ship maintenance operations and ensuring the longevity and reliability of maritime assets.

1. Introduction

The maritime industry is the backbone of global trade, responsible for the transportation of over 80% of the world’s goods. Ensuring the safety, reliability, and efficiency of ships is paramount for the smooth functioning of international logistics and supply chains. Ship maintenance plays a critical role in achieving these objectives, but traditional maintenance practices often face significant challenges, such as data silos, delayed information flow, and inadequate real-time updates. These issues can lead to unexpected equipment failures, increased operational costs, and reduced fleet availability.
In recent years, advancements in digital technologies have opened new avenues for transforming ship maintenance practices. Digital Twins (DTs) and the Internet of Things (IoT) have emerged as promising technologies with the potential to revolutionize information exchange and optimize maintenance processes. A Digital Twin is a virtual replica of a physical asset, created to simulate, monitor, and predict its performance and condition. IoT, on the other hand, involves the deployment of interconnected sensors and devices that collect and transmit data in real time.
The integration of DT and IoT technologies offers a comprehensive framework for enhancing information exchange in ship maintenance. By combining the continuous monitoring and predictive capabilities of DTs with the real-time data collection and transmission enabled by IoT, this framework can significantly improve decision-making, resource allocation, and operational efficiency. The ability to predict equipment failures and schedule maintenance proactively can reduce downtime, lower maintenance costs, and extend the lifespan of maritime assets.
Current challenges in information exchange within ship maintenance operations include the low interconnection of information technologies and dispersed, sometimes conflicting or inaccessible navigational information, which complicates decision-making for stakeholders [1]. Information security remains a primary challenge for maritime interoperability, necessitating both traditional and new-generation solutions for secure data sharing. To address these issues, researchers propose an integrated ship lifecycle information model to enable seamless information flow and flexible sharing between diverse organizations, potentially improving maintenance and classification inspection processes [2]. The concept of e-maintenance has emerged as a potential solution, integrating telemaintenance principles with Web services and e-collaboration to facilitate knowledge and intelligence sharing for better maintenance decisions [3]. These advancements aim to enhance the efficiency and effectiveness of ship maintenance operations through improved information exchange.
DTs are virtual replicas of physical assets that provide real-time monitoring, data analysis, and simulation capabilities [4]. In the maritime industry, Digital Twins enable efficient offshore operations, data exchange among subsystems, and the optimization of functional performance [5]. They offer benefits for sustainable production and maintenance by facilitating intelligent eco-designing, process monitoring, and continuous improvement [6]. In port infrastructure management, Digital Twins created using drones and advanced technologies allow for improved visualization, remote condition assessment, and enhanced asset management [7]. The technology integrates sensors, IoT devices, and machine learning algorithms to provide real-time updates and insights for optimizing asset performance [4]. Digital Twins can improve operational efficiency, reduce downtime, and extend asset service life in various industries, including oil and gas, manufacturing, and maritime operations [4,5].
IoT devices can significantly enhance real-time data collection and transmission from ship components. These devices can form ship ad-hoc networks (SANETs) to collect and transmit various sensor data, including sea depth, temperature, and wind information, to shore-based stations and cloud systems for up-to-date cartography [8]. The implementation of IoT in maritime environments faces challenges due to the complex steel structures of ships, which can cause signal attenuation and interference, making it difficult for wireless networks to operate effectively, but multi-hop wireless networks using protocols like IEEE 802.15.4 DSME MAC have shown promise in overcoming these obstacles [9]. Long-range wide-area network (LoRaWAN) protocol has been proposed as a suitable networking strategy for ships due to its long-range, low-power characteristics [10]. To ensure secure data transmission, Physically Unclonable Function (PUF)-based authentication schemes have been developed for IoT-enabled maritime transportation systems, offering improved efficiency in communication and computation overhead [11].
The integration of DTs and IoT in the maritime industry offers significant potential for enhancing predictive maintenance capabilities. Digital twins, virtual replicas of physical systems, enable real-time monitoring, simulation, and optimization [12]. The maritime sector is adopting IoT technologies to improve vessel tracking, emissions control, and predictive maintenance [13]. The integration of Digital Twins and IoT technologies in the maritime industry offers significant potential for enhancing ship maintenance and operational efficiency. IoT solutions can facilitate the effective management of primary services, including fuel consumption monitoring, engine performance tracking, safety systems management, and emissions control [13]. A survey of maritime stakeholders revealed strong interest in Digital Twin adoption, with predictive maintenance identified as a key advantage [14]. However, implementation challenges include complexity and data integration issues [14]. Digital Twins support real-time operational efficiency, design optimization, and sustainability initiatives such as retrofitting and predictive maintenance [14]. While the concept is gaining attention for maritime operations, there is a need for clearer implementation guidelines in the literature [15]. Overall, the integration of Digital Twins and IoT presents promising opportunities for improving predictive maintenance in the maritime industry. DTs, as digital replicas of physical assets, enable data exchange among subsystems, providing an integrated view of a ship’s various aspects and allowing for the optimization of performance requirements [5]. To improve interoperability, DTs can be enhanced with semantic data models and rule-based ontology reasoning, enabling effective integration with other maintenance software systems [16]. However, the adoption of DTs in shipping faces challenges, including the need for significant investment. Therefore, conducting a thorough return-on-investment study is essential for demonstrating the financial benefits of implementing DT technology, helping top managers make informed decisions and avoid potential project failures due to insufficient funding. A cost-benefit framework can serve as a key decision-making tool for managers considering DT implementation in the maritime industry [17].
DT and IoT integration in ship maintenance frameworks involves several key architectural components. These include behavior simulation and physical control elements, which rely on connectivity between the twin and the thread for information exchange [18]. The framework should encompass organizational architecture layout, security, user access, databases, and hardware/software requirements [18]. Data integration, communications, and analytical insights are crucial considerations [19]. An open framework for organizing ship and sensor data, based on product data-management principles, can support interoperability across lifecycle stages [20]. Architectural decisions must address data acquisition, access, and exchange, as well as interoperability among heterogeneous devices and protocols [21]. The framework should also facilitate browsing of ship models, behavior simulations, and sensor measurement monitoring [20].
This study aims to develop and present a comprehensive framework for leveraging DTs and IoT in ship maintenance. The proposed framework addresses the current limitations of maintenance practices by facilitating seamless information flow, enabling real-time monitoring, and enhancing predictive maintenance capabilities. By implementing this framework, the maritime industry can move toward more efficient, reliable, and cost-effective maintenance operations.
While DTs and IoT are established technologies, the novelty of this study lies in the comprehensive integration of these technologies tailored specifically for maritime maintenance operations. The proposed framework focuses on enhancing predictive maintenance by utilizing real-time data from IoT sensors, combined with advanced machine-learning models for failure prediction and resource optimization. Additionally, the study addresses specific challenges unique to the maritime industry, such as signal attenuation due to steel structures and long-term sensor calibration processes. These contributions go beyond the general application of DTs and IoT by providing a targeted solution for the maritime sector.
The significance of this work lies in its potential to modernize ship maintenance practices and ensure the longevity and reliability of maritime vessels. Through detailed exploration of the framework’s architecture, implementation steps, and potential challenges, this study seeks to provide a robust solution for optimizing maintenance processes in the maritime industry. The findings of this research will be supported by practical case studies, demonstrating the tangible benefits and applicability of the proposed framework in real-world scenarios.

2. Materials and Methods

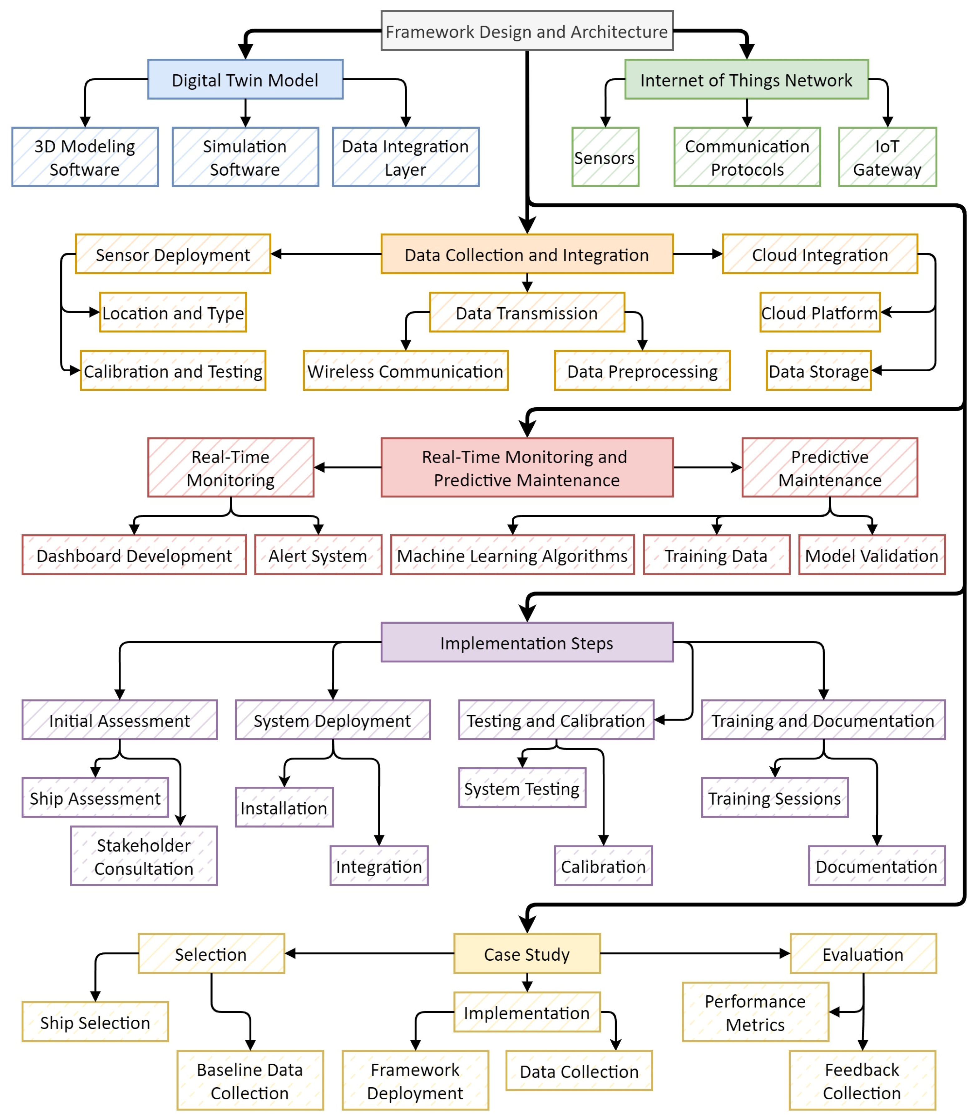
The proposed comprehensive framework for enhancing information exchange in ship maintenance through the integration of DTs and the IoT consists of several key components and processes designed to optimize maintenance operations, improve decision-making, and increase operational efficiency. Below is a detailed description of the framework illustrated in Figure 1:
  • Digital Twin Model. The DT model serves as a virtual replica of the physical ship and its components, enabling continuous monitoring, simulation, and prediction of performance and condition.
    • 3D Modeling Software. Tools such as Autodesk Maya 2023.3 or Siemens NX 2312 are used to create detailed and accurate 3D models of the ship and its components. These models provide a visual and structural representation of the ship, essential for simulation and monitoring.
    • Simulation Software. Platforms like ANSYS 23.2 or MATLAB Simulink 10.7 are employed to simulate various operational scenarios. These simulations help predict performance, potential failure points, and the impacts of different conditions on the ship’s components.
    • Data Integration Layer. Middleware solutions are implemented to integrate data from multiple sources, including sensors, historical maintenance records, and external databases. This integration ensures that the DT model is continuously updated with the latest data, providing an accurate real-time representation of the ship.
  • Internet of Things Network. The IoT network is crucial for real-time data collection and transmission from various ship components.
    • Sensors. Deploy a range of sensors (e.g., temperature, pressure, vibration, humidity) at critical points on the ship to monitor the health and performance of components. These sensors collect essential data that feeds into the DT model.
    • Communication Protocols. Utilize efficient communication protocols such as MQTT, CoAP, or Zigbee to ensure reliable and timely data transmission from sensors to the central system.
    • IoT Gateway. A central hub, such as a Raspberry Pi or Arduino, collects data from all sensors and transmits it to the cloud. The IoT gateway also performs preliminary data processing to reduce latency and bandwidth usage.
  • Data Collection and Integration. Effective data collection and integration are vital for maintaining an accurate and functional DT model.
    • Sensor Deployment. Sensors are strategically installed at locations such as the engine room, hull, and navigation systems. The sensors are calibrated prior to deployment, and periodic recalibration is performed at defined intervals based on manufacturer recommendations to ensure continued accuracy. Depending on the type of sensor and the criticality of the data, the recalibration process typically involves the temporary removal of the sensors from service or the use of onboard diagnostic systems for in situ recalibration.
    • Data Transmission. Wireless communication technologies (Wi-Fi, Bluetooth, LoRaWAN) are used to transmit sensor data to the IoT gateway. Edge computing techniques preprocess data at the gateway level to enhance efficiency.
    • Cloud Integration. Cloud services such as AWS IoT, Microsoft Azure, or Google Cloud are used for data storage, processing, and analytics. Both raw and processed data are stored in scalable cloud databases like Amazon S3 or Google Cloud Storage.
  • Real-Time Monitoring and Predictive Maintenance. Real-time monitoring and predictive maintenance are core components of the framework.
    • Dashboard Development. Tools like Grafana 10.2 or Power BI 2.117.286.0 are used to develop a real-time monitoring dashboard. This dashboard provides a visual representation of sensor data, allowing maintenance personnel to monitor the ship’s condition continuously.
    • Alert System. An alert system is implemented to notify maintenance personnel of any anomalies or potential failures via SMS, email, or mobile apps. This ensures timely intervention and preventive maintenance.
    • Machine Learning Algorithms. Predictive maintenance is enhanced by using machine learning algorithms such as Random Forest, Support Vector Machines, or Neural Networks. These algorithms analyze historical maintenance records and real-time sensor data to predict potential failures and schedule maintenance proactively.
    • Training Data. Historical maintenance records and real-time sensor data are used to train predictive models. These data are crucial for developing accurate and reliable predictive analytics.
    • Model Validation. Predictive models are validated using cross-validation techniques and performance metrics like accuracy, precision, recall, and F1-score to ensure their effectiveness and reliability.
  • Implementation Steps. The framework is implemented through a series of structured steps to ensure a smooth transition and effective integration.
    • Initial Assessment. Conduct a thorough assessment of the ship to identify critical components and potential failure points. Engage with stakeholders, including ship operators and maintenance personnel, to understand their requirements and constraints.
    • System Deployment. Install sensors, IoT gateways, and other hardware components on the ship. Integrate the DT model with the IoT network and cloud platform to ensure seamless data flow and communication.
    • Testing and Calibration. Perform comprehensive testing to ensure that all components of the framework are functioning correctly. Calibrate sensors and predictive models based on initial test results to ensure accuracy.
    • Training and Documentation. Conduct training sessions for maintenance personnel on using the new system, including the real-time monitoring dashboard and alert system. Provide detailed documentation, including user manuals, system architecture diagrams, and troubleshooting guides.
  • Case Study. A practical case study is conducted to demonstrate the applicability and benefits of the proposed framework.
    • Selection. Select a representative ship or fleet that faces typical maritime operations and maintenance challenges. Collect baseline data on current maintenance practices, failure rates, and operational efficiency.
    • Implementation. Deploy the proposed framework on the selected ship or fleet. Continuously collect data on system performance, maintenance activities, and operational outcomes.
    • Evaluation. Evaluate the framework based on key performance metrics such as downtime reduction, maintenance cost savings, and operational efficiency improvements. Gather feedback from maintenance personnel and other stakeholders to refine and improve the framework.
By following these detailed steps, the proposed comprehensive framework aims to modernize ship maintenance practices, ensuring the longevity, reliability, and efficiency of maritime vessels through enhanced information exchange and predictive maintenance capabilities [22].
To ensure the processes of improving the exchange of information in ship maintenance using Digital Twins and the Internet of Things, the operational processes in maintenance, as well as the configuration of the temperature space inherent in the ship’s technical equipment, were studied [23]. At this stage, the ship’s main switchboard was chosen as the object of study.
The experimental research program included the stages listed in description of Figure 1.
The methodology of the experimental study included the following stages:
  • Determination of the object of study: the ship’s technical means and its parameters—copper busbar of the main switchboard, 2 × 4 cm2.
  • Data collection and processing: Collection of data on the technical condition of shipboard equipment using available sources (sensors, databases). Processing and preliminary preparation of data for further use in machine learning models.
  • Training and evaluation of models: Selection of machine learning models. Splitting data into training and test samples. Training and evaluation of models on training and test data. Selecting the optimal model according to performance criteria.
  • Model validation: Validation of the best model on new, independent data. Checking the stability and adaptability of the model against changes in the original data.
  • Implementation and use: Development of software to implement the developed model in a real environment. Testing and use of the model for automatic assessment of the technical condition of ship’s equipment.
According to the described program and methodology, systematic experiments were conducted, and the process of automatic assessment of the technical condition of ship equipment using machine learning methods and the analysis of large amounts of information from the database was implemented in the software of the ShipMonitoring virtual cargo ship operation enterprise server (Figure 2).
To study the processes of the automatic assessment of the technical condition of shipboard equipment based on machine learning methods, a monitoring and diagnostic device (Figure 3) was used to analyze large amounts of information from the database, which was connected via thermocouples to the busbars of the ship’s main switchboard according to the scheme shown in Figure 4.
The following server configuration was used for the above study:
Processor: Intel Xeon. A powerful 12-core processor can be used to process large amounts of data and perform complex calculations.
Memory (RAM): 32 GB. A large amount of RAM is recommended for fast data processing and running various machine-learning algorithms. At least 32 GB is recommended but can be increased depending on the size of the data and the requirements of the analytical tasks.
Data storage (SSD): 1 TB. For storing large amounts of information from the database, it is recommended to use a fast SSD drive or a RAID array with a large amount of storage for fast access and reliability.
Network interfaces: 10 Gbps. The server should have built-in network interfaces to connect to a local network or the Internet for data exchange and access to external resources.
Operating system: Ubuntu Server 22.04. It is recommended to use an operating system with support for large amounts of data and machine learning, such as Linux distributions.
Security: The server is protected from unauthorized access and stores data in a secure mode. The use of firewalls, anti-virus software and regular updates of system patches ensure data security.
Database requirements for this research study:
The database must be capable of storing large amounts of information about the characteristics of shipboard technical equipment, in particular, data on the temperature of the bus of the ship’s new main switchboard, over a long period of operation.
It is necessary to have quick access to the data to perform analysis and machine learning. The database should be optimized for fast data search, sorting, and filtering.
The database must be scalable, i.e., able to handle growing data volumes without losing performance. This is especially important for large amounts of information.
The database must be reliable and ensure data availability at any time. It must have backup mechanisms and be protected from data loss in the event of hardware or software failure.
The database must support complex queries for analytical operations and machine learning. This includes the ability to perform aggregate functions, group data, and use various analysis algorithms.
The database should support work with data vectors used in machine learning for model building and forecasting.
The database must ensure the protection of data confidentiality and integrity. This may include various methods of encryption, user authentication and authorization, as well as mechanisms for auditing data access.
The database should be compatible with other systems used in the research, such as machine learning systems, monitoring and diagnostic systems, etc.
The PostgreSQL database was selected based on these criteria.

3. Results

The specific configuration of the temperature space is inherent in each ship’s machinery as an electrical (power) installation under load in the form of applied voltage and operating current. The distribution of internal heat sources creates a temperature field characteristic of specific types of shipboard machinery (installations). At the same time, a change in the intensity or intensity ratios of heating sources in a certain object, in one way or another, affects the configuration of its temperature space by deforming the initial temperature distributions and changing the absolute temperature values. Therefore, the analysis of the configuration of the temperature space of a ship’s machinery (electrical installation) makes it possible to obtain information about the intensity and distribution of the internal sources of heat generation, information about which, in turn, makes it possible to judge the state and mode of the object under study. It seems quite obvious that the registration of the thermal field does not allow for obtaining comprehensive data on the temperature space of the object under study due to the limited capabilities of the methods used, interference, etc. Therefore, it would be more correct to speak of registering fragments of the temperature space. Therefore, in general, the problem of identifying the state of a ship’s technical means (in our case, an electrical installation) is reduced to finding the intensity of the internal heat sources by fragments of its temperature space.
This problem is a typical inverse problem of mathematical physics. An inverse problem of a general kind can be formulated as determining the quantitative characteristics f of the object under study based on the results of measuring their indirect manifestations in experiments:
A f = u
Applying this definition to the problem of mode identification discussed above, the element f is the distribution of heat sources, and u is its manifestation in the form of a certain temperature distribution. The operator A is determined by the design features of the object, its physical characteristics, as well as the external conditions in which the measurements are made.
Note that the right-hand side of (1), which is obtained as a result of measurements, is not exact because it contains at least measurement errors. Therefore, there is no exact solution of (1) with respect to f in the strict sense. Therefore, for the inverse problem, it is only possible to obtain an approximate solution that will at least satisfy the given criterion of the approximation of the approximate solution to the exact solution. In addition, an algorithm for solving an inverse problem must possess a set of properties that ensure a finite variation of the solution for a finite variation of the input data u .
The described problem, in which it is necessary to determine the quantitative characteristics f of the object under study based on the results of measuring their manifestations A f , belongs to the class of so-called ill-posed problems, for the solution of which special algorithms are used.
Approximate solutions to many incorrectly posed problems have been formed long ago. The main method of solution is the method of selection. It consists in calculating the left-hand side of Equation (1) for some subset F 1 of elements f . Usually, a family of elements of f that depend on a finite number of numerical parameters is chosen as F 1 so that F 1 is a closed set of a finite-dimensional space. If it is known that each parameter varies within finite limits, then there exists a sequence f n for which there is an inequality:
δ n = A f n u
The subset F 1 , for which (2) is fulfilled, is called the correctness class. The formation of F 1 is naturally carried out based on physical constraints for the elements f , which are determined by the structural and operational properties of the object under study. Instead of (2), it is more convenient to use the so-called weak formulation of the problem, when an element f n is selected from a given set that minimizes the uncertainty in a certain norm. For example, applying the formulation of the least squares method, if u is a vector of dimension M , it can be written as follows:
k = 1 M A f k u k 2 = m i n
Universal methods for solving ill-posed problems were proposed in [24,25]. These methods differ from the least squares method by adding a stabilizing functional. In this case, for example, the formulation of problem (3) according to [25] takes the following form:
k = 1 M A f k u k 2 + α k = 1 M f k = m i n
here α —regularization parameter.
The use of methods [24,25] implies a well-known analytical expression for the operator A . However, in solving thermal diagnostics problems, the problem operator A has no algebraic representation because temperature distributions are obtained either by experimental measurements or by the numerical solutions of partial differential equations. Therefore, the method of selecting a solution (in the problem of temperature diagnostics, the elements of the vector f are the intensities of heat sources with a given position in space) for diagnostics for a particular ship’s technical means (electrical equipment) currently seems more promising. Full-scale and numerical experiments provide a sufficient database of the thermal states of specific types of electrical equipment. Given a set of intensities of heat emission sources, it is possible to compare the surface temperature distributions on characteristic elements of a ship’s equipment and structure. The saturation of such a database can initially be carried out by direct measurements of all the parameters of the object’s state with parallel computational experiments based on the finite element method to select the parameters of the numerical model (boundary conditions, heat transfer coefficients, thermal characteristics, etc.) that provide an adequate mathematical description. Further replenishment of the database of the thermal states of the object, in the field of modes that are physically difficult to realize, can be carried out mainly by means of finite element modeling.
The second important circumstance related to the formation of a database of thermal states is a significant narrowing of the set F 1 , from the elements of which the solution to the inverse problem is chosen. A clear limitation of the possible intensities of heat sources makes it possible to significantly reduce the variations f k when searching for the minimum of (4).
As the simplest approach to the described selection problem, let us consider the method of searching the database for the element state that is closest to the one obtained as a result of some measurements. For example, if the database contains temperature distributions along some surface characteristic of this equipment, measured or calculated at different (known) combinations of heat sources, then if these data are sufficiently complete, finding the closest distribution to the tested ones, it is possible to identify the mode of the ship’s equipment with a certain degree of reliability. The reliability of the identification result can be judged by considering some test tasks, in particular the search for states with known parameters. As the simplest model on which to investigate this approach, consider the model of a current-carrying bus with a contact connection. The transient resistance in the contact area can change. This changes the temperature distribution along the busbar. In order to obtain an analytical solution for the temperature distribution along the busbar, we will not analyze the design of the contact connection itself but will represent the busbar as an infinite conductor with a cross-sectional area S and a perimeter p . The origin is located at the contact point (Figure 5). As a mathematical model of the contact, we use the dependence of the busbar’s linear electrical resistance in the contact area in the form:
R x = R 1 R 0 e x p β x + R 0 ,     x 0
where R 0 —normal running resistance of the busbar away from the contact and β —is a constant characterizing the increase in resistance near the contact.
Assuming that convective cooling of the busbar is taking place along its entire surface and that the temperature distribution in the cross-section of the bus is homogeneous, the steady-state equation of thermal conductivity can be written as follows:
λ d 2 T d x 2 + ρ j 2 α T T e p S = 0
Here λ , ρ —thermal conductivity and electrical resistivity of the busbar material, α —heat transfer coefficient from the busbar surface, T e —ambient temperature, and j —current density.
Using the following relationships of current density j and electrical resistance R to the bus cross-sectional area S and total bus current I :
j = I S   ,     R = ρ S   .
Equation (6) can be reformulated as follows:
d 2 θ d x 2 k 2 θ = 1 γ 0 1 e x p β x
Here θ = T T e λ S / R 0 I 2 ; k 2 = α p / λ S ; and γ 0 = R 1 / R 0 .
Equation (8) is solved under the following boundary conditions:
d θ d x x = 0 = 0 ,           d θ d x x = = 0
In this case:
θ = 1 k 2 β γ 0 1 k k 2 β 2 e x p k x + γ 0 1 k 2 β 2 e x p β x
Returning to the temperature units, we obtain the temperature distribution along the busbar at x 0 using the formula:
T x = T e + R 0 I 2 λ S 1 k 2 + γ 0 1 k 2 β 2 e x p β x β k e x p k x
As an example, Figure 6 shows the temperature distribution along the busbar, calculated using Formula (10) for the case of a copper busbar with a cross section of 2 × 4 cm2 ( ρ = 5   O h m · m , λ = 200   W / ( m · K ) with a current of 1000 A at an increase in the resistivity in the contact area of 5 mm ( β = 200   m 1 by a factor of 100 γ 0 = 100 and a heat transfer coefficient α = 5   W / ( m 2 · K ) .
Assume that the external conditions, including the current flowing through the busbar, are unchanged. In this case, the thermal regime of the busbar is determined by only two parameters—the spatial scale of the area of increased resistance δ = 1 / β and the maximum value of the relative resistance in the contact area γ 0 . Thus, the database of the thermal states of the studied example should contain a set of temperature distributions near the contact for different combinations of parameters δ and γ 0 . Taking into account that these distributions are generally determined by direct measurements and contain excitations associated with measurement instrument errors, as well as a significant amount of information intended for storage in the state database, it is necessary to take care of the rational choice of the number of database elements (instances of the temperature distribution on the control surface), the tabulation step of the parameters that control the distributions, and the choice of the permissible error of the measuring instruments when creating the base distributions and during the control measuring.
As a first example, let us return to the above problem of heating near a contact (Figure 7). In this case, the initial distributions are plotted on the x-axis segment shown in Figure 6 with a step of 0.0025 m. The intervals of the parameters of the thermal state of the object are δ = 0.001 ÷ 0.01   m and γ 0 = 10 ÷ 100 . To model the recognition process using the thermal state database, an artificial error is introduced into the calculated temperature distributions along the busbar using a random number generator, the maximum value of which is determined by the error of the measuring device (Figure 8).
The temperature distributions transmitted for recognition also contain noise of the appropriate level. Determination of the state (combination of parameters) based on the selected temperature distribution is reduced to determining the closest one to it from those contained in the database. The criterion of maximum proximity for two discrete distributions—temperature values determined at N points—is the minimum distance between two points in N-dimensional space:
i = 1 N T i T ˙ i m i n
where T i ,   T ˙ i —temperature distribution points from the database and selected for recognition, respectively.
For the example discussed above, Figure 9 illustrates the distributions of the relative error E of the state determination (parameters δ and γ 0 ) by comparing them with the database etalons at different levels of determination error of the temperature distributions of the database standards and the standards selected for identification:
E δ γ = 2 · δ δ ˙ δ + δ ˙ 2 + 2 · γ 0 γ 0 ˙ γ 0 + γ 0 ˙ 2
Figure 9 shows that the size of the regions of mode determination errors decreases with decreasing measurement or calculation errors. It is noteworthy that the errors are localized in the region of relatively small values of δ and γ 0 , at which the temperature distributions (10) are characterized by lower slope and amplitude. Therefore, the influence of the measurement error is more noticeable for this parameter range. Reducing the measurement error below 0.025 K ensures accurate mode identification.
The effect of the sample size from a continuous temperature distribution (parameter N in (11)) can be analyzed using diagrams similar to Figure 9.
Figure 10 shows the distributions of the relative identification error obtained when the tabulation step of the temperature distributions was increased four times as compared to the data presented in Figure 8, where the tabulation step for the spatial variable x was 5 mm.
A comparison of the diagrams in Figure 10 with those in Figure 9 shows that the areas of identification error increase in size as the tabulation step of temperature distributions increases. At the same time, the area of confident identification remains sufficient for the practical use of the method.
The considered method of identification based on the state database is fundamentally applicable for more than two parameters that determine the temperature distribution on the control surface. In particular, in the example studied, along with the parameters describing the properties of electrical contact δ and γ 0 , the heat transfer coefficient from the busbar surface (α) can also be added to the number of identified parameters. The limits of change of this parameter are relatively small, and as shown in the previous section, for air, it ranges from 4 to 20 W/(m2 K) for a smooth cooled surface. Because an actual representation of the identification error similar to Figure 9, Figure 10 and Figure 11 is not possible in the case of three independent parameters that determine the temperature distribution, we will limit ourselves to calculating the average relative identification error over the region:
E δ γ α = 1 M i = 1 M 2 · δ i δ ˙ δ i + δ ˙ 2 + 2 · γ 0 i γ 0 ˙ γ 0 i + γ 0 ˙ 2 + 2 · α i α ˙ α i + α ˙ 2
Here, index i indicates the number of the identified parameter combination, and a dot indicates the parameter obtained as a result of the identification.
The dependence of the average relative state identification error on the error in determining the temperature distributions is shown in Figure 11; some of the curve’s roughness is due to the database’s discreteness.
It should be noted that, in the case of a decrease in the frequency of tabulation into the database, when excessively large tabulation steps are used to save computation by the parameters δ , γ 0 , α , the identification accuracy drops significantly up to a complete discrepancy between the identified mode and reality. In our example, this is due to the emergence of the third parameter α , which significantly affects the temperature distribution and significantly weakens the control of the temperature distribution by the parameters δ , γ 0 .

4. Discussion

The integration of DTs and the IoT in ship maintenance presents both promising advancements and challenges that need to be critically examined. This study explored the potential of these technologies to enhance information exchange, thereby improving maintenance efficiency and reducing operational costs. While the results indicate significant improvements in predictive maintenance capabilities and decision-making processes, the implementation of such a comprehensive framework is not without controversy.
One of the primary points of contention is the scalability of the proposed framework. The complexity of managing vast amounts of real-time data and ensuring the seamless integration of various IoT devices across different types of ships raises concerns about the practicality of widespread adoption. Moreover, the reliance on continuous and reliable data transmission introduces potential vulnerabilities, particularly in terms of cybersecurity risks. A critical aspect of the system’s reliability is the protection against the misuse of information, whether related to maintenance or the operation of individual devices within the ship’s system. Failing to secure this information properly could lead to partial or full deactivation of the ship’s equipment. Therefore, robust cybersecurity measures and fail-safe protocols must be integrated to ensure that the system remains operational even if certain components are compromised. These concerns underscore the importance of robust encryption and data protection mechanisms, which must be integrated into the framework to prevent data breaches and ensure the integrity of critical maintenance information.
Another diverging hypothesis involves the cost-benefit analysis of implementing such a sophisticated system. While the long-term benefits in terms of reduced downtime and extended asset life are evident, the initial investment required for setting up the necessary infrastructure, including IoT devices and digital twin models, may be prohibitive for some operators. This financial barrier could limit the adoption of the framework, particularly among smaller shipping companies that may not have the resources to invest in such technologies.
Thus, the method of identifying a state from a database, on the one hand, creates a fundamental possibility of solving the inverse problem of analyzing the temperature space (or the distribution of another physical parameter). However, being essentially a direct search method, it requires the storage and processing of large amounts of information using machine learning methods within a Digital Twin [26]. At the same time, the success of the direct search method can only be guaranteed by thorough testing of the obtained database by identifying the state for the largest possible number of combinations of parameters that control the temperature distribution on the control surface.
If the number of such guiding parameters exceeds three, the size of the database and the work to create and test it becomes very large, and searching in such a database is effective only when using machine learning methods. The advantage of the direct search method is the ability to directly compare and control the elements of the state database and the temperature distribution selected for identification. This method has been experimentally tested and validated with respect to specific shipboard equipment, resulting in adequate coincidences with the methodological statements.
Despite these challenges, the findings from this research highlight the significant potential of DT and IoT technologies in transforming ship maintenance practices. The ability to anticipate equipment failures, optimize maintenance schedules, and enhance real-time decision-making represents a considerable advancement over traditional maintenance methods. Future research should focus on refining the framework to address the identified challenges, particularly in terms of scalability, cybersecurity, and cost-effectiveness, to facilitate broader adoption across the maritime industry.
Despite the advantages of the proposed framework, certain limitations must be acknowledged. First, the scalability of the system can be constrained by the high computational power and extensive sensor networks required for real-time data processing. Second, cybersecurity remains a significant concern, as the integration of IoT devices opens the system to potential cyber threats. Third, the initial investment costs for implementing Digital Twins and IoT in existing maritime infrastructures can be prohibitive for smaller operators. Finally, long-term sensor reliability and recalibration processes may pose challenges in maintaining system accuracy over extended periods.

5. Conclusions

This study proposed and evaluated a comprehensive framework integrating Digital Twins and the Internet of Things to enhance information exchange in ship maintenance. The results demonstrate that the integration of these technologies can significantly improve the efficiency and effectiveness of maintenance practices, leading to reduced operational costs and extended asset lifespans. However, the implementation of this framework is accompanied by challenges related to scalability, cybersecurity, and initial investment costs.
The primary conclusion drawn from this study is that while the integration of DTs and IoT holds significant promise for the maritime industry, its success will depend on addressing the associated challenges. By overcoming these hurdles, the proposed framework has the potential to revolutionize ship maintenance practices, ultimately contributing to safer, more reliable, and more cost-effective maritime operations. Future research and development efforts should focus on refining the framework to ensure its viability and scalability across diverse shipping environments.

Author Contributions

Conceptualization, A.G. and I.G.; methodology, A.G.; software, V.M. and I.H.; validation, O.V., A.L. and V.M.; formal analysis, V.M. and M.S.; investigation, I.H.; resources, A.L. and M.S.; data curation, A.G.; writing—original draft preparation, A.G.; writing—review and editing, V.M.; visualization, I.H.; supervision, I.G.; project administration, O.V. All authors have read and agreed to the published version of the manuscript.

Funding

This research received no external funding.

Data Availability Statement

The original contributions presented in the study are included in the article, further inquiries can be directed to the corresponding author.

Acknowledgments

The study was conducted within the framework of scientific cooperation between the Odesa National Maritime University, the Kherson State Maritime Academy, the Rzeszow University of Technology and the University of Applied Sciences Kaiserslautern.

Conflicts of Interest

The authors declare no conflicts of interest.

References

  1. Costa, N.A.; Lundh, M.; MacKinnon, S.N. Identifying Gaps, Opportunities and User Needs for Future e-Navigation Technology and Information Exchange. In Advances in Intelligent Systems and Computing; Springer: Cham, Switzerland, 2017; pp. 157–169. [Google Scholar]
  2. Hwang, H.J.; Son, G.J.; Jun, H.B. A Study on the Integrated Information Model for the Ship Lifecycle Data Exchange during Operation Phase. Korean J. Comput. Des. Eng. 2020, 25, 88–99. [Google Scholar] [CrossRef]
  3. Muller, A.; Marquez, A.C.; Iung, B. On the Concept of E-Maintenance: Review and Current Research. Reliab. Eng. Syst. Saf. 2008, 93, 1165–1187. [Google Scholar] [CrossRef]
  4. Ferrigno, E.; Barsola, G.A. 3D Real Time Digital Twin. In Proceedings of the SPE Latin American and Caribbean Petroleum Engineering Conference, Port of Spain, Trinidad and Tobago, 14–15 June 2023. [Google Scholar] [CrossRef]
  5. Zhang, H.; Li, G.; Hatledal, L.I.; Chu, Y.; Ellefsen, A.; Han, P.; Major, P.; Skulstad, R.; Wang, T.; Hildre, H.P. A Digital Twin of the Research Vessel Gunnerus for Lifecycle Services: Outlining Key Technologies. IEEE Robot. Autom. Mag. 2023, 30, 6–19. [Google Scholar] [CrossRef]
  6. Rojek, I.; Mikołajewski, D.; Dostatni, E. Digital Twins in Product Lifecycle for Sustainability in Manufacturing and Maintenance. Appl. Sci. 2020, 11, 31. [Google Scholar] [CrossRef]
  7. Lovelace, B.; Hafer, R.; Aryal, B. Digital Twins for Safe and Efficient Port Infrastructure Management. In Proceedings of the Ports 2022, Honolulu, HI, USA, 18–21 September 2022. [Google Scholar] [CrossRef]
  8. Al-Zaidi, R.; Woods, J.; Al-Khalidi, M.; Hu, H. An IOT-Enabled System for Marine Data Aquisition and Cartography. Trans. Netw. Commun. 2017, 5, 53. [Google Scholar] [CrossRef]
  9. Gu, J.; Park, M.; Lee, S.; Kang, H.; Kim, B. Evaluation of a Multi-Hop Wireless Internet-of-Things Network on Large Ships. J. Mar. Sci. Eng. 2023, 11, 2243. [Google Scholar] [CrossRef]
  10. Joo, Y.I. Networking Strategy for Data-Driven Management in a Ship: Requirements and Applications. J. Adv. Mar. Eng. Technol. 2022, 46, 193–195. [Google Scholar] [CrossRef]
  11. Mahmood, K.; Ferzund, J.; Saleem, M.A.; Shamshad, S.; Das, A.K.; Park, Y. A Provably Secure Mobile User Authentication Scheme for Big Data Collection in IoT-Enabled Maritime Intelligent Transportation System. IEEE Trans. Intell. Transp. Syst. 2022, 24, 2411–2421. [Google Scholar] [CrossRef]
  12. Di Capua, D.; Pastor-Sánchez, A.; García-Espinosa, J. Open Source Integration for IOT in Naval Industry—OSI4IOT Platform. In Proceedings of the 10th Conference on Computational Methods in Marine Engineering, Madrid, Spain, 27–29 June 2023. [Google Scholar] [CrossRef]
  13. Plaza-Hernández, M.; Gil-González, A.B.; Rodríguez-González, S.; Prieto-Tejedor, J.; Corchado-Rodríguez, J.M. Integration of IoT Technologies in the Maritime Industry. In Advances in Intelligent Systems and Computing; Springer: Cham, Switzerland, 2020; pp. 107–115. [Google Scholar]
  14. Koilo, V. Unlocking the Sustainable Value with Digitalization: Views of Maritime Stakeholders on Business Opportunities. Probl. Perspect. Manag. 2024, 22, 401–417. [Google Scholar] [CrossRef]
  15. Zocco, F.; Wang, H.-C.; Van, M. Digital Twins for Marine Operations: A Brief Review on Their Implementation. arXiv 2023. [Google Scholar] [CrossRef]
  16. Ariansyah, D.; Pardamean, B. Enhancing Interoperability of Digital Twin in the Maintenance Phase of Lifecycle. In Proceedings of the 6th International Conference on Information Technology, Information Systems and Electrical Engineering (ICITISEE), Yogyakarta, Indonesia, 13–14 December 2022. [Google Scholar]
  17. Stamoulis, D.S. Managerial Issues in the Adoption of Digital Twins by Shipping Companies in Greece. Eur. J. Eng. Technol. Res. 2022, 7, 27–31. [Google Scholar] [CrossRef]
  18. Pang, T.Y.; Restrepo, J.D.P.; Cheng, B.; Yasin, A.; Lim, H.; Miletic, M. Developing a Digital Twin and Digital Thread Framework for an ‘Industry 4.0’ Shipyard. Appl. Sci. 2021, 11, 1097. [Google Scholar] [CrossRef]
  19. Mudiyanselage, M.P.D.; Sellahewa, H. Digital Twins as a Framework for IoT Applications: A Review. In Proceedings of the 7th SLAAI International Conference on Artificial Intelligence (SLAAI-ICAI), Wayamba, Sri Lanka, 23–24 November 2023. [Google Scholar] [CrossRef]
  20. Fonseca, Í.A.; Gaspar, H.M. An Open Framework for Data Taxonomies in Digital Twin Ships. Int. J. Marit. Eng. 2023, 165, 23–42. [Google Scholar] [CrossRef]
  21. Malakuti, S.; Grüner, S. Architectural Aspects of Digital Twins in IIoT Systems. In Proceedings of the European Conference on Software Architecture, Madrid, Spain, 24–28 September 2018. [Google Scholar] [CrossRef]
  22. Golovan, A.; Gritsuk, I.; Rudenko, S.; Saravas, V.; Shakhov, A.; Shumylo, O. Aspects of Forming the Information V2I Model of the Transport Vessel. In Proceedings of the 2019 IEEE International Conference on Modern Electrical and Energy Systems (MEES), Kremenchuk, Ukraine, 23–25 September 2019. [Google Scholar] [CrossRef]
  23. Golovan, A.; Gritsuk, I.; Popeliuk, V.; Sherstyuk, O.; Honcharuk, I.; Symonenko, R.; Saravas, V.; Volodarets, M.; Ahieiev, M.; Pohorletskyi, D.; et al. Features of Mathematical Modeling in the Problems of Determining the Power of a Turbocharged Engine According to the Characteristics of the Turbocharger. SAE Int. J. Engines 2019, 13, 5–16. [Google Scholar] [CrossRef]
  24. Stone, G.; Culbert, I.; Boulter, E.A.; Dhirani, H. Electrical Insulation for Rotating Machines: Design, Evaluation, Aging, Testing, and Repair, 2nd ed.; Wiley: New York City, NY, USA, 2014; pp. 159–170. [Google Scholar] [CrossRef]
  25. Vychuzhanin, V.V.; Rudnichenko, N.R.; Sagova, Z.; Smieszek, M.; Cherniavskyi, V.V.; Golovan, A.I.; Volodarets, M.V. Analysis and structuring diagnostic large volume data of technical condition of complex equipment in transport. IOP Conf. Ser. Mater. Sci. Eng. 2020, 776, 012049. [Google Scholar] [CrossRef]
  26. Golovan, A.; Gritsuk, I.; Honcharuk, I. Reliable Ship Emergency Power Source: A Monte Carlo Simulation Approach to Optimize Remaining Capacity Measurement Frequency for Lead-Acid Battery Maintenance. SAE Int. J. Electrified Veh. 2023, 13, 179–189. [Google Scholar] [CrossRef]
Figure 1. Comprehensive framework for enhancing information exchange in ship maintenance through the integration of a DT and the IoT.
Figure 1. Comprehensive framework for enhancing information exchange in ship maintenance through the integration of a DT and the IoT.
Computers 13 00261 g001
Figure 2. Connection diagram of the main IoT devices of the ShipMonitoring system.
Figure 2. Connection diagram of the main IoT devices of the ShipMonitoring system.
Computers 13 00261 g002
Figure 3. IoT device for recording analog signals for monitoring and diagnosing the temperature space of a ship’s main switchboard: (a) front view, and (b) rear view of the 3D visualization of the device board designed by the authors in Altium Designer 19.
Figure 3. IoT device for recording analog signals for monitoring and diagnosing the temperature space of a ship’s main switchboard: (a) front view, and (b) rear view of the 3D visualization of the device board designed by the authors in Altium Designer 19.
Computers 13 00261 g003
Figure 4. Thermocouple connection points from an IoT device for monitoring and diagnosing the temperature space of a ship’s main switchboard.
Figure 4. Thermocouple connection points from an IoT device for monitoring and diagnosing the temperature space of a ship’s main switchboard.
Computers 13 00261 g004
Figure 5. Modeling of a busbar with an abnormality of electrical resistance.
Figure 5. Modeling of a busbar with an abnormality of electrical resistance.
Computers 13 00261 g005
Figure 6. Distribution of temperature and relative resistivity along the busbar.
Figure 6. Distribution of temperature and relative resistivity along the busbar.
Computers 13 00261 g006
Figure 7. Three-phase circuit breaker (reverse side) main switchboard.
Figure 7. Three-phase circuit breaker (reverse side) main switchboard.
Computers 13 00261 g007
Figure 8. Temperature distribution along the busbar with the included error of the measuring device.
Figure 8. Temperature distribution along the busbar with the included error of the measuring device.
Computers 13 00261 g008
Figure 9. Dependence of the relative error of thermal state recognition at different noise measurement levels: (a) δ T = 0.2   K ; (b) δ T = 0.1   K ; (c) δ T = 0.05   K ; (d) δ T = 0.025   K .
Figure 9. Dependence of the relative error of thermal state recognition at different noise measurement levels: (a) δ T = 0.2   K ; (b) δ T = 0.1   K ; (c) δ T = 0.05   K ; (d) δ T = 0.025   K .
Computers 13 00261 g009
Figure 10. Dependence of the relative error of thermal state recognition at different levels of noise measurement with increasing spatial steps of temperature distribution: (a) δ T = 0.2   K ; (b) δ T = 0.05   K .
Figure 10. Dependence of the relative error of thermal state recognition at different levels of noise measurement with increasing spatial steps of temperature distribution: (a) δ T = 0.2   K ; (b) δ T = 0.05   K .
Computers 13 00261 g010
Figure 11. Average relative mode identification error as a function of temperature distribution controlled by three parameters.
Figure 11. Average relative mode identification error as a function of temperature distribution controlled by three parameters.
Computers 13 00261 g011
Disclaimer/Publisher’s Note: The statements, opinions and data contained in all publications are solely those of the individual author(s) and contributor(s) and not of MDPI and/or the editor(s). MDPI and/or the editor(s) disclaim responsibility for any injury to people or property resulting from any ideas, methods, instructions or products referred to in the content.

Share and Cite

MDPI and ACS Style

Golovan, A.; Mateichyk, V.; Gritsuk, I.; Lavrov, A.; Smieszek, M.; Honcharuk, I.; Volska, O. Enhancing Information Exchange in Ship Maintenance through Digital Twins and IoT: A Comprehensive Framework. Computers 2024, 13, 261. https://doi.org/10.3390/computers13100261

AMA Style

Golovan A, Mateichyk V, Gritsuk I, Lavrov A, Smieszek M, Honcharuk I, Volska O. Enhancing Information Exchange in Ship Maintenance through Digital Twins and IoT: A Comprehensive Framework. Computers. 2024; 13(10):261. https://doi.org/10.3390/computers13100261

Chicago/Turabian Style

Golovan, Andrii, Vasyl Mateichyk, Igor Gritsuk, Alexander Lavrov, Miroslaw Smieszek, Iryna Honcharuk, and Olena Volska. 2024. "Enhancing Information Exchange in Ship Maintenance through Digital Twins and IoT: A Comprehensive Framework" Computers 13, no. 10: 261. https://doi.org/10.3390/computers13100261

APA Style

Golovan, A., Mateichyk, V., Gritsuk, I., Lavrov, A., Smieszek, M., Honcharuk, I., & Volska, O. (2024). Enhancing Information Exchange in Ship Maintenance through Digital Twins and IoT: A Comprehensive Framework. Computers, 13(10), 261. https://doi.org/10.3390/computers13100261

Note that from the first issue of 2016, this journal uses article numbers instead of page numbers. See further details here.

Article Metrics

Back to TopTop