Prognostic Stratification of Epithelioid Pleural Mesothelioma Based on the Hippo-TEADs Network
Simple Summary
Abstract
1. Introduction
2. Materials and Methods
2.1. Patients
2.2. Gene Expression Assay
2.3. Immunohistochemistry (IHC) and Fluorescence In Situ Hybridization (FISH)
2.4. Data Analysis and Statistics
3. Results
3.1. Identification of Two Prognosis-Related Groups
3.2. Validation of the Two Prognosis-Related Groups Using TCGA Data
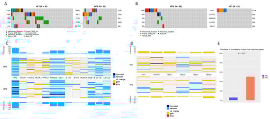
3.3. Exploring Molecular Alterations Associated with HP1 and HP2
4. Discussion
5. Conclusions
Supplementary Materials
Author Contributions
Funding
Institutional Review Board Statement
Informed Consent Statement
Data Availability Statement
Conflicts of Interest
References
- Blyth, K.G.; Adusumilli, P.S.; Astoul, P.; Darlison, L.; Lee, Y.C.G.; Mansfield, A.S.; Marciniak, S.J.; Maskell, N.; Panou, V.; Peikert, T.; et al. Leveraging the Pleural Space for Anticancer Therapies in Pleural Mesothelioma. Lancet Respir. Med. 2024, 12, 476–483. [Google Scholar] [CrossRef] [PubMed]
- Bray, F.; Laversanne, M.; Sung, H.; Ferlay, J.; Siegel, R.L.; Soerjomataram, I.; Jemal, A. Global Cancer Statistics 2022: GLOBOCAN Estimates of Incidence and Mortality Worldwide for 36 Cancers in 185 Countries. CA A Cancer J. Clin. 2024, 74, 229–263. [Google Scholar] [CrossRef] [PubMed]
- Sauter, J.L.; Dacic, S.; Galateau-Salle, F.; Attanoos, R.L.; Butnor, K.J.; Churg, A.; Husain, A.N.; Kadota, K.; Khoor, A.; Nicholson, A.G.; et al. The 2021 WHO Classification of Tumors of the Pleura: Advances Since the 2015 Classification. J. Thorac. Oncol. 2022, 17, 608–622. [Google Scholar] [CrossRef] [PubMed]
- Popat, S.; Baas, P.; Faivre-Finn, C.; Girard, N.; Nicholson, A.G.; Nowak, A.K.; Opitz, I.; Scherpereel, A.; Reck, M.; ESMO Guidelines Committee. Malignant Pleural Mesothelioma: ESMO Clinical Practice Guidelines for Diagnosis, Treatment and Follow-Up. Ann. Oncol. 2022, 33, 129–142. [Google Scholar] [CrossRef] [PubMed]
- Baas, P.; Scherpereel, A.; Nowak, A.K.; Fujimoto, N.; Peters, S.; Tsao, A.S.; Mansfield, A.S.; Popat, S.; Jahan, T.; Antonia, S.; et al. First-Line Nivolumab plus Ipilimumab in Unresectable Malignant Pleural Mesothelioma (CheckMate 743): A Multicentre, Randomised, Open-Label, Phase 3 Trial. Lancet 2021, 397, 375–386. [Google Scholar] [CrossRef]
- Bueno, R.; Stawiski, E.W.; Goldstein, L.D.; Durinck, S.; De Rienzo, A.; Modrusan, Z.; Gnad, F.; Nguyen, T.T.; Jaiswal, B.S.; Chirieac, L.R.; et al. Comprehensive Genomic Analysis of Malignant Pleural Mesothelioma Identifies Recurrent Mutations, Gene Fusions and Splicing Alterations. Nat. Genet. 2016, 48, 407–416. [Google Scholar] [CrossRef]
- Hiltbrunner, S.; Fleischmann, Z.; Sokol, E.S.; Zoche, M.; Felley-Bosco, E.; Curioni-Fontecedro, A. Genomic Landscape of Pleural and Peritoneal Mesothelioma Tumours. Br. J. Cancer 2022, 127, 1997–2005. [Google Scholar] [CrossRef]
- Papavassiliou, K.A.; Sofianidi, A.A.; Papavassiliou, A.G. YAP/TAZ-TEAD Signalling Axis: A New Therapeutic Target in Malignant Pleural Mesothelioma. J. Cell. Mol. Medi 2024, 28, e18330. [Google Scholar] [CrossRef]
- Wang, Y.; Xu, X.; Maglic, D.; Dill, M.T.; Mojumdar, K.; Ng, P.K.-S.; Jeong, K.J.; Tsang, Y.H.; Moreno, D.; Bhavana, V.H.; et al. Comprehensive Molecular Characterization of the Hippo Signaling Pathway in Cancer. Cell Rep. 2018, 25, 1304–1317.e5. [Google Scholar] [CrossRef] [PubMed]
- Poma, A.M.; Torregrossa, L.; Bruno, R.; Basolo, F.; Fontanini, G. Hippo Pathway Affects Survival of Cancer Patients: Extensive Analysis of TCGA Data and Review of Literature. Sci. Rep. 2018, 8, 10623. [Google Scholar] [CrossRef]
- Liang, A.; Dong, S.; Liu, G.; Guo, Z.; Li, M.; Han, S.; Cao, Y.; Tu, Y.; Zhou, C.; Yu, Y.; et al. Abstract 4491: TY-0584: A Potent, Orally Available Small Molecule YAP/TEAD Inhibitor, Exhibits Anti-Tumor Effects in Vitro and in Vivo. Cancer Res. 2023, 83, 4491. [Google Scholar] [CrossRef]
- Pobbati, A.V.; Kumar, R.; Rubin, B.P.; Hong, W. Therapeutic Targeting of TEAD Transcription Factors in Cancer. Trends Biochem. Sci. 2023, 48, 450–462. [Google Scholar] [CrossRef]
- Yap, T.A.; Kwiatkowski, D.J.; Desai, J.; Dagogo-Jack, I.; Millward, M.; Kindler, H.L.; Tolcher, A.W.; Frentzas, S.; Thurston, A.W.; Post, L.; et al. Abstract CT006: First-in-Class, First-in-Human Phase 1 Trial of VT3989, an Inhibitor of Yes-Associated Protein (YAP)/Transcriptional Enhancer Activator Domain (TEAD), in Patients (Pts) with Advanced Solid Tumors Enriched for Malignant Mesothelioma and Other Tumors with Neurofibromatosis 2 (NF2) Mutations. Cancer Res. 2023, 83, CT006. [Google Scholar] [CrossRef]
- Schmelzle, T.; Chapeau, E.; Bauer, D.; Chene, P.; Faris, J.; Fernandez, C.; Furet, P.; Galli, G.; Gong, J.; Harlfinger, S.; et al. Abstract LB319: IAG933, a Selective and Orally Efficacious YAP1/WWTR1(TAZ)-panTEAD Protein-Protein Interaction Inhibitor with Pre-Clinical Activity in Monotherapy and Combinations. Cancer Res. 2023, 83, LB319. [Google Scholar] [CrossRef]
- Li, Q.; Wan, J.; Liu, J.; Shang, J.; Yu, J.; Zhu, W.; Chen, C.X.-J.; Qiao, J.; Wang, L.; Zhang, M.; et al. Abstract 1656: ISM6331, a Novel and Potent Pan-TEAD Inhibitor, Exhibits Strong Anti-Tumor Activity in Preclinical Models of Hippo Pathway-Dysregulated Cancers. Cancer Res. 2024, 84, 1656. [Google Scholar] [CrossRef]
- Chen, L.; De Marval, P.M.; Powell, K.; Johnson, M.; Falls, G.; Lawhorn, B.; Candi, A.; Kilonda, A.; Vanderhoydonck, B.; Marchand, A.; et al. Abstract 4964: SW-682: A Novel TEAD Inhibitor for the Treatment of Cancers Bearing Mutations in the Hippo Signaling Pathway. Cancer Res. 2023, 83, 4964. [Google Scholar] [CrossRef]
- Alì, G.; Bruno, R.; Poma, A.; Proietti, A.; Ricci, S.; Chella, A.; Melfi, F.; Ambrogi, M.; Lucchi, M.; Fontanini, G. A Gene-expression-based Test Can Outperform Bap1 and P16 Analyses in the Differential Diagnosis of Pleural Mesothelial Proliferations. Oncol. Lett. 2019, 19, 1060–1065. [Google Scholar] [CrossRef]
- Cerami, E.; Gao, J.; Dogrusoz, U.; Gross, B.E.; Sumer, S.O.; Aksoy, B.A.; Jacobsen, A.; Byrne, C.J.; Heuer, M.L.; Larsson, E.; et al. The cBio Cancer Genomics Portal: An Open Platform for Exploring Multidimensional Cancer Genomics Data. Cancer Discov. 2012, 2, 401–404. [Google Scholar] [CrossRef] [PubMed]
- Guazzelli, A.; Meysami, P.; Bakker, E.; Bonanni, E.; Demonacos, C.; Krstic-Demonacos, M.; Mutti, L. What Can Independent Research for Mesothelioma Achieve to Treat This Orphan Disease? Expert Opin. Investig. Drugs 2019, 28, 719–732. [Google Scholar] [CrossRef] [PubMed]
- Nicholson, A.G.; Sauter, J.L.; Nowak, A.K.; Kindler, H.L.; Gill, R.R.; Remy-Jardin, M.; Armato, S.G.; Fernandez-Cuesta, L.; Bueno, R.; Alcala, N.; et al. EURACAN/IASLC Proposals for Updating the Histologic Classification of Pleural Mesothelioma: Towards a More Multidisciplinary Approach. J. Thorac. Oncol. 2020, 15, 29–49. [Google Scholar] [CrossRef] [PubMed]
- Kindler, H.L.; Ismaila, N.; Armato, S.G.; Bueno, R.; Hesdorffer, M.; Jahan, T.; Jones, C.M.; Miettinen, M.; Pass, H.; Rimner, A.; et al. Treatment of Malignant Pleural Mesothelioma: American Society of Clinical Oncology Clinical Practice Guideline. J. Clin. Oncol. 2018, 36, 1343–1373. [Google Scholar] [CrossRef] [PubMed]
- Blum, Y.; Meiller, C.; Quetel, L.; Elarouci, N.; Ayadi, M.; Tashtanbaeva, D.; Armenoult, L.; Montagne, F.; Tranchant, R.; Renier, A.; et al. Dissecting Heterogeneity in Malignant Pleural Mesothelioma through Histo-Molecular Gradients for Clinical Applications. Nat. Commun. 2019, 10, 1333. [Google Scholar] [CrossRef]
- Hmeljak, J.; Sanchez-Vega, F.; Hoadley, K.A.; Shih, J.; Stewart, C.; Heiman, D.; Tarpey, P.; Danilova, L.; Drill, E.; Gibb, E.A.; et al. Integrative Molecular Characterization of Malignant Pleural Mesothelioma. Cancer Discov. 2018, 8, 1548–1565. [Google Scholar] [CrossRef] [PubMed]
- Saddozai, U.A.K.; Wang, F.; Khattak, S.; Akbar, M.U.; Badar, M.; Khan, N.H.; Zhang, L.; Zhu, W.; Xie, L.; Li, Y.; et al. Define the Two Molecular Subtypes of Epithelioid Malignant Pleural Mesothelioma. Cells 2022, 11, 2924. [Google Scholar] [CrossRef]
- Baumann, F.; Flores, E.; Napolitano, A.; Kanodia, S.; Taioli, E.; Pass, H.; Yang, H.; Carbone, M. Mesothelioma Patients with Germline BAP1 Mutations Have 7-Fold Improved Long-Term Survival. Carcinogenesis 2015, 36, 76–81. [Google Scholar] [CrossRef] [PubMed]
- Ganzinelli, M.; Guffanti, F.; Ianza, A.; Sobhani, N.; Crovella, S.; Zanconati, F.; Bottin, C.; Confalonieri, M.; Fumagalli, S.; Guglielmi, A.; et al. Epithelioid Mesothelioma Patients with Very Long Survival Display Defects in DNA Repair. Cancers 2023, 15, 4309. [Google Scholar] [CrossRef] [PubMed]
- Fu, M.; Hu, Y.; Lan, T.; Guan, K.-L.; Luo, T.; Luo, M. The Hippo Signalling Pathway and Its Implications in Human Health and Diseases. Sig. Transduct. Target. Ther. 2022, 7, 376. [Google Scholar] [CrossRef] [PubMed]
- Muller, S.; Victoria Lai, W.; Adusumilli, P.S.; Desmeules, P.; Frosina, D.; Jungbluth, A.; Ni, A.; Eguchi, T.; Travis, W.D.; Ladanyi, M.; et al. V-Domain Ig-Containing Suppressor of T-Cell Activation (VISTA), a Potentially Targetable Immune Checkpoint Molecule, Is Highly Expressed in Epithelioid Malignant Pleural Mesothelioma. Mod. Pathol. 2020, 33, 303–311. [Google Scholar] [CrossRef]
- He, X.-L.; Zhou, Y.; Lu, H.-Z.; Li, Q.-X.; Wang, Z. Prognostic Value of VISTA in Solid Tumours: A Systematic Review and Meta-Analysis. Sci. Rep. 2020, 10, 2662. [Google Scholar] [CrossRef]
- Arak, H.; Işık, A.F.; Şanlı, M.; Uluşan, A.; Elma, B.; Aytekin, A. Comparison of Surgical Treatment and Systemic Chemotherapy in Patients with Non-Epithelioid Malignant Pleural Mesothelioma. Asian J. Surg. 2024, S101595842402726X. [Google Scholar] [CrossRef]



| Variable | HP1 (n = 17) | HP2 (n = 11) | p-Value | |
|---|---|---|---|---|
| Sex, male | n (%) | 10 (59%) | 7 (64%) | 1 |
| Age, years | median (IQR) | 65 (63–75) | 70 (65–75) | 0.32 |
| Surgery, yes | n (%) | 12 (71%) | 6 (55%) | 0.44 |
| Asbestos exposure, yes a | n (%) | 8 (50%) | 7 (64%) | 0.76 |
| Smoking status, never b | n (%) | 4 (40%) | 4 (67%) | 0.61 |
| ECOG PS, 2 | n (%) | 2 (12%) | 5 (45%) | 0.07 |
| Grade, high-grade | n (%) | 6 (35%) | 8 (73%) | 0.12 |
| Tumor extension, T3 or T4 c | n (%) | 10 (71%) | 7 (64%) | 1 |
| Lymph node involvement, yes d | n (%) | 6 (50%) | 7 (67%) | 0.66 |
| Stage, III-IV e | n (%) | 8 (57%) | 8 (73%) | 0.68 |
| BAP1 IHC expression, lost f | n (%) | 8 (80%) | 4 (67%) | 0.60 |
| p16 FISH status, deleted g | n (%) | 4 (57%) | 2 (33%) | 0.59 |
Disclaimer/Publisher’s Note: The statements, opinions and data contained in all publications are solely those of the individual author(s) and contributor(s) and not of MDPI and/or the editor(s). MDPI and/or the editor(s) disclaim responsibility for any injury to people or property resulting from any ideas, methods, instructions or products referred to in the content. |
© 2025 by the authors. Licensee MDPI, Basel, Switzerland. This article is an open access article distributed under the terms and conditions of the Creative Commons Attribution (CC BY) license (https://creativecommons.org/licenses/by/4.0/).
Share and Cite
Poma, A.M.; Bruno, R.; Petrini, I.; Di Stefano, I.; Celi, A.; Sbrana, A.; Cappelli, S.; Chella, A.; Melfi, F.; Lucchi, M.; et al. Prognostic Stratification of Epithelioid Pleural Mesothelioma Based on the Hippo-TEADs Network. Cancers 2025, 17, 469. https://doi.org/10.3390/cancers17030469
Poma AM, Bruno R, Petrini I, Di Stefano I, Celi A, Sbrana A, Cappelli S, Chella A, Melfi F, Lucchi M, et al. Prognostic Stratification of Epithelioid Pleural Mesothelioma Based on the Hippo-TEADs Network. Cancers. 2025; 17(3):469. https://doi.org/10.3390/cancers17030469
Chicago/Turabian StylePoma, Anello Marcello, Rossella Bruno, Iacopo Petrini, Iosè Di Stefano, Alessandra Celi, Andrea Sbrana, Sabrina Cappelli, Antonio Chella, Franca Melfi, Marco Lucchi, and et al. 2025. "Prognostic Stratification of Epithelioid Pleural Mesothelioma Based on the Hippo-TEADs Network" Cancers 17, no. 3: 469. https://doi.org/10.3390/cancers17030469
APA StylePoma, A. M., Bruno, R., Petrini, I., Di Stefano, I., Celi, A., Sbrana, A., Cappelli, S., Chella, A., Melfi, F., Lucchi, M., & Alì, G. (2025). Prognostic Stratification of Epithelioid Pleural Mesothelioma Based on the Hippo-TEADs Network. Cancers, 17(3), 469. https://doi.org/10.3390/cancers17030469

