MYC Regulates a DNA Repair Gene Expression Program in Small Cell Carcinoma of the Ovary, Hypercalcemic Type
Simple Summary
Abstract
1. Introduction
2. Materials and Methods
2.1. Cell Lines and Genetic Engineering
2.2. Western Blots
2.3. Cell Proliferation and Cell Cycle Analysis
2.4. CUT&RUN
2.5. mRNA Analysis and RNA-Seq
2.6. CUT&RUN and Chromatin Binding Analyses
2.7. RNA-Seq Analysis
2.8. Expression Analysis in Tumor Samples
3. Results
3.1. Depletion of MYC Impairs SCCOHT Cell Line Function
3.2. Characterization of MYC Binding Sites in BIN-67 Cells
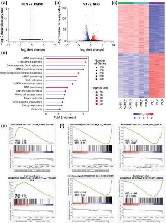
3.3. Depletion of MYC Impairs Expression of a Broad Spectrum of Genes
3.4. Regulation of DNA Repair Gene Expression by MYC and BRG1
3.4.1. MYC Facilitates Expression of DNA Repair Genes
3.4.2. BRG1 Antagonizes Expression of DNA Repair Genes
3.5. Upregulation of DNA Repair Gene Expression in SCCOHT Tumors
3.6. Upregulation of DNA Repair Gene Expression in Rhabdoid Tumors
4. Discussion
5. Conclusions
Supplementary Materials
Author Contributions
Funding
Institutional Review Board Statement
Informed Consent Statement
Data Availability Statement
Acknowledgments
Conflicts of Interest
Abbreviations
| SCCOHT | Small cell carcinoma of the ovary, hypercalcemic type |
| HGSC | High-grade serous carcinoma |
| DMSO | Dimethyl sulfoxide |
| NEG | dTAGV-1-NEG (negative chemical control) |
| V1` | dTAGV-1 (degrader chemical) |
| CUT&RUN | Cleavage under targets and release using nuclease |
| ChIP | Chromatin immunoprecipitation |
| TSS | Transcription start site |
| H3K4me3 | Histone 3 lysine 4 trimethylation |
| ATR | Ataxia telangiectasia and Rad3-related protein |
| BRCA1 | Breast cancer type 1 susceptibility protein |
| PARP | Poly-ADP-ribose polymerase |
| BRG1 | Brahma-related gene 1 |
| SNF5 | Sucrose Non-Fermenting 5 |
| BRM | Brahma |
| MRT | Malignant rhabdoid tumor |
References
- Barondeau, J.; Rodgers, M.; Braun, L.; Azarow, K.; Forouhar, M.; Faucette, K. Small cell ovarian carcinoma: A rare, aggressive tumor masquerading as constipation in a teenager with a fatal outcome. J. Pediatr. Hematol. Oncol. 2010, 32, e139–e141. [Google Scholar] [CrossRef] [PubMed]
- Young, R.H.; Oliva, E.; Scully, R.E. Small cell carcinoma of the ovary, hypercalcemic type. A clinicopathological analysis of 150 cases. Am. J. Surg. Pathol. 1994, 18, 1102–1116. [Google Scholar] [CrossRef] [PubMed]
- Wens, F.; Hulsker, C.C.C.; Fiocco, M.; Zsiros, J.; Smetsers, S.E.; de Krijger, R.R.; van der Steeg, A.F.W.; Zweemer, R.P.; Baas, I.O.; Roes, E.M.; et al. Small Cell Carcinoma of the Ovary, Hypercalcemic Type (SCCOHT): Patient Characteristics, Treatment, and Outcome-A Systematic Review. Cancers 2023, 15, 3794. [Google Scholar] [CrossRef] [PubMed]
- Estel, R.; Hackethal, A.; Kalder, M.; Munstedt, K. Small cell carcinoma of the ovary of the hypercalcaemic type: An analysis of clinical and prognostic aspects of a rare disease on the basis of cases published in the literature. Arch. Gynecol. Obs. 2011, 284, 1277–1282. [Google Scholar] [CrossRef]
- Pautier, P.; Ribrag, V.; Duvillard, P.; Rey, A.; Elghissassi, I.; Sillet-Bach, I.; Kerbrat, P.; Mayer, F.; Lesoin, A.; Brun, B.; et al. Results of a prospective dose-intensive regimen in 27 patients with small cell carcinoma of the ovary of the hypercalcemic type. Ann. Oncol. 2007, 18, 1985–1989. [Google Scholar] [CrossRef]
- Kadoch, C.; Hargreaves, D.C.; Hodges, C.; Elias, L.; Ho, L.; Ranish, J.; Crabtree, G.R. Proteomic and bioinformatic analysis of mammalian SWI/SNF complexes identifies extensive roles in human malignancy. Nat. Genet. 2013, 45, 592–601. [Google Scholar] [CrossRef]
- Hohmann, A.F.; Vakoc, C.R. A rationale to target the SWI/SNF complex for cancer therapy. Trends Genet. 2014, 30, 356–363. [Google Scholar] [CrossRef]
- Reddy, D.; Workman, J.L. Targeting BAF-perturbed cancers. Nat. Cell Biol. 2018, 20, 1332–1333. [Google Scholar] [CrossRef]
- Jelinic, P.; Mueller, J.J.; Olvera, N.; Dao, F.; Scott, S.N.; Shah, R.; Gao, J.; Schultz, N.; Gonen, M.; Soslow, R.A.; et al. Recurrent SMARCA4 mutations in small cell carcinoma of the ovary. Nat. Genet. 2014, 46, 424–426. [Google Scholar] [CrossRef]
- Ramos, P.; Karnezis, A.N.; Craig, D.W.; Sekulic, A.; Russell, M.L.; Hendricks, W.P.; Corneveaux, J.J.; Barrett, M.T.; Shumansky, K.; Yang, Y.; et al. Small cell carcinoma of the ovary, hypercalcemic type, displays frequent inactivating germline and somatic mutations in SMARCA4. Nat. Genet. 2014, 46, 427–429. [Google Scholar] [CrossRef]
- Witkowski, L.; Carrot-Zhang, J.; Albrecht, S.; Fahiminiya, S.; Hamel, N.; Tomiak, E.; Grynspan, D.; Saloustros, E.; Nadaf, J.; Rivera, B.; et al. Germline and somatic SMARCA4 mutations characterize small cell carcinoma of the ovary, hypercalcemic type. Nat. Genet. 2014, 46, 438–443. [Google Scholar] [CrossRef] [PubMed]
- Karnezis, A.N.; Wang, Y.; Ramos, P.; Hendricks, W.P.; Oliva, E.; D’Angelo, E.; Prat, J.; Nucci, M.R.; Nielsen, T.O.; Chow, C.; et al. Dual loss of the SWI/SNF complex ATPases SMARCA4/BRG1 and SMARCA2/BRM is highly sensitive and specific for small cell carcinoma of the ovary, hypercalcaemic type. J. Pathol. 2016, 238, 389–400. [Google Scholar] [CrossRef] [PubMed]
- Mittal, P.; Roberts, C.W.M. The SWI/SNF complex in cancer—biology, biomarkers and therapy. Nat. Rev. Clin. Oncol. 2020, 17, 435–448. [Google Scholar] [CrossRef] [PubMed]
- Lang, J.D.; Selleck, W.; Striker, S.; Hipschman, N.A.; Kofman, R.; Karnezis, A.N.; Kommoss, F.K.F.; Kommoss, F.; Wendt, J.R.; Facista, S.J.; et al. Super-enhancers and efficacy of triptolide in small cell carcinoma of the ovary hypercalcemic type. iScience 2025, 28, 111770. [Google Scholar] [CrossRef]
- Pan, J.; McKenzie, Z.M.; D’Avino, A.R.; Mashtalir, N.; Lareau, C.A.; St Pierre, R.; Wang, L.; Shilatifard, A.; Kadoch, C. The ATPase module of mammalian SWI/SNF family complexes mediates subcomplex identity and catalytic activity-independent genomic targeting. Nat. Genet. 2019, 51, 618–626. [Google Scholar] [CrossRef]
- Orlando, K.A.; Douglas, A.K.; Abudu, A.; Wang, Y.; Tessier-Cloutier, B.; Su, W.; Peters, A.; Sherman, L.S.; Moore, R.; Nguyen, V.; et al. Re-expression of SMARCA4/BRG1 in small cell carcinoma of ovary, hypercalcemic type (SCCOHT) promotes an epithelial-like gene signature through an AP-1-dependent mechanism. eLife 2020, 9, e59073. [Google Scholar] [CrossRef]
- Nakayama, R.T.; Pulice, J.L.; Valencia, A.M.; McBride, M.J.; McKenzie, Z.M.; Gillespie, M.A.; Ku, W.L.; Teng, M.; Cui, K.; Williams, R.T.; et al. SMARCB1 is required for widespread BAF complex-mediated activation of enhancers and bivalent promoters. Nat. Genet. 2017, 49, 1613–1623. [Google Scholar] [CrossRef]
- Wang, X.; Lee, R.S.; Alver, B.H.; Haswell, J.R.; Wang, S.; Mieczkowski, J.; Drier, Y.; Gillespie, S.M.; Archer, T.C.; Wu, J.N.; et al. SMARCB1-mediated SWI/SNF complex function is essential for enhancer regulation. Nat. Genet. 2017, 49, 289–295. [Google Scholar] [CrossRef]
- Jones, C.A.; Tansey, W.P.; Weissmiller, A.M. Emerging Themes in Mechanisms of Tumorigenesis by SWI/SNF Subunit Mutation. Epigenet Insights 2022, 15, 25168657221115656. [Google Scholar] [CrossRef]
- Tansey, W.P. Mammalian MYC proteins and cancer. New J. Sci. 2014, 2014, 757534. [Google Scholar] [CrossRef]
- Genovese, G.; Carugo, A.; Tepper, J.; Robinson, F.S.; Li, L.; Svelto, M.; Nezi, L.; Corti, D.; Minelli, R.; Pettazzoni, P.; et al. Synthetic vulnerabilities of mesenchymal subpopulations in pancreatic cancer. Nature 2017, 542, 362–366. [Google Scholar] [CrossRef] [PubMed]
- Gadd, S.; Sredni, S.T.; Huang, C.C.; Perlman, E.J.; Renal Tumor Committee of the Children’s Oncology, G. Rhabdoid tumor: Gene expression clues to pathogenesis and potential therapeutic targets. Lab. Investig. 2010, 90, 724–738. [Google Scholar] [CrossRef] [PubMed]
- Auguste, A.; Blanc-Durand, F.; Deloger, M.; Le Formal, A.; Bareja, R.; Wilkes, D.C.; Richon, C.; Brunn, B.; Caron, O.; Devouassoux-Shisheboran, M.; et al. Small Cell Carcinoma of the Ovary, Hypercalcemic Type (SCCOHT) beyond SMARCA4 Mutations: A Comprehensive Genomic Analysis. Cells 2020, 9, 1496. [Google Scholar] [CrossRef]
- Romero, O.A.; Setien, F.; John, S.; Gimenez-Xavier, P.; Gomez-Lopez, G.; Pisano, D.; Condom, E.; Villanueva, A.; Hager, G.L.; Sanchez-Cespedes, M. The tumour suppressor and chromatin-remodelling factor BRG1 antagonizes Myc activity and promotes cell differentiation in human cancer. EMBO Mol. Med. 2012, 4, 603–616. [Google Scholar] [CrossRef]
- Woodley, C.M.; Romer, A.S.; Wang, J.; Guarnaccia, A.D.; Elion, D.L.; Maxwell, J.N.; Guerrazzi, K.; McCann, T.S.; Popay, T.M.; Matlock, B.K.; et al. Multiple interactions of the oncoprotein transcription factor MYC with the SWI/SNF chromatin remodeler. Oncogene 2021, 40, 3593–3609. [Google Scholar] [CrossRef]
- Zhu, Q.; Liu, N.; Orkin, S.H.; Yuan, G.C. CUT&RUNTools: A flexible pipeline for CUT&RUN processing and footprint analysis. Genome Biol. 2019, 20, 192. [Google Scholar] [CrossRef]
- Stark, R.; Brown, G. DiffBind: Differential Binding Analysis of ChIP-Seq Peak Data. In Bioconductor; Cancer Research UK Cambridge Research Institute: Cambridge, UK, 2011. [Google Scholar]
- Heinz, S.; Benner, C.; Spann, N.; Bertolino, E.; Lin, Y.C.; Laslo, P.; Cheng, J.X.; Murre, C.; Singh, H.; Glass, C.K. Simple combinations of lineage-determining transcription factors prime cis-regulatory elements required for macrophage and B cell identities. Mol. Cell 2010, 38, 576–589. [Google Scholar] [CrossRef]
- Martin, M. Cutadapt removes adapter sequences from high-throughput sequencing reads. EMBnet. J. 2011, 17, 10–12. [Google Scholar] [CrossRef]
- Dobin, A.; Davis, C.A.; Schlesinger, F.; Drenkow, J.; Zaleski, C.; Jha, S.; Batut, P.; Chaisson, M.; Gingeras, T.R. STAR: Ultrafast universal RNA-seq aligner. Bioinformatics 2013, 29, 15–21. [Google Scholar] [CrossRef]
- Liao, Y.; Smyth, G.K.; Shi, W. featureCounts: An efficient general purpose program for assigning sequence reads to genomic features. Bioinformatics 2014, 30, 923–930. [Google Scholar] [CrossRef]
- Love, M.I.; Huber, W.; Anders, S. Moderated estimation of fold change and dispersion for RNA-seq data with DESeq2. Genome Biol. 2014, 15, 550. [Google Scholar] [CrossRef] [PubMed]
- Chun, H.E.; Lim, E.L.; Heravi-Moussavi, A.; Saberi, S.; Mungall, K.L.; Bilenky, M.; Carles, A.; Tse, K.; Shlafman, I.; Zhu, K.; et al. Genome-Wide Profiles of Extra-cranial Malignant Rhabdoid Tumors Reveal Heterogeneity and Dysregulated Developmental Pathways. Cancer Cell 2016, 29, 394–406. [Google Scholar] [CrossRef] [PubMed]
- Nabet, B.; Ferguson, F.M.; Seong, B.K.A.; Kuljanin, M.; Leggett, A.L.; Mohardt, M.L.; Robichaud, A.; Conway, A.S.; Buckley, D.L.; Mancias, J.D.; et al. Rapid and direct control of target protein levels with VHL-recruiting dTAG molecules. Nat. Commun. 2020, 11, 4687. [Google Scholar] [CrossRef] [PubMed]
- Beacon, T.H.; Delcuve, G.P.; Lopez, C.; Nardocci, G.; Kovalchuk, I.; van Wijnen, A.J.; Davie, J.R. The dynamic broad epigenetic (H3K4me3, H3K27ac) domain as a mark of essential genes. Clin. Epigenetics 2021, 13, 138. [Google Scholar] [CrossRef]
- Ge, S.X.; Jung, D.; Yao, R. ShinyGO: A graphical gene-set enrichment tool for animals and plants. Bioinformatics 2020, 36, 2628–2629. [Google Scholar] [CrossRef]
- Robinson, J.T.; Thorvaldsdottir, H.; Winckler, W.; Guttman, M.; Lander, E.S.; Getz, G.; Mesirov, J.P. Integrative genomics viewer. Nat. Biotechnol. 2011, 29, 24–26. [Google Scholar] [CrossRef]
- Subramanian, A.; Tamayo, P.; Mootha, V.K.; Mukherjee, S.; Ebert, B.L.; Gillette, M.A.; Paulovich, A.; Pomeroy, S.L.; Golub, T.R.; Lander, E.S.; et al. Gene set enrichment analysis: A knowledge-based approach for interpreting genome-wide expression profiles. Proc. Natl. Acad. Sci. USA 2005, 102, 15545–15550. [Google Scholar] [CrossRef]
- Mootha, V.K.; Lindgren, C.M.; Eriksson, K.F.; Subramanian, A.; Sihag, S.; Lehar, J.; Puigserver, P.; Carlsson, E.; Ridderstrale, M.; Laurila, E.; et al. PGC-1alpha-responsive genes involved in oxidative phosphorylation are coordinately downregulated in human diabetes. Nat. Genet. 2003, 34, 267–273. [Google Scholar] [CrossRef]
- Kanehisa, M.; Furumichi, M.; Sato, Y.; Ishiguro-Watanabe, M.; Tanabe, M. KEGG: Integrating viruses and cellular organisms. Nucleic Acids Res. 2021, 49, D545–D551. [Google Scholar] [CrossRef]
- Sherman, B.T.; Hao, M.; Qiu, J.; Jiao, X.; Baseler, M.W.; Lane, H.C.; Imamichi, T.; Chang, W. DAVID: A web server for functional enrichment analysis and functional annotation of gene lists (2021 update). Nucleic Acids Res. 2022, 50, W216–W221. [Google Scholar] [CrossRef]
- da Huang, W.; Sherman, B.T.; Lempicki, R.A. Systematic and integrative analysis of large gene lists using DAVID bioinformatics resources. Nat. Protoc. 2009, 4, 44–57. [Google Scholar] [CrossRef] [PubMed]
- Chae, Y.K.; Anker, J.F.; Carneiro, B.A.; Chandra, S.; Kaplan, J.; Kalyan, A.; Santa-Maria, C.A.; Platanias, L.C.; Giles, F.J. Genomic landscape of DNA repair genes in cancer. Oncotarget 2016, 7, 23312–23321. [Google Scholar] [CrossRef] [PubMed]
- Luoto, K.R.; Meng, A.X.; Wasylishen, A.R.; Zhao, H.; Coackley, C.L.; Penn, L.Z.; Bristow, R.G. Tumor cell kill by c-MYC depletion: Role of MYC-regulated genes that control DNA double-strand break repair. Cancer Res. 2010, 70, 8748–8759. [Google Scholar] [CrossRef] [PubMed]
- Chiang, Y.C.; Teng, S.C.; Su, Y.N.; Hsieh, F.J.; Wu, K.J. c-Myc directly regulates the transcription of the NBS1 gene involved in DNA double-strand break repair. J. Biol. Chem. 2003, 278, 19286–19291. [Google Scholar] [CrossRef]
- Bucci, B.; D’Agnano, I.; Amendola, D.; Citti, A.; Raza, G.H.; Miceli, R.; De Paula, U.; Marchese, R.; Albini, S.; Felsani, A.; et al. Myc down-regulation sensitizes melanoma cells to radiotherapy by inhibiting MLH1 and MSH2 mismatch repair proteins. Clin. Cancer Res. Off. J. Am. Assoc. Cancer Res. 2005, 11, 2756–2767. [Google Scholar] [CrossRef]
- Broustas, C.G.; Lieberman, H.B. DNA damage response genes and the development of cancer metastasis. Radiat. Res. 2014, 181, 111–130. [Google Scholar] [CrossRef]
- Li, L.Y.; Guan, Y.D.; Chen, X.S.; Yang, J.M.; Cheng, Y. DNA Repair Pathways in Cancer Therapy and Resistance. Front. Pharmacol. 2020, 11, 629266. [Google Scholar] [CrossRef]
- Karanian-Philippe, M.; Velasco, V.; Longy, M.; Floquet, A.; Arnould, L.; Coindre, J.M.; Le Naoures-Mear, C.; Averous, G.; Guyon, F.; MacGrogan, G.; et al. SMARCA4 (BRG1) loss of expression is a useful marker for the diagnosis of ovarian small cell carcinoma of the hypercalcemic type (ovarian rhabdoid tumor): A comprehensive analysis of 116 rare gynecologic tumors, 9 soft tissue tumors, and 9 melanomas. Am. J. Surg. Pathol. 2015, 39, 1197–1205. [Google Scholar] [CrossRef]
- Wang, Y.; Chen, S.Y.; Karnezis, A.N.; Colborne, S.; Santos, N.D.; Lang, J.D.; Hendricks, W.P.; Orlando, K.A.; Yap, D.; Kommoss, F.; et al. The histone methyltransferase EZH2 is a therapeutic target in small cell carcinoma of the ovary, hypercalcaemic type. J. Pathol. 2017, 242, 371–383. [Google Scholar] [CrossRef]
- Xu, L.; Xu, X.; Wu, P.; Ye, W.; Zhao, J.; Yang, J.; Yao, Y.; Chen, M.; Wang, X.; Wang, A.; et al. Clinical characteristics and prognostic analysis of patients with SMARCA4-deficient lung cancer. Technol. Health Care 2025, 33, 1014–1020. [Google Scholar] [CrossRef]
- Karlsson, A.; Deb-Basu, D.; Cherry, A.; Turner, S.; Ford, J.; Felsher, D.W. Defective double-strand DNA break repair and chromosomal translocations by MYC overexpression. Proc. Natl. Acad. Sci. USA 2003, 100, 9974–9979. [Google Scholar] [CrossRef] [PubMed]
- Doha, Z.O.; Sears, R.C. Unraveling MYC’s Role in Orchestrating Tumor Intrinsic and Tumor Microenvironment Interactions Driving Tumorigenesis and Drug Resistance. Pathophysiology 2023, 30, 400–419. [Google Scholar] [CrossRef] [PubMed]
- McKenna, E.S.; Sansam, C.G.; Cho, Y.J.; Greulich, H.; Evans, J.A.; Thom, C.S.; Moreau, L.A.; Biegel, J.A.; Pomeroy, S.L.; Roberts, C.W. Loss of the epigenetic tumor suppressor SNF5 leads to cancer without genomic instability. Mol. Cell Biol. 2008, 28, 6223–6233. [Google Scholar] [CrossRef] [PubMed]
- Gao, Y.; Zheng, K.; Tan, H.; Kang, M.; Lu, B.; Chen, L.; Xu, J.; Lu, C.; Chai, R.; Xu, C.; et al. Single-cell RNA sequencing reveals the intra-tumoral heterogeneity and immune microenvironment of small cell carcinoma of the ovary, hypercalcemic type. J. Ovarian Res. 2025, 18, 76. [Google Scholar] [CrossRef]
- Zhu, X.; Fu, Z.; Aceto, G.; St-Germain, J.; Liu, K.; Arabzadeh, A.; Qi, Y.; Xue, Y.; Witkowski, L.; Graulich, E.; et al. SMARCA4 loss increases RNA Polymerase II pausing and elevates R-loops to inhibit BRCA1-mediated repair in ovarian cancer. Cancer Res. 2025. [Google Scholar] [CrossRef]
- Kim, D.; Liu, Y.; Oberly, S.; Freire, R.; Smolka, M.B. ATR-mediated proteome remodeling is a major determinant of homologous recombination capacity in cancer cells. Nucleic Acids Res. 2018, 46, 8311–8325. [Google Scholar] [CrossRef]
- Neff, R.T.; Senter, L.; Salani, R. BRCA mutation in ovarian cancer: Testing, implications and treatment considerations. Ther. Adv. Med. Oncol. 2017, 9, 519–531. [Google Scholar] [CrossRef]
- Meehan, R.S.; Chen, A.P. New treatment option for ovarian cancer: PARP inhibitors. Gynecol. Oncol. Res. Pract. 2016, 3, 3. [Google Scholar] [CrossRef]
- Mironova, E.; Molinas, S.; Pozo, V.D.; Bandyopadhyay, A.M.; Lai, Z.; Kurmashev, D.; Schneider, E.L.; Santi, D.V.; Chen, Y.; Kurmasheva, R.T. Synergistic Antitumor Activity of Talazoparib and Temozolomide in Malignant Rhabdoid Tumors. Cancers 2024, 16, 2041. [Google Scholar] [CrossRef]
- Alimova, I.; Murdock, G.; Pierce, A.; Wang, D.; Madhavan, K.; Brunt, B.; Venkataraman, S.; Vibhakar, R. The PARP inhibitor Rucaparib synergizes with radiation to attenuate atypical teratoid rhabdoid tumor growth. Neurooncol. Adv. 2023, 5, vdad010. [Google Scholar] [CrossRef]
- Frederick, M.; Skinner, H.D.; Kazi, S.A.; Sikora, A.G.; Sandulache, V.C. High expression of oxidative phosphorylation genes predicts improved survival in squamous cell carcinomas of the head and neck and lung. Sci. Rep. 2020, 10, 6380. [Google Scholar] [CrossRef]







Disclaimer/Publisher’s Note: The statements, opinions and data contained in all publications are solely those of the individual author(s) and contributor(s) and not of MDPI and/or the editor(s). MDPI and/or the editor(s) disclaim responsibility for any injury to people or property resulting from any ideas, methods, instructions or products referred to in the content. |
© 2025 by the authors. Licensee MDPI, Basel, Switzerland. This article is an open access article distributed under the terms and conditions of the Creative Commons Attribution (CC BY) license (https://creativecommons.org/licenses/by/4.0/).
Share and Cite
Evans, J.R.; Wang, J.; Reed, C.N.; Creighton, J.H.; Garrison, K.B.; Robertson, A.N.; Lira-Rivera, A.; Baisden, D.D.; Tansey, W.P.; Al-Tobasei, R.; et al. MYC Regulates a DNA Repair Gene Expression Program in Small Cell Carcinoma of the Ovary, Hypercalcemic Type. Cancers 2025, 17, 2255. https://doi.org/10.3390/cancers17132255
Evans JR, Wang J, Reed CN, Creighton JH, Garrison KB, Robertson AN, Lira-Rivera A, Baisden DD, Tansey WP, Al-Tobasei R, et al. MYC Regulates a DNA Repair Gene Expression Program in Small Cell Carcinoma of the Ovary, Hypercalcemic Type. Cancers. 2025; 17(13):2255. https://doi.org/10.3390/cancers17132255
Chicago/Turabian StyleEvans, James R., Jing Wang, Cinthia N. Reed, Joy H. Creighton, Kaylee B. Garrison, Abigail N. Robertson, Ashley Lira-Rivera, Diondre’ D. Baisden, William P. Tansey, Rafet Al-Tobasei, and et al. 2025. "MYC Regulates a DNA Repair Gene Expression Program in Small Cell Carcinoma of the Ovary, Hypercalcemic Type" Cancers 17, no. 13: 2255. https://doi.org/10.3390/cancers17132255
APA StyleEvans, J. R., Wang, J., Reed, C. N., Creighton, J. H., Garrison, K. B., Robertson, A. N., Lira-Rivera, A., Baisden, D. D., Tansey, W. P., Al-Tobasei, R., Lang, J. D., Liu, Q., & Weissmiller, A. M. (2025). MYC Regulates a DNA Repair Gene Expression Program in Small Cell Carcinoma of the Ovary, Hypercalcemic Type. Cancers, 17(13), 2255. https://doi.org/10.3390/cancers17132255

