Therapeutic Potential of Bromodomain and Extra-Terminal Domain Inhibitors for Synovial Sarcoma Cells
Abstract
Simple Summary
Abstract
1. Introduction
2. Materials and Methods
2.1. Cell Culture
2.2. Compounds
2.3. WST-8 Cell Proliferation Assay
2.4. Flow Cytometry
2.5. Western Blotting
2.6. Quantitative Real-Time Polymerase Chain Reaction (qRT-PCR)
2.7. Small Interfering RNA (siRNA) Transfection
2.8. Total RNA Sequencing (RNA-seq)
2.9. Analyzing the Differentially Expressed Genes (DEGs)
2.10. Kyoto Encyclopedia of Genes and Genomes (KEGG) Pathway Analysis
2.11. Subcutaneous Xenograft Assays
2.12. Histology
2.13. Immunohistochemistry (IHC)
2.14. Statistical Analysis
3. Results
3.1. BET Inhibitors Exhibit Antitumor Effects for SS In Vitro
3.2. ABBV-075 Delays SS Growth In Vivo
3.3. ABBV-075 Inhibits Cell-Cycle Checkpoints and Causes G1 Arrest
3.4. ABBV-075 Targets the BCL2 Family Protein to Induce Apoptosis
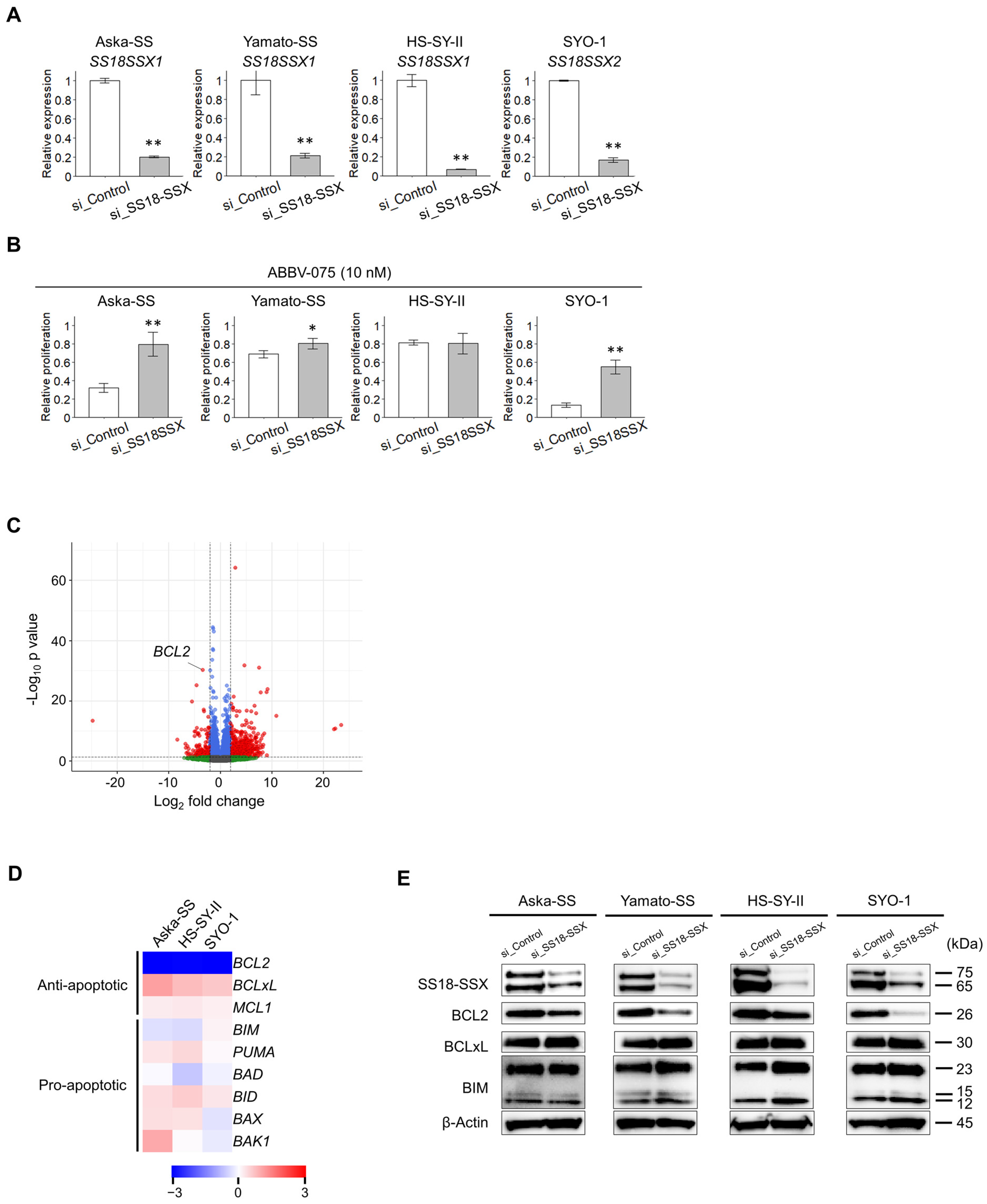
3.5. SS18-SSX Affects SS Susceptibility to ABBV-075
4. Discussion
5. Conclusions
Supplementary Materials
Author Contributions
Funding
Institutional Review Board Statement
Informed Consent Statement
Data Availability Statement
Acknowledgments
Conflicts of Interest
References
- Wright, P.H.; Sim, F.H.; Soule, E.H.; Taylor, W.F. Synovial Sarcoma. J. Bone Joint. Surg. Am. 1982, 64, 112–122. [Google Scholar] [CrossRef]
- Kawai, A.; Woodruff, J.; Healey, J.H.; Brennan, M.F.; Antonescu, C.R.; Ladanyi, M. SYT-SSX gene fusion as a determinant of morphology and prognosis in synovial sarcoma. N. Engl. J. Med. 1998, 338, 153–160. [Google Scholar] [CrossRef] [PubMed]
- Cancer Genome Atlas Research Network. Cancer Genome Atlas Research Network Comprehensive and Integrated Genomic Characterization of Adult Soft Tissue Sarcomas. Cell 2017, 171, 950–965.e28. [Google Scholar] [CrossRef] [PubMed]
- McBride, M.J.; Pulice, J.L.; Beird, H.C.; Ingram, D.R.; D’Avino, A.R.; Shern, J.F.; Charville, G.W.; Hornick, J.L.; Nakayama, R.T.; Garcia-Rivera, E.M.; et al. The SS18-SSX fusion oncoprotein hijacks BAF complex targeting and function to drive synovial sarcoma. Cancer Cell 2018, 33, 1128–1141.e7. [Google Scholar] [CrossRef] [PubMed]
- Banito, A.; Li, X.; Laporte, A.N.; Roe, J.-S.; Sanchez-Vega, F.; Huang, C.-H.; Dancsok, A.R.; Hatzi, K.; Chen, C.-C.; Tschaharganeh, D.F.; et al. The SS18-SSX oncoprotein hijacks KDM2B-PRC1.1 to drive synovial sarcoma. Cancer Cell 2018, 33, 527–541.e8. [Google Scholar] [CrossRef] [PubMed]
- Gazendam, A.M.; Popovic, S.; Munir, S.; Parasu, N.; Wilson, D.; Ghert, M. Synovial Sarcoma: A clinical review. Curr. Oncol. 2021, 28, 1909–1920. [Google Scholar] [CrossRef] [PubMed]
- Outani, H.; Nakamura, T.; Murata, H.; Stevenson, J.; Parry, M.; Gregory, J.; Tillman, R.; Jeys, L.; Abudu, A. Localized synovial sarcoma: A single institutional study of 191 patients with a minimum follow-up of 5 years for survivors. J. Surg. Oncol. 2019, 119, 850–855. [Google Scholar] [CrossRef] [PubMed]
- Dhalluin, C.; Carlson, J.E.; Zeng, L.; He, C.; Aggarwal, A.K.; Zhou, M.-M. Structure and ligand of a histone acetyltransferase bromodomain. Nature 1999, 399, 491–496. [Google Scholar] [CrossRef]
- Donati, B.; Lorenzini, E.; Ciarrocchi, A. BRD4 and cancer: Going beyond transcriptional regulation. Mol. Cancer 2018, 17, 164. [Google Scholar] [CrossRef]
- Bennett, R.L.; Licht, J.D. Targeting epigenetics in cancer. Annu. Rev. Pharmacol. Toxicol. 2018, 58, 187–207. [Google Scholar] [CrossRef]
- Ito, T.; Ouchida, M.; Morimoto, Y.; Yoshida, A.; Jitsumori, Y.; Ozaki, T.; Sonobe, H.; Inoue, H.; Shimizu, K. Significant growth suppression of synovial sarcomas by the histone deacetylase inhibitor FK228 in vitro and in vivo. Cancer Lett. 2005, 224, 311–319. [Google Scholar] [CrossRef]
- Laporte, A.N.; Poulin, N.M.; Barrott, J.J.; Wang, X.Q.; Lorzadeh, A.; Vander Werff, R.; Jones, K.B.; Underhill, T.M.; Nielsen, T.O. Death by HDAC Inhibition in Synovial Sarcoma Cells. Mol. Cancer Ther. 2017, 16, 2656–2667. [Google Scholar] [CrossRef]
- Lanzi, C.; Favini, E.; Dal Bo, L.; Tortoreto, M.; Arrighetti, N.; Zaffaroni, N.; Cassinelli, G. Upregulation of ERK-EGR1-Heparanase Axis by HDAC inhibitors provides targets for rational therapeutic intervention in synovial sarcoma. J. Exp. Clin. Cancer Res. 2021, 40, 381. [Google Scholar] [CrossRef]
- Filippakopoulos, P.; Qi, J.; Picaud, S.; Shen, Y.; Smith, W.B.; Fedorov, O.; Morse, E.M.; Keates, T.; Hickman, T.T.; Felletar, I.; et al. Selective inhibition of BET bromodomains. Nature 2010, 468, 1067–1073. [Google Scholar] [CrossRef]
- Shorstova, T.; Foulkes, W.D.; Witcher, M. Achieving clinical success with BET inhibitors as anti-cancer agents. Br. J. Cancer 2021, 124, 1478–1490. [Google Scholar] [CrossRef]
- Fiskus, W.; Cai, T.; DiNardo, C.D.; Kornblau, S.M.; Borthakur, G.; Kadia, T.M.; Pemmaraju, N.; Bose, P.; Masarova, L.; Rajapakshe, K.; et al. Superior efficacy of cotreatment with BET protein inhibitor and BCL2 or MCL1 inhibitor against AML blast progenitor cells. Blood Cancer J. 2019, 9, 4. [Google Scholar] [CrossRef] [PubMed]
- Marchesi, I.; Fais, M.; Fiorentino, F.P.; Bordoni, V.; Sanna, L.; Zoroddu, S.; Bagella, L. Bromodomain inhibitor JQ1 provides novel insights and perspectives in rhabdomyosarcoma treatment. Int. J. Mol. Sci. 2022, 23, 3581. [Google Scholar] [CrossRef] [PubMed]
- Bui, M.H.; Lin, X.; Albert, D.H.; Li, L.; Lam, L.T.; Faivre, E.J.; Warder, S.E.; Huang, X.; Wilcox, D.; Donawho, C.K.; et al. Preclinical characterization of bet family bromodomain inhibitor ABBV-075 suggests combination therapeutic strategies. Cancer Res. 2017, 77, 2976–2989. [Google Scholar] [CrossRef]
- Ge, S.X.; Son, E.W.; Yao, R. iDEP: An integrated web application for differential expression and pathway analysis of RNA-Seq data. BMC Bioinform. 2018, 19, 534. [Google Scholar] [CrossRef] [PubMed]
- Huang, D.W.; Sherman, B.T.; Lempicki, R.A. Systematic and integrative analysis of large gene lists using DAVID bioinformatics resources. Nat. Protoc. 2009, 4, 44–57. [Google Scholar] [CrossRef] [PubMed]
- Sherman, B.T.; Hao, M.; Qiu, J.; Jiao, X.; Baseler, M.W.; Lane, H.C.; Imamichi, T.; Chang, W. DAVID: A Web Server for functional enrichment analysis and functional annotation of gene lists (2021 Update). Nucleic Acids Res. 2022, 50, W216–W221. [Google Scholar] [CrossRef] [PubMed]
- Jacques, C.; Lamoureux, F.; Baud’huin, M.; Rodriguez Calleja, L.; Quillard, T.; Amiaud, J.; Tirode, F.; Rédini, F.; Bradner, J.E.; Heymann, D.; et al. Targeting the epigenetic readers in ewing sarcoma inhibits the oncogenic transcription factor ews/Fli1. Oncotarget 2016, 7, 24125–24140. [Google Scholar] [CrossRef] [PubMed]
- Mae, H.; Outani, H.; Imura, Y.; Chijimatsu, R.; Inoue, A.; Kotani, Y.; Yasuda, N.; Nakai, S.; Nakai, T.; Takenaka, S.; et al. Targeting the clear cell sarcoma oncogenic driver fusion gene EWSR1::ATF1 by HDAC inhibition. Cancer Res. Commun. 2023, 3, 1152–1165. [Google Scholar] [CrossRef] [PubMed]
- Le Cesne, A.; Ouali, M.; Leahy, M.G.; Santoro, A.; Hoekstra, H.J.; Hohenberger, P.; Van Coevorden, F.; Rutkowski, P.; Van Hoesel, R.; Verweij, J.; et al. Doxorubicin-based adjuvant chemotherapy in soft tissue sarcoma: Pooled analysis of two STBSG-EORTC phase III clinical trials. Ann. Oncol. 2014, 25, 2425–2432. [Google Scholar] [CrossRef] [PubMed]
- Italiano, A.; Penel, N.; Robin, Y.-M.; Bui, B.; Le Cesne, A.; Piperno-Neumann, S.; Tubiana-Hulin, M.; Bompas, E.; Chevreau, C.; Isambert, N.; et al. Neo/adjuvant chemotherapy does not improve outcome in resected primary synovial sarcoma: A study of the French sarcoma group. Ann. Oncol. 2009, 20, 425–430. [Google Scholar] [CrossRef] [PubMed]
- Brien, G.L.; Remillard, D.; Shi, J.; Hemming, M.L.; Chabon, J.; Wynne, K.; Dillon, E.T.; Cagney, G.; Van Mierlo, G.; Baltissen, M.P.; et al. Targeted degradation of BRD9 reverses oncogenic gene expression in synovial sarcoma. eLife 2018, 7, e41305. [Google Scholar] [CrossRef]
- Shen, J.K.; Cote, G.M.; Gao, Y.; Choy, E.; Mankin, H.J.; Hornicek, F.J.; Duan, Z. Targeting EZH2-mediated methylation of H3K27 inhibits proliferation and migration of synovial sarcoma in vitro. Sci. Rep. 2016, 6, 25239. [Google Scholar] [CrossRef]
- Schoffski, P.; Agulnik, M.; Stacchiotti, S.; Davis, L.E.; Villalobos, V.M.; Italiano, A.; George, S.; Cote, G.M.; Blakemore, S.; Clawson, A.; et al. Phase 2 multicenter study of the EZH2 inhibitor tazemetostat in adults with synovial sarcoma (NCT02601950). J. Clin. Oncol. 2017, 35, 11057. [Google Scholar] [CrossRef]
- Numoto, K.; Yoshida, A.; Sugihara, S.; Kunisada, T.; Morimoto, Y.; Yoneda, Y.; Fujita, Y.; Nishida, K.; Ouchida, M.; Ozaki, T. Frequent methylation of RASSF1A in synovial sarcoma and the anti-tumor effects of 5-Aza-2′-deoxycytidine against synovial sarcoma cell lines. J. Cancer Res. Clin. Oncol. 2010, 136, 17–25. [Google Scholar] [CrossRef]
- Yang, Z.; Yik, J.H.N.; Chen, R.; He, N.; Jang, M.K.; Ozato, K.; Zhou, Q. Recruitment of P-TEFb for stimulation of transcriptional elongation by the bromodomain protein Brd4. Mol. Cell 2005, 19, 535–545. [Google Scholar] [CrossRef] [PubMed]
- Devaiah, B.N.; Lewis, B.A.; Cherman, N.; Hewitt, M.C.; Albrecht, B.K.; Robey, P.G.; Ozato, K.; Sims, R.J.; Singer, D.S. BRD4 is an atypical kinase that phosphorylates Serine2 of the rna polymerase II carboxy-terminal domain. Proc. Natl. Acad. Sci. USA 2012, 109, 6927–6932. [Google Scholar] [CrossRef]
- Lovén, J.; Hoke, H.A.; Lin, C.Y.; Lau, A.; Orlando, D.A.; Vakoc, C.R.; Bradner, J.E.; Lee, T.I.; Young, R.A. Selective inhibition of tumor oncogenes by disruption of super-enhancers. Cell 2013, 153, 320–334. [Google Scholar] [CrossRef]
- Dawson, M.A.; Prinjha, R.K.; Dittmann, A.; Giotopoulos, G.; Bantscheff, M.; Chan, W.-I.; Robson, S.C.; Chung, C.; Hopf, C.; Savitski, M.M.; et al. Inhibition of BET recruitment to chromatin as an effective treatment for MLL-fusion leukaemia. Nature 2011, 478, 529–533. [Google Scholar] [CrossRef]
- Xie, Y.; Skytting, B.; Nilsson, G.; Gasbarri, A.; Haslam, K.; Bartolazzi, A.; Brodin, B.; Mandahl, N.; Larsson, O. SYT-SSX is critical for cyclin D1 expression in synovial sarcoma cells: A gain of function of the t(X;18)(P11.2;Q11.2) translocation. Cancer Res. 2002, 62, 3861–3867. [Google Scholar]
- Vlenterie, M.; Hillebrandt-Roeffen, M.H.S.; Schaars, E.W.M.; Flucke, U.E.; Fleuren, E.D.G.; Navis, A.C.; Leenders, W.P.J.; Versleijen-Jonkers, Y.M.H.; van der Graaf, W.T.A. Targeting cyclin-dependent kinases in synovial sarcoma: Palbociclib as a potential treatment for synovial sarcoma patients. Ann. Surg. Oncol. 2016, 23, 2745–2752. [Google Scholar] [CrossRef]
- Hirakawa, N.; Naka, T.; Yamamoto, I.; Fukuda, T.; Tsuneyoshi, M. Overexpression of Bcl-2 protein in synovial sarcoma: A comparative study of other soft tissue spindle cell sarcomas and an additional analysis by fluorescence in situ hybridization. Hum. Pathol. 1996, 27, 1060–1065. [Google Scholar] [CrossRef]
- Peng, C.; Guo, W.; Yang, Y.; Zhao, H. Downregulation of SS18-SSX1 expression by small interfering RNA inhibits growth and induces apoptosis in human synovial sarcoma cell line HS-SY-II in vitro. Eur. J. Cancer Prev. 2008, 17, 392–398. [Google Scholar] [CrossRef] [PubMed]
- Barrott, J.J.; Zhu, J.-F.; Smith-Fry, K.; Susko, A.M.; Nollner, D.; Burrell, L.D.; Pozner, A.; Capecchi, M.R.; Yap, J.T.; Cannon-Albright, L.A.; et al. The influential role of BCL2 family members in synovial sarcomagenesis. Mol. Cancer Res. 2017, 15, 1733–1740. [Google Scholar] [CrossRef] [PubMed]
- Peng, C.-L.; Guo, W.; Ji, T.; Ren, T.; Yang, Y.; Li, D.-S.; Qu, H.-Y.; Li, X.; Tang, S.; Yan, T.-Q.; et al. Sorafenib induces growth inhibition and apoptosis in human synovial sarcoma cells via inhibiting the RAF/MEK/ERK signaling pathway. Cancer Biol. Ther. 2009, 8, 1729–1736. [Google Scholar] [CrossRef] [PubMed]
- Piha-Paul, S.A.; Sachdev, J.C.; Barve, M.; LoRusso, P.; Szmulewitz, R.; Patel, S.P.; Lara, P.N.; Chen, X.; Hu, B.; Freise, K.J.; et al. First-in-human study of Mivebresib (ABBV-075), an oral pan-inhibitor of bromodomain and extra terminal proteins, in patients with relapsed/refractory solid tumors. Clin. Cancer Res. 2019, 25, 6309–6319. [Google Scholar] [CrossRef]
- Borthakur, G.; Odenike, O.; Aldoss, I.; Rizzieri, D.A.; Prebet, T.; Chen, C.; Popovic, R.; Modi, D.A.; Joshi, R.H.; Wolff, J.E.; et al. A phase 1 study of the pan-bromodomain and extraterminal inhibitor Mivebresib (ABBV-075) alone or in combination with venetoclax in patients with relapsed/refractory acute myeloid leukemia. Cancer 2021, 127, 2943–2953. [Google Scholar] [CrossRef] [PubMed]





| Cell Lines | IC 50 (µM) | |
|---|---|---|
| Synovial sarcoma | Aska-SS | 0.19 |
| Yamato-SS | 0.45 | |
| HS-SY-II | 0.27 | |
| SYO-1 | 0.04 | |
| Human dermal fibroblasts | NHDF | 20.1 |
| Cell Lines | IC 50 (µM) | |
|---|---|---|
| Synovial sarcoma | Aska-SS | 0.0048 |
| Yamato-SS | 0.030 | |
| HS-SY-II | 0.067 | |
| SYO-1 | 0.0007 | |
| Clear cell sarcoma | KAS | 19.2 |
| MP-CCS-SY | 0.67 | |
| SU-CCS1 | 14.2 | |
| Epithelioid sarcoma | Asra-EPS | 0.77 |
| NEPS | 2.28 | |
| VA-ES-BJ | 15.8 | |
| Ewing sarcoma | EW8 | 14.5 |
| Fibrosarcoma | HT-1080 | 17.9 |
| Liposarcoma | SW872 | 0.11 |
| Human dermal fibroblasts | NHDF | 2.14 |
| Ratio | SYO-1 | p-Value | Aska-SS | p-Value | Yamato-SS | p-Value | HS-SY-II | p-Value | ||||
|---|---|---|---|---|---|---|---|---|---|---|---|---|
| Vehicle | ABBV-075 | Vehicle | ABBV-075 | Vehicle | ABBV-075 | Vehicle | ABBV-075 | |||||
| BCLxL/BIM | 15.36 | 0.20 | 0.001 | 13.82 | 0.32 | 0.002 | 9.79 | 1.92 | 2.02 × 10−4 | 6.02 | 1.00 | 7.07 × 10−6 |
| BCLxL/PUMA | 602.8 | 20.05 | 0.002 | 1029.4 | 45.80 | ns | 710.3 | 66.41 | 0.01 | 375.7 | 96.89 | ns |
| SYO-1 | Aska-SS | Yamato-SS | HS-SY-II | |
|---|---|---|---|---|
| IC 50 to ABBV-075 | 0.7 nM | 4.8 nM | 30 nM | 67 nM |
| rate of change | 76.8 | 43.19 | 5.10 | 6.02 |
Disclaimer/Publisher’s Note: The statements, opinions and data contained in all publications are solely those of the individual author(s) and contributor(s) and not of MDPI and/or the editor(s). MDPI and/or the editor(s) disclaim responsibility for any injury to people or property resulting from any ideas, methods, instructions or products referred to in the content. |
© 2024 by the authors. Licensee MDPI, Basel, Switzerland. This article is an open access article distributed under the terms and conditions of the Creative Commons Attribution (CC BY) license (https://creativecommons.org/licenses/by/4.0/).
Share and Cite
Kotani, Y.; Imura, Y.; Nakai, S.; Chijimatsu, R.; Takami, H.; Inoue, A.; Mae, H.; Takenaka, S.; Outani, H.; Okada, S. Therapeutic Potential of Bromodomain and Extra-Terminal Domain Inhibitors for Synovial Sarcoma Cells. Cancers 2024, 16, 1125. https://doi.org/10.3390/cancers16061125
Kotani Y, Imura Y, Nakai S, Chijimatsu R, Takami H, Inoue A, Mae H, Takenaka S, Outani H, Okada S. Therapeutic Potential of Bromodomain and Extra-Terminal Domain Inhibitors for Synovial Sarcoma Cells. Cancers. 2024; 16(6):1125. https://doi.org/10.3390/cancers16061125
Chicago/Turabian StyleKotani, Yuki, Yoshinori Imura, Sho Nakai, Ryota Chijimatsu, Haruna Takami, Akitomo Inoue, Hirokazu Mae, Satoshi Takenaka, Hidetatsu Outani, and Seiji Okada. 2024. "Therapeutic Potential of Bromodomain and Extra-Terminal Domain Inhibitors for Synovial Sarcoma Cells" Cancers 16, no. 6: 1125. https://doi.org/10.3390/cancers16061125
APA StyleKotani, Y., Imura, Y., Nakai, S., Chijimatsu, R., Takami, H., Inoue, A., Mae, H., Takenaka, S., Outani, H., & Okada, S. (2024). Therapeutic Potential of Bromodomain and Extra-Terminal Domain Inhibitors for Synovial Sarcoma Cells. Cancers, 16(6), 1125. https://doi.org/10.3390/cancers16061125

