Next Article in Journal
Targeting Perineural Invasion in Pancreatic Cancer
Next Article in Special Issue
Postoperative Changes in Body Composition Predict Long-Term Prognosis in Patients with Gastric Cancer
Previous Article in Journal
Isolation of Plasma Extracellular Vesicles for High-Depth Analysis of Proteomic Biomarkers in Metastatic Castration-Resistant Prostate Cancer Patients
Previous Article in Special Issue
Prognostic Value of Inflammatory Burden Index in Advanced Gastric Cancer Patients Undergoing Multimodal Treatment
 
 
Font Type:
Arial Georgia Verdana
Font Size:
Aa Aa Aa
Line Spacing:
Column Width:
Background:
Article

Relative Survival, Conditional Survival, and Causes of Death in Patients with Early Gastric Cancer, with a Focus on Differences Between Cardia and Non-Cardia Cancer

by
Anas Elgenidy
1,†,
Omar Alomari
2,†,
Mohamed Marey Hesn
3,
Anas Khaled
3,
Sarah A. Nada
4,
Mostafa Elsayed
5,
Ali Mahmoud
6,
Mohammed Al-mahdi Al-kurdi
7,
Ahmed M. Afifi
8,* and
George Cholankeril
9
1
Department of Neurology, Cairo University, Cairo 11652, Egypt
2
Hamidiye International School of Medicine, University of Health Sciences, 34668 Istanbul, Turkey
3
Damietta Faculty of Medicine, Al-Azhar University, Damietta 34517, Egypt
4
Faculty of Medicine, Menofia University, Shebin El-Kom 32861, Egypt
5
Faculty of Medicine, Zagazig University, Zagazig 44691, Egypt
6
College of Medicine and Life Sciences, University of Toledo, Toledo, OH 43614, USA
7
Faculty of Medicine, University of Aleppo, Aleppo 15310, Syria
8
University of Toledo Medical Center, Toledo, OH 43614, USA
9
Section of Gastroenterology and Hepatology, Margaret M. and Albert B. Alkek Department of Medicine, Baylor College of Medicine, Houston, TX 77030, USA
*
Author to whom correspondence should be addressed.
These authors contributed equally to this work and share first authorship.
Cancers 2024, 16(24), 4262; https://doi.org/10.3390/cancers16244262
Submission received: 5 November 2024 / Revised: 11 December 2024 / Accepted: 19 December 2024 / Published: 21 December 2024
(This article belongs to the Special Issue Gastric Cancer Surgery: Gastrectomy, Risk, and Related Prognosis)

Simple Summary

Gastric cancer is a significant global health concern, with over one million new cases and approximately 769,000 deaths in 2020. This study is the first to thoroughly investigate the causes of death in early-stage gastric cancer, specifically comparing cancers located at the cardia and non-cardia regions of the stomach. By analyzing data from 9721 patients, we aim to understand the different survival outcomes and causes of death between these two groups. Our findings highlight important survival patterns and emphasize the necessity of early diagnosis and tailored treatment plans. This research provides crucial insights that can help healthcare professionals improve the management and prognosis of gastric cancer patients.

Abstract

Background: Many researchers believe that cardia (CGC) and non-cardia (NCGC) are two different types of tumors, having different features like incidence rate, risk factors, geographical location, and socioeconomic status. This study aims to investigate the causes of death (COD) survival rates among early gastric cancer patients with a focus on differences between CGC and NCGC. Methods: This retrospective study employed SEER*stat software (version 8.3.92) to analyze the SEER 17 plus dataset (2000–2019). Standardized mortality ratios (SMR) were computed. Relative survival and conditional survival post-diagnosis were calculated using R software (version 4.1.0) among the different subgroups. Results: Within the follow-up period, 55.4% (5381) died, predominantly within the initial year post-diagnosis. Esophageal cancer was the leading non-gastric cancer cause in CGC, while miscellaneous tumors dominated in NCGC. The 1-year and 5-year relative survival for CGC patients were 76.4% and 48.9% respectively, while for NCGC were 80.4% and 63.9%. The 3-year conditional survival after 1 year and 5e years of survival for CGC were 68.7% and 88.8%, respectively, while for NCGC were 82.2% and 93.5%, respectively. This means that the longer a person has survived after diagnosis with cancer, the greater the likelihood that person will survive for another 3 years. Conclusions: This study sheds light on the substantial impact of non-cancer COD in GC patients, underscoring the necessity of considering comorbidities in their comprehensive management and follow-up. Impact: This study contributes valuable insights for clinical decision-making and informs future research directions regarding CGC and NCGC.

1. Introduction

Gastric cancer (GC) is one of the most common malignancies and ranks as the third leading cause of cancer-related deaths globally [1,2,3,4]. About 26,500 additional instances of GC (15,930 in men and 10,570 in women) are anticipated in the United States in 2023 [5]. GC caused approximately 11,130 deaths (6690 males and 4440 women) in 2023 [5]. While less common in the US, GC remains prevalent in East Asia [5]. Early diagnosis and surgical intervention are crucial for improving survival rates, yet GC is often detected at advanced stages.
Gastric cancer can be classified into two primary types: proximal gastric (cardia) cancer (CGC) and distal gastric (non-cardia) cancer (NCGC) [6]. These categories differ in incidence rates, risk factors, and clinical characteristics. CGC is more common in developed countries and is associated with obesity and gastroesophageal reflux disease, whereas NCGC is more prevalent in underdeveloped regions and is strongly linked to Helicobacter pylori infection and dietary factors such as the consumption of salty and smoked foods [1,6,7,8,9,10,11,12].
Based on data extracted from the Surveillance, Epidemiology, and End Results (SEER) program, the incidence rates of GC in the United States have exhibited a consistent decline from 1992 to 2019, with an annual reduction of 1.23% [10]. This decline was chiefly attributed to a decrease in NCGC, which experienced an annual decline of 1.5%, as opposed to CGC, which exhibited an annual decline of 0.5% [10]. Notably, a rise in GC incidence rates has been observed in age groups below 50, with the most substantial increase manifesting within the under-40 age group. Remarkably, NCGC accounts for 74.3% of GC cases among individuals under 50, with the incidence rate rising in correlation with age [10].
Recently, Lv et al. (2021) reported that cancer-specific mortality was higher in the cardia cancer group compared to the non-cardia cancer group and also noted the poor prognosis of early cardia cancer, which is associated with less differentiation and worse pathologic types [1].
Many studies, which examined the molecular characteristics of cardia cancer, showed increased expression of HER2, Sirt1, and TP53 genes and significantly amplified PAKI and KRAS genes, which indicates poor prognosis [13,14]. Other studies reported increased infiltration of cardia cancer compared to non-cardia cancer [15,16].
Despite being a critical determinant for successful management, the early diagnosis rate for GC remains low, hindering our understanding of early GC specifically. Early diagnosis and subsequent surgical resection are paramount in the effective management of GC, emphasizing the need for targeted investigations into the early stages of the disease. However, the scarcity of studies addressing early GC reflects the difficulties in achieving timely diagnoses, further underscoring the urgency and importance of new research in bridging this gap.
Also, survival rates are key indicators of the effectiveness of treatment strategies. Examining the survival rates of both CGC and NCGC patients will provide a valuable insight into the disease’s trajectory. Beyond survival rates, understanding the fundamental differences between cardia and non-cardia gastric cancer is paramount. From etiological factors to clinical manifestations, recognizing these distinctions is pivotal for personalized and targeted approaches to patient care.
The primary aim of this study is to investigate the differences between cardia and non-cardia gastric cancer, focusing on causes of death among patients, survival rates, conditional survival, and fundamental distinctions between these subtypes with a specific emphasis on early gastric cancer (stage I) based on the AJCC 6th TNM staging [1]. Our research focuses on early gastric cardia cancer due to a notable gap in the existing literature regarding the limited number of studies and the challenges associated with early diagnosis in GC as a whole.
Utilizing the extensive dataset from the SEER program, our research seeks to provide a nuanced understanding of demographic and tumor-related variables, contributing essential insights that can inform tailored therapeutic approaches and improve overall outcomes for individuals diagnosed with gastric cancer.

2. Materials and Methods

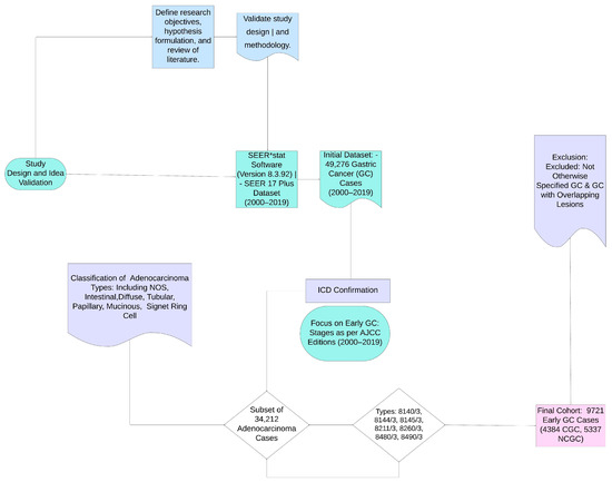
In our retrospective investigation, we employed the SEER*stat software (National Cancer Institute (Bethesda, MD, USA)), specifically version 8.3.92. This software facilitated our access to the SEER 17 plus dataset, specifically, the Nov 2019 sub-dataset spanning the years 2000 to 2019. The flow of the study is summarized on Figure 1. The study data was procured from the publicly accessible SEER 17 registry, administered by the National Cancer Institute (NCI). In view of the nature of our study and the utilization of anonymized data, the approval of the institutional review board was deemed unnecessary. The cumulative count of instances identified as GC encompassed a total of 49,276 cases spanning the years 2000 to 2019. Subsequently, following confirmation by the International Classification of Disease (ICD), a subset of 34,212 cases was classified as adenocarcinoma, including the following types: 8140/3 (Adenocarcinoma, NOS), 8144/3 (Adenocarcinoma, intestinal type), 8145/3 (Carcinoma, diffuse type), 8211/3 (Tubular adenocarcinoma), 8260/3 (Papillary adenocarcinoma, NOS), 8480/3 (Mucinous adenocarcinoma), and 8490/3 (Signet ring cell carcinoma) [1]. The treatment approach for gastric cancer primarily relies on the TNM staging system. This study encompassed patients falling within Stage 1 as per the AJCC third edition (2000–2003), sixth edition (2004–2015), seventh edition (2016–2017), and eighth edition (2018 onwards). Specifically focusing on early GC, these patients were categorized into four distinct groups: CGC, NCGC, not otherwise specified GC, and GC with overlapping lesions. Notably, the classification of NCGC is anatomical, and it includes subcategories such as the fundus of stomach (C16.1), body of stomach (C16.2), gastric antrum (C16.3), and pylorus (C16.4).
These are the parts of the stomach located below the cardia, which is a 3 cm transition zone between the esophagus and stomach. Excluded from the analysis were groups comprising not otherwise specified GC and GC with overlapping lesions. The final study cohort consisted of 9721 patients diagnosed with early GC, with 4384 individuals exhibiting CGC and 5337 individuals presenting NCGC.

2.1. Inclusion Criteria

The inclusion criteria comprised patients diagnosed with GC between 2000 and 2019, displaying a well-defined tumor site, gastric adenocarcinoma, early-stage cancer, primary cardia or non-cardia location, and a survival period exceeding 1 month.

2.2. Statistical Analysis

The standardized mortality ratios (SMR) and corresponding 95% confidence intervals (CI) were computed using SEER*stat software version 8.3.9.2. The SMR (O/E) ratio compares the observed deaths (O) among patients diagnosed with CGC or NCGC to the expected deaths (E) in a demographically similar group, adjusted for age, over the same time period.
Relative survival is a key measure of cancer survival that excludes other mortality factors. It is calculated as the ratio of observed survival in cancer patients to the expected survival in a comparable group of cancer-free individuals [17,18,19,20]. This calculation assumes independent and competing causes of death. By considering overall survival rates within the target population based on factors such as sex, age, race, and the date age was recorded, relative survival provides a normalized view of cancer outcomes. Conditional survival, on the other hand, refers to the probability of surviving a specific time frame (e.g., 5 years) after already surviving a set duration post-cancer diagnosis (e.g., 1, 3, or 5 years) [21]. Where applicable, conditional survival in the analysis was derived from the concept of relative survival [18].
Observed and relative survival rates at 1 and 5 years’ post-diagnosis for both cardia and non-cardia cancers were calculated, with further categorization by age and sex. Additionally, a 3-year conditional survival analysis was conducted for individuals who survived 1 and 5 years after their initial diagnosis.
All statistical evaluations were conducted using a two-sided approach, and statistical significance was determined by a p value below 0.05 (p < 0.05). Significantly elevated risk was established when observed deaths resulting from a specific cause subsequent to CGC or NCGC diagnosis surpassed the anticipated deaths of the same cause within the general population, with a p value less than 0.05 (p < 0.05).

2.3. Data Availability

The study’s data was sourced from the SEER program, accessible at www.seer.cancer.gov.

2.4. Ethical Approval

The study exclusively employed data from the SEER database, and as such, no human experiments were conducted. Consequently, the study did not necessitate ethical approval or the procurement of informed consent.

3. Results

3.1. Baseline Characteristics

A comprehensive cohort of 9721 patients diagnosed with GC was encompassed within this study. Among these, 4384 patients (45.1%) exhibited a diagnosis of CGC, whereas 5337 patients (54.9%) manifested NCGC presentations. The majority of the enrolled patients were aged above 65 years old, comprising 2810 (64.1%) in the cardia group and 3748 (70.2%) in the non-cardia group. Additionally, a substantial proportion identified as white, accounting for 3886 (88.6%) and 3044 (57%) in the cardia and non-cardia groups, respectively. A significant number of patients were married, with 2696 (61.5%) in the cardia group and 2885 (54.1%) in the non-cardia group. Moreover, in terms of gender distribution, 3419 (78%) were males in the cardia group, while 2889 (54.1%) were males in the non-cardia group. A comprehensive overview of demographic characteristics for both cardia and non-cardia patients is presented in Table 1.
During the follow-up period, a total of 5381 individuals (55.4%) died due to various causes. The most pronounced surge in mortality for both groups transpired within the initial year subsequent to diagnosis (Figure 2). Among these cases, 48.9% pertained to CGC with an average age of death recorded at 74.37 years, while the remaining 51.1% corresponded to NCGC patients, characterized by an average age of death at 78.75 years.
In the case of CGC, the most deaths (1063; 40.4%) happened in the first year after the diagnosis of GC. Subsequently, 550 (20.9%) deaths occurred within the time frame of 1 to 2 years, followed by 660 (25.1%) deaths within 2 to 5 years, and 357 (13.6%) deaths transpired beyond 5 years from the point of diagnosis. Among the included patients in the study, 665 (25.3%) died due to GC, whereas 1251 (47.6%) were attributed to non-gastric cancer causes. Additionally, 714 (27.1%) were accounted for by non-cancer-related factors. Notably, the occurrence of deaths stemming from non-cancer causes exceeded those attributed to gastric cancer by a margin of 2%.
Within the context of NCGC, the highest number of deaths (1102; 40.1%) occurred in the first year following the diagnosis of GC. This pattern was followed by 447 (16.2%) deaths transpiring within the interval of 1 to 2 years, 629 (22.9%) deaths transpiring within 2 to 5 years, and 573 (20.8%) deaths occurring more than 5 years after diagnosis. Among the analyzed patients, 1490 (54.2%) died due to GC, while 242 (8.8%) were attributed to non-gastric cancer causes. Furthermore, 1019 (37%) were attributable to non-cancer-related factors. Notably, the prevalence of deaths stemming from non-cancer causes was slightly lower than that attributed to gastric cancer by a margin of 17.2%.

3.2. Cancer-Related Causes of Death in Cardia Cancer

The prevailing non-gastric cancer cause was esophageal cancer [1094 patients; 87.5%, SMR = 259.48 (244.33–275.33)], followed by bronchogenic cancer [34; 2.7%, SMR = 0.94 (0.65–1.31)], miscellaneous malignancies [35; 2.8%, SMR = 3.43 (2.39–4.76)], and other digestive organs [10; 0.8% SMR = 34.14 (16.37–62.78)].
Among patients diagnosed with cardia cancer, noteworthy mortality risks were evident for esophageal cancer, miscellaneous malignancies, and other malignancies of the digestive organs. However, the mortality risk associated with bronchogenic cancer was found to be statistically insignificant. It is important to note that the mortality rate for bronchogenic cancer was lower than the expected rate in the general population.

3.3. Non-Cancer-Related Causes of Death in Cardia Cancer

Among patients diagnosed with GC, the foremost non-cancer cause of death was attributed to cardiovascular diseases [238; 33.3%, SMR = 1.49 (1.31–1.69)], followed by chronic obstructive pulmonary disease (COPD) and allied conditions [80; 11.2%, SMR = 2.19 (1.74–2.73)], accidents and adverse effects [33; 4.6%, SMR = 1.96 (1.35–2.76)], cerebrovascular diseases [32; 4.5%, SMR = 1.07 (0.73–1.51)], nephritis, nephrotic syndrome and nephrosis [27; 3.8%, SMR = 2.38 (1.57–3.46)], diabetes mellitus [26, 3.6%, SMR = 1.55 (1.01–2.27)], Alzheimer’s disease (ICD-9 and 10 only) [21, 2.9%, SMR = 0.98 (0.61–1.5)], septicemia [20; 2.8%, SMR = 2.52 (1.54–3.89), suicide and self-inflicted injury [16; 2.2%, SMR = 3.98 (2.1–5.98), other infectious and parasitic diseases including HIV [11; 1.5%, SMR = 2.46 (1.23–4.41), and chronic liver disease and cirrhosis [11; 1.5%, SMR = 1.89 (0.94–3.37). Detailed data are provided in Table 2.
In the initial year following diagnosis, the primary contributors to mortality were cardiovascular disease, trailed by COPD and allied conditions, septicemia, cerebrovascular diseases, suicide and self-inflicted injury, diabetes mellitus, and accidents and adverse effects. Among patients afflicted with cardia cancer, a significant mortality risk was discernible for various causes, including cardiovascular diseases, COPD and allied conditions, accidents and adverse effects, cerebrovascular diseases, nephritis, nephrotic syndrome and nephrosis, diabetes mellitus, septicemia, suicide and self-inflicted injury, as well as other infectious and parasitic diseases, including HIV. Conversely, the risk of death attributed to Alzheimer’s disease (ICD-9 and 10 only) was found to be statistically insignificant, with the mortality rate falling below the anticipated level within the general population. Conversely, though the mortality rate stemming from chronic liver disease and cirrhosis was recorded, the associated risk of death was found to be statistically insignificant. This trend may arise from factors such as the sample size or other considerations.
Regarding non-cancer causes, the most substantial surge in deaths (213; 29.8%) transpired within the initial year following the diagnosis of GC. Subsequently, 107 (15%) deaths transpired within the interval of 1 to 2 years, followed by 196 (27.5%) deaths within 2 to 5 years, and 198 (27.7%) deaths occurring more than 5 years after diagnosis. Remarkably, the occurrence of deaths decreased during the 1- to 2-year interval, only to exhibit an increase again after the 5-year mark.

3.4. Cancer Causes of Death in Non-Cardia Cancer

The most prevalent non-gastric cancer causes encompassed miscellaneous malignant tumors [44; 18.2%, SMR = 2.96 (2.15–3.98)]. Additionally, lung and bronchus cancers followed [38; 15.7%, SMR = 0.78 (0.55–1.07)], along with pancreatic cancers [33; 13.6%, SMR = 2.47 (1.7–3.47)], esophageal cancers [24; 9.9%, SMR = 5.53 (3.54–8.22)], and cancers of the colon and rectum [17; 7%, SMR = 0.94 (0.55–1.51)]. Moreover, other malignancies about the digestive organs contributed [14; 5.8%, SMR = 29.29 (16.02–49.15)]. Among patients affected by non-cardia cancer, the mortality risk attributed to miscellaneous malignant tumors, pancreatic cancer, esophageal cancer, and other malignancies of the digestive organs emerged as statistically significant. However, the risk of death linked to lung and bronchus cancer, colon cancer, and rectum cancer was observed to be statistically insignificant within this subgroup. Additionally, it is noteworthy that the mortality rates for lung and bronchus cancer, colon cancer, and rectum cancer were observed to be lower than that anticipated within the general population.

3.5. Non-Cancer-Related Causes of Death in Non-Cardia Cancer

The prevailing causes were predominantly cardiovascular diseases [375; 36.8%, SMR = 1.31 (1.18–1.45)], followed by cerebrovascular diseases [80; 7.9%, SMR = 1.25 (0.99–1.56)], COPD and allied conditions [68; 6.7%, SMR = 1.25 (0.97–1.58)], pneumonia and influenza [43; 4.2%, SMR = 1.59 (1.15–2.14)], diabetes mellitus [40, 3.9%, SMR = 1.32 (0.94–1.79)], accidents and adverse effects [38, 3.7%, SMR = 1.45 (1.03–1.99)], nephritis, nephrotic syndrome, and nephrosis [37; 3.6%, SMR = 1.69 (1.19–2.33)], and Alzheimer’s disease (ICD-9 and 10 only) [34, 3.3%, SMR = 0.69 (0.48–0.96)].
During the initial year following diagnosis, the principal causes were cardiovascular disease, followed by COPD and allied conditions, cerebrovascular diseases, and diabetes mellitus. Within the cohort of patients with non-cardia cancer, notable mortality risks were apparent for cardiovascular diseases, pneumonia and influenza, accidents, and adverse effects, as well as nephritis, nephrotic syndrome, and nephrosis. Conversely, the risk of death stemming from Alzheimer’s disease (ICD-9 and 10 only) was statistically significant; however, the associated mortality rate was observed to be below the anticipated level within the general population. Conversely, the risk of death related to cerebrovascular diseases, COPD and allied conditions, and diabetes mellitus was determined to be statistically insignificant.
Concerning non-cancer causes, the most substantial surge in deaths (262; 25.7%) occurred during the initial year following GC diagnosis. Subsequently, 106 (10.4%) deaths were recorded within the 1- to 2-year interval, with 250 (24.5%) transpiring within 2 to 5 years, followed by 401 (39.4%) deaths transpiring after more than 5 years post-diagnosis. Intriguingly, the occurrence of deaths demonstrated a decrease during the 1- to the 2-year interval, only to rise again after the 5-year mark. Comprehensive data can be found in Table 3.
While the mortality rate for Alzheimer’s disease (ICD-9 and 10 only) and chronic liver disease and cirrhosis was statistically insignificant in cardia cancer, it emerged as a significant cause in non-cardia cancer cases. Moreover, in cardia cancer, diabetes mellitus also surfaced as a significant cause.
Supplementary Tables S1–S36 accompanying this article provides a comprehensive set of 42 tables presenting detailed findings. These tables focus on standardized mortality ratios (SMRs) for non-cancer causes in both cardia and non-cardia patients across various demographic and clinical subgroups. The tables cover different age groups (<39 years, 40–65 years, >65 years), gender (male, female), race (white, black, American Indian/Alaska Native, Asian/Pacific Islander, unknown race), time periods (2000–2004, 2005–2009, 2010–2014, 2015–2019), marital status (married, unmarried, unknown), and treatment modalities (surgical, radiotherapy, chemotherapy). Additionally, two tables examine SMRs specifically related to cancer causes for cardia and non-cardia patients. The information presented in these tables contributes to a comprehensive understanding of mortality patterns and associated factors in both cardia and non-cardia patients, offering valuable insights for further research and clinical decision-making.

3.6. Relative Survival and Conditional Survival Analysis

The 1-year and 5-year relative survival for CGC patients were 76.4%, 95%CI (75–77.7), and 48.9%, 95%CI (47–50.7), respectively, while for NCGC were 80.4%, 95%CI (79.2–81.6), and 63.9%, 95%CI (62.1–65.6). The 1-year and 5-year observed survival for CGC patients was 74.1%, 95%CI (72.7–75.4), and 42.1%, 95%CI (40.6–43.7), respectively, while for NCGC were 77.7%, 95%CI (76.6–78.8), and 53.7 95%CI (52.2–55.1). NCGC patients had better survival rates than CGC patients. The 3-year conditional survival rates for CGC patients were 68.7% (95% CI: 66.7–70.6) at 1 year and 88.8% (95% CI: 85.8–91.2) at 5 years. For NCGC patients, the rates were 82.2% (95% CI: 80.5–83.7) at 1 year and 93.5% (95% CI: 91.2–95.3) at 5 years. This indicates that the longer a person survives after cancer diagnosis, the greater their chances of surviving for another 3 years or more. For CGC patients, the likelihood of survival increased by at least 20 percentage points between 1 and 5 years’ post-diagnosis, while for NCGC patients, the increase was around 10%. This difference can serve as an indicator of CGC prognosis and the effectiveness of the treatments provided.
Additional results regarding survival rates categorized by different subgroups, including age (less than 50 years old and over 50 years old) and gender (male and female), can be found in Table 4 and Table 5.

3.7. Causes of Death in Cardia and Non-Cardia Cancer Patients in the Surgical Treatment Group

Among patients diagnosed with CGC and got surgical treatment, the foremost cause of death was attributed to non-GC [545; 45.9%, SMR = 5.43 (95% CI: 4.98–5.9)], followed by non-cancer causes [433; 36.6%, SMR 1.36 (95% CI: 1.23–1.49)] and gastric cancer [206; 17.4%, SMR = 104.95p (95% CI: 91.1–120.3)] (Table 6). The foremost non-cancer cause of death was attributed to cardiovascular diseases [117; 16.1%, SMR = 1 (95% CI: 0.83–1.2)], followed by chronic obstructive pulmonary disease (COPD) and allied conditions [43; 5.9%, SMR = 1.55 (95% CI: 1.12–2.09)], and cerebrovascular diseases [22; 3.1%, SMR = 1.01 (95% CI: 0.63–1.53)]. Detailed data for all causes is provided in Table 6.
When it comes to patients diagnosed with NCGC and got surgical treatment, the foremost cause of death was attributed to non-cancer causes [819; 50.4%, SMR = 1.17 (95% CI: 1.09–1.25)], followed by gastric cancer [636; 39.1%, SMR = 133.42 (95% CI: 123.25–144.21)] and non-GC causes [171; 4.27%, SMR = 1 (95% CI: 0.85–1.16)] (Table 7). Among patients with non-cancer causes, the top three leading causes of death were cardiovascular diseases [292; 36.5%, SMR = 1.14 (95% CI: 1.01–1.28)], followed by cerebrovascular diseases [64; 8.0%, SMR = 1.12 (95% CI: 0.86–1.43)] and COPD and allied conditions [49; 6.1%, SMR = 0.99 (95% CI: 0.74–1.31)]. Detailed data for all causes are provided in Table 7.

3.8. Causes of Death in Cardia and Non-Cardia Cancer Patients in the Radiotherapy Treatment Group

Among patients diagnosed with CGC and those who received radiotherapy treatment, the foremost cause of death was attributed to non-GC [684; 42.7%, SMR = 17.78 (95% CI: 16.48–19.17)], followed by non-cancer causes [238; 14.9%, SMR = 1.90 (95% CI: 1.67–2.16)] and GC [231; 14.4%, SMR = 302.34 (95% CI: 264.6–343.94)] (Table 8). Among patients with non-cancer causes, the top three leading causes of death were cardiovascular diseases [87; 10.7%, SMR = 1.85 (95% CI: 1.48–2.28)], followed by chronic obstructive pulmonary disease and allied conditions [29; 3.6%, SMR = 2.73 (95% CI: 1.83–3.93)] and pneumonia and influenza [11; 1.4%, SMR = 2.92 (95% CI: 1.46–5.23)]. Detailed data for all causes are provided in Table 8.
Among patients diagnosed with NCGC and those who received radiotherapy treatment, the foremost cause of death was attributed to GC [419; 34.6%, SMR = 532.43p (95% CI: 482.67–585.94)], followed by non-cancer causes [111; 9.2%, SMR = 1.1 (95% CI: 0.9–1.32)] and non-GC [37; 3.1%, SMR = 1.16 (95% CI: 0.82–1.6)] (Table 9). Among patients with non-cancer causes, the top three leading causes of death were cardiovascular diseases [29; 3.6%, SMR = 1.14 (95% CI: 0.77–1.64)], followed by cerebrovascular diseases [28; 3.4%, SMR = 1.52 (95% CI: 0.66–3)] and chronic obstructive pulmonary disease and allied conditions [8; 1.0%, SMR = 1.5 (95% CI: 0.65–2.95)]. Detailed data for all causes is provided in Table 9.

3.9. Causes of Death in Cardia and Non-Cardia Cancer Patients in the Chemotherapy Treatment Group

Among patients diagnosed with CGC and who received chemotherapy treatment, the foremost cause of death was attributed to Non-GC [673; 45.9%, SMR = 15.21p (95% CI: 14.09–16.41)], followed by gastric cancer [328; 22.4%, SMR = 373.18p (95% CI: 333.88–415.83)] and non-cancer causes [253; 17.2%, SMR = 1.85p (95% CI: 1.63–2.09)] (Table 10). Among patients with non-cancer causes, the top three leading causes of death were cardiovascular diseases [92; 36.5%, SMR = 1.81p (95% CI: 1.46–2.21)], followed by chronic obstructive pulmonary disease and allied conditions [32; 12.8%, SMR = 2.69p (95% CI: 1.84–3.8)] and accidents and adverse effects [13; 5.2%, SMR = 2.31p (95% CI: 1.23–3.95)]. Detailed data for all causes is provided in Table 10.
When it comes to the patients diagnosed with NCGC and received chemotherapy treatment, the foremost cause of death was attributed to GC [419; 50.4%, SMR = 532.43p (95% CI: 482.67–585.94)], followed by non-cancer causes [111; 13.5%, SMR = 1.1 (95% CI: 0.9–1.32)], followed by non-GC causes [37; 4.5%, SMR = 1.16 (95% CI: 0.82–1.6)] (Table 11). Among patients with non-cancer causes, the top three leading causes of death were cardiovascular diseases [34; 0.92 (95% CI: 0.64–1.29)], followed by chronic obstructive pulmonary disease and allied conditions [11; 1.37 (95% CI: 0.68–2.45)] and cerebrovascular diseases [8; 1.06 (95% CI: 0.46–2.08)]. Detailed data for all causes is provided in Table 11.

4. Discussion

GC is an important cancer to study, responsible for more than one million new cases and about 769,000 deaths in 2020 globally. Among all cancers, it is ranked fifth in incidence and fourth in mortality worldwide [19]. To our knowledge, this is the first comprehensive study to investigate the causes of death in early GC in terms of cardia and non-cardia causes of death.
We found that GC of both types occurs predominantly in patients who are white, male, and over 50 years old, findings consistent with previous studies [1,10,20]. Sung et al. (2021) reported a twofold increased incidence rate in males compared to females [19]. Many studies reported that throughout the past few decades, the incidence of cardia gastric cancer was increasing while that of non-cardia cancer was decreasing in Western countries, specifically the USA. Lv et al. (2021) reported that cardia cancer increased by 5% between 2004 and 2015 [1,4,11,12].
Other studies have reported a decline in the incidence of gastric cancer (GC) in the USA. Liu et al. (2022) found that the overall GC incidence decreased between 1992 and 2019, primarily due to a 1.48% annual decline in non-cardia GC, compared to a 0.52% annual decrease in cardia GC during the same period [6].
Another study by Wang et al. (2018) reported that the overall age-adjusted incidence rate of GC has decreased by 1.55% annually between 1999 and 2007 and remained unchanged between 2007 and 2013. In people aged ≥ 50 years this was due to a decrease in the incidence of non-cardia GC, as the incidence of cardia GC remained unchanged for those patients [21]. The discrepancy between studies should be investigated nationally and geographically as there is increasing evidence that there is a geographical impact on the rates of GC independent of race and ethnicity [10]. Of the included patients, 5381 died during the follow-up period; the highest number of deaths in both groups was during the first year after diagnosis.
Deaths from non-GC cancers were 47.6% in the cardia cancer group and 54.2% in the non-cardia cancer group. The most common non-GC cancer cause of death in the cardia cancer group was esophageal cancer. The most common non-GC cancer cause of death in the non-cardia cancer group was miscellaneous malignant diseases.
Esophageal cancer accounted for only 9.9% of non-GC deaths in the non-cardia cancer group. Several epidemiological studies have shown a correlation between gastric cardia adenocarcinoma and symptomatic gastro-esophageal reflux, although this link is less pronounced than that with distal esophageal adenocarcinoma [22]. Evidence suggests that adenocarcinoma of the gastric cardia originates from intestinal metaplasia of the cardia and shares similarities with distal esophageal metaplasia [23,24]. any researchers believe that cardia cancer belongs to the esophageal adenocarcinoma spectrum as it occurs within 3 cm below the gastroesophageal junction in the gastric mucosa and may arise from the short segment of the Barrett esophagus [25,26].
The most common non-cancer cause of death was cardiovascular diseases. This is consistent with previous studies that reported that cardiac death is the most important cause of death in cancer patients, even more important than the cancer itself after 10 years of diagnosis [27]. It is also well known that cancer treatments like chemotherapy and radiotherapy could induce cardiac injury as a side effect [28]. It is worth mentioning that our data did not include possible confounding variables in the studied population such as smoking, alcohol consumption, and lipid profile, which may influence any observed association between GC and cardiovascular diseases.
COPD disease and allied conditions was the second most common non-cancer cause of death in the cardia cancer group, while in the non-cardia group, it was the third most common non-cancer cause of death. Gastrointestinal tract malignancy and COPD share many risk factors like smoking, alcohol, and others. GC is one of the most frequent malignancies overrepresented in COPD (29). Also, COPD may be a relevant cause of complication development related to anti-cancer therapy [28,29]. A previous study reported that GC had a COPD prevalence of 13.4% [30].
Cerebrovascular diseases were the fourth most common cause of death in the CGC group and the second most common cause of death in the NCGC group. However the results were insignificant in the non-cardia cancer group. In our study, cerebrovascular disease as a cause of death was slightly higher in GC patients than in the general population. In other studies, it was lower in cancer groups compared to the general population [31,32]. Cerebrovascular disease represented about 16.8% of non-cancer causes of death in GC in a previous study, while in our study it represents about 10.3% [31]. The differences between studies could be attributed to geographical and demographic factors.
Other non-cancer causes include septicemia, pneumonia and influenza, nephritis, nephrotic syndrome, and nephrosis as well as diabetes, suicide and self-inflicted injuries, Alzheimer’s disease, infectious and parasitic diseases including HIV, and chronic liver disease and cirrhosis. The small number of those populations in our study prevented proper appraisal and interpretation with limited evidence.
Suicide and self-inflicting injuries represented 2.2% of deaths in the cardia cancer group, which is higher than the general population. Previous studies also reported increased SMR for suicide, especially in stomach cancer survivors and men [31,33,34].
The WHO defines early GC as the GC limited to the mucosa or sub-mucosa regardless of lymph node metastasis [12,35]. The 5-year survival rate of early GC after operation can reach about 90–95% [35]. In Japan, the 5-year survival rate of early GC is more than 90% while it is about 14–25% in advanced GC cases [36,37]. Most of the patients are diagnosed in the late or middle stage with high mortality and short survival rates and almost no hope for cure [38]. Early diagnosis and surgical intervention are the best treatment for patients with GC, which significantly prolongs their survival [39,40]. In light of the following facts, the early stage of GC is the decision-making stage in which diagnosis and curative treatment mostly matter. Therefore, we conducted our analysis on patients in stage I according to TNM staging based on AJCC sixth TNM.
The analysis of survival outcomes among patients with CGC and NCGC reveals insightful patterns in our study. Initially, the 1-year and 5-year relative survival rates portray a somewhat lower survival likelihood for CGC patients compared to NCGC patients. These results align within the results reported to the literature by Lv et al. [1].
The intriguing aspect arises when we consider 3 years conditional survival after 1 year and 5 years. For CGC patients, the conditional survival rates notably increase while NCGC patients demonstrate higher conditional survival rates, after 1 year and an impressive increase after 5 years. This highlights a key observation: the longer a person has already survived after their cancer diagnosis, the more optimistic the outlook for an additional 3 years or more, especially for NCGC patients.
Delving deeper into the dynamics of survival trends, the substantial 20-percentage-point increase in the likelihood of survival for CGC patients between 1 year and 5 years post-diagnosis is a noteworthy finding. In contrast, NCGC patients experienced a more modest increase, around 10%, during the same period. This discrepancy in the rate of increase points towards a potential indicator of CGC prognosis.
The traditional biomarkers as CEA and CA 19-9 play an important role in monitoring gastric cancer post resection, but their sensitivity in screening for the disease is usually insufficient [41,42,43]. By gene expression regulation, Micro-RNAs play a major role in gastric neoplasms. Their tissue specificity makes them reliable as biomarkers for tumor progression [44,45,46]. Previous evidence showed that miR-106 levels are elevated in the gastric juice of patients diagnosed with gastric cancer, which makes it a promising biomarker for diagnosis and follow up of gastric cancer [47]. Boicean et al. (2024) found that although gastric juice miR-106 is a good marker in detecting gastric adenocarcinoma, it is still inferior to the diagnostic capabilities of CEA and CA 19-9, which clear the need for more research in this area to improve early diagnosis [48].
Because the symptoms associated with gastric cancer can present with a wide range of pathologies, the diagnostic studies are a corner element in the diagnosis of gastric cancer with many emerging imaging methods. The endoscopic ultrasound was presented by many studies as a tool that can exclude malignancy and differentiate between the various pathologies with safety and efficacy higher to other modalities as upper endoscopy, CT, and exploratory laparotomy [49,50].
This study identified a lack of information in the literature about the differences in causes of death between the two groups, which requires further research to identify the causes of these differences and more personalized follow-up and treatment plans. In addition, our study is a population-based study with the data collected prospectively and independently of our study with a low risk of recall bias and a large sample size obtained from a high-quality (SEER) database, which includes 28% of USA cancer patients.
The lack of information about the patient-specific associated risk factors, the retrospective design, missing data, detailed treatment information, including specifics on endoscopic resections and resection margin status, and potential coding errors may increase the risk of bias in this study and prevent us from providing direct evidence about the role of specific exposures. The associated risk factors should be investigated to study their impact, including H-pylori, Gastro-esophageal reflux disease, alcoholism, and other esophageal and gastric diseases. In addition, we cannot be sure about the quality of every medical registrar who documented the cause of death in every patient. However, we believe our large population from a high-quality SEER database, which includes 28% of USA cancer patients, is generalizable.
We recommend further research regarding the differences between the two groups, the causes of these differences, and the development of tailored, more specific diagnosis, follow-up, and treatment plans according to the differences between the two groups, which will promote those patients’ survival and prognosis.

5. Conclusions

In conclusion, this study revealed that 55.4% of the cohort died during the follow-up period, with the highest mortality rate occurring within the first year post-diagnosis. Notably, NCGC patients had better survival rates than CGC patients, with 1-year and 5-year relative survival rates of 80.4% and 63.9%, respectively, compared to 76.4% and 48.9% for CGC patients. This study also highlights the importance of both cancer-related and non-cancer-related factors in the mortality of gastric cancer patients and sheds light on the substantial impact of non-cancer causes of death in GC patients, underscoring the necessity of considering comorbidities in their comprehensive management and follow-up.

Supplementary Materials

The following supporting information can be downloaded at: https://www.mdpi.com/article/10.3390/cancers16244262/s1, Table S1: Standardized-mortality ratios (SMRs) for non-cancer causes for cardia in patients aged <39 years; Table S2: Standardized-mortality ratios (SMRs) for non-cancer causes for cardia in patients aged 40–65 years; Table S3: Standardized-mortality ratios (SMRs) for non-cancer causes for cardia in patients aged >65 years; Table S4: Standardized-mortality ratios (SMRs) for non-cancer causes for cardia in male patients; Table S5: Standardized-mortality ratios (SMRs) for non-cancer causes for cardia in female patients; Table S6: Standardized-mortality ratios (SMRs) for non-cancer causes for cardia in white patients; Table S7: Standardized-mortality ratios (SMRs) for non-cancer causes for cardia in black patients; Table S8: Standardized-mortality ratios (SMRs) for non-cancer causes for cardia in American Indian/Alaska Native patients; Table S9: Standardized-mortality ratios (SMRs) for non-cancer causes for cardia in Asian/Pacific Islander patients; Table S10: Standardized-mortality ratios (SMRs) for non-cancer causes for cardia in unknown race patients; Table S11: Standardized-mortality ratios (SMRs) for non-cancer causes for cardia during 2000–2004; Table S12: Standardized-mortality ratios (SMRs) for non-cancer causes for cardia during 2005–2009; Table S13: Standardized-mortality ratios (SMRs) for non-cancer causes for cardia during 2010–2014; Table S14: Standardized-mortality ratios (SMRs) for non-cancer causes for cardia during 2015–2019; Table S15: Standardized-mortality ratios (SMRs) for non-cancer causes for cardia in married patients; Table S16: Standardized-mortality ratios (SMRs) for non-cancer causes for cardia in unmarried patients; Table S17: Standardized-mortality ratios (SMRs) for non-cancer causes for cardia in unknown marital status patients; Table S18: Standardized-mortality ratios (SMRs) for non-cancer causes for non-cardia in patients aged <39 years; Table S19: Standardized-mortality ratios (SMRs) for non-cancer causes for non-cardia in patients aged 40–65 years; Table S20: Standardized-mortality ratios (SMRs) for non-cancer causes for non-cardia in patients aged >65 years; Table S21: Standardized-mortality ratios (SMRs) for non-cancer causes for non-cardia in male patients; Table S22: Standardized-mortality ratios (SMRs) for non-cancer causes for non-cardia in female patients; Table S23: Standardized-mortality ratios (SMRs) for non-cancer causes for non-cardia in white patients; Table S24: Standardized-mortality ratios (SMRs) for non-cancer causes for non-cardia in black patients; Table S25: Standardized-mortality ratios (SMRs) for non-cancer causes for non-cardia in American Indian/Alaska Native patients; Table S26: Standardized-mortality ratios (SMRs) for non-cancer causes for non-cardia in Asian/Pacific Islander patients; Table S27: Standardized-mortality ratios (SMRs) for non-cancer causes for non-cardia in unknown race patients; Table S28: Standardized-mortality ratios (SMRs) for non-cancer causes for non-cardia during 2000–2004; Table S29: Standardized-mortality ratios (SMRs) for non-cancer causes for non-cardia during 2005–2009; Table S30: Standardized-mortality ratios (SMRs) for non-cancer causes for non-cardia during 2010–2014; Table S31: Standardized-mortality ratios (SMRs) for non-cancer causes for non-cardia during 2015–2019; Table S32: Standardized-mortality ratios (SMRs) for non-cancer causes for non-cardia in married patients; Table S33: Standardized-mortality ratios (SMRs) for non-cancer causes for non-cardia in unmarried patients; Table S34: Standardized-mortality ratios (SMRs) for non-cancer causes for non-cardia in unknown marital status patients; Table S35: Standardized-mortality ratios (SMRs) for cancer causes for cardia in all patients; Table S36: Standardized-mortality ratios (SMRs) for cancer causes for non-cardia in all patients.

Author Contributions

Study concept and design: A.E. and A.M.A.; Acquisition of data: A.E.; Analysis and interpretation of data: A.M.A., A.E. and O.A.; Drafting of the manuscripts: All authors participated; Critical revision of the manuscript: All authors participated. All authors have read and agreed to the published version of the manuscript.

Funding

This research received no external funding.

Institutional Review Board Statement

The study exclusively employed data from the SEER database, and as such, no human experiments were conducted. Consequently, the study did not necessitate ethical approval.

Informed Consent Statement

The study exclusively employed data from the SEER database, and as such, no human experiments were conducted. Consequently, the study did not necessitate procurement of informed consent.

Data Availability Statement

The datasets generated during and/or analyzed during the current study are available from the corresponding author on reasonable request.

Conflicts of Interest

The authors declare no conflicts of interest in preparing this paper.

References

  1. Lv, L.; Liang, X.; Wu, D.; Wang, F.; Zhang, Y.; Cang, H.; Deng, X.; Li, M. Is cardia cancer a special type of gastric cancer? A differential analysis of early cardia cancer and non-cardia cancer. J. Cancer 2021, 12, 2385–2394. [Google Scholar] [CrossRef] [PubMed]
  2. Wang, X.; Liu, F.; Li, Y.; Tang, S.; Zhang, Y.; Chen, Y.; Khan, S.A. Comparison on Clinicopathological Features, Treatments and Prognosis between Proximal Gastric Cancer and Distal Gastric Cancer: A National Cancer Data Base Analysis. J. Cancer 2019, 10, 3145–3153. [Google Scholar] [CrossRef] [PubMed]
  3. Yu, X.; Hu, F.; Li, C.; Yao, Q.; Zhang, H.; Xue, Y. Clinicopathologic characteristics and prognosis of proximal and distal gastric cancer. OncoTargets Ther. 2018, 11, 1037–1044. [Google Scholar] [CrossRef] [PubMed]
  4. Isik, A.; Okan, I.; Firat, D.; Yilmaz, B.; Akcakaya, A.; Sahin, M. A new prognostic strategy for gastric carcinoma: Albumin level and metastatic lymph node ratio. Minerva Chir. 2014, 69, 147–153. [Google Scholar] [PubMed]
  5. Ilic, M.; Ilic, I. Epidemiology of stomach cancer. World J. Gastroenterol. 2022, 28, 1187–1203. [Google Scholar] [CrossRef] [PubMed]
  6. Liu, K.S.; Raza, S.A.; El-Serag, H.B.; Thrift, A.P. Recent Trends in the Incidence of Gastric Cancer in the United States. J. Clin. Gastroenterol. 2024, 58, 39–45. [Google Scholar] [CrossRef] [PubMed]
  7. Wang, Z.; El-Serag, H.B.; Thrift, A.P. Increasing Incidence of Advanced Non-cardia Gastric Cancers Among Younger Hispanics in the USA. Dig. Dis. Sci. 2021, 66, 1669–1672. [Google Scholar] [CrossRef] [PubMed]
  8. Lagergren, F.; Xie, S.H.; Mattsson, F.; Lagergren, J. Updated incidence trends in cardia and non-cardia gastric adenocarcinoma in Sweden. Acta Oncol. 2018, 57, 1173–1178. [Google Scholar] [CrossRef]
  9. Huang, Q.; Shi, J.; Sun, Q.; Gold, J.S.; Chen, J.; Wu, H.; Yu, H.; Zhang, Y.; Mashimo, H.; Yu, C.; et al. Clinicopathological characterisation of small (2 cm or less) proximal and distal gastric carcinomas in a Chinese population. Pathology 2015, 47, 526–532. [Google Scholar] [CrossRef] [PubMed]
  10. Koh, J.S.; Joo, M.K.; Park, J.J.; Lee, B.J.; Chun, H.J.; Lee, S.W.; Jang, Y.J.; Mok, Y.J. Characteristics of proximal early gastric cancer differentiating distal early gastric cancer. PLoS ONE 2019, 14, e0223284. [Google Scholar] [CrossRef]
  11. Rawla, P.; Barsouk, A. Epidemiology of gastric cancer: Global trends, risk factors and prevention. Przegląd Gastroenterol. 2019, 14, 26–38. [Google Scholar] [CrossRef] [PubMed]
  12. Nagtegaal, I.D.; Odze, R.D.; Klimstra, D.; Paradis, V.; Rugge, M.; Schirmacher, P.; Washington, K.M.; Carneiro, F.; Cree, I.A. The 2019 WHO classification of tumours of the digestive system. Histopathology 2020, 76, 182–188. [Google Scholar] [CrossRef]
  13. Feng, A.N.; Zhang, L.H.; Fan, X.S.; Huang, Q.; Ye, Q.; Wu, H.Y.; Yang, J. Expression of SIRT1 in Gastric Cardiac Cancer and Its Clinicopathologic Significance. Int. J. Surg. Pathol. 2011, 19, 743–750. [Google Scholar] [CrossRef] [PubMed]
  14. Qian, Z.; Zhu, G.; Tang, L.; Wang, M.; Zhang, L.; Fu, J.; Huang, C.; Fan, S.; Sun, Y.; Lv, J.; et al. Whole genome gene copy number profiling of gastric cancer identifies PAK1 and KRAS gene amplification as therapy targets. Genes. Chromosomes Cancer 2014, 53, 883–894. [Google Scholar] [CrossRef] [PubMed]
  15. Hölscher, A.H.; Drebber, U.; Mönig, S.P.; Schulte, C.; Vallböhmer, D.; Bollschweiler, E. Early Gastric Cancer. Ann. Surg. 2009, 250, 791–797. [Google Scholar] [CrossRef]
  16. Kang, S.H.; Moon, H.S.; Sung, J.K.; Jeong, H.Y.; Kim, S.H.; Kim, K.B.; Youn, S.J.; Kim, S.M.; Song, K.H.; Lee, S.W.; et al. Endoscopic Prediction of Tumor Invasion Depth in Early Gastric Signet Ring Cell Carcinoma. Dig. Dis. 2019, 37, 201–207. [Google Scholar] [CrossRef] [PubMed]
  17. Surveillance, Epidemiology, and End Results (SEER) Program. SEER*Stat Software: Relative Survival. 2024. Available online: https://seer.cancer.gov/help/seerstat/survival-session/survival-statistic-tab/relative-survival (accessed on 10 April 2024).
  18. Yu, X.Q.; Baade, P.D.; O’Connell, D.L. Conditional survival of cancer patients: An Australian perspective. BMC Cancer 2012, 12, 460. [Google Scholar] [CrossRef] [PubMed]
  19. Sung, H.; Ferlay, J.; Siegel, R.L.; Laversanne, M.; Soerjomataram, I.; Jemal, A.; Bray, F. Global Cancer Statistics 2020: GLOBOCAN Estimates of Incidence and Mortality Worldwide for 36 Cancers in 185 Countries. CA Cancer J. Clin. 2021, 71, 209–249. [Google Scholar] [CrossRef] [PubMed]
  20. Huang, Q.; Sun, Q.; Fan, X.S.; Zhou, D.; Zou, X.P. Recent advances in proximal gastric carcinoma. J. Dig. Dis. 2016, 17, 421–432. [Google Scholar] [CrossRef]
  21. Wang, Z.; Graham, D.Y.; Khan, A.; Balakrishnan, M.; Abrams, H.R.; El-Serag, H.B.; Thrift, A.P. Incidence of gastric cancer in the USA during 1999 to 2013: A 50-state analysis. Int. J. Epidemiol. 2018, 47, 966–975. [Google Scholar] [CrossRef]
  22. Maret-Ouda, J.; Markar, S.R.; Lagergren, J. Gastroesophageal Reflux Disease: A Review. JAMA 2020, 324, 2536–2547. [Google Scholar] [CrossRef]
  23. Spechler, S.J.; Merchant, J.L.; Wang, T.C.; Chandrasoma, P.; Fox, J.G.; Genta, R.M.; Goldenring, J.R.; Hayakawa, Y.; Kuipers, E.J.; Lund, P.K.; et al. A Summary of the 2016 James, W. Freston Conference of the American Gastroenterological Association: Intestinal Metaplasia in the Esophagus and Stomach: Origins, Differences, Similarities and Significance. Gastroenterology 2017, 153, e6–e13. [Google Scholar] [CrossRef]
  24. Ruol, A.; Parenti, A.; Zaninotto, G.; Merigliano, S.; Costantini, M.; Cagol, M.; Alfieri, R.; Bonavina, L.; Peracchia, A.; Ancona, E. Intestinal metaplasia is the probable common precursor of adenocarcinoma in Barrett esophagus and adenocarcinoma of the gastric cardia. Cancer 2000, 88, 2520–2528. [Google Scholar] [CrossRef] [PubMed]
  25. Chandrasoma, P.; Wickramasinghe, K.; Ma, Y.; De Meester, T. Adenocarcinomas of the Distal Esophagus and “Gastric Cardia” Are Predominantly Esophageal Carcinomas. Am. J. Surg. Pathol. 2007, 31, 569–575. [Google Scholar] [CrossRef] [PubMed]
  26. Huang, Q.; Shi, J.; Feng, A.; Fan, X.; Zhang, L.; Mashimo, H.; Cohen, D.; Lauwers, G. Gastric cardiac carcinomas involving the esophagus are more adequately staged as gastric cancers by the 7th edition of the American Joint Commission on Cancer Staging System. Mod. Pathol. 2011, 24, 138–146. [Google Scholar] [CrossRef] [PubMed]
  27. Abdel-Rahman, O. Risk of cardiac death among cancer survivors in the United States: A SEER database analysis. Expert Rev. Anticancer Ther. 2017, 17, 873–878. [Google Scholar] [CrossRef]
  28. Ahmed, S.H.; Moussa Sherif, D.E.; Fouad, Y.; Kelany, M.; Abdel-Rahman, O. Principles of a risk evaluation and mitigation strategy (REMS) for breast cancer patients receiving potentially cardiotoxic adjuvant treatments. Expert Opin. Drug Saf. 2016, 15, 911–923. [Google Scholar] [CrossRef]
  29. Ho, C.H.; Chen, Y.C.; Wang, J.J.; Liao, K.M. Incidence and relative risk for developing cancer among patients with COPD: A nationwide cohort study in Taiwan. BMJ Open 2017, 7, e013195. [Google Scholar] [CrossRef] [PubMed]
  30. Loosen, S.H.; Labuhn, S.; Jördens, M.S.; Hoyer, L.; Luedde, T.; Kostev, K.; Roderburg, C. Prevalence of chronic obstructive pulmonary disease among 48,061 digestive tract cancer patients in Europe. Ann. Palliat. Med. 2022, 11, 2813–2818. [Google Scholar] [CrossRef]
  31. Shin, D.W.; Ahn, E.; Kim, H.; Park, S.; Kim, Y.A.; Yun, Y.H. Non-cancer mortality among long-term survivors of adult cancer in Korea: National cancer registry study. Cancer Causes Control 2010, 21, 919–929. [Google Scholar] [CrossRef] [PubMed]
  32. Shin, D.W.; Suh, B.; Park, Y.; Lim, H.; Suh, Y.S.; Yun, J.M.; Cho, B.; Yang, H.K. Risk of Coronary Heart Disease and Ischemic Stroke Incidence in Gastric Cancer Survivors: A Nationwide Study in Korea. Ann. Surg. Oncol. 2018, 25, 3248–3256. [Google Scholar] [CrossRef]
  33. Chen, J.; Ping, Z.; Hu, D.; Wang, J.; Liu, Y. Risk factors associated with suicidal ideation among cancer patients: A systematic review and meta-analysis. Front. Psychol. 2024, 14, 1287290. [Google Scholar] [CrossRef]
  34. Hu, X.; Ma, J.; Jemal, A.; Zhao, J.; Nogueira, L.; Ji, X.; Yabroff, K.R.; Han, X. Suicide Risk Among Individuals Diagnosed with Cancer in the US, 2000–2016. JAMA Netw. Open 2023, 6, e2251863. [Google Scholar] [CrossRef] [PubMed]
  35. Huang, Q.; Fang, C.; Shi, J.; Sun, Q.; Wu, H.; Gold, J.S.; Weber, H.C.; Guan, W.; Zhang, Y.; Yu, C.; et al. Differences in Clinicopathology of Early Gastric Carcinoma between Proximal and Distal Location in 438 Chinese Patients. Sci. Rep. 2015, 5, 13439. [Google Scholar] [CrossRef] [PubMed]
  36. Yu, J.; Li, M.; Wilkins, J.; Ding, S.; Swartz, T.H.; Esposito, A.M.; Zheng, Y.M.; Freed, E.O.; Liang, C.; Chen, B.K.; et al. IFITM Proteins Restrict HIV-1 Infection by Antagonizing the Envelope Glycoprotein. Cell Rep. 2015, 13, 145–156. [Google Scholar] [CrossRef] [PubMed]
  37. Kakeji, Y.; Ishikawa, T.; Suzuki, S.; Akazawa, K.; Irino, T.; Miyashiro, I.; Ono, H.; Suzuki, H.; Tanabe, S.; Kadowaki, S.; et al. A retrospective 5-year survival analysis of surgically resected gastric cancer cases from the Japanese Gastric Cancer Association nationwide registry (2001–2013). Gastric Cancer 2022, 25, 1082–1093. [Google Scholar] [CrossRef]
  38. Bang, C.S.; Baik, G.H.; Shin, I.S.; Kim, J.B.; Suk, K.T.; Yoon, J.H.; Kim, Y.S.; Kim, D.J.; Shin, W.G.; Kim, K.H.; et al. Endoscopic submucosal dissection for early gastric cancer with undifferentiated-type histology: A meta-analysis. World J. Gastroenterol. 2015, 21, 6032–6043. [Google Scholar] [CrossRef] [PubMed]
  39. Wang, J.; Liu, F.; Ma, W.; Hu, H.; Li, F. Metastatic lymph node ratio as an important prognostic factor in advanced gallbladder carcinoma with at least 6 lymph nodes retrieved. Langenbecks Arch. Surg. 2023, 408, 382. [Google Scholar] [CrossRef] [PubMed]
  40. Bachmayer, S.; Fastner, G.; Vaszi, A.; Iglseder, W.; Kopp, P.; Holzinger, J.; Dinnewitzer, A.; Rinnerthaler, G.; Gampenrieder, S.P.; Emmanuel, K.; et al. Nonmetastatic pancreatic cancer. Strahlenther. Onkol. 2018, 194, 627–637. [Google Scholar] [CrossRef]
  41. Yuan, H.L.; Wang, T.; Zhang, K.H. MicroRNAs as potential biomarkers for diagnosis, therapy and prognosis of gastric cancer. OncoTargets Ther. 2018, 11, 3891–3900. [Google Scholar] [CrossRef] [PubMed]
  42. Virgilio, E.; Giarnieri, E.; Giovagnoli, M.R.; Montagnini, M.; Proietti, A.; D’Urso, R.; Mercantini, P.; Balducci, G.; Cavallini, M. Gastric Juice MicroRNAs as Potential Biomarkers for Screening Gastric Cancer: A Systematic Review. Anticancer Res. 2018, 38, 613–616. [Google Scholar] [PubMed]
  43. Liu, H.; Li, P.W.; Yang, W.Q.; Mi, H.; Pan, J.L.; Huang, Y.C.; Hou, Z.-K.; Hou, Q.-K.; Luo, Q.; Liu, F.B. Identification of non-invasive biomarkers for chronic atrophic gastritis from serum exosomal microRNAs. BMC Cancer 2019, 19, 129. [Google Scholar] [CrossRef] [PubMed]
  44. Link, A.; Kupcinskas, J.; Wex, T.; Malfertheiner, P. Macro-Role of MicroRNA in Gastric Cancer. Dig. Dis. 2012, 30, 255–267. [Google Scholar] [CrossRef] [PubMed]
  45. Ludwig, N.; Leidinger, P.; Becker, K.; Backes, C.; Fehlmann, T.; Pallasch, C.; Rheinheimer, S.; Meder, B.; Stähler, C.; Meese, E.; et al. Distribution of miRNA expression across human tissues. Nucleic Acids Res. 2016, 44, 3865–3877. [Google Scholar] [CrossRef] [PubMed]
  46. Wang, Q.; Yu, J. MiR-129-5p suppresses gastric cancer cell invasion and proliferation by inhibiting COL1A1. Biochem. Cell Biol. 2018, 96, 19–25. [Google Scholar] [CrossRef] [PubMed]
  47. Zhu, M.; Zhang, N.; He, S.; Lui, Y.; Lu, G.; Zhao, L. MicroRNA-106a targets TIMP2 to regulate invasion and metastasis of gastric cancer. FEBS Lett. 2014, 588, 600–607. [Google Scholar] [CrossRef] [PubMed]
  48. Boicean, A.; Boeras, I.; Birsan, S.; Ichim, C.; Todor, S.B.; Onisor, D.M.; Brusnic, O.; Bacila, C.; Dura, H.; Roman-Filip, C.; et al. In Pursuit of Novel Markers: Unraveling the Potential of miR-106, CEA and CA 19-9 in Gastric Adenocarcinoma Diagnosis and Staging. Int. J. Mol. Sci. 2024, 25, 7898. [Google Scholar] [CrossRef] [PubMed]
  49. Singh, J.P.; Rajdeo, H.; Bhuta, K.; Savino, J.A. Gastric Duplication Cyst: Two Case Reports and Review of the Literature. Case Rep. Surg. 2013, 2013, 605059. [Google Scholar] [CrossRef]
  50. Boicean, A.; Prisca, D.; Bratu, D.G.; Bacila, C.I.; Tanasescu, C.; Chicea, R.; Fleaca, S.R.; Birsan, S.A.; Ichim, C.; Mohor, C.I.; et al. Uncommon Presentation of Gastric Duplication Cyst with Left-Sided Portal Hypertension: A Case Report and Literature Review. Diagnostics 2024, 14, 675. [Google Scholar] [CrossRef]
Figure 1. Flowchart of Study Design and Data Processing. This flowchart outlines the research process for this study using data from the SEER database. It includes steps for study design validation, data sourcing, initial dataset extraction, ICD code confirmation for adenocarcinoma cases, classification of adenocarcinoma types, focus on early-stage GC, application of exclusion criteria, and the final cohort selection.
Figure 1. Flowchart of Study Design and Data Processing. This flowchart outlines the research process for this study using data from the SEER database. It includes steps for study design validation, data sourcing, initial dataset extraction, ICD code confirmation for adenocarcinoma cases, classification of adenocarcinoma types, focus on early-stage GC, application of exclusion criteria, and the final cohort selection.
Cancers 16 04262 g001
Figure 2. Distribution of Deaths in GC and NCGC Patients by Cause (A) and Time Interval from Diagnosis (B). The figure illustrates the percentage distribution of deaths in patients diagnosed with gastric cancer (GC) and non-cancerous gastric conditions (NCGC). Data are shown by the time interval from diagnosis: within 1 year, 1–2 years, 2–5 years, and beyond 5 years.
Figure 2. Distribution of Deaths in GC and NCGC Patients by Cause (A) and Time Interval from Diagnosis (B). The figure illustrates the percentage distribution of deaths in patients diagnosed with gastric cancer (GC) and non-cancerous gastric conditions (NCGC). Data are shown by the time interval from diagnosis: within 1 year, 1–2 years, 2–5 years, and beyond 5 years.
Cancers 16 04262 g002
Table 1. Comparative Analysis of Demographic Characteristics Between Included Cardia and Non-Cardia Patients.
Table 1. Comparative Analysis of Demographic Characteristics Between Included Cardia and Non-Cardia Patients.
VariationsCardiaNon-Cardia
TotalTotal
DeathPatientsMean Age at EventDeathPatientsMean Age at Event
Overall2630 (60%)438474.372751 (51.5%)533778.75
Age
<3919 (35.8%)5338.7623 (24.0%)9637.79
40–65697 (45.8%)152160.28473 (17.2%)149359.41
>651914 (68.1%)281079.852255 (58.0%)374883.22
Sex
Male2039 (59.6%)341973.441505 (54.7%)288977.56
Female591 (61.3%)96577.571246 (34.7%)244880.18
Marital Status
Married1502 (55.7%)269673.861316 (46.5%)288577.27
Unmarried1016 (68.9%)147575.041304 (55.6%)219880.24
Race
White2324 (59.8%)388674.311693 (47.3%)304479.03
Black144 (71.0%)20372.51469 (57.6%)81475.07
Other162 (54.9%)29576.85589 (39.8%)147980.86
Table 2. Standardized Mortality Ratios (SMRs) for Non-Cancer Causes in Cardia Patients: Comprehensive Analysis Across All Patient Groups.
Table 2. Standardized Mortality Ratios (SMRs) for Non-Cancer Causes in Cardia Patients: Comprehensive Analysis Across All Patient Groups.
Causes<1 Years1–2 Years2–5 Years>5 YearsTotalTotal
Observed (n)SMR (95%CI)Observed (n)SMR (95%CI)Observed (n)SMR (95%CI)Observed (n)SMR (95%CI)Observed (n)SMR (95%CI)PatientsMean Age at Event
Non-GC50318.24p (16.68–19.9)28914.75p (13.09–16.55)3368.52p (7.63–9.48)1232.92p (2.43–3.49)12519.72p (9.19–10.27)438472.93
GC347609.40p (546.96–677.01)154383.57p (325.39–449.17)128163.53p (136.43–194.44)3645.34p (31.75–62.76)665261.02p (241.56–281.64)438474.36
All Causes of Death10639.00p (8.46–9.55)5506.70p (6.15–7.28)6603.92p (3.62–4.23)3571.85p (1.67–2.06)26304.68p (4.51–4.87)438474.37
Non-cancer causes2132.37p (2.06–2.71)1071.72p (1.41–2.08)1961.53p (1.32–1.76)1981.32p (1.14–1.52)7141.66p (1.54–1.79)438476.9
Septicemia148.37p (4.58–14.05)10.85 (0.02–4.75)31.25 (0.26–3.65)20.74 (0.09–2.67)202.52p (1.54–3.89)438472.56
Other Infectious and Parasitic Diseases including HIV22.03 (0.25–7.35)45.74p (1.56–14.68)21.45 (0.18–5.22)32.14 (0.44–6.26)112.46p (1.23–4.41)438471.58
Diabetes Mellitus82.25 (0.97–4.44)41.59 (0.43–4.08)61.18 (0.43–2.56)81.42 (0.61–2.8)261.55p (1.01–2.27)438474.61
Alzheimer’s (ICD-9 and 10 only)20.48 (0.06–1.74)20.72 (0.09–2.6)101.63 (0.78–2.99)70.84 (0.34–1.72)210.98 (0.61–1.5)438484.9
Cardiovascular Diseases792.30p (1.82–2.87)220.94 (0.59–1.43)681.43p (1.11–1.81)691.27 (0.99–1.61)2381.49p (1.31–1.69)438479.53
Cerebrovascular Diseases101.56 (0.75–2.87)51.16 (0.38–2.7)70.79 (0.32–1.63)100.96 (0.46–1.77)321.07 (0.73–1.51)438480.23
Pneumonia and Influenza51.77 (0.57–4.12)42.11 (0.57–5.39)61.56 (0.57–3.4)40.92 (0.25–2.36)191.47 (0.89–2.3)438472.94
Chronic Obstructive Pulmonary Disease and Allied Cond192.50p (1.51–3.91)173.18p (1.85–5.09)181.63 (0.97–2.58)262.08p (1.36–3.05)802.19p (1.74–2.73)438477.46
Chronic Liver Disease and Cirrhosis21.64 (0.2–5.94)44.41p (1.2–11.3)31.63 (0.34–4.77)21.07 (0.13–3.86)111.89 (0.94–3.37)438472.89
Nephritis, Nephrotic Syndrome and Nephrosis41.66 (0.45–4.25)63.60p (1.32–7.83)102.93p (1.4–5.38)71.82 (0.73–3.75)272.38p (1.57–3.46)438475.85
Accidents and Adverse Effects82.33p (1.01–4.59)52.05 (0.67–4.79)91.77 (0.81–3.36)111.88 (0.94–3.36)331.96p (1.35–2.76)438470.57
Suicide and Self-Inflicted Injury99.83p (4.5–18.66)22.97 (0.36–10.73)10.73 (0.02–4.09)42.87 (0.78–7.34)163.68p (2.1–5.98)438466.09
Other Cause of Death512.48p (1.85–3.26)312.17p (1.47–3.08)531.74p (1.31–2.28)451.21 (0.88–1.62)1801.76p (1.51–2.03)438475.74
P: means its significant (<0.05).
Table 3. Standardized Mortality Ratios (SMRs) for Non-Cancer Causes in Non-Cardia Patients: Comprehensive Analysis Across All Patient Groups.
Table 3. Standardized Mortality Ratios (SMRs) for Non-Cancer Causes in Non-Cardia Patients: Comprehensive Analysis Across All Patient Groups.
Causes<1 Years1–2 Years2–5 Years>5 YearsTotalTotal
Observed (n)SMR (95%CI)Observed (n)SMR (95%CI)Observed (n)SMR (95%CI)Observed (n)SMR (95%CI)Observed (n)SMR (95%CI)PatientsMean Age at Event
Non-GC601.82p (1.39–2.34)401.56p (1.11–2.12)581 (0.76–1.29)841.19 (0.95–1.47)2421.29p (1.13–1.46)533778.14
GC780839.73p (781.82–900.78)301412.62p (367.32–461.97)321197.43p (176.42–220.25)8845.87p (36.79–56.51)1490286.38p (272.02–301.3)533776.64
All Causes of Death11026.74p (6.35–7.15)4473.51p (3.2–3.86)6292.14p (1.98–2.31)5731.47p (1.35–1.6)27512.82p (2.72–2.93)533778.75
Non-cancer causes2622.02p (1.79–2.28)1061.05 (0.86–1.27)2501.07 (0.94–1.21)4011.27p (1.15–1.4)10191.30p (1.23–1.39)533781.97
Septicemia114.51p (2.25–8.07)10.53 (0.01–2.96)51.16 (0.38–2.71)112 (1–3.57)281.98p (1.32–2.86)533776.92
Other Infectious and Parasitic Diseases including HIV64.39p (1.61–9.56)21.86 (0.23–6.73)93.73p (1.7–7.07)31.05 (0.22–3.07)202.60p (1.59–4.01)533775.2
Diabetes Mellitus122.30p (1.19–4.02)61.48 (0.54–3.22)90.97 (0.45–1.85)131.1 (0.58–1.88)401.32 (0.94–1.79)533777.76
Alzheimer’s (ICD-9 and 10 only)50.69 (0.22–1.61)20.35 (0.04–1.26)40.28p (0.08–0.72)231.04 (0.66–1.56)340.69p (0.48–0.96)533790.38
Cardiovascular Diseases1012.06p (1.68–2.51)350.93 (0.65–1.29)800.93 (0.74–1.16)1591.40p (1.19–1.64)3751.31p (1.18–1.45)533783.57
Cerebrovascular Diseases191.77p (1.06–2.76)60.72 (0.27–1.57)241.26 (0.81–1.87)311.21 (0.82–1.71)801.25 (0.99–1.56)533783.11
Pneumonia and Influenza102.17p (1.04–3.98)51.4 (0.46–3.27)151.84p (1.03–3.04)131.21 (0.65–2.08)431.59p (1.15–2.14)533783.33
Chronic Obstructive Pulmonary Disease and Allied Cond202.17p (1.33–3.35)81.11 (0.48–2.19)221.33 (0.83–2.01)180.84 (0.5–1.33)681.25 (0.97–1.58)533779.12
Chronic Liver Disease and Cirrhosis65.45p (2–11.85)22.29 (0.28–8.28)115.63p (2.81–10.08)52.15 (0.7–5.01)243.83p (2.46–5.71)533768.24
Nephritis, Nephrotic Syndrome and Nephrosis92.41p (1.1–4.58)51.73 (0.56–4.04)91.35 (0.62–2.57)141.62 (0.89–2.72)371.69p (1.19–2.33)533782.72
Accidents and Adverse Effects51.18 (0.38–2.76)41.2 (0.33–3.07)101.28 (0.61–2.35)191.77p (1.06–2.76)381.45p (1.03–1.99)533778.09
Suicide and Self-Inflicted Injury22.92 (0.35–10.56)00 (0–6.82)10.83 (0.02–4.64)00 (0–2.55)30.77 (0.16–2.26)533774.25
Other Cause of Death561.87p (1.41–2.43)301.27 (0.85–1.81)510.9 (0.67–1.18)921.15 (0.93–1.41)2291.20p (1.05–1.37)533782.27
P: means its significant (<0.05).
Table 4. The Observed Survival, Relative Survival, and Conditional Survival for Cardia Cancer.
Table 4. The Observed Survival, Relative Survival, and Conditional Survival for Cardia Cancer.
Cumulative Summary/Age < 50 Years.
SurvivalNObserved
Survival
95%CI (Lower Limit–Upper Limit)Relative
Survival
95%CI (Lower Limit–Upper Limit)
1 Year24983.00%(77.7–87.2)83.30%(77.9–87.5)
5 Years24961.70%(54.9–67.7)62.70%(55.8–68.8)
3 Yrs Conditional Survival At 1 Year19377.30%(70.5–82.8)78.10%(71.1–83.6)
3 Yrs Conditional Survival At 5 Years11893.70%(87.3–97)94.50%(87.7–97.6)
Cumulative Summary/Age > 50Years
1 Year 415373.50%(72.1–74.9)76.00%(74.5–77.3)
5 Years415340.90%(39.3–42.6)48.00%(46.1–49.8)
3 Yrs Conditional Survival At 1 Year286662.00%(60.1–63.8)68.00%(65.9–70)
3 Yrs Conditional Survival At 5 Years117979.00%(76.3–81.5)88.00%(84.8–90.6)
Cumulative Summary/Male
1 Year 343474.80%(73.2–76.2)77.10%(75.5–78.6)
5 Years343442.10%(40.4–43.9)49.00%(46.9–51.1)
3 Yrs Conditional Survival At 1 Year241762.70%(60.6–64.6)68.50%(66.2–70.6)
3 Yrs Conditional Survival At 5 Years101081.40%(78.5–83.9)89.90%(86.5–92.5)
Cumulative Summary/Female
1 Year 96871.60%(68.6–74.4)73.80%(70.7–76.7)
5 Years96842.10%(38.7–45.4)48.10%(44.3–51.9)
3 Yrs Conditional Survival At 1 Year64264.30%(60.3–68)69.50%(65.1–73.4)
3 Yrs Conditional Survival At 5 Years28777.60%(71.7–82.4)85.10%(78.1–89.9)
Cumulative Summary/All Patients
1 Year 440274.10%(72.7–75.4)76.40%(75–77.7)
5 Years440242.10%(40.6–43.7)48.90%(47–50.7)
3 Yrs Conditional Survival At 1 Year305963.00%(61.2–64.8)68.70%(66.7–70.6)
3 Yrs Conditional Survival At 5 Years129780.50%(78–82.8)88.80%(85.8–91.2)
Table 5. The Observed Survival, Relative Survival, and Conditional Survival for Non-Cardia Cancer.
Table 5. The Observed Survival, Relative Survival, and Conditional Survival for Non-Cardia Cancer.
Cumulative Summary/Age < 50 Years
SurvivalNObserved
Survival
95%CI (Lower Limit–Upper Limit)Relative
Survival
95%CI (Lower Limit–Upper Limit)
1 Year40591.40%(88.1–93.8)91.50%(88.2–94)
5 Years40575.50%(70.6–79.8)76.50%(71.4–80.7)
3 Yrs Conditional Survival At 1 Year33786.10%(81.8–89.5)86.70%(82.3–90.1)
3 Yrs Conditional Survival At 5 Years20493.80%(89.1–96.5)94.60%(89.6–97.2)
Cumulative Summary/Age > 50 Years
1 Year 495776.60%(75.4–77.8)79.50%(78.3–80.7)
5 Years495751.90%(50.4–53.4)62.80%(61–64.6)
3 Yrs Conditional Survival At 1 Year353373.00%(71.4–74.5)81.70%(79.9–83.3)
3 Yrs Conditional Survival At 5 Years184181.70%(79.7–83.5)93.40%(90.8–95.2)
Cumulative Summary/Male
1 Year 290977.70%(76.1–79.2)80.50%(78.9–82.1)
5 Years290953.10%(51.1–55)63.60%(61.2–65.9)
3 Yrs Conditional Survival At 1 Year211673.50%(71.4–75.4)81.70%(79.4–83.8)
3 Yrs Conditional Survival At 5 Years111683.30%(80.8–85.6)94.40%(91–96.6)
Cumulative Summary/Female
1 Year 245377.80%(76–79.4)80.30%(78.5–82)
5 Years245354.30%(52.2–56.4)64.20%(61.6–66.7)
3 Yrs Conditional Survival At 1 Year175474.90%(72.7–76.9)82.70%(80.2–84.9)
3 Yrs Conditional Survival At 5 Years92982.40%(79.5–84.9)92.10%(88.5–94.6)
Cumulative Summary/All Patients
1 Year536277.70%(76.6–78.8)80.40%(79.2–81.6)
5 Years536253.70%(52.2–55.1)63.90%(62.1–65.6)
3 Yrs Conditional Survival At 1 Year387074.10%(72.6–75.5)82.20%(80.5–83.7)
3 Yrs Conditional Survival At 5 Years204582.90%(81.1–84.6)93.50%(91.2–95.3)
Table 6. Standardized Mortality Ratios (SMRs) for Non-Cancer Causes for Cardia in Surgical Treatment Patients.
Table 6. Standardized Mortality Ratios (SMRs) for Non-Cancer Causes for Cardia in Surgical Treatment Patients.
Causes<1 Year1–2 Years2–5 Years>5 YearsTotalTotal
Observed (n)SMR (95%CI)Observed (n)SMR (95%CI)Observed (n)SMR (95%CI)Observed (n)SMR (95%CI)Observed (n)SMR (95%CI)PatientsMean Age at Event
Non-GC1076.60p (5.41–7.97)1259.03p (7.51–10.75)2086.48p (5.63–7.42)1052.75p (2.25–3.32)5455.43p (4.98–5.9)270770.14
GC55166.96p (125.78–217.32)54192.93p (144.93–251.73)65102.71p (79.27–130.92)3244.40p (30.37–62.67)206104.95p (91.1–120.3)270771.19
All Causes of Death2403.86p (3.39–4.38)2374.40p (3.86–4.99)4093.11p (2.82–3.43)2981.72p (1.53–1.93)11842.81p (2.66–2.98)270772.68
Non-cancer causes781.71p (1.35–2.13)581.46p (1.11–1.89)1361.38p (1.16–1.63)1611.20p (1.02–1.4)4331.36p (1.23–1.49)270776.59
Septicemia910.18p (4.65–19.32)11.29 (0.03–7.21)21.07 (0.13–3.85)20.82 (0.1–2.97)142.35p (1.28–3.94)270773.67
Other Infectious and Parasitic Diseases including HIV11.74 (0.04–9.68)12.03 (0.05–11.33)21.78 (0.22–6.44)21.58 (0.19–5.69)61.73 (0.64–3.78)270773.75
Diabetes Mellitus21 (0.12–3.61)31.74 (0.36–5.09)61.47 (0.54–3.2)71.37 (0.55–2.83)181.4 (0.83–2.21)270773.43
Alzheimer’s (ICD-9 and 10 only)00 (0–2.19)10.65 (0.02–3.62)61.36 (0.5–2.96)50.67 (0.22–1.57)120.8 (0.41–1.39)270785.15
Cardiovascular Diseases201.16 (0.71–1.79)110.74 (0.37–1.32)350.96 (0.67–1.34)511.05 (0.78–1.38)1171 (0.83–1.2)270778.9
Cerebrovascular Diseases20.65 (0.08–2.33)31.12 (0.23–3.26)71.04 (0.42–2.15)101.07 (0.51–1.97)221.01 (0.63–1.53)270781.33
Pneumonia and Influenza32.29 (0.47–6.7)21.74 (0.21–6.29)62.1 (0.77–4.56)30.77 (0.16–2.26)141.52 (0.83–2.56)270774.55
Chronic Obstructive Pulmonary Disease and Allied Cond61.46 (0.53–3.17)82.23 (0.96–4.38)111.26 (0.63–2.26)181.59 (0.94–2.51)431.55p (1.12–2.09)270777.95
Chronic Liver Disease and Cirrhosis11.19 (0.03–6.61)00 (0–5.18)10.63 (0.02–3.51)21.16 (0.14–4.21)40.82 (0.22–2.11)270769.98
Nephritis, Nephrotic Syndrome and Nephrosis21.68 (0.2–6.07)43.82p (1.04–9.77)72.69p (1.08–5.55)61.74 (0.64–3.79)192.29p (1.38–3.58)270777.9
Accidents and Adverse Effects21.03 (0.12–3.71)21.19 (0.14–4.3)71.73 (0.69–3.56)101.89 (0.91–3.48)211.62p (1–2.48)270769.06
Suicide and Self-Inflicted Injury46.46p (1.76–16.53)11.92 (0.05–10.7)10.86 (0.02–4.79)43.14 (0.86–8.04)102.80p (1.34–5.14)270764.75
Other Cause of Death262.58p (1.68–3.78)212.34p (1.45–3.58)451.95p (1.42–2.61)411.23 (0.89–1.67)1331.76p (1.48–2.09)270775.72
P: means its significant (<0.05).
Table 7. Standardized Mortality Ratios (SMRs) for Non-Cancer Causes for Non-Cardia in Surgical Treatment Patients.
Table 7. Standardized Mortality Ratios (SMRs) for Non-Cancer Causes for Non-Cardia in Surgical Treatment Patients.
Causes<1 Year1–2 Years2–5 Years>5 YearsTotalTotal
Observed (n)SMR (95%CI)Observed (n)SMR (95%CI)Observed (n)SMR (95%CI)Observed (n)SMR (95%CIObserved (n)SMR (95%CIPatientsMean Age at Event
Non-GC110.43p (0.22–0.77)241.06 (0.68–1.58)530.98 (0.73–1.28)831.2 (0.96–1.49)1711 (0.85–1.16)400478.48
GC210290.77p (252.77–332.87)123192.24p (159.77–229.37)225147.10p (128.51–167.63)7841.59p (32.88–51.91)636133.42p (123.25–144.21)400474.27
All Causes of Death3633.06p (2.76–3.4)2272.11p (1.84–2.4)4931.81p (1.66–1.98)5431.43p (1.31–1.56)16261.85p (1.76–1.95)400478.66
Non-cancer causes1421.54p (1.3–1.81)800.95 (0.75–1.18)2151 (0.87–1.14)3821.24p (1.12–1.37)8191.17p (1.09–1.25)400482.11
Septicemia116.18p (3.09–11.06)10.62 (0.02–3.48)51.25 (0.41–2.93)112.05p (1.02–3.67)282.20p (1.46–3.18)400476.92
Other Infectious and Parasitic Diseases including HIV54.78p (1.55–11.16)22.15 (0.26–7.77)93.99p (1.82–7.58)31.08 (0.22–3.15)192.71p (1.63–4.23)400476.01
Diabetes Mellitus82.04 (0.88–4.01)41.14 (0.31–2.92)60.7 (0.26–1.51)131.13 (0.6–1.93)311.12 (0.76–1.59)400479.24
Alzheimer’s (ICD-9 and 10 only)10.21 (0.01–1.17)00.00p (0–0.8)30.23p (0.05–0.68)221.02 (0.64–1.55)260.59p (0.39–0.87)400490.65
Cardiovascular Diseases491.41p (1.04–1.86)250.79 (0.51–1.17)660.84 (0.65–1.06)1521.38p (1.17–1.61)2921.14p (1.01–1.28)400483.49
Cerebrovascular Diseases121.57 (0.81–2.74)40.58 (0.16–1.48)201.14 (0.7–1.76)281.12 (0.74–1.62)641.12 (0.86–1.43)400482.67
Pneumonia and Influenza72.15 (0.87–4.44)41.35 (0.37–3.45)121.6 (0.83–2.79)131.24 (0.66–2.13)361.49p (1.04–2.06)400483.16
Chronic Obstructive Pulmonary Disease and Allied Cond81.17 (0.51–2.31)71.14 (0.46–2.34)191.23 (0.74–1.92)150.72 (0.4–1.18)490.99 (0.74–1.31)400478.61
Chronic Liver Disease and Cirrhosis11.1 (0.03–6.14)11.27 (0.03–7.09)94.87p (2.23–9.24)52.2 (0.71–5.12)162.75p (1.57–4.46)400469.45
Nephritis, Nephrotic Syndrome and Nephrosis41.49 (0.41–3.82)52.05 (0.67–4.78)91.46 (0.67–2.78)131.55 (0.82–2.65)311.58p (1.07–2.24)400482.67
Accidents and Adverse Effects20.64 (0.08–2.31)41.41 (0.38–3.6)91.24 (0.57–2.35)191.81p (1.09–2.83)341.43 (0.99–2)400477.8
Suicide and Self-Inflicted Injury23.59 (0.43–12.95)00 (0–7.58)10.88 (0.02–4.9)00 (0–2.6)30.83 (0.17–2.44)400474.25
P: means its significant (<0.05).
Table 8. Standardized Mortality Ratios (SMRs) for Non-Cancer Causes for Cardia in Radiotherapy Patients.
Table 8. Standardized Mortality Ratios (SMRs) for Non-Cancer Causes for Cardia in Radiotherapy Patients.
Causes<1 Year1–2 Years2–5 Years>5 YearsTotalTotal
Observed (n)SMR (95%CI)Observed (n)SMR (95%CI)Observed (n)SMR (95%CI)Observed (n)SMR (95%CI)Observed (n)SMR (95%CI)PatientsMean Age at Event
Non-GC24422.74p (19.98–25.78)18926.33p (22.71–30.37)21018.07p (15.7–20.68)414.59p (3.29–6.23)68417.78p (16.48–19.17)160371.8
GC94432.03p (349.13–528.7)66454.63p (351.61–578.4)60261.24p (199.36–336.27)1164.09p (31.99–114.68)231302.34p (264.6–343.94)160373.03
All Causes of Death3978.62p (7.79–9.51)3039.92p (8.84–11.11)3426.90p (6.19–7.68)1112.90p (2.38–3.49)11537.01p (6.61–7.43)160372.76
Non-cancer causes591.68p (1.28–2.17)482.07p (1.52–2.74)721.91p (1.49–2.41)592.02p (1.54–2.6)2381.90p (1.67–2.16)160375.24
Septicemia34.63 (0.96–13.54)00 (0–8.53)00 (0–5.21)00 (0–6.75)31.28 (0.26–3.76)160369.08
Other Infectious and Parasitic Diseases including HIV12.61 (0.07–14.53)415.54p (4.23–39.78)12.42 (0.06–13.47)13.38 (0.09–18.84)75.18p (2.08–10.68)160368.19
Diabetes Mellitus10.73 (0.02–4.07)00 (0–4.02)10.66 (0.02–3.69)21.68 (0.2–6.06)40.8 (0.22–2.05)160378.62
Alzheimer’s (ICD-9 and 10 only)00 (0–2.3)10.95 (0.02–5.31)21.16 (0.14–4.19)10.71 (0.02–3.97)40.69 (0.19–1.77)160386.96
Cardiovascular Diseases221.64p (1.03–2.48)101.14 (0.55–2.09)312.21p (1.5–3.13)242.24p (1.43–3.33)871.85p (1.48–2.28)160378.13
Cerebrovascular Diseases41.63 (0.44–4.17)00 (0–2.31)10.4 (0.01–2.21)21.03 (0.12–3.72)70.82 (0.33–1.69)160378.36
Pneumonia and Influenza43.62 (0.99–9.26)45.64p (1.54–14.43)10.89 (0.02–4.97)22.42 (0.29–8.75)112.92p (1.46–5.23)160368.1
Chronic Obstructive Pulmonary Disease and Allied Cond41.35 (0.37–3.45)73.55p (1.43–7.31)82.51p (1.08–4.94)104.04p (1.94–7.43)292.73p (1.83–3.93)160376.9
Chronic Liver Disease and Cirrhosis12.11 (0.05–11.76)39.05p (1.87–26.44)23.52 (0.43–12.72)00 (0–8.29)63.30p (1.21–7.18)160376.35
Nephritis, Nephrotic Syndrome and Nephrosis11.06 (0.03–5.9)46.41p (1.75–16.41)32.97 (0.61–8.68)45.21p (1.42–13.33)123.59p (1.85–6.26)160373.77
Accidents and Adverse Effects32.22 (0.46–6.5)33.3 (0.68–9.64)42.61 (0.71–6.69)32.49 (0.51–7.29)132.60p (1.39–4.45)160371.68
Suicide and Self-Inflicted Injury25.45 (0.66–19.69)13.97 (0.1–22.1)00 (0–8.66)13.05 (0.08–17.01)42.91 (0.79–7.46)160362.19
Other Cause of Death131.62 (0.86–2.77)112.05p (1.02–3.67)182.02p (1.2–3.19)91.27 (0.58–2.42)511.74p (1.29–2.28)160372.75
P: means its significant (<0.05).
Table 9. Standardized Mortality Ratios (SMRs) for Non-Cancer Causes for Non-Cardia in Radiotherapy Patients.
Table 9. Standardized Mortality Ratios (SMRs) for Non-Cancer Causes for Non-Cardia in Radiotherapy Patients.
Causes<1 Year1–2 Years2–5 Years>5 YearsTotalTotal
Observed (n)SMR (95%CI)Observed (n)SMR (95%CI)Observed (n)SMR (95%CI)Observed (n)SMR (95%CI)Observed (n)SMR (95%CI)PatientsMean Age at Event
Non-GC61.62 (0.59–3.52)51.85 (0.6–4.31)40.72 (0.2–1.85)141.61 (0.88–2.7)291.4 (0.94–2.01)63171.52
GC74770.43p (604.95–967.21)761099.03p (865.91–1375.61)76538.15p (424–673.57)1884.05p (49.81–132.84)244468.71p (411.74–531.35)63172.92
All Causes of Death945.45p (4.41–6.67)978.13p (6.6–9.92)1064.73p (3.87–5.72)631.62p (1.25–2.07)3603.98p (3.58–4.41)63173.79
Non-cancer causes141.04 (0.57–1.75)161.75 (1–2.84)261.55p (1.02–2.28)311.04 (0.7–1.47)871.26p (1.01–1.55)63176.99
Septicemia13.9 (0.1–21.71)00 (0–20.71)12.92 (0.07–16.28)11.75 (0.04–9.75)32.22 (0.46–6.5)63168.17
Other Infectious and Parasitic Diseases including HIV00 (0–22.85)00 (0–31.2)28.48p (1.03–30.65)12.99 (0.08–16.68)33.53 (0.73–10.32)63162.39
Diabetes Mellitus00 (0–6.68)25.14 (0.62–18.58)11.29 (0.03–7.16)10.77 (0.02–4.3)41.33 (0.36–3.4)63173.31
Alzheimer’s (ICD-9 and 10 only)00 (0–5.17)00 (0–8.08)00 (0–5.07)00 (0–2.33)00 (0–1.06)631
Cardiovascular Diseases61.19 (0.44–2.59)41.17 (0.32–3)91.47 (0.67–2.79)100.93 (0.44–1.7)291.14 (0.77–1.64)63180.06
Cerebrovascular Diseases10.95 (0.02–5.3)11.42 (0.04–7.9)21.59 (0.19–5.76)41.78 (0.49–4.56)81.52 (0.66–3)63179.05
Pneumonia and Influenza00 (0–8.4)00 (0–12.76)00 (0–7.42)11.1 (0.03–6.11)10.47 (0.01–2.61)63179.42
Chronic Obstructive Pulmonary Disease and Allied Cond11.02 (0.03–5.69)22.9 (0.35–10.47)32.23 (0.46–6.51)20.86 (0.1–3.09)81.5 (0.65–2.95)63176
Chronic Liver Disease and Cirrhosis00 (0–24.9)00 (0–31.19)311.40p (2.35–33.32)00 (0–9.94)33.33 (0.69–9.73)63171.03
Nephritis, Nephrotic Syndrome and Nephrosis00 (0–9.75)00 (0–14.29)00 (0–7.65)11.18 (0.03–6.58)10.51 (0.01–2.83)63160.34
Accidents and Adverse Effects12.06 (0.05–11.46)12.86 (0.07–15.93)34.36 (0.9–12.74)21.7 (0.21–6.13)72.59p (1.04–5.34)63177.69
Suicide and Self-Inflicted Injury00 (0–38.64)00 (0–49.39)00 (0–22.48)00 (0–15.49)00 (0–6.44)631
Other Cause of Death41.28 (0.35–3.27)62.84p (1.04–6.18)20.52 (0.06–1.9)81.11 (0.48–2.18)201.23 (0.75–1.9)63177.7
P: means its significant (<0.05).
Table 10. Standardized Mortality Ratios (SMRs) for Non-Cancer Causes for Cardia in Chemotherapy Patients.
Table 10. Standardized Mortality Ratios (SMRs) for Non-Cancer Causes for Cardia in Chemotherapy Patients.
Causes<1 Year1–2 Years2–5 Years>5 YearsTotalTotal
Observed (n)SMR (95%CI)Observed (n)SMR (95%CI)Observed (n)SMR (95%CI)Observed (n)SMR (95%CI)Observed (n)SMR (95%CI)PatientsMean Age at Event
Non-GC22920.24p (17.7–23.03)19024.31p (20.98–28.03)20814.95p (12.99–17.13)464.11p (3.01–5.48)67315.21p (14.09–16.41)185370.44
GC132571.57p (478.23–677.81)100634.21p (516.02–771.37)80288.35p (228.64–358.87)1675.16p (42.96–122.06)328373.18p (333.88–415.83)185370.16
All Causes of Death4229.30p (8.44–10.24)33210.54p (9.43–11.73)3706.37p (5.74–7.06)1302.77p (2.32–3.29)12546.90p (6.52–7.29)185371.24
Non-cancer causes611.80p (1.38–2.32)421.78p (1.29–2.41)821.87p (1.49–2.32)681.92p (1.49–2.43)2531.85p (1.63–2.09)185374.74
Septicemia46.17p (1.68–15.8)12.21 (0.06–12.33)00 (0–4.42)00 (0–5.5)51.92 (0.62–4.48)185369.33
Other Infectious and Parasitic Diseases including HIV12.45 (0.06–13.67)414.25p (3.88–36.5)24.07 (0.49–14.68)25.46 (0.66–19.72)95.82p (2.66–11.05)185369.2
Diabetes Mellitus00 (0–2.6)00 (0–3.75)10.55 (0.01–3.09)21.35 (0.16–4.89)30.53 (0.11–1.54)185376.88
Alzheimer’s (ICD-9 and 10 only)00 (0–2.73)00 (0–3.8)21.03 (0.12–3.71)21.22 (0.15–4.4)40.68 (0.18–1.73)185386.37
Cardiovascular Diseases221.71p (1.07–2.59)91.02 (0.46–1.93)332.02p (1.39–2.84)282.16p (1.44–3.12)921.81p (1.46–2.21)185377.29
Cerebrovascular Diseases31.3 (0.27–3.8)00 (0–2.33)10.34 (0.01–1.9)20.85 (0.1–3.09)60.66 (0.24–1.43)185378.45
Pneumonia and Influenza54.97p (1.61–11.6)45.85p (1.59–14.98)32.33 (0.48–6.82)22.02 (0.25–7.31)143.53p (1.93–5.93)185368.98
Chronic Obstructive Pulmonary Disease and Allied Cond51.68 (0.55–3.93)62.90p (1.07–6.32)102.65p (1.27–4.88)113.55p (1.77–6.35)322.69p (1.84–3.8)185376.63
Chronic Liver Disease and Cirrhosis11.82 (0.05–10.16)12.59 (0.07–14.44)22.89 (0.35–10.43)11.77 (0.04–9.84)52.28 (0.74–5.32)185373.35
Nephritis, Nephrotic Syndrome and Nephrosis11.1 (0.03–6.11)34.74 (0.98–13.87)32.55 (0.53–7.46)44.31p (1.18–11.04)113.02p (1.51–5.4)185373.94
Accidents and Adverse Effects42.91 (0.79–7.46)22.08 (0.25–7.5)42.21 (0.6–5.66)32.02 (0.42–5.9)132.31p (1.23–3.95)185373.14
Suicide and Self-Inflicted Injury12.42 (0.06–13.47)26.95 (0.84–25.11)00 (0–7.14)12.41 (0.06–13.41)42.45 (0.67–6.27)185364.85
Other Cause of Death141.84p (1.01–3.09)101.85 (0.89–3.41)212.03p (1.26–3.11)101.17 (0.56–2.15)551.73p (1.3–2.25)185372.24
P: means its significant (<0.05).
Table 11. Standardized Mortality Ratios (SMRs) for Non-Cancer Causes for Non-Cardia in Chemotherapy Patients.
Table 11. Standardized Mortality Ratios (SMRs) for Non-Cancer Causes for Non-Cardia in Chemotherapy Patients.
Causes<1 Year1–2 Years2–5 Years>5 YearsTotalTotal
Observed (n)SMR (95%CI)Observed (n)SMR (95%CI)Observed (n)SMR (95%CI)Observed (n)SMR (95%CI)Observed (n)SMR (95%CI)PatientsMean Age at Event
Non-GC81.36 (0.59–2.68)92.12 (0.97–4.02)70.77 (0.31–1.58)131.04 (0.55–1.77)371.16 (0.82–1.6)120972.45
GC1531026.41p (870.22–1202.55)1361268.85p (1064.57–1500.91)108472.05p (387.23–569.92)2272.87p (45.67–110.32)419532.43p (482.67–585.94)120968.35
All Causes of Death1737.37p (6.31–8.55)1669.89p (8.44–11.51)1484.06p (3.44–4.77)801.40p (1.11–1.74)5674.24p (3.9–4.6)120969.84
Non-cancer causes120.69 (0.36–1.2)211.69p (1.05–2.58)331.22 (0.84–1.71)451.02 (0.74–1.36)1111.1 (0.9–1.32)120974.6
Septicemia12.76 (0.07–15.36)13.88 (0.1–21.61)00 (0–6.54)11.17 (0.03–6.54)31.47 (0.3–4.31)120959.14
Other Infectious and Parasitic Diseases including HIV00 (0–14.88)00 (0–20.42)38.01p (1.65–23.41)12.12 (0.05–11.83)43.14 (0.86–8.04)120968.02
Diabetes Mellitus11.19 (0.03–6.66)35.06p (1.04–14.78)00 (0–2.86)31.59 (0.33–4.64)71.52 (0.61–3.13)120970.5
Alzheimer’s (ICD-9 and 10 only)00 (0–5.34)00 (0–7.56)00 (0–3.29)10.41 (0.01–2.28)10.21 (0.01–1.17)120990.67
Cardiovascular Diseases40.62 (0.17–1.58)51.09 (0.35–2.55)111.12 (0.56–2.01)140.88 (0.48–1.48)340.92 (0.64–1.29)120978.95
Cerebrovascular Diseases10.76 (0.02–4.23)11.08 (0.03–6.04)10.5 (0.01–2.79)51.5 (0.49–3.5)81.06 (0.46–2.08)120973.54
Pneumonia and Influenza00 (0–6.98)12.66 (0.07–14.84)22.51 (0.3–9.08)10.76 (0.02–4.23)41.33 (0.36–3.4)120968.16
Chronic Obstructive Pulmonary Disease and Allied Cond21.44 (0.17–5.19)21.97 (0.24–7.12)31.36 (0.28–3.96)41.18 (0.32–3.01)111.37 (0.68–2.45)120969.87
Chronic Liver Disease and Cirrhosis00 (0–13.27)00 (0–17.67)36.71p (1.38–19.62)11.92 (0.05–10.71)42.75 (0.75–7.04)120973.62
Nephritis, Nephrotic Syndrome and Nephrosis00 (0–7.19)00 (0–10.26)00 (0–4.69)10.79 (0.02–4.42)10.34 (0.01–1.91)120960.34
Accidents and Adverse Effects00 (0–5.11)11.88 (0.05–10.48)43.49 (0.95–8.93)21.16 (0.14–4.2)71.7 (0.68–3.5)120977.75
Suicide and Self-Inflicted Injury00 (0–20.91)00 (0–27.66)00 (0–13.07)00 (0–10.9)00 (0–3.96)1209
Other Cause of Death30.77 (0.16–2.26)72.51p (1.01–5.17)60.97 (0.35–2.1)111.02 (0.51–1.82)271.14 (0.75–1.66)120975.35
P: means its significant (<0.05).
Disclaimer/Publisher’s Note: The statements, opinions and data contained in all publications are solely those of the individual author(s) and contributor(s) and not of MDPI and/or the editor(s). MDPI and/or the editor(s) disclaim responsibility for any injury to people or property resulting from any ideas, methods, instructions or products referred to in the content.

Share and Cite

MDPI and ACS Style

Elgenidy, A.; Alomari, O.; Hesn, M.M.; Khaled, A.; Nada, S.A.; Elsayed, M.; Mahmoud, A.; Al-kurdi, M.A.-m.; Afifi, A.M.; Cholankeril, G. Relative Survival, Conditional Survival, and Causes of Death in Patients with Early Gastric Cancer, with a Focus on Differences Between Cardia and Non-Cardia Cancer. Cancers 2024, 16, 4262. https://doi.org/10.3390/cancers16244262

AMA Style

Elgenidy A, Alomari O, Hesn MM, Khaled A, Nada SA, Elsayed M, Mahmoud A, Al-kurdi MA-m, Afifi AM, Cholankeril G. Relative Survival, Conditional Survival, and Causes of Death in Patients with Early Gastric Cancer, with a Focus on Differences Between Cardia and Non-Cardia Cancer. Cancers. 2024; 16(24):4262. https://doi.org/10.3390/cancers16244262

Chicago/Turabian Style

Elgenidy, Anas, Omar Alomari, Mohamed Marey Hesn, Anas Khaled, Sarah A. Nada, Mostafa Elsayed, Ali Mahmoud, Mohammed Al-mahdi Al-kurdi, Ahmed M. Afifi, and George Cholankeril. 2024. "Relative Survival, Conditional Survival, and Causes of Death in Patients with Early Gastric Cancer, with a Focus on Differences Between Cardia and Non-Cardia Cancer" Cancers 16, no. 24: 4262. https://doi.org/10.3390/cancers16244262

APA Style

Elgenidy, A., Alomari, O., Hesn, M. M., Khaled, A., Nada, S. A., Elsayed, M., Mahmoud, A., Al-kurdi, M. A.-m., Afifi, A. M., & Cholankeril, G. (2024). Relative Survival, Conditional Survival, and Causes of Death in Patients with Early Gastric Cancer, with a Focus on Differences Between Cardia and Non-Cardia Cancer. Cancers, 16(24), 4262. https://doi.org/10.3390/cancers16244262

Note that from the first issue of 2016, this journal uses article numbers instead of page numbers. See further details here.

Article Metrics

Back to TopTop