The Proteomics of T-Cell and Early T-Cell Precursor (ETP) Acute Lymphocytic Leukemia: Prognostic Patterns in Adult and Pediatric-ETP ALL
Simple Summary
Abstract
1. Introduction
2. Material and Methods
2.1. Sample Collection
2.2. Evaluation of ETP Phenotype
2.3. Treatment Regimens
2.3.1. Pediatric Treatment Protocol: Children’s Oncology Group (COG) AALL1231
2.3.2. Adult Treatment Protocols
2.4. Sample Processing
2.5. RPPA Methodology
2.6. RNA-Sequencing
2.7. “MetaGalaxy” Analysis
2.8. Statistical Analysis
3. Results
3.1. T-ALL Cells Express Recurrent Patterns of Relative Protein Expression Levels That Classify T-ALL Patients into a Finite Number of Protein Expression Signatures
3.2. Protein Expression Signatures Are Associated Disease and Patient Characteristics
3.3. Protein Expression Signatures Are Not Prognostic for Outcome
3.4. Prognostic Risk Score Stratifies Adult T-ALL Patients into Low- and High-Risk Protein Clusters
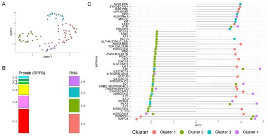
3.5. Protein Clustering Analysis Identifies a Subset of Pediatric ETP Phenotype Patients Associated with Inferior Clinical Outcome
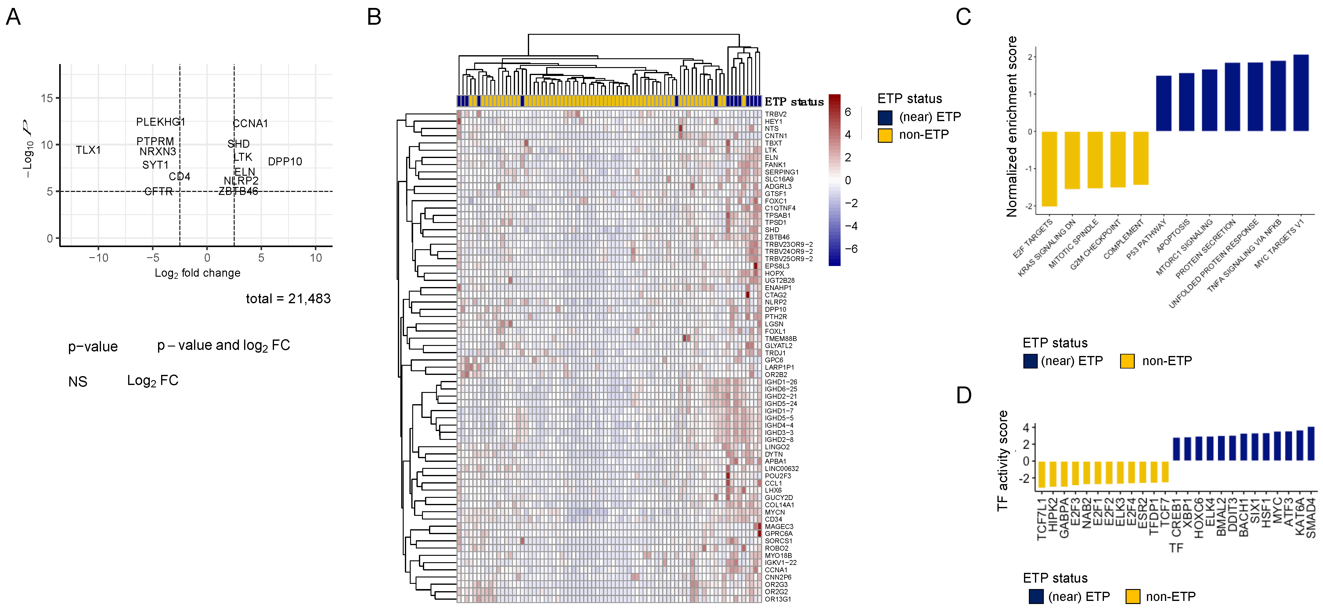
3.6. Cluster Analysis Reveals Pediatric T-ALL Subset Enriched for Upregulation of Various RNA Signaling Pathways
3.7. ETP T-ALL Associated with Apoptosis and TP53 Pathway RNA Gene Expression
4. Discussion
5. Conclusions
Supplementary Materials
Author Contributions
Funding
Institutional Review Board Statement
Informed Consent Statement
Data Availability Statement
Conflicts of Interest
References
- Bernt, K.M.; Armstrong, S.A. Leukemia stem cells and human acute lymphoblastic leukemia. Semin. Hematol. 2009, 46, 33–38. [Google Scholar] [CrossRef] [PubMed]
- You, M.J.; Medeiros, L.J.; Hsi, E.D. T-lymphoblastic leukemia/lymphoma. Am. J. Clin. Pathol. 2015, 144, 411–422. [Google Scholar] [CrossRef] [PubMed]
- Marks, D.I.; Rowntree, C. Management of adults with T-cell lymphoblastic leukemia. Blood 2017, 129, 1134–1142. [Google Scholar] [CrossRef] [PubMed]
- Thomas, D.A.; Kantarjian, H.; Smith, T.L.; Koller, C.; Cortes, J.; O’Brien, S.; Giles, F.J.; Gajewski, J.; Pierce, S.; Keating, M.J. Primary refractory and relapsed adult acute lymphoblastic leukemia: Characteristics, treatment results, and prognosis with salvage therapy. Cancer 1999, 86, 1216–1230. [Google Scholar] [CrossRef]
- Pui, C.H.; Yang, J.J.; Hunger, S.P.; Pieters, R.; Schrappe, M.; Biondi, A.; Vora, A.; Baruchel, A.; Silverman, L.B.; Schmiegelow, K.; et al. Childhood Acute Lymphoblastic Leukemia: Progress Through Collaboration. J. Clin. Oncol. 2015, 33, 2938–2948. [Google Scholar] [CrossRef]
- Meijerink, J.P. Genetic rearrangements in relation to immunophenotype and outcome in T-cell acute lymphoblastic leukaemia. Best Pract. Res. Clin. Haematol. 2010, 23, 307–318. [Google Scholar] [CrossRef]
- Arber, D.A.; Orazi, A.; Hasserjian, R.P.; Borowitz, M.J.; Calvo, K.R.; Kvasnicka, H.M.; Wang, S.A.; Bagg, A.; Barbui, T.; Branford, S.; et al. International Consensus Classification of Myeloid Neoplasms and Acute Leukemias: Integrating morphologic, clinical, and genomic data. Blood 2022, 140, 1200–1228. [Google Scholar] [CrossRef]
- Jain, N.; Lamb, A.V.; O’Brien, S.; Ravandi, F.; Konopleva, M.; Jabbour, E.; Zuo, Z.; Jorgensen, J.; Lin, P.; Pierce, S.; et al. Early T-cell precursor acute lymphoblastic leukemia/lymphoma (ETP-ALL/LBL) in adolescents and adults: A high-risk subtype. Blood 2016, 127, 1863–1869. [Google Scholar] [CrossRef]
- Polonen, P.; Di Giacomo, D.; Seffernick, A.E.; Elsayed, A.; Kimura, S.; Benini, F.; Montefiori, L.E.; Wood, B.L.; Xu, J.; Chen, C.; et al. The genomic basis of childhood T-lineage acute lymphoblastic leukaemia. Nature 2024, 632, 1082–1091. [Google Scholar] [CrossRef]
- Wood, B.L.; Devidas, M.; Summers, R.J.; Chen, Z.; Asselin, B.; Rabin, K.R.; Zweidler-McKay, P.A.; Winick, N.J.; Borowitz, M.J.; Carroll, W.L.; et al. Prognostic significance of ETP phenotype and minimal residual disease in T-ALL: A Children’s Oncology Group study. Blood 2023, 142, 2069–2078. [Google Scholar] [CrossRef]
- Wood, B.L.; Winter, S.S.; Dunsmore, K.P.; Devidas, M.; Chen, S.; Asselin, B.; Esiashvili, N.; Loh, M.L.; Winick, N.J.; Carroll, W.L.; et al. T-Lymphoblastic Leukemia (T-ALL) Shows Excellent Outcome, Lack of Significance of the Early Thymic Precursor (ETP) Immunophenotype, and Validation of the Prognostic Value of End-Induction Minimal Residual Disease (MRD) in Children’s Oncology Group (COG) Study AALL0434. Blood (Suppl.) 2014, 124, 1. [Google Scholar]
- Coustan-Smith, E.; Mullighan, C.G.; Onciu, M.; Behm, F.G.; Raimondi, S.C.; Pei, D.; Cheng, C.; Su, X.; Rubnitz, J.E.; Basso, G.; et al. Early T-cell precursor leukaemia: A subtype of very high-risk acute lymphoblastic leukaemia. Lancet Oncol. 2009, 10, 147–156. [Google Scholar] [CrossRef] [PubMed]
- Morita, K.; Jain, N.; Kantarjian, H.; Takahashi, K.; Fang, H.; Konopleva, M.; El Hussein, S.; Wang, F.; Short, N.J.; Maiti, A.; et al. Outcome of T-cell acute lymphoblastic leukemia/lymphoma: Focus on near-ETP phenotype and differential impact of nelarabine. Am. J. Hematol. 2021, 96, 589–598. [Google Scholar] [CrossRef] [PubMed]
- Teachey, D.T.; Devidas, M.; Wood, B.L.; Chen, Z.; Hayashi, R.J.; Hermiston, M.L.; Annett, R.D.; Archer, J.H.; Asselin, B.L.; August, K.J.; et al. Children’s Oncology Group Trial AALL1231: A Phase III Clinical Trial Testing Bortezomib in Newly Diagnosed T-Cell Acute Lymphoblastic Leukemia and Lymphoma. J. Clin. Oncol. 2022, 40, 2106–2118. [Google Scholar] [CrossRef]
- Kornblau, S.M.; Tibes, R.; Qiu, Y.H.; Chen, W.; Kantarjian, H.M.; Andreeff, M.; Coombes, K.R.; Mills, G.B. Functional proteomic profiling of AML predicts response and survival. Blood 2009, 113, 154–164. [Google Scholar] [CrossRef]
- Sheehan, K.M.; Calvert, V.S.; Kay, E.W.; Lu, Y.; Fishman, D.; Espina, V.; Aquino, J.; Speer, R.; Araujo, R.; Mills, G.B.; et al. Use of reverse phase protein microarrays and reference standard development for molecular network analysis of metastatic ovarian carcinoma. Mol. Cell. Proteomics 2005, 4, 346–355. [Google Scholar] [CrossRef]
- Hu, C.W.; Qiu, Y.; Ligeralde, A.; Raybon, A.Y.; Yoo, S.Y.; Coombes, K.R.; Qutub, A.A.; Kornblau, S.M. A quantitative analysis of heterogeneities and hallmarks in acute myelogenous leukaemia. Nat. Biomed. Eng. 2019, 3, 889–901. [Google Scholar] [CrossRef]
- Hu, J.; He, X.; Baggerly, K.A.; Coombes, K.R.; Hennessy, B.T.; Mills, G.B. Non-parametric quantification of protein lysate arrays. Bioinformatics 2007, 23, 1986–1994. [Google Scholar] [CrossRef]
- Neeley, E.S.; Kornblau, S.M.; Coombes, K.R.; Baggerly, K.A. Variable slope normalization of reverse phase protein arrays. Bioinformatics 2009, 25, 1384–1389. [Google Scholar] [CrossRef]
- Neeley, E.S.; Baggerly, K.A.; Kornblau, S.M. Surface Adjustment of Reverse Phase Protein Arrays using Positive Control Spots. Cancer Inform. 2012, 11, 77–86. [Google Scholar] [CrossRef]
- Kim, D.; Paggi, J.M.; Park, C.; Bennett, C.; Salzberg, S.L. Graph-based genome alignment and genotyping with HISAT2 and HISAT-genotype. Nat. Biotechnol. 2019, 37, 907–915. [Google Scholar] [CrossRef] [PubMed]
- Anders, S.; Pyl, P.T.; Huber, W. HTSeq--a Python framework to work with high-throughput sequencing data. Bioinformatics 2015, 31, 166–169. [Google Scholar] [CrossRef] [PubMed]
- Zhang, Y.; Parmigiani, G.; Johnson, W.E. ComBat-seq: Batch effect adjustment for RNA-seq count data. NAR. Genom. Bioinform. 2020, 2, lqaa078. [Google Scholar] [CrossRef] [PubMed]
- Hu, C.W.; Kornblau, S.M.; Slater, J.H.; Qutub, A.A. Progeny Clustering: A Method to Identify Biological Phenotypes. Sci. Rep. 2015, 5, 12894. [Google Scholar] [CrossRef] [PubMed]
- Bhatia, P.; Iovleff, S.; Govaert, G. Blockcluster: An R package for model-based co-clustering. J. Stat. Softw. 2017, 76, 1–24. [Google Scholar] [CrossRef]
- Friedman, J.; Hastie, T.; Tibshirani, R. Regularization Paths for Generalized Linear Models via Coordinate Descent. J. Stat. Softw. 2010, 33, 1–22. [Google Scholar] [CrossRef]
- Heagerty, P.J.; Lumley, T.; Pepe, M.S. Time-dependent ROC curves for censored survival data and a diagnostic marker. Biometrics 2000, 56, 337–344. [Google Scholar] [CrossRef]
- Scrucca, L.; Fop, M.; Murphy, T.B.; Raftery, A.E. mclust 5: Clustering, Classification and Density Estimation Using Gaussian Finite Mixture Models. R J. 2016, 8, 289–317. [Google Scholar] [CrossRef]
- Cao, J.; Spielmann, M.; Qiu, X.; Huang, X.; Ibrahim, D.M.; Hill, A.J.; Zhang, F.; Mundlos, S.; Christiansen, L.; Steemers, F.J.; et al. The single-cell transcriptional landscape of mammalian organogenesis. Nature 2019, 566, 496–502. [Google Scholar] [CrossRef]
- Ritchie, M.E.; Phipson, B.; Wu, D.; Hu, Y.; Law, C.W.; Shi, W.; Smyth, G.K. limma powers differential expression analyses for RNA-sequencing and microarray studies. Nucleic Acids Res. 2015, 43, e47. [Google Scholar] [CrossRef]
- Love, M.I.; Huber, W.; Anders, S. Moderated estimation of fold change and dispersion for RNA-seq data with DESeq2. Genome Biol. 2014, 15, 550. [Google Scholar] [CrossRef] [PubMed]
- Badia, I.M.P.; Velez Santiago, J.; Braunger, J.; Geiss, C.; Dimitrov, D.; Muller-Dott, S.; Taus, P.; Dugourd, A.; Holland, C.H.; Ramirez Flores, R.O.; et al. decoupleR: Ensemble of computational methods to infer biological activities from omics data. Bioinform. Adv. 2022, 2, vbac016. [Google Scholar] [CrossRef]
- Lopes, C.T.; Franz, M.; Kazi, F.; Donaldson, S.L.; Morris, Q.; Bader, G.D. Cytoscape Web: An interactive web-based network browser. Bioinformatics 2010, 26, 2347–2348. [Google Scholar] [CrossRef] [PubMed]
- Shannon, P.; Markiel, A.; Ozier, O.; Baliga, N.S.; Wang, J.T.; Ramage, D.; Amin, N.; Schwikowski, B.; Ideker, T. Cytoscape: A software environment for integrated models of biomolecular interaction networks. Genome Res. 2003, 13, 2498–2504. [Google Scholar] [CrossRef]
- Shearwin, K.E.; Callen, B.P.; Egan, J.B. Transcriptional interference—A crash course. Trends Genet. 2005, 21, 339–345. [Google Scholar] [CrossRef]
- Chiara, V.D.; Daxinger, L.; Staal, F.J.T. The Route of Early T Cell Development: Crosstalk between Epigenetic and Transcription Factors. Cells 2021, 10, 1074. [Google Scholar] [CrossRef]
- Mukherjee, S.; Kar, A.; Paul, P.; Dey, S.; Biswas, A.; Barik, S. In Silico Integration of Transcriptome and Interactome Predicts an ETP-ALL-Specific Transcriptional Footprint that Decodes its Developmental Propensity. Front. Cell Dev. Biol. 2022, 10, 899752. [Google Scholar] [CrossRef]
- Gygi, S.P.; Rochon, Y.; Franza, B.R.; Aebersold, R. Correlation between protein and mRNA abundance in yeast. Mol. Cell. Biol. 1999, 19, 1720–1730. [Google Scholar] [CrossRef]
- Griffin, T.J.; Gygi, S.P.; Ideker, T.; Rist, B.; Eng, J.; Hood, L.; Aebersold, R. Complementary profiling of gene expression at the transcriptome and proteome levels in Saccharomyces cerevisiae. Mol. Cell. Proteom. 2002, 1, 323–333. [Google Scholar] [CrossRef]
- Koussounadis, A.; Langdon, S.P.; Um, I.H.; Harrison, D.J.; Smith, V.A. Relationship between differentially expressed mRNA and mRNA-protein correlations in a xenograft model system. Sci. Rep. 2015, 5, 10775. [Google Scholar] [CrossRef]





| Variable Category | Count | Freq | S1 | S2 | S3 | S4 | S5 | S6 | S7 | S8 | S9 | S10 | p | |
|---|---|---|---|---|---|---|---|---|---|---|---|---|---|---|
| Signature | Count | 361 | 100% | 12% | 11% | 6% | 3% | 8% | 4% | 10% | 16% | 19% | 11% | |
| Gender | Female | 84 | 23% | 29% | 25% | 9% | 45% | 30% | 8% | 17% | 25% | 21% | 24% | 0.345 |
| Age (class) | Adult | 93 | 26% | 9% | 8% | 14% | 27% | 70% | 8% | 9% | 19% | 34% | 55% | <0.001 |
| Pedi | 268 | 74% | 91% | 93% | 86% | 73% | 30% | 92% | 91% | 81% | 66% | 45% | ||
| Age (continuous) | Mean | 15.2 | 10.7 | 10.7 | 11.2 | 13.4 | 24.9 | 9.5 | 9.9 | 13.5 | 17.5 | 25.9 | <0.001 | |
| SD | 13.3 | 7.2 | 5.4 | 5.7 | 9.4 | 15.9 | 6.5 | 9.7 | 13.0 | 14.3 | 18.4 | |||
| Age (sub class) | ≤1 years | 15 | 4% | 9% | 0% | 5% | 0% | 0% | 8% | 3% | 3% | 7% | 3% | <0.001 |
| 2–18 years | 253 | 70% | 82% | 93% | 82% | 73% | 30% | 85% | 89% | 78% | 59% | 42% | ||
| AYA | 53 | 15% | 4% | 8% | 14% | 18% | 37% | 8% | 6% | 10% | 19% | 26% | ||
| 30+ years | 40 | 11% | 4% | 0% | 0% | 9% | 33% | 0% | 3% | 8% | 15% | 29% | ||
| Ethnicity | Hispanic or Latino | 78 | 22% | 27% | 18% | 18% | 27% | 10% | 8% | 4% | 27% | 26% | 24% | 0.356 |
| Not Hispanic or Latino | 261 | 72% | 67% | 80% | 77% | 73% | 87% | 92% | 77% | 64% | 62% | 76% | ||
| Unknown | 22 | 6% | 7% | 3% | 5% | 0% | 3% | 0% | 9% | 8% | 12% | 0% | ||
| Race | Asian | 18 | 5% | 2% | 3% | 5% | 0% | 7% | 23% | 11% | 5% | 2% | 5% | 0.185 |
| Black or African American | 33 | 9% | 11% | 3% | 5% | 9% | 13% | 15% | 11% | 7% | 13% | 5% | ||
| White | 264 | 73% | 78% | 83% | 77% | 73% | 77% | 54% | 66% | 75% | 65% | 79% | ||
| Other | 9 | 2% | 0% | 0% | 0% | 0% | 0% | 8% | 0% | 7% | 4% | 3% | ||
| Unknown | 37 | 10% | 9% | 13% | 14% | 18% | 0% | 0% | 11% | 7% | 16% | 8% | ||
| CNS-involvement † | Positive | 104 | 29% | 36% | 33% | 18% | 0% | 3% | 23% | 40% | 41% | 25% | 32% | 0.016 |
| Negative | 245 | 68% | 62% | 68% | 82% | 91% | 77% | 69% | 60% | 59% | 74% | 63% | ||
| Unknown | 12 | 3% | 2% | 0% | 0% | 9% | 20% | 8% | 0% | 0% | 1% | 5% | ||
| MRD (end of induction II) * | <0.01% | 171 | 59% | 66% | 63% | 50% | 75% | 60% | 92% | 56% | 52% | 55% | 45% | 0.455 |
| 0.01–0.099% | 20 | 7% | 2% | 5% | 9% | 0% | 20% | 0% | 9% | 8% | 6% | 15% | ||
| 0.1–0.99% | 23 | 8% | 5% | 5% | 14% | 0% | 10% | 0% | 9% | 10% | 12% | 5% | ||
| >1.0% | 65 | 22% | 18% | 28% | 27% | 13% | 0% | 0% | 21% | 31% | 20% | 30% | ||
| Unknown | 13 | 4% | 9% | 0% | 0% | 13% | 10% | 8% | 6% | 0% | 6% | 5% | ||
| KMT2A-rearrangement | Yes | 33 | 12% | 4% | 10% | 9% | 18% | 13% | 8% | 3% | 14% | 9% | 8% | 0.743 |
| No | 284 | 79% | 76% | 68% | 77% | 64% | 80% | 77% | 91% | 80% | 82% | 79% | ||
| Unknown | 44 | 12% | 20% | 23% | 14% | 18% | 7% | 15% | 6% | 7% | 9% | 13% | ||
| ETP phenotype | Positive | 49 | 14% | 7% | 10% | 9% | 27% | 17% | 0% | 9% | 8% | 18% | 32% | 0.016 |
| Near | 54 | 15% | 9% | 10% | 18% | 9% | 13% | 0% | 20% | 15% | 19% | 21% | ||
| Negative | 239 | 66% | 82% | 70% | 68% | 64% | 63% | 100% | 69% | 68% | 62% | 37% | ||
| Unknown | 19 | 5% | 2% | 10% | 5% | 0% | 7% | 0% | 3% | 8% | 1% | 11% | ||
| Risk stratification (AALL1231) | Standard risk | 87 | 24% | 33% | 33% | 32% | 27% | 10% | 62% | 23% | 19% | 24% | 8% | 0.490 |
| Intermediate risk | 173 | 48% | 53% | 63% | 64% | 27% | 20% | 31% | 63% | 61% | 35% | 39% | ||
| Very high risk | 15 | 4% | 2% | 5% | 5% | 0% | 0% | 0% | 6% | 8% | 4% | 3% | ||
| Unknown | 86 | 24% | 11% | 0% | 0% | 45% | 70% | 8% | 9% | 12% | 37% | 50% | ||
| WBC (continuous) | Mean | 151.9 | 148.3 | 111.9 | 122.7 | 68.0 | 59.1 | 82.0 | 200.7 | 251.9 | 157.0 | 120.8 | 0.000 | |
| SD | 180.1 | 157.1 | 123.2 | 175.2 | 110.8 | 149.4 | 64.4 | 227.5 | 206.9 | 172.7 | 169.4 | |||
Disclaimer/Publisher’s Note: The statements, opinions and data contained in all publications are solely those of the individual author(s) and contributor(s) and not of MDPI and/or the editor(s). MDPI and/or the editor(s) disclaim responsibility for any injury to people or property resulting from any ideas, methods, instructions or products referred to in the content. |
© 2024 by the authors. Licensee MDPI, Basel, Switzerland. This article is an open access article distributed under the terms and conditions of the Creative Commons Attribution (CC BY) license (https://creativecommons.org/licenses/by/4.0/).
Share and Cite
Hoff, F.W.; Sriraja, L.; Qiu, Y.; Jenkins, G.N.; Teachey, D.T.; Wood, B.; Devidas, M.; Shockley, S.; Loh, M.L.; Petsalaki, E.; et al. The Proteomics of T-Cell and Early T-Cell Precursor (ETP) Acute Lymphocytic Leukemia: Prognostic Patterns in Adult and Pediatric-ETP ALL. Cancers 2024, 16, 4241. https://doi.org/10.3390/cancers16244241
Hoff FW, Sriraja L, Qiu Y, Jenkins GN, Teachey DT, Wood B, Devidas M, Shockley S, Loh ML, Petsalaki E, et al. The Proteomics of T-Cell and Early T-Cell Precursor (ETP) Acute Lymphocytic Leukemia: Prognostic Patterns in Adult and Pediatric-ETP ALL. Cancers. 2024; 16(24):4241. https://doi.org/10.3390/cancers16244241
Chicago/Turabian StyleHoff, Fieke W., Lourdes Sriraja, Yihua Qiu, Gaye N. Jenkins, David T. Teachey, Brent Wood, Meenakshi Devidas, Shaina Shockley, Mignon L. Loh, Evangelia Petsalaki, and et al. 2024. "The Proteomics of T-Cell and Early T-Cell Precursor (ETP) Acute Lymphocytic Leukemia: Prognostic Patterns in Adult and Pediatric-ETP ALL" Cancers 16, no. 24: 4241. https://doi.org/10.3390/cancers16244241
APA StyleHoff, F. W., Sriraja, L., Qiu, Y., Jenkins, G. N., Teachey, D. T., Wood, B., Devidas, M., Shockley, S., Loh, M. L., Petsalaki, E., Kornblau, S. M., & Horton, T. M. (2024). The Proteomics of T-Cell and Early T-Cell Precursor (ETP) Acute Lymphocytic Leukemia: Prognostic Patterns in Adult and Pediatric-ETP ALL. Cancers, 16(24), 4241. https://doi.org/10.3390/cancers16244241

