Chemokine CXCL12 Activates CXC Receptor 4 Metastasis Signaling Through the Upregulation of a CXCL12/CXCR4/MDMX (MDM4) Axis
Simple Summary
Abstract
1. Introduction
2. Materials and Methods
2.1. Cell Lines
2.2. Plasmid Construction
2.3. Wound Healing Assay
2.4. Chemotaxis Colorimetric Assay
2.5. Cell Lysates
2.6. Immunoblotting
2.7. Antibodies
2.8. RNA Isolation and Quantitative Real-Time Polymerase Chain Reaction
2.9. Cell Treatments
2.10. Cell Transfections
3. Results
3.1. Exogenous Addition of CXCL12 to MDA-MB-231 Cells Activates PI3K/AKT Signaling and Upregulates MDMX or MDM2 Protein Levels
3.2. MDMX Expression in MDA-MB-231 Cells Is Needed for CXCL12 Signaling to Upregulate CXCR4 and AKT Activation
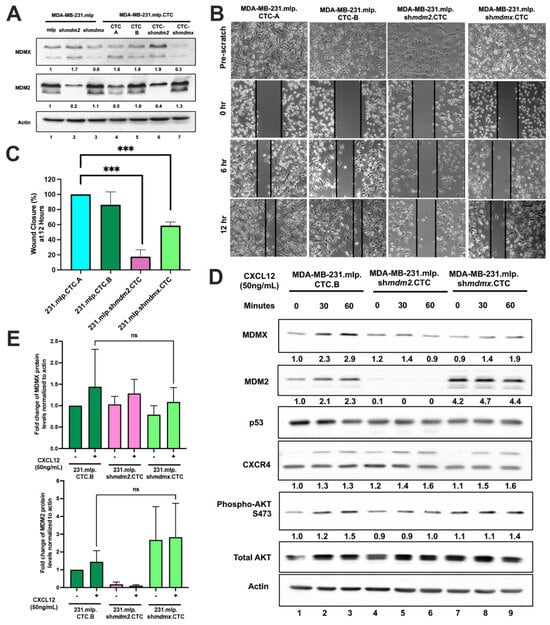
3.3. Reduced Levels of MDM2 or MDMX Inhibit the Ability of CXCL12 to Promote Cell Migration
3.4. Circulating Tumor Cells Derived from Xenograft MDA-MB-231 Maintain Higher Migratory Capacity with MDM2 and MDMX but Have Reduced CXCL12 Response
3.5. CXCL12 Addition Does Not Increase Protein Half-Life Following Cycloheximide but Results in Moderately Increased Protein Levels with MG132 Inhibition of the Proteasome
4. Discussion
5. Conclusions
Supplementary Materials
Author Contributions
Funding
Institutional Review Board Statement
Informed Consent Statement
Data Availability Statement
Conflicts of Interest
References
- Hauck, P.M.; Wolf, E.R.; Olivos, D.J., 3rd; Batuello, C.N.; McElyea, K.C.; McAtarsney, C.P.; Cournoyer, R.M.; Sandusky, G.E.; Mayo, L.D. Early-Stage Metastasis Requires Mdm2 and Not p53 Gain of Function. Mol. Cancer Res. 2017, 15, 1598–1607. [Google Scholar] [CrossRef] [PubMed]
- Muller, A.; Homey, B.; Soto, H.; Nianfeng, G.; Catron, D.; Buchanan, M.E.; McClanahan, T.; Murphy, E.; Yuan, W.; Wagner, S.N.; et al. Involvement of chemokine receptors in breast cancer metastasis. Nature 2001, 410, 50–56. [Google Scholar] [CrossRef] [PubMed]
- Gao, C.; Xiao, G.; Bargonetti, J. Contemplations on MDMX (MDM4) driving triple negative breast cancer circulating tumor cells and metastasis. Oncotarget 2019, 10, 5007–5010. [Google Scholar] [CrossRef] [PubMed]
- Gao, C.; Xiao, G.; Piersigilli, A.; Gou, J.; Ogunwobi, O.; Bargonetti, J. Context-dependent roles of MDMX (MDM4) and MDM2 in breast cancer proliferation and circulating tumor cells. Breast Cancer Res. 2019, 21, 5. [Google Scholar] [CrossRef]
- Xin, Y.; Hu, B.; Li, K.; Hu, G.; Zhang, C.; Chen, X.; Tang, K.; Du, P.; Tan, Y. Circulating tumor cells with metastasis-initiating competence survive fluid shear stress during hematogenous dissemination through CXCR4-PI3K/AKT signaling. Cancer Lett. 2024, 590, 216870. [Google Scholar] [CrossRef]
- Feng, Y.; Broder, C.C.; Kennedy, P.E.; Berger, E.A. HIV-1 Entry Cofactor: Functional cDNA Cloning of a Seven-Transmembrane, G Protein-Coupled Receptor. Science 1996, 272, 872–876. [Google Scholar] [CrossRef]
- Guyon, A. CXCL12 chemokine and its receptors as major players in the interactions between immune and nervous systems. Front. Cell Neurosci. 2014, 8, 65. [Google Scholar] [CrossRef]
- Zhao, M.; Mueller, B.M.; DiScipio, R.G.; Schraufstatter, I.U. Akt plays an important role in breast cancer cell chemotaxis to CXCL12. Breast Cancer Res. Treat. 2008, 110, 211–222. [Google Scholar] [CrossRef]
- Luker, K.E.; Luker, G.D. Functions of CXCL12 and CXCR4 in breast cancer. Cancer Lett. 2006, 238, 30–41. [Google Scholar] [CrossRef]
- Anastasiadou, D.P.; Quesnel, A.; Duran, C.L.; Filippou, P.S.; Karagiannis, G.S. An emerging paradigm of CXCL12 involvement in the metastatic cascade. Cytokine Growth Factor Rev. 2024, 75, 12–30. [Google Scholar] [CrossRef]
- Feng, W.; Huang, W.; Chen, J.; Qiao, C.; Liu, D.; Ji, X.; Xie, M.; Zhang, T.; Wang, Y.; Sun, M.; et al. CXCL12-mediated HOXB5 overexpression facilitates Colorectal Cancer metastasis through transactivating CXCR4 and ITGB3. Theranostics 2021, 11, 2612–2633. [Google Scholar] [CrossRef] [PubMed]
- Xu, H.; Peng, C.; Chen, X.T.; Yao, Y.Y.; Chen, L.P.; Yin, Q.; Shen, W. Chemokine receptor CXCR4 activates the RhoA/ROCK2 pathway in spinal neurons that induces bone cancer pain. Mol. Pain 2020, 16, 1744806920919568. [Google Scholar] [CrossRef] [PubMed]
- Su, H.; Sobrino Najul, E.J.; Toth, T.A.; Ng, C.M.; Lelievre, S.A.; Fred, M.; Tang, C.K. Chemokine receptor CXCR4-mediated transformation of mammary epithelial cells by enhancing multiple RTKs expression and deregulation of the p53/MDM2 axis. Cancer Lett. 2011, 307, 132–140. [Google Scholar] [CrossRef] [PubMed]
- Daniele, S.; La Pietra, V.; Piccarducci, R.; Pietrobono, D.; Cavallini, C.; D’Amore, V.M.; Cerofolini, L.; Giuntini, S.; Russomanno, P.; Puxeddu, M.; et al. CXCR4 antagonism sensitizes cancer cells to novel indole-based MDM2/4 inhibitors in glioblastoma multiforme. Eur. J. Pharmacol. 2021, 897, 173936. [Google Scholar] [CrossRef] [PubMed]
- Bunz, F.; Hwang, P.M.; Torrance, C.; Waldman, T.; Zhang, Y.; Dillehay, L.; Williams, J.; Lengauer, C.; Kinzler, K.W.; Vogelstein, B. Disruption of p53 in human cancer cells alters the responses to therapeutic agents. J. Clin. Investig. 1999, 104, 263–269. [Google Scholar] [CrossRef]
- Das, D.K.; Naidoo, M.K.; Ilboudo, A.; DuBois, P.; Durojaiye, V.; Liu, C.; Ogunwobi, O.O. Isolation and Propagation of Circulating Tumor Cells from a Mouse Cancer Model. J. Vis. Exp. 2015, 104, 52861. [Google Scholar] [CrossRef]
- Brekman, A.; Singh, K.E.; Polotskaia, A.; Kundu, N.; Bargonetti, J. A p53-independent role of Mdm2 in estrogen-mediated activation of breast cancer cell proliferation. Breast Cancer Res. 2011, 13, R3. [Google Scholar] [CrossRef]
- Kundu, N.; Brekman, A.; Kim, J.Y.; Xiao, G.; Gao, C.; Bargonetti, J. Estrogen-activated MDM2 disrupts mammary tissue architecture through a p53-independent pathway. Oncotarget 2017, 8, 47916–47930. [Google Scholar] [CrossRef]
- Yu, X.; Shi, W.; Zhang, Y.; Wang, X.; Sun, S.; Song, Z.; Liu, M.; Zeng, Q.; Cui, S.; Qu, X. CXCL12/CXCR4 axis induced miR-125b promotes invasion and confers 5-fluorouracil resistance through enhancing autophagy in colorectal cancer. Sci. Rep. 2017, 7, 42226. [Google Scholar] [CrossRef]
- Cheng, Y.; Che, X.; Zhang, S.; Guo, T.; He, X.; Liu, Y.; Qu, X. Positive Cross-Talk Between CXC Chemokine Receptor 4 (CXCR4) and Epidermal Growth Factor Receptor (EGFR) Promotes Gastric Cancer Metastasis via the Nuclear Factor kappa B (NF-kB)-Dependent Pathway. Med. Sci. Monit. 2020, 26, e925019. [Google Scholar] [CrossRef]
- Dillenburg-Pilla, P.; Patel, V.; Mikelis, C.M.; Zarate-Blades, C.R.; Doci, C.L.; Amornphimoltham, P.; Wang, Z.; Martin, D.; Leelahavanichkul, K.; Dorsam, R.T.; et al. SDF-1/CXCL12 induces directional cell migration and spontaneous metastasis via a CXCR4/Galphai/mTORC1 axis. FASEB J. 2015, 29, 1056–1068. [Google Scholar] [CrossRef] [PubMed]
- Perpina-Viciano, C.; Isbilir, A.; Zarca, A.; Caspar, B.; Kilpatrick, L.E.; Hill, S.J.; Smit, M.J.; Lohse, M.J.; Hoffmann, C. Kinetic Analysis of the Early Signaling Steps of the Human Chemokine Receptor CXCR4. Mol. Pharmacol. 2020, 98, 72–87. [Google Scholar] [CrossRef] [PubMed]
- Liu, W.S.; Hua, L.Y.; Zhu, S.X.; Xu, F.; Wang, X.Q.; Lu, C.F.; Su, J.B.; Qi, F. Association of serum stromal cell-derived factor 1 levels with EZSCAN score and its derived indicators in patients with type 2 diabetes. Endocr. Connect. 2022, 11, e210629. [Google Scholar] [CrossRef] [PubMed]
- Benedicto, A.; Romayor, I.; Arteta, B. CXCR4 receptor blockage reduces the contribution of tumor and stromal cells to the metastatic growth in the liver. Oncol. Rep. 2018, 39, 2022–2030. [Google Scholar] [CrossRef] [PubMed]
- Xing, B.; Yang, L.; Cui, Y. Lidocaine inhibited migration of NSCLCA549 cells via the CXCR4 regulation. Cancer Biomark. 2022, 33, 317–330. [Google Scholar] [CrossRef]
- Oren, M.; Prives, C. p53: A tale of complexity and context. Cell 2024, 187, 1569–1573. [Google Scholar] [CrossRef]
- Efe, G.; Rustgi, A.K.; Prives, C. p53 at the crossroads of tumor immunity. Nat. Cancer 2024, 5, 983–995. [Google Scholar] [CrossRef]
- Guerlavais, V.; Sawyer, T.K.; Carvajal, L.; Chang, Y.S.; Graves, B.; Ren, J.G.; Sutton, D.; Olson, K.A.; Packman, K.; Darlak, K.; et al. Discovery of Sulanemadlin (ALRN-6924), the First Cell-Permeating, Stabilized alpha-Helical Peptide in Clinical Development. J. Med. Chem. 2023, 66, 9401–9417. [Google Scholar] [CrossRef]
- Takeda, T.; Tsubaki, M.; Genno, S.; Tokunaga, K.; Tanaka, R.; Nishida, S. HER3/Akt/mTOR pathway is a key therapeutic target for the reduction of triple-negative breast cancer metastasis via the inhibition of CXCR4 expression. Int. J. Mol. Med. 2023, 52, 80. [Google Scholar] [CrossRef]
- Bao, G.; Wang, Z.; Liu, L.; Zhang, B.; Song, S.; Wang, D.; Cheng, S.; Moon, E.S.; Roesch, F.; Zhao, J.; et al. Targeting CXCR4/CXCL12 axis via [(177)Lu]Lu-DOTAGA.(SA.FAPi)(2) with CXCR4 antagonist in triple-negative breast cancer. Eur. J. Nucl. Med. Mol. Imaging 2024, 51, 2744–2757. [Google Scholar] [CrossRef]






Disclaimer/Publisher’s Note: The statements, opinions and data contained in all publications are solely those of the individual author(s) and contributor(s) and not of MDPI and/or the editor(s). MDPI and/or the editor(s) disclaim responsibility for any injury to people or property resulting from any ideas, methods, instructions or products referred to in the content. |
© 2024 by the authors. Licensee MDPI, Basel, Switzerland. This article is an open access article distributed under the terms and conditions of the Creative Commons Attribution (CC BY) license (https://creativecommons.org/licenses/by/4.0/).
Share and Cite
Lee, R.; Ellison, V.; Forbes, D.; Gao, C.; Katanov, D.; Kern, A.; Levine, F.; Leybengrub, P.; Ogunwobi, O.; Xiao, G.; et al. Chemokine CXCL12 Activates CXC Receptor 4 Metastasis Signaling Through the Upregulation of a CXCL12/CXCR4/MDMX (MDM4) Axis. Cancers 2024, 16, 4194. https://doi.org/10.3390/cancers16244194
Lee R, Ellison V, Forbes D, Gao C, Katanov D, Kern A, Levine F, Leybengrub P, Ogunwobi O, Xiao G, et al. Chemokine CXCL12 Activates CXC Receptor 4 Metastasis Signaling Through the Upregulation of a CXCL12/CXCR4/MDMX (MDM4) Axis. Cancers. 2024; 16(24):4194. https://doi.org/10.3390/cancers16244194
Chicago/Turabian StyleLee, Rusia, Viola Ellison, Dominique Forbes, Chong Gao, Diana Katanov, Alexandra Kern, Fayola Levine, Pam Leybengrub, Olorunseun Ogunwobi, Gu Xiao, and et al. 2024. "Chemokine CXCL12 Activates CXC Receptor 4 Metastasis Signaling Through the Upregulation of a CXCL12/CXCR4/MDMX (MDM4) Axis" Cancers 16, no. 24: 4194. https://doi.org/10.3390/cancers16244194
APA StyleLee, R., Ellison, V., Forbes, D., Gao, C., Katanov, D., Kern, A., Levine, F., Leybengrub, P., Ogunwobi, O., Xiao, G., Feng, Z., & Bargonetti, J. (2024). Chemokine CXCL12 Activates CXC Receptor 4 Metastasis Signaling Through the Upregulation of a CXCL12/CXCR4/MDMX (MDM4) Axis. Cancers, 16(24), 4194. https://doi.org/10.3390/cancers16244194

