Altered Treg Infiltration after Discoidin Domain Receptor 1 (DDR1) Inhibition and Knockout Promotes Tumor Growth in Lung Adenocarcinoma
Abstract
:Simple Summary
Abstract
1. Introduction
2. Materials and Methods
2.1. Cell Culture
2.2. DDR1-Knockout KP Cell Lines Using the CRISPR/Cas9 Lentivirus System
2.3. Murine Tumor Models
2.4. Tumor Single-Cell Suspension
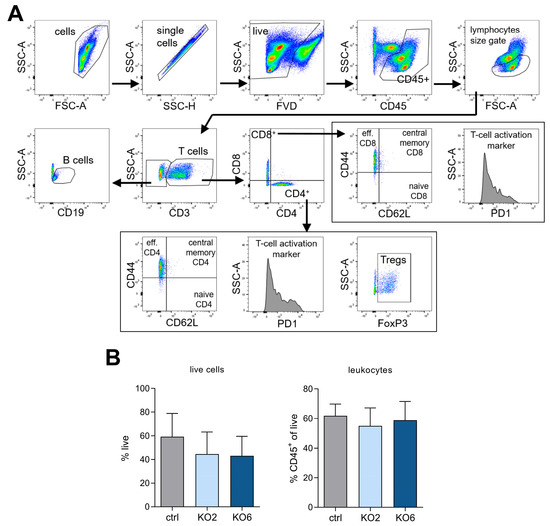
2.5. Flow Cytometry
2.6. Western Blotting
2.7. RNA Extraction and qPCR
2.8. BrdU Proliferation Assay
2.9. Analysis of TCGA DDR1 Expression Data
2.10. Statistical Analysis
3. Results
3.1. Inhibition and Knockout of DDR1 Drives Tumor Growth in Mice
3.2. DDR1 Knockout Leads to a Pro-Tumorigenic T-Cell Profile In Vivo
3.3. Low DDR1 Expression in LUAD Patients Shows Higher FoxP3+ Treg Expression
4. Discussion
5. Conclusions
Supplementary Materials
Author Contributions
Funding
Institutional Review Board Statement
Informed Consent Statement
Data Availability Statement
Acknowledgments
Conflicts of Interest
References
- Sung, H.; Ferlay, J.; Siegel, R.L.; Laversanne, M.; Soerjomataram, I.; Jemal, A.; Bray, F. Global Cancer Statistics 2020: GLOBOCAN Estimates of Incidence and Mortality Worldwide for 36 Cancers in 185 Countries. CA Cancer J. Clin. 2021, 71, 209–249. [Google Scholar] [CrossRef]
- Gibson, G.J.; Loddenkemper, R.; Sibille, Y.; Lundback, B. The European Lung White Book. Respiratory Health and Disease in Europe, 2nd ed.; European Respiratory Society: Lausanne, Switzerland, 2013; Available online: https://www.ersnet.org/the-european-lung-white-book/ (accessed on 7 September 2023).
- Kargl, J.; Busch, S.E.; Yang, G.H.Y.; Kim, K.-H.; Hanke, M.L.; Metz, H.E.; Hubbard, J.J.; Lee, S.M.; Madtes, D.K.; McIntosh, M.W.; et al. Neutrophils dominate the immune cell composition in non-small cell lung cancer. Nat. Commun. 2017, 8, 14381. [Google Scholar] [CrossRef]
- Wolf, A.M.; Wolf, D.; Steurer, M.; Gastl, G.; Gunsilius, E.; Grubeck-Loebenstein, B. Increase of regulatory T cells in the peripheral blood of cancer patients. Clin. Cancer Res. 2003, 9, 606–612. [Google Scholar]
- Yang, S.H.; Baek, H.A.; Lee, H.J.; Park, H.S.; Jang, K.Y.; Kang, M.J.; Lee, D.G.; Lee, Y.C.; Moon, W.S.; Chung, M.J. Discoidin domain receptor 1 is associated with poor prognosis of non-small cell lung carcinomas. Oncol. Rep. 2010, 24, 311–319. [Google Scholar] [CrossRef]
- Valiathan, R.R.; Marco, M.; Leitinger, B.; Kleer, C.G.; Fridman, R. Discoidin domain receptor tyrosine kinases: New players in cancer progression. Cancer Metastasis Rev. 2012, 31, 295–321. [Google Scholar] [CrossRef]
- Rammal, H.; Saby, C.; Magnien, K.; Van-Gulick, L.; Garnotel, R.; Buache, E.; El Btaouri, H.; Jeannesson, P.; Morjani, H. Discoidin Domain Receptors: Potential Actors and Targets in Cancer. Front. Pharmacol. 2016, 7, 55. [Google Scholar] [CrossRef]
- Tian, Y.; Bai, F.; Zhang, D. New target DDR1: A “double-edged sword” in solid tumors. Biochim. Biophys. Acta Rev. Cancer 2023, 1878, 188829. [Google Scholar] [CrossRef]
- Ongusaha, P.P.; Kim, J.; Fang, L.; Wong, T.W.; Yancopoulos, G.D.; Aaronson, S.A.; Lee, S.W. p53 induction and activation of DDR1 kinase counteract p53-mediated apoptosis and influence p53 regulation through a positive feedback loop. EMBO J. 2003, 22, 1289–1301. [Google Scholar] [CrossRef]
- Ghosh, S.; Ashcraft, K.; Jahid, M.J.; April, C.; Ghajar, C.M.; Ruan, J.; Wang, H.; Foster, M.; Hughes, D.C.; Ramirez, A.G.; et al. Regulation of adipose oestrogen output by mechanical stress. Nat. Commun. 2013, 4, 1821. [Google Scholar] [CrossRef]
- Chetoui, N.; El Azreq, M.-A.; Boisvert, M.; Bergeron, M.-È.; Aoudjit, F. Discoidin domain receptor 1 expression in activated T cells is regulated by the ERK MAP kinase signaling pathway. J. Cell. Biochem. 2011, 112, 3666–3674. [Google Scholar] [CrossRef]
- Ford, C.E.; Lau, S.K.; Zhu, C.Q.; Andersson, T.; Tsao, M.S.; Vogel, W.F. Expression and mutation analysis of the discoidin domain receptors 1 and 2 in non-small cell lung carcinoma. Br. J. Cancer 2007, 96, 808–814. [Google Scholar] [CrossRef]
- Barker, K.T.; Martindale, J.E.; Mitchell, P.J.; Kamalati, T.; Page, M.J.; Phippard, D.J.; Dale, T.C.; Gusterson, B.A.; Crompton, M.R. Expression patterns of the novel receptor-like tyrosine kinase, DDR, in human breast tumours. Oncogene 1995, 10, 569–575. [Google Scholar] [PubMed]
- Ram, R.; Lorente, G.; Nikolich, K.; Urfer, R.; Foehr, E.; Nagavarapu, U. Discoidin domain receptor-1a (DDR1a) promotes glioma cell invasion and adhesion in association with matrix metalloproteinase-2. J. Neurooncol. 2006, 76, 239–248. [Google Scholar] [CrossRef]
- Heinzelmann-Schwarz, V.A.; Gardiner-Garden, M.; Henshall, S.M.; Scurry, J.; Scolyer, R.A.; Davies, M.J.; Heinzelmann, M.; Kalish, L.H.; Bali, A.; Kench, J.G.; et al. Overexpression of the cell adhesion molecules DDR1, Claudin 3, and Ep-CAM in metaplastic ovarian epithelium and ovarian cancer. Clin. Cancer Res. 2004, 10, 4427–4436. [Google Scholar] [CrossRef]
- Miao, L.; Zhu, S.; Wang, Y.; Li, Y.; Ding, J.; Dai, J.; Cai, H.; Zhang, D.; Song, Y. Discoidin domain receptor 1 is associated with poor prognosis of non-small cell lung cancer and promotes cell invasion via epithelial-to-mesenchymal transition. Med. Oncol. 2013, 30, 626. [Google Scholar] [CrossRef]
- Sun, X.; Wu, B.; Chiang, H.-C.; Deng, H.; Zhang, X.; Xiong, W.; Liu, J.; Rozeboom, A.M.; Harris, B.T.; Blommaert, E.; et al. Tumour DDR1 promotes collagen fibre alignment to instigate immune exclusion. Nature 2021, 599, 673–678. [Google Scholar] [CrossRef]
- Liu, J.; Chiang, H.-C.; Xiong, W.; Laurent, V.; Griffiths, S.C.; Dülfer, J.; Deng, H.; Sun, X.; Yin, Y.W.; Li, W.; et al. A highly selective humanized DDR1 mAb reverses immune exclusion by disrupting collagen fiber alignment in breast cancer. J. Immunother. Cancer 2023, 11, e006720. [Google Scholar] [CrossRef]
- Li, H.; Li, J.; Bai, Z.; Yan, S.; Li, J. Collagen-induced DDR1 upregulates CXCL5 to promote neutrophil extracellular traps formation and Treg infiltration in breast cancer. Int. Immunopharmacol. 2023, 120, 110235. [Google Scholar] [CrossRef]
- Duan, X.; Xu, X.; Zhang, Y.; Gao, Y.; Zhou, J.; Li, J. DDR1 functions as an immune negative factor in colorectal cancer by regulating tumor-infiltrating T cells through IL-18. Cancer Sci. 2022, 113, 3672–3685. [Google Scholar] [CrossRef]
- Sanjana, N.E.; Shalem, O.; Zhang, F. Improved vectors and genome-wide libraries for CRISPR screening. Nat. Methods 2014, 11, 783–784. [Google Scholar] [CrossRef]
- Shalem, O.; Sanjana, N.E.; Hartenian, E.; Shi, X.; Scott, D.A.; Mikkelson, T.; Heckl, D.; Ebert, B.L.; Root, D.E.; Doench, J.G.; et al. Genome-scale CRISPR-Cas9 knockout screening in human cells. Science 2014, 343, 84–87. [Google Scholar] [CrossRef]
- Gruden, E.; Kienzl, M.; Hasenoehrl, C.; Sarsembayeva, A.; Ristic, D.; Schmid, S.T.; Maitz, K.; Taschler, U.; Hahnefeld, L.; Gurke, R.; et al. Tumor microenvironment-derived monoacylglycerol lipase provokes tumor-specific immune responses and lipid profiles. Prostaglandins Leukot. Essent. Fat. Acids 2023, 196, 102585. [Google Scholar] [CrossRef]
- Sarsembayeva, A.; Kienzl, M.; Gruden, E.; Ristic, D.; Maitz, K.; Valadez-Cosmes, P.; Santiso, A.; Hasenoehrl, C.; Brcic, L.; Lindenmann, J.; et al. Cannabinoid receptor 2 plays a pro-tumorigenic role in non-small cell lung cancer by limiting anti-tumor activity of CD8+ T and NK cells. Front. Immunol. 2022, 13, 997115. [Google Scholar] [CrossRef]
- Ambrogio, C.; Gómez-López, G.; Falcone, M.; Vidal, A.; Nadal, E.; Crosetto, N.; Blasco, R.B.; Fernández-Marcos, P.J.; Sánchez-Céspedes, M.; Ren, X.; et al. Combined inhibition of DDR1 and Notch signaling is a therapeutic strategy for KRAS-driven lung adenocarcinoma. Nat. Med. 2016, 22, 270–277. [Google Scholar] [CrossRef]
- Nokin, M.-J.; Darbo, E.; Travert, C.; Drogat, B.; Lacouture, A.; San José, S.; Cabrera, N.; Turcq, B.; Prouzet-Mauleon, V.; Falcone, M.; et al. Inhibition of DDR1 enhances in vivo chemosensitivity in KRAS-mutant lung adenocarcinoma. JCI Insight 2020, 5, e137869. [Google Scholar] [CrossRef]





Disclaimer/Publisher’s Note: The statements, opinions and data contained in all publications are solely those of the individual author(s) and contributor(s) and not of MDPI and/or the editor(s). MDPI and/or the editor(s) disclaim responsibility for any injury to people or property resulting from any ideas, methods, instructions or products referred to in the content. |
© 2023 by the authors. Licensee MDPI, Basel, Switzerland. This article is an open access article distributed under the terms and conditions of the Creative Commons Attribution (CC BY) license (https://creativecommons.org/licenses/by/4.0/).
Share and Cite
Maitz, K.; Valadez-Cosmes, P.; Raftopoulou, S.; Kindler, O.; Kienzl, M.; Bolouri, H.; Houghton, A.M.; Schicho, R.; Heinemann, A.; Kargl, J. Altered Treg Infiltration after Discoidin Domain Receptor 1 (DDR1) Inhibition and Knockout Promotes Tumor Growth in Lung Adenocarcinoma. Cancers 2023, 15, 5767. https://doi.org/10.3390/cancers15245767
Maitz K, Valadez-Cosmes P, Raftopoulou S, Kindler O, Kienzl M, Bolouri H, Houghton AM, Schicho R, Heinemann A, Kargl J. Altered Treg Infiltration after Discoidin Domain Receptor 1 (DDR1) Inhibition and Knockout Promotes Tumor Growth in Lung Adenocarcinoma. Cancers. 2023; 15(24):5767. https://doi.org/10.3390/cancers15245767
Chicago/Turabian StyleMaitz, Kathrin, Paulina Valadez-Cosmes, Sofia Raftopoulou, Oliver Kindler, Melanie Kienzl, Hamid Bolouri, A. McGarry Houghton, Rudolf Schicho, Akos Heinemann, and Julia Kargl. 2023. "Altered Treg Infiltration after Discoidin Domain Receptor 1 (DDR1) Inhibition and Knockout Promotes Tumor Growth in Lung Adenocarcinoma" Cancers 15, no. 24: 5767. https://doi.org/10.3390/cancers15245767
APA StyleMaitz, K., Valadez-Cosmes, P., Raftopoulou, S., Kindler, O., Kienzl, M., Bolouri, H., Houghton, A. M., Schicho, R., Heinemann, A., & Kargl, J. (2023). Altered Treg Infiltration after Discoidin Domain Receptor 1 (DDR1) Inhibition and Knockout Promotes Tumor Growth in Lung Adenocarcinoma. Cancers, 15(24), 5767. https://doi.org/10.3390/cancers15245767

