Mannose-Binding Lectin 2 as a Potential Therapeutic Target for Hepatocellular Carcinoma: Multi-Omics Analysis and Experimental Validation
Abstract
Simple Summary
Abstract
1. Introduction
2. Materials and Methods
2.1. Data Collection and Processing
2.2. Analyzing the Potential Downstream Mechanism of MBL2
2.3. Cell Culture and Transfection
2.4. Western Blot Analysis
2.5. RNA Isolation and Quantitative Real-Time Reverse Transcription Polymerase Chain Reaction Assay
2.6. Fluorescence and Immunofluorescence Assays
2.7. Cell Counting Kit-8 Assay
2.8. Colony Formation Assay
2.9. Transwell® Migration Assay
2.10. Wound Healing Assay
2.11. Predicting Upstream Binding miRNA of MBL2
2.12. Dual-Luciferase Reporter Assay
2.13. Animals
2.14. Immunohistochemistry Assay
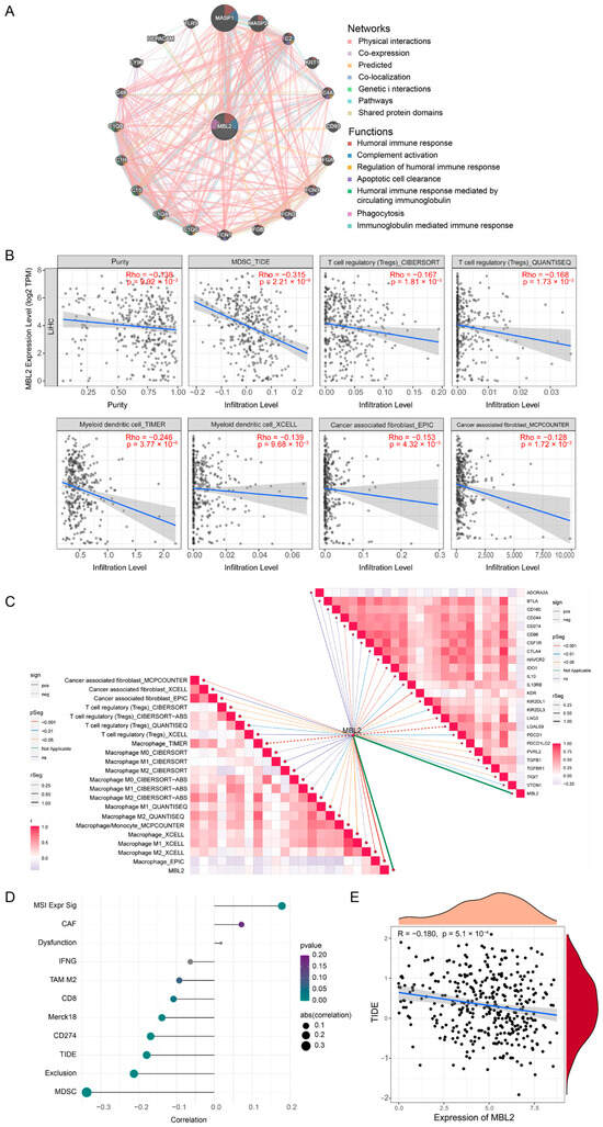
2.15. Protein–Protein Interaction Network Construction
2.16. Relationship between MBL2 and Immune Cell Infiltration
2.17. Statistical Analysis
3. Results
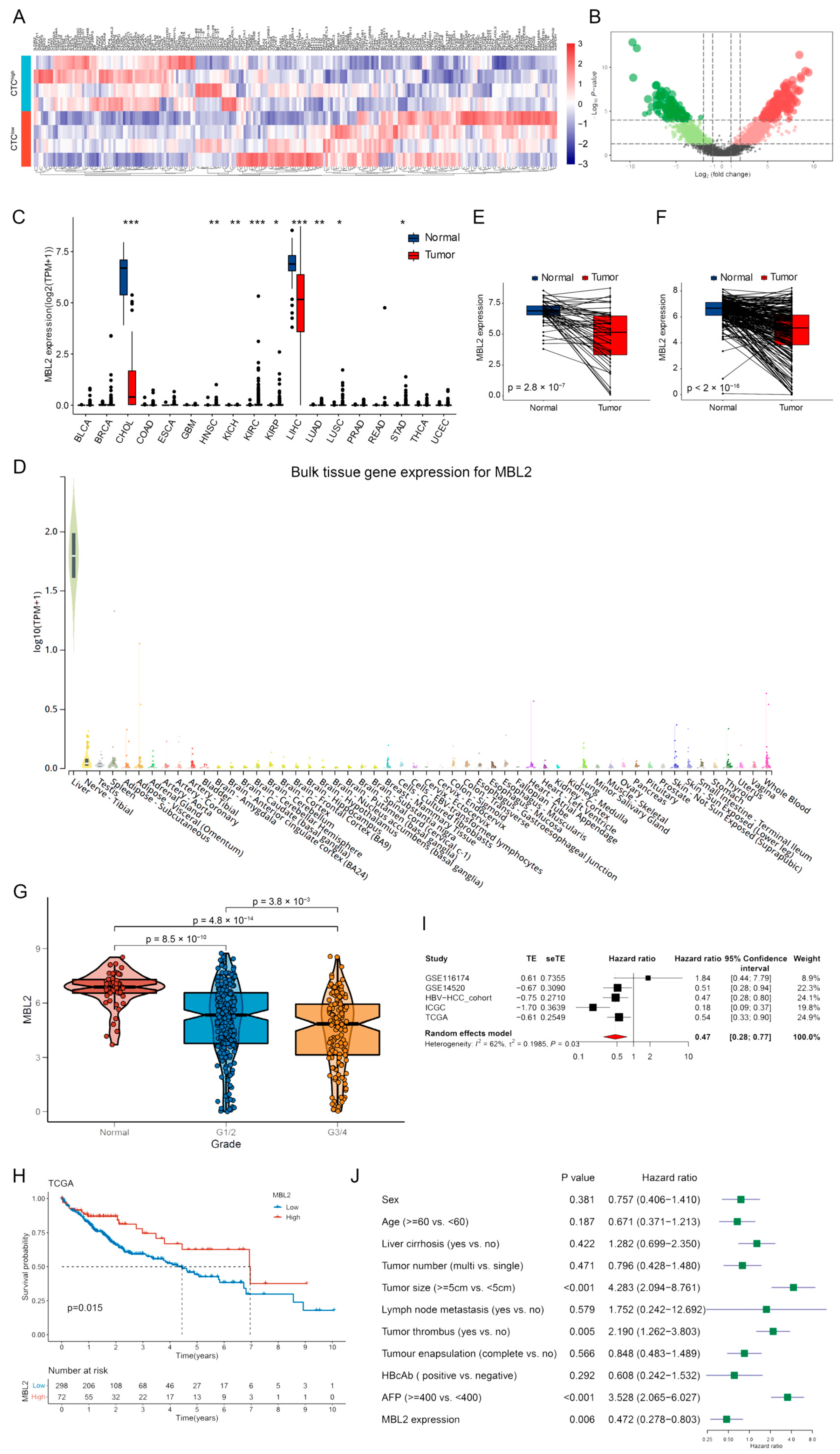
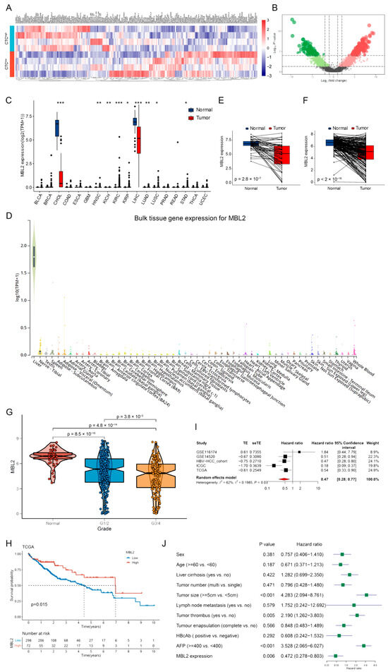
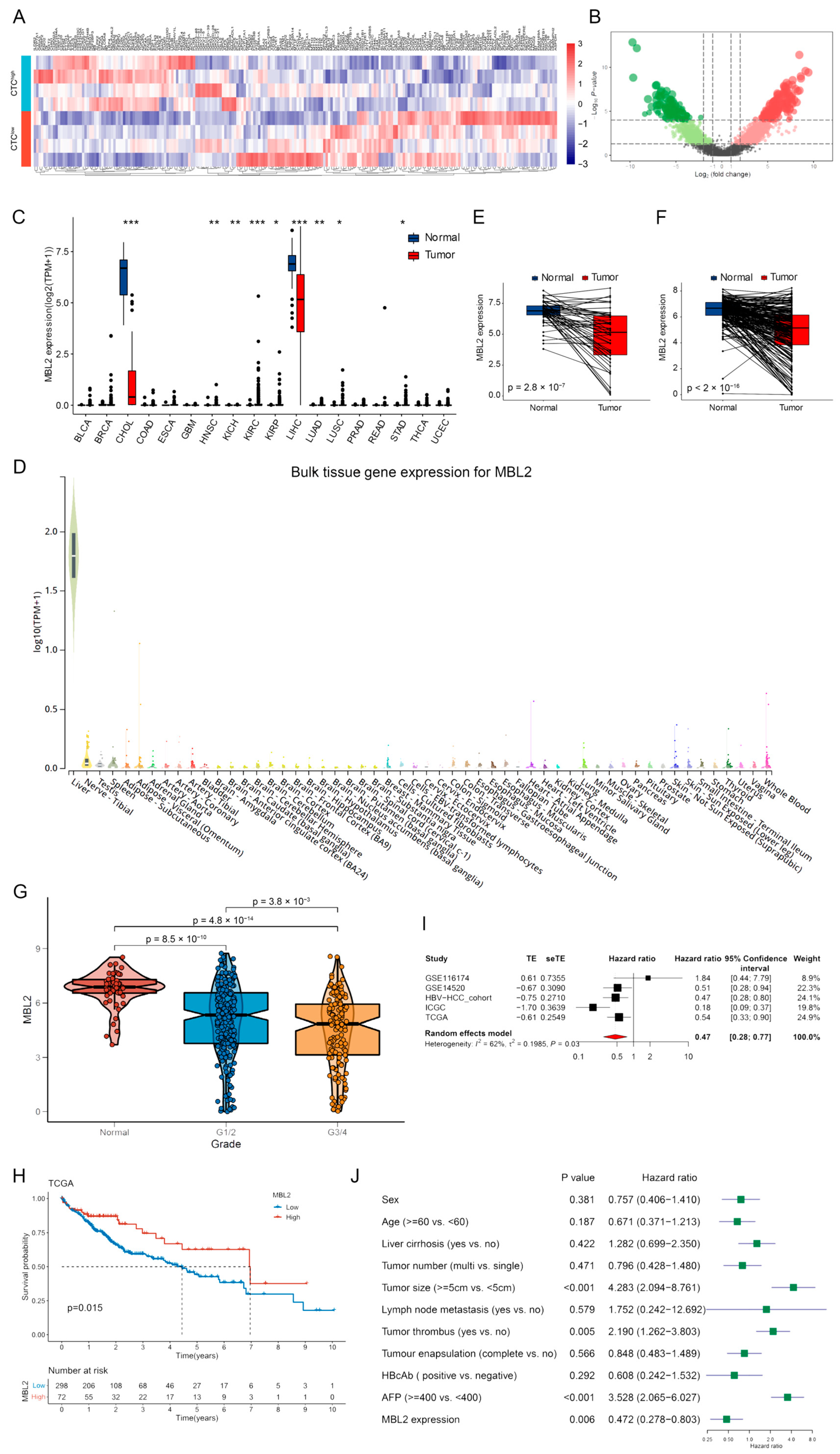
3.1. MBL2 Gene Expression and Prognostic Significance
3.2. Analysis of the Potential Downstream Mechanism of MBL2
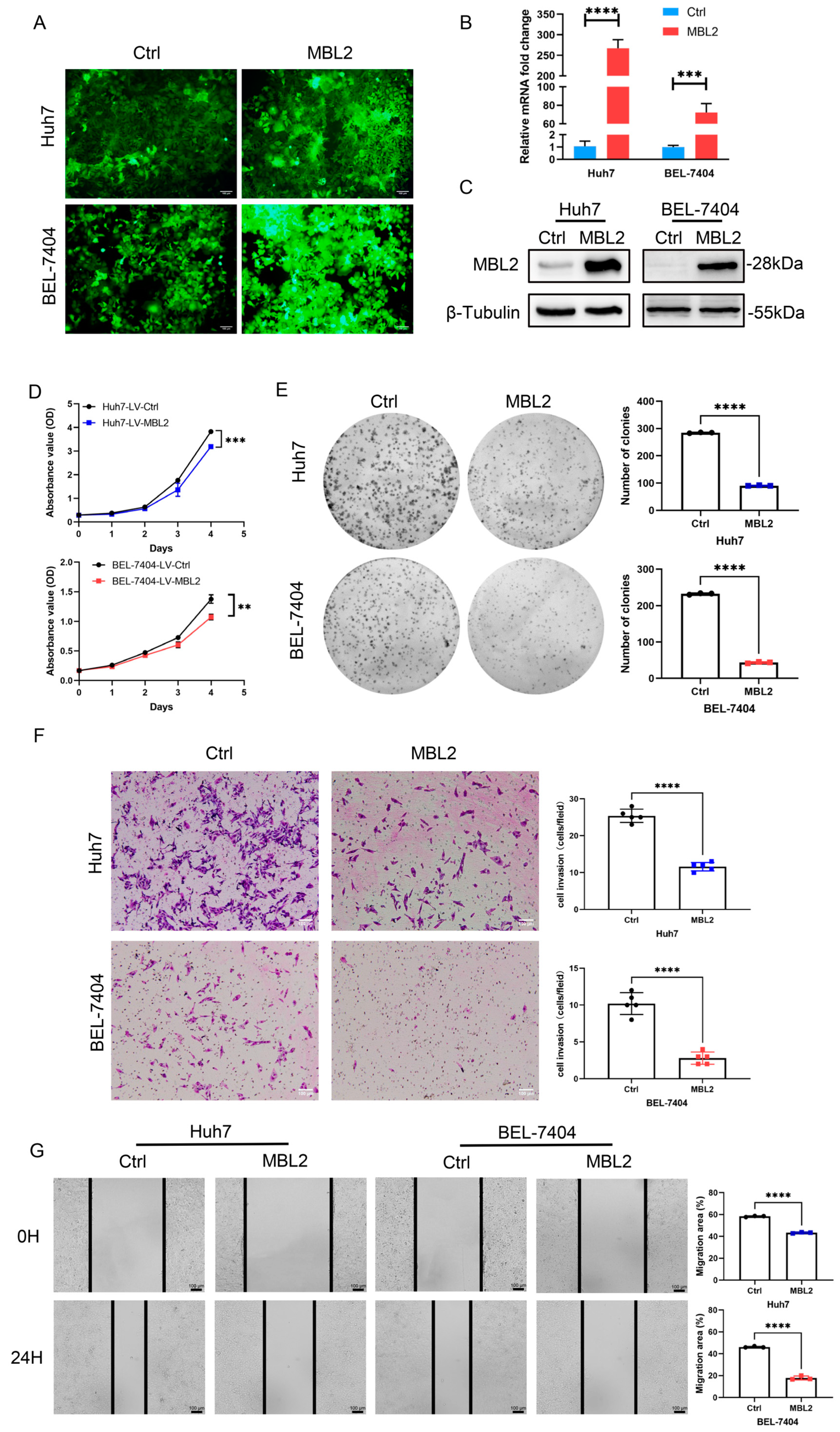
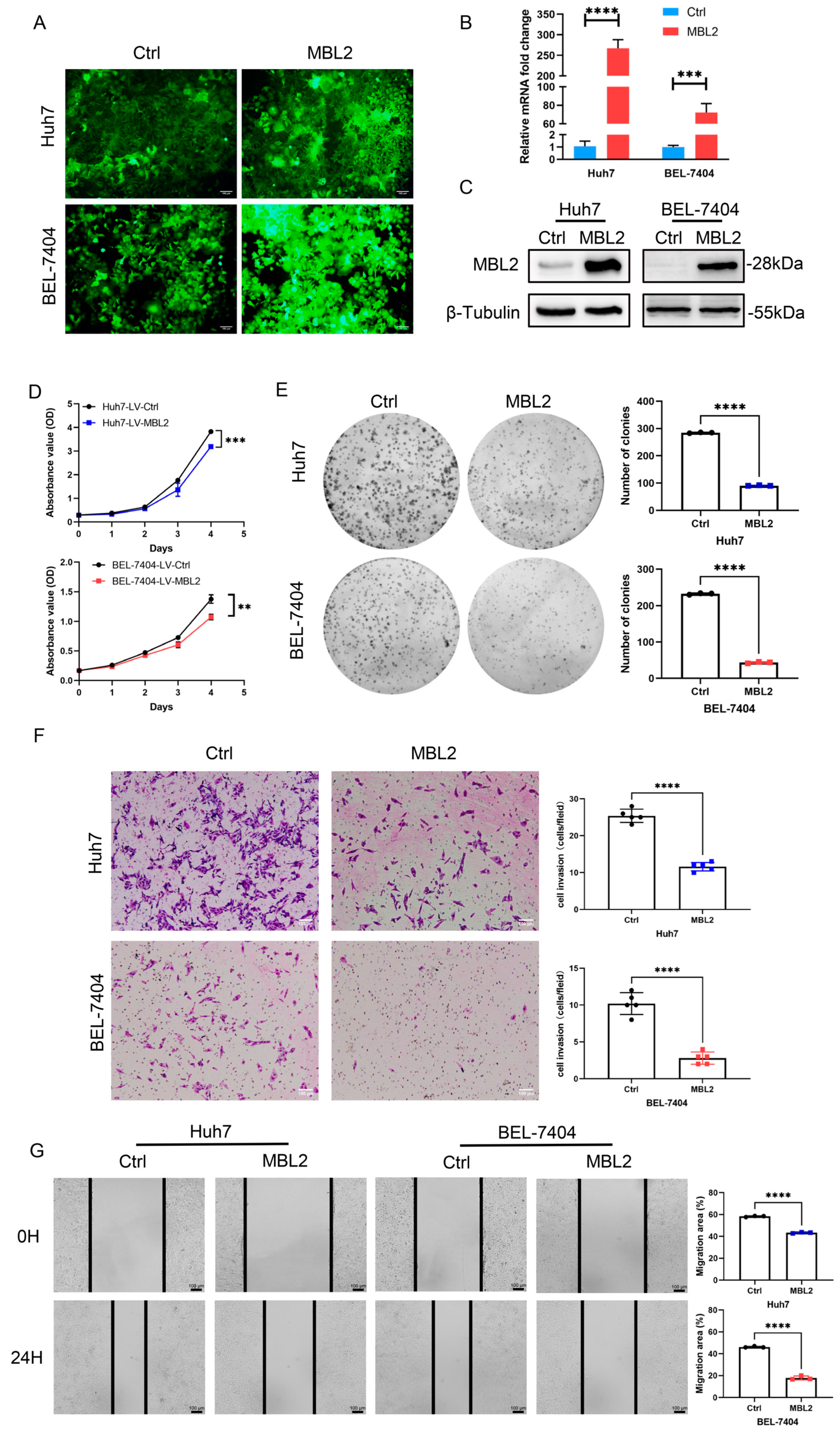
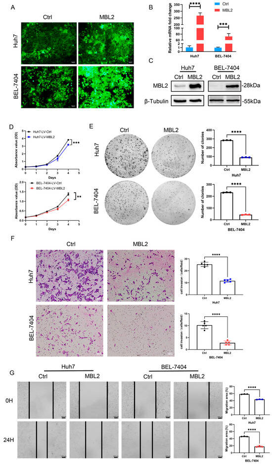
3.3. MBL2 Inhibits HCC Proliferation, Migration, and Invasion In Vitro
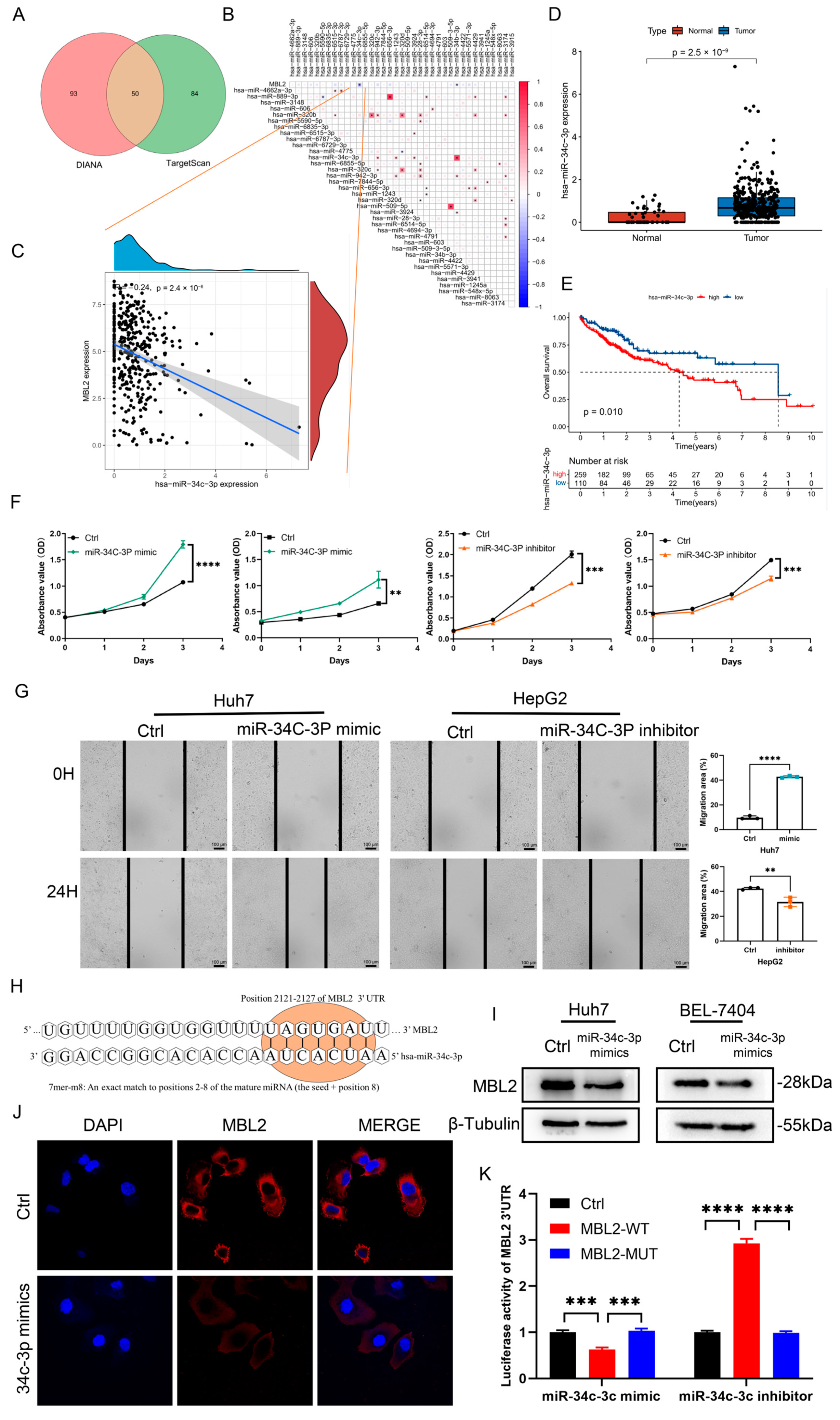
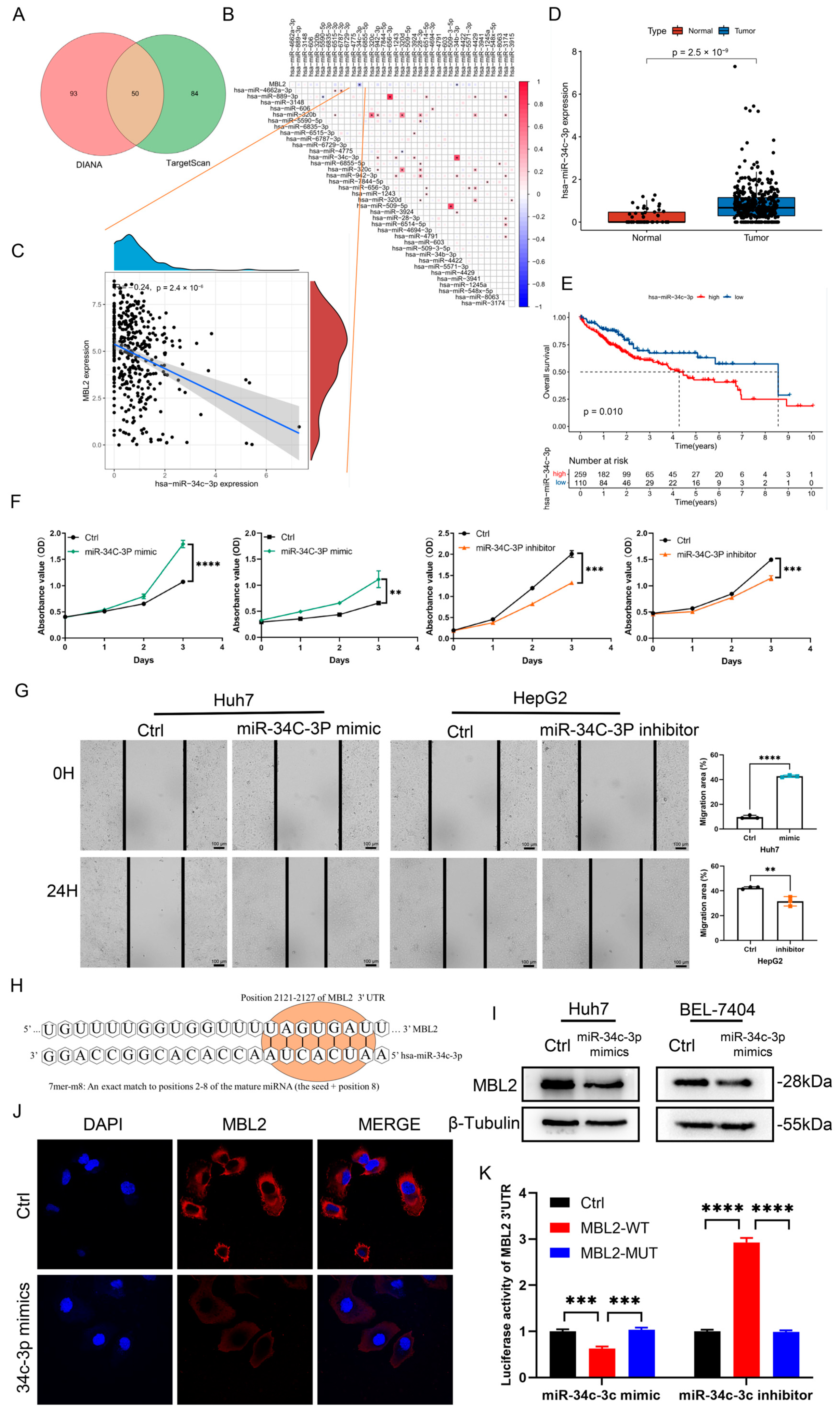
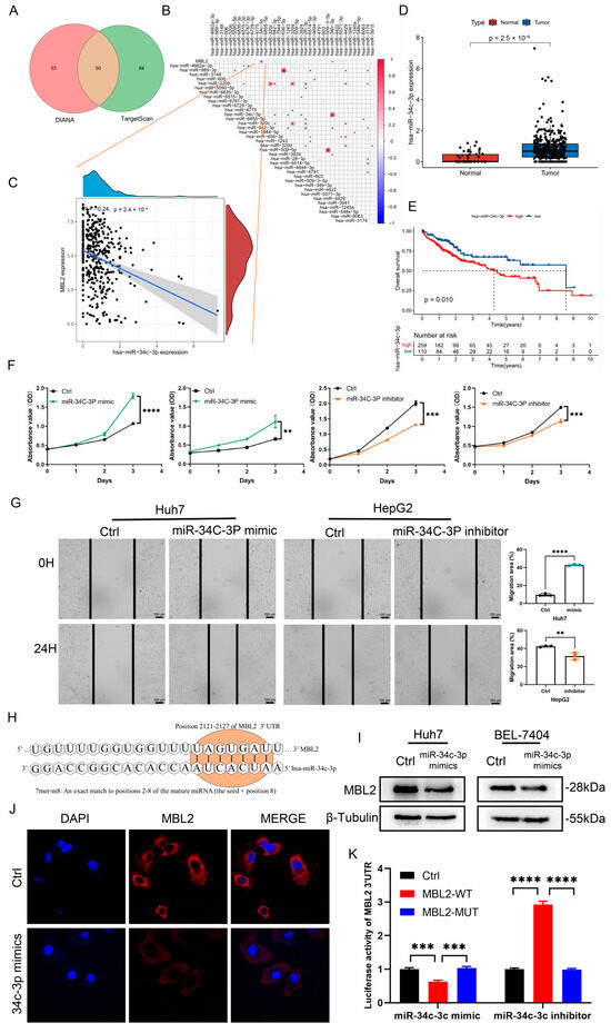
3.4. miR-34c-3p Is Overexpressed in HCC and Promotes HCC Progression by Targeting MBL2
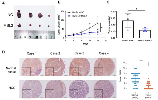
3.5. Overexpression of MBL2 Inhibits HCC Growth In Vivo
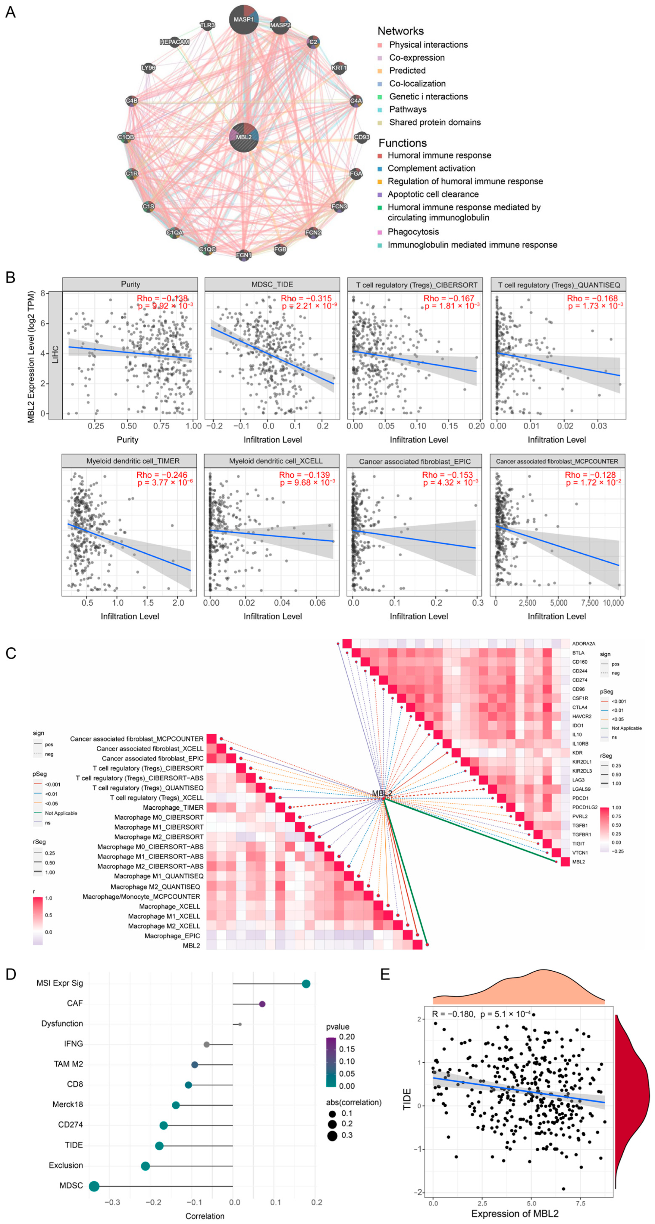
3.6. MBL2 Expression Is Associated with Immune Infiltration of HCC
4. Discussion
5. Conclusions
Supplementary Materials
Author Contributions
Funding
Institutional Review Board Statement
Informed Consent Statement
Data Availability Statement
Acknowledgments
Conflicts of Interest
References
- Bray, F.; Ferlay, J.; Soerjomataram, I.; Siegel, R.L.; Torre, L.A.; Jemal, A. Global Cancer Statistics 2018: GLOBOCAN Estimates of Incidence and Mortality Worldwide for 36 Cancers in 185 Countries. CA Cancer J. Clin. 2018, 68, 394–424. [Google Scholar] [CrossRef] [PubMed]
- Siegel, R.L.; Miller, K.D.; Fuchs, H.E.; Jemal, A. Cancer Statistics, 2021. CA Cancer J. Clin. 2021, 71, 7–33. [Google Scholar] [CrossRef] [PubMed]
- McGlynn, K.A.; Petrick, J.L.; El-Serag, H.B. Epidemiology of Hepatocellular Carcinoma. Hepatology 2021, 73 (Suppl. 1), 4–13. [Google Scholar] [CrossRef] [PubMed]
- Nagaraju, G.P.; Dariya, B.; Kasa, P.; Peela, S.; El-Rayes, B.F. Epigenetics in Hepatocellular Carcinoma. Semin. Cancer Biol. 2022, 86, 622–632. [Google Scholar] [CrossRef]
- Holmskov, U.; Thiel, S.; Jensenius, J.C. Collections and Ficolins: Humoral Lectins of the Innate Immune Defense. Annu. Rev. Immunol. 2003, 21, 547–578. [Google Scholar] [CrossRef]
- Kalia, N.; Singh, J.; Kaur, M. The Ambiguous Role of Mannose-Binding Lectin (MBL) in Human Immunity. Open Med. 2021, 16, 299–310. [Google Scholar] [CrossRef]
- Thiel, S.; Gadjeva, M. Humoral Pattern Recognition Molecules: Mannan-Binding Lectin and Ficolins. Adv. Exp. Med. Biol. 2009, 653, 58–73. [Google Scholar] [CrossRef]
- Brown, K.S.; Ryder, S.D.; Irving, W.L.; Sim, R.B.; Hickling, T.P. Mannan Binding Lectin and Viral Hepatitis. Immunol. Lett. 2007, 108, 34–44. [Google Scholar] [CrossRef]
- Nauta, A.J.; Raaschou-Jensen, N.; Roos, A.; Daha, M.R.; Madsen, H.O.; Borrias-Essers, M.C.; Ryder, L.P.; Koch, C.; Garred, P. Mannose-Binding Lectin Engagement with Late Apoptotic and Necrotic Cells. Eur. J. Immunol. 2003, 33, 2853–2863. [Google Scholar] [CrossRef]
- Fidler, K.J.; Wilson, P.; Davies, J.C.; Turner, M.W.; Peters, M.J.; Klein, N.J. Increased Incidence and Severity of the Systemic Inflammatory Response Syndrome in Patients Deficient in Mannose-Binding Lectin. Intensive Care Med. 2004, 30, 1438–1445. [Google Scholar] [CrossRef]
- Cedzynski, M.; Szemraj, J.; Swierzko, A.S.; Bak-Romaniszyn, L.; Banasik, M.; Zeman, K.; Kilpatrick, D.C. Mannan-Binding Lectin Insufficiency in Children with Recurrent Infections of the Respiratory System. Clin. Exp. Immunol. 2004, 136, 304–311. [Google Scholar] [CrossRef] [PubMed]
- Rashidi, E.; Fazlollahi, M.R.; Zahedifard, S.; Talebzadeh, A.; Kazemnejad, A.; Saghafi, S.; Pourpak, Z. Mannose-Binding Lectin Deficiency in Patients with a History of Recurrent Infections. Iran. J. Allergy Asthma Immunol. 2016, 15, 69–74. [Google Scholar]
- Ma, Y.; Uemura, K.; Oka, S.; Kozutsumi, Y.; Kawasaki, N.; Kawasaki, T. Antitumor Activity of Mannan-Binding Protein in Vivo as Revealed by a Virus Expression System: Mannan-Binding Proteindependent Cell-Mediated Cytotoxicity. Proc. Natl. Acad. Sci. USA 1999, 96, 371–375. [Google Scholar] [CrossRef] [PubMed]
- Swierzko, A.S.; Kilpatrick, D.C.; Cedzynski, M. Mannan-Binding Lectin in Malignancy. Mol. Immunol. 2013, 55, 16–21. [Google Scholar] [CrossRef] [PubMed]
- Su, C.; Lin, Y.; Cai, L.; Mao, Q.; Niu, J. Association between Mannose-Binding Lectin Variants, Haplotypes and Risk of Hepatocellular Carcinoma: A Case-Control Study. Sci. Rep. 2016, 6, 32147. [Google Scholar] [CrossRef]
- Yuen, M.F.; Lau, C.S.; Lau, Y.L.; Wong, W.M.; Cheng, C.C.; Lai, C.L. Mannose Binding Lectin Gene Mutations Are Associated with Progression of Liver Disease in Chronic Hepatitis B Infection. Hepatology 1999, 29, 1248–1251. [Google Scholar] [CrossRef]
- Segat, L.; Fabris, A.; Padovan, L.; Milanese, M.; Pirulli, D.; Lupo, F.; Salizzoni, M.; Amoroso, A.; Crovella, S. MBL2 and MASP2 Gene Polymorphisms in Patients with Hepatocellular Carcinoma. J. Viral Hepat. 2008, 15, 387–391. [Google Scholar] [CrossRef]
- Bernig, T.; Boersma, B.J.; Howe, T.M.; Welch, R.; Yadavalli, S.; Staats, B.; Mechanic, L.E.; Chanock, S.J.; Ambs, S. The Mannose-Binding Lectin (MBL2) Haplotype and Breast Cancer: An Association Study in African-American and Caucasian Women. Carcinogenesis 2007, 28, 828–836. [Google Scholar] [CrossRef][Green Version]
- Lin, Y.; Su, C.; Niu, J.; Guo, Z.; Cai, L. Impact of Mannose-Binding Lectin 2 Polymorphism on the Risk of Hepatocellular Carcinoma: A Case-Control Study in Chinese Han Population. J. Epidemiol. 2015, 25, 387–391. [Google Scholar] [CrossRef]
- Lonsdale, J.; Thomas, J.; Salvatore, M.; Phillips, R.; Lo, E.; Shad, S.; Hasz, R.; Walters, G.; Garcia, F.; Young, N.; et al. The Genotype-Tissue Expression (GTEx) Project. Nat. Genet. 2013, 45, 580–585. [Google Scholar] [CrossRef]
- Suntsova, M.; Gaifullin, N.; Allina, D.; Reshetun, A.; Li, X.; Mendeleeva, L.; Surin, V.; Sergeeva, A.; Spirin, P.; Prassolov, V.; et al. Atlas of RNA Sequencing Profiles for Normal Human Tissues. Sci. Data 2019, 6, 36. [Google Scholar] [CrossRef] [PubMed]
- Vasaikar, S.V.; Straub, P.; Wang, J.; Zhang, B. LinkedOmics: Analyzing Multi-Omics Data within and across 32 Cancer Types. Nucleic Acids Res. 2018, 46, D956–D963. [Google Scholar] [CrossRef] [PubMed]
- Zolotovskaia, M.A.; Tkachev, V.S.; Guryanova, A.A.; Simonov, A.M.; Raevskiy, M.M.; Efimov, V.V.; Wang, Y.; Sekacheva, M.I.; Garazha, A.V.; Borisov, N.M.; et al. OncoboxPD: Human 51,672 Molecular Pathways Database with Tools for Activity Calculating and Visualization. Comput. Struct. Biotechnol. J. 2022, 20, 2280–2291. [Google Scholar] [CrossRef] [PubMed]
- Tang, Y.; Lu, Y.; Cheng, Y.; Luo, L.; Cai, L.; Peng, B.; Huang, W.; Liao, H.; Zhao, L.; Pan, M. Pre-Metastatic Niche Triggers SDF-1/CXCR4 Axis and Promotes Organ Colonisation by Hepatocellular Circulating Tumour Cells via Downregulation of Prrx1. J. Exp. Clin. Cancer Res. 2019, 38, 473. [Google Scholar] [CrossRef]
- Giovannini, C.; Minguzzi, M.; Genovese, F.; Baglioni, M.; Gualandi, A.; Ravaioli, M.; Milazzo, M.; Tavolari, S.; Bolondi, L.; Gramantieri, L. Molecular and Proteomic Insight into Notch1 Characterization in Hepatocellular Carcinoma. Oncotarget 2016, 7, 39609–39626. [Google Scholar] [CrossRef]
- McGeary, S.E.; Lin, K.S.; Shi, C.Y.; Pham, T.M.; Bisaria, N.; Kelley, G.M.; Bartel, D.P. The Biochemical Basis of microRNA Targeting Efficacy. Science 2019, 366, eaav1741. [Google Scholar] [CrossRef]
- Paraskevopoulou, M.D.; Georgakilas, G.; Kostoulas, N.; Vlachos, I.S.; Vergoulis, T.; Reczko, M.; Filippidis, C.; Dalamagas, T.; Hatzigeorgiou, A.G. DIANA-microT Web Server v5.0: Service Integration into miRNA Functional Analysis Workflows. Nucleic Acids Res. 2013, 41, W169–W173. [Google Scholar] [CrossRef]
- Franz, M.; Rodriguez, H.; Lopes, C.; Zuberi, K.; Montojo, J.; Bader, G.D.; Morris, Q. GeneMANIA Update 2018. Nucleic Acids Res. 2018, 46, W60–W64. [Google Scholar] [CrossRef]
- Szklarczyk, D.; Kirsch, R.; Koutrouli, M.; Nastou, K.; Mehryary, F.; Hachilif, R.; Gable, A.L.; Fang, T.; Doncheva, N.T.; Pyysalo, S.; et al. The STRING Database in 2023: Protein—Protein Association Networks and Functional Enrichment Analyses for Any Sequenced Genome of Interest. Nucleic Acids Res. 2023, 51, D638–D646. [Google Scholar] [CrossRef]
- Jiang, P.; Gu, S.; Pan, D.; Fu, J.; Sahu, A.; Hu, X.; Li, Z.; Traugh, N.; Bu, X.; Li, B.; et al. Signatures of T Cell Dysfunction and Exclusion Predict Cancer Immunotherapy Response. Nat. Med. 2018, 24, 1550–1558. [Google Scholar] [CrossRef]
- Wagner, G.P.; Kin, K.; Lynch, V.J. Measurement of mRNA Abundance Using RNA-Seq Data: RPKM Measure Is Inconsistent among Samples. Theory Biosci. Theory Biosci. 2012, 131, 281–285. [Google Scholar] [CrossRef] [PubMed]
- Gao, Q.; Zhu, H.; Dong, L.; Shi, W.; Chen, R.; Song, Z.; Huang, C.; Li, J.; Dong, X.; Zhou, Y.; et al. Integrated Proteogenomic Characterization of HBV-Related Hepatocellular Carcinoma. Cell 2019, 179, 561–577.e22. [Google Scholar] [CrossRef] [PubMed]
- Iacopino, F.; Angelucci, C.; Lama, G.; Zelano, G.; Torre, G.L.; D’Addessi, A.; Giovannini, C.; Bertaccini, A.; Macaluso, M.P.; Martorana, G.; et al. Apoptosis-Related Gene Expression in Benign Prostatic Hyperplasia and Prostate Carcinoma. Anticancer. Res. 2006, 26, 1849–1854. [Google Scholar] [PubMed]
- Thiel, S. Complement Activating Soluble Pattern Recognition Molecules with Collagen-like Regions, Mannan-Binding Lectin, Ficolins and Associated Proteins. Mol. Immunol. 2007, 44, 3875–3888. [Google Scholar] [CrossRef] [PubMed]
- Pine, S.R.; Mechanic, L.E.; Ambs, S.; Bowman, E.D.; Chanock, S.J.; Loffredo, C.; Shields, P.G.; Harris, C.C. Lung Cancer Survival and Functional Polymorphisms in MBL2, an Innate-Immunity Gene. J. Natl. Cancer Inst. 2007, 99, 1401–1409. [Google Scholar] [CrossRef][Green Version]
- Swierzko, A.S.; Florczak, K.; Cedzynski, M.; Szemraj, J.; Wydra, D.; Bak-Romaniszyn, L.; Emerich, J.; Sulowska, Z. Mannan-Binding Lectin (MBL) in Women with Tumours of the Reproductive System. Cancer Immunol. Immunother. 2007, 56, 959–971. [Google Scholar] [CrossRef]
- Wang, F.Y.; Tahara, T.; Arisawa, T.; Shibata, T.; Yamashita, H.; Nakamura, M.; Yoshioka, D.; Okubo, M.; Maruyama, N.; Kamano, T.; et al. Mannan-Binding Lectin (MBL) Polymorphism and Gastric Cancer Risk in Japanese Population. Dig. Dis. Sci. 2008, 53, 2904–2908. [Google Scholar] [CrossRef]
- Baccarelli, A.; Hou, L.; Chen, J.; Lissowska, J.; El-Omar, E.M.; Grillo, P.; Giacomini, S.M.; Yaeger, M.; Bernig, T.; Zatonski, W.; et al. Mannose-Binding Lectin-2 Genetic Variation and Stomach Cancer Risk. Int. J. Cancer 2006, 119, 1970–1975. [Google Scholar] [CrossRef]
- Gu, X.; Ji, Q.; Wang, H.; Jiang, M.; Yang, J.; Fang, M.; Wang, M.; Gao, C. Genetic Variants of Mannose-Binding Lectin 2 Gene Influence Progression and Prognosis of Patients with Hepatitis B Virus Infection in China. Clin. Res. Hepatol. Gastroenterol. 2016, 40, 614–621. [Google Scholar] [CrossRef]
- Lin, J.; Liu, G.; Chen, L.; Kwok, H.F.; Lin, Y. Targeting Lactate-Related Cell Cycle Activities for Cancer Therapy. Semin. Cancer Biol. 2022, 86, 1231–1243. [Google Scholar] [CrossRef]
- Zhu, A.X.; Abbas, A.R.; de Galarreta, M.R.; Guan, Y.; Lu, S.; Koeppen, H.; Zhang, W.; Hsu, C.H.; He, A.R.; Ryoo, B.Y.; et al. Molecular Correlates of Clinical Response and Resistance to Atezolizumab in Combination with Bevacizumab in Advanced Hepatocellular Carcinoma. Nat. Med. 2022, 28, 1599–1611. [Google Scholar] [CrossRef] [PubMed]
- Ervin, E.H.; French, R.; Chang, C.H.; Pauklin, S. Inside the Stemness Engine: Mechanistic Links between Deregulated Transcription Factors and Stemness in Cancer. Semin. Cancer Biol. 2022, 87, 48–83. [Google Scholar] [CrossRef] [PubMed]
- Scorza, M.; Liguori, R.; Elce, A.; Salvatore, F.; Castaldo, G. Biological Role of Mannose Binding Lectin: From Newborns to Centenarians. Clin. Chim. Acta 2015, 451, 78–81. [Google Scholar] [CrossRef] [PubMed]
- Boardman, D.A.; Levings, M.K. Emerging Strategies for Treating Autoimmune Disorders with Genetically Modified Treg Cells. J. Allergy Clin. Immunol. 2022, 149, 1–11. [Google Scholar] [CrossRef] [PubMed]
- Ngambenjawong, C.; Gustafson, H.H.; Pun, S.H. Progress in Tumor-Associated Macrophage (TAM)-Targeted Therapeutics. Adv. Drug Deliv. Rev. 2017, 114, 206–221. [Google Scholar] [CrossRef] [PubMed]
- Hegde, S.; Leader, A.M.; Merad, M. MDSC: Markers, Development, States, and Unaddressed Complexity. Immunity 2021, 54, 875–884. [Google Scholar] [CrossRef]
- Wolf, N.K.; Kissiov, D.U.; Raulet, D.H. Roles of Natural Killer Cells in Immunity to Cancer, and Applications to Immunotherapy. Nat. Rev. Immunol. 2023, 23, 90–105. [Google Scholar] [CrossRef]
- Peña-Asensio, J.; Calvo, H.; Torralba, M.; Miquel, J.; Sanz-de-Villalobos, E.; Larrubia, J.R. Anti-PD-1/PD-L1 Based Combination Immunotherapy to Boost Antigen-Specific CD8(+) T Cell Response in Hepatocellular Carcinoma. Cancers 2021, 13, 1922. [Google Scholar] [CrossRef]






Disclaimer/Publisher’s Note: The statements, opinions and data contained in all publications are solely those of the individual author(s) and contributor(s) and not of MDPI and/or the editor(s). MDPI and/or the editor(s) disclaim responsibility for any injury to people or property resulting from any ideas, methods, instructions or products referred to in the content. |
© 2023 by the authors. Licensee MDPI, Basel, Switzerland. This article is an open access article distributed under the terms and conditions of the Creative Commons Attribution (CC BY) license (https://creativecommons.org/licenses/by/4.0/).
Share and Cite
Liao, H.; Yang, J.; Xu, Y.; Xie, J.; Li, K.; Chen, K.; Pei, J.; Luo, Q.; Pan, M. Mannose-Binding Lectin 2 as a Potential Therapeutic Target for Hepatocellular Carcinoma: Multi-Omics Analysis and Experimental Validation. Cancers 2023, 15, 4900. https://doi.org/10.3390/cancers15194900
Liao H, Yang J, Xu Y, Xie J, Li K, Chen K, Pei J, Luo Q, Pan M. Mannose-Binding Lectin 2 as a Potential Therapeutic Target for Hepatocellular Carcinoma: Multi-Omics Analysis and Experimental Validation. Cancers. 2023; 15(19):4900. https://doi.org/10.3390/cancers15194900
Chicago/Turabian StyleLiao, Hangyu, Jun Yang, Yuyan Xu, Juncheng Xie, Ke Li, Kunling Chen, Jingyuan Pei, Qiong Luo, and Mingxin Pan. 2023. "Mannose-Binding Lectin 2 as a Potential Therapeutic Target for Hepatocellular Carcinoma: Multi-Omics Analysis and Experimental Validation" Cancers 15, no. 19: 4900. https://doi.org/10.3390/cancers15194900
APA StyleLiao, H., Yang, J., Xu, Y., Xie, J., Li, K., Chen, K., Pei, J., Luo, Q., & Pan, M. (2023). Mannose-Binding Lectin 2 as a Potential Therapeutic Target for Hepatocellular Carcinoma: Multi-Omics Analysis and Experimental Validation. Cancers, 15(19), 4900. https://doi.org/10.3390/cancers15194900
