Associations between the Gut Microbiota, Race, and Ethnicity of Patients with Colorectal Cancer: A Pilot and Feasibility Study
Abstract
:Simple Summary
Abstract
1. Introduction
2. Materials and Methods
2.1. Study Design
2.2. Eligibility
2.3. Recruitment
2.4. Study Procedures
- (1)
- Review of EHR: After consent, clinical and medical history were collected through review of participants’ EHR: clinical details of their CRC diagnosis (e.g., anatomic subsite, stage), treatment history, family history, antibiotic use, and other medical history not captured in the comprehensive survey. Demographics collected from the EHR included self-reported gender, age, and race and ethnicity.
- (2)
- Comprehensive survey: Usual dietary intake was measured using a comprehensive diet and lifestyle survey that incorporated a validated food frequency questionnaire (FFQ) developed at Harvard [28]. This FFQ is utilized in ongoing microbiome studies at UCSF and nationally. The survey also collected height and weight, smoking and drug history, alcohol use, sun exposure, sleep, physical activity, supplement use, and complementary medicines. Medical history was also queried, including family medical history, personal medical history, and early life history. Individuals who consented via telephone completed the survey electronically using a Research Electronic Data Capture (REDCap) database [29,30]. Those who completed consent in person were given the option of completing the survey in person on paper with the research coordinator or online in REDCap. The preferred method of survey completion was also recorded.
- (3)
- Biospecimen collection: Participants received a stool collection kit. Those who completed consent via telephone received the kit in the mail via FedEx while those who completed consent in person received the kit on the day of consent. Kits were designed by the Harvard Chan Microbiome Health Center BIOM-Mass program and have been used for other pilots at UCSF and Harvard [31]. Kits contained detailed instructions and all materials necessary for the collection of one stool sample, including the following:1 ethanol collection tube1 anaerobic collection tube2 bio-specimen bags1 pair of gloves2 paper accessories to attach to toilet seat2 spatulas4 barcode labels (2 for samples, 1 for the stool questionnaire and 1 extra)Pre-paid and pre-addressed FedEx envelopes
- (4)
- Exit interview to assess acceptability of study procedures: Upon confirmation of receipt of collected samples in our microbiome lab, participants who returned the kit were contacted to complete an exit interview. Those who did not complete all study tasks were not contacted. The exit interview was conducted by research staff via telephone or in person, and elicited feedback on reasons for participation in the study, overall experience, and difficulties with the stool collection process. Participants were also given an opportunity to provide suggestions for improvement. Upon completion of this interview, participants received a $25 gift card.
2.5. Tracking Recruitment
2.6. Tracking Completion of Study Procedures
2.7. Data Analysis
2.8. Microbiome Analysis
2.9. Thematic Analysis of Exit Interviews
3. Results
3.1. Recruitment
3.2. Participation Rate by Race and Ethnicity
3.3. Completion of Study Procedures
3.4. Retention Rate by Race and Ethnicity
3.5. Acceptability of Study Procedures
3.5.1. Experience with Stool Collection Process
3.5.2. Experience with the Comprehensive Survey
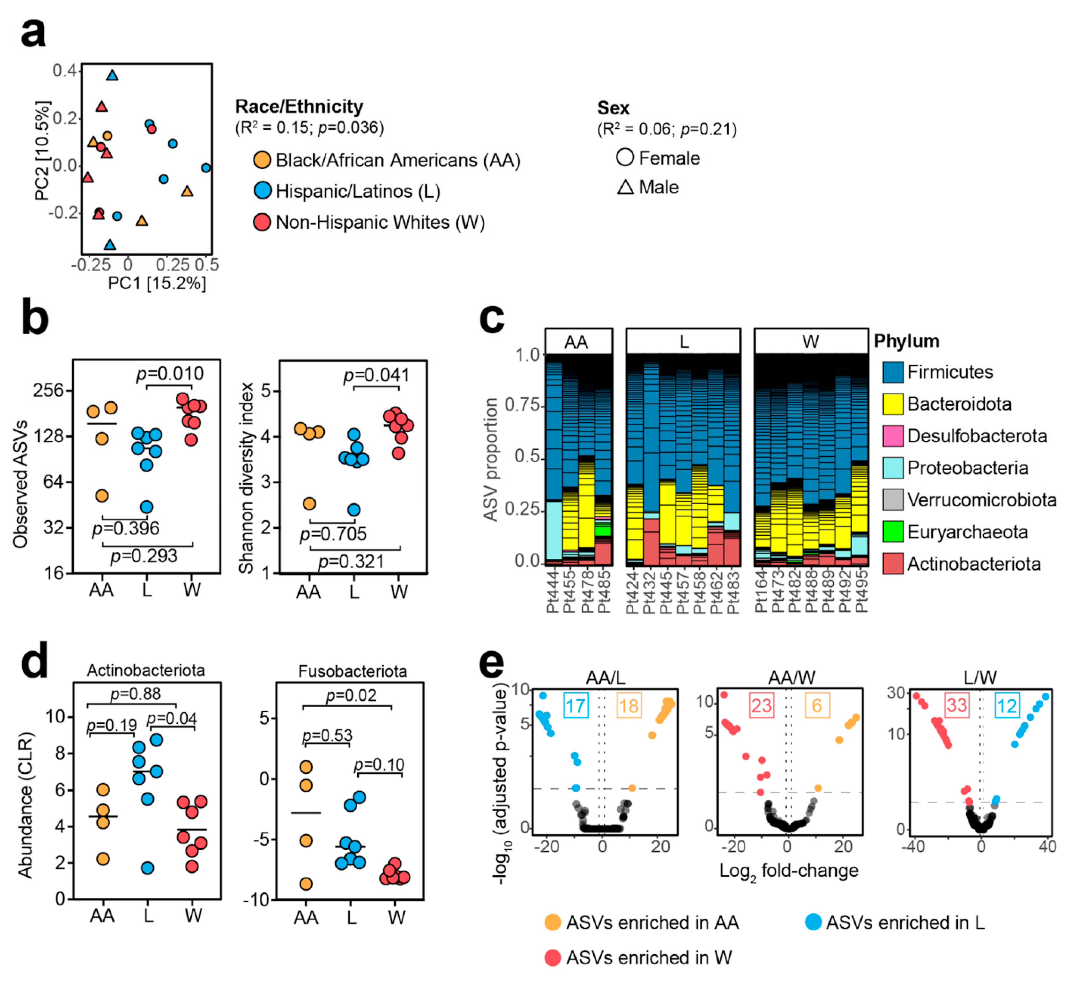
3.6. Results of Microbiota Analyses
4. Discussion
5. Conclusions
Supplementary Materials
Author Contributions
Funding
Institutional Review Board Statement
Informed Consent Statement
Data Availability Statement
Conflicts of Interest
References
- Siegel, R.L.; Miller, K.D.; Fuchs, H.E.; Jemal, A. Cancer statistics, 2022. CA Cancer J. Clin. 2022, 72, 7–33. [Google Scholar] [CrossRef]
- Seigel, R.L.; Ahmedin, J.; Ward, E.M. Increase in incidence of colorectal cancer among young men and women in the United States. Cancer Epidemiol. Biomark. Prev. 2009, 18, 1695–1698. [Google Scholar]
- Ellis, L.; Abrahao, R.; McKinley, M.; Yang, J.; Somsouk, M.; Marchand, L.L.; Cheng, I.; Gomez, S.L.; Shariff-Marco, S. Colorectal Cancer Incidence Trends By Age, Stage, and Racial/Ethnic Group in California 1990-2014. Cancer Epidemiol. Biomark. Prev. 2018, 27, 1011–1018. [Google Scholar] [CrossRef]
- Virostko, J.; Capasso, A.; Yankeelov, T.E.; Goodgame, B. Recent trends in the age at diagnosis of colorectal cancer in the US National Cancer Data Base, 2004–2015. Cancer 2019, 125, 3828–3835. [Google Scholar] [CrossRef] [PubMed]
- Koh, B.; Tan, D.J.H.; Ng, C.H.; Fu, C.E.; Lim, W.H.; Zeng, R.W.; Yong, J.N.; Koh, J.H.; Syn, N.; Meng, W.; et al. Patterns in Cancer Incidence Among People Younger Than 50 Years in the US, 2010 to 2019. JAMA Netw. Open 2023, 6, e2328171. [Google Scholar] [CrossRef] [PubMed]
- Ashktorab, H.; Kupfer, S.; Brim, H. Racial Disparity in Gastrointestinal Cancer Risk. Gastroenterology 2017, 153, 910–923. [Google Scholar] [CrossRef]
- Carson, T.L.; Wang, F.; Cui, X.; Jackson, B.E.; Van Der Pol, W.J.; Lefkowitz, E.J.; Morrow, C.; Baskin, M.L. Associations between race, perceived psychological stress and gut microbiota in a sample of generally healthy black and white women: A pilot study on the role of race and perceived psychological stress. Psychosom. Med. 2018, 80, 640–648. [Google Scholar] [CrossRef] [PubMed]
- Piawah, S.; Walker, E.J.; Van Blarigan, E.L.; Atreya, C.E. The Gut Microbiome in Colorectal Cancer. Hematol. Oncol. Clin. N. Am. 2022, 36, 491–506. [Google Scholar] [CrossRef]
- Wong, S.H.; Yu, J. Gut microbiota in colorectal cancer: Mechanisms of action and clinical applications. Nat. Rev. Gastroenterol. Hepatol. 2019, 16, 690–704. [Google Scholar] [CrossRef]
- Bullman, S.J. Interplay between diet, gut microbiota, epigenetic events, and colorectal cancer. Mol. Nutr. Food Res. 2017, 61, 1500902. [Google Scholar] [CrossRef]
- Sears, C.L.; Garrett, W.S. Microbes, microbiota, and colon cancer. Cell Host Microbe 2014, 15, 317–328. [Google Scholar] [CrossRef]
- Tjalsma, H.; Boleij, A.; Marchesi, J.R.; Dutilh, B.E. A bacterial driver-passenger model for colorectal cancer: Beyond the usual suspects. Nat. Rev. Microbiol. 2012, 10, 575–582. [Google Scholar] [CrossRef] [PubMed]
- Atreya, C.E.; Turnbaugh, P.J. Probing the tumor micro(b)environment. Science 2020, 368, 938–939. [Google Scholar] [CrossRef] [PubMed]
- Brennan, C.A.; Garrett, W.S. Gut Microbiota, Inflammation, and Colorectal Cancer. Annu. Rev. Microbiol. 2016, 70, 395–411. [Google Scholar] [CrossRef] [PubMed]
- Garrett, W.S. Cancer and the microbiota. Science 2015, 348, 80–86. [Google Scholar] [CrossRef]
- Castellarin, M.; Warren, R.L.; Freeman, J.D.; Dreolini, L.; Krzywinski, M.; Strauss, J.; Barnes, R.; Watson, P.; Allen-Vercoe, E.; Moore, R.A.; et al. Fusobacterium nucleatum infection is prevalent in human colorectal carcinoma. Genome Res. 2012, 22, 299–306. [Google Scholar] [CrossRef]
- Kostic, A.D.; Chun, E.; Robertson, L.; Glickman, J.N.; Gallini, C.A.; Michaud, M.; Clancy, T.E.; Chung, D.C.; Lochhead, P.; Hold, G.L.; et al. Fusobacterium nucleatum potentiates intestinal tumorigenesis and modulates the tumor-immune microenvironment. Cell Host Microbe 2013, 14, 207. [Google Scholar] [CrossRef]
- Liu, W.; Zhang, R.; Shu, R.; Yu, J.; Li, H.; Long, H.; Jin, S.; Li, S.; Hu, Q.; Yao, F.; et al. Study of the Relationship between Microbiome and Colorectal Cancer Susceptibility Using 16SrRNA Sequencing. Biomed. Res. Int. 2020, 2020, 7828392. [Google Scholar] [CrossRef] [PubMed]
- Gopalakrishnan, V.; Spencer, C.N.; Nezi, L.; Reuben, A.; Andrews, M.C.; Karpinets, T.V.; Prieto, P.A.; Vicente, D.; Hoffman, K.; Wei, S.C.; et al. Gut microbiome modulates response to anti–PD-1 immunotherapy in melanoma patients.Science359,97-103(2018).Gut microbiome modulates response to anti–PD-1 immunotherapy in melanoma patients. Science 2017, 359, 97–103. [Google Scholar] [CrossRef]
- Spanogiannopoulos, P.; Kyaw, T.S.; Guthrie, B.G.H. Host and gut bacteria share metabolic pathways for anti-cancer drug metabolism. Nat. Microbiol. 2022, 7, 1605–1620. [Google Scholar] [CrossRef]
- De Filippo, C.; Cavalieri, D.; Di Paola, M.; Ramazzotti, M.; Poullet, J.B.; Massart, S.; Collini, S.; Pieraccini, G.; Lionetti, P. Impact of diet in shaping gut microbiota revealed by a comparative study in children from Europe and rural Africa. Proc. Natl. Acad. Sci. USA 2010, 107, 14691–14696. [Google Scholar] [CrossRef]
- Ang, Q.Y.; Alba, D.L.; Upadhyay, V.; Bisanz, J.E.; Cai, J.; Lee, H.L.; Barajas, E.; Wei, G.; Noecker, C.; Patterson, A.D.; et al. The East Asian gut microbiome is distinct from colocalized White subjects and connected to metabolic health. eLife 2021, 10, e70349. [Google Scholar] [CrossRef]
- Brooks, A.W.; Priya, S.; Blekhman, R.; Bordenstein, S.R. Gut microbiota diversity across ethnicities in the United States. PLoS Biol. 2018, 16, e2006842. [Google Scholar] [CrossRef] [PubMed]
- Yazici, C.; Wolf, P.G.; Kim, H.; Cross, T.-W.L.; Vermillion, K.; Carroll, T.; Augustus, G.J.; Mutlu, E.; Tussing-Humphreys, L.; Braunschweig, C.; et al. Race-dependent association of sulfidogenic bacteria with colorectal cancer. Gut 2017, 66, 1983–1994. [Google Scholar] [CrossRef]
- Nguyen, L.H.; Ma, W.; Wang, D.D.; Cao, Y.; Mallick, H.; Gerbaba, T.K.; Lloyd-Price, J.; Abu-Ali, G.; Hall, A.B.; Sikavi, D.; et al. Association Between Sulfur-Metabolizing Bacterial Communities in Stool and Risk of Distal Colorectal Cancer in Men. Gastroenterology 2020, 158, 1313–1325. [Google Scholar] [CrossRef] [PubMed]
- Triner, D.; Devenport, S.N.; Ramakrishnan, S.K.; Ma, X.; Frieler, R.A.; Greenson, J.K.; Inohara, N.; Nunez, G.; Colacino, J.A.; Mortensen, R.M.; et al. Neutrophils Restrict Tumor-Associated Microbiota to Reduce Growth and Invasion of Colon Tumors in Mice. Gastroenterology 2019, 156, 1467–1482. [Google Scholar] [CrossRef] [PubMed]
- Bullman, S.; Pedamallu, C.S.; Sicinska, E.; Clancy, T.E.; Zhang, X.; Cai, D.; Neuberg, D.; Huang, K.; Guevara, F.; Nelson, T.; et al. Analysis of Fusobacterium persistence and antibiotic response in colorectal cancer. Science 2017, 358, 1443–1448. [Google Scholar] [CrossRef]
- Yuan, C.; Spiegelman, D.; Rimm, E.B.; Rosner, B.A.; Stampfer, M.J.; Barnett, J.B.; Chavarro, J.E.; Subar, A.F.; Sampson, L.K.; Willett, W.C. Validity of a dietary questionnaire assessed by comparison with multiple weighed dietary records or 24-hour recalls. Am. J. Epidemiol. 2017, 185, 570–584. [Google Scholar] [CrossRef] [PubMed]
- PAHarris RTaylor RThielke JPayne NGonzalez, J.G. Conde, Research electronic data capture (REDCap)—A metadata-driven methodology and workflow process for providing translational research informatics support. J. Biomed. Inform. 2009, 42, 377–381. [Google Scholar]
- Harris, P.A.; Taylor, R.; Minor, B.L.; Elliott, V.; Fernandez, M.; O’Neal, L.; McLeod, L.; Delacqua, G.; Delacqua, F.; Kirby, J.; et al. REDCap Consortium, The REDCap consortium: Building an international community of software partners. J. Biomed. Inform. 2019, 95, 103208. [Google Scholar] [CrossRef]
- Everett, C.; Li, C.; Wilkinson, J.E.; Nguyen, L.H.; McIver, L.J.; Ivey, K.; Izard, J.; Palacios, N.; Eliassen, A.H.; Willett, C.W.; et al. Overview of the Microbiome Among Nurses study (Micro-N) as an example of prospective characterization of the microbiome within cohort studies. Nat. Protoc. 2021, 202116, 2724–2731. [Google Scholar] [CrossRef] [PubMed]
- Dore, J.; Ehrlich, S.D.; Levenez, F.; Pelletier, E.; Alberti, A.; Bertrand, L.; Bork, P.; Costea, P.I.; Sunagawa, S.; Guarner, F.; et al. IHMS_SOP 06 V1: Standard Operating Procedure for Fecal Samples DNA Extraction, Protocol Q. International Human Microbiome Standards. 2015. Available online: http://www.microbiome-standards.org (accessed on 10 January 2022).
- Bisanz, J. AmpliconSeq Github. Available online: https://github.com/jbisanz/AmpliconSeq (accessed on 31 May 2022).
- Bisanz, J. qiime2R: Import qiime2 Artifacts to R. Github. Available online: https://github.com/jbisanz/qiime2R (accessed on 31 May 2022).
- Phyloseq: Explore Microbiome Profiles Using R. Available online: https://joey711.github.io/phyloseq/ (accessed on 31 May 2022).
- Kyaw, T.S.; Upadhyay, V.; Tolstykh, I.; Van Loon, K.; Laffan, A.; Stanfield, D.; Gempis, D.; Kenfield, S.A.; Chan, J.M.; Piawah, S.; et al. Variety of fruit and vegetables and alcohol intake are associated with gut microbial species and gene abundance in colorectal cancer survivors. Am. J. Clin. Nutr. 2023, 118, 518–529. [Google Scholar] [CrossRef] [PubMed]
- Unger, J.M.; Xiao, H.; LeBlanc, M.; Hershman, D.L.; Blanke, C.D. Cancer Clinical Trial Participation at the 1-Year Anniversary of the Outbreak of the COVID-19 Pandemic. JAMA Netw. Open 2021, 4, e2118433. [Google Scholar] [CrossRef] [PubMed]
- Mima, K.; Nishihara, R.; Qian, Z.R.; Cao, Y.; Sukawa, Y.; Nowak, J.A.; Yang, J.; Duo, R.; Masugi, Y.; Song, M.; et al. Fusobacterium nucleatum in colorectal carcinoma tissue and patient prognosis. Gut 2016, 65, 1973–1980. [Google Scholar] [CrossRef]


| N (%) | |
| Enrolled Patients (n = 30) | |
| Recruitment site | |
| UCSF | 26 (87%) |
| ZSFGH | 4 (13%) |
| Race and Ethnicity | |
| Black/African American | 5 (17%) |
| Hispanic | 11 (37%) |
| Non-Hispanic White | 14 (46%) |
| Age at diagnosis (yrs) | |
| ≥50 | 12 (40%) |
| <50 | 18 (60%) |
| Cancer stage | |
| I and II | 8 (27%) |
| III | 9 (30%) |
| IV | 13 (43%) |
| % Female | 15 (50%) |
| % Male | 15 (50%) |
| Anatomic Subsite | |
| Transverse | 2 (7%) |
| Ascending/Cecum | 6 (20%) |
| Sigmoid/Descending | 5 (16%) |
| Rectosigmoid | 2 (7%) |
| Rectum | 15 (50%) |
| Survey and Stool Completion (n = 18) | |
| Race and Ethnicity | |
| Black/African American | 4 (22%) |
| Hispanic/Latino | 7 (39%) |
| Non-Hispanic White | 7 (39%) |
| Insurance | |
| Private | 8 (44%) |
| Medicare | 3 (17%) |
| Medicaid | 6 (33%) |
| Not reported | 1 (6%) |
| Education | |
| High school | 3 (17%) |
| Some college | 6 (33%) |
| Trade/vocational | 1 (6%) |
| Associate’s degree | 3 (17%) |
| Bachelor’s | 3 (17%) |
| Doctoral | 2 (11%) |
| Prior Surgery to Resect Primary Tumor | |
| Yes | 8 (44%) |
| No | 10 (56%) |
| Prior Radiation | |
| Yes | 4 (22%) |
| No | 14 (78%) |
| Any Ostomy at Time of Collection | |
| Yes | 8 (44%) (any colostomy or ileostomy) |
| No | 10 (56%) |
| Ileostomy at Time of Collection | |
| Yes | 2 (11%) |
| No | 16 (89%) |
| Category | Model | Race/Ethnicity R² | Race/Ethnicity p-Value |
|---|---|---|---|
| - | Distance ~ Race and Ethnicity | 0.15 | 0.036 |
| SES | Distance ~ Insurance + Education + Race and Ethnicity | 0.14 | 0.073 |
| Diet | Distance ~ BMI + FruitVeg + WholeGrain + Alcohol + Meat + Race and Ethnicity | 0.17 | 0.029 |
| Treatment | Distance ~ Ileostomy + Any ostomy + Radiation + Any surgery + Race and Ethnicity | 0.14 | 0.055 |
Disclaimer/Publisher’s Note: The statements, opinions and data contained in all publications are solely those of the individual author(s) and contributor(s) and not of MDPI and/or the editor(s). MDPI and/or the editor(s) disclaim responsibility for any injury to people or property resulting from any ideas, methods, instructions or products referred to in the content. |
© 2023 by the authors. Licensee MDPI, Basel, Switzerland. This article is an open access article distributed under the terms and conditions of the Creative Commons Attribution (CC BY) license (https://creativecommons.org/licenses/by/4.0/).
Share and Cite
Piawah, S.; Kyaw, T.S.; Trepka, K.; Stewart, A.L.; Mora, R.V.; Stanfield, D.; Levine, K.; Van Blarigan, E.L.; Venook, A.; Turnbaugh, P.J.; et al. Associations between the Gut Microbiota, Race, and Ethnicity of Patients with Colorectal Cancer: A Pilot and Feasibility Study. Cancers 2023, 15, 4546. https://doi.org/10.3390/cancers15184546
Piawah S, Kyaw TS, Trepka K, Stewart AL, Mora RV, Stanfield D, Levine K, Van Blarigan EL, Venook A, Turnbaugh PJ, et al. Associations between the Gut Microbiota, Race, and Ethnicity of Patients with Colorectal Cancer: A Pilot and Feasibility Study. Cancers. 2023; 15(18):4546. https://doi.org/10.3390/cancers15184546
Chicago/Turabian StylePiawah, Sorbarikor, Than S. Kyaw, Kai Trepka, Anita L. Stewart, Rosa V. Mora, Dalila Stanfield, Kendall Levine, Erin L. Van Blarigan, Alan Venook, Peter J. Turnbaugh, and et al. 2023. "Associations between the Gut Microbiota, Race, and Ethnicity of Patients with Colorectal Cancer: A Pilot and Feasibility Study" Cancers 15, no. 18: 4546. https://doi.org/10.3390/cancers15184546
APA StylePiawah, S., Kyaw, T. S., Trepka, K., Stewart, A. L., Mora, R. V., Stanfield, D., Levine, K., Van Blarigan, E. L., Venook, A., Turnbaugh, P. J., Nguyen, T., & Atreya, C. E. (2023). Associations between the Gut Microbiota, Race, and Ethnicity of Patients with Colorectal Cancer: A Pilot and Feasibility Study. Cancers, 15(18), 4546. https://doi.org/10.3390/cancers15184546

