Integrated Multi-Omic Analysis Reveals Immunosuppressive Phenotype Associated with Poor Outcomes in High-Grade Serous Ovarian Cancer
Abstract
Simple Summary
Abstract
1. Introduction
2. Materials and Methods
2.1. Data Collection
2.2. RNA-seq Data Processing
2.3. 27k Methylation Array Data Processing
2.4. Data Integration and Feature Selection
2.5. Unsupervised Clustering Analysis
2.6. Survival and Recurrence Analysis
2.7. Differential Expression and Methylation
2.8. MLP Neural Network Architecture
2.9. Gene Set Enrichment Analysis
2.10. Additional Downstream Analyses
2.11. Workflow Validation and Analysis
3. Results
3.1. Unsupervised Clustering Analyses of Integrated DNA Methylation and RNA Sequencing Data
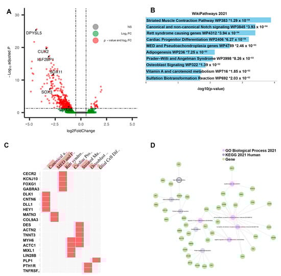
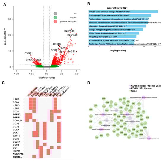
3.2. Characteristics of Identified Clusters
3.3. Workflow Validation on External Dataset
3.4. Pre-Biased MLP Neural Network
3.5. Signature Genes
4. Discussion
4.1. Clustering and Feature Selection
4.2. Individual Findings Related to Each Defined Cluster
4.3. Utility and Data Limitations
5. Conclusions
Supplementary Materials
Author Contributions
Funding
Institutional Review Board Statement
Informed Consent Statement
Data Availability Statement
Conflicts of Interest
References
- Ovary Statistics|American Cancer Society—Cancer Facts & Statistics. Available online: https://cancerstatisticscenter.cancer.org/#!/cancer-site/Ovary (accessed on 9 May 2023).
- SEER Ovarian Cancer. 2023. Available online: https://seer.cancer.gov/statfacts/html/ovary.html (accessed on 1 May 2023).
- Lisio, M.-A.; Fu, L.; Goyeneche, A.; Gao, Z.-H.; Telleria, C. High-Grade Serous Ovarian Cancer: Basic Sciences, Clinical and Therapeutic Standpoints. Int. J. Mol. Sci. 2019, 20, 952. [Google Scholar] [CrossRef]
- Nero, C.; Vizzielli, G.; Lorusso, D.; Cesari, E.; Daniele, G.; Loverro, M.; Scambia, G.; Sette, C. Patient-derived organoids and high grade serous ovarian cancer: From disease modeling to personalized medicine. J. Exp. Clin. Cancer Res. 2021, 40, 116. [Google Scholar] [CrossRef]
- Matulonis, U.A.; Shapira-Frommer, R.; Santin, A.D.; Lisyanskaya, A.S.; Pignata, S.; Vergote, I.; Raspagliesi, F.; Sonke, G.S.; Birrer, M.; Provencher, D.M.; et al. Antitumor activity and safety of pembrolizumab in patients with advanced recurrent ovarian cancer: Results from the phase II KEYNOTE-100 study. Ann. Oncol. 2019, 30, 1080–1087. [Google Scholar] [CrossRef]
- Fleming, G.F.; Brunetto, V.L.; Cella, D.; Look, K.Y.; Reid, G.C.; Munkarah, A.R.; Kline, R.; Burger, R.A.; Goodman, A.; Burks, R.T. Phase III Trial of Doxorubicin Plus Cisplatin with or without Paclitaxel Plus Filgrastim in Advanced Endometrial Carcinoma: A Gynecologic Oncology Group Study. J. Clin. Oncol. 2004, 22, 2159–2166. [Google Scholar] [CrossRef]
- Mannel, R.S.; Brady, M.F.; Kohn, E.C.; Hanjani, P.; Hiura, M.; Lee, R.; DeGeest, K.; Cohn, D.E.; Monk, B.J.; Michael, H. A randomized phase III trial of IV carboplatin and paclitaxel × 3 courses followed by observation versus weekly maintenance low-dose paclitaxel in patients with early-stage ovarian carcinoma: A Gynecologic Oncology Group Study. Gynecol. Oncol. 2011, 122, 89–94. [Google Scholar] [CrossRef]
- Berg, T.; Nøttrup, T.J.; Roed, H. Gemcitabine for recurrent ovarian cancer—A systematic review and meta-analysis—PubMed. Gynecol. Oncol. 2019, 155, 530–537. Available online: https://pubmed.ncbi.nlm.nih.gov/31604664/ (accessed on 1 May 2023).
- The Cancer Genome Atlas Research Network. Integrated genomic analyses of ovarian carcinoma. Nature 2011, 474, 609–615. [Google Scholar] [CrossRef]
- Tothill, R.W.; Tinker, A.V.; George, J.; Brown, R.; Fox, S.B.; Lade, S. Novel molecular subtypes of serous and endometrioid ovarian cancer linked to clinical outcome. Clin. Cancer Res. 2008, 14, 5198–5208. [Google Scholar]
- Konecny, G.E.; Wang, C.; Hamidi, H.; Winterhoff, B.; Kalli, K.R.; Dering, J.; Ginther, C.; Chen, H.W.; Dowdy, S.; Cliby, W.; et al. Prognostic and therapeutic relevance of molecular subtypes in high-grade serous ovarian cancer. J. Natl. Cancer Inst. 2014, 106, dju249. [Google Scholar] [CrossRef]
- McCluggage, W.G. Morphological subtypes of ovarian carcinoma: A review with emphasis on new developments and pathogenesis. Pathology 2011, 43, 420–432. [Google Scholar] [CrossRef]
- Barnes, B.M.; Nelson, L.; Tighe, A.; Burghel, G.J.; Lin, I.-H.; Desai, S.; McGrail, J.C.; Morgan, R.D.; Taylor, S.S. Distinct transcriptional programs stratify ovarian cancer cell lines into the five major histological subtypes. Genome Med. 2021, 13, 140. [Google Scholar] [CrossRef]
- Riso, P.L.; Villa, C.E.; Gasparoni, G.; Vingiani, A.; Luongo, R.; Manfredi, A.; Jungmann, A.; Bertolotti, A.; Borgo, F.; Garbi, A.; et al. A cell-of-origin epigenetic tracer reveals clinically distinct subtypes of high-grade serous ovarian cancer. Genome Med. 2020, 12, 94. [Google Scholar] [CrossRef]
- Grossman, R.L.; Heath, A.P.; Ferretti, V. Genomic Data Commons: A Data-Sharing Platform and Analytic Toolset for Consensus-Oriented Research. Am. J. Hum. Genet. 2016, 98, 424–436. [Google Scholar]
- Li, B.; Dewey, C.N. RSEM: Accurate transcript quantification from RNA-Seq data with or without a reference genome. BMC Bioinform. 2011, 12, 323. [Google Scholar] [CrossRef]
- Tian, Y.; Morris, T.J.; Webster, A.P.; Yang, Z.; Beck, S.; Feber, A.; Teschendorff, A.E. ChAMP: Updated methylation analysis pipeline for Illumina BeadChips. Bioinformatics 2017, 33, 3982–3984. [Google Scholar] [CrossRef]
- Deo, S.V.; Deo, V.; Sundaram, V. Survival analysis—part 2: Cox proportional hazards model. Indian J. Thorac. Cardiovasc. Surg. 2021, 37, 229–233. [Google Scholar] [CrossRef]
- Therneau, T.M.; Grambsch, P.M. Modeling Survival Data: Extending the Cox Model; Springer: New York, NY, USA, 2000; ISBN 0-387-98784-3. [Google Scholar]
- Xu, D.; Tian, Y. A Comprehensive Survey of Clustering Algorithms. Ann. Data Sci. 2015, 2, 165–193. [Google Scholar] [CrossRef]
- Xu, T.; Le, T.D.; Liu, L.; Su, N.; Wang, R.; Sun, B.; Colaprico, A.; Bontempi, G.; Li, J. CancerSubtypes: An R/Bioconductor package for molecular cancer subtype identification, validation and visualization. Bioinformatics 2017, 33, 3131–3133. [Google Scholar] [CrossRef]
- Love, M.I.; Huber, W.; Anders, S. Moderated estimation of fold change and dispersion for RNA-seq data with DESeq2. Genome Biol. 2014, 15, 550. [Google Scholar] [CrossRef]
- Ritchie, M.E.; Phipson, B.; Wu, D.; Hu, Y.; Law, C.W.; Shi, W.; Smyth, G.K. limma powers differential expression analyses for RNA-sequencing and microarray studies. Nucleic Acids Res. 2015, 43, e47. [Google Scholar] [CrossRef]
- Kuleshov, M.V.; Jones, M.R.; Rouillard, A.D.; Fernandez, N.F.; Duan, Q.; Wang, Z.; Koplev, S.; Jenkins, S.L.; Jagodnik, K.M.; Lachmann, A.; et al. Enrichr: A comprehensive gene set enrichment analysis web server 2016 update. Nucleic Acids Res. 2016, 44, W90–W97. [Google Scholar] [CrossRef]
- Hung, J.; Goodman, A.; Ravel, D.; Lopes, S.C.P.; Rangel, G.W.; Nery, O.A.; Malleret, B.; Nosten, F.; Lacerda, M.V.G.; Ferreira, M.U.; et al. Keras R-CNN: Library for cell detection in biological images using deep neural networks. BMC Bioinform. 2020, 21, 300. [Google Scholar] [CrossRef]
- Wu, T.; Hu, E.; Xu, S.; Chen, M.; Guo, P.; Dai, Z.; Feng, T.; Zhou, L.; Tang, W.; Zhan, L.; et al. clusterProfiler 4.0: A universal enrichment tool for interpreting omics data. Innovation 2021, 2, 100141. [Google Scholar] [CrossRef]
- Cedoz, P.-L.; Prunello, M.; Brennan, K.; Gevaert, O. MethylMix 2.0: An R package for identifying DNA methylation genes. Bioinformatics 2018, 34, 3044–3046. [Google Scholar] [CrossRef]
- Sturm, G.; Finotello, F.; List, M. Immunedeconv: An R Package for Unified Access to Computational Methods for Estimating Immune Cell Fractions from Bulk RNA-Sequencing Data. Bioinform. Cancer Immunother. 2020, 2120, 223–232. [Google Scholar] [CrossRef]
- Hudson, T.J.; Anderson, W.; Artez, A.; Barker, A.D.; Bell, C.; Bernabé, R.R.; Bhan, M.K.; Calvo, F.; Eerola, I.; Gerhard, D.S.; et al. International Network of Cancer Genome Projects. Nature 2010, 464, 993–998, Erratum in: Nature 2010, 465, 966. [Google Scholar] [CrossRef]
- Tritchler, D.; Parkhomenko, E.; Beyene, J. Filtering Genes for Cluster and Network Analysis. BMC Bioinform. 2009, 10, 193. [Google Scholar] [CrossRef]
- Townes, F.W.; Hicks, S.C.; Aryee, M.J.; Irizarry, R.A. Feature selection and dimension reduction for single-cell RNA-Seq based on a multinomial model. Genome Biol. 2019, 20, 295. [Google Scholar] [CrossRef]
- Wenric, S.; Shemirani, R. Using Supervised Learning Methods for Gene Selection in RNA-Seq Case-Control Studies. Front. Genet. 2018, 9, 297. [Google Scholar] [CrossRef]
- Lim, D.K.; Rashid, N.U.; Ibrahim, J.G. Model-based feature selection and clustering of RNA-seq data for unsupervised subtype discovery. Ann. Appl. Stat. 2021, 15, 481–508. [Google Scholar] [CrossRef]
- Gaujoux, R.; Seoighe, C. A flexible R package for nonnegative matrix factorization. BMC Bioinform. 2010, 11, 367. [Google Scholar] [CrossRef]
- Wang, B.; Mezlini, A.M.; Demir, F.; Fiume, M.; Tu, Z.; Brudno, M.; Haibe-Kains, B.; Goldenberg, A. Similarity network fusion for aggregating data types on a genomic scale. Nat. Methods 2014, 11, 333–337. [Google Scholar] [CrossRef]
- Chiu, A.M.; Mitra, M.; Boymoushakian, L.; Coller, H.A. Integrative analysis of the inter-tumoral heterogeneity of triple-negative breast cancer. Sci. Rep. 2018, 8, 11807. [Google Scholar] [CrossRef]
- Ramazzotti, D.; Lal, A.; Wang, B.; Batzoglou, S.; Sidow, A. Multi-omic tumor data reveal diversity of molecular mechanisms that correlate with survival. Nat. Commun. 2018, 9, 4453. [Google Scholar] [CrossRef]
- Zhu, Z.; Jin, Z.; Zhang, H.; Zhang, M.; Sun, D. Integrative Clustering Reveals a Novel Subtype of Soft Tissue Sarcoma with Poor Prognosis. Front. Genet. 2020, 11, 69. [Google Scholar] [CrossRef]
- Grimm, D.; Bauer, J.; Wise, P.; Krüger, M.; Simonsen, U.; Wehland, M.; Infanger, M.; Corydon, T.J. The role of SOX family members in solid tumours and metastasis. Semin. Cancer Biol. 2019, 67, 122–153. [Google Scholar] [CrossRef]
- Zou, H.; Wang, S.; Wang, S.; Wu, H.; Yu, J.; Chen, Q.; Cui, W.; Yuan, Y.; Wen, X.; He, J.; et al. SOX5 interacts with YAP1 to drive malignant potential of non-small cell lung cancer cells. Am. J. Cancer Res. 2018, 8, 866–878. [Google Scholar]
- Han, F.; Liu, W.; Jiang, X.; Shi, X.; Yin, L.; Ao, L.; Cui, Z.; Li, Y.; Huang, C.; Cao, J.; et al. SOX30, a novel epigenetic silenced tumor suppressor, promotes tumor cell apoptosis by transcriptional activating p53 in lung cancer. Oncogene 2014, 34, 4391–4402. [Google Scholar] [CrossRef]
- Yang, Z.; Jiang, S.; Lu, C.; Ji, T.; Yang, W.; Li, T.; Lv, J.; Hu, W.; Yang, Y.; Jin, Z. SOX11: Friend or foe in tumor prevention and carcinogenesis? Ther. Adv. Med. Oncol. 2019, 11, 1758835919853449. [Google Scholar]
- Li, X.; Wu, X.; Li, Y.; Cui, Y.; Tian, R.; Singh, N.; Ding, M.; Yang, Y.; Gao, Y. Promoter hypermethylation of SOX11 promotes the progression of cervical cancer in vitro and in vivo. Oncol. Rep. 2019, 41, 2351–2360. [Google Scholar] [CrossRef]
- Paskeh, M.D.A.; Mirzaei, S.; Gholami, M.H.; Zarrabi, A.; Zabolian, A.; Hashemi, M.; Hushmandi, K.; Ashrafizadeh, M.; Aref, A.R.; Samarghandian, S. Cervical cancer progression is regulated by SOX transcription factors: Revealing signaling networks and therapeutic strategies. Biomed. Pharmacother. 2021, 144, 112335. [Google Scholar] [CrossRef]
- Farris, C.; Zsiros, E.; Lynam, S.; Kelley, J.L.; Bristow, R.E. Interrogation of transcriptional factors in ovarian cancer subtypes identifies Sox11 as a potential therapeutic target. Cancer Epidemiol. Biomarkers Prev. 2019, 28, 1381–1389. [Google Scholar]
- Liang, Z.; Zhan, W.; Zhu, A.; Yoon, Y.; Lin, S.; Sasaki, M. CXCR2 promotes ovarian cancer growth through dysregulated cell cycle, diminished apoptosis, and enhanced angiogenesis. Clin. Cancer Res. 2012, 18, 3070–3080. [Google Scholar]
- Cheng, Y.; Mo, F.; Li, Q.; Han, X.; Shi, H.; Chen, S.; Wei, Y.; Wei, X. Targeting CXCR2 inhibits the progression of lung cancer and promotes therapeutic effect of cisplatin. Mol. Cancer. 2021, 20, 62. [Google Scholar] [CrossRef]
- Freihat, L.A.; Wheeler, J.I.; Wong, A.; Turek, I.; Manallack, D.T.; Irving, H.R. IRAK3 modulates downstream innate immune signalling through its guanylate cyclase activity. Sci. Rep. 2019, 9, 15468. [Google Scholar] [CrossRef]
- Kalluri, R. The biology and function of fibroblasts in cancer. Nat. Rev. Cancer 2016, 16, 582–598. [Google Scholar] [CrossRef]
- Mantovani, A.; Allavena, P. The interaction of anticancer therapies with tumor-associated macrophages. J. Exp. Med. 2015, 212, 435–445. [Google Scholar] [CrossRef]
- Noy, R.; Pollard, J.W. Tumor-associated macrophages: From mechanisms to therapy. Immunity 2014, 41, 49–61. [Google Scholar] [CrossRef]
- Banchereau, J.; Steinman, R.M. Dendritic cells and the control of immunity. Nature 1998, 392, 245–252. [Google Scholar]
- Li, X.; Wu, N.; Li, B. A high mutation rate of immunoglobulin heavy chain variable region gene associates with a poor survival and chemotherapy response of mantle cell lymphoma patients. Medicine 2019, 98, e15811. [Google Scholar] [CrossRef]
- Delgado, J.; Salaverria, I.; Baumann, T.; Martínez-Trillos, A.; Lee, E.; Jiménez, L.; Navarro, A.; Royo, C.; Santacruz, R.; López, C.; et al. Genomic complexity and IGHV mutational status are key predictors of outcome of chronic lymphocytic leukemia patients with TP53 disruption. Haematologica 2014, 99, e231-4. [Google Scholar] [CrossRef]
- Těšínský, M.; Šimčíková, D.; Heneberg, P. First evidence of changes in enzyme kinetics and stability of glucokinase affected by somatic cancer-associated variations. Biochim. Biophys. Acta Proteins Proteom. 2019, 1867, 213–218. [Google Scholar] [CrossRef]
- Heer, R.; Douglas, D.; Mathers, M.; Robson, C.; Leung, H. Fibroblast growth factor 17 is over-expressed in human prostate cancer. J. Pathol. 2004, 204, 578–586. [Google Scholar] [CrossRef]
- Lee, M.; Lupp, A.; Mendoza, N.; Martin, N.; Beschorner, R.; Honegger, J.; Schlegel, J.; Shively, T.; Pulz, E.; Schulz, S.; et al. SSTR3 is a putative target for the medical treatment of gonadotroph adenomas of the pituitary. Endocr. Relat. Cancer 2014, 22, 111–119. [Google Scholar] [CrossRef]
- Tseng, W.W.; Liu, C.D. Peptide YY and cancer: Current findings and potential clinical applications. Peptides 2002, 23, 389–395. [Google Scholar] [CrossRef]
- DeWaal, D.; Nogueira, V.; Terry, A.R.; Patra, K.C.; Jeon, S.M.; Guzman, G.; Au, J.; Long, C.P.; Antoniewicz, M.R.; Hay, N. Hexokinase-2 depletion inhibits glycolysis and induces oxidative phosphorylation in hepatocellular carcinoma and sensitizes to metformin. Nat. Commun. 2018, 9, 446, Erratum in Nat. Commun. 2018, 9, 2539.. [Google Scholar] [CrossRef]
- Mahmoud, A.M. Cancer testis antigens as immunogenic and oncogenic targets in breast cancer. Immunotherapy 2018, 10, 769–778. [Google Scholar] [CrossRef]
- Janicki, L.; Schierwagen, R.; Sauerbruch, T.; Wree, A. Interleukin-1 receptor antagonist modulates the early phase of liver regeneration after partial hepatectomy in mice. PLoS ONE 2017, 12, e25442. [Google Scholar]
- Gershenson, D.M.; Cobb, L.P.; Westin, S.N.; Zhang, Y.; Jazaeri, A.; Malpica, A.; Sun, C.C. Contemporary primary treatment of women with stage II–IV low-grade serous ovarian/peritoneal cancer (LGSOC): Determinants of relapse and disease-free survival. Gynecol. Oncol. 2022, 167, 139–145. [Google Scholar] [CrossRef]
- Gershenson, D.M.; Sun, C.C.; Westin, S.N.; Eyada, M.; Cobb, L.P.; Nathan, L.C.; Sood, A.K.; Malpica, A.; Hillman, R.T.; Wong, K.K. The genomic landscape of low-grade serous ovarian/peritoneal carcinoma and its impact on clinical outcomes. Gynecol. Oncol. 2022, 165, 560–567. [Google Scholar] [CrossRef]
- Hollis, R.L. Molecular characteristics and clinical behaviour of epithelial ovarian cancers. Cancer Lett. 2023, 555, 216057. [Google Scholar] [CrossRef]









| Cluster | Observations (n) | Median Days to Tumor Recurrence | Median Days to Death | Subtype |
|---|---|---|---|---|
| 1 | 101 | 977 | 1511 | Responsive |
| 2 | 50 | 723 | 1278 | NM |
| 3 | 98 | 568 | 1248 | NR |
| 4 | 111 | 428 | 1259 | NR |
| p-Value: 6 × 10−8 | ||||
| Gene | Log2 FC | Adj. p-Value | Type | Direction |
|---|---|---|---|---|
| GABRG2 | −4.91896998 | 6.79 × 10−27 | protein_coding | Downregulated |
| DPYSL5 | −4.287431685 | 3.89 × 10−26 | protein_coding | Downregulated |
| NXF2 | −6.848164657 | 8.82 × 10−26 | protein_coding | Downregulated |
| CUX2 | −3.320974078 | 4.62 × 10−21 | protein_coding | Downregulated |
| FGF17 | −3.378578839 | 6.53 × 10−21 | protein_coding | Downregulated |
| CLEC2L | −3.519088593 | 2.55 × 10−19 | protein_coding | Downregulated |
| PAGE2 | −5.530950007 | 2.55 × 10−19 | protein_coding | Downregulated |
| IGF2BP1 | −3.047958903 | 5.53 × 10−18 | protein_coding | Downregulated |
| MAGEA9B | −5.083688527 | 2.53 × 10−17 | protein_coding | Downregulated |
| IGDCC3 | −3.087367559 | 2.64 × 10−17 | protein_coding | Downregulated |
| OR3A2 | −4.033030242 | 3.86 × 10−17 | protein_coding | Downregulated |
| TNNT3 | −2.729237962 | 1.31 × 10−16 | protein_coding | Downregulated |
| ZNF716 | −4.746030841 | 3.14 × 10−16 | protein_coding | Downregulated |
| TUBB2B | −2.88250031 | 9.76 × 10−16 | protein_coding | Downregulated |
| NXF2B | −5.151107593 | 1.23 × 10−15 | protein_coding | Downregulated |
| IGLON5 | −2.628183582 | 3.77 × 10−15 | protein_coding | Downregulated |
| CYP2W1 | −2.769837506 | 1.54 × 10−14 | protein_coding | Downregulated |
| SLIT1 | −2.276786555 | 4.87 × 10−14 | protein_coding | Downregulated |
| RAPSN | −2.529386839 | 4.87 × 10−14 | protein_coding | Downregulated |
| FAM133A | −2.672339049 | 7.34 × 10−14 | protein_coding | Downregulated |
| Gene | Log2 FC | Adj. p-Value | Type | Direction |
|---|---|---|---|---|
| IGHV3-72 | 4.85327615 | 1.01 × 10−29 | IG_V_gene | Upregulated |
| IGLV7-46 | 4.10472706 | 3.87 × 10−24 | IG_V_gene | Upregulated |
| IGHV4-34 | 3.87051574 | 9.83 × 10−22 | IG_V_gene | Upregulated |
| IGKV1-39 | 4.89152857 | 1.19 × 10−21 | IG_V_gene | Upregulated |
| IGLV1-47 | 3.86382442 | 9.44 × 10−19 | IG_V_gene | Upregulated |
| IGKV1-12 | 3.95799068 | 8.33 × 10−18 | IG_V_gene | Upregulated |
| IGHV1-58 | 5.2744758 | 8.33 × 10−18 | IG_V_gene | Upregulated |
| IGHV4-28 | 4.0640693 | 5.68 × 10−17 | IG_V_gene | Upregulated |
| PAGE2 | 6.19952601 | 8.28 × 10−17 | protein_coding | Upregulated |
| IGHV2-5 | 3.70552433 | 1.24 × 10−16 | IG_V_gene | Upregulated |
| IGHV1-18 | 3.64573859 | 4.17 × 10−16 | IG_V_gene | Upregulated |
| IGHV1-2 | 3.85467877 | 6.57 × 10−16 | IG_V_gene | Upregulated |
| IGHV3-49 | 3.89253991 | 1.76 × 10−15 | IG_V_gene | Upregulated |
| IGHV3-20 | 4.7110679 | 3.41 × 10−15 | IG_V_gene | Upregulated |
| IGLV9-49 | 4.0216455 | 5.63 × 10−15 | IG_V_gene | Upregulated |
| IGHV5-51 | 3.47327279 | 1.22 × 10−14 | IG_V_gene | Upregulated |
| P2RX1 | 2.08886429 | 2.98 × 10−14 | protein_coding | Upregulated |
| IGKV5-2 | 4.30138825 | 3.27 × 10−14 | IG_V_gene | Upregulated |
| IGHV3-73 | 4.1415814 | 3.55 × 10−14 | IG_V_gene | Upregulated |
| IGHV3-11 | 3.51650267 | 5.26 × 10−14 | IG_V_gene | Upregulated |
| Gene | Log2 FC | Adj. p-Value | Type | Direction |
|---|---|---|---|---|
| GAGE2E | 5.63658378 | 6.82 × 10−6 | protein_coding | Upregulated |
| CTAG1A | 5.24453883 | 9.92 × 10−6 | protein_coding | Upregulated |
| CTAG1B | 5.15421251 | 1.84 × 10−9 | protein_coding | Upregulated |
| NXF2 | 5.04533375 | 6.06 × 10−8 | protein_coding | Upregulated |
| PAGE2 | 4.95316397 | 4.13 × 10−10 | protein_coding | Upregulated |
| GAGE13 | 4.92955607 | 1.53 × 10−5 | protein_coding | Upregulated |
| NXF2B | 4.78873403 | 8.63 × 10−9 | protein_coding | Upregulated |
| GAGE2A | 4.4743878 | 0.00088715 | protein_coding | Upregulated |
| GABRG2 | 4.3361448 | 1.54 × 10−13 | protein_coding | Upregulated |
| 3.93401196 | 1.36 × 10−5 | lncRNA | Upregulated | |
| SPRR1B | −3.4839398 | 0.00023679 | protein_coding | Downregulated |
| IGHV2-26 | −3.1670253 | 3.89 × 10−8 | IG_V_gene | Downregulated |
| IGLV3-1 | −3.1480808 | 1.55 × 10−9 | IG_V_gene | Downregulated |
| IGLV3-21 | −3.1374207 | 3.76 × 10−10 | IG_V_gene | Downregulated |
| IGHV5-10-1 | −2.9508194 | 4.33 × 10−5 | IG_V_gene | Downregulated |
| IGLV3-27 | −2.9179351 | 9.52 × 10−8 | IG_V_gene | Downregulated |
| IGHV3-64D | −2.6754653 | 0.00046012 | IG_V_gene | Downregulated |
| IGLV2-23 | −2.5860868 | 9.12 × 10−7 | IG_V_gene | Downregulated |
| IGHV3-7 | −2.5576913 | 1.29 × 10−6 | IG_V_gene | Downregulated |
| IGHV3-13 | −2.4825443 | 0.00010162 | IG_V_gene | Downregulated |
Disclaimer/Publisher’s Note: The statements, opinions and data contained in all publications are solely those of the individual author(s) and contributor(s) and not of MDPI and/or the editor(s). MDPI and/or the editor(s) disclaim responsibility for any injury to people or property resulting from any ideas, methods, instructions or products referred to in the content. |
© 2023 by the authors. Licensee MDPI, Basel, Switzerland. This article is an open access article distributed under the terms and conditions of the Creative Commons Attribution (CC BY) license (https://creativecommons.org/licenses/by/4.0/).
Share and Cite
Keathley, R.; Kocherginsky, M.; Davuluri, R.; Matei, D. Integrated Multi-Omic Analysis Reveals Immunosuppressive Phenotype Associated with Poor Outcomes in High-Grade Serous Ovarian Cancer. Cancers 2023, 15, 3649. https://doi.org/10.3390/cancers15143649
Keathley R, Kocherginsky M, Davuluri R, Matei D. Integrated Multi-Omic Analysis Reveals Immunosuppressive Phenotype Associated with Poor Outcomes in High-Grade Serous Ovarian Cancer. Cancers. 2023; 15(14):3649. https://doi.org/10.3390/cancers15143649
Chicago/Turabian StyleKeathley, Russell, Masha Kocherginsky, Ramana Davuluri, and Daniela Matei. 2023. "Integrated Multi-Omic Analysis Reveals Immunosuppressive Phenotype Associated with Poor Outcomes in High-Grade Serous Ovarian Cancer" Cancers 15, no. 14: 3649. https://doi.org/10.3390/cancers15143649
APA StyleKeathley, R., Kocherginsky, M., Davuluri, R., & Matei, D. (2023). Integrated Multi-Omic Analysis Reveals Immunosuppressive Phenotype Associated with Poor Outcomes in High-Grade Serous Ovarian Cancer. Cancers, 15(14), 3649. https://doi.org/10.3390/cancers15143649

