AHSA1 Promotes Proliferation and EMT by Regulating ERK/CALD1 Axis in Hepatocellular Carcinoma
Abstract
Simple Summary
Abstract
1. Introduction
2. Materials and Methods
2.1. Bioinformatics Analysis
2.2. Antibodies
2.3. Cell Culture and Transfection
2.4. Immunohistochemistry (IHC)
2.5. Total RNA Extraction and Real-Time PCR
2.6. Western Blotting, Coimmunoprecipitation (Co-IP) Assay, and Mass Spectrometer (MS) Assay
2.7. EdU Assay
2.8. Clone Formation Experiment
2.9. Cell Counting Kit 8 (CCK-8) Assay
2.10. Cell Wound Healing, Migration, and Invasion Assays
2.11. Subcutaneous Model of Nude Mice
2.12. Nude Mouse Lung Metastasis Model
2.13. Statistical Analysis
3. Results
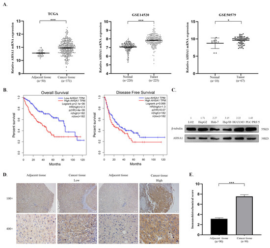
3.1. AHSA1 Was Upregulated and Predicted a Poor Prognosis of HCC
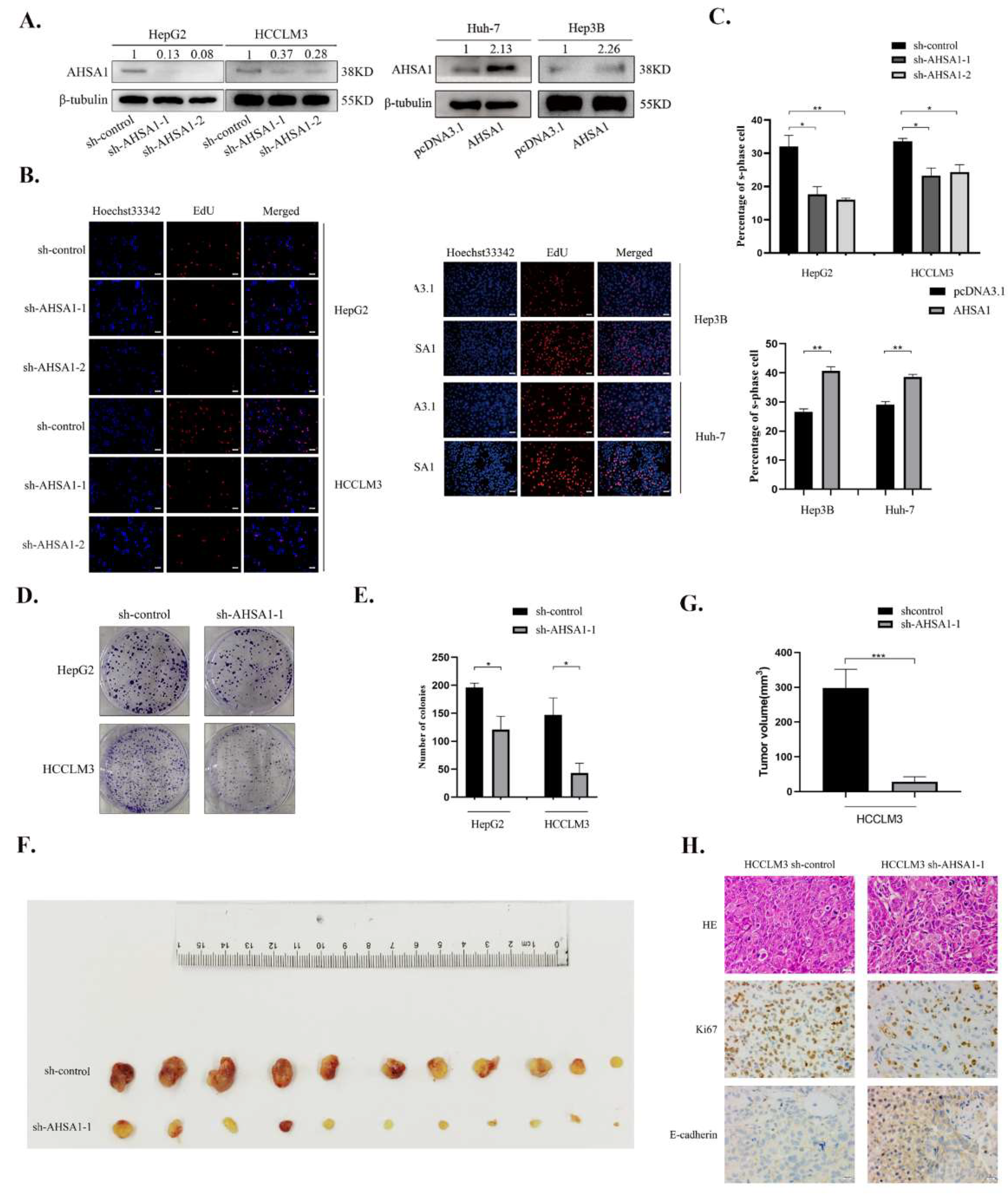
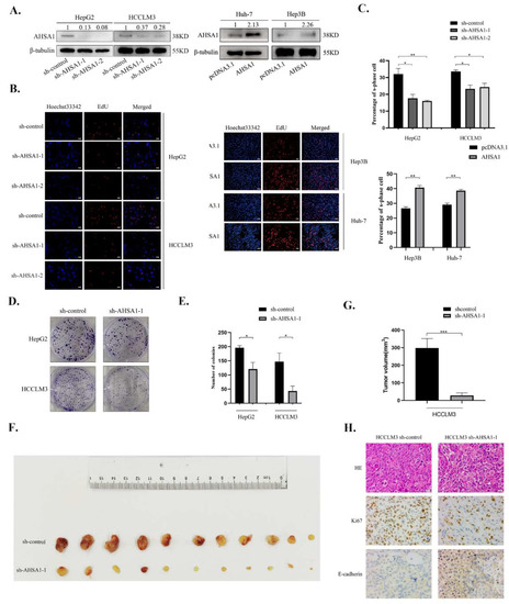
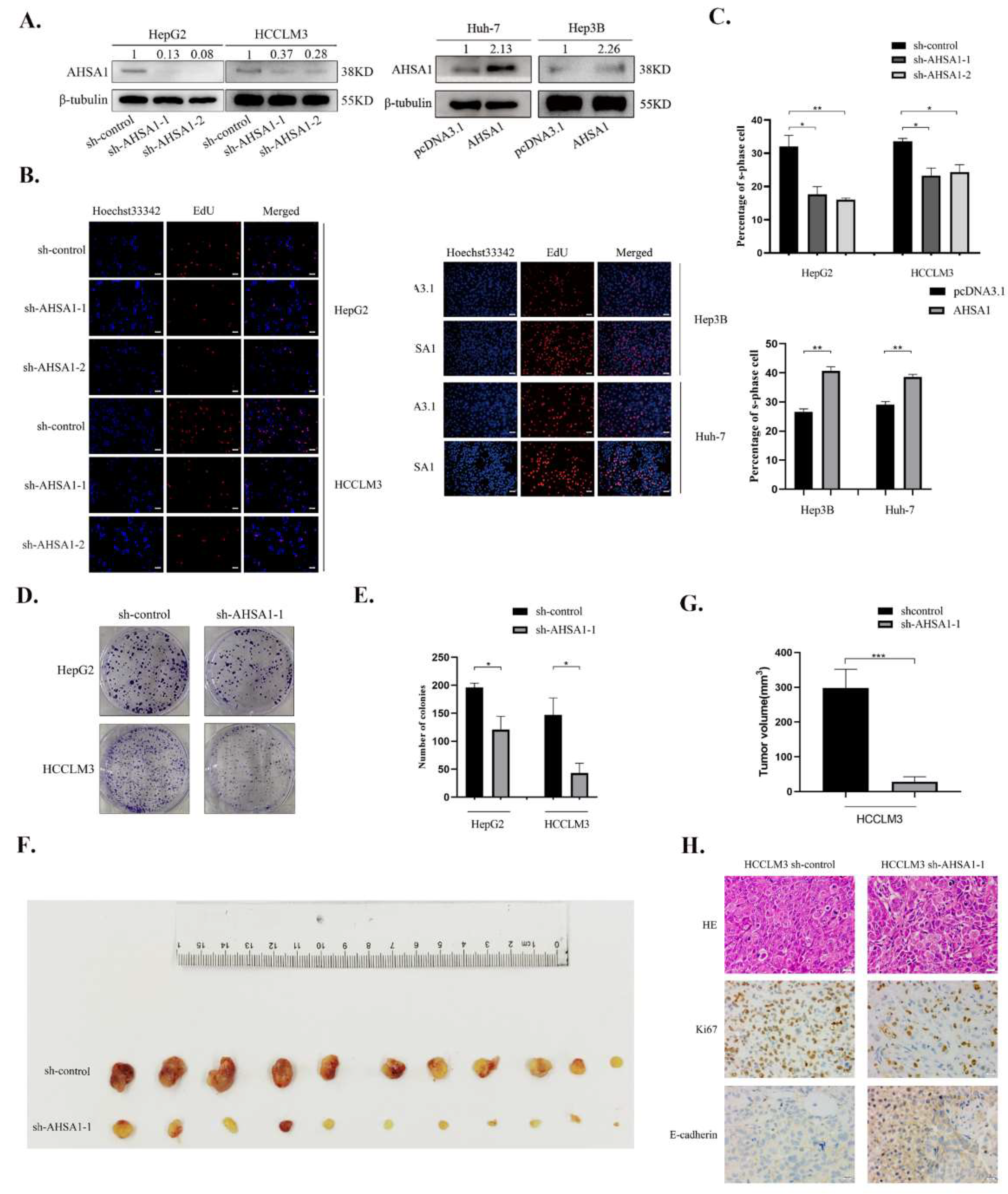
3.2. AHSA1 Promoted the Proliferation of HCC Both In Vitro and In Vivo
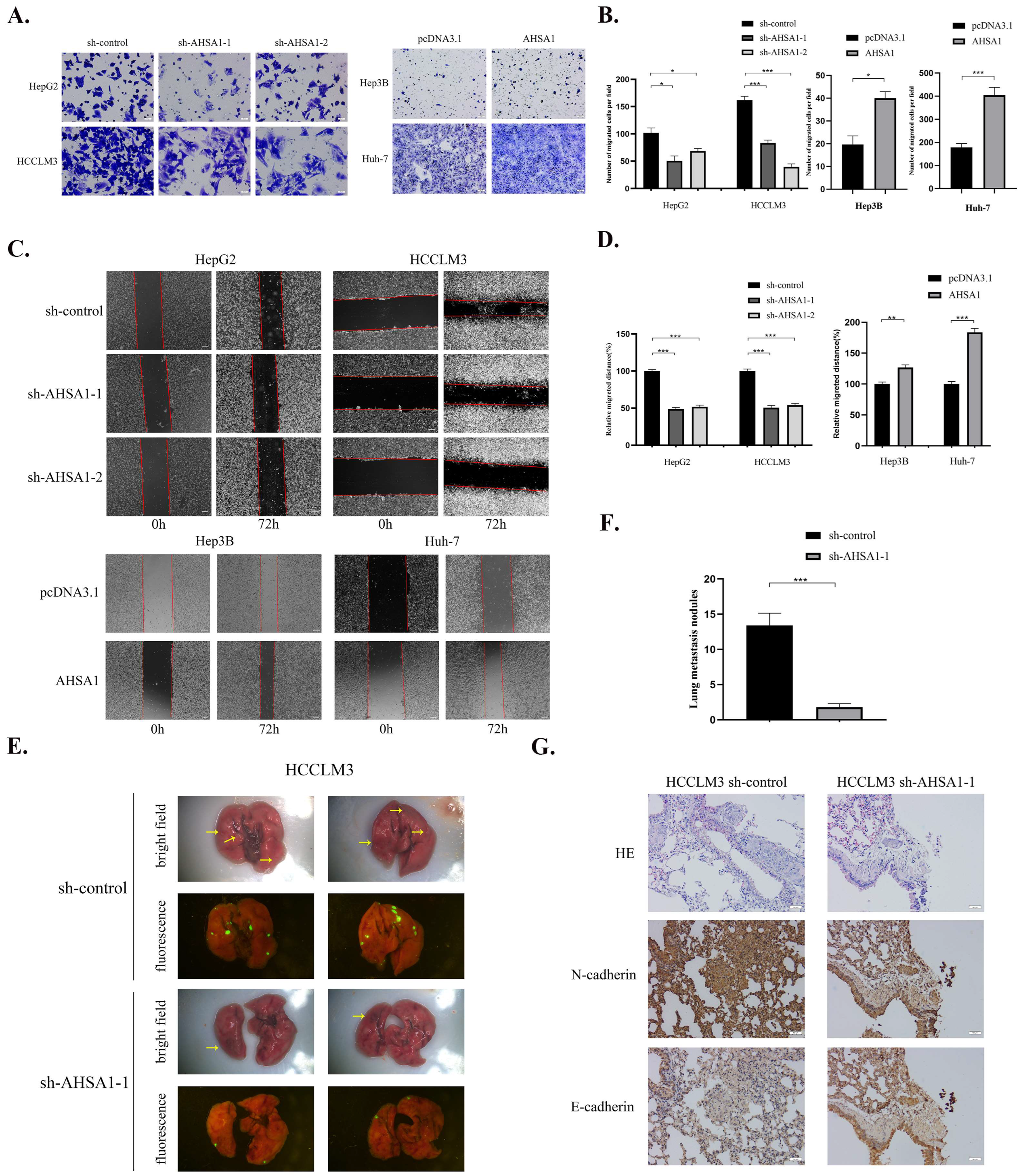
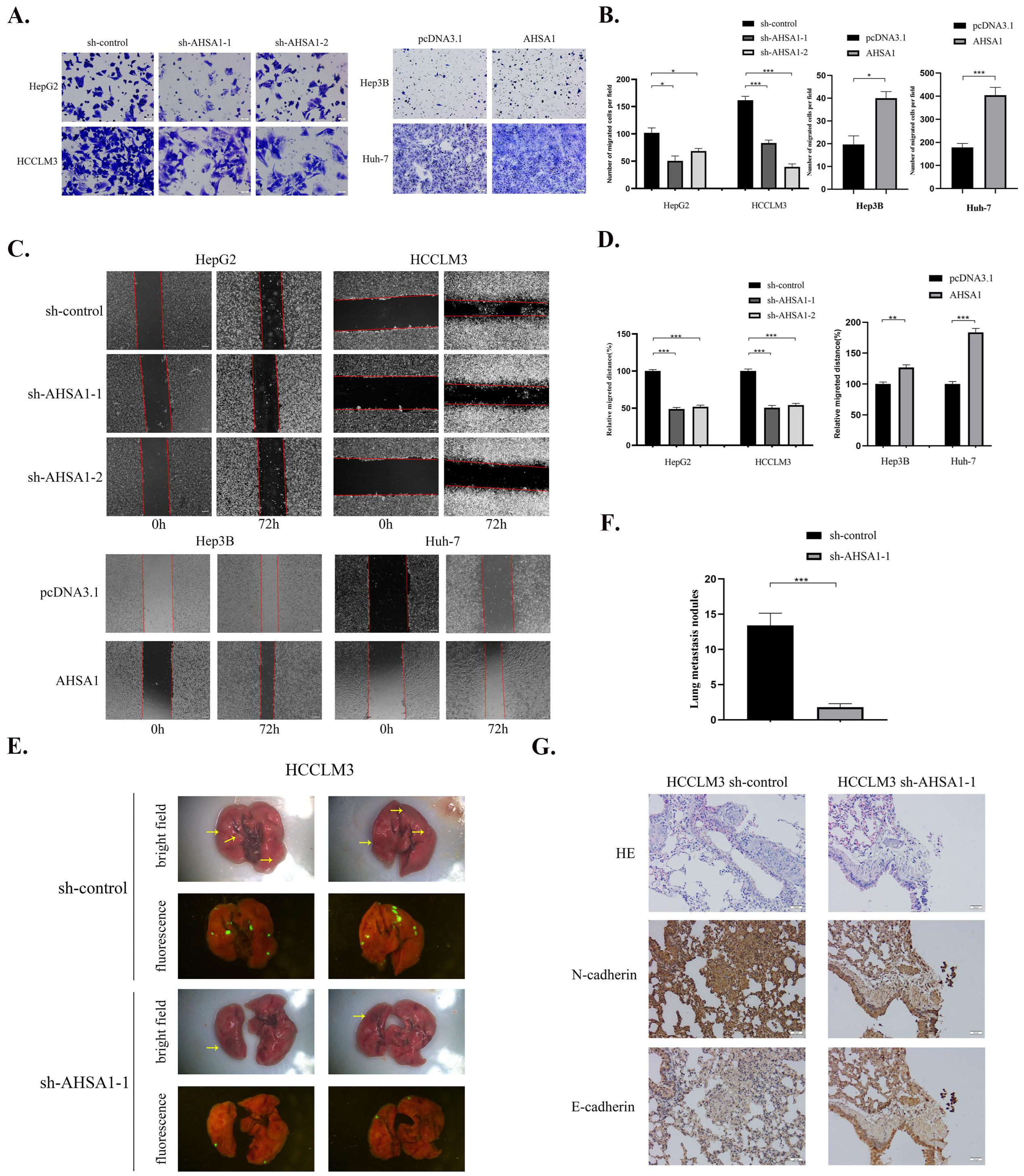
3.3. AHSA1 Promoted the Invasion, Migration, and EMT of HCC Both In Vitro and In Vivo
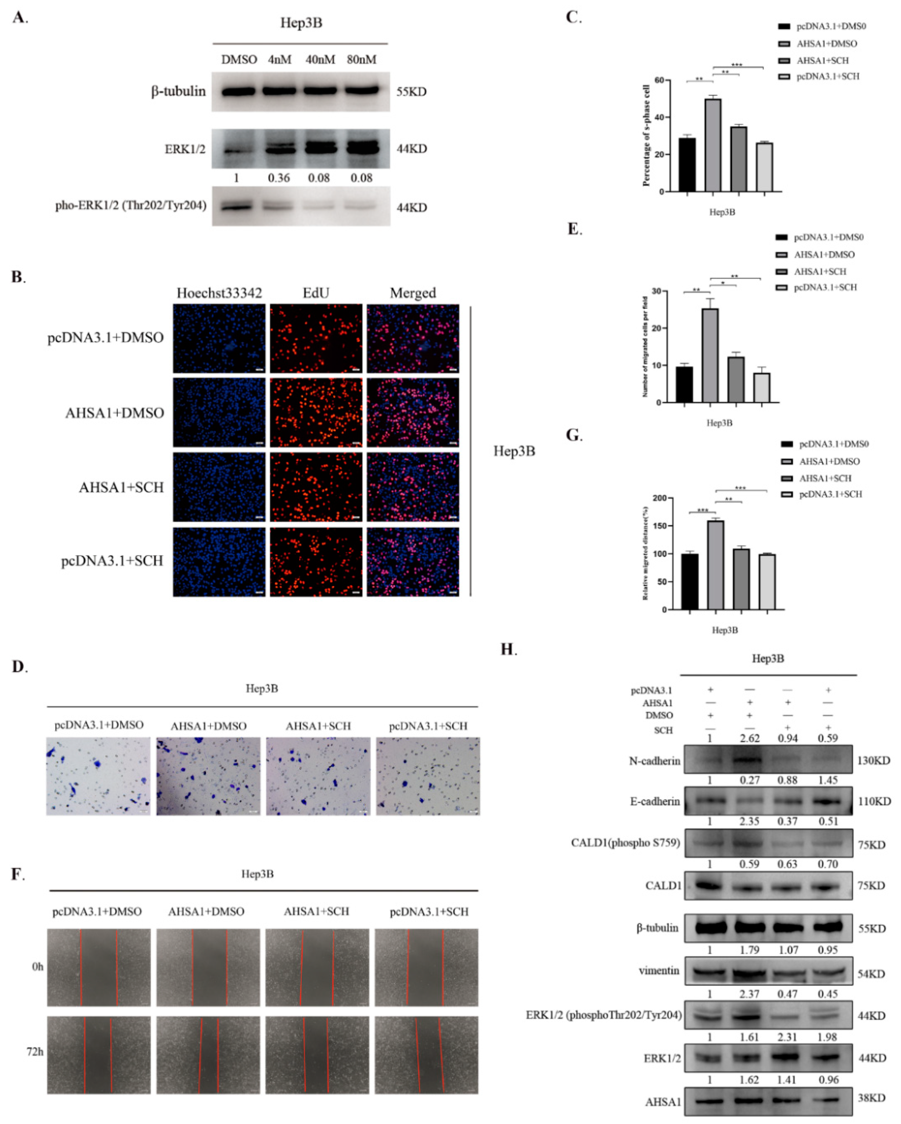
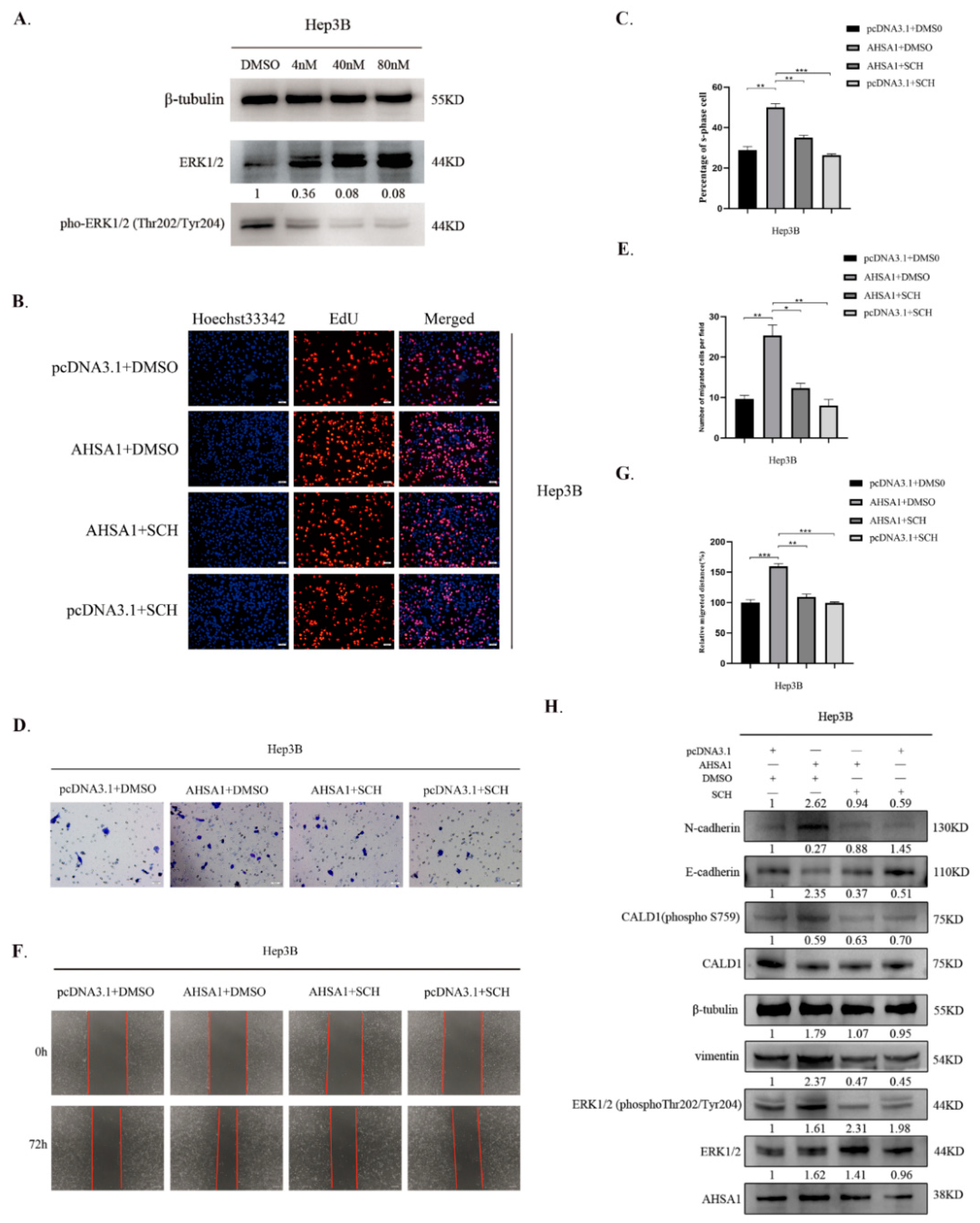
3.4. AHSA1 Promoted the Phosphorylation and Inactivation of CALD1 by Phosphorylation of ERK1/2
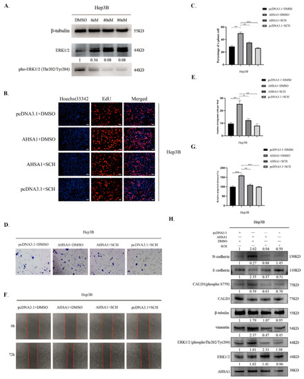
3.5. ERK1/2 Phosphorylation Inhibitor Reversed the Proliferation and EMT of HCC That was Promoted by AHSA1 Overexpression
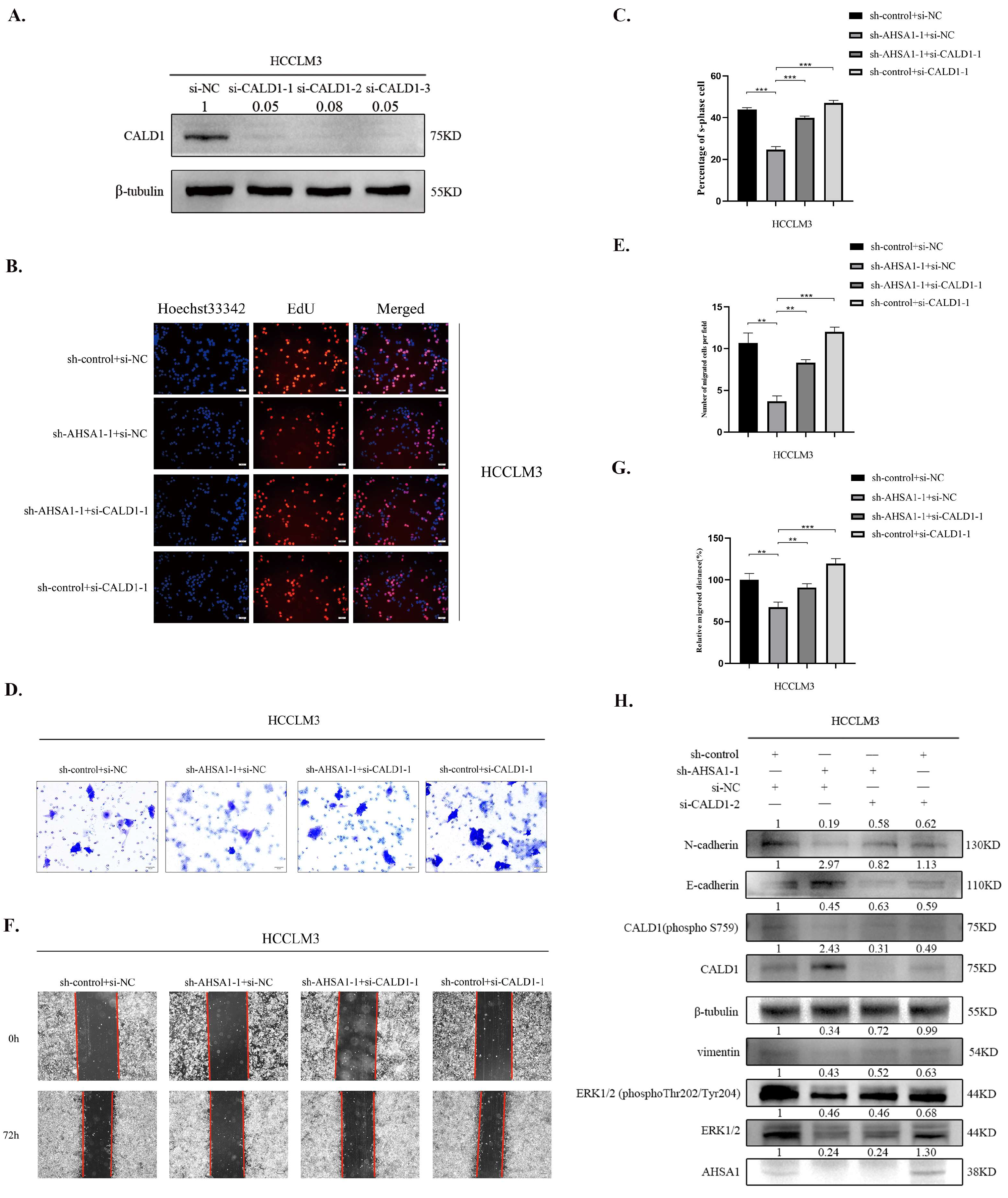
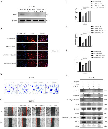
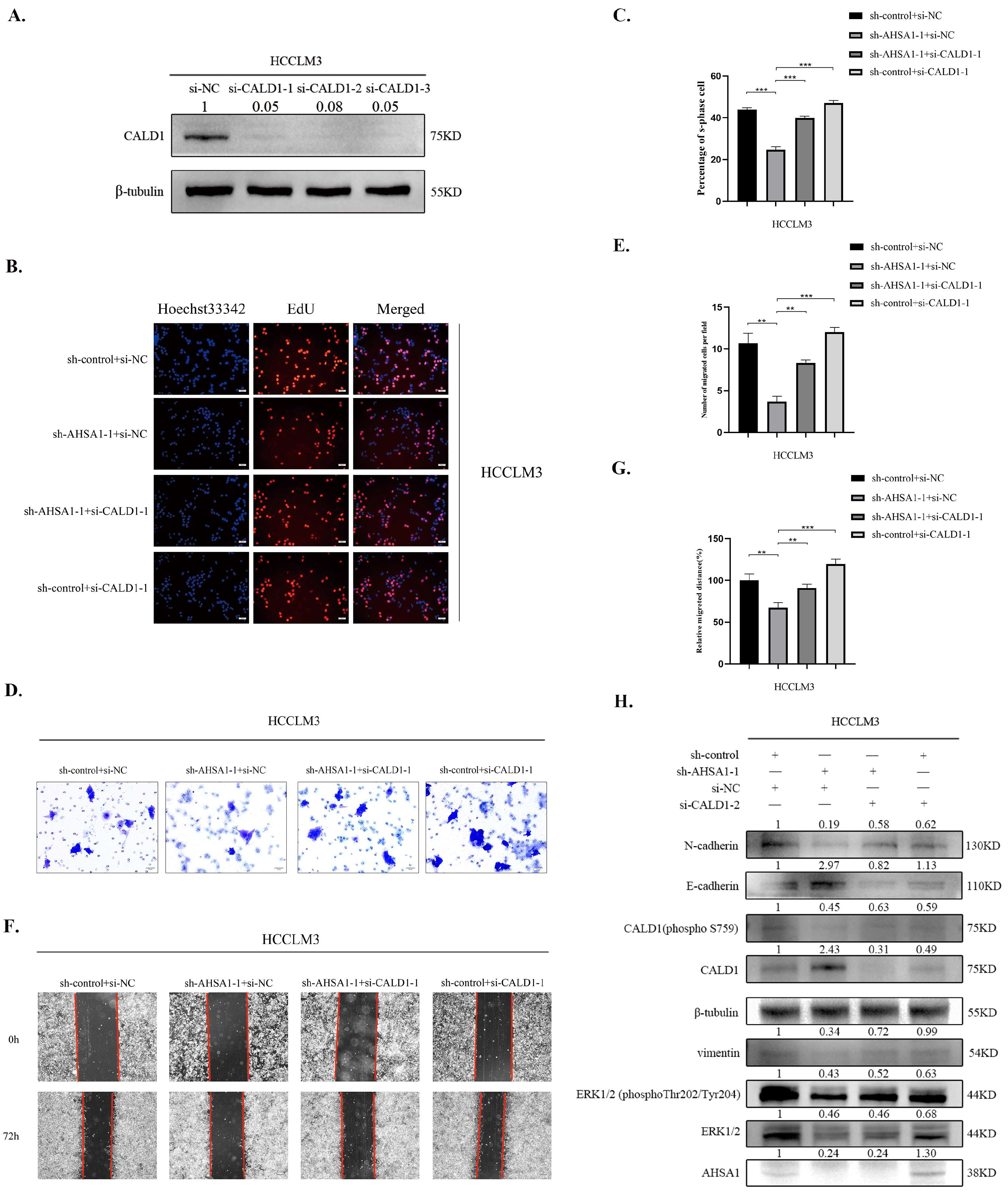
3.6. Inhibition of CALD1 Reversed the Inhibition of Cell Proliferation and EMT in HCC by Knockdown of AHSA1
4. Discussion
Supplementary Materials
Author Contributions
Funding
Institutional Review Board Statement
Informed Consent Statement
Data Availability Statement
Conflicts of Interest
References
- Huang, A.; Yang, X.R.; Chung, W.Y.; Dennison, A.R.; Zhou, J. Targeted therapy for hepatocellular carcinoma. Signal Transduct. Target Ther. 2020, 5, 146. [Google Scholar] [CrossRef] [PubMed]
- Yang, J.D.; Hainaut, P.; Gores, G.J.; Amadou, A.; Plymoth, A.; Roberts, L.R. A global view of hepatocellular carcinoma: Trends, risk, prevention and management. Nat. Rev. Gastroenterol. Hepatol. 2019, 16, 589–604. [Google Scholar] [CrossRef] [PubMed]
- Al-Salama, Z.T.; Syed, Y.Y.; Scott, L.J. Lenvatinib: A Review in Hepatocellular Carcinoma. Drugs 2019, 79, 665–674. [Google Scholar] [CrossRef] [PubMed]
- Cheng, Z.; Wei-Qi, J.; Jin, D. New insights on sorafenib resistance in liver cancer with correlation of individualized therapy. Biochim. Et Biophys. Acta—Rev. Cancer 2020, 1874, 188382. [Google Scholar] [CrossRef] [PubMed]
- Cheng, A.L.; Kang, Y.K.; Chen, Z.; Tsao, C.J.; Qin, S.; Kim, J.S.; Luo, R.; Feng, J.; Ye, S.; Yang, T.S.; et al. Efficacy and safety of sorafenib in patients in the Asia-Pacific region with advanced hepatocellular carcinoma: A phase III randomised, double-blind, placebo-controlled trial. Lancet Oncol. 2009, 10, 25–34. [Google Scholar] [CrossRef]
- Lotz, G.P.; Lin, H.; Harst, A.; Obermann, W.M. Aha1 binds to the middle domain of Hsp90, contributes to client protein activation, and stimulates the ATPase activity of the molecular chaperone. J. Biol. Chem. 2003, 278, 17228–17235. [Google Scholar] [CrossRef]
- Sun, L.; Prince, T.; Manjarrez, J.R.; Scroggins, B.T.; Matts, R.L. Characterization of the interaction of Aha1 with components of the Hsp90 chaperone machine and client proteins. Biochim. Biophys. Acta 2012, 1823, 1092–1101. [Google Scholar] [CrossRef][Green Version]
- Dunn, D.M.; Woodford, M.R.; Truman, A.W.; Jensen, S.M.; Schulman, J.; Caza, T.; Remillard, T.C.; Loiselle, D.; Wolfgeher, D.; Blagg, B.S.; et al. c-Abl Mediated Tyrosine Phosphorylation of Aha1 Activates Its Co-chaperone Function in Cancer Cells. Cell Rep. 2015, 12, 1006–1018. [Google Scholar] [CrossRef]
- Xu, W.; Beebe, K.; Chavez, J.D.; Boysen, M.; Lu, Y.; Zuehlke, A.D.; Keramisanou, D.; Trepel, J.B.; Prodromou, C.; Mayer, M.P.; et al. Hsp90 middle domain phosphorylation initiates a complex conformational program to recruit the ATPase-stimulating cochaperone Aha1. Nat. Commun. 2019, 10, 2574. [Google Scholar] [CrossRef]
- Meyer, P.; Prodromou, C.; Liao, C.; Hu, B.; Roe, S.M.; Vaughan, C.K.; Vlasic, I.; Panaretou, B.; Piper, P.W.; Pearl, L.H. Structural basis for recruitment of the ATPase activator Aha1 to the Hsp90 chaperone machinery. Embo. J. 2004, 23, 1402–1410. [Google Scholar] [CrossRef]
- Zheng, D.; Liu, W.; Xie, W.; Huang, G.; Jiang, Q.; Yang, Y.; Huang, J.; Xing, Z.; Yuan, M.; Wei, M.; et al. AHA1 upregulates IDH1 and metabolic activity to promote growth and metastasis and predicts prognosis in osteosarcoma. Signal Transduct. Target. Ther. 2021, 6, 25. [Google Scholar] [CrossRef] [PubMed]
- Kim, D.; Moon, J.W.; Min, D.H.; Ko, E.S.; Ahn, B.; Kim, E.S.; Lee, J.Y. AHA1 regulates cell migration and invasion via the EMT pathway in colorectal adenocarcinomas. Sci. Rep. 2021, 11, 19946. [Google Scholar] [CrossRef]
- Gu, C.; Wang, Y.; Zhang, L.; Qiao, L.; Sun, S.; Shao, M.; Tang, X.; Ding, P.; Tang, C.; Cao, Y.; et al. AHSA1 is a promising therapeutic target for cellular proliferation and proteasome inhibitor resistance in multiple myeloma. J. Exp. Clin. Cancer Res. 2022, 41, 11. [Google Scholar] [CrossRef] [PubMed]
- Tang, Z.; Li, C.; Kang, B.; Gao, G.; Li, C.; Zhang, Z. GEPIA: A web server for cancer and normal gene expression profiling and interactive analyses. Nucleic Acids Res. 2017, 45, W98–W102. [Google Scholar] [CrossRef] [PubMed]
- Cao, R.; Shao, J.; Hu, Y.; Wang, L.; Li, Z.; Sun, G.; Gao, X. microRNA-338-3p inhibits proliferation, migration, invasion, and EMT in osteosarcoma cells by targeting activator of 90 kDa heat shock protein ATPase homolog 1. Cancer Cell Int. 2018, 18, 49. [Google Scholar] [CrossRef]
- Hai, C.M.; Gu, Z. Caldesmon phosphorylation in actin cytoskeletal remodeling. Eur. J. Cell. Biol. 2006, 85, 305–309. [Google Scholar] [CrossRef]
- Kordowska, J.; Huang, R.; Wang, C.L. Phosphorylation of caldesmon during smooth muscle contraction and cell migration or proliferation. J. Biomed. Sci. 2006, 13, 159–172. [Google Scholar] [CrossRef]
- Morris, E.J.; Jha, S.; Restaino, C.R.; Dayananth, P.; Zhu, H.; Cooper, A.; Carr, D.; Deng, Y.; Jin, W.; Black, S.; et al. Discovery of a novel ERK inhibitor with activity in models of acquired resistance to BRAF and MEK inhibitors. Cancer Discov. 2013, 3, 742–750. [Google Scholar] [CrossRef]
- Nouri-Vaskeh, M.; Alizadeh, L.; Hajiasgharzadeh, K.; Mokhtarzadeh, A.; Halimi, M.; Baradaran, B. The role of HSP90 molecular chaperones in hepatocellular carcinoma. J. Cell. Physiol. 2020, 235, 9110–9120. [Google Scholar] [CrossRef] [PubMed]
- Yang, S.; Xiao, H.; Cao, L. Recent advances in heat shock proteins in cancer diagnosis, prognosis, metabolism and treatment. Biomed. Pharm. 2021, 142, 112074. [Google Scholar] [CrossRef]
- Rajan, A.; Kelly, R.J.; Trepel, J.B.; Kim, Y.S.; Alarcon, S.V.; Kummar, S.; Gutierrez, M.; Crandon, S.; Zein, W.M.; Jain, L.; et al. A phase I study of PF-04929113 (SNX-5422), an orally bioavailable heat shock protein 90 inhibitor, in patients with refractory solid tumor malignancies and lymphomas. Clin. Cancer Res. 2011, 17, 6831–6839. [Google Scholar] [CrossRef] [PubMed]
- Tripathi, V.; Darnauer, S.; Hartwig, N.R.; Obermann, W.M. Aha1 can act as an autonomous chaperone to prevent aggregation of stressed proteins. J. Biol. Chem. 2014, 289, 36220–36228. [Google Scholar] [CrossRef] [PubMed]
- Dongre, A.; Weinberg, R.A. New insights into the mechanisms of epithelial-mesenchymal transition and implications for cancer. Nat. Rev. Mol. Cell. Biol. 2019, 20, 69–84. [Google Scholar] [CrossRef]
- Mayanagi, T.; Morita, T.; Hayashi, K.; Fukumoto, K.; Sobue, K. Glucocorticoid receptor-mediated expression of caldesmon regulates cell migration via the reorganization of the actin cytoskeleton. J. Biol. Chem. 2008, 283, 31183–31196. [Google Scholar] [CrossRef]
- Lin, J.J.; Li, Y.; Eppinga, R.D.; Wang, Q.; Jin, J.P. Chapter 1: Roles of caldesmon in cell motility and actin cytoskeleton remodeling. Int. Rev. Cell Mol. Biol. 2009, 274, 1–68. [Google Scholar] [CrossRef] [PubMed]
- Dierks, S.; von Hardenberg, S.; Schmidt, T.; Bremmer, F.; Burfeind, P.; Kaulfuß, S. Leupaxin stimulates adhesion and migration of prostate cancer cells through modulation of the phosphorylation status of the actin-binding protein caldesmon. Oncotarget 2015, 6, 13591–13606. [Google Scholar] [CrossRef][Green Version]
- Hou, Q.; Tan, H.T.; Lim, K.H.; Lim, T.K.; Khoo, A.; Tan, I.B.; Yeoh, K.G.; Chung, M.C. Identification and functional validation of caldesmon as a potential gastric cancer metastasis-associated protein. J. Proteome. Res. 2013, 12, 980–990. [Google Scholar] [CrossRef]
- Moschos, S.J.; Sullivan, R.J.; Hwu, W.J.; Ramanathan, R.K.; Adjei, A.A.; Fong, P.C.; Shapira-Frommer, R.; Tawbi, H.A.; Rubino, J.; Rush, T.S., 3rd; et al. Development of MK-8353, an orally administered ERK1/2 inhibitor, in patients with advanced solid tumors. JCI Insight 2018, 3, e92352. [Google Scholar] [CrossRef]






| Clinical Characteristics | AHSA1-Low Group (n = 172) | AHSA1-High Group (n = 172) |
|---|---|---|
| Survival status | ||
| Alive | 124 (72.1%) | 105 (61.0%) |
| Dead | 48 (27.9%) | 67 (40.0%) |
| Disease-Free Status | ||
| Disease-Free | 74 (43.0%) | 63 (81.8%) |
| Recurred/Progressed | 81 (47.1%) | 81 (50.6%) |
| NA | 17 (9.9%) | 28 (16.3%) |
| Age | ||
| ≤65 | 70 (40.7%) | 57 (33.1%) |
| >65 | 102 (59.3%) | 115 (66.9%) |
| Gender | ||
| MALE | 110 (64.0%) | 122 (70.9%) |
| FEMALE | 62 (36.0%) | 50 (29.1%) |
| Grade | ||
| G1-G2 | 113 (65.7%) | 100 (58.1%) |
| G3-G4 | 56 (32.6%) | 70 (40.7%) |
| unknow | 3 (1.7%) | 2 (1.2%) |
| TNM Stage | ||
| Stage I–II | 126 (73.3%) | 112 (65.1%) |
| Stage III–IV | 35 (20.3%) | 50 (29.1%) |
| unknow | 11 (6.4%) | 10 (5.8%) |
| T Stage | ||
| T1-2 | 133 (77.3%) | 121 (70.3%) |
| T3-4 | 37 (22.1%) | 50 (29.1%) |
| TX | 2 (1.2%) | 1 (0.6%) |
| M stage | ||
| M0 | 120 (69.8%) | 127 (73.8%) |
| M1 | 2 (1.2%) | 2 (1.2%) |
| MX | 50 (34.3%) | 43 (25.0%) |
| N stage | ||
| N0 | 111 (64.5%) | 123 (71.5%) |
| N1 | 2 (1.2%) | 1 (0.6%) |
| NX | 59 (34.3%) | 48 (27.9%) |
| AFP level | ||
| <400 | 113 (65.7%) | 86 (50.5%) |
| ≥400 | 26 (15.1%) | 34 (19.8%) |
| NA | 33 (19.2%) | 52 (30.2%) |
| Vascular Invasion | ||
| Yes | 45 (26.2%) | 52 (30.3%) |
| None | 107 (62.2%) | 85 (49.4%) |
| NA | 20 (11.6%) | 35 (20.3%) |
| Clinical Characteristics | Univariate Cox Regression Analysis | Multivariate Cox Regression Analysis | ||
|---|---|---|---|---|
| OR (95%CI) | p Value | OR (95%CI) | p-Value | |
| Age | 1.010 (0.995–1.025) | 0.181 | ||
| Gender | 0.824 (0.560–1.214) | 0.328 | ||
| pathological grade | 1.124 (0.871–1.450) | 0.368 | ||
| TNM stage | 1.674 (1.361–2.059) | <0.001 | 1.606 (1.300–1.984) | <0.001 |
| AHSA1 expression | 1.035 (1.021–1.049) | <0.001 | 1.030 (1.016–1.045) | <0.001 |
| Clinicopathological Characteristics | Total (n = 90) | AHSA1 Expression (n) | p-Value | ||
|---|---|---|---|---|---|
| Low Expression | High Expression | ||||
| Gender | |||||
| Male | 80 | 31 | 49 | 0.494 | |
| Female | 10 | 5 | 5 | ||
| Age | |||||
| ≥60 | 22 | 9 | 13 | 0.920 | |
| <60 | 68 | 27 | 41 | ||
| HBsAg | |||||
| Positive | 70 | 25 | 45 | 0.081 | |
| Negative | 19 | 11 | 8 | ||
| HCV-Ab | |||||
| Positive | 80 | 33 | 47 | 0.934 | |
| Negative | 7 | 3 | 4 | ||
| AFP (ug/L) | |||||
| ≥400 | 32 | 13 | 19 | 0.604 | |
| <400 | 57 | 20 | 37 | ||
| ALT (U/L) | |||||
| ≥100 | 7 | 3 | 4 | 0.892 | |
| <100 | 82 | 33 | 49 | ||
| TBiL (umol/L) | |||||
| ≥17.1 | 24 | 8 | 16 | 0.406 | |
| <17.1 | 65 | 28 | 37 | ||
| Primary tumor (T) | |||||
| T1 | 63 | 27 | 36 | 0.320 | |
| T2 | 24 | 9 | 15 | ||
| T3 | 3 | 0 | 3 | ||
| Tumor size (cm) | |||||
| ≥4 | 48 | 17 | 31 | 0.343 | |
| <4 | 42 | 19 | 23 | ||
| recrudescence | |||||
| Yes | 48 | 11 | 37 | <0.001 | |
| No | 41 | 25 | 16 | ||
Publisher’s Note: MDPI stays neutral with regard to jurisdictional claims in published maps and institutional affiliations. |
© 2022 by the authors. Licensee MDPI, Basel, Switzerland. This article is an open access article distributed under the terms and conditions of the Creative Commons Attribution (CC BY) license (https://creativecommons.org/licenses/by/4.0/).
Share and Cite
Zhang, J.; Ren, Z.; Zheng, D.; Song, Z.; Lin, J.; Luo, Y.; Zou, X.; Pan, Y.; Qi, N.; Li, A.; et al. AHSA1 Promotes Proliferation and EMT by Regulating ERK/CALD1 Axis in Hepatocellular Carcinoma. Cancers 2022, 14, 4600. https://doi.org/10.3390/cancers14194600
Zhang J, Ren Z, Zheng D, Song Z, Lin J, Luo Y, Zou X, Pan Y, Qi N, Li A, et al. AHSA1 Promotes Proliferation and EMT by Regulating ERK/CALD1 Axis in Hepatocellular Carcinoma. Cancers. 2022; 14(19):4600. https://doi.org/10.3390/cancers14194600
Chicago/Turabian StyleZhang, Jiakang, Zhixuan Ren, Dayong Zheng, Zhenghui Song, Junhao Lin, Yue Luo, Xiaopei Zou, Yingying Pan, Na Qi, Aimin Li, and et al. 2022. "AHSA1 Promotes Proliferation and EMT by Regulating ERK/CALD1 Axis in Hepatocellular Carcinoma" Cancers 14, no. 19: 4600. https://doi.org/10.3390/cancers14194600
APA StyleZhang, J., Ren, Z., Zheng, D., Song, Z., Lin, J., Luo, Y., Zou, X., Pan, Y., Qi, N., Li, A., & Liu, X. (2022). AHSA1 Promotes Proliferation and EMT by Regulating ERK/CALD1 Axis in Hepatocellular Carcinoma. Cancers, 14(19), 4600. https://doi.org/10.3390/cancers14194600

