Possible Relevance of Soluble Luteinizing Hormone Receptor during Development and Adulthood in Boys and Men
Abstract
Simple Summary
Abstract
1. Introduction
2. Materials and Methods
2.1. Cohorts
2.1.1. Young Men from the General Population
2.1.2. Pre- and Post-Pubertal Healthy Boys
2.1.3. Infertile Men without Serious Comorbidity
2.1.4. Men and Boys with Klinefelter Syndrome and Patients with Anorchia
2.1.5. Adults Undergoing Splanchnicus Flow Measurement
2.1.6. Intervention Study: Healthy Men Exposed to Human Chorion Gonadotropin
2.2. Mice, Human Tissue, and Cell Lines
2.3. Biochemical Analyses
2.3.1. Liquid Chromatography–Mass Spectrometry (LC–MS/MS)
2.3.2. Semen Analysis
2.3.3. Reverse Transcriptase PCR (RT-PCR)
2.3.4. Western Blotting
2.3.5. Immunohistochemistry
2.4. Statistical Analyses
3. Results
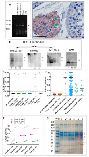
3.1. Several Isoforms of LHCGR Is Expressed in Testis and Detected in Serum
3.2. sLHCGR Is Detectable in Body Fluids but Undetectable in Serum from Xenograft Mice
3.3. LC-MS/MS on Human Serum
3.4. Serum sLHCGR. Diurnal Variation, Stability, Reproducibility, Freeze, and Thaw
3.5. Serum and Urine LHCGR Are Influenced by Treatment with Human Chorion Gonadotropin
3.6. Longitudinal Measurement in Children Show a Decline in sLHCGR during Puberty Only in Healthy Boys
3.7. Serum sLHCGR Is Associated with the Gonadal Marker Inhibin/FSH Ratio and Estradiol in Healthy Men
3.8. Seminal Fluid sLHCGR Is Associated with Semen Quality and FSH
3.9. sLHCGR Bound to hCG in Serum Is Unchanged after Injection of 5000 IU Hcg
4. Discussion
4.1. sLHCGR in Body Fluids Detected by ELISA and LC-MS/MS
4.2. sLHCGR Bound Fraction and Dynamics
4.3. sLHCGR Is Linked with Pituitary and Gonadal Function
4.4. Biological Role of sLHCGR
4.5. sLHCGR Origin and Target
4.6. Diagnostic Potential
5. Conclusions
Supplementary Materials
Author Contributions
Funding
Institutional Review Board Statement
Informed Consent Statement
Data Availability Statement
Acknowledgments
Conflicts of Interest
References
- Dufau, M.L. The luteinizing hormone receptor. Annu. Rev. Physiol. 1998, 60, 461–496. [Google Scholar] [CrossRef]
- Rao, C.V. Differential properties of human chorionic gonadotrophin and human luteinizing hormone binding to plasma membranes of bovine corpora lutea. Acta Endocrinol. 1979, 90, 696–710. [Google Scholar] [CrossRef] [PubMed]
- Odell, W.D.; Griffin, J. Pulsatile secretion of human chorionic gonadotropin in normal adults. N. Engl. J. Med. 1987, 317, 1688–1691. [Google Scholar] [CrossRef]
- Bang, A.K.; Nordkap, L.; Almstrup, K.; Priskorn, L.; Petersen, J.H.; Rajpert-De Meyts, E.; Andersson, A.-M.; Juul, A.; Jørgensen, N. Dynamic GnRH and hCG testing: Establishment of new diagnostic reference levels. Eur. J. Endocrinol. 2017, 176, 379–391. [Google Scholar] [CrossRef] [PubMed]
- Zhang, F.P.; Poutanen, M.; Wilbertz, J.; Huhtaniemi, I. Normal prenatal but arrested postnatal sexual development of luteinizing hormone receptor knockout (LuRKO) mice. Mol. Endocrinol. 2001, 15, 172–183. [Google Scholar] [CrossRef] [PubMed]
- Bruysters, M.; Christin-Maitre, S.; Verhoef-Post, M.; Sultan, C.; Auger, J.; Faugeron, I.; Larue, L.; Lumbroso, S.; Themmen, A.P.N.; Bouchard, P. A new LH receptor splice mutation responsible for male hypogonadism with subnormal sperm production in the propositus, and infertility with regular cycles in an affected sister. Hum. Reprod. 2008, 23, 1917–1923. [Google Scholar] [CrossRef] [PubMed]
- Latronico, A.C.; Arnhold, I.J.P. Inactivating mutations of the human luteinizing hormone receptor in both sexes. Semin. Reprod. Med. 2012, 30, 382–386. [Google Scholar] [CrossRef] [PubMed]
- Simoni, M.; Tüttelmann, F.; Michel, C.; Böckenfeld, Y.; Nieschlag, E.; Gromoll, J. Polymorphisms of the luteinizing hormone/chorionic gonadotropin receptor gene: Association with maldescended testes and male infertility. Pharmacogenet. Genom. 2008, 18, 193–200. [Google Scholar] [CrossRef]
- Ascoli, M.; Fanelli, F.; Segaloff, D.L. The lutropin/choriogonadotropin receptor, a 2002 perspective. Endocr. Rev. 2002, 23, 141–174. [Google Scholar] [CrossRef] [PubMed]
- Tena-Sempere, M.; Zhang, F.P.; Huhtaniemi, I. Persistent expression of a truncated form of the luteinizing hormone receptor messenger ribonucleic acid in the rat testis after selective Leydig cell destruction by ethylene dimethane sulfonate. Endocrinology 1994, 135, 1018–1024. [Google Scholar] [CrossRef]
- Fluhr, H.; Bischof-Islami, D.; Krenzer, S.; Licht, P.; Bischof, P.; Zygmunt, M. Human chorionic gonadotropin stimulates matrix metalloproteinases-2 and -9 in cytotrophoblastic cells and decreases tissue inhibitor of metalloproteinases-1, -2, and -3 in decidualized endometrial stromal cells. Fertil. Steril. 2008, 90, 1390–1395. [Google Scholar] [CrossRef] [PubMed]
- Licht, P.; Fluhr, H.; Neuwinger, J.; Wallwiener, D.; Wildt, L. Is human chorionic gonadotropin directly involved in the regulation of human implantation? Mol. Cell. Endocrinol. 2007, 269, 85–92. [Google Scholar] [CrossRef] [PubMed]
- Li, Y.-X.; Guo, X.; Gulappa, T.; Menon, B.; Menon, K.M.J. SREBP Plays a Regulatory Role in LH/hCG Receptor mRNA Expression in Human Granulosa-Lutein cells. J. Clin. Endocrinol. Metab. 2019. [Google Scholar] [CrossRef]
- Menon, K.M.J.; Menon, B.; Wang, L.; Gulappa, T.; Harada, M. Molecular regulation of gonadotropin receptor expression: Relationship to sterol metabolism. Mol. Cell. Endocrinol. 2010, 329, 26–32. [Google Scholar] [CrossRef] [PubMed]
- Chambers, A.E.; Griffin, C.; Naif, S.A.; Mills, I.; Mills, W.E.; Syngelaki, A.; Nicolaides, K.H.; Banerjee, S. Quantitative ELISAs for serum soluble LHCGR and hCG-LHCGR complex: Potential diagnostics in first trimester pregnancy screening for stillbirth, Down’s syndrome, preterm delivery and preeclampsia. Reprod. Biol. Endocrinol. 2012, 10, 113. [Google Scholar] [CrossRef]
- Chambers, A.E.; Nayini, K.P.; Mills, W.E.; Lockwood, G.M.; Banerjee, S. Circulating LH/hCG receptor (LHCGR) may identify pre-treatment IVF patients at risk of OHSS and poor implantation. Reprod. Biol. Endocrinol. 2011, 9, 161. [Google Scholar] [CrossRef] [PubMed]
- Chambers, A.E.; Stanley, P.F.; Randeva, H.; Banerjee, S. Microvesicle-mediated release of soluble LH/hCG receptor (LHCGR) from transfected cells and placenta explants. Reprod. Biol. Endocrinol. 2011, 9, 64. [Google Scholar] [CrossRef]
- Gao, H.J.; Chen, Y.J.; Zuo, D.; Xiao, M.M.; Li, Y.; Guo, H.; Zhang, N.; Chen, R.B. Quantitative proteomic analysis for high-throughput screening of differential glycoproteins in hepatocellular carcinoma serum. Cancer Biol. Med. 2015, 12, 246–254. [Google Scholar] [CrossRef] [PubMed]
- Priskorn, L.; Nordkap, L.; Bang, A.K.; Krause, M.; Holmboe, S.A.; Egeberg Palme, D.L.; Winge, S.B.; Mørup, N.; Carlsen, E.; Joensen, U.N.; et al. Average sperm count remains unchanged despite reduction in maternal smoking: Results from a large cross-sectional study with annual investigations over 21 years. Hum. Reprod. 2018, 33, 998–1008. [Google Scholar] [CrossRef] [PubMed]
- Sørensen, K.; Aksglaede, L.; Petersen, J.H.; Juul, A. Recent changes in pubertal timing in healthy Danish boys: Associations with body mass index. J. Clin. Endocrinol. Metab. 2010, 95, 263–270. [Google Scholar] [CrossRef]
- Blomberg Jensen, M.; Lawaetz, J.G.; Petersen, J.H.; Juul, A.; Jørgensen, N. Effects of Vitamin D Supplementation on Semen Quality, Reproductive Hormones, and Live Birth Rate: A Randomized Clinical Trial. J. Clin. Endocrinol. Metab. 2018, 103, 870–881. [Google Scholar] [CrossRef]
- Blomberg Jensen, M.; Gerner Lawaetz, J.; Andersson, A.-M.; Petersen, J.H.; Nordkap, L.; Bang, A.K.; Ekbom, P.; Joensen, U.N.; Prætorius, L.; Lundstrøm, P.; et al. Vitamin D deficiency and low ionized calcium are linked with semen quality and sex steroid levels in infertile men. Hum. Reprod. 2016, 31, 1875–1885. [Google Scholar] [CrossRef] [PubMed]
- Lorenzen, M.; Nielsen, J.E.; Andreassen, C.H.; Juul, A.; Toft, B.G.; Rajpert-De Meyts, E.; Daugaard, G.; Blomberg Jensen, M. Luteinizing Hormone Receptor Is Expressed in Testicular Germ Cell Tumors: Possible Implications for Tumor Growth and Prognosis. Cancers 2020, 12, 1358. [Google Scholar] [CrossRef] [PubMed]
- Eldrup, E.; Theilade, S.; Lorenzen, M.; Andreassen, C.H.; Poulsen, K.H.; Nielsen, J.E.; Hansen, D.; El Fassi, D.; Berg, J.O.; Bagi, P.; et al. Hypercalcemia After Cosmetic Oil Injections: Unraveling Etiology, Pathogenesis, and Severity. J. Bone Miner. Res. 2020, 36, 322–333. [Google Scholar] [CrossRef]
- Jørgensen, A.; Macdonald, J.; Nielsen, J.E.; Kilcoyne, K.R.; Perlman, S.; Lundvall, L.; Langhoff Thuesen, L.; Juul Hare, K.; Frederiksen, H.; Andersson, A.-M.; et al. Nodal Signaling Regulates Germ Cell Development and Establishment of Seminiferous Cords in the Human Fetal Testis. Cell Rep. 2018, 25, 1924–1937.e4. [Google Scholar] [CrossRef]
- Chambers, A.E.; Fairbairn, C.; Gaudoin, M.; Mills, W.; Woo, I.; Pandian, R.; Stanczyk, F.Z.; Chung, K.; Banerjee, S. Soluble LH-HCG receptor and oestradiol as predictors of pregnancy and live birth in IVF. Reprod. Biomed. Online 2019, 38, 159–168. [Google Scholar] [CrossRef] [PubMed]
- Vermeulen, A.; Verdonck, L.; Kaufman, J.M. A Critical Evaluation of Simple Methods for the Estimation of Free Testosterone in Serum. J. Clin. Endocrinol. Metab. 1999, 84, 3666–3672. [Google Scholar] [CrossRef]
- Mazer, N.A. A novel spreadsheet method for calculating the free serum concentrations of testosterone, dihydrotestosterone, estradiol, estrone and cortisol: With illustrative examples from male and female populations. Steroids 2009, 74, 512–519. [Google Scholar] [CrossRef]
- Menkveld, R.; Stander, F.S.; Kotze, T.J.; Kruger, T.F.; van Zyl, J.A. The evaluation of morphological characteristics of human spermatozoa according to stricter criteria. Hum. Reprod. 1990, 5, 586–592. [Google Scholar] [CrossRef] [PubMed]
- Bukovsky, A.; Indrapichate, K.; Fujiwara, H.; Cekanova, M.; Ayala, M.E.; Dominguez, R.; Caudle, M.R.; Wimalsena, J.; Elder, R.F.; Copas, P.; et al. Multiple luteinizing hormone receptor (LHR) protein variants, interspecies reactivity of anti-LHR mAb clone 3B5, subcellular localization of LHR in human placenta, pelvic floor and brain, and possible role for LHR in the development of abnormal pregnancy. Reprod. Biol. Endocrinol. 2003, 1, 46. [Google Scholar] [CrossRef]
- Bozon, V.; Couture, L.; Pajot-Augy, E.; Richard, F.; Remy, J.-J.; Salesse, R. Rescue of intracellularly trapped lutropin receptor exodomain by endodomain and reconstitution of a functional membrane receptor: Interaction between exo- and endodomains. Protein Expr. Purif. 2002, 25, 114–123. [Google Scholar] [CrossRef]
- Funaro, A.; Sapino, A.; Ferranti, B.; Horenstein, A.L.; Castellano, I.; Bagni, B.; Garotta, G.; Malavasi, F. Functional, structural, and distribution analysis of the chorionic gonadotropin receptor using murine monoclonal antibodies. J. Clin. Endocrinol. Metab. 2003, 88, 5537–5546. [Google Scholar] [CrossRef] [PubMed]
- Rivero-Müller, A.; Chou, Y.-Y.; Ji, I.; Lajic, S.; Hanyaloglu, A.C.; Jonas, K.; Rahman, N.; Ji, T.H.; Huhtaniemi, I. Rescue of defective G protein-coupled receptor function in vivo by intermolecular cooperation. Proc. Natl. Acad. Sci. USA 2010, 107, 2319–2324. [Google Scholar] [CrossRef] [PubMed]
- Dickinson, R.E.; Stewart, A.J.; Myers, M.; Millar, R.P.; Duncan, W.C. Differential expression and functional characterization of luteinizing hormone receptor splice variants in human luteal cells: Implications for luteolysis. Endocrinology 2009, 150, 2873–2881. [Google Scholar] [CrossRef]
- Yamashita, S.; Nakamura, K.; Omori, Y.; Tsunekawa, K.; Murakami, M.; Minegishi, T. Association of human follitropin (FSH) receptor with splicing variant of human lutropin/choriogonadotropin receptor negatively controls the expression of human FSH receptor. Mol. Endocrinol. 2005, 19, 2099–2111. [Google Scholar] [CrossRef] [PubMed][Green Version]
- Korol, P.; Jaranowska, M.; Pawlikowski, M. Immunohistochemical demonstration of LH/CG receptors in non-neoplastic human adrenal cortex and adrenocortical tumors. Folia Histochem. Cytobiol. 2019, 57, 23–27. [Google Scholar] [CrossRef] [PubMed]
- Dunkel, L.; Raivio, T.; Laine, J.; Holmberg, C. Circulating luteinizing hormone receptor inhibitor(s) in boys with chronic renal failure. Kidney Int. 1997, 51, 777–784. [Google Scholar] [CrossRef][Green Version]
- Rao, C.V.; Lei, Z.M. The past, present and future of nongonadal LH/hCG actions in reproductive biology and medicine. Mol. Cell. Endocrinol. 2007, 269, 2–8. [Google Scholar] [CrossRef]
- Abdallah, M.A.; Lei, Z.M.; Li, X.; Greenwold, N.; Nakajima, S.T.; Jauniaux, E.; Rao, C.V. Human fetal nongonadal tissues contain human chorionic gonadotropin/luteinizing hormone receptors. J. Clin. Endocrinol. Metab. 2004, 89, 952–956. [Google Scholar] [CrossRef]






| Cross-Sectional Analyses | |||||||||
|---|---|---|---|---|---|---|---|---|---|
| hCG Injection Men | Young Healthy Men | Infertile Men | |||||||
| Mean | SD | n | Mean | SD | n | Mean | SD | n | |
| Age (years) | 31.0 | 8.2 | 11 | 19.1 | 3.1 | 146 | 34.8 | 6.6 | 330 |
| BMI (kg/m2) | 23.1 | 2.1 | 11 | 22.1 | 2.7 | 142 | 26.4 | 4.4 | 301 |
| LH serum (IU/L) | 3.3 | 1.6 | 11 | 4.1 | 1.8 | 148 | 4.4 | 2.4 | 301 |
| FSH serum (IU/L) | 4.0 | 2.7 | 11 | 3.6 | 2.7 | 148 | 5.3 | 4.2 | 301 |
| Testosterone serum (nmol/L) | 19.6 | 3.6 | 11 | 17.7 | 6.5 | 148 | 14.4 | 4.6 | 301 |
| Estradiol serum (pmol/L) | 88.0 | 27.0 | 11 | 84.7 | 26.5 | 148 | 100.3 | 26.8 | 301 |
| SHBG serum (nmol/L) | 29.4 | 8.5 | 11 | 28.4 | 12.3 | 148 | 30.68 | 12.1 | 301 |
| Inhibin B serum (pg/mL) | 192.4 | 66.1 | 11 | 182 | 75 | 148 | 159 | 78 | 301 |
| Inhibin B/FSH-ratio serum | 96.9 | 90.6 | 11 | 88 | 106 | 148 | 55 | 65 | 301 |
| AMH serum (pmol/L) | 46.5 | 17.6 | 11 | - | - | - | 40 | 26 | 301 |
| sLHCGR serum (pmol/mL) | 0.61 | 1.08 | 11 | 2.7 | 6.4 | 148 | 1.05 | 3.15 | 297 |
| sLHCGR urine (pmol/mL) | 0.024 | 0.017 | 11 | - | - | - | - | - | - |
| sLHCGR seminal fluid (pmol/mL) | - | - | - | 0.10 | 0.24 | 59 | 0.05 | 0.08 | 61 |
| Testicular size (mL) | - | - | - | 13.3 | 4.0 | 144 | 12.7 | 4.2 | 275 |
| Semen volume (mL) | - | - | - | 3.4 | 1.3 | 148 | 3.9 | 1.8 | 330 |
| Total sperm count * (mill) | - | - | - | 140 | 125 | 146 | 96 | 127 | 329 |
| Sperm concentration * (mill/mL) | - | - | - | 40 | 43 | 146 | 27 | 33.9 | 330 |
| Progressive motile sperm (%) | - | - | - | 58 | 17 | 146 | 32 | 19.8 | 315 |
| Morpholgical normal sperm (%) | - | - | - | 7.6 | 4.3 | 145 | 3.3 | 2.9 | 320 |
| Longitudinal Measurements of Peripubertal Boys | ||||||
|---|---|---|---|---|---|---|
| First Examination | Last Examination | |||||
| Pre-Pubertal | Post-Pubertal | |||||
| Mean | SD | n | Mean | SD | n | |
| Age (years) | 9.11 | 0.96 | 36 | 14.79 | 1.44 | 36 |
| BMI (kg/m2) | 17.32 | 2.1 | 36 | 20.37 | 3.6 | 36 |
| Testicular size (mL) | 2.1 | 0.4 | 36 | 15.7 | 5.5 | 36 |
| sLHCGR (pmol/mL) | 1.36 | 2.21 | 34 | 0.56 | 0.83 | 32 |
| LH (IU/L) | 0.090 | 0.12 | 36 | 2.85 | 1.28 | 36 |
| FSH (IU/L) | 0.79 | 0.45 | 36 | 3.31 | 1.44 | 36 |
| Testosterone (nmol/L) | <LOD | - | 36 | 14.34 | 4.83 | 36 |
| Androstenedione (nmol/L) | 1.07 | 1.19 | 36 | 3.43 | 1.58 | 7 |
| DHEASO4 (µg/L) | 1.58 | 1.15 | 36 | 2.58 | 1.16 | 7 |
| Estradiol (pmol/L) | <LOD * | - | 36 | 61.39 | 28.52 | 36 |
| SHBG (nmol/L) | 124 | 41 | 36 | 43.18 | 27.00 | 36 |
| Inhibin B (pg/mL) | 92 | 32 | 36 | 218.53 | 72.54 | 36 |
| Inhibin B/FSH-ratio | 164 | 107 | 36 | 90 | 72 | 36 |
| IGF-1 (µg/L) | 182 | 65 | 36 | 442 | 137 | 16 |
| IGF-BP3 (µg/L) | 3529 | 786 | 36 | 4981 | 723 | 16 |
| Urinary LH (IU/L) | 0.53 | 1.15 | 35 | 3.18 | 2.18 | 28 |
| Age at pubertal onset, range (years) | 9.86–13.73 | |||||
| Age at pubertal onset, mean (years) | 11.41 | |||||
| Number of examinations, range | 5–6 | |||||
| Age at examination, range (years) | 6.4–16.4 | |||||
| Cross Sectional Analysis of Men with Klinefelter Syndrome | ||||||
|---|---|---|---|---|---|---|
| Pre-Pubertal | Post-Pubertal | |||||
| Mean | SD | n | Mean | SD | n | |
| Age (years) | 6.53 | 3.48 | 16 | 23.29 | 10.26 | 47 |
| sLHCGR (pmol/mL) | 1.32 | 1.14 | 16 | 0.92 | 2.55 | 47 |
| LH (IU/L) | 0.10 | 0.13 | 16 | 10.24 | 8.43 | 47 |
| FSH (IU/L) | 0.63 | 0.38 | 15 | 21.39 | 21.34 | 26 |
| Testosterone (nmol/L) | <LOD | - | 16 | 11.89 | 5.74 | 47 |
| Estradiol (pmol/L) | <LOD | - | 16 | 60.13 | 33.80 | 47 |
| SHBG (nmol/L) | 125 | 40 | 16 | 35 | 18 | 47 |
| Inhibin B (pg/mL) | 93 | 66 | 5 | 32 | 47 | 11 |
| Inhibin B/FSH-ratio | 173 | 156 | 5 | 13 | 26 | 11 |
| AMH (pmol/L) | 902 | 420 | 15 | 72 | 132 | 38 |
| KS boys followed longitudinally (n = 7) | ||||||
| Age at pubertal onset, range (years) | 9.60–12.85 | |||||
| Age at pubertal onset, mean (years) | 11.76 | |||||
| Number of examinations, range | 3–6 | |||||
| Age at examination, range (years) | 7.44–16.10 | |||||
Publisher’s Note: MDPI stays neutral with regard to jurisdictional claims in published maps and institutional affiliations. |
© 2021 by the authors. Licensee MDPI, Basel, Switzerland. This article is an open access article distributed under the terms and conditions of the Creative Commons Attribution (CC BY) license (http://creativecommons.org/licenses/by/4.0/).
Share and Cite
Juel Mortensen, L.; Lorenzen, M.; Jørgensen, A.; Albrethsen, J.; Jørgensen, N.; Møller, S.; Andersson, A.-M.; Juul, A.; Blomberg Jensen, M. Possible Relevance of Soluble Luteinizing Hormone Receptor during Development and Adulthood in Boys and Men. Cancers 2021, 13, 1329. https://doi.org/10.3390/cancers13061329
Juel Mortensen L, Lorenzen M, Jørgensen A, Albrethsen J, Jørgensen N, Møller S, Andersson A-M, Juul A, Blomberg Jensen M. Possible Relevance of Soluble Luteinizing Hormone Receptor during Development and Adulthood in Boys and Men. Cancers. 2021; 13(6):1329. https://doi.org/10.3390/cancers13061329
Chicago/Turabian StyleJuel Mortensen, Li, Mette Lorenzen, Anne Jørgensen, Jakob Albrethsen, Niels Jørgensen, Søren Møller, Anna-Maria Andersson, Anders Juul, and Martin Blomberg Jensen. 2021. "Possible Relevance of Soluble Luteinizing Hormone Receptor during Development and Adulthood in Boys and Men" Cancers 13, no. 6: 1329. https://doi.org/10.3390/cancers13061329
APA StyleJuel Mortensen, L., Lorenzen, M., Jørgensen, A., Albrethsen, J., Jørgensen, N., Møller, S., Andersson, A.-M., Juul, A., & Blomberg Jensen, M. (2021). Possible Relevance of Soluble Luteinizing Hormone Receptor during Development and Adulthood in Boys and Men. Cancers, 13(6), 1329. https://doi.org/10.3390/cancers13061329

