CDKN2A-Mutated Pancreatic Ductal Organoids from Induced Pluripotent Stem Cells to Model a Cancer Predisposition Syndrome
Abstract
Simple Summary
Abstract
1. Introduction
2. Results
2.1. Generation of Patient-Specific CDKN2A-Mutated Induced Pluripotent Stem Cells
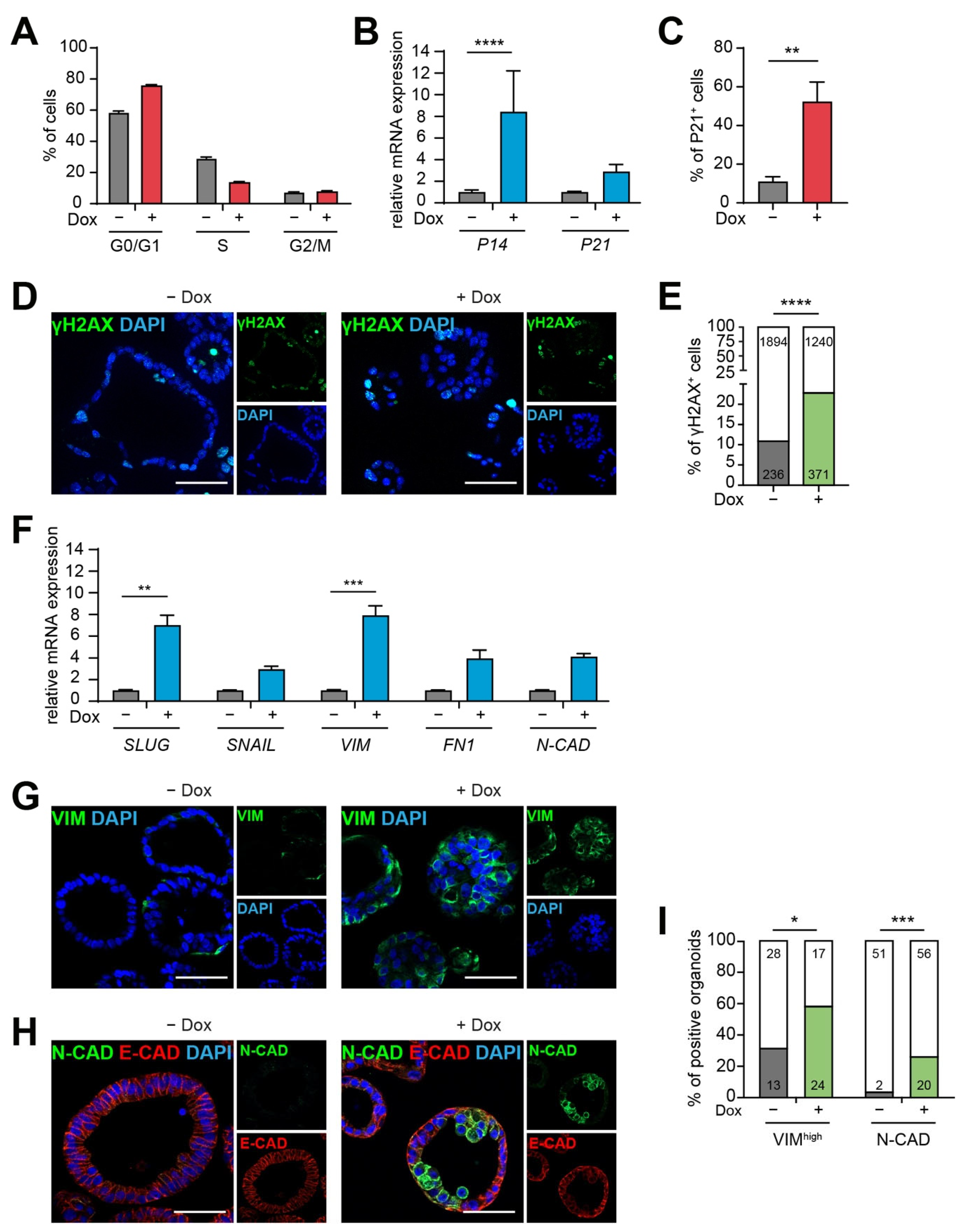
2.2. CDKN2A-Mutated PDLOs Display Oncogenic Effects after KRASG12D Induction
2.3. Tumor Formation in Xenotransplantation Experiments
2.4. Checkpoint Integrity in CDKN2AWT/# PDLO Grafts
3. Discussion
4. Materials and Methods
4.1. Materials Availability
4.2. Patient Material
4.3. Reprogramming Strategy for iPSC Generation
4.4. Embryonic and Induced Pluripotent Stem Cells
4.5. All-In-One piggyBac-System and Nucleofection
4.6. Pancreatic Progenitor Differentiation
4.7. PDLO Culture
4.8. Orthotopic Transplantation of PDLOs
4.9. qPCR Experiments
4.10. Flow Cytometry
4.11. Cell Cycle Analysis
4.12. ICC Staining
4.13. Paraffin Embedding of PDLOs
4.14. Staining on Paraffin Tissue Sections
4.15. Statistical Analysis
4.15.1. Flow Cytometry and qPCR of PDLOs
4.15.2. Bright Field Image Analysis of PDLOs
4.15.3. Quantification of IF images
5. Conclusions
Author Contributions
Funding
Institutional Review Board Statement
Informed Consent Statement
Data Availability Statement
Acknowledgments
Conflicts of Interest
References
- Rawla, P.; Sunkara, T.; Gaduputi, V. Epidemiology of pancreatic cancer: Global trends, etiology and risk factors. World J. Oncol. 2019, 10, 10. [Google Scholar] [CrossRef] [PubMed]
- Roberts, N.J.; Norris, A.L.; Petersen, G.M.; Bondy, M.L.; Brand, R.; Gallinger, S.; Kurtz, R.C.; Olson, S.H.; Rustgi, A.K.; Schwartz, A.G.; et al. Whole Genome Sequencing Defines the Genetic Heterogeneity of Familial Pancreatic Cancer. Cancer Discov. 2016, 6, 166–175. [Google Scholar] [CrossRef] [PubMed]
- Perkhofer, L.; Gout, J.; Roger, E.; Kude de Almeida, F.; Baptista Simões, C.; Wiesmüller, L.; Seufferlein, T.; Kleger, A. DNA damage repair as a target in pancreatic cancer: State-of-the-art and future perspectives. Gut 2021, 70, 606–617. [Google Scholar] [CrossRef] [PubMed]
- Russell, R.; Perkhofer, L.; Liebau, S.; Lin, Q.; Lechel, A.; Feld, F.M.; Hessmann, E.; Gaedcke, J.; Guthle, M.; Zenke, M.; et al. Loss of ATM accelerates pancreatic cancer formation and epithelial-mesenchymal transition. Nat. Commun. 2015, 6, 7677. [Google Scholar] [CrossRef] [PubMed]
- Gout, J.; Perkhofer, L.; Morawe, M.; Arnold, F.; Ihle, M.; Biber, S.; Lange, S.; Roger, E.; Kraus, J.M.; Stifter, K.; et al. Synergistic targeting and resistance to PARP inhibition in DNA damage repair-deficient pancreatic cancer. Gut 2021, 70, 743–760. [Google Scholar] [CrossRef]
- Chaffee, K.G.; Oberg, A.L.; McWilliams, R.R.; Majithia, N.; Allen, B.A.; Kidd, J.; Singh, N.; Hartman, A.R.; Wenstrup, R.J.; Petersen, G.M. Prevalence of germ-line mutations in cancer genes among pancreatic cancer patients with a positive family history. Genet. Med. 2018, 20, 119–127. [Google Scholar] [CrossRef] [PubMed]
- Zhen, D.B.; Rabe, K.G.; Gallinger, S.; Syngal, S.; Schwartz, A.G.; Goggins, M.G.; Hruban, R.H.; Cote, M.L.; McWilliams, R.R.; Roberts, N.J.; et al. BRCA1, BRCA2, PALB2, and CDKN2A mutations in familial pancreatic cancer: A PACGENE study. Genet. Med. Off. J. Am. Coll. Med Genet. 2015, 17, 569–577. [Google Scholar] [CrossRef]
- Goldstein, A.M.; Chan, M.; Harland, M.; Gillanders, E.M.; Hayward, N.K.; Avril, M.-F.; Azizi, E.; Bianchi-Scarra, G.; Bishop, D.T.; Bressac-de Paillerets, B. High-risk melanoma susceptibility genes and pancreatic cancer, neural system tumors, and uveal melanoma across GenoMEL. Cancer Res. 2006, 66, 9818–9828. [Google Scholar] [CrossRef]
- Soura, E.; Eliades, P.J.; Shannon, K.; Stratigos, A.J.; Tsao, H. Hereditary melanoma: Update on syndromes and management: Genetics of familial atypical multiple mole melanoma syndrome. J. Am. Acad. Derm. 2016, 74, 395–407. [Google Scholar] [CrossRef]
- Bergman, W.; Watson, P.; De Jong, J.; Lynch, H.; Fusaro, R. Systemic cancer and the FAMMM syndrome. Br. J. Cancer 1990, 61, 932–936. [Google Scholar] [CrossRef]
- Lynch, H.T.; Fusaro, R.M.; Lynch, J.F.; Brand, R. Pancreatic cancer and the FAMMM syndrome. Fam. Cancer 2008, 7, 103–112. [Google Scholar] [CrossRef]
- Hohwieler, M.; Muller, M.; Frappart, P.O.; Heller, S. Pancreatic Progenitors and Organoids as a Prerequisite to Model Pancreatic Diseases and Cancer. Stem Cells Int. 2019, 2019, 9301382. [Google Scholar] [CrossRef] [PubMed]
- Breunig, M.; Merkle, J.; Wagner, M.; Melzer, M.K.; Barth, T.F.E.; Engleitner, T.; Krumm, J.; Wiedenmann, S.; Cohrs, C.M.; Perkhofer, L.; et al. Modeling plasticity and dysplasia of pancreatic ductal organoids derived from human pluripotent stem cells. Cell Stem Cell 2021, 28, 1105–1124.e1119. [Google Scholar] [CrossRef] [PubMed]
- Wiedenmann, S.; Breunig, M.; Merkle, J.; von Toerne, C.; Georgiev, T.; Moussus, M.; Schulte, L.; Seufferlein, T.; Sterr, M.; Lickert, H.; et al. Single-cell-resolved differentiation of human induced pluripotent stem cells into pancreatic duct-like organoids on a microwell chip. Nat. Biomed. Eng. 2021, 5, 897–913. [Google Scholar] [CrossRef] [PubMed]
- Boj, S.F.; Hwang, C.-I.; Baker, L.A.; Chio, I.I.C.; Engle, D.D.; Corbo, V.; Jager, M.; Ponz-Sarvise, M.; Tiriac, H.; Spector, M.S. Organoid models of human and mouse ductal pancreatic cancer. Cell 2015, 160, 324–338. [Google Scholar] [CrossRef] [PubMed]
- Huang, L.; Holtzinger, A.; Jagan, I.; BeGora, M.; Lohse, I.; Ngai, N.; Nostro, C.; Wang, R.; Muthuswamy, L.B.; Crawford, H.C. Ductal pancreatic cancer modeling and drug screening using human pluripotent stem cell–and patient-derived tumor organoids. Nat. Med. 2015, 21, 1364. [Google Scholar] [CrossRef]
- Huang, L.; Desai, R.; Conrad, D.N.; Leite, N.C.; Akshinthala, D.; Lim, C.M.; Gonzalez, R.; Muthuswamy, L.B.; Gartner, Z.; Muthuswamy, S.K. Commitment and oncogene-induced plasticity of human stem cell-derived pancreatic acinar and ductal organoids. Cell Stem Cell 2021, 28, 1090–1104.e1096. [Google Scholar] [CrossRef]
- Hohwieler, M.; Illing, A.; Hermann, P.C.; Mayer, T.; Stockmann, M.; Perkhofer, L.; Eiseler, T.; Antony, J.S.; Muller, M.; Renz, S.; et al. Human pluripotent stem cell-derived acinar/ductal organoids generate human pancreas upon orthotopic transplantation and allow disease modelling. Gut 2017, 66, 473–486. [Google Scholar] [CrossRef] [PubMed]
- Kim, S.I.; Oceguera-Yanez, F.; Sakurai, C.; Nakagawa, M.; Yamanaka, S.; Woltjen, K. Inducible Transgene Expression in Human iPS Cells Using Versatile All-in-One piggyBac Transposons. Methods Mol. Biol. 2016, 1357, 111–131. [Google Scholar] [CrossRef]
- Linta, L.; Stockmann, M.; Kleinhans, K.N.; Bockers, A.; Storch, A.; Zaehres, H.; Lin, Q.; Barbi, G.; Bockers, T.M.; Kleger, A.; et al. Rat embryonic fibroblasts improve reprogramming of human keratinocytes into induced pluripotent stem cells. Stem Cells Dev. 2012, 21, 965–976. [Google Scholar] [CrossRef] [PubMed]
- Ameri, J.; Borup, R.; Prawiro, C.; Ramond, C.; Schachter, K.A.; Scharfmann, R.; Semb, H. Efficient Generation of Glucose-Responsive Beta Cells from Isolated GP2(+) Human Pancreatic Progenitors. Cell Rep. 2017, 19, 36–49. [Google Scholar] [CrossRef]
- Mueller, S.; Engleitner, T.; Maresch, R.; Zukowska, M.; Lange, S.; Kaltenbacher, T.; Konukiewitz, B.; Ollinger, R.; Zwiebel, M.; Strong, A.; et al. Evolutionary routes and KRAS dosage define pancreatic cancer phenotypes. Nature 2018, 554, 62–68. [Google Scholar] [CrossRef] [PubMed]
- Seino, T.; Kawasaki, S.; Shimokawa, M.; Tamagawa, H.; Toshimitsu, K.; Fujii, M.; Ohta, Y.; Matano, M.; Nanki, K.; Kawasaki, K.; et al. Human Pancreatic Tumor Organoids Reveal Loss of Stem Cell Niche Factor Dependence during Disease Progression. Cell Stem Cell 2018, 22, 454–467.e456. [Google Scholar] [CrossRef] [PubMed]
- Weber, H.O.; Samuel, T.; Rauch, P.; Funk, J.O. Human p14(ARF)-mediated cell cycle arrest strictly depends on intact p53 signaling pathways. Oncogene 2002, 21, 3207–3212. [Google Scholar] [CrossRef][Green Version]
- Nieto, M.A.; Huang, R.Y.J.; Jackson, R.A.; Thiery, J.P. EMT: 2016. Cell 2016, 166, 21–45. [Google Scholar] [CrossRef] [PubMed]
- Mejlvang, J.; Kriajevska, M.; Vandewalle, C.; Chernova, T.; Sayan, A.E.; Berx, G.; Mellon, J.K.; Tulchinsky, E. Direct repression of cyclin D1 by SIP1 attenuates cell cycle progression in cells undergoing an epithelial mesenchymal transition. Mol. Biol. Cell 2007, 18, 4615–4624. [Google Scholar] [CrossRef]
- Vega, S.; Morales, A.V.; Ocaña, O.H.; Valdés, F.; Fabregat, I.; Nieto, M.A. Snail blocks the cell cycle and confers resistance to cell death. Genes Dev. 2004, 18, 1131–1143. [Google Scholar] [CrossRef]
- Soufir, N.; Avril, M.F.; Chompret, A.; Demenais, F.; Bombled, J.; Spatz, A.; Stoppa-Lyonnet, D.; Bénard, J.; Bressac-de Paillerets, B. Prevalence of p16 and CDK4 germline mutations in 48 melanoma-prone families in France. The French Familial Melanoma Study Group. Hum. Mol. Genet. 1998, 7, 209–216. [Google Scholar] [CrossRef]
- Puig, S.; Potrony, M.; Cuellar, F.; Puig-Butille, J.A.; Carrera, C.; Aguilera, P.; Nagore, E.; Garcia-Casado, Z.; Requena, C.; Kumar, R.; et al. Characterization of individuals at high risk of developing melanoma in Latin America: Bases for genetic counseling in melanoma. Genet. Med. 2016, 18, 727–736. [Google Scholar] [CrossRef]
- Ciotti, P.; Struewing, J.P.; Mantelli, M.; Chompret, A.; Avril, M.F.; Santi, P.L.; Tucker, M.A.; Bianchi-Scarrà, G.; Bressac-de Paillerets, B.; Goldstein, A.M. A single genetic origin for the G101W CDKN2A mutation in 20 melanoma-prone families. Am. J. Hum. Genet. 2000, 67, 311–319. [Google Scholar] [CrossRef][Green Version]
- Ghiorzo, P.; Fornarini, G.; Sciallero, S.; Battistuzzi, L.; Belli, F.; Bernard, L.; Bonelli, L.; Borgonovo, G.; Bruno, W.; De Cian, F.; et al. CDKN2A is the main susceptibility gene in Italian pancreatic cancer families. J. Med. Genet. 2012, 49, 164–170. [Google Scholar] [CrossRef]
- Ghiorzo, P.; Pastorino, L.; Bonelli, L.; Cusano, R.; Nicora, A.; Zupo, S.; Queirolo, P.; Sertoli, M.; Pugliese, V.; Bianchi-Scarrà, G. INK4/ARF germline alterations in pancreatic cancer patients. Ann. Oncol. 2004, 15, 70–78. [Google Scholar] [CrossRef]
- Rizos, H.; Darmanian, A.P.; Holland, E.A.; Mann, G.J.; Kefford, R.F. Mutations in the INK4a/ARF melanoma susceptibility locus functionally impair p14ARF. J. Biol. Chem. 2001, 276, 41424–41434. [Google Scholar] [CrossRef]
- Tevelev, A.; Byeon, I.J.; Selby, T.; Ericson, K.; Kim, H.J.; Kraynov, V.; Tsai, M.D. Tumor suppressor p16INK4A: Structural characterization of wild-type and mutant proteins by NMR and circular dichroism. Biochemistry 1996, 35, 9475–9487. [Google Scholar] [CrossRef] [PubMed]
- Schwitzgebel, V.M. Many faces of monogenic diabetes. J. Diabetes Investig. 2014, 5, 121–133. [Google Scholar] [CrossRef]
- Tulpule, A.; Kelley, J.M.; Lensch, M.W.; McPherson, J.; Park, I.H.; Hartung, O.; Nakamura, T.; Schlaeger, T.M.; Shimamura, A.; Daley, G.Q. Pluripotent stem cell models of Shwachman-Diamond syndrome reveal a common mechanism for pancreatic and hematopoietic dysfunction. Cell Stem Cell 2013, 12, 727–736. [Google Scholar] [CrossRef] [PubMed]
- Gaertner, B.; Carrano, A.C.; Sander, M. Human stem cell models: Lessons for pancreatic development and disease. Genes Dev. 2019, 33, 1475–1490. [Google Scholar] [CrossRef] [PubMed]
- Kim, S.Y.; Rane, S.G. The Cdk4-E2f1 pathway regulates early pancreas development by targeting Pdx1+ progenitors and Ngn3+ endocrine precursors. Development 2011, 138, 1903–1912. [Google Scholar] [CrossRef]
- Messal, H.A.; Alt, S.; Ferreira, R.M.M.; Gribben, C.; Wang, V.M.; Cotoi, C.G.; Salbreux, G.; Behrens, A. Tissue curvature and apicobasal mechanical tension imbalance instruct cancer morphogenesis. Nature 2019, 566, 126–130. [Google Scholar] [CrossRef]
- Lee, S.; Schmitt, C.A. The dynamic nature of senescence in cancer. Nat. Cell Biol. 2019, 21, 94–101. [Google Scholar] [CrossRef]
- Satoh, K.; Hamada, S.; Shimosegawa, T. Involvement of epithelial to mesenchymal transition in the development of pancreatic ductal adenocarcinoma. J. Gastroenterol. 2015, 50, 140–146. [Google Scholar] [CrossRef] [PubMed]
- Ruas, M.; Brookes, S.; McDonald, N.Q.; Peters, G. Functional evaluation of tumour-specific variants of p16INK4a/CDKN2A: Correlation with protein structure information. Oncogene 1999, 18, 5423–5434. [Google Scholar] [CrossRef] [PubMed]
- Ghiorzo, P.; Villaggio, B.; Sementa, A.R.; Hansson, J.; Platz, A.; Nicoló, G.; Spina, B.; Canepa, M.; Palmer, J.M.; Hayward, N.K.; et al. Expression and localization of mutant p16 proteins in melanocytic lesions from familial melanoma patients. Hum. Pathol. 2004, 35, 25–33. [Google Scholar] [CrossRef] [PubMed]
- Parry, D.; Peters, G. Temperature-sensitive mutants of p16CDKN2 associated with familial melanoma. Mol. Cell. Biol. 1996, 16, 3844–3852. [Google Scholar] [CrossRef] [PubMed]
- Gombart, A.F.; Yang, R.; Campbell, M.J.; Berman, J.D.; Koeffler, H.P. Inhibition of growth of human leukemia cell lines by retrovirally expressed wild-type p16INK4A. Leukemia 1997, 11, 1673–1680. [Google Scholar] [CrossRef] [PubMed]
- Walker, G.J.; Gabrielli, B.G.; Castellano, M.; Hayward, N.K. Functional reassessment of P16 variants using a transfection-based assay. Int. J. Cancer 1999, 82, 305–312. [Google Scholar] [CrossRef]
- Warlich, E.; Kuehle, J.; Cantz, T.; Brugman, M.H.; Maetzig, T.; Galla, M.; Filipczyk, A.A.; Halle, S.; Klump, H.; Schöler, H.R. Lentiviral vector design and imaging approaches to visualize the early stages of cellular reprogramming. Mol. Ther. 2011, 19, 782–789. [Google Scholar] [CrossRef]
- Illing, A.; Stockmann, M.; Swamy Telugu, N.; Linta, L.; Russell, R.; Muller, M.; Seufferlein, T.; Liebau, S.; Kleger, A. Definitive Endoderm Formation from Plucked Human Hair-Derived Induced Pluripotent Stem Cells and SK Channel Regulation. Stem Cells Int. 2013, 2013, 360573. [Google Scholar] [CrossRef]
- Gloeckner, C.J.; Boldt, K.; Schumacher, A.; Ueffing, M. Tandem affinity purification of protein complexes from mammalian cells by the Strep/FLAG (SF)-TAP tag. Methods Mol. Biol. 2009, 564, 359–372. [Google Scholar] [CrossRef]
- Rao, J.; Pfeiffer, M.J.; Frank, S.; Adachi, K.; Piccini, I.; Quaranta, R.; Araúzo-Bravo, M.; Schwarz, J.; Schade, D.; Leidel, S. Stepwise clearance of repressive roadblocks drives cardiac induction in human ESCs. Cell Stem Cell 2016, 18, 341–353. [Google Scholar] [CrossRef]
- Nostro, M.C.; Sarangi, F.; Yang, C.; Holland, A.; Elefanty, A.G.; Stanley, E.G.; Greiner, D.L.; Keller, G. Efficient generation of NKX6-1+ pancreatic progenitors from multiple human pluripotent stem cell lines. Stem Cell Rep. 2015, 4, 591–604. [Google Scholar] [CrossRef] [PubMed]
- Xiang, B.; Muthuswamy, S.K. Using Three-Dimensional Acinar Structures for Molecular and Cell Biological Assays. Methods Enzymol. 2006, 406, 692–701. [Google Scholar] [PubMed]
- Schindelin, J.; Arganda-Carreras, I.; Frise, E.; Kaynig, V.; Longair, M.; Pietzsch, T.; Preibisch, S.; Rueden, C.; Saalfeld, S.; Schmid, B.; et al. Fiji: An open-source platform for biological-image analysis. Nat. Methods 2012, 9, 676–682. [Google Scholar] [CrossRef] [PubMed]






| Gene | Self-Designed Primer Fwd | Self-Designed Primer Rev | Quantitect |
|---|---|---|---|
| FN1 | - | - | QT00038024 |
| HMBS | - | - | QT00494130 |
| N-CAD | - | - | QT00063196 |
| P14 | ttttcgtggttcacatcccg | gggcgctgcccatcat | - |
| P21 | gcgccatgtcagaaccgcct | gcaggcttcctgtgggcgga | - |
| SLUG | cagtgattatttccccgtatc | ccccaaagatgaggagtatc | - |
| SNAIL | gctccttcgtccttctcctc | tgacatctgagtgggtctgg | - |
| VIM | gacaatgcgtctctggcacgtctt | tcctccgcctcctgcaggttctt | - |
| Antibody | Species | Company | Catalogue No. | Condition | Dilution |
|---|---|---|---|---|---|
| CA19-9 | mouse | Thermo | MA5-12421 | ST Citrate | 1:500 |
| CLDN1 | rabbit | Abcam | ab15098 | ST Tris | 1:100 |
| cl-CASP3 | rabbit | Cell Signaling | 9664 | ST Citrate | 1:1000 |
| E-CAD | mouse | BD Bioscience | 610182 | ST Citrate | 1:1000 |
| HA-tag | rabbit | Cell Signaling | 3724 | ST Citrate | 1:500 |
| Ki-67 | mouse | Dako | M7240 | ST Citrate | 1:200 |
| Ki-67 | rabbit | Invitrogen | MA5-14520 | ST Citrate | 1:100 |
| KRT19 (IF) | mouse | Dako | M0888 | ST Citrate | 1:100 |
| KRT19 (IHC) | mouse | Dako | M0888 | Pronase | 1:100 |
| KRT7 | mouse | Dako | M7018 | Pronase | 1:200 |
| mCherry | rabbit | Abcam | ab167453 | No AGR | 1:500 |
| MUC5AC | mouse | Santa Cruz | sc-33667 | ST Citrate | 1:100 |
| N-CAD (IF) | rabbit | Cell Signaling | 13116 | ST Citrate | 1:100 |
| N-CAD (IHC) | rabbit | Cell Signaling | 13116 | ST Tris | 1:100 |
| P14 | mouse | Cell Signaling | 2407S | ST Citrate | 1:50 |
| P16 | rabbit | Abcam | ab108349 | ST Citrate | 1:400 |
| P21 | rabbit | Abcam | ab109520 | ST Citrate | 1:300 |
| P53 | mouse | Santa Cruz | sc-47698 | ST Citrate | 1:100 |
| pRB | rabbit | Cell Signaling | 8516 | ST Citrate | 1:200 |
| RB | mouse | Cell Signaling | 9309 | ST Citrate | 1:400 |
| VIM | rabbit | Cell Signaling | 5741S | ST Citrate | 1:500 |
| ZO-1 | mouse | Thermo | 33-9100 | ST Citrate | 1:500 |
| γH2AX | rabbit | Cell Signaling | 9718 | ST Citrate | 1:400 |
Publisher’s Note: MDPI stays neutral with regard to jurisdictional claims in published maps and institutional affiliations. |
© 2021 by the authors. Licensee MDPI, Basel, Switzerland. This article is an open access article distributed under the terms and conditions of the Creative Commons Attribution (CC BY) license (https://creativecommons.org/licenses/by/4.0/).
Share and Cite
Merkle, J.; Breunig, M.; Schmid, M.; Allgöwer, C.; Krüger, J.; Melzer, M.K.; Bens, S.; Siebert, R.; Perkhofer, L.; Azoitei, N.; et al. CDKN2A-Mutated Pancreatic Ductal Organoids from Induced Pluripotent Stem Cells to Model a Cancer Predisposition Syndrome. Cancers 2021, 13, 5139. https://doi.org/10.3390/cancers13205139
Merkle J, Breunig M, Schmid M, Allgöwer C, Krüger J, Melzer MK, Bens S, Siebert R, Perkhofer L, Azoitei N, et al. CDKN2A-Mutated Pancreatic Ductal Organoids from Induced Pluripotent Stem Cells to Model a Cancer Predisposition Syndrome. Cancers. 2021; 13(20):5139. https://doi.org/10.3390/cancers13205139
Chicago/Turabian StyleMerkle, Jessica, Markus Breunig, Maximilian Schmid, Chantal Allgöwer, Jana Krüger, Michael K. Melzer, Susanne Bens, Reiner Siebert, Lukas Perkhofer, Ninel Azoitei, and et al. 2021. "CDKN2A-Mutated Pancreatic Ductal Organoids from Induced Pluripotent Stem Cells to Model a Cancer Predisposition Syndrome" Cancers 13, no. 20: 5139. https://doi.org/10.3390/cancers13205139
APA StyleMerkle, J., Breunig, M., Schmid, M., Allgöwer, C., Krüger, J., Melzer, M. K., Bens, S., Siebert, R., Perkhofer, L., Azoitei, N., Seufferlein, T., Heller, S., Meier, M., Müller, M., Kleger, A., & Hohwieler, M. (2021). CDKN2A-Mutated Pancreatic Ductal Organoids from Induced Pluripotent Stem Cells to Model a Cancer Predisposition Syndrome. Cancers, 13(20), 5139. https://doi.org/10.3390/cancers13205139

