Prognostic Immune Cell Profiling of Malignant Pleural Effusion Patients by Computerized Immunohistochemical and Transcriptional Analysis
Abstract
1. Introduction
2. Results
2.1. Cohort Description
2.2. High CD20+/CD45+, but Low MPO+/CD45+ Cells Ratios by Computerized IHC Analysis, Are Generally Favourable MPE Prognosticators
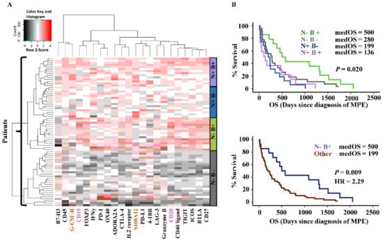
2.3. Immune Gene Signature of High B Cells and Low Neutrophils Corresponding Gene Expressions Is a Good Prognostic Parameter for MPE Patients
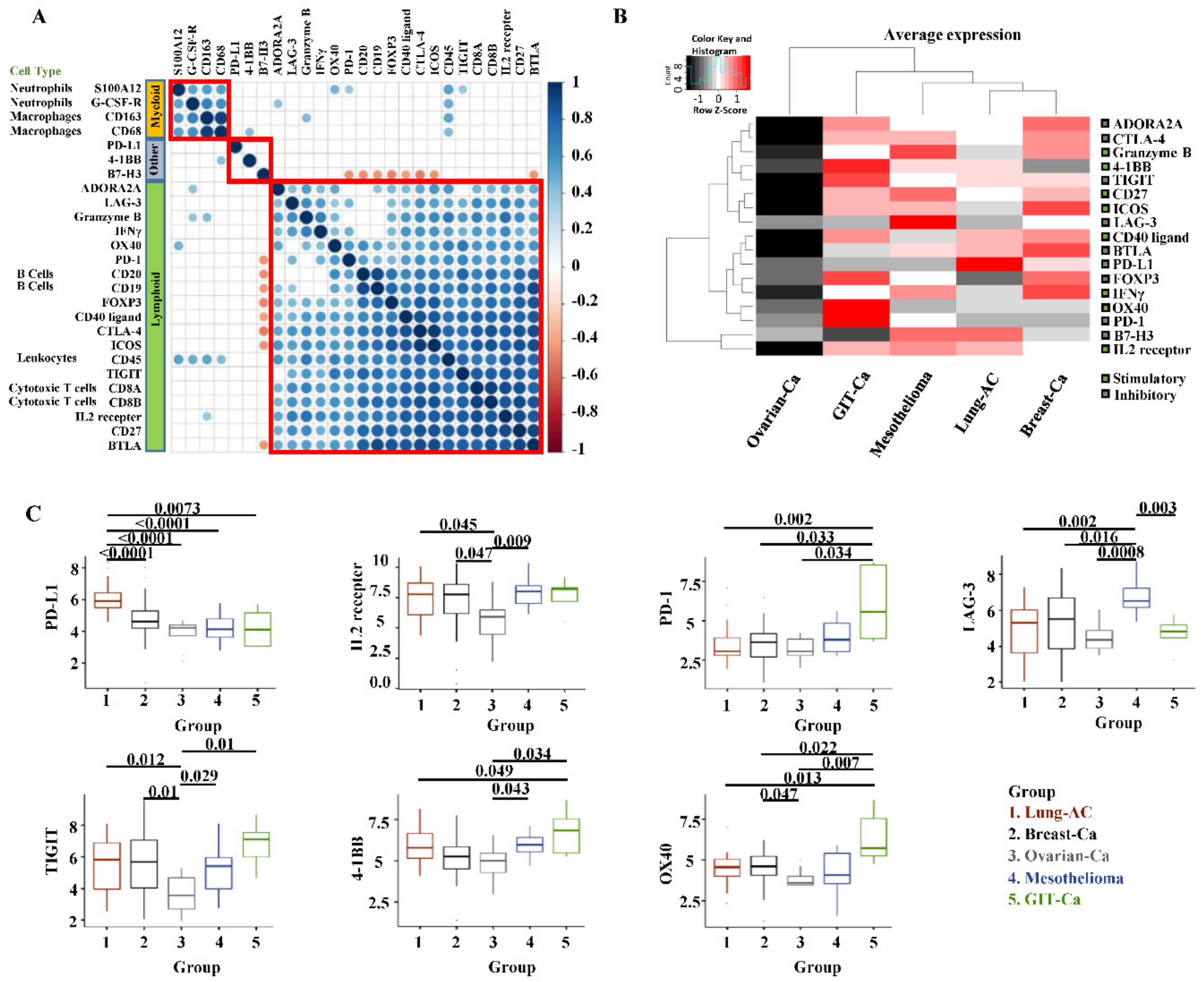
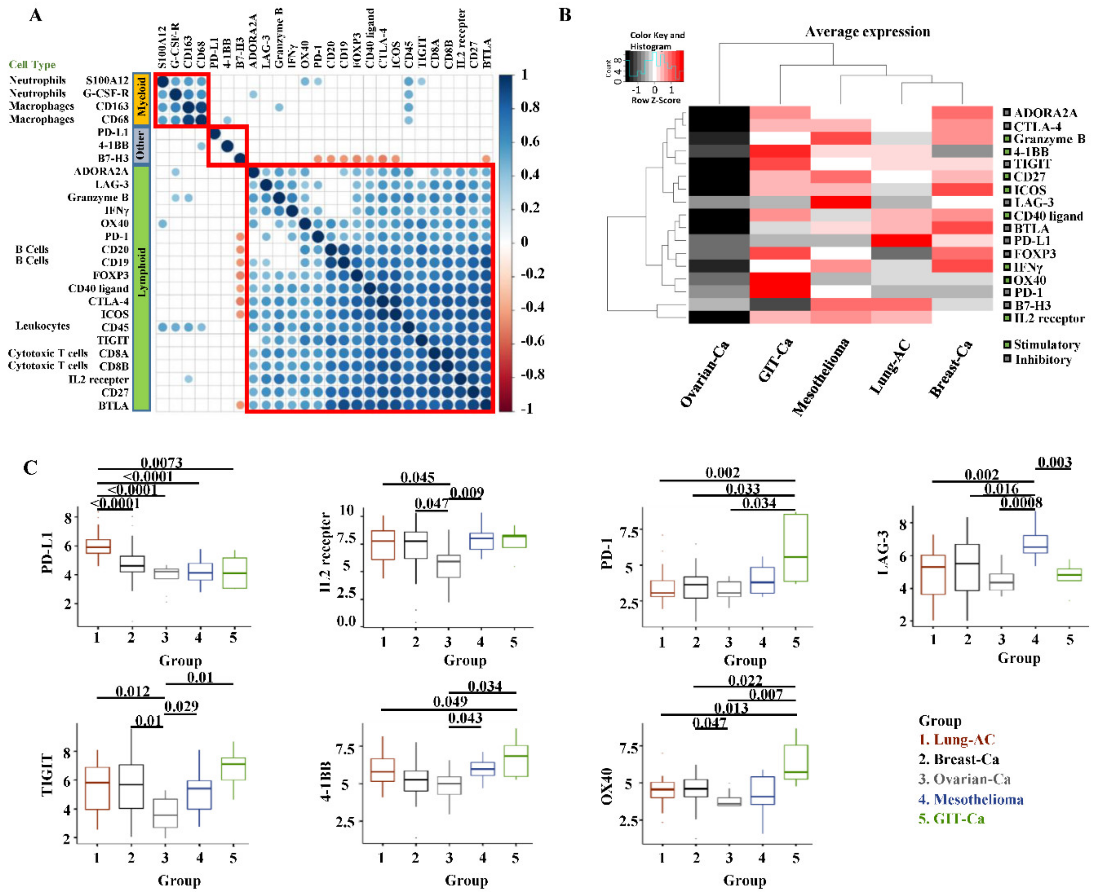
2.4. Correlation of Immune Cell Lineage Genes with Immunomodulatory Genes
2.5. Immunomodulatory Markers Expressed Differently Among MPE Tumour Entities
3. Discussion
4. Materials and Methods
4.1. Patient Cohort
4.2. Preparation of Cellblocks and Cytologic Microarray (c-TMA)
4.3. Immunohistochemistry
4.4. Scoring and Digitalized Image Analysis
4.5. RNA Extraction and Digital Immune Gene Expression Analysis
4.6. Digital Data Processing
4.7. Statistical Analysis
5. Conclusions
Supplementary Materials
Author Contributions
Funding
Acknowledgments
Conflicts of Interest
References
- Roberts, M.E.; Neville, E.; Berrisford, R.G.; Antunes, G.; Ali, N.J.; BTS Pleural Disease Guideline Group. Management of a malignant pleural effusion: British thoracic society pleural disease guideline 2010. Thorax 2010, 65 (Suppl. S2), ii32–ii40. [Google Scholar] [CrossRef] [PubMed]
- Clive, A.O.; Kahan, B.C.; Hooper, C.E.; Bhatnagar, R.; Morley, A.J.; Zahan-Evans, N.; Bintcliffe, O.J.; Boshuizen, R.C.; Fysh, E.T.; Tobin, C.L.; et al. Predicting survival in malignant pleural effusion: Development and validation of the lent prognostic score. Thorax 2014, 69, 1098–1104. [Google Scholar] [CrossRef] [PubMed]
- Bielsa, S.; Salud, A.; Martinez, M.; Esquerda, A.; Martin, A.; Rodriguez-Panadero, F.; Porcel, J.M. Prognostic significance of pleural fluid data in patients with malignant effusion. Eur. J. Intern. Med. 2008, 19, 334–339. [Google Scholar] [CrossRef] [PubMed]
- Zhao, W.Y.; Chen, D.Y.; Chen, J.H.; Ji, Z.N. Effects of intracavitary administration of endostar combined with cisplatin in malignant pleural effusion and ascites. Cell Biochem. Biophys. 2014, 70, 623–628. [Google Scholar] [CrossRef] [PubMed]
- Seto, T.; Ushijima, S.; Yamamoto, H.; Ito, K.; Araki, J.; Inoue, Y.; Semba, H.; Ichinose, Y.; Thoracic Oncology, G. Intrapleural hypotonic cisplatin treatment for malignant pleural effusion in 80 patients with non-small-cell lung cancer: A multi-institutional phase ii trial. Br. J. Cancer 2006, 95, 717–721. [Google Scholar] [CrossRef] [PubMed]
- Opitz, I.; Erne, B.V.; Demirbas, S.; Jetter, A.; Seifert, B.; Stahel, R.; Weder, W. Optimized intrapleural cisplatin chemotherapy with a fibrin carrier after extrapleural pneumonectomy: A preclinical study. J. Thorac. Cardiovasc. Surg. 2011, 141, 65–71. [Google Scholar] [CrossRef] [PubMed][Green Version]
- DeLong, P.; Carroll, R.G.; Henry, A.C.; Tanaka, T.; Ahmad, S.; Leibowitz, M.S.; Sterman, D.H.; June, C.H.; Albelda, S.M.; Vonderheide, R.H. Regulatory t cells and cytokines in malignant pleural effusions secondary to mesothelioma and carcinoma. Cancer Biol. Ther. 2005, 4, 342–346. [Google Scholar] [CrossRef]
- Gong, Y.; Chen, S.X.; Gao, B.A.; Yao, R.C.; Guan, L. Cell origins and significance of il-17 in malignant pleural effusion. Clin. Transl. Oncol. 2014, 16, 807–813. [Google Scholar] [CrossRef]
- Chen, L.; Zhang, G.; Sheng, S.; Zhou, Q.; Pan, Y.; Guan, S. Upregulation of soluble b7-h3 in nsclc-derived malignant pleural effusion: A potential diagnostic biomarker correlated with nsclc staging. Clin. Chim. Acta 2016, 457, 81–85. [Google Scholar] [CrossRef]
- Prado-Garcia, H.; Romero-Garcia, S.; Puerto-Aquino, A.; Rumbo-Nava, U. The pd-l1/pd-1 pathway promotes dysfunction, but not "exhaustion", in tumor-responding t cells from pleural effusions in lung cancer patients. Cancer Immunol. Immunother. 2017, 66, 765–776. [Google Scholar] [CrossRef]
- Lee, Y.S.; Nam, H.S.; Lim, J.H.; Kim, J.S.; Moon, Y.; Cho, J.H.; Ryu, J.S.; Kwak, S.M.; Lee, H.L. Prognostic impact of a new score using neutrophil-to-lymphocyte ratios in the serum and malignant pleural effusion in lung cancer patients. BMC Cancer 2017, 17, 557. [Google Scholar] [CrossRef] [PubMed]
- Pages, F.; Galon, J.; Dieu-Nosjean, M.C.; Tartour, E.; Sautes-Fridman, C.; Fridman, W.H. Immune infiltration in human tumors: A prognostic factor that should not be ignored. Oncogene 2010, 29, 1093–1102. [Google Scholar] [CrossRef] [PubMed]
- Gun, S.Y.; Lee, S.W.L.; Sieow, J.L.; Wong, S.C. Targeting immune cells for cancer therapy. Redox Biol. 2019, 25, 101174. [Google Scholar] [CrossRef] [PubMed]
- Stathopoulos, G.T.; Kalomenidis, I. Malignant pleural effusion: Tumor-host interactions unleashed. Am. J. Respir. Crit. Care Med. 2012, 186, 487–492. [Google Scholar] [CrossRef]
- Kitamura, T.; Qian, B.Z.; Pollard, J.W. Immune cell promotion of metastasis. Nat. Rev. Immunol. 2015, 15, 73–86. [Google Scholar] [CrossRef]
- Deola, S.; Panelli, M.C.; Maric, D.; Selleri, S.; Dmitrieva, N.I.; Voss, C.Y.; Klein, H.; Stroncek, D.; Wang, E.; Marincola, F.M. Helper b cells promote cytotoxic t cell survival and proliferation independently of antigen presentation through cd27/cd70 interactions. J. Immunol. 2008, 180, 1362–1372. [Google Scholar] [CrossRef]
- Sorrentino, R.; Morello, S.; Forte, G.; Montinaro, A.; De Vita, G.; Luciano, A.; Palma, G.; Arra, C.; Maiolino, P.; Adcock, I.M.; et al. B cells contribute to the antitumor activity of cpg-oligodeoxynucleotide in a mouse model of metastatic lung carcinoma. Am. J. Respir. Crit. Care Med. 2011, 183, 1369–1379. [Google Scholar] [CrossRef]
- Schmidt, M.; Bohm, D.; von Torne, C.; Steiner, E.; Puhl, A.; Pilch, H.; Lehr, H.A.; Hengstler, J.G.; Kolbl, H.; Gehrmann, M. The humoral immune system has a key prognostic impact in node-negative breast cancer. Cancer Res. 2008, 68, 5405–5413. [Google Scholar] [CrossRef]
- Oyakawa, T.; Muraoka, N.; Iida, K.; Kusuhara, M.; Naito, T.; Omae, K. Characteristics of cellular composition in malignant pericardial effusion and its association with the clinical course of carcinomatous pericarditis. Jpn. J. Clin. Oncol. 2018, 48, 291–294. [Google Scholar] [CrossRef]
- Tsang, H.F.; Xue, V.W.; Koh, S.P.; Chiu, Y.M.; Ng, L.P.; Wong, S.C. Nanostring, a novel digital color-coded barcode technology: Current and future applications in molecular diagnostics. Expert Rev. Mol. Diagn. 2017, 17, 95–103. [Google Scholar] [CrossRef]
- Malkov, V.A.; Serikawa, K.A.; Balantac, N.; Watters, J.; Geiss, G.; Mashadi-Hossein, A.; Fare, T. Multiplexed measurements of gene signatures in different analytes using the nanostring ncounter assay system. BMC Res. Notes 2009, 2, 80. [Google Scholar] [CrossRef] [PubMed]
- Kulkarni, M.M. Digital multiplexed gene expression analysis using the nanostring ncounter system. Curr. Protoc. Mol. Biol. 2011. [Google Scholar] [CrossRef]
- Bindea, G.; Mlecnik, B.; Tosolini, M.; Kirilovsky, A.; Waldner, M.; Obenauf, A.C.; Angell, H.; Fredriksen, T.; Lafontaine, L.; Berger, A.; et al. Spatiotemporal dynamics of intratumoral immune cells reveal the immune landscape in human cancer. Immunity 2013, 39, 782–795. [Google Scholar] [CrossRef] [PubMed]
- Danaher, P.; Warren, S.; Dennis, L.; D’Amico, L.; White, A.; Disis, M.L.; Geller, M.A.; Odunsi, K.; Beechem, J.; Fling, S.P. Gene expression markers of tumor infiltrating leukocytes. J. Immunother. Cancer 2017, 5, 18. [Google Scholar] [CrossRef]
- Thorsson, V.; Gibbs, D.L.; Brown, S.D.; Wolf, D.; Bortone, D.S.; Ou Yang, T.H.; Porta-Pardo, E.; Gao, G.F.; Plaisier, C.L.; Eddy, J.A.; et al. The immune landscape of cancer. Immunity 2018, 48, 812–830. [Google Scholar] [CrossRef] [PubMed]
- Wang, J.; Chong, K.K.; Nakamura, Y.; Nguyen, L.; Huang, S.K.; Kuo, C.; Zhang, W.; Yu, H.; Morton, D.L.; Hoon, D.S. B7-h3 associated with tumor progression and epigenetic regulatory activity in cutaneous melanoma. J. Investig. Dermatol. 2013, 133, 2050–2058. [Google Scholar] [CrossRef]
- Mao, Y.; Li, W.; Chen, K.; Xie, Y.; Liu, Q.; Yao, M.; Duan, W.; Zhou, X.; Liang, R.; Tao, M. B7-h1 and b7-h3 are independent predictors of poor prognosis in patients with non-small cell lung cancer. Oncotarget 2015, 6, 3452–3461. [Google Scholar] [CrossRef]
- Zang, X.; Sullivan, P.S.; Soslow, R.A.; Waitz, R.; Reuter, V.E.; Wilton, A.; Thaler, H.T.; Arul, M.; Slovin, S.F.; Wei, J.; et al. Tumor associated endothelial expression of b7-h3 predicts survival in ovarian carcinomas. Mod. Pathol. 2010, 23, 1104–1112. [Google Scholar] [CrossRef]
- Topalian, S.L.; Drake, C.G.; Pardoll, D.M. Immune checkpoint blockade: A common denominator approach to cancer therapy. Cancer Cell 2015, 27, 450–461. [Google Scholar] [CrossRef]
- Topalian, S.L.; Hodi, F.S.; Brahmer, J.R.; Gettinger, S.N.; Smith, D.C.; McDermott, D.F.; Powderly, J.D.; Carvajal, R.D.; Sosman, J.A.; Atkins, M.B.; et al. Safety, activity, and immune correlates of anti-pd-1 antibody in cancer. N. Engl. J. Med. 2012, 366, 2443–2454. [Google Scholar] [CrossRef]
- Roach, C.; Zhang, N.; Corigliano, E.; Jansson, M.; Toland, G.; Ponto, G.; Dolled-Filhart, M.; Emancipator, K.; Stanforth, D.; Kulangara, K. Development of a companion diagnostic pd-l1 immunohistochemistry assay for pembrolizumab therapy in non-small-cell lung cancer. Appl. Immunohistochem. Mol. Morphol. 2016, 24, 392–397. [Google Scholar] [CrossRef] [PubMed]
- Soltermann, A.; Kilgus-Hawelski, S.; Behnke, S.; Storz, M.; Moch, H.; Bode, B. Automated ercc1 immunochemistry on hybrid cytology/tissue microarray of malignant effusions: Evaluation of antibodies 8f1 and d-10. J. Clin. Bioinforma. 2011, 1, 25. [Google Scholar] [CrossRef] [PubMed]
- Bankhead, P.; Loughrey, M.B.; Fernandez, J.A.; Dombrowski, Y.; McArt, D.G.; Dunne, P.D.; McQuaid, S.; Gray, R.T.; Murray, L.J.; Coleman, H.G.; et al. Qupath: Open source software for digital pathology image analysis. Sci. Rep. 2017, 7, 16878. [Google Scholar] [CrossRef] [PubMed]






| Tumor Type | Lung-AC | Breast-Ca | Ovarian-Ca | Mesothelioma | GIT-Ca | Total |
|---|---|---|---|---|---|---|
| Frequency n (%) | 83 (52) | 33 (21) | 12 (8) | 19 (12) | 8 (5) | 155 (100) |
| Age median (range) | 70 (29–93) | 68 (34–87) | 64 (42–81) | 67 (47–85) | 70 (56–82) | 69 (29–93) |
| Sex M/F | 45/38 | 1/32 | 0/12 | 17/2 | 5/3 | 68/87 |
| OS median days (95% CI) | 107 (44–170) | 341 (92–560) | 446 (28–864) | 385 (293–477) | 21 (0–60) | 201 (110–291) |
| OS mean days (95% CI) | 340 (223–457) | 562 (363–763) | 532 (273–791) | 515 (275–756) | 136 (19–253) | 403 (328–494) |
| Diagnostic markers | TTF-1 | ER | ER | Calretinin | CDX2 | |
| Positive n (%) | 71 (85) | 28 (85) | 11 (92) | 19 (100) | 8 (100) | 137 (88) |
| Negative n (%) | 12 (15) | 5 (15) | 1 (8) | 0 | 0 | 18 (12) |
| Nanostring mRNA test n | 20 | 27 | 8 | 11 | 5 | 71 |
© 2019 by the authors. Licensee MDPI, Basel, Switzerland. This article is an open access article distributed under the terms and conditions of the Creative Commons Attribution (CC BY) license (http://creativecommons.org/licenses/by/4.0/).
Share and Cite
Wu, C.; Mairinger, F.; Casanova, R.; Batavia, A.A.; Leblond, A.-L.; Soltermann, A. Prognostic Immune Cell Profiling of Malignant Pleural Effusion Patients by Computerized Immunohistochemical and Transcriptional Analysis. Cancers 2019, 11, 1953. https://doi.org/10.3390/cancers11121953
Wu C, Mairinger F, Casanova R, Batavia AA, Leblond A-L, Soltermann A. Prognostic Immune Cell Profiling of Malignant Pleural Effusion Patients by Computerized Immunohistochemical and Transcriptional Analysis. Cancers. 2019; 11(12):1953. https://doi.org/10.3390/cancers11121953
Chicago/Turabian StyleWu, Chengguang, Fabian Mairinger, Ruben Casanova, Aashil A. Batavia, Anne-Laure Leblond, and Alex Soltermann. 2019. "Prognostic Immune Cell Profiling of Malignant Pleural Effusion Patients by Computerized Immunohistochemical and Transcriptional Analysis" Cancers 11, no. 12: 1953. https://doi.org/10.3390/cancers11121953
APA StyleWu, C., Mairinger, F., Casanova, R., Batavia, A. A., Leblond, A.-L., & Soltermann, A. (2019). Prognostic Immune Cell Profiling of Malignant Pleural Effusion Patients by Computerized Immunohistochemical and Transcriptional Analysis. Cancers, 11(12), 1953. https://doi.org/10.3390/cancers11121953
