A Novel Cytological Model of B-Cell/Macrophage Biphenotypic Cell Hodgkin Lymphoma in Ganp-Transgenic Mice
Abstract
1. Introduction
2. Results
2.1. Expression of GANP on Human Hodgkin Lymphoma Cells
2.2. Lyn-Independent Regulation of Differentiation to B-Cell/Macrophage Biphenotypic Cells in the Spleen by GANP
2.3. Development of B-Cell/Macrophage Biphenotypic Hodgkinoid Lymphoma in Ig-ganpTg Mice
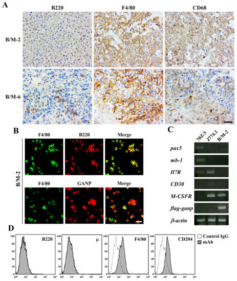
2.4. Characterization of the B-Cell/Macrophage Biphenotypic Tumor
3. Discussion
4. Materials and Methods
4.1. Mice
4.2. Cells and Cell Culture
4.3. Preparation of Cell Blocks
4.4. Immunocytochemical Analysis
4.5. Flow Cytometry
4.6. RT-PCR
4.7. Electron Microscopic Analysis
4.8. Phagocytosis Assay
4.9. Cytokine Production
5. Conclusions
Author Contributions
Funding
Acknowledgments
Conflicts of Interest
References
- Küppers, R.; Schwering, I.; Bräuninger, A.; Rajewsky, K.; Hansmann, M.L. Biology of Hodgkin’s lymphoma. Ann. Oncol. 2002, 13, 11–18. [Google Scholar] [CrossRef] [PubMed]
- Xie, H.; Ye, M.; Feng, R.; Graf, T. Stepwise reprogramming of B cells into macrophages. Cell 2004, 117, 663–676. [Google Scholar] [CrossRef]
- Sohn, C.; Sheibani, K.; Winberg, C.; Rappaport, H. Monocytoid B lymphocytes: Their relation to the patterns of the acquired immunodeficiency syndrome (AIDS) and AIDS-related lymphadenopathy. Hum. Pathol. 1985, 16, 979–984. [Google Scholar] [CrossRef]
- Akashi, K.; Harada, M.; Shibuya, T.; Fukagawa, K.; Kimura, N.; Sagawa, K.; Yoshikai, Y.; Teshima, T.; Kikuchi, M.; Niho, Y. Simultaneous occurrence of myelomonocytic leukemia and multiple myeloma: Involvement of common leukemic progenitors and their developmental abnormality of “lineage infidelity”. J. Cell. Physiol. 1991, 148, 446–456. [Google Scholar] [CrossRef]
- Nishizumi, H.; Taniuchi, I.; Yamanashi, Y.; Kitamura, D.; Ilic, D.; Mori, S.; Watanabe, T.; Yamamoto, T. Impaired proliferation of peripheral B cells and indication of autoimmune disease in lyn-deficient mice. Immunity 1995, 3, 549–560. [Google Scholar] [CrossRef]
- Hibbs, M.L.; Tarlinton, D.M.; Armes, J.; Grail, D.; Hodgson, G.; Maglitto, R.; Stacker, S.A.; Dunn, A.R. Multiple defects in the immune system of Lyn-deficient mice, culminating in autoimmune disease. Cell 1995, 83, 301–311. [Google Scholar] [CrossRef]
- Kuwahara, K.; Fujimura, S.; Takahashi, Y.; Nakagata, N.; Takemori, T.; Aizawa, S.; Sakaguchi, N. Germinal center-associated nuclear protein contributes to affinity maturation of B cell antigen receptor in T cell-dependent responses. Proc. Natl. Acad. Sci. USA 2004, 101, 1010–1015. [Google Scholar] [CrossRef]
- Mirnics, Z.K.; Caudell, E.; Gao, Y.; Kuwahara, K.; Sakaguchi, N.; Kurosaki, T.; Burnside, J.; Mirnics, K.; Corey, S.J. Microarray analysis of Lyn-deficient B cells reveals germinal center-associated nuclear protein and other genes associated with the lymphoid germinal center. J. Immunol. 2004, 172, 4133–4141. [Google Scholar] [CrossRef]
- Kuwahara, K.; Nakaya, T.; Phimsen, S.; Toda, T.; Kitabatake, M.; Kaji, T.; Takemori, T.; Watanabe, T.; Sakaguchi, N. Lyn signaling to upregulate GANP is critical for the survival of high-affinity B cells in germinal centers of lymphoid organs. J. Immunol. 2012, 189, 3472–3479. [Google Scholar] [CrossRef]
- Fujimura, S.; Xing, Y.; Takeya, M.; Yamashita, Y.; Ohshima, K.; Kuwahara, K.; Sakaguchi, N. Increased expression of germinal center-associated nuclear protein RNA-primase is associated with lymphomagenesis. Cancer Res. 2005, 65, 5925–5934. [Google Scholar] [CrossRef]
- Murray, P.J.; Wynn, T.A. Protective and pathogenic functions of macrophage subsets. Nat. Rev. Immunol. 2011, 11, 723–737. [Google Scholar] [CrossRef] [PubMed]
- Boyd, A.W.; Schrader, J.W. Derivation of macrophage-like lines from the pre-B lymphoma ABLS 8.1 using 5-azacytidine. Nature 1982, 297, 691–693. [Google Scholar] [CrossRef] [PubMed]
- Klinken, S.P.; Alexander, W.S.; Adams, J.M. Hemopoietic lineage switch: V-raf oncogene converts Eμ-myc transgenic B cells into macrophages. Cell 1988, 53, 857–867. [Google Scholar] [CrossRef]
- Borzillo, G.V.; Ashmun, R.A.; Sherr, C.J. Macrophage lineage switching of murine early pre-B lymphoid cells expressing transduced fms genes. Mol. Cell. Biol. 1990, 10, 2703–2714. [Google Scholar] [CrossRef]
- Cumano, A.; Page, C.J.; Iscove, N.N.; Brady, G. Bipotential precursors of B cells and macrophages in murine fetal liver. Nature 1992, 356, 612–615. [Google Scholar] [CrossRef]
- Borrello, M.A.; Phipps, R.P. Fibroblasts support outgrowth of splenocytes simultaneously expressing B lymphocyte and macrophage characteristics. J. Immunol. 1995, 155, 4155–4161. [Google Scholar]
- EL-Gazzar, M.A.; Maeda, K.; Nomiyama, H.; Nakao, M.; Kuwahara, K.; Sakaguchi, N. PU.1 is involved in the regulation of B lineage-associated and developmental stage-dependent expression of the germinal center-associated DNA primase GANP. J. Biol. Chem. 2001, 276, 48000–48008. [Google Scholar] [CrossRef]
- Nerlov, C.; Graf, T. PU.1 induces myeloid lineage commitment in multipotent hematopoietic progenitors. Genes Dev. 1998, 12, 2403–2412. [Google Scholar] [CrossRef]
- Singh, H. PU.1, a shared transcriptional regulator of innate and adaptive immune cell fates. J. Immunol. 2008, 181, 1595–1596. [Google Scholar] [CrossRef]
- DeKoter, R.P.; Singh, H. Regulation of B lymphocyte and macrophage development by graded expression of PU.1. Science 2000, 288, 1439–1441. [Google Scholar] [CrossRef]
- Nutt, S.L.; Metcalf, D.; D’Amico, A.; Polli, M.; Wu, L. Dynamic regulation of PU.1 expression in multipotent hematopoietic progenitors. J. Exp. Med. 2005, 201, 221–231. [Google Scholar] [CrossRef] [PubMed]
- Küppers, R. The biology of Hodgkin’s lymphoma. Nat. Rev. Cancer 2009, 9, 15–27. [Google Scholar] [CrossRef] [PubMed]
- Kilger, E.; Kieser, A.; Baumann, M.; Hammerschmidt, W. Epstein-Barr virus-mediated B-cell proliferation is dependent upon latent membrane protein 1, which simulates an activated CD40 receptor. EMBO J. 1998, 17, 1700–1709. [Google Scholar] [CrossRef] [PubMed]
- Bascuas, T.; Moreno, M.; Mónaco, A.; Reyes, L.; Paolino, A.; Oliver, P.; Kramer, M.G.; Engler, H.; Pacheco, J.P.; Grille, S.; et al. A novel non-Hodgkin lymphoma murine model closer to the standard clinical scenario. J. Transl. Med. 2016, 14, 323. [Google Scholar] [CrossRef]
- Kuwahara, K.; Yoshida, M.; Kondo, E.; Sakata, A.; Watanabe, Y.; Abe, E.; Kouno, Y.; Tomiyasu, S.; Fujimura, S.; Tokuhisa, T.; et al. A novel nuclear phosphoprotein, GANP, is up-regulated in centrocytes of the germinal center and associated with MCM3, a protein essential for DNA replication. Blood 2000, 95, 2321–2328. [Google Scholar] [CrossRef]
- Suzawa, K.; Kobayashi, M.; Sakai, Y.; Hoshino, H.; Watanabe, M.; Harada, O.; Ohtani, H.; Fukuda, M.; Nakayama, J. Preferential induction of peripheral lymph node addressin on high endothelial venule-like vessels in the active phase of ulcerative colitis. Am. J. Gastroenterol. 2007, 102, 1499–1509. [Google Scholar] [CrossRef]
- Sakai, Y.; Hoshino, H.; Kitazawa, R.; Kobayashi, M. High endothelial venule-like vessels and lymphocyte recruitment in testicular seminoma. Andrology 2014, 2, 282–289. [Google Scholar] [CrossRef]




| Tumor ID | Spleen | Liver | LNs | Pathological Features |
|---|---|---|---|---|
| B/M-1 | ++ | + | ++ | Malignant lymphoma (DLBCL) |
| B/M-2 | + | ++ | ++ | Malignant lymphoma (B lineage) Liver: plasmacytoma (myeloma like) |
| B/M-3 | − | ++ | +/− | Malignant lymphoma (B lineage) Kidneys, lungs: lymphoma invasion + |
| B/M-4 | ++ | + | ++ | Malignant lymphoma (DLBCL) Kidneys, lungs: lymphoma invasion + |
| B/M-5 | − | + | n.d. | Malignant lymphoma (lineage undetermined) Liver: lymphoma invasion |
| B/M-6 | +/− | ++ | n.d. | Malignant lymphoma (B lineage) |
| B/M-7 | − | ++ | n.d. | Malignant lymphoma (B lineage) Liver: plasmacytoma (myeloma like) |
| B/M-9 | − | ++ | n.d. | Malignant lymphoma (B lineage) Liver: plasmacytoma (myeloma like) |
| B/M-10 | − | + | n.d. | Malignant lymphoma (lineage undetermined) |
| Tumor ID | Surface Phenotype by FACS | µ | κ | B220 | CD5 | CD138 | Bcl-6 | MHC Class II | F4/80 | CD68 | CD204 |
|---|---|---|---|---|---|---|---|---|---|---|---|
| B/M-1 | B220+IgM+GL7+ | +/− | +/− | + | − | − | + | ++ | ++ | ++ | ++ |
| B/M-2 | B220−IgM−CD3− | +/− | +/− | + | − | − | +/− | ++ | + | + | + |
| B/M-3 | B220−IgM−CD3− | +/− | +/− | + | − | − | +/− | ++ | ++ | ++ | ++ |
| B/M-4 | B220−IgM−CD3− | +/− | +/− | + | − | − | n.d. | ++ | ++ | ++ | ++ |
| B/M-6 | B220−IgM−CD3− | +/− | +/− | +/− | − | − | n.d. | ++ | + | + | + |
| Primers | Orientation | Sequence (5′-3′) |
|---|---|---|
| Mouse pax5 | Forward | CTACAGGCTCCGTGACGCAG |
| Reverse | GTCTCGGCCTGTGACAATAGG | |
| Mouse mb-1 | Forward | GCCAGGGGGTCTAGAAGC |
| Reverse | TCACTTGGCACCCAGTACAA | |
| Mouse Il7R | Forward | CGAGTGAAATGCCTAACTC |
| Reverse | GCGTCCAGTTGCTTTCAC | |
| Mouse CD30 | Forward | GATTCCTGTCCTACTGAAAAGCTA |
| Reverse | TTGTCACTTCTCAGAGACAGTCGT | |
| Mouse c-fms | Forward | TCATTCAGAGCCAGCTGCCCAT |
| Reverse | ACAGGCTCCCAAGAGGTTGACT | |
| Mouse flag-tagged ganp | Forward | GATTACAAGGATGACGACGATAAG |
| Reverse | GCGCACAGACTTTCCCCTGA |
© 2020 by the authors. Licensee MDPI, Basel, Switzerland. This article is an open access article distributed under the terms and conditions of the Creative Commons Attribution (CC BY) license (http://creativecommons.org/licenses/by/4.0/).
Share and Cite
Sakai, Y.; Rezano, A.; Okada, S.; Ohtsuki, T.; Kawashima, Y.; Tsukamoto, T.; Suzuki, M.; Kohara, M.; Takeya, M.; Sakaguchi, N.; et al. A Novel Cytological Model of B-Cell/Macrophage Biphenotypic Cell Hodgkin Lymphoma in Ganp-Transgenic Mice. Cancers 2020, 12, 204. https://doi.org/10.3390/cancers12010204
Sakai Y, Rezano A, Okada S, Ohtsuki T, Kawashima Y, Tsukamoto T, Suzuki M, Kohara M, Takeya M, Sakaguchi N, et al. A Novel Cytological Model of B-Cell/Macrophage Biphenotypic Cell Hodgkin Lymphoma in Ganp-Transgenic Mice. Cancers. 2020; 12(1):204. https://doi.org/10.3390/cancers12010204
Chicago/Turabian StyleSakai, Yasuhiro, Andri Rezano, Seiji Okada, Takahiro Ohtsuki, Yoshiaki Kawashima, Tetsuya Tsukamoto, Motoshi Suzuki, Michinori Kohara, Motohiro Takeya, Nobuo Sakaguchi, and et al. 2020. "A Novel Cytological Model of B-Cell/Macrophage Biphenotypic Cell Hodgkin Lymphoma in Ganp-Transgenic Mice" Cancers 12, no. 1: 204. https://doi.org/10.3390/cancers12010204
APA StyleSakai, Y., Rezano, A., Okada, S., Ohtsuki, T., Kawashima, Y., Tsukamoto, T., Suzuki, M., Kohara, M., Takeya, M., Sakaguchi, N., & Kuwahara, K. (2020). A Novel Cytological Model of B-Cell/Macrophage Biphenotypic Cell Hodgkin Lymphoma in Ganp-Transgenic Mice. Cancers, 12(1), 204. https://doi.org/10.3390/cancers12010204

