A Comparative Analysis of Doherty and Outphasing MMIC GaN Power Amplifiers for 5G Applications
Abstract
:1. Introduction
2. Doherty Amplifier
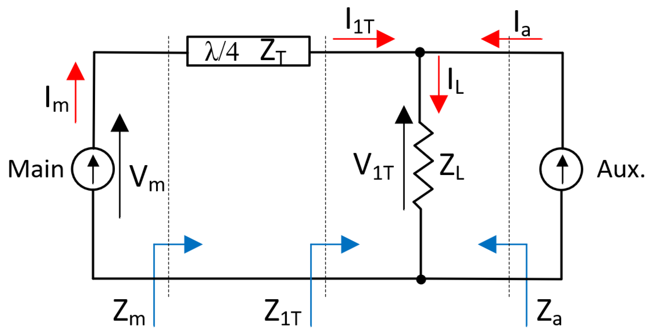
2.1. Doherty Amplifier Analysis
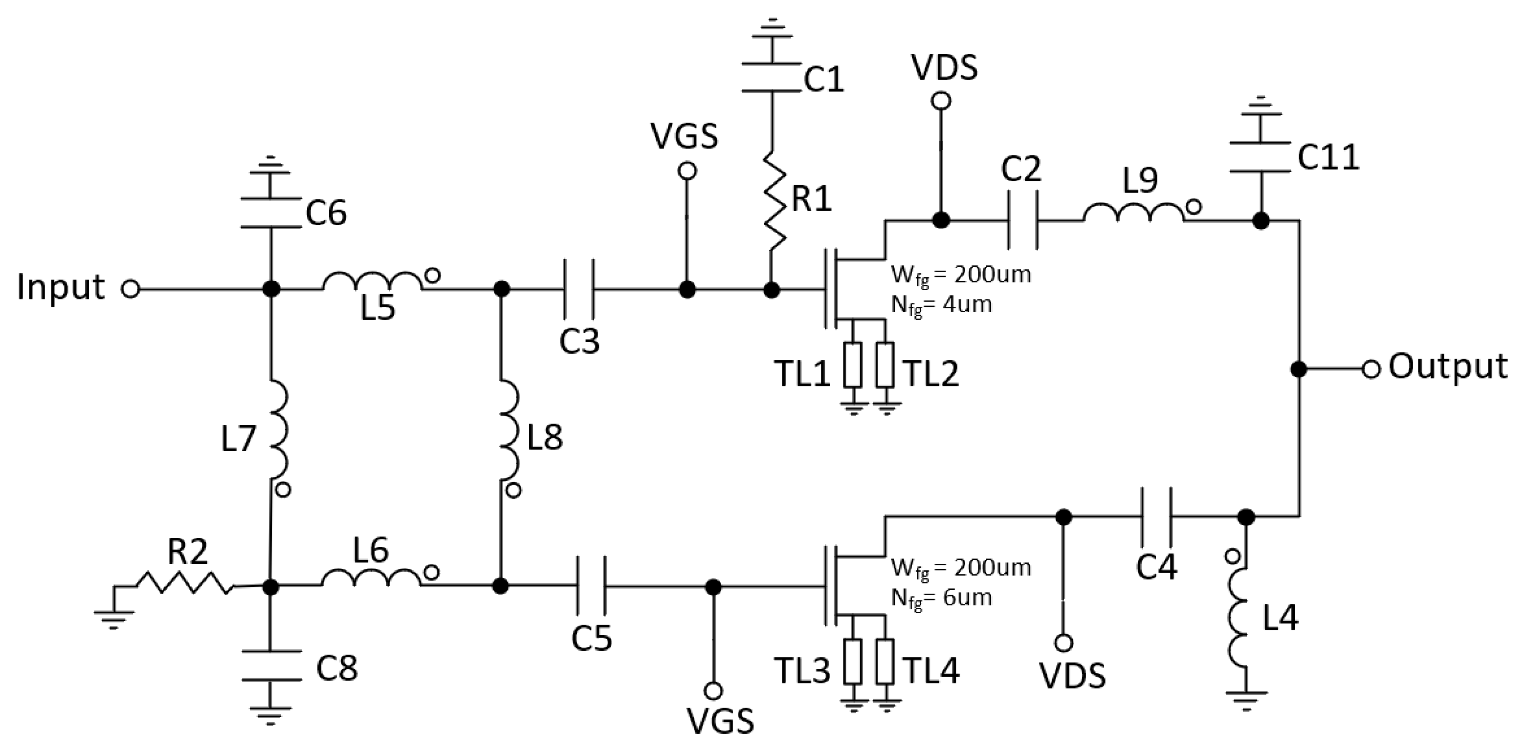
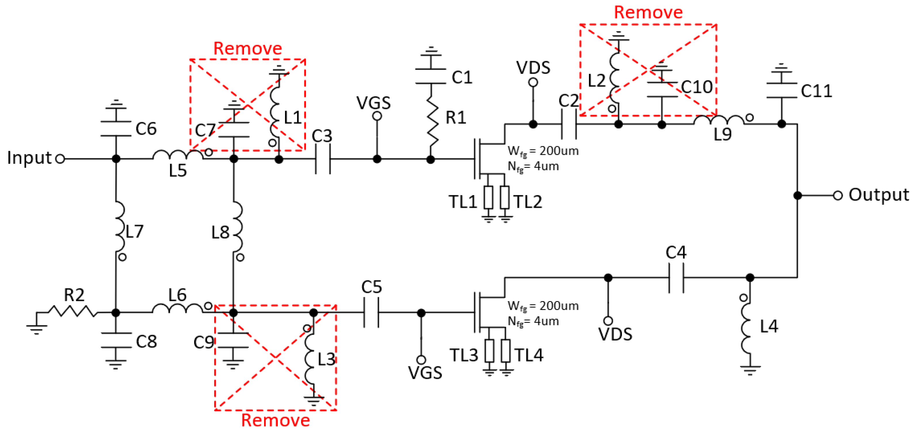
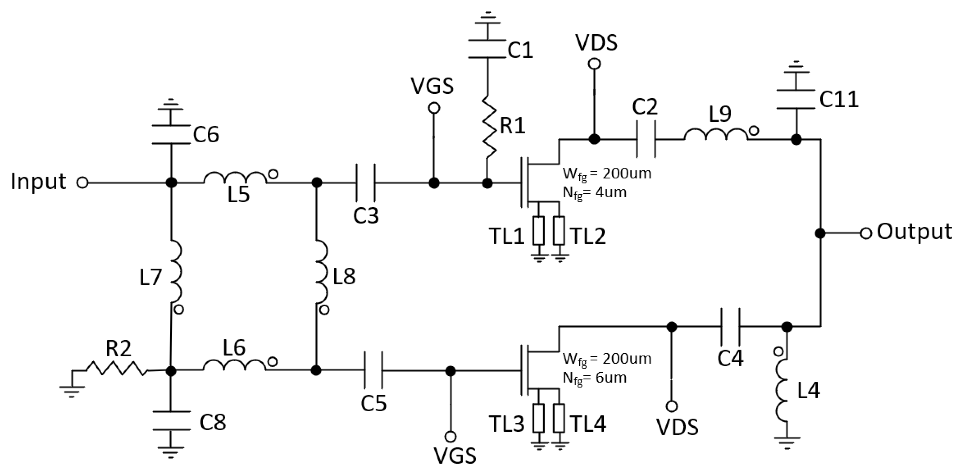
2.2. Design and Implementation
3. Outphasing Amplifier
3.1. Outphasing Amplifier Analysis
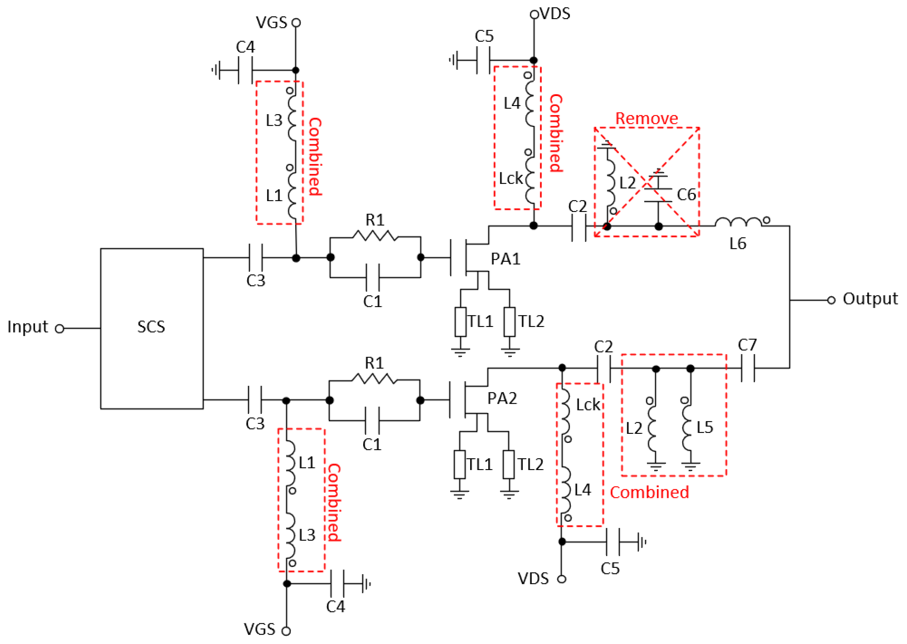
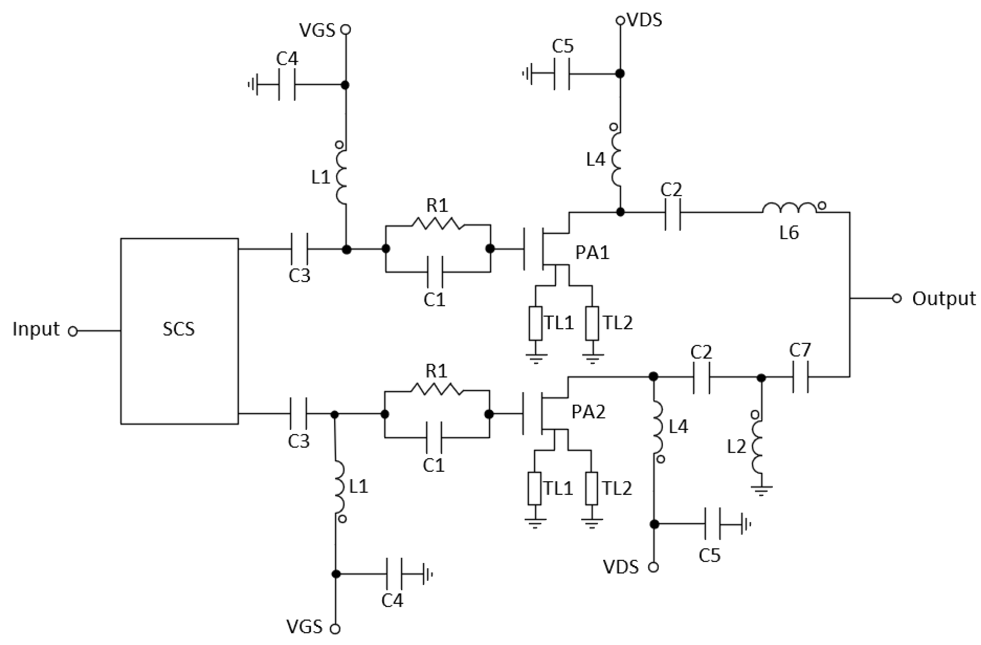
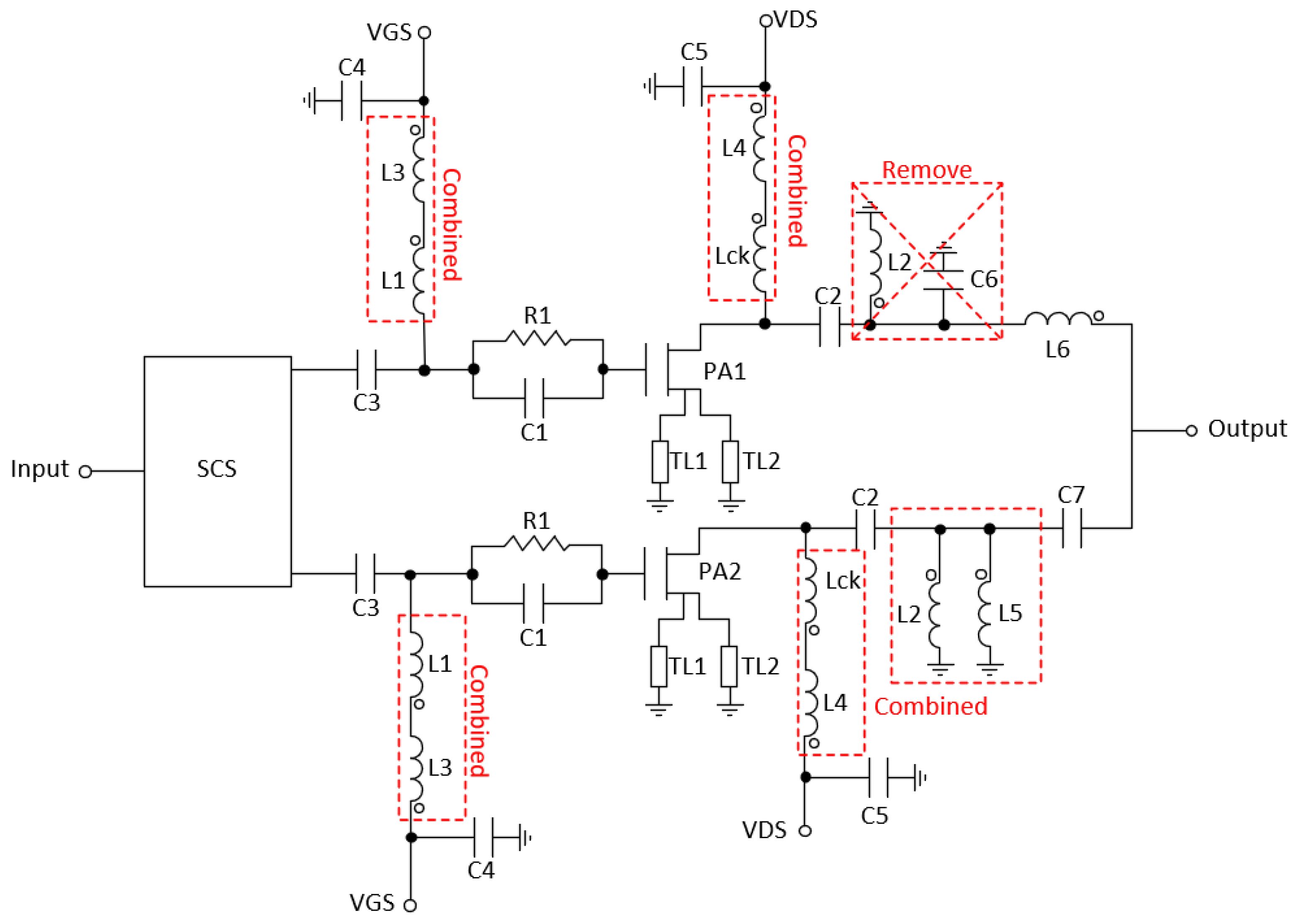
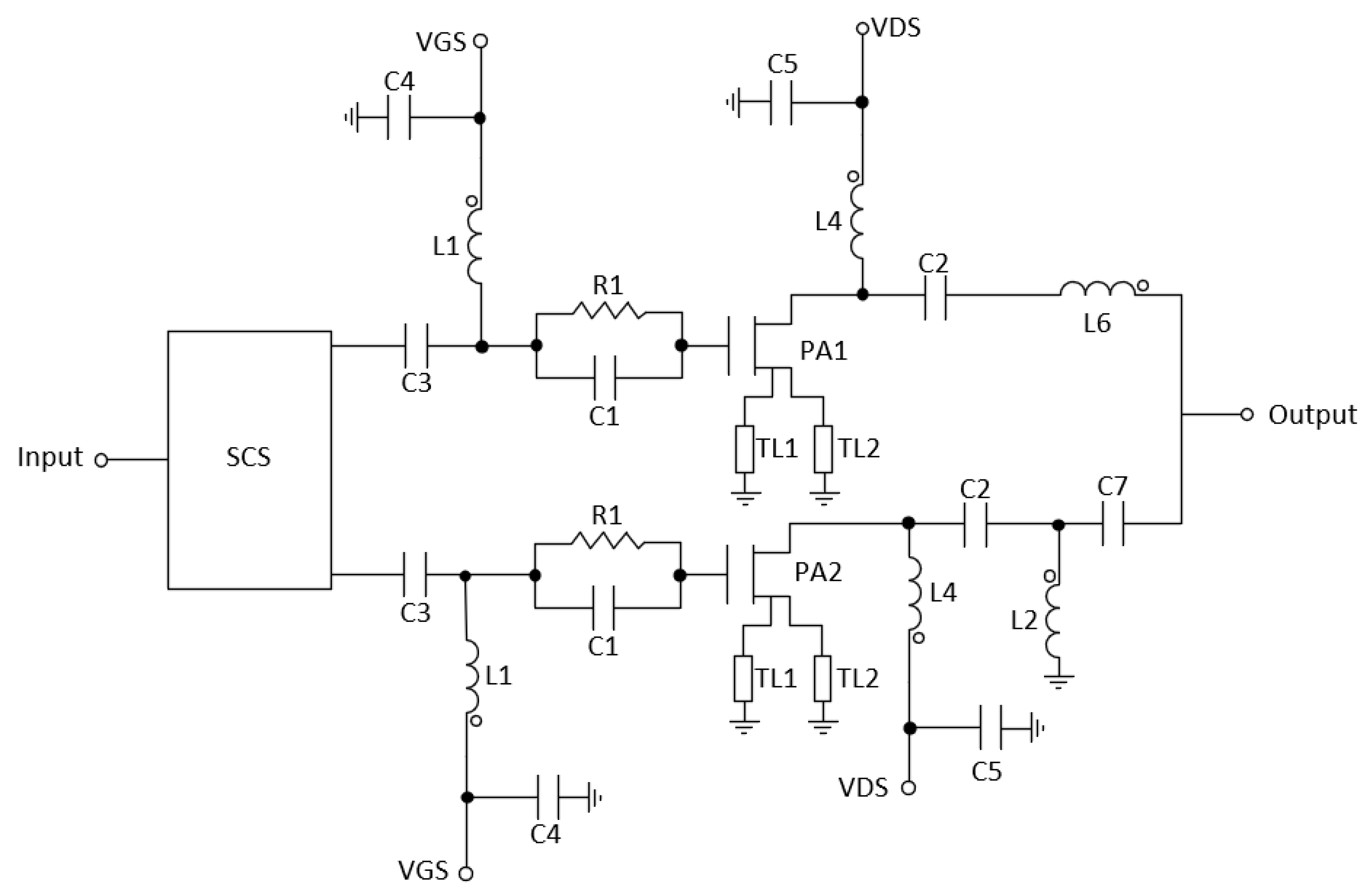
3.2. Design and Implementation
4. Comparative Analysis
5. Conclusions
Author Contributions
Funding
Conflicts of Interest
References
- Itu-r. Minimum Requirements Related to Technical Performance for IMT-2020 Radio Interface(s) M Series Mobile, Radiodetermination, Amateur and Related Satellite Services. 2017. Available online: https://www.itu.int/pub/R-REP-M.2410-2017 (accessed on 1 March 2023).
- Ee. TR 103 542—V1.1.1—Environmental Engineering (EE); Study on Methods and Metrics to Evaluate Energy Efficiency for Future 5G Systems. 2018. Available online: https://www.etsi.org/deliver/etsi_tr/103500_103599/103542/01.01.01_60/tr_103542v010101p.pdf (accessed on 1 March 2023).
- Parkvall, S.; Blankenship, Y.; Blasco, R.; Dahlman, E.; Fodor, G.; Grant, S.; Stare, E.; Stattin, M. 5G NR Release 16: Start of the 5G Evolution. IEEE Commun. Stand. Mag. 2020, 4, 56–63. [Google Scholar] [CrossRef]
- Thantharate, A.; Beard, C.; Marupaduga, S. An Approach to Optimize Device Power Performance Towards Energy Efficient Next Generation 5G Networks. In Proceedings of the 2019 IEEE 10th Annual Ubiquitous Computing, Electronics and Mobile Communication Conference, UEMCON 2019, New York, NY, USA, 10–12 October 2019; pp. 749–754. [Google Scholar] [CrossRef]
- TSGR. TS 138 104—V15.5.0—5G; NR; Base Station (BS) Radio Transmission and Reception (3GPP TS 38.104 Version 15.5.0 Release 15). 2019. Available online: https://www.etsi.org/deliver/etsi_ts/138100_138199/138104/15.05.00_60/ts_138104v150500p.pdf (accessed on 1 March 2023).
- Shurdi, O.; Ruci, L.; Biberaj, A.; Mesi, G. 5G Energy Efficiency Overview. Eur. Sci. J. ESJ 2021, 17, 315. [Google Scholar] [CrossRef]
- Cripps, S.C. RF Power Amplifiers for Wireless Communications; Artech House: Norfolk County, MA, USA, 2006; p. 456. [Google Scholar]
- Nikandish, G.; Staszewski, R.B.; Zhu, A. Bandwidth enhancement of GaN MMIC Doherty power amplifiers using broadband transformer-based load modulation network. IEEE Access 2019, 7, 119844–119855. [Google Scholar] [CrossRef]
- Ning, K.; Fang, Y.; Hosseinzadeh, N.; Buckwalter, J.F. A 30-GHz CMOS SOI Outphasing Power Amplifier with Current Mode Combining for High Backoff Efficiency and Constant Envelope Operation. IEEE J. Solid-State Circuits 2020, 55, 1411–1421. [Google Scholar] [CrossRef]
- Garcia, J.A.; Ruiz, M.N.; Cordero, A.; Vegas, D. Current-Injected Load-Modulated Outphasing Amplifier for Extended Power Range Operation. IEEE Microw. Wirel. Compon. Lett. 2021, 31, 713–716. [Google Scholar] [CrossRef]
- Lazarevic, V.Z.; Vasic, M.; Garcia, O.; Alou, P.; Oliver, J.A.; Cobos, J.A. System Linearity-Based Characterization of High-Frequency Multilevel DC-DC Converters for S-Band EER Transmitters. IEEE J. Emerg. Sel. Top. Power Electron. 2020, 8, 4279–4296. [Google Scholar] [CrossRef]
- Wang, F.; Yang, A.H.; Kimball, D.F.; Larson, L.E.; Asbeck, P.M. Design of wide-bandwidth envelope-tracking power amplifiers for OFDM applications. IEEE Trans. Microw. Theory Tech. 2005, 53, 1244–1254. [Google Scholar] [CrossRef]
- Wang, Z. Envelope Tracking Power Amplifiers for Wireless Communications; Artech House: Norfolk County, MA, USA, 2014. [Google Scholar]
- Kahn, L.R. Single-Sideband Transmission by Envelope Elimination and Restoration. Proc. IRE 1952, 40, 803–806. [Google Scholar] [CrossRef]
- Su, D.K.; McFarland, W.J. An IC for linearizing RF power amplifiers using envelope elimination and restoration. IEEE J. Solid-State Circuits 1998, 33, 2252–2258. [Google Scholar] [CrossRef]
- Doherty, W.H. Technical Papers: A New High Efficiency Power Amplifier for Modulated Waves. Proc. Inst. Radio Eng. 1936, 24, 1163–1182. [Google Scholar] [CrossRef]
- Chireix, H. High power outphasing modulation. Proc. Inst. Radio Eng. 1935, 23, 1370–1392. [Google Scholar] [CrossRef]
- Wang, W.; Chen, S.; Cai, J.; Zhou, X.; Chan, W.S.; Wang, G. A compact outphasing power amplifier with integrated reactive compensation. Microw. Opt. Technol. Lett. 2020, 62, 137–141. [Google Scholar] [CrossRef]
- Kim, B. Doherty Power Amplifiers: From Fundamentals to Advanced Design Methods; Academic Press: New York, NY, USA, 2018. [Google Scholar]
- Chen, S.; Xue, Q. Optimized load modulation network for doherty power amplifier performance enhancement. IEEE Trans. Microw. Theory Tech. 2012, 60, 3474–3481. [Google Scholar] [CrossRef]
- Bahl, I.J. Fundamentals of RF and Microwave Transistor Amplifiers; Wiley: Hoboken, NJ, USA, 2008; pp. 1–671. [Google Scholar] [CrossRef]
- Elmala, M.; Bishop, R. A 90 nm CMOS Doherty power amplifier with integrated hybrid coupler and impedance transformer. In Proceedings of the Digest of Papers—IEEE Radio Frequency Integrated Circuits Symposium, Honolulu, HI, USA, 3–5 June 2007; pp. 423–426. [Google Scholar] [CrossRef]
- Vogel, R.W. Analysis and Design of Lumped- and Lumped-Distributed-Element Directional Couplers for MIC and MMIC Applications. IEEE Trans. Microw. Theory Tech. 1992, 40, 253–262. [Google Scholar] [CrossRef]
- Li, S.; Huang, M.Y.; Jung, D.; Huang, T.Y.; Wang, H. A MM-Wave Current-Mode Inverse Outphasing Transmitter Front-End: A Circuit Duality of Conventional Voltage-Mode Outphasing. IEEE J. Solid-State Circuits 2021, 56, 1732–1744. [Google Scholar] [CrossRef]
- Florian, C.; Traverso, P.A.; Santarelli, A.; Filicori, F. An active bias network for the characterization of low-frequency dispersion in high-power microwave electron devices. IEEE Trans. Instrum. Meas. 2013, 62, 2857–2869. [Google Scholar] [CrossRef]
- Martin, D.N.; Barton, T.W. Inphasing Signal Component Separation for an X-Band Outphasing Power Amplifier. IEEE Trans. Microw. Theory Tech. 2021, 69, 1661–1674. [Google Scholar] [CrossRef]
- Panseri, L.; Romanò, L.; Levantino, S.; Samori, C.; Lacaita, A.L. Low-power all-analog component separator for an 802.11a/g LINC transmitter. In Proceedings of the ESSCIRC 2006—Proceedings of the 32nd European Solid-State Circuits Conference, San Jose, CA, USA, 10–13 September 2006; pp. 271–274. [Google Scholar] [CrossRef]
- Litchfield, M.; Cappello, T. The Various Angles of Outphasing PAs: Competitiveness of Outphasing in Efficient Linear PA Applications. IEEE Microw. Mag. 2019, 20, 135–145. [Google Scholar] [CrossRef]
- Değirmenci, A. A KU-Band Phemt Mmic High Power Amplifier Design. 2014. Available online: https://core.ac.uk/download/pdf/52928744.pdf (accessed on 1 March 2023).
- Ohtomo, M. Stability Analysis and Numerical Simulation of Multidevice Amplifiers. IEEE Trans. Microw. Theory Tech. 1993, 41, 983–991. [Google Scholar] [CrossRef]
- Zhao, Y.; Li, X.; Gai, C.; Liu, C.; Qi, T.; Hu, B.; Hu, X.; Chen, W.; Helaoui, M.; Ghannouchi, F.M. Theory and design methodology for reverse-modulated dual-branch power amplifiers applied to a 4G/5G broadband GaN MMIC PA design. IEEE Trans. Microw. Theory Tech. 2021, 69, 3120–3131. [Google Scholar] [CrossRef]
- Zhu, Y.; Cheng, Z.; Chen, Y.; Liu, G. Design of a broadband chireix combiner based on class-f power amplifier. In Proceedings of the 2019 8th International Symposium on Next Generation Electronics, ISNE 2019, Zhengzhou, China, 9–10 October 2019. [Google Scholar] [CrossRef]
- Li, S.H.; Hsu, S.S.; Zhang, J.; Huang, K.C. Design of a Compact GaN MMIC Doherty Power Amplifier and System Level Analysis With X-Parameters for 5G Communications. IEEE Trans. Microw. Theory Tech. 2018, 66, 5676–5684. [Google Scholar] [CrossRef]
- Seidel, A.; Wagner, J.; Ellinger, F. 3.6 GHz asymmetric Doherty PA MMIC in 250 nm GaN for 5G applications. In Proceedings of the 2020 German Microwave Conference (GeMiC), Cottbus, Germany, 9–11 March 2020; pp. 1–4. [Google Scholar]
- Afanasyev, P.; Grebennikov, A.; Farrell, R.; Dooley, J. Analysis and Design of Outphasing Transmitter Using Class-E Power Amplifiers with Shunt Capacitances and Shunt Filters. IEEE Access 2020, 8, 208879–208891. [Google Scholar] [CrossRef]
- Wang, W.; Chen, S.; Cai, J.; Zhou, X.; Chan, W.S.; Wang, G. A high efficiency dual-band outphasing power amplifier design. Int. J. RF Microw. Comput.-Aided Eng. 2021, 31. [Google Scholar] [CrossRef]
- Ogasawara, R.; Takayama, Y.; Ishikawa, R.; Honjo, K. A 3.9-GHz-Band outphasing power amplifier with compact combiner based on dual-power-level design for wide-dynamic-range operation. IEEE MTT-S Int. Microw. Symp. Dig. 2020, 2020, 111–114. [Google Scholar] [CrossRef]


























| Component | Value |
|---|---|
| Main PA | Wfg = 200 μm, Nfg = 4 |
| Aux PA | Wfg = 200 μm, Nfg 6 |
| TL1, TL2, TL3 & TL4 | W = 200 μm, L = 10 μm |
| R1 | 34 Ω |
| C1 | 6 pF |
| C2 | 3.4 pF |
| L9 | 2.5 nH, Q = 8.7 |
| C11 | 691 fF |
| C3 | 4.1 pF |
| C6 & C8 | 1.1 pF |
| L5 & L6 | 2.2 nH, Q = 8.4 |
| L7 & L8 | 5.2 nH, Q = 9.3 |
| R2 | 50 Ω |
| C5 | 8.7 pF |
| C4 | 1.4 pF |
| L4 | 4.3 nH, Q = 9.3 |
| Component | Value |
|---|---|
| PA1 & PA2 | Wfg = 200 μm, Nfg = 4 |
| TL1 & TL2 | W = 200 μm, L = 10 μm |
| R1 | 50 Ω |
| C1 | 600 fF |
| C2 | 2.5 pF |
| C3 | 750.9 fF |
| L1 | 2.1 nH, Q = 8.9 |
| L4 | 14.95 nH, Q = 5 |
| C4 & C5 | 12 pF |
| L2 | 9.2 nH, Q = 8.2 |
| L6 | 2.2 nH, Q = 8.7 |
| C7 | 884 fF |
| Ref. | Arch. | Tech. (nm) | Freq. (GHz) | Psat (dBm) | PAE1dB (%) | OBO (dB) | PAEOBO (%) | GainOBO (dB) | Mod. | BW (MHz) | Pout,ave (dBm) | EVM (dB) | ACPR (dBc) | Area (mm2) |
|---|---|---|---|---|---|---|---|---|---|---|---|---|---|---|
| [8] | DPA | 250 | 4.5–6 | 35–36 | 31.8–40.7 | 6 | 22.5–27.6 | 7.6–11.6 | 64-QAM | 100 | 29.3 | −30.5 | −34.8/−37.5 | 8.4 |
| [34] | DPA | 250 | 3.6 | 38.8 | 33–55 | 8.5 | 40–46 | 11.7 | N/A | N/A | N/A | N/A | N/A | 8.58 |
| [33] | DPA | 250 | 5.1–5.9 | 36–38.7 | 43.2–47.3 | 6 | 31.6–49.5 | 14.4–17.3 | 256-QAM | 80 | 25.7 | <−30 | N/A | 3.88 |
| [31] | DPA | 250 | 3.5 | 36.8–37.2 | 58–70 | 9 | 37–48 | 10.2–12.5 | 64-QAM | 20 | 26.9 | N/A | −22.7/−23.0 | 9.75 |
| T.W. | DPA | 100 | 3.6 | 35 | 44.2 | 7.5 | 38.5 | 9.1 | 64-QAM | 100 | 24.05 | −34.4 | −38.6/−38.6 | 3.26 |
| [32] | OPA | 100 | 2.6–3.6 | >43 | 51.7 | N/A | N/A | N/A | N/A | N/A | N/A | N/A | N/A | N/A |
| [35] | OPA | 250 | 2.14 | 44.49 | 78 | 8.5 | 60 | N/A | 64-QAM | 20 | N/A | 0.9 | −39.5 | NA |
| [36] | OPA | 100 | 3.5 | 43.5 | 64.1 | 6 | 50.1 | N/A | WCDMA | 5 | N/A | N/A | −45 | 89.62 |
| [37] | OPA | 100 | 3.92 | 37 | 77 | 7 | >50 | N/A | N/A | N/A | N/A | N/A | N/A | NA |
| T.W. | OPA | 100 | 3.6 | 33 | 58.3 | 7.5 | 26.1 | 10.6 | 64-QAM | 100 | 25.6 | −25.05 | −30.6/−30.6 | 3.18 |
Disclaimer/Publisher’s Note: The statements, opinions and data contained in all publications are solely those of the individual author(s) and contributor(s) and not of MDPI and/or the editor(s). MDPI and/or the editor(s) disclaim responsibility for any injury to people or property resulting from any ideas, methods, instructions or products referred to in the content. |
© 2023 by the authors. Licensee MDPI, Basel, Switzerland. This article is an open access article distributed under the terms and conditions of the Creative Commons Attribution (CC BY) license (https://creativecommons.org/licenses/by/4.0/).
Share and Cite
Díez-Acereda, V.; Khemchandani, S.L.; del Pino, J.; Diaz-Carballo, A. A Comparative Analysis of Doherty and Outphasing MMIC GaN Power Amplifiers for 5G Applications. Micromachines 2023, 14, 1205. https://doi.org/10.3390/mi14061205
Díez-Acereda V, Khemchandani SL, del Pino J, Diaz-Carballo A. A Comparative Analysis of Doherty and Outphasing MMIC GaN Power Amplifiers for 5G Applications. Micromachines. 2023; 14(6):1205. https://doi.org/10.3390/mi14061205
Chicago/Turabian StyleDíez-Acereda, Victoria, Sunil Lalchand Khemchandani, Javier del Pino, and Ayoze Diaz-Carballo. 2023. "A Comparative Analysis of Doherty and Outphasing MMIC GaN Power Amplifiers for 5G Applications" Micromachines 14, no. 6: 1205. https://doi.org/10.3390/mi14061205
APA StyleDíez-Acereda, V., Khemchandani, S. L., del Pino, J., & Diaz-Carballo, A. (2023). A Comparative Analysis of Doherty and Outphasing MMIC GaN Power Amplifiers for 5G Applications. Micromachines, 14(6), 1205. https://doi.org/10.3390/mi14061205

