Abstract
Background/Objectives: Colorectal cancer (CRC) remains one of the most common and deadly malignancies worldwide, driven by metabolic reprogramming and mitochondrial dysfunction, which support tumor growth and progression. Several studies showed that nutrition is a contributing factor in the prevention and management of CRC. In this context, carnitines, amino acid derivatives abundant in food of animal origin, such as meat and milk, are crucial for mitochondrial function. Recently, l-carnitine and acetyl-l-carnitine have received particular attention due to their antioxidant, anti-inflammatory, and antitumor properties. However, to date, there is no conclusive evidence on the effects of l-carnitine and acetyl-l-carnitine in CRC or the underlying molecular mechanism. Methods: In this study, we investigated in HCT 116 and HT-29 CRC cells the effects of l-carnitine and acetyl-l-carnitine on mitochondrial homeostasis by XF HS Seahorse Bioanalyzer and cell death pathways by flow cytometry and western blot assays. Results: Data showed that l-carnitine and acetyl-l-carnitine reduced cell viability (p < 0.001), modulated cellular bioenergetics, and induced oxidative stress (p < 0.001). These phenomena promoted autophagic flux and the mitophagy process via PINK1 and Parkin modulation after 72 h of treatment. Of note, the combined treatment with l-carnitine and acetyl-l-carnitine showed a synergistic effect and enhanced the effect of single carnitines on tumor cell growth and metabolic dysfunction (p < 0.05). Moreover, exposure to l-carnitine and acetyl-l-carnitine promoted CRC cell apoptosis, suggesting a mechanism involving mitophagy-related cell death. These data were associated with increased SIRT4 expression levels (p < 0.01) and the activation of AMPK signaling (p < 0.01). Conclusions: Overall, the results, by supporting the importance of nutritional factors in CRC management, highlight l-carnitine and acetyl-l-carnitine as promising agents to target CRC metabolic vulnerabilities.
1. Introduction
Colorectal cancer (CRC) is one of the most prevalent malignancies worldwide and remains a leading cause of cancer-related mortality. Despite significant progress in early diagnosis and treatment, the global burden of CRC continues to rise, particularly in Western countries [1]. In fact, CRC is now the second most common cause of cancer deaths, and data suggest increasing incidence in the coming years [1]. While current therapies, such as surgery, chemotherapy, and targeted treatments, have improved survival outcomes, the prognosis remains poor, and the mortality rate trend underlines the urgent need for innovative and more effective preventive and therapeutic approaches [2].
Current studies suggest that, in addition to genetic alterations, environmental and lifestyle factors are associated with a higher risk of developing CRC [3,4,5]. Several dietary patterns and foods have been associated with CRC, given their ability to influence cellular metabolism by comprising the gut microbiome [6], impairing oxidative phosphorylation, and promoting aerobic glycolysis in a process named the Warbug effect [7,8]. In this context, there is growing interest in the potential roles of metabolites which the gut microbiome produces and modulates in the initiation and progression of a bioenergetic phenotype promoting uncontrolled proliferation and survival of CRC cells [5,7,8,9,10].
Carnitines are diet and endogenous metabolites derived from amino acids involved in the transport of long-chain fatty acids into the mitochondria for β oxidation and ATP production [11]. l-carnitine (Cnt) is synthesized endogenously in the liver and kidneys from lysine and methionine, but it can also be obtained from dietary sources, particularly red meats and dairy products [12]. Milk, especially milk from the Mediterranean buffalo (Bubalus bubalis), has been recognized as a significant contributor to dietary carnitines [13]. Compared with cow milk, Mediterranean buffalo milk contains higher levels of Cnt (2-fold) and short-chain acylcarnitines, such as acetyl-l-carnitine (C2Cnt, 1.4-fold), propionyl-l-carnitine (C3Cnt, 2.85-fold), and butyryl-l-carnitine (n-C4Cnt, 7-fold) [13]. Additionally, buffalo milk exhibits increased levels of betaines, including δ-valerobetaine (1.82-fold), and the Cnt precursor γ-butyrobetaine (1.5-fold), which play a crucial role in metabolic regulation and cellular protection [13].
Betaine and Cnt are precursors of trimethylamine oxide (TMAO), a compound strongly implicated in cardiovascular disease [14] and identified as a CRC dietary risk factor [15]. In contrast, recent studies have investigated the potential role of betaines, particularly milk-derived δ-valerobetaine, in CRC, highlighting its ability to counteract tumorigenic processes by modulating cellular metabolism and inducing apoptosis [16,17,18]. To date, the role of Cnt and its derivatives in CRC remain to be fully elucidated but may involve similar mechanisms.
C2Cnt has exhibited several pleiotropic effects in health and disease [19,20], such as notable antioxidant and anti-inflammatory properties and supporting mitochondrial integrity, which contribute to slowing down the progression of chronic diseases and aging [21,22,23].
Cnt and C2Cnt have also shown a potential neuroprotective role in hypoxia-ischemia, Alzheimer’s disease, and central or peripheral nervous system injury [24]. Recently, studies have implicated these metabolites in colorectal carcinogenesis, but epidemiologic evidence is conflicting thus far. Carnitine deficiency is frequently observed across a variety of metabolic and genetic disorders, including heart failure, malnutrition, diabetes, obesity, and several types of cancer [19].
Emerging evidence indicates that carnitines supplementation could also potentially influence cancer progression by modulating altered energy metabolism and reducing tumor growth by disrupting their reliance on glycolysis [20]. Cnt supplementation has demonstrated benefits in alleviating cancer-related cachexia and reducing fatigue in patients undergoing chemotherapy, enhancing overall life quality [25,26]. C2Cnt has shown anti-angiogenic and anti-inflammatory properties in prostate cancer cells, downregulating vascular endothelial growth factor (VEGF) and the chemokine CXCR4/CXCL12 pathways, which are critical for tumor vascularization and metastasis [27]. Additionally, C2Cnt has shown the ability to inhibit HepG2 and HT-29 human adenocarcinoma cell proliferation and migration, supporting its potential use as an adjunctive treatment for CRC [28]. However, to date, the role of carnitines in CRC molecular pathways remains unclear and limited.
At the molecular level, sirtuins (SIRTs), a family of class III NAD+-dependent histone deacetylases, are involved in several malignant processes, including CRC [29]. Mitochondrial SIRT4 has emerged as a crucial regulator of cellular energetic metabolism and function [30]. SIRT4 downregulation has been observed in multiple cancer types, and this deficit in CRC is associated with poor prognoses, lower survival rates, and reduced chemosensitivity [31,32,33,34,35]. SIRT4 suppressed CRC cell proliferation, migration, and invasion through inhibition of glutamine metabolism and modulating the AKT/GSK3β/CyclinD1 pathway [36,37].
In this context, considering the roles of Cnt, C2Cnt, and SIRT4 in cancer cellular metabolism, the present study aims to evaluate the effects of Cnt and C2Cnt on CRC cell lines, focusing on their potential influence on metabolic pathways in order to deepen the understanding of the CRC molecular mechanism(s) and identify new strategies for targeting the metabolic vulnerabilities of CRC.
2. Materials and Methods
2.1. Cell Growth and Treatments
Human colon epithelial CCD 841 CoN (CRL-1790) and colorectal carcinoma HCT 116 (CCL-247) and HT-29 (HTB-38) cells were purchased from ATCC (Manassas, VA, USA). CCD 841 CoN cells were maintained in Eagle’s minimum essential medium (EMEM, 30-2003, ATCC, Manassas, VA, USA), and HCT 116 and HT-29 were grown in McCoy’s 5A medium (16600-082, Gibco, Life Technologies, Carlsbad, CA, USA) supplemented with 1% penicillin-streptomycin (Pen Strep 15070063, Gibco, Life Technologies, Carlsbad, CA, USA) and 10% fetal bovine serum (FBS, 10270-106, Gibco, Life Technologies, Carlsbad, CA, USA) at 37 °C in a humidified atmosphere with 5% CO2.
Cnt and C2Cnt were purchased from Sigma-Aldrich (Milan, Italy) and dissolved in Hanks’ balanced salt solution (HBSS) with 10 mM Hepes. Cell treatments were performed by culturing cells in a complete medium with increasing concentrations of Cnt and C2Cnt (0–10 mM) up to 72 h. The control (Ctr) cells were treated with corresponding higher volumes of HBSS with 10 mM Hepes. When treated with N-acetyl-L-cysteine NAC (5 mM), the cells were pretreated for 2 h and then for 72 h in the presence of Cnt and C2Cnt.
2.2. Cell Viability Assay
Cell viability was evaluated with a Cell Counting Kit-8 (CCK-8 Donjindo Molecular Technologies, Inc., Rockville, MD, USA, 20852) following the manufacturer’s instruction. The cells were treated with Cnt and C2Cnt alone or in combination. Then, 10 μL of CCK-8 solution was added to each well, and the cells were incubated at 37 °C for 4 h. The absorbance was measured at 450 nm using a microplate reader (model 680, Bio-Rad, Hercules, CA, USA), and the results were reported as a percentage of Ctr (100%). All experiments were performed with n = 4 replicates. The combination index (CI) was formulated using the CompuSyn 1.0 software (Paramus, NJ, USA).
2.3. Cell Cycle Distribution
The HT-29 cells were seeded at a density of 5 × 104 cells/well, while the HCT 116 cells were seeded at a density of 2.5 × 104 cells/well in a 6-well plate. Prior to treatment, the cells were synchronized in the G0 or G1 phase by serum starvation, culturing them in a medium without fetal bovine serum (FBS). After synchronization, the complete medium was restored, and the cells were treated with carnitines alone or in combination for up to 72 h. After treatment, the trypsinized cells were stained with a propidium iodide (PI; Sigma Aldrich, St. Louis, MO, USA) solution (50 μg/mL PI, 25 μg/mL RNAse A, 0.1% sodium citrate, 0.1% triton in PBS) for 1 h in the dark. The intracellular DNA content was analyzed with an FACS CANTO II cytometer (BD Biosciences, San José, CA, USA), and data analysis was performed with FlowJo V10 software (FlowJo LLC, Ashland, OR, USA). At least 10,000 events were recorded for each sample.
2.4. Cellular Bioenergetics Analysis
Cellular bioenergetics was assessed with a Seahorse Real-Time ATP Rate Assay Kit (Agilent Technologies, Santa Clara, CA, USA). HT-29 and HCT 116 cells were seeded in a Seahorse assay microplate in growth medium. After treatment, the culture medium was replaced with complete XF DMEM (Agilent Technologies, Santa Clara, CA, USA), and the assay was performed through sequential injection of oligomycin and rotenone/antimycin A for detection the measured basal ATP production rates from mitochondrial respiration and glycolysis using an XF HS Seahorse Bioanalyzer (Agilent Technologies, Santa Clara, CA, USA).
2.5. Mitochondrial State
The mitochondrial state was investigated by evaluating the mitochondrial ROS production and mitophagy. Mitochondrial ROS levels were detected using MitoSOX red mitochondrial superoxide indicator (Invitrogen, Waltham, MA, USA) as already described [16]. Menadione was used as a positive control. Mitophagy was detected using a mitophagy detection kit (MD01; Dojindo Molecular Technologies, Tokyo, Japan) according to the manufacturer’s instruction. After Cnt and C2Cnt treatment, the HT-29 and HCT 116 cells were stained with 100 nM Mtphagy dye at 37 °C for 30 min, and the cells were subsequently incubated with 1 μM Lyso dye for an additional 30 min at 37 °C. CCCP was used as a positive control. Then, the cells were imaged on an EVOS M5000 fluorescence microscope (Thermo Scientific, Rockford, IL, USA), and fluorescence signaling was detected with an FACS CANTO II flow cytometer (BD Biosciences, San Jose, CA, USA). Data analyses were performed with FlowJo V10 software (FlowJo LLC, Ashland, OR, USA).
2.6. Autophagy and Cell Death Mechanism Evaluation
Autophagy was evaluated with an autophagy assay kit (ab139484, Abcam, Cambridge, UK) following the manufacturer’s indications. Briefly, the treated cells were stained with 1 µM Green Reagent for 30 min in the dark. Chloroquine was used as a positive control. The images were acquired via an EVOS M5000 fluorescence microscope (Thermo Scientific, Rockford, IL, USA). Cell death by apoptosis was evaluated with an FITC Annexin V apoptosis detection kit (BD Pharmigen, Franklin Lakes, NJ, USA, 556547) as previously reported [16]. For both essays, fluorescence was assessed using an FACS CANTO II cytometer, and the results were analyzed with FlowJo V10 software. For each sample, 20,000 events were recorded.
2.7. Immunoblotting
After treatment, the HT-29 and HCT 116 cells were lysed in RIPA lysis buffer (1% NP-40, 0.5% sodium deoxycholate, 0.1% SDS in PBS), and the proteins were separated via sodium dodecyl sulfate-polyacrylamide gel electrophoresis (SDS-PAGE), transferred to nitrocellulose membranes (Bio-Rad, Hercules, CA, USA), and after blocking incubated at 4 °C overnight with specific primary antibodies: anti-SIRT4 (1:1000, ab231137, Abcam, Cambridge, UK), anti-5′ AMP-activated protein kinase alpha-1 (AMPK, 1:1000, Invitrogen, Waltham, MA, USA), anti-phospho-AMPK (1:1000, Invitrogen, Waltham, MA, USA), anti-Parkin (1:2000, ab77924, Abcam, Cambridge, UK), anti-PINK1 (1:500, Y403614, Applied Biological Materials Inc., Richmond, BC, Canada), anti-microtubule-associated protein 1 light chain 3B (LC3B, 1:1000, Abcam, Cambridge, UK), anti-α-tubulin (1:3000, E-AB-20036, Elabscience Biotechnology Inc., Houston, TX, USA), anti-actin (1:5000, Abcam, Cambridge, UK), and anti-glyceraldehyde-3-phosphate dehydrogenase (GAPDH, 1:2000, ab9485, Abcam, Cambridge, UK). After incubation with secondary antibodies, the immunocomplexes were examined with the Excellent chemiluminescent substrate kit (E-IR-R301, Elabscience Biotechnology Inc., Houston, TX, USA) and visualized using the ChemiDoc Imaging System with Image Lab 6.0.1 software (Bio-Rad Laboratories, Milan, Italy). The densities of the immunoreactive bands were measured with ImageJ 1.52n software (U. S. National Institutes of Health, Bethesda, MD, USA) and expressed as arbitrary units (AUs).
2.8. Statistical Analysis
The results are expressed as the mean ± SD. Statistical analysis was carried out using one-way ANOVA with a Tukey post hoc test using GraphPad Prism version 9.1.2. Differences with p < 0.05 were considered statistically significant.
3. Results
3.1. Effect of Cnt and C2Cnt on CRC Viability and Cell Cycle Progression
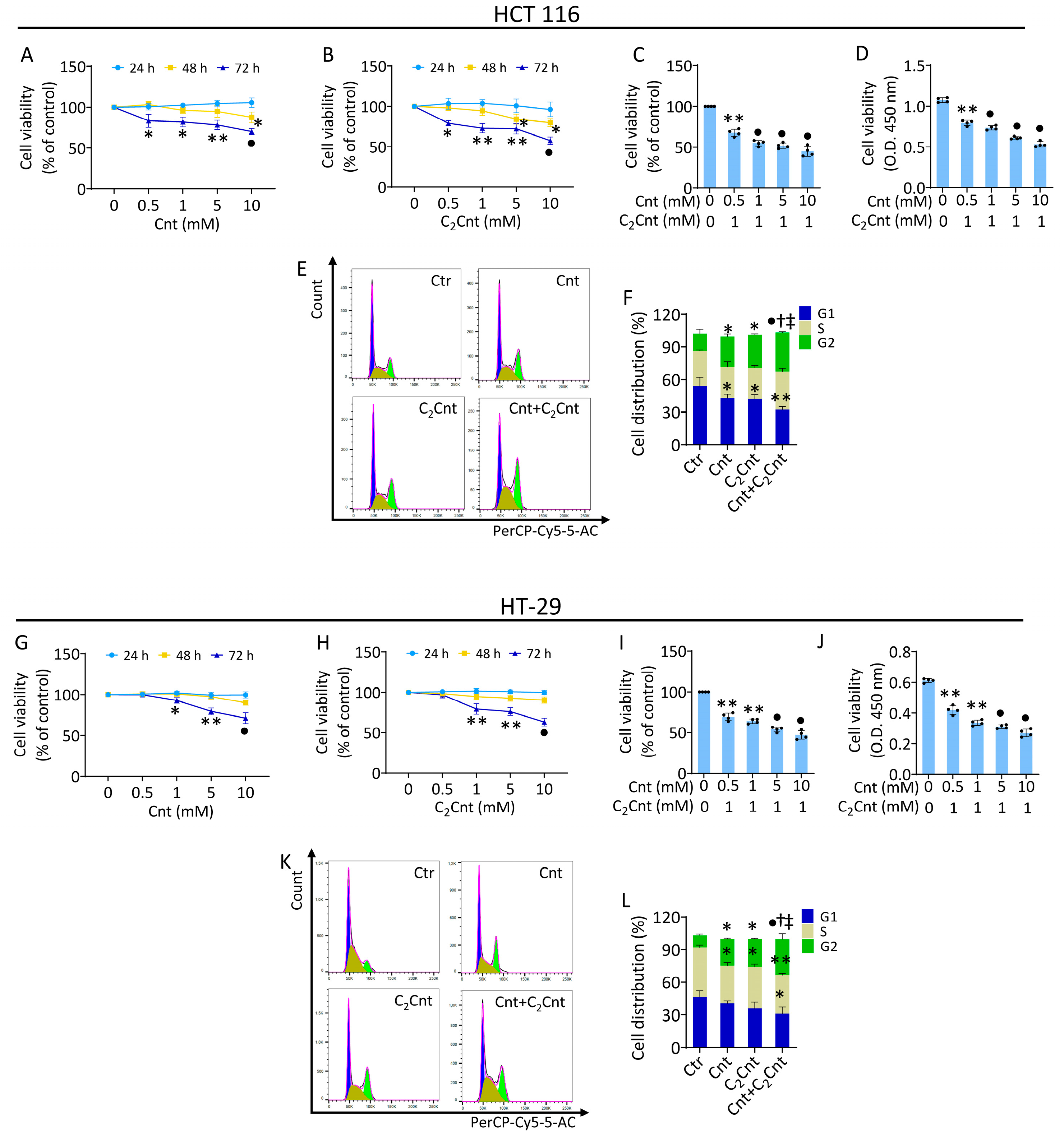
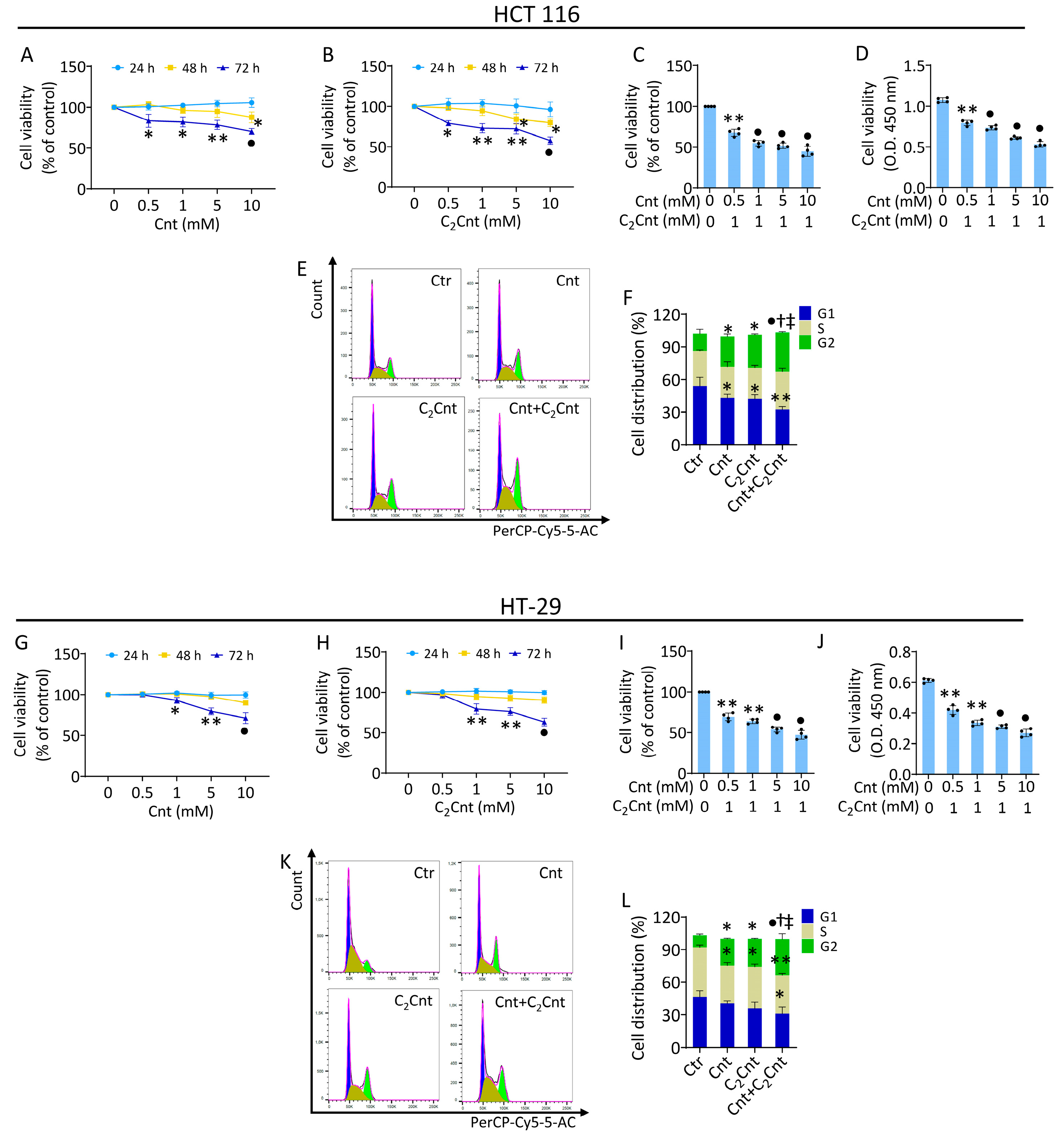
In order to investigate the effects of Cnt and C2Cnt on cell growth and metabolic pathways, normal colon CCD 841 CoN and HT-29 and HCT 116 CRC cells were treated with different concentrations (0–10 mM) of Cnt and C2Cnt for 24 h, 48 h, and 72 h (Figure 1 and Figure S1). The results indicated that Cnt and C2Cnt did not show any toxic effect on non-tumor CoN CCD 841 cells, with an increase in viability observed with 10 mM Cnt (12.3 ± 6.3%, p < 0.05) and C2Cnt (17.8 ± 4.1%, p < 0.05) after 72 h of treatment (Figure S1A,B). Otherwise, Cnt and C2Cnt selectively affected CRC cell viability in a time- and dose-dependent manner (Figure 1). In the HCT 116 cells, Cnt and C2Cnt showed no effect on CRC cell viability after 24 h of incubation (Figure 1A,B), with a decrease observed after 48 h of treatment with Cnt (10 mM) (13 ± 6.3%) and C2Cnt (5 mM) (21 ± 4.8%) (p < 0.05 versus Ctr) (Figure 1A,B). These effects were more consistent after 72 h of treatment with Cnt (10 mM) (30 ± 6.6%) and C2Cnt (5 mM) (42 ± 4.6%) (p < 0.001 versus Ctr) without reaching the half-maximal inhibitory concentration (IC50) Figure 1A,B).
Figure 1.
Effects of Cnt and C2Cnt on CRC cell viability. Cell viability assessed in HCT 116 and HT-29 cells stimulated with different concentrations of (A–G) Cnt and (B–H) C2Cnt (0–10 mM) for 24, 48, and 72 h. Cell viability measured after 72 h of treatment with 1 mM C2Cnt and increasing concentrations of Cnt (0–10 mM) in HCT116 (C,D) and HT-29 cells (I,J). Results of cell viability were reported as % of control and Optical Density (O.D.). Representative cell cycle analysis with FACS in (E,F) HCT 116 and (K,L) HT-29 cells exposed to carnitines. Control cells were grown in medium containing the same volume of HBSS with 10 mM Hepes. The data are expressed as the mean ± SD of n = 4 independent experiments. * p < 0.05, indicating significant differences between 0 μg/mL (or control) and sample treatments (Cnt/C2Cnt). ** p < 0.01, indicating significant differences between 0 μg/mL (or control) and sample treatments (Cnt/C2Cnt). • p < 0.001, indicating significant differences between 0 μg/mL (or control) and sample treatments (Cnt/C2Cnt). † p < 0.05, indicating significant differences between Cnt and combined treatments (Cnt + C2Cnt). ‡ p < 0.05, indicating significant differences between C2Cnt and combined treatments (Cnt + C2Cnt).
In HT-29 cells, a decrease in cell viability was observed after 72 h of treatment with Cnt (10 mM) (29 ± 6.6%) and with C2Cnt (10 mM) (37 ± 4.8%) (p < 0.001 versus Ctr) (Figure 1G,H).
To explore the possible synergistic or additive effect of Cnt and C2Cnt, CRC cells were treated with combined carnitines (Cnt + C2Cnt) (Figure 1C,D,I,J). To this end, the concentration of 1 mM C2Cnt, inducing a reduction in CRC viability of about 30% after 72 h of treatment, was chosen for adding increasing concentrations of Cnt (up to 10 mM). The HCT 116 cells responded to the combined treatment with carnitines, reaching the IC50 at 1 mM C2Cnt combined with 5 mM Cnt (p < 0.001 versus Ctr). A similar trend was observed in the HT-29 cell line. The combined treatment (Cnt + C2Cnt) showed a synergistic effect in both the HCT 116 and HT-29 cells, as indicated by a combination index (CI) < 1 across all tested doses. In the HCT 116 cells, the strongest synergistic effect was observed at a concentration of (5 mM) Cnt + (1 mM) C2Cnt with a CI = 0.03602. In the HT-29 cells, the highest synergy was seen at a concentration of (1 mM) Cnt + (1 mM) C2Cnt with a CI = 0.13412. These findings demonstrate that the synergistic interaction between Cnt and C2Cnt was cell- specific and dose-dependent. Furthermore, the combined treatment was assessed using CCD 841 CoN normal colon epithelial cells. After 72 h of treatment, no reduction in cell viability was observed at the tested concentrations, confirming that the Cnt + C2Cnt combination selectively affected the CRC cells (Figure S1C,D).
Based on these results, the concentrations of 10 mM Cnt and 10 mM C2Cnt were used for individual treatment experiments. For the combined treatment experiments, concentrations of 1 mM Cnt + 1 mM C2Cnt were used for the HT-29 cells, and concentrations of 5 mM Cnt + 1 mM C2Cnt were chosen for the HCT 116 cells.
Cell cycle distribution analysis showed the ability of Cnt and C2Cnt to induce cell cycle arrest in the G2 phase after 72 h of treatment (Figure 1E,F,K,L). In the HCT 116 cells, treatments with carnitines led to an increase in the G2 cell population (25.9 ± 2.2% Cnt and 30.5 ± 0.8% C2Cnt versus 18.8 ± 3.1% Ctr, p < 0.05) and a decrease in the G1 phase (40.9 ± 2.7% Cnt and 41.7 ± 3.1% C2Cnt versus 53.9 ± 6.6% Ctr, p < 0.05) (Figure 1E,F). Compared with the control cells, the combined treatment (Cnt + C2Cnt) resulted in the highest cell cycle G2 phase modulation (p < 0.001 versus Ctr), and an increase in the G2 phase was detected with respect to individual carnitines (36 ± 0.8% Cnt + C2Cnt versus 25.9 ± 2.2% Cnt p < 0.05) (36 ± 0.8% Cnt + C2Cnt versus 30.5 ± 0.8% C2Cnt, p < 0.05) (Figure 1E,F). In the HT-29 cells, treatment with Cnt and C2Cnt induced cell cycle arrest in the G2 phase (23.2 ± 0.7% Cnt and 25.3 ± 0.5% C2Cnt versus 12.4 ± 1.2% Ctr, p < 0.05) and led to a decrease in the S phase (34.9 ± 4.7% in Cnt, 38.5 ± 1.3% in C2Cnt versus 46.1 ± 2.1% in Ctr, p < 0.05). Exposure to Cnt + C2Cnt induced greater cell cycle arrest in the G2 phase (p < 0.001 versus Ctr) (33.2 ± 3.8% Cnt + C2Cnt versus 23.2 ± 0.7% Cnt, p < 0.05) (33.2 ± 3.8% Cnt + C2Cnt versus 25.3 ± 0.5% in C2Cnt, p < 0.05) (Figure 1K,L).
3.2. Cnt and C2Cnt Impaired the Bioenergetics of CRC Cells and Upregulated SIRT4 and AMPK
Given the crucial role of carnitines in metabolism, cellular bioenergetics was then investigated (Figure 2 and Figure S2). In the HCT 116 cells, treatment with Cnt and C2Cnt reduced the oxygen consumption rate (OCR) and basal glycolysis with a concomitant reduction in the total ATP production rate, consisting of the mitochondrial ATP production rate (mitoATP) and glycolysis ATP production rate (glycoATP) (p < 0.05) (Figure 2A–C). Similar results were observed in the HT-29 cell lines (Figure 2E–G). These effects became more pronounced following the combined treatment (p < 0.001 versus Ctr, p < 0.05 versus Cnt and C2Cnt).
Figure 2.
Cnt and C2Cnt impaired CRC cell metabolism and modulated SIRT4 levels. Seahorse analysis of oxygen consumption rate, glycolytic proton efflux rate, and ATP production rate measured in (A–C) HCT 116 and (E–G) HT-29 cells stimulated with Cnt and C2Cnt alone or in combination for 72 h. Immunoblotting analysis with cropped blots of (D,H) SIRT4, (I,L) p-AMPK, and (J,M) AMPK protein levels and (K,N) p-AMPK/AMPK ratio in CRC cells treated with carnitines for 48 h. M = molecular weight markers; lane 1 = Ctr; lane 2 = Cnt; lane 3 = C2Cnt; lane 4 = Cnt + C2Cnt. Data are expressed as mean ± SD of n = 3 experiments. * p < 0.05, indicating significant differences between control (Ctr) and sample treatments (Cnt/C2Cnt). ** p < 0.01, indicating significant differences between control (Ctr) and sample treatments (Cnt/C2Cnt). • p < 0.001, indicating significant differences between control (Ctr) and sample treatments (Cnt/C2Cnt). † p < 0.05, indicating significant differences between Cnt and combined treatments (Cnt + C2Cnt). ‡ p < 0.05 indicating significant differences between C2Cnt and combined treatments (Cnt + C2Cnt).
To deepen the insight into the molecular mechanism(s) underlying the metabolic effect observed, the expression of metabolic regulators and markers of mitochondrial dynamics, namely SIRT4 and AMPK, was evaluated. The results showed an upregulation of SIRT4 in the cells treated with Cnt and C2Cnt (p < 0.01) (Figure 2D,H) and an increase in the p-AMPK protein levels (p < 0.01) (Figure 2I–N). The treatments with Cnt + C2Cnt showed synergistic effects, as evidenced by a greater increase in the SIRT4 and p-AMPK protein levels compared with individual treatments (p < 0.001 versus Ctr, p < 0.05 versus Cnt and C2Cnt).
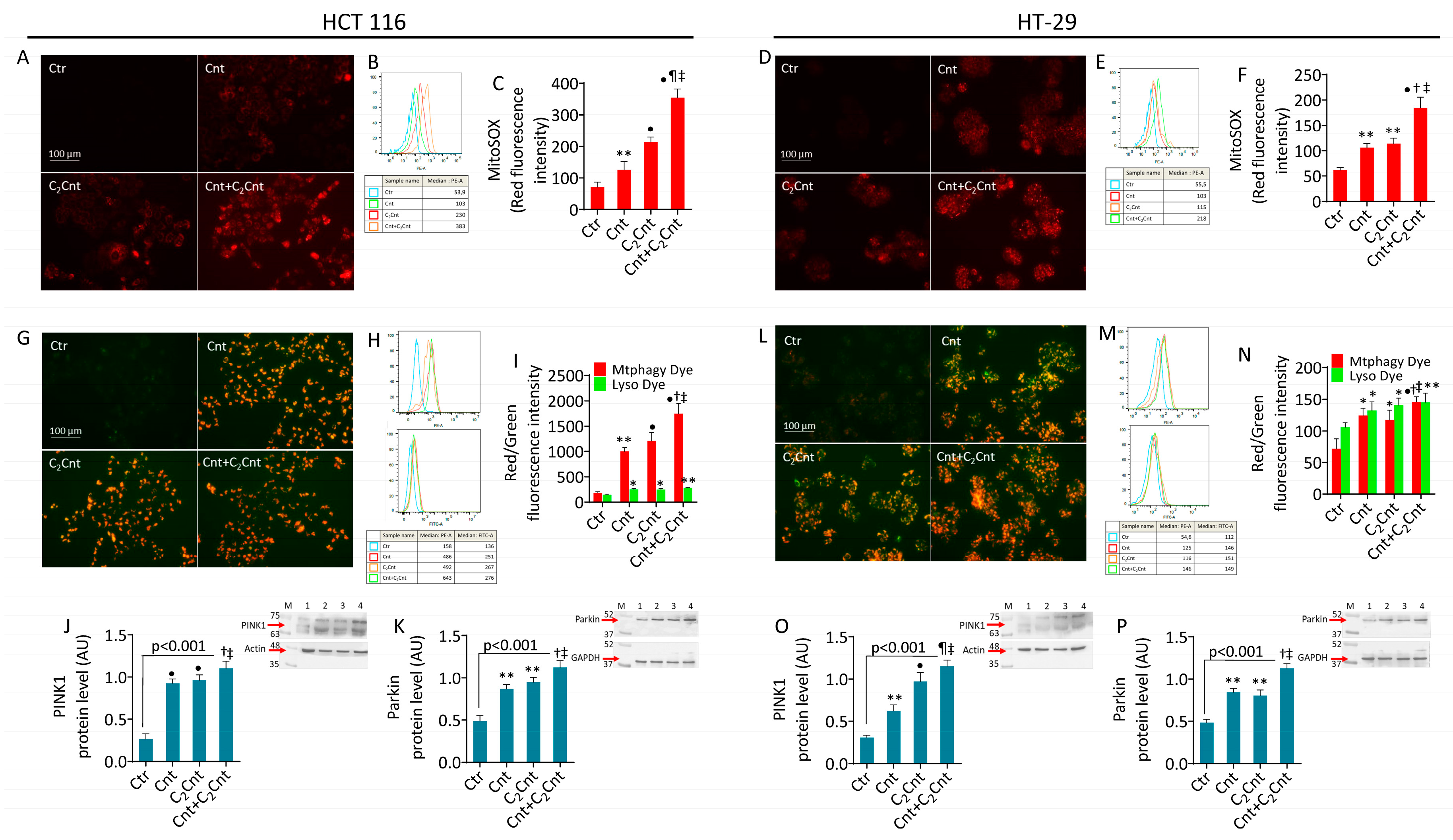
3.3. Cnt and C2Cnt Promoted Mitochondrial Oxidative Stress and Mitophagy
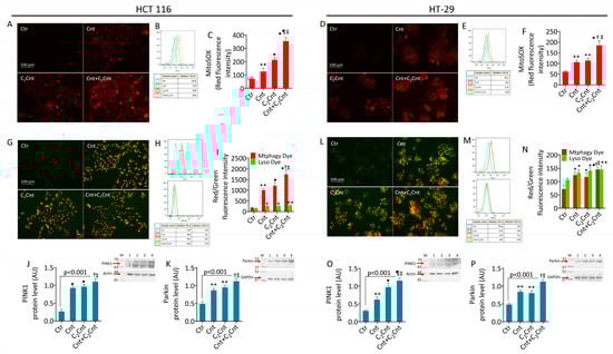
Next, we evaluated the impact of Cnt and C2Cnt on the mitochondrial oxidative state in CRC cells. In the HCT 116 cells, MitoSOX staining revealed increased mitochondrial ROS levels (Cnt, p < 0.01 versus Ctr) (C2Cnt, p < 0.001 versus Ctr). Similarly, an increase in fluorescence intensity was induced by Cnt + C2Cnt (p < 0.001 versus Ctr, p < 0.01 versus Cnt, p < 0.05 versus C2Cnt) (Figure 3A–F). Furthermore, in the HT-29 cell lines, the mitochondrial ROS levels increased after stimulation with Cnt and C2Cnt (p < 0.01 versus Ctr), with the combined treatment leading to a greater increase (p < 0.001 versus Ctr, p < 0.05 versus Cnt and C2Cnt).
Figure 3.
Cnt and C2Cnt induced mitochondrial damage. Representative fluorescent images and FACS analysis of (A–F) mitochondrial ROS and (G–N) mitophagy and immunoblotting analysis with cropped blots of (J,O) PINK1 and (K,P) Parkin protein levels in HCT 116 and HT-29 cells stimulated with carnitines alone or in combination for 72 h. Results are expressed as median fluorescence intensity (MFI). Data are expressed as mean ± SD of n = 3 experiments. Scale bars = 100 μm. M = molecular weight markers; lane 1 = Ctr; lane 2 = Cnt; lane 3 = C2Cnt; lane 4 = Cnt + C2Cnt. * p < 0.05, indicating significant differences between control (Ctr) and sample treatments (Cnt/C2Cnt). ** p < 0.01, indicating significant differences between control (Ctr) and sample treatments (Cnt/C2Cnt). • p < 0.001, indicating significant differences between control (Ctr) and sample treatments (Cnt/C2Cnt). † p < 0.05, indicating significant differences between Cnt and combined treatments (Cnt + C2Cnt). ¶ p < 0.01, indicating significant differences between Cnt and combined treatments (Cnt + C2Cnt). ‡ p < 0.05 indicating significant differences between C2Cnt and combined treatments (Cnt + C2Cnt).
Given the linkage between mitochondrial oxidative stress and mitophagy activation [38], PINK1- and Parkin-mediated mitophagy markers were assessed (Figure 3G–P). Flow cytometric analyses revealed enhanced colocalization of mitochondria and lysosomes, with an increase in fluorescent signaling in the cells treated with Cnt (p < 0.01 versis Ctr in HCT 116; p < 0.05 versus Ctr in HT-29) and C2Cnt (p < 0.001 versus Ctr in HCT 116; p < 0.05 versus Crt in HT-29) and an even greater increase with Cnt + C2Cnt (p < 0.001 versus Ctr). Compared with individual carnitines, the Cnt + C2Cnt treatment resulted in greater red fluorescent signaling in both cell lines (p < 0.05 versus Cnt; p < 0.05 versus C2Cnt) (Figure 3G–I,L–N). These results were confirmed by upregulation of the expression of PINK1 and Parkin, which are key mitophagy markers (Figure 3J,K,O,P).
3.4. Cnt and C2Cnt Induced Autophagy and Apoptotic Death of CRC Cells
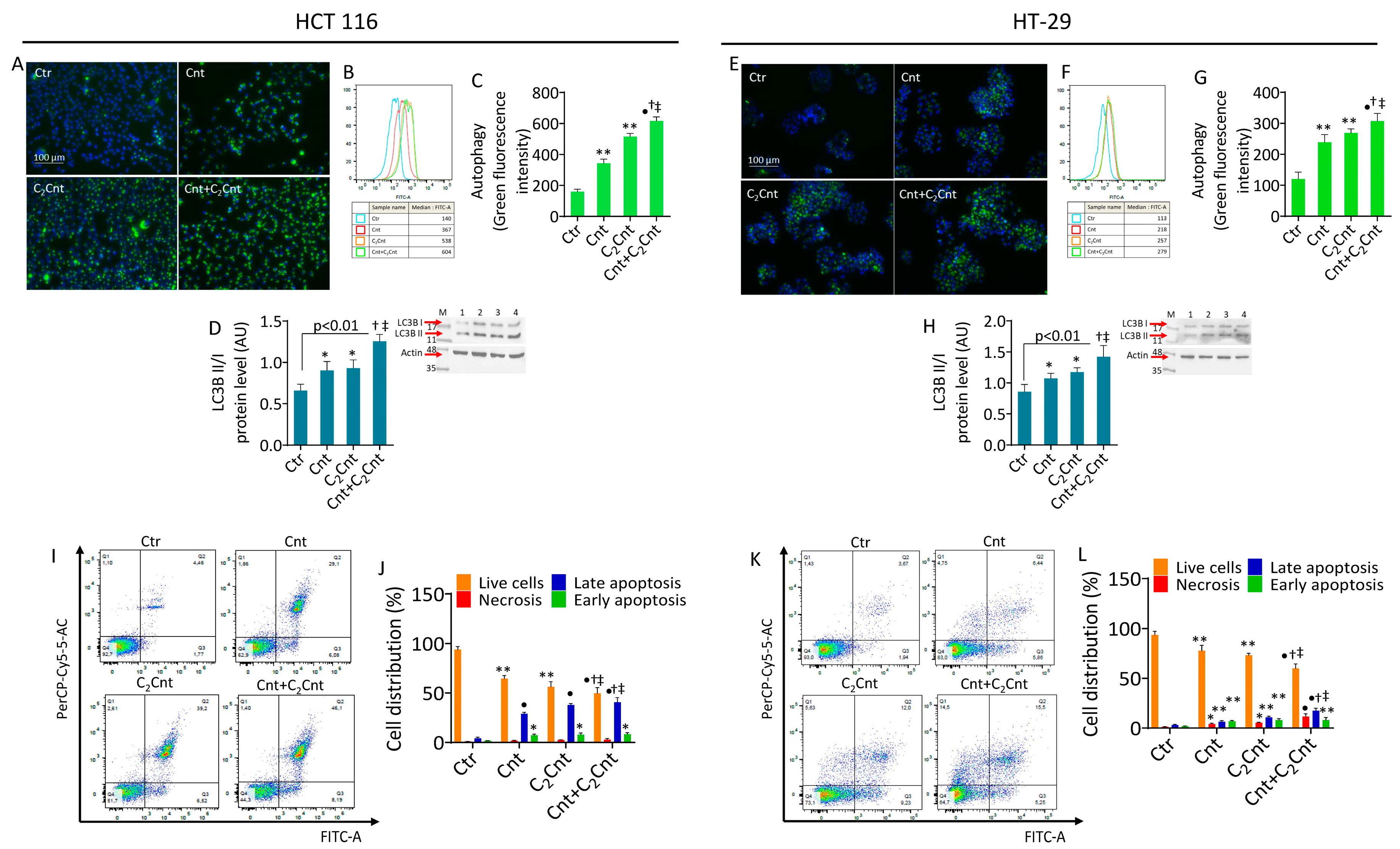
Exposure to Cnt and C2Cnt triggered autophagic flux in both the HCT 116 and HT-29 cells, as evidenced by an increase in the fluorescent signal (p < 0.01) accompanied by an increase in LC3B II/I expression levels (p < 0.05), a key autophagy marker (Figure 4A–H). Treatment with Cnt + C2Cnt exhibited the most substantial effect compared with the control cells (p < 0.001) and improved the effect of Cnt or C2Cnt alone (p < 0.05 versis Cnt and C2Cnt).
Figure 4.
Cnt and C2Cnt promoted autophagic flux and cell death. Representative fluorescent images and cytofluorimetric detection of autophagy and immunoblotting analysis with cropped blots of LC3B II/I ratio in (A–D) HCT 116 and (E–H) HT-29 cell lines treated with Cnt and C2Cnt alone or in combination for 72 h. (I–L) Dot plots and analyses of annexin V-FITC and PI staining. Data are expressed as mean ± SD of n = 3 experiments. Q1 = necrotic cells; Q2 = late apoptotic cells; Q3 = early apoptotic cells; Q4 = viable cells. M = molecular weight markers; lane 1 = Ctr; lane 2 = Cnt; lane 3 = C2Cnt; lane 4 = Cnt + C2Cnt. Scale bars = 100 μm. * p < 0.05, indicating significant differences between control (Ctr) and sample treatments (Cnt/C2Cnt). ** p < 0.01, indicating significant differences between control (Ctr) and sample treatments (Cnt/C2Cnt). • p < 0.001, indicating significant differences between control (Ctr) and sample treatments (Cnt/C2Cnt). † p < 0.05, indicating significant differences between Cnt and combined treatments (Cnt + C2Cnt). ‡ p < 0.05 indicating significant differences between C2Cnt and combined treatments (Cnt + C2Cnt).
Treatment with Cnt and C2Cnt also increased apoptosis in the CRC cells (Figure 4I–L). In the HCT 116 cells, exposure to Cnt and C2Cnt caused a reduction in live cells (p < 0.01) and an increase in late (p < 0.001) and early apoptosis (p < 0.05). In the HT-29 cell line, Cnt and C2Cnt induced a reduction in live cells (p < 0.01) and an increase in necrosis (p < 0.05) and late and early apoptosis (p < 0.01). In both cell lines, the Cnt + C2Cnt treatment determined the greatest decrease in the live cell population (p < 0.001 versus Ctr) and increase in late apoptosis (p < 0.001 versus Ctr). The combined stimulation with carnitines also enhanced the apoptotic effects of individual treatments (p < 0.05 versus Cnt and versus C2Cnt). In addition, pretreatment with the ROS scavenger NAC reduced the autophagy activation and apoptosis induced by Cnt + C2Cnt (Figure S3), confirming the role of oxidative stress in mediating the cell death mechanism(s) in CRC cells [16].
4. Discussion
The in vitro findings of this study provide the first evidence about the metabolic effects of Cnt and C2Cnt on CRC cells by influencing mitochondrial functions, thus promoting the mitophagy mechanism. Specifically, Cnt and C2Cnt treatment induced mitochondrial ROS production and impaired cellular bioenergetics by reducing mitochondrial respiration and glycolysis and promoted the activation of mitophagy and autophagic flux, leading to cell death. These effects were accompanied by the modulation of SIRT4 expression levels and the AMPK pathway, which are pivotal regulators of cellular energy homeostasis. Compared with the control cells, the in vitro combination of Cnt and C2Cnt displayed the greatest anti-tumor properties, supporting the synergism between carnitines and underlining the importance of considering the complex interactions among food-derived biomolecules in the setting of innovative preventive strategies for CRC. Our study highlights that the induction of apoptosis and autophagy by Cnt and C2Cnt is strongly linked to oxidative stress. The use of NAC, a well-known antioxidant, reduced autophagic flux and cell death, suggesting that ROS generation plays a crucial role in mediating these effects. These findings align with previous studies indicating that metabolic stress and mitochondrial dysfunction in CRC cells can promote both autophagy and apoptosis through ROS-dependent mechanisms [16].
The role of nutrition in cancer prevention and management has gained increasing attention [39]. Diet provides bioactive compounds able to modulate cancer risk and progression. CRC, characterized by its dependence on aberrant metabolic pathways, is particularly influenced by dietary components, which impact cellular metabolism and energy homeostasis [5,9]. Among milk types, buffalo milk has emerged as an important contributor in human health and in CRC due to its unique nutritional profile, which includes bioactive molecules such as carnitines (Cnt ~250 μmol/L and C2Cnt ~150 μmol/L) [13,16,40,41,42]. Carnitines, which are naturally present in high concentrations in animal products, play an essential role in fatty acid transport and mitochondrial energy production. These functions make them a promising candidate for dietary interventions aimed at targeting metabolic adaptations in CRC. Many studies have demonstrated that carnitines exhibit pleiotropic effects, including antioxidant and anti-inflammatory properties, contributing to their potential therapeutic applications across various pathological conditions. In metabolic disorders, Cnt supplementation has shown significant benefits in obesity induced by a high-fat diet (HFD), improving lipid profiles by reducing serum triglyceride (TG) and glutamic-oxaloacetic transaminase (GOT) levels [43,44]. In the management of diabetes, Cnt administration has been reported to enhance glycogen storage and glucose oxidation in patients with type 2 diabetes, where plasma Cnt levels are often reduced [19,45]. In addition, Cnt supplementation also reduced serum lipids and plasma glucose in patients with type 2 diabetes, suggesting its potential role in ameliorating metabolic control in diabetic patients [46]. C3Cnt and C2Cnt possess cardioprotective properties and have been recommended for conditions such as reperfusion injury, coronary infarction, arrhythmias, and myocardial damage [19]. Meta-analyses indicated that carnitine supplementation reduces arrhythmias, ventricular dysfunction, and angina-related pain, ultimately lowering the risk of myocardial infarction and mortality [47]. Moreover, carnitines have shown neuroprotective properties in neurodegenerative diseases, such as Alzheimer’s and Parkinson’s disease, by reducing neuroinflammation and mitigating mitochondrial dysfunction [48].
Several studies previously highlighted the potential of carnitine derivates in cancer biology [20]. Reduced total carnitines serum levels were found in women with endometrial cancer, and these levels decreased progressively with advancing tumor stages [49]. Carnitine levels were also found to be decreased in pediatric cancer patients and in colorectal cancer tissue compared with normal tissue [50,51]. The role of carnitines has been widely explored in cancer cachexia, where Cnt and C2Cnt supplementation has shown beneficial effects through reducing the serum concentrations of the cytokines inteleukin (IL)-6 and tumor necrosis factor (TNF)-α and the downstream molecules of the NF-κB and Cox-2 inflammatory pathways [52,53,54,55]. In addition, the administration of 100 mg/kg Cnt showed inhibitory effects on the initiation of hepatocarcinogenesis in mice [56].
In agreement with previous in vitro and in vivo studies indicating the ability of carnitines to inhibit cancer cell proliferation and induce apoptosis [27,28,57,58], our results show the capacity of Cnt and C2Cnt to reduce cell viability and induce apoptosis in CRC cells. Cnt treatment modulated mitochondria-dependent apoptosis pathways in hepatoma cells by inducing the upregulation of caspase-9 and caspase-3 [58]. In prostate cancer, C2Cnt induces apoptosis and prevents production of the pro-inflammatory cytokines TNF-α and interferon (IFN)-γ. In addition, C2Cnt reduced the release of the pro-angiogenic factor VEGF and the production of chemokines involved in adhesion, migration, and invasion [27]. In CRC cells, other studies have shown that C2Cnt is able to induce a reduction in cell viability, affect the wound healing capacity, and reduce matrix metalloproteinase-9 (MMP-9) and VEGF expression levels, suggesting the ability of C2Cnt to counteract the adhesion, migration, and invasion of HT-29 cells [28]. Moreover, palmitoylcarnitine, together with Cnt, potently induces apoptosis in HT-29 cells [57], and carnitine cycle dysfunction has been shown to influence carcinogenesis and tumor progression by regulating metabolic reprogramming [59]. In contrast, one study suggested that Cnt supplementation (50 µM) in HCT 116 cells increases butyrate oxidation, promoting cancer cell survival by reducing its epigenetic impact and potentially limiting its role as an HDAC inhibitor while reducing histone acetylation [60].
Our study added new insights on the role of Cnt and C2Cnt in modulating CRC cell metabolism, showing that their single supplementation as well as combined Cnt + C2Cnt treatment disrupt cellular bioenergetics by decreasing mitochondrial respiration and glycolysis, a determinant feature of tumor survival and progression. Of note, combined treatment with carnitines highlighted the potential synergy between these derivatives in targeting CRC cells. The observed synergy could result from their complementary actions, where Cnt is a key derivative involved in cellular metabolism, while C2Cnt influences epigenetic pathways due to its acetyl group donor properties [61]. Although both compounds independently modulated metabolic pathways and induced cell death, their combined use amplified these effects, making combined treatment an attractive strategy for the management of CRC.
All of these events were accompanied by upregulation of the SIRT4 levels and p-AMPK activation, in accordance with other works which demonstrated the oncosuppressor role of SIRT4 in many cancers, including CRC. In CRC, the levels of SIRT4 are decreased compared with normal colon tissue, and its lower levels are associated with worse prognoses and lower survival rates in patients, while SIRT4 overexpression inhibits CRC cell proliferation in vitro and in vivo, inhibiting glutamine metabolism and glycolysis [32,34]. A recent study by Li et al. demonstrated that SIRT4 suppressed the tumor growth of pancreatic ductal adenocarcinoma by inducing autophagy and activating p-p53 protein and p-AMPKα [62]. In our study, carnitine treatment was able to induce mitophagy and autophagy, as evidenced by increased expression levels of the key markers PINK1 and Parkin and the LC3BII/I ratio. AMPK is generally phosphorylated to restore energy metabolism when ATP synthesis is impaired. In CRC, AMPK deficiency aggravates tumorigenesis in vivo, while its activation by SIRT3 reduces cell viability and induces ferroptosis in HCT 116 cells via SIRT3 [63,64]. Undoubtedly, this study lacks detailed investigation into the downstream signaling pathways of SIRT4 and AMPK, including mTOR. Recent evidence suggests that SIRT4 may act as a metabolic checkpoint by repressing glutamine metabolism and interacting with mTORC1, thereby influencing cancer cell growth and stress adaptation [65]. Similarly, AMPK activation is known to suppress mTOR signaling while promoting pathways such as autophagy and apoptosis [66]. The interplay between these factors remains a critical area for further investigation, as understanding these mechanisms may provide novel insights into potential therapeutic strategies targeting the SIRT4-AMPK-mTOR signaling axis.
In our in vitro experimental model, the concentrations of 10 mM Cnt and 10 mM C2Cnt determined an alteration of the metabolic pathway, which could explain the anti-tumor effects, with differences between the two cell lines, likely due to the p53 status. The HCT 116 cells expressed wild-type p53, which is known to act as a tumor suppressor by promoting apoptosis, regulating mitochondrial metabolism, and enhancing autophagy in response to cellular stress [67,68]. Conversely, the HT-29 cells harbored a mutant form of p53 often associated with a loss of tumor suppressive functions and a shift toward metabolic reprogramming, affecting cell survival and energy homeostasis [67,68].
It is important to point out that at this concentration, although above the normal plasma levels in humans, Cnt and C2Cnt are not toxic to non-tumor cells. In humans, Cnt and C2Cnt accumulate in the kidneys, liver, and brain, being absent from skeletal muscle and the heart and reaching plasma concentrations in the range of 25–50 μM for Cnt and 3–6 μM for C2Cnt [11]. Cnt and C2Cnt are mostly obtained from food of animal origins and vegetables, with the latter being rich in N(ε)-trimethyllysine, the precursor of carnitine biosynthesis [69]. Undoubtedly, there is a need to consider the appropriate amount of carnitine supplementation while also considering the possible biological effects which can derive from interaction with other biomolecules. Although evidence regarding the safety of dietary interventions or supplements with Cnt and C2Cnt and in CRC patients is lacking, it is plausible to speculate that long-term supplementation associated with oral administration of Cnt and C2Cnt could affect the plasma carnitine content, thus shifting the CRC metabolic pathways. However, it is advisable to promote further studies in animal models and clinical trials to evaluate whether dietary interventions or supplements with Cnt and C2Cnt can selectively modulate tumor metabolism without triggering adverse effects related to microbiota-derived metabolites [15]. Moreover, while the upregulation of SIRT4 was observed, further investigations using genetic tools, such as SIRT4 silencing or overexpression, are needed to confirm its role. These results support the rationale for exploring the real efficacy of dietary carnitine supplementation as potential metabolic modulators in CRC and as an adjuvant strategy in the prevention and treatment of CRC.
5. Conclusions
In conclusion, our results reinforce the growing recognition of nutrition as a key factor in CRC prevention and management by showing new evidence on the potential antitumor effects of Cnt and C2Cnt, compounds which are highly present in milk and dairy products. These results also support Cnt + C2Cnt as a synergic combination for innovative strategies in CRC prevention. By targeting the metabolic vulnerabilities of CRC cells through the modulation of mitochondrial function and SIRT4 activity, Cnt + C2Cnt could offer promising aid to existing approaches in precision oncology.
Supplementary Materials
The following supporting information can be downloaded at https://www.mdpi.com/article/10.3390/nu17061010/s1. Figure S1: Effect of carnitines on colon cell viability; Figure S2: Carnitines effects on mitochondrial metabolism state. Figure S3. Suppression of oxidative stress ameliorated cell death.
Author Contributions
Conceptualization, I.D., N.D. and M.L.B.; methodology, I.D., V.D.V. and N.D.; formal analysis, I.D. and N.D.; investigation, I.D., A.B. and N.D.; data curation, I.D., A.B., V.D.V., G.B. and N.D.; writing—original draft preparation, I.D., N.D. and M.L.B.; writing—review and editing, M.L.B., G.C. and N.D.; visualization, I.D.; funding acquisition, M.L.B. All authors have read and agreed to the published version of the manuscript.
Funding
This research was funded by the FORMULAMI Project (funder: Ministero dello Sviluppo Economico; number: F/310110/04/X56).
Institutional Review Board Statement
Not applicable.
Informed Consent Statement
Not applicable.
Data Availability Statement
The original contributions presented in the study are included in the article and Supplementary Materials, further inquiries can be directed to the corresponding author.
Conflicts of Interest
The authors declare no conflicts of interest.
References
- Siegel, R.L.; Miller, K.D.; Wagle, N.S.; Jemal, A. Cancer statistics, 2023. CA Cancer J. Clin. 2023, 73, 17–48. [Google Scholar] [CrossRef] [PubMed]
- Fadlallah, H.; El Masri, J.; Fakhereddine, H.; Youssef, J.; Chemaly, C.; Doughan, S.; Abou-Kheir, W. Colorectal cancer: Recent advances in management and treatment. World J. Clin. Oncol. 2024, 15, 1136–1156. [Google Scholar] [CrossRef]
- Saha, B.; Rithi, A.T.; Adhikary, S.; Banerjee, A.; Radhakrishnan, A.K.; Duttaroy, A.K.; Pathak, S. Exploring the Relationship Between Diet, Lifestyle and Gut Microbiome in Colorectal Cancer Development: A Recent Update. Nutr. Cancer 2024, 76, 789–814. [Google Scholar] [CrossRef]
- Murphy, N.; Moreno, V.; Hughes, D.J.; Vodicka, L.; Vodicka, P.; Aglago, E.K.; Gunter, M.J.; Jenab, M. Lifestyle and dietary environmental factors in colorectal cancer susceptibility. Mol. Asp. Med. 2019, 69, 2–9. [Google Scholar] [CrossRef] [PubMed]
- Colloca, A.; Donisi, I.; Anastasio, C.; Balestrieri, M.L.; D’Onofrio, N. Metabolic Alteration Bridging the Prediabetic State and Colorectal Cancer. Cells 2024, 13, 663. [Google Scholar] [CrossRef] [PubMed]
- Rothschild, D.; Weissbrod, O.; Barkan, E.; Kurilshikov, A.; Korem, T.; Zeevi, D.; Costea, P.I.; Godneva, A.; Kalka, I.N.; Bar, N.; et al. Environment dominates over host genetics in shaping human gut microbiota. Nature 2018, 555, 210–215. [Google Scholar] [CrossRef]
- Pascale, R.M.; Calvisi, D.F.; Simile, M.M.; Feo, C.F.; Feo, F. The Warburg Effect 97 Years after Its Discovery. Cancers 2020, 12, 2819. [Google Scholar] [CrossRef] [PubMed]
- Colloca, A.; Balestrieri, A.; Anastasio, C.; Balestrieri, M.L.; D’Onofrio, N. Mitochondrial Sirtuins in Chronic Degenerative Diseases: New Metabolic Targets in Colorectal Cancer. Int. J. Mol. Sci. 2022, 23, 3212. [Google Scholar] [CrossRef]
- Thanikachalam, K.; Khan, G. Colorectal Cancer and Nutrition. Nutrients 2019, 11, 164. [Google Scholar] [CrossRef]
- Wang, K.; Song, M. Personalized nutrition for colorectal cancer. Adv. Cancer Res. 2021, 151, 109–136. [Google Scholar] [CrossRef]
- Adeva-Andany, M.M.; Calvo-Castro, I.; Fernández-Fernández, C.; Donapetry-García, C.; Pedre-Piñeiro, A.M. Significance of l-carnitine for human health. IUBMB Life 2017, 69, 578–594. [Google Scholar] [CrossRef] [PubMed]
- Almannai, M.; Alfadhel, M.; El-Hattab, A.W. Carnitine Inborn Errors of Metabolism. Molecules 2019, 24, 3251. [Google Scholar] [CrossRef]
- Servillo, L.; D’Onofrio, N.; Neglia, G.; Casale, R.; Cautela, D.; Marrelli, M.; Limone, A.; Campanile, G.; Balestrieri, M.L. Carnitine Precursors and Short-Chain Acylcarnitines in Water Buffalo Milk. J. Agric. Food Chem. 2018, 66, 8142–8149. [Google Scholar] [CrossRef]
- Li, X.S.; Wang, Z.; Cajka, T.; Buffa, J.A.; Nemet, I.; Hurd, A.G.; Gu, X.; Skye, S.M.; Roberts, A.B.; Wu, Y.; et al. Untargeted metabolomics identifies trimethyllysine, a TMAO-producing nutrient precursor, as a predictor of incident cardiovascular disease risk. JCI Insight 2018, 3, e99096. [Google Scholar] [CrossRef] [PubMed]
- Byrd, D.A.; Zouiouich, S.; Karwa, S.; Li, X.S.; Wang, Z.; Sampson, J.N.; Loftfield, E.; Huang, W.Y.; Hazen, S.L.; Sinha, R. Associations of serum trimethylamine N-oxide and its precursors with colorectal cancer risk in the Prostate, Lung, Colorectal, Ovarian Cancer Screening Trial Cohort. Cancer 2024, 130, 1982–1990. [Google Scholar] [CrossRef]
- D’Onofrio, N.; Cacciola, N.A.; Martino, E.; Borrelli, F.; Fiorino, F.; Lombardi, A.; Neglia, G.; Balestrieri, M.L.; Campanile, G. ROS-Mediated Apoptotic Cell Death of Human Colon Cancer LoVo Cells by Milk δ-Valerobetaine. Sci. Rep. 2020, 10, 8978. [Google Scholar] [CrossRef] [PubMed]
- D’Onofrio, N.; Martino, E.; Balestrieri, A.; Mele, L.; Neglia, G.; Balestrieri, M.L.; Campanile, G. SIRT3 and Metabolic Reprogramming Mediate the Antiproliferative Effects of Whey in Human Colon Cancer Cells. Cancers 2021, 13, 5196. [Google Scholar] [CrossRef]
- D’Onofrio, N.; Martino, E.; Mele, L.; Colloca, A.; Maione, M.; Cautela, D.; Castaldo, D.; Balestrieri, M.L. Colorectal Cancer Apoptosis Induced by Dietary δ-Valerobetaine Involves PINK1/Parkin Dependent-Mitophagy and SIRT3. Int. J. Mol. Sci. 2021, 22, 8117. [Google Scholar] [CrossRef] [PubMed]
- Alhasaniah, A.H. l-carnitine: Nutrition, pathology, and health benefits. Saudi J. Biol. Sci. 2023, 30, 103555. [Google Scholar] [CrossRef]
- Farahzadi, R.; Hejazi, M.S.; Molavi, O.; Pishgahzadeh, E.; Montazersaheb, S.; Jafari, S. Clinical Significance of Carnitine in the Treatment of Cancer: From Traffic to the Regulation. Oxid. Med. Cell Longev. 2023, 2023, 9328344. [Google Scholar] [CrossRef]
- Wang, S.; Xu, J.; Zheng, J.; Zhang, X.; Shao, J.; Zhao, L.; Hao, J. Anti-Inflammatory and Antioxidant Effects of Acetyl-L-Carnitine on Atherosclerotic Rats. Med. Sci. Monit. 2020, 26, e920250. [Google Scholar] [CrossRef] [PubMed]
- Fathi, E.; Farahzadi, R.; Javanmardi, S.; Vietor, I. L-carnitine Extends the Telomere Length of the Cardiac Differentiated CD117+- Expressing Stem Cells. Tissue Cell 2020, 67, 101429. [Google Scholar] [CrossRef] [PubMed]
- Nicassio, L.; Fracasso, F.; Sirago, G.; Musicco, C.; Picca, A.; Marzetti, E.; Calvani, R.; Cantatore, P.; Gadaleta, M.N.; Pesce, V. Dietary supplementation with acetyl-l-carnitine counteracts age-related alterations of mitochondrial biogenesis, dynamics and antioxidant defenses in brain of old rats. Exp. Gerontol. 2017, 98, 99–109. [Google Scholar] [CrossRef]
- Ferreira, G.C.; McKenna, M.C. L-Carnitine and Acetyl-L-carnitine Roles and Neuroprotection in Developing Brain. Neurochem. Res. 2017, 42, 1661–1675. [Google Scholar] [CrossRef] [PubMed]
- Wu, C.; Zhu, M.; Lu, Z.; Zhang, Y.; Li, L.; Li, N.; Yin, L.; Wang, H.; Song, W.; Xu, H. L-carnitine ameliorates the muscle wasting of cancer cachexia through the AKT/FOXO3a/MaFbx axis. Nutr. Metab. 2021, 18, 98. [Google Scholar] [CrossRef]
- Matsui, H.; Einama, T.; Shichi, S.; Kanazawa, R.; Shibuya, K.; Suzuki, T.; Matsuzawa, F.; Hashimoto, T.; Homma, S.; Yamamoto, J.; et al. L-Carnitine supplementation reduces the general fatigue of cancer patients during chemotherapy. Mol. Clin. Oncol. 2018, 8, 413–416. [Google Scholar] [CrossRef]
- Baci, D.; Bruno, A.; Cascini, C.; Gallazzi, M.; Mortara, L.; Sessa, F.; Pelosi, G.; Albini, A.; Noonan, D.M. Acetyl-L-Carnitine downregulates invasion (CXCR4/CXCL12, MMP-9) and angiogenesis (VEGF, CXCL8) pathways in prostate cancer cells: Rationale for prevention and interception strategies. J. Exp. Clin. Cancer Res. 2019, 38, 464. [Google Scholar] [CrossRef]
- Albogami, S. The Potential Inhibitory Role of Acetyl-L-Carnitine on Proliferation, Migration, and Gene Expression in HepG2 and HT29 Human Adenocarcinoma Cell Lines. Curr. Issues Mol. Biol. 2023, 45, 2393–2408. [Google Scholar] [CrossRef]
- Wu, Q.J.; Zhang, T.N.; Chen, H.H.; Yu, X.F.; Lv, J.L.; Liu, Y.Y.; Liu, Y.S.; Zheng, G.; Zhao, J.Q.; Wei, Y.F.; et al. The sirtuin family in health and disease. Signal Transduct. Target. Ther. 2022, 7, 402. [Google Scholar] [CrossRef]
- Betsinger, C.N.; Cristea, I.M. Mitochondrial Function, Metabolic Regulation, and Human Disease Viewed through the Prism of Sirtuin 4 (SIRT4) Functions. J. Proteome Res. 2019, 18, 1929–1938. [Google Scholar] [CrossRef]
- Shi, Q.; Liu, T.; Zhang, X.; Geng, J.; He, X.; Nu, M.; Pang, D. Decreased sirtuin 4 expression is associated with poor prognosis in patients with invasive breast cancer. Oncol. Lett. 2016, 12, 2606–2612. [Google Scholar] [CrossRef] [PubMed]
- Huang, G.; Cheng, J.; Yu, F.; Liu, X.; Yuan, C.; Liu, C.; Chen, X.; Peng, Z. Clinical and therapeutic significance of sirtuin-4 expression in colorectal cancer. Oncol. Rep. 2016, 35, 2801–2810. [Google Scholar] [CrossRef][Green Version]
- Huang, G.; Cui, F.; Yu, F.; Lu, H.; Zhang, M.; Tang, H.; Peng, Z. Sirtuin-4 (SIRT4) is downregulated and associated with some clinicopathological features in gastric adenocarcinoma. Biomed. Pharmacother. 2015, 72, 135–139. [Google Scholar] [CrossRef] [PubMed]
- Zhu, Y.; Wang, G.; Li, X.; Wang, T.; Weng, M.; Zhang, Y. Knockout of SIRT4 decreases chemosensitivity to 5-FU in colorectal cancer cells. Oncol. Lett. 2018, 16, 1675–1681. [Google Scholar] [CrossRef]
- Cai, G.; Ge, Z.; Xu, Y.; Cai, L.; Sun, P.; Huang, G. SIRT4 functions as a tumor suppressor during prostate cancer by inducing apoptosis and inhibiting glutamine metabolism. Sci. Rep. 2022, 12, 12208. [Google Scholar] [CrossRef] [PubMed]
- Miyo, M.; Yamamoto, H.; Konno, M.; Colvin, H.; Nishida, N.; Koseki, J.; Kawamoto, K.; Ogawa, H.; Hamabe, A.; Uemura, M.; et al. Tumour-suppressive function of SIRT4 in human colorectal cancer. Br. J. Cancer 2015, 113, 492–499. [Google Scholar] [CrossRef]
- Cui, Y.; Bai, Y.; Yang, J.; Yao, Y.; Zhang, C.; Liu, C.; Shi, J.; Li, Q.; Zhang, J.; Lu, X.; et al. SIRT4 is the molecular switch mediating cellular proliferation in colorectal cancer through GLS mediated activation of AKT/GSK3β/CyclinD1 pathway. Carcinogenesis 2021, 42, 481–492. [Google Scholar] [CrossRef]
- De Gaetano, A.; Gibellini, L.; Zanini, G.; Nasi, M.; Cossarizza, A.; Pinti, M. Mitophagy and Oxidative Stress: The Role of Aging. Antioxidants 2021, 10, 794. [Google Scholar] [CrossRef]
- Parsons, H.M.; Forte, M.L.; Abdi, H.I.; Brandt, S.; Claussen, A.M.; Wilt, T.; Klein, M.; Ester, E.; Landsteiner, A.; Shaukut, A.; et al. Nutrition as prevention for improved cancer health outcomes: A systematic literature review. JNCI Cancer Spectr. 2023, 7, pkad035. [Google Scholar] [CrossRef]
- Chen, Z.; Xie, Y.; Luo, J.; Chen, T.; Xi, Q.; Zhang, Y.; Sun, J. Milk exosome-derived miRNAs from water buffalo are implicated in immune response and metabolism process. BMC Vet. Res. 2020, 16, 123. [Google Scholar] [CrossRef]
- Cacciola, N.A.; Salzano, A.; D’Onofrio, N.; Venneri, T.; Cicco, P.; Vinale, F.; Petillo, O.; Martano, M.; Maiolino, P.; Neglia, G.; et al. Buffalo Milk Whey Activates Necroptosis and Apoptosis in a Xenograft Model of Colorectal Cancer. Int. J. Mol. Sci. 2022, 23, 8464. [Google Scholar] [CrossRef] [PubMed]
- Salzano, A.; Licitra, F.; D’Onofrio, N.; Balestrieri, M.L.; Limone, A.; Campanile, G.; D’Occhio, M.J.; Neglia, G. Short communication: Space allocation in intensive Mediterranean buffalo production influences the profile of functional biomolecules in milk and dairy products. J. Dairy. Sci. 2019, 102, 7717–7722. [Google Scholar] [CrossRef] [PubMed]
- Xia, Y.; Li, Q.; Zhong, W.; Dong, J.; Wang, Z.; Wang, C. L-carnitine ameliorated fatty liver in high-calorie diet/STZ-induced type 2 diabetic mice by improving mitochondrial function. Diabetol. Metab. Syndr. 2011, 3, 31. [Google Scholar] [CrossRef] [PubMed]
- Wu, T.; Guo, A.; Shu, Q.; Qi, Y.; Kong, Y.; Sun, Z.; Sun, S.; Fu, Z. L-Carnitine intake prevents irregular feeding-induced obesity and lipid metabolism disorder. Gene 2015, 554, 148–154. [Google Scholar] [CrossRef] [PubMed]
- Vidal-Casariego, A.; Burgos-Peláez, R.; Martínez-Faedo, C.; Calvo-Gracia, F.; Valero-Zanuy, M.Á.; Luengo-Pérez, L.M.; Cuerda-Compés, C. Metabolic effects of L-carnitine on type 2 diabetes mellitus: Systematic review and meta-analysis. Exp. Clin. Endocrinol. Diabetes 2013, 121, 234–238. [Google Scholar] [CrossRef]
- Mirrafiei, A.; Jayedi, A.; Shab-Bidar, S. The Effects of L-Carnitine Supplementation on Weight Loss, Glycemic Control, and Cardiovascular Risk Factors in Patients With Type 2 Diabetes: A Systematic Review and Dose-response Meta-Analysis of Randomized Controlled Trials. Clin. Ther. 2024, 46, 404–410. [Google Scholar] [CrossRef]
- DiNicolantonio, J.J.; Lavie, C.J.; Fares, H.; Menezes, A.R.; O’Keefe, J.H. L-carnitine in the secondary prevention of cardiovascular disease: Systematic review and meta-analysis. Mayo Clin. Proc. 2013, 88, 544–551. [Google Scholar] [CrossRef]
- Maldonado, C.; Vázquez, M.; Fagiolino, P. Potential Therapeutic Role of Carnitine and Acetylcarnitine in Neurological Disorders. Curr. Pharm. Des. 2020, 26, 1277–1285. [Google Scholar] [CrossRef]
- Arioz, D.T.; Kanat-Pektas, M.; Tuncer, N.; Koken, T.; Unlu, B.S.; Koken, G.; Yilmazer, M. L-Carnitine: A new insight into the pathogenesis of endometrial cancer. Arch. Gynecol. Obstet. 2015, 291, 1147–1152. [Google Scholar] [CrossRef]
- Kang, C.; Zhang, J.; Xue, M.; Li, X.; Ding, D.; Wang, Y.; Jiang, S.; Chu, F.F.; Gao, Q.; Zhang, M. Metabolomics analyses of cancer tissue from patients with colorectal cancer. Mol. Med. Rep. 2023, 28, 219. [Google Scholar] [CrossRef]
- Lai, J.S.; Haertling, T.; Weinstein, J.; Rademaker, A.W.; Goldman, S. A cross-sectional study of carnitine deficiency and fatigue in pediatric cancer patients. Childs Nerv. Syst. 2016, 32, 475–483. [Google Scholar] [CrossRef] [PubMed]
- Liu, S.; Wu, H.J.; Zhang, Z.Q.; Chen, Q.; Liu, B.; Wu, J.P.; Zhu, L. L-carnitine ameliorates cancer cachexia in mice by regulating the expression and activity of carnitine palmityl transferase. Cancer Biol. Ther. 2011, 12, 125–130. [Google Scholar] [CrossRef] [PubMed]
- Jiang, F.; Zhang, Z.; Zhang, Y.; Pan, X.; Yu, L.; Liu, S. L-Carnitine Ameliorates Cancer Cachexia in Mice Partly via the Carnitine Palmitoyltransferase-Associated PPAR-γ Signaling Pathway. Oncol. Res. Treat. 2015, 38, 511–516. [Google Scholar] [CrossRef] [PubMed]
- Jiang, F.; Zhang, Z.; Zhang, Y.; Wu, J.; Yu, L.; Liu, S. L-carnitine ameliorates the liver inflammatory response by regulating carnitine palmitoyltransferase I-dependent PPARγ signaling. Mol. Med. Rep. 2016, 13, 1320–1328. [Google Scholar] [CrossRef]
- Lu, Z.; Wang, L.; Huo, Z.; Li, N.; Tong, N.; Chong, F.; Liu, J.; Zhang, Y.; Xu, H. l-Carnitine relieves cachexia-related skeletal muscle fibrosis by inducing deltex E3 ubiquitin ligase 3L to negatively regulate the Runx2/COL1A1 axis. J. Cachexia Sarcopenia Muscle 2024, 15, 1953–1964. [Google Scholar] [CrossRef]
- Chang, B.; Nishikawa, M.; Nishiguchi, S.; Inoue, M. L-carnitine inhibits hepatocarcinogenesis via protection of mitochondria. Int. J. Cancer 2005, 113, 719–729. [Google Scholar] [CrossRef]
- Wenzel, U.; Nickel, A.; Daniel, H. Increased carnitine-dependent fatty acid uptake into mitochondria of human colon cancer cells induces apoptosis. J. Nutr. 2005, 135, 1510–1514. [Google Scholar] [CrossRef]
- Fan, J.P.; Kim, H.S.; Han, G.D. Induction of apoptosis by L-carnitine through regulation of two main pathways in Hepa1c1c 7 cells. Amino Acids 2009, 36, 365–372. [Google Scholar] [CrossRef]
- Wang, X.; Yang, C.; Huang, C.; Wang, W. Dysfunction of the carnitine cycle in tumor progression. Heliyon 2024, 10, e35961. [Google Scholar] [CrossRef]
- Han, A.; Bennett, N.; MacDonald, A.; Johnstone, M.; Whelan, J.; Donohoe, D.R. Cellular Metabolism and Dose Reveal Carnitine-Dependent and -Independent Mechanisms of Butyrate Oxidation in Colorectal Cancer Cells. J. Cell Physiol. 2016, 231, 1804–1813. [Google Scholar] [CrossRef]
- Sarzi-Puttini, P.; Giorgi, V.; Di Lascio, S.; Fornasari, D. Acetyl-L-carnitine in chronic pain: A narrative review. Pharmacol. Res. 2021, 173, 105874. [Google Scholar] [CrossRef] [PubMed]
- Li, J.; Zhan, H.; Ren, Y.; Feng, M.; Wang, Q.; Jiao, Q.; Wang, Y.; Liu, X.; Zhang, S.; Du, L.; et al. Sirtuin 4 activates autophagy and inhibits tumorigenesis by upregulating the p53 signaling pathway. Cell Death Differ. 2023, 30, 313–326. [Google Scholar] [CrossRef]
- Sun, Q.; Tian, Q.; Bravo Iniguez, A.; Sun, X.; Zhang, H.; Deavila, J.; Du, M.; Zhu, M.J. AMPK Deficiency Increases DNA Methylation and Aggravates Colorectal Tumorigenesis in AOM/DSS Mice. Genes 2024, 15, 835. [Google Scholar] [CrossRef] [PubMed]
- Hu, B.; Cao, P.; Wang, J.H.; Feng, W.; Zhang, Y.; Yang, H. Sulforaphane triggers Sirtuin 3-mediated ferroptosis in colorectal cancer cells via activating the adenosine 5′-monophosphate (AMP)-activated protein kinase/ mechanistic target of rapamycin signaling pathway. Hum. Exp. Toxicol. 2024, 43, 9603271241266106. [Google Scholar] [CrossRef]
- Bai, Y.; Yang, J.; Cui, Y.; Yao, Y.; Wu, F.; Liu, C.; Fan, X.; Zhang, Y. Research Progress of Sirtuin4 in Cancer. Front. Oncol. 2021, 10, 562950. [Google Scholar] [CrossRef]
- Ni, X.; Shang, F.S.; Wang, T.F.; Wu, D.J.; Chen, D.G.; Zhuang, B. Ellagic acid induces apoptosis and autophagy in colon cancer through the AMPK/mTOR pathway. Tissue Cell 2023, 81, 102032. [Google Scholar] [CrossRef] [PubMed]
- Lauzier, A.; Normandeau-Guimond, J.; Vaillancourt-Lavigueur, V.; Boivin, V.; Charbonneau, M.; Rivard, N.; Scott, M.S.; Dubois, C.M.; Jean, S. Colorectal cancer cells respond differentially to autophagy inhibition in vivo. Sci. Rep. 2019, 9, 11316. [Google Scholar] [CrossRef]
- Abu El Maaty, M.A.; Strassburger, W.; Qaiser, T.; Dabiri, Y.; Wölfl, S. Differences in p53 status significantly influence the cellular response and cell survival to 1,25-dihydroxyvitamin D3-metformin cotreatment in colorectal cancer cells. Mol. Carcinog. 2017, 56, 2486–2498. [Google Scholar] [CrossRef]
- Servillo, L.; Giovane, A.; Cautela, D.; Castaldo, D.; Balestrieri, M.L. Where does N(ε)-trimethyllysine for the carnitine biosynthesis in mammals come from? PLoS ONE 2014, 9, e84589. [Google Scholar] [CrossRef]
Disclaimer/Publisher’s Note: The statements, opinions and data contained in all publications are solely those of the individual author(s) and contributor(s) and not of MDPI and/or the editor(s). MDPI and/or the editor(s) disclaim responsibility for any injury to people or property resulting from any ideas, methods, instructions or products referred to in the content. |
© 2025 by the authors. Licensee MDPI, Basel, Switzerland. This article is an open access article distributed under the terms and conditions of the Creative Commons Attribution (CC BY) license (https://creativecommons.org/licenses/by/4.0/).



