Pilot Study of Heat-Stabilized Rice Bran Acceptability in Households of Rural Southwest Guatemala and Estimates of Fiber, Protein, and Micro-Nutrient Intakes among Mothers and Children
Abstract
1. Introduction
2. Materials and Methods
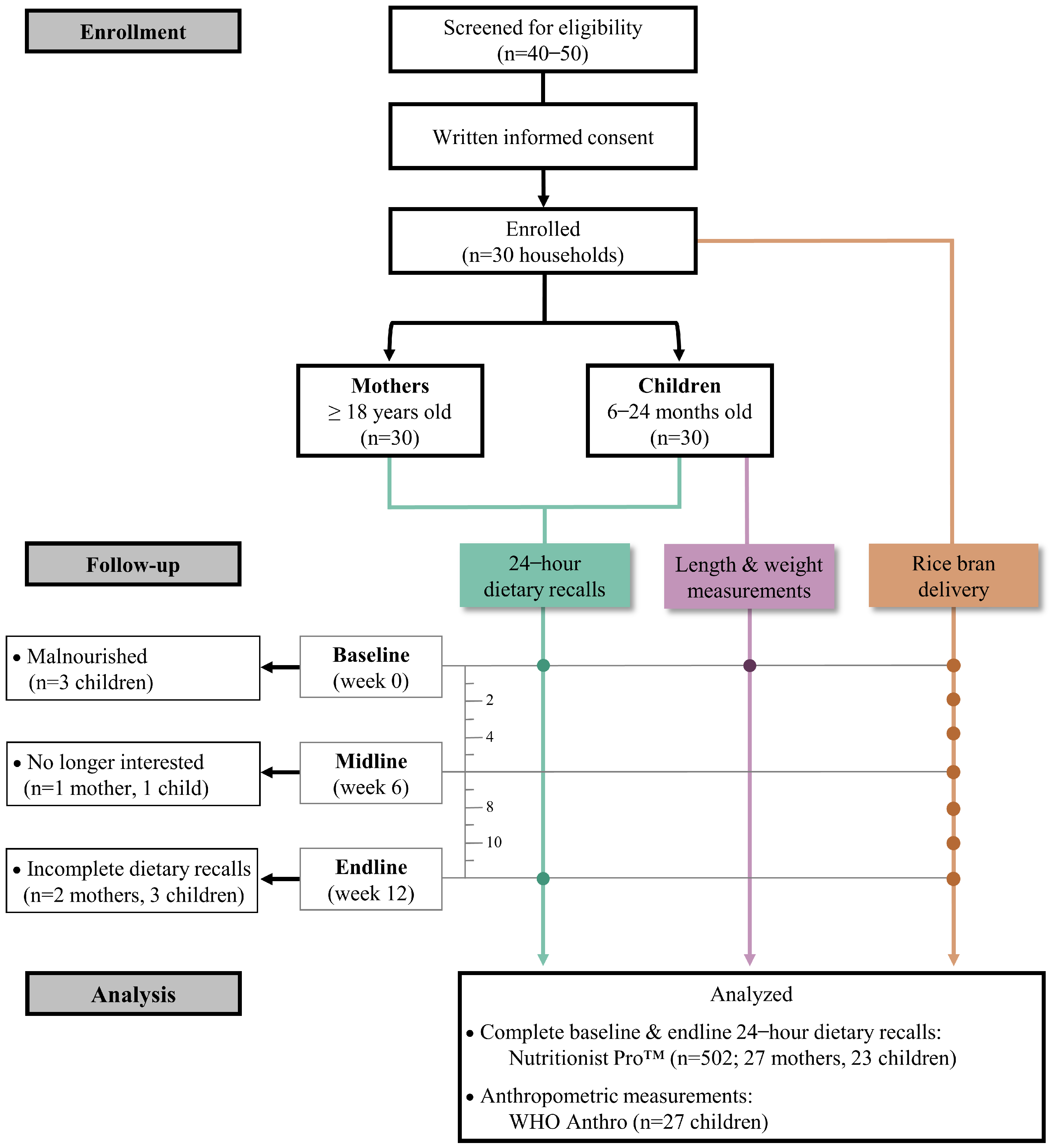
2.1. Study Design and Group
2.2. Dietary Intervention
2.3. Data Collection
2.3.1. Dietary Recalls
2.3.2. Child Anthropometric Assessment
2.3.3. Child Food Frequency Questionnaire
2.4. Dietary Diversity Scores
2.5. Statistical Analysis
3. Results
3.1. Characteristics of Study Group
3.2. Assessment of Nutritional Profiles
3.2.1. Assessment of Maternal Nutritional Profiles
3.2.2. Assessment of Child Nutritional Profiles
3.3. Assessment of Child Complementary Feeding Practices
3.4. Assessment of Dietary Intake by Food Groups
4. Discussion
5. Conclusions
Supplementary Materials
Author Contributions
Funding
Institutional Review Board Statement
Informed Consent Statement
Data Availability Statement
Acknowledgments
Conflicts of Interest
References
- Wells, J.C.; Sawaya, A.L.; Wibaek, R.; Mwangome, M.; Poullas, M.S.; Yajnik, C.S.; Demaio, A. The Double Burden of Malnutrition: Aetiological Pathways and Consequences for Health. Lancet 2020, 395, 75–88. [Google Scholar] [CrossRef]
- Caulfield, L.E.; Richard, S.A.; Rivera, J.A.; Musgrove, P.; Black, R.E. Stunting, Wasting, and Micronutrient Deficiency Disorders; The International Bank for Reconstruction and Development, The World Bank: Washington, DC, USA, 2006. [Google Scholar]
- Black, R.E.; Allen, L.H.; Bhutta, Z.A.; Caulfield, L.E.; de Onis, M.; Ezzati, M.; Mathers, C.; Rivera, J.; Maternal and Child Undernutrition Study Group. Maternal and Child Undernutrition: Global and Regional Exposures and Health Consequences. Lancet 2008, 371, 243–260. [Google Scholar] [CrossRef] [PubMed]
- DeBoer, M.D.; Scharf, R.J.; Leite, A.M.; Férrer, A.; Havt, A.; Pinkerton, R.; Lima, A.A.; Guerrant, R.L. Systemic Inflammation, Growth Factors, and Linear Growth in the Setting of Infection and Malnutrition. Nutrition 2017, 33, 248–253. [Google Scholar] [CrossRef] [PubMed]
- UNICEF; WHO; The World Bank. Levels and Trends in Child Malnutrition: Key Findings of the 2020 Edition of the Joint Child Malnutrition Estimates. Available online: https://www.who.int/publications-detail-redirect/jme-2020-edition (accessed on 28 October 2023).
- Fact Sheets—Malnutrition. Available online: https://www.who.int/news-room/fact-sheets/detail/malnutrition (accessed on 26 June 2022).
- World Bank Open Data. Available online: https://data.worldbank.org (accessed on 24 April 2023).
- Ministerio de Salud Pública y Asistencia Social (MSPAS); Instituto Nacional de Estadística (INE); ICF International. Encuesta Nacional de Salud Materno Infantil 2014–2015; Informe Final; MSPAS/INE/ICF: Ciudad de Guatemala, Guatemala, 2017. [Google Scholar]
- WHO Child Growth Standards: Length/Height-for-Age, Weight-for-Age, Weight-for-Length, Weight-for-Height and Body Mass Index-for-Age: Methods and Development. Available online: https://www.who.int/publications-detail-redirect/924154693X (accessed on 28 October 2023).
- Sharif, M.K.; Butt, M.S.; Anjum, F.M.; Khan, S.H. Rice Bran: A Novel Functional Ingredient. Crit. Rev. Food Sci. Nutr. 2014, 54, 807–816. [Google Scholar] [CrossRef] [PubMed]
- Borresen, E.C.; Ryan, E.P. Chapter 22—Rice Bran: A Food Ingredient with Global Public Health Opportunities. In Wheat and Rice in Disease Prevention and Health; Watson, R.R., Preedy, V.R., Zibadi, S., Eds.; Academic Press: San Diego, CA, USA, 2014; pp. 301–310. ISBN 978-0-12-401716-0. [Google Scholar]
- Zarei, I.; Brown, D.G.; Nealon, N.J.; Ryan, E.P. Rice Bran Metabolome Contains Amino Acids, Vitamins & Cofactors, and Phytochemicals with Medicinal and Nutritional Properties. Rice 2017, 10, 24. [Google Scholar] [CrossRef]
- Barco Leme, A.C.; Fisberg, R.M.; Veroneze de Mello, A.; Sales, C.H.; Ferrari, G.; Haines, J.; Rigotti, A.; Gómez, G.; Kovalskys, I.; Cortés Sanabria, L.Y.; et al. Food Sources of Shortfall Nutrients among Latin Americans: Results from the Latin American Study of Health and Nutrition (ELANS). Int. J. Environ. Res. Public Health 2021, 18, 4967. [Google Scholar] [CrossRef]
- Pfluger, B.A.; Smith, H.V.; Weber, A.M.; Ibrahim, H.; Doumbia, L.; Bore, A.; Cissoko, A.; Douyon, S.; Kone, K.; Sangare, L.; et al. Non-Targeted Dried Blood Spot-Based Metabolomics Analysis Showed Rice Bran Supplementation Effects Multiple Metabolic Pathways during Infant Weaning and Growth in Mali. Nutrients 2022, 14, 609. [Google Scholar] [CrossRef]
- Zambrana, L.E.; McKeen, S.; Ibrahim, H.; Zarei, I.; Borresen, E.C.; Doumbia, L.; Boré, A.; Cissoko, A.; Douyon, S.; Koné, K.; et al. Rice Bran Supplementation Modulates Growth, Microbiota and Metabolome in Weaning Infants: A Clinical Trial in Nicaragua and Mali. Sci. Rep. 2019, 9, 13919. [Google Scholar] [CrossRef]
- Gul, K.; Yousuf, B.; Singh, A.K.; Singh, P.; Wani, A.A. Rice Bran: Nutritional Values and Its Emerging Potential for Development of Functional Food—A Review. Bioact. Carbohydr. Diet. Fibre 2015, 6, 24–30. [Google Scholar] [CrossRef]
- Jariwalla, R.J. Rice-Bran Products: Phytonutrients with Potential Applications in Preventive and Clinical Medicine. Drugs Exp. Clin. Res. 2001, 27, 17–26. [Google Scholar]
- Ryan, E.P. Bioactive Food Components and Health Properties of Rice Bran. J. Am. Vet. Med. Assoc. 2011, 238, 593–600. [Google Scholar] [CrossRef] [PubMed]
- Zambrana, L.E.; Weber, A.M.; Borresen, E.C.; Zarei, I.; Perez, J.; Perez, C.; Rodríguez, I.; Becker-Dreps, S.; Yuan, L.; Vilchez, S.; et al. Daily Rice Bran Consumption for 6 Months Influences Serum Glucagon-Like Peptide 2 and Metabolite Profiles without Differences in Trace Elements and Heavy Metals in Weaning Nicaraguan Infants at 12 Months of Age. Curr. Dev. Nutr. 2021, 5, nzab101. [Google Scholar] [CrossRef]
- Vilander, A.C.; Hess, A.; Abdo, Z.; Ibrahim, H.; Doumbia, L.; Douyon, S.; Koné, K.; Boré, A.; Zambrana, L.E.; Vilchez, S.; et al. A Randomized Controlled Trial of Dietary Rice Bran Intake on Microbiota Diversity, Enteric Dysfunction, and Fecal Secretory IgA in Malian and Nicaraguan Infants. J. Nutr. 2022, 152, 1792–1800. [Google Scholar] [CrossRef]
- Li, K.J.; Borresen, E.C.; Jenkins-Puccetti, N.; Luckasen, G.; Ryan, E.P. Navy Bean and Rice Bran Intake Alters the Plasma Metabolome of Children at Risk for Cardiovascular Disease. Front. Nutr. 2018, 4, 71. [Google Scholar] [CrossRef] [PubMed]
- Hill, E.B.; Baxter, B.A.; Pfluger, B.; Slaughter, C.K.; Beale, M.; Smith, H.V.; Stromberg, S.S.; Tipton, M.; Ibrahim, H.; Rao, S.; et al. Plasma, Urine, and Stool Metabolites in Response to Dietary Rice Bran and Navy Bean Supplementation in Adults at High-Risk for Colorectal Cancer. Front. Gastroenterol. 2023, 2, 1087056. [Google Scholar] [CrossRef]
- Parker, K.D.; Maurya, A.K.; Ibrahim, H.; Rao, S.; Hove, P.R.; Kumar, D.; Kant, R.; Raina, B.; Agarwal, R.; Kuhn, K.A.; et al. Dietary Rice Bran-Modified Human Gut Microbial Consortia Confers Protection against Colon Carcinogenesis Following Fecal Transfaunation. Biomedicines 2021, 9, 144. [Google Scholar] [CrossRef]
- Nealon, N.J.; Parker, K.D.; Lahaie, P.; Ibrahim, H.; Maurya, A.K.; Raina, K.; Ryan, E.P. Bifidobacterium Longum-Fermented Rice Bran and Rice Bran Supplementation Affects the Gut Microbiome and Metabolome. Benef. Microbes 2019, 10, 823–839. [Google Scholar] [CrossRef]
- Zarei, I.; Oppel, R.C.; Borresen, E.C.; Brown, R.J.; Ryan, E.P. Modulation of Plasma and Urine Metabolome in Colorectal Cancer Survivors Consuming Rice Bran. Integr. Food Nutr. Metab. 2019, 6. [Google Scholar] [CrossRef]
- Office of Dietary Supplements—Nutrient Recommendations and Databases. Available online: https://ods.od.nih.gov/HealthInformation/nutrientrecommendations.aspx (accessed on 15 March 2023).
- INCAP; Menchú, M.T.; Méndez, H. (Eds.) Tabla de Composición de Alimentos de Centroamérica. In Guatemala: INCAP/OPS, 2nd ed.; Servíprensa, S.A.: Guatemala City, Guatemala, 2012; ISBN 99922-880-2-7. [Google Scholar]
- Arroyave, G.; Mejía, L.A.; Aguilar, J.R. The Effect of Vitamin A Fortification of Sugar on the Serum Vitamin A Levels of Preschool Guatemalan Children: A Longitudinal Evaluation. Am. J. Clin. Nutr. 1981, 34, 41–49. [Google Scholar] [CrossRef]
- CDC National Health and Nutrition Examination Survey (NHANES): Anthropometry Procedures Manual. Centers for Disease Control and Prevention (CDC). Available online: https://www.cdc.gov/nchs/data/nhanes/nhanes_15_16/2016_anthropometry_procedures_manual.pdf (accessed on 13 December 2023).
- WHO Anthro Survey Analyser and Other Tools. Available online: https://www.who.int/tools/child-growth-standards/software (accessed on 2 August 2022).
- FAO. Minimum Dietary Diversity for Women: An Updated Guide to Measurement—From Collection to Action; FAO: Rome, Italy, 2021; ISBN 978-92-5-133993-0. [Google Scholar]
- Indicators for Assessing Infant and Young Child Feeding Practices: Definitions and Measurement Methods. Available online: https://www.who.int/publications-detail-redirect/9789240018389 (accessed on 4 August 2022).
- Bosha, T.; Lambert, C.; Riedel, S.; Melesse, A.; Biesalski, H.K. Dietary Diversity and Anthropometric Status of Mother–Child Pairs from Enset (False Banana) Staple Areas: A Panel Evidence from Southern Ethiopia. Int. J. Environ. Res. Public Health 2019, 16, 2170. [Google Scholar] [CrossRef]
- Sapwarobol, S.; Saphyakhajorn, W.; Astina, J. Biological Functions and Activities of Rice Bran as a Functional Ingredient: A Review. Nutr. Metab. Insights 2021, 14, 11786388211058559. [Google Scholar] [CrossRef]
- Bumrungpert, A.; Chongsuwat, R.; Phosat, C.; Butacnum, A. Rice Bran Oil Containing Gamma-Oryzanol Improves Lipid Profiles and Antioxidant Status in Hyperlipidemic Subjects: A Randomized Double-Blind Controlled Trial. J. Altern. Complement. Med. 2019, 25, 353–358. [Google Scholar] [CrossRef] [PubMed]
- Gómez, G.; Fisberg, R.M.; Nogueira Previdelli, Á.; Hermes Sales, C.; Kovalskys, I.; Fisberg, M.; Herrera-Cuenca, M.; Cortés Sanabria, L.Y.; García, M.C.Y.; Torres, R.G.P.; et al. Diet Quality and Diet Diversity in Eight Latin American Countries: Results from the Latin American Study of Nutrition and Health (ELANS). Nutrients 2019, 11, 1605. [Google Scholar] [CrossRef]
- Penafiel, D.; Cevallos-Valdiviezo, H.; Espinel, R.; Van Damme, P. Local Traditional Foods Contribute to Diversity and Species Richness of Rural Women’s Diet in Ecuador. Public Health Nutr. 2019, 22, 2962–2971. [Google Scholar] [CrossRef] [PubMed]
- Clemens, R.; Kranz, S.; Mobley, A.R.; Nicklas, T.A.; Raimondi, M.P.; Rodriguez, J.C.; Slavin, J.L.; Warshaw, H. Filling America’s Fiber Intake Gap: Summary of a Roundtable to Probe Realistic Solutions with a Focus on Grain-Based Foods1,2. J. Nutr. 2012, 142, 1390S–1401S. [Google Scholar] [CrossRef]
- Institute of Medicine (US) Committee to Review Child and Adult Care Food Program Meal Requirements; Murphy, S.P.; Yaktine, A.L.; Suitor, C.W.; Moats, S. Nutritional Considerations for Infants and Children. In Child and Adult Care Food Program: Aligning Dietary Guidance for All; National Academies Press (US): Washington, DC, USA, 2011. [Google Scholar]
- Owino, V.; Ahmed, T.; Freemark, M.; Kelly, P.; Loy, A.; Manary, M.; Loechl, C. Environmental Enteric Dysfunction and Growth Failure/Stunting in Global Child Health. Pediatrics 2016, 138, e20160641. [Google Scholar] [CrossRef] [PubMed]
- Kumar, R.; Maurya, A.K.; Bugata, L.S.; Kabir, M.I.; Tomar, M.; Agarwal, R.; Ryan, E.P.; Raina, K. Abstract 4229: Differential Impact of Rice Bran Based Dietary Interventions during Inflammation-Associated Colorectal Cancer on Distinct Immune Infiltrates and Their Spatial Distribution Signature. Cancer Res. 2023, 83, 4229. [Google Scholar] [CrossRef]
- Schatzkin, A.; Mouw, T.; Park, Y.; Subar, A.F.; Kipnis, V.; Hollenbeck, A.; Leitzmann, M.F.; Thompson, F.E. Dietary Fiber and Whole-Grain Consumption in Relation to Colorectal Cancer in the NIH-AARP Diet and Health Study. Am. J. Clin. Nutr. 2007, 85, 1353–1360. [Google Scholar] [CrossRef]
- Vormann, J. Magnesium: Nutrition and Homoeostasis. AIMS Public Health 2016, 3, 329–340. [Google Scholar] [CrossRef]
- Swaminathan, R. Magnesium Metabolism and Its Disorders. Clin. Biochem. Rev. 2003, 24, 47–66. [Google Scholar]
- Covarrubias, A.J.; Perrone, R.; Grozio, A.; Verdin, E. NAD+ Metabolism and Its Roles in Cellular Processes during Ageing. Nat. Rev. Mol. Cell Biol. 2021, 22, 119–141. [Google Scholar] [CrossRef]
- Wanders, D.; Graff, E.C.; White, B.D.; Judd, R.L. Niacin Increases Adiponectin and Decreases Adipose Tissue Inflammation in High Fat Diet-Fed Mice. PLoS ONE 2013, 8, e71285. [Google Scholar] [CrossRef]
- Ellulu, M.S.; Patimah, I.; Khaza’ai, H.; Rahmat, A.; Abed, Y. Obesity and Inflammation: The Linking Mechanism and the Complications. Arch. Med. Sci. 2017, 13, 851–863. [Google Scholar] [CrossRef]
- Kareem, O.; Nisar, S.; Tanvir, M.; Muzaffer, U.; Bader, G.N. Thiamine Deficiency in Pregnancy and Lactation: Implications and Present Perspectives. Front. Nutr. 2023, 10, 1080611. [Google Scholar] [CrossRef]
- Bakker, S.J.; ter Maaten, J.C.; Gans, R.O. Thiamine Supplementation to Prevent Induction of Low Birth Weight by Conventional Therapy for Gestational Diabetes Mellitus. Med. Hypotheses 2000, 55, 88–90. [Google Scholar] [CrossRef]
- Martel, J.L.; Kerndt, C.C.; Doshi, H.; Franklin, D.S. Vitamin B1 (Thiamine). In StatPearls; StatPearls Publishing: Treasure Island, FL, USA, 2023. [Google Scholar]
- Kerns, J.C.; Arundel, C.; Chawla, L.S. Thiamin Deficiency in People with Obesity12. Adv. Nutr. 2015, 6, 147–153. [Google Scholar] [CrossRef]
- Gomes, F.; Bergeron, G.; Bourassa, M.W.; Fischer, P.R. Thiamine Deficiency Unrelated to Alcohol Consumption in High-income Countries: A Literature Review. Ann. N. Y. Acad. Sci. 2021, 1498, 46–56. [Google Scholar] [CrossRef]
- Clemente, H.A.; Ramalho, H.M.M.; Lima, M.S.R.; Grilo, E.C.; Dimenstein, R. Maternal Supplementation with Natural or Synthetic Vitamin E and Its Levels in Human Colostrum. J. Pediatr. Gastroenterol. Nutr. 2015, 60, 533–537. [Google Scholar] [CrossRef] [PubMed]
- Burton, G.W.; Traber, M.G.; Acuff, R.V.; Walters, D.N.; Kayden, H.; Hughes, L.; Ingold, K.U. Human Plasma and Tissue Alpha-Tocopherol Concentrations in Response to Supplementation with Deuterated Natural and Synthetic Vitamin E. Am. J. Clin. Nutr. 1998, 67, 669–684. [Google Scholar] [CrossRef] [PubMed]
- Clarke, M.W.; Burnett, J.R.; Croft, K.D. Vitamin E in Human Health and Disease. Crit. Rev. Clin. Lab. Sci. 2008, 45, 417–450. [Google Scholar] [CrossRef] [PubMed]
- Liao, S.; Omage, S.O.; Börmel, L.; Kluge, S.; Schubert, M.; Wallert, M.; Lorkowski, S. Vitamin E and Metabolic Health: Relevance of Interactions with Other Micronutrients. Antioxidants 2022, 11, 1785. [Google Scholar] [CrossRef] [PubMed]
- Lander, R.L.; Hambidge, K.M.; Westcott, J.E.; Tejeda, G.; Diba, T.S.; Mastiholi, S.C.; Khan, U.S.; Garcés, A.; Figueroa, L.; Tshefu, A.; et al. Pregnant Women in Four Low-Middle Income Countries Have a High Prevalence of Inadequate Dietary Intakes That Are Improved by Dietary Diversity. Nutrients 2019, 11, 1560. [Google Scholar] [CrossRef] [PubMed]
- Cordon, A.; Asturias, G.; De Vries, T.; Rohloff, P. Advancing Child Nutrition Science in the Scaling up Nutrition Era: A Systematic Scoping Review of Stunting Research in Guatemala. BMJ Paediatr. Open 2019, 3, e000571. [Google Scholar] [CrossRef] [PubMed]
- Hanley-Cook, G.T.; Tung, J.Y.A.; Sattamini, I.F.; Marinda, P.A.; Thong, K.; Zerfu, D.; Kolsteren, P.W.; Tuazon, M.A.G.; Lachat, C.K. Minimum Dietary Diversity for Women of Reproductive Age (MDD-W) Data Collection: Validity of the List-Based and Open Recall Methods as Compared to Weighed Food Record. Nutrients 2020, 12, 2039. [Google Scholar] [CrossRef]



| Households (n = 30) | Number of members | 5.4 ± 1.6 |
| Number of children < 5 years old | ||
| 1 child | 14 (47) | |
| >1 child | 16 (53) | |
| Housing type | ||
| Cement block | 21 (70) | |
| Wood | 5 (17) | |
| Sheet metal | 4 (13) | |
| Drinking water source | ||
| Bottled | 15 (50) | |
| Piped | 7 (23) | |
| Home well | 7 (23) | |
| Water tank | 1 (3) | |
| Food security | ||
| Always | 28 (63) | |
| Sometimes/Never | 2 (7) | |
| Sanitation system | ||
| Outhouse with walls | 28 (93) | |
| Outhouse without walls | 1 (3) | |
| Indoor toilet | 1 (3) | |
| Mothers (n = 27) | Age in years | 25 ± 6 |
| 18–30 years old | 21 (78) | |
| 31–40 years old | 6 (22) | |
| Lactating | 20 (74) | |
| Literacy | ||
| Literate | 24 (89) | |
| Illiterate | 3 (11) | |
| Highest level of education completed | ||
| No formal education | 2 (7) | |
| Some primary | 10 (37) | |
| Completed primary | 6 (22) | |
| Some/Completed secondary | 7 (26) | |
| Tech training/University | 2 (7) | |
| Married/In a union | 24 (89) | |
| Work status | ||
| Full-time | 1 (4) | |
| Part-time | 1 (4) | |
| Does not work outside of the home | 25 (93) | |
| Children (n = 23) | Age in months | 12 ± 5 |
| 6–12 months old | 13 (57) | |
| 13–24 months old | 10 (43) | |
| Sex | ||
| Male | 13 (57) | |
| Female | 10 (43) | |
| Delivery method | ||
| Vaginal | 14 (61) | |
| C-section | 9 (39) | |
| Currently breastfeeding at baseline | ||
| Yes | 16 (70) | |
| No | 7 (30) | |
| Anthropometry | ||
| Weight, kg | 8.6 ± 1.4 | |
| Height, cm | 73.1 ± 6.4 | |
| Weight-for-age z-score (WAZ) | −0.6 ± 0.7 | |
| Weight-for-length z-score (WLZ) | −0.4 ± 0.8 | |
| Length-for-age z-score (LAZ) | −0.5 ± 0.9 | |
| Nutrient | Units | Mothers | |||||||
|---|---|---|---|---|---|---|---|---|---|
| Lactating (n = 20) | Not Lactating (n = 7) 1 | ||||||||
| Q1 | Median | Q3 | Median %DRI | Q1 | Median | Q3 | Median %DRI | ||
| Calories | |||||||||
| Calories | kcal | 1545.7 | 1759.5 | 2299.3 | 1050.1 | 1374.9 | 2220.7 | ||
| Macro-nutrients | |||||||||
| Carbohydrates | g | 219.9 | 251.5 | 324.4 | 120% | 148.2 | 202.4 | 292.1 | 156% |
| Added sugar | g | 9.5 | 20.6 | 31.8 | 5.3 | 23.7 | 35.9 | ||
| Cholesterol | mg | 192.5 | 335.6 | 436.2 | 119.4 | 201.6 | 363.8 | ||
| Total fat | g | 40.4 | 49.1 | 74 | 26.7 | 37.7 | 84.6 | ||
| Total dietary fiber | g | 15.8 | 19.4 | 24.9 | 67% | 12.6 | 14.1 | 18.9 | 56% |
| Protein | g | 54.3 | 70.1 | 82.7 | 99% | 34.4 | 47.8 | 60 | 104% |
| Micro-nutrients | |||||||||
| Biotin | mcg | 1.9 | 4.5 | 6.9 | 13% | 1.1 | 1.5 | 2.1 | 5% |
| Calcium | mg | 521.7 | 673.7 | 837.4 | 67% | 433 | 504.8 | 537.6 | 50% |
| Choline | mg | 120.1 | 211.2 | 280.7 | 38% | 87.1 | 139.5 | 261.9 | 33% |
| Total folate | mcg | 85.3 | 145.4 | 194.7 | 29% | 56.4 | 63.4 | 71 | 16% |
| Iron | mg | 7.5 | 9.7 | 13.6 | 108% | 4.5 | 4.8 | 9.3 | 27% |
| Magnesium 2 | mg | 108.1 | 139.1 | 182.1 | 44% | 81.5 | 90.3 | 166.1 | 29% |
| Manganese | mg | 0.4 | 0.8 | 1.4 | 29% | 0.2 | 0.3 | 2.2 | 16% |
| Niacin | mg | 15.8 | 19.6 | 23.4 | 115% | 8.5 | 10.9 | 11.5 | 78% |
| Pantothenic acid | mg | 1.1 | 1.9 | 2.6 | 28% | 0.4 | 1.4 | 2 | 27% |
| Phosphorus | mg | 923.6 | 1047.3 | 1283.5 | 150% | 539.5 | 884.1 | 950.5 | 126% |
| Potassium | mg | 1204 | 1611.2 | 1948.8 | 58% | 827.3 | 988.6 | 1513.9 | 38% |
| Riboflavin | mg | 0.9 | 1.1 | 1.3 | 67% | 0.4 | 0.8 | 0.9 | 74% |
| Selenium | mcg | 37.3 | 53.4 | 89.5 | 76% | 19.3 | 33.8 | 71.6 | 62% |
| Thiamin | mg | 0.7 | 0.9 | 1.1 | 66% | 0.6 | 0.6 | 0.9 | 59% |
| Vitamin B6 | mg | 0.9 | 1.1 | 1.5 | 56% | 0.5 | 0.8 | 1.2 | 62% |
| Vitamin B12 | mcg | 1.1 | 1.6 | 2.2 | 57% | 0.5 | 1.2 | 1.6 | 50% |
| Vitamin C | mg | 22 | 36 | 68.3 | 30% | 10.3 | 15.5 | 39.3 | 21% |
| Vitamin D | mcg | 1.1 | 2.4 | 3.2 | 16% | 0.6 | 1.2 | 2.1 | 8% |
| Vitamin E | mg | 5.7 | 11.7 | 21.6 | 62% | 5.9 | 12.7 | 38.2 | 85% |
| Vitamin K | mcg | 11.6 | 18.7 | 54.4 | 21% | 5.1 | 7.2 | 8.9 | 8% |
| Zinc | mg | 4.5 | 5.4 | 6.3 | 45% | 2.7 | 3.1 | 3.4 | 39% |
| Nutrient | Units | Children | |||||||
| 6–12 months old (n = 13) | >12 months old (n = 10) | ||||||||
| Q1 | Median | Q3 | Median %DRI | Q1 | Median | Q3 | Median %DRI | ||
| Calories | |||||||||
| Calories | kcal | 425.8 | 582.2 | 680.4 | 452.3 | 495 | 655.9 | ||
| Macro-nutrients | |||||||||
| Carbohydrates | g | 38.2 | 74.9 | 96.9 | 79% | 40 | 62.9 | 72.2 | 48% |
| Added sugar | g | 0 | 2.6 | 6 | 1.3 | 8.7 | 14.4 | ||
| Cholesterol | mg | 59.8 | 111.1 | 154.9 | 106.2 | 128.9 | 179.6 | ||
| Total fat | g | 17.4 | 18.7 | 26.5 | 62% | 17.4 | 19.9 | 25 | |
| Total dietary fiber | g | 3.4 | 6.5 | 7.8 | 3.4 | 4 | 4.4 | 21% | |
| Protein | g | 14.2 | 23.2 | 33.1 | 211% | 14.2 | 22.5 | 26.2 | 173% |
| Micro-nutrients | |||||||||
| Biotin | mcg | 0.3 | 1.2 | 2.9 | 20% | 0.6 | 1.7 | 3.4 | 22% |
| Calcium | mg | 121.6 | 150 | 221 | 58% | 143.6 | 153.4 | 186 | 22% |
| Choline | mg | 46.1 | 81.2 | 97.2 | 54% | 68.4 | 84.8 | 112.4 | 42% |
| Total folate | mcg | 29 | 41.9 | 64.6 | 52% | 32.3 | 41.5 | 72.4 | 28% |
| Iron | mg | 1.8 | 3.6 | 4.7 | 33% | 3.1 | 3.4 | 3.9 | 48% |
| Magnesium 2 | mg | 30.7 | 61.2 | 89.1 | 82% | 50.7 | 59.7 | 73.7 | 75% |
| Manganese | mg | 0.1 | 0.2 | 0.6 | 34% | 0.2 | 0.3 | 0.4 | 25% |
| Niacin | mg | 3.1 | 6.9 | 8.8 | 171% | 3.6 | 5.7 | 7.1 | 94% |
| Pantothenic acid | mg | 0.4 | 0.9 | 1.6 | 52% | 0.5 | 0.7 | 0.9 | 36% |
| Phosphorus | mg | 226.5 | 369.1 | 432.2 | 134% | 218.6 | 330.7 | 374.2 | 72% |
| Potassium | mg | 409.8 | 659.8 | 904.8 | 77% | 496.6 | 639 | 661 | 32% |
| Riboflavin | mg | 0.3 | 0.3 | 0.6 | 78% | 0.3 | 0.4 | 0.4 | 71% |
| Selenium | mcg | 13.3 | 26 | 45.3 | 130% | 12.9 | 19.7 | 29.5 | 99% |
| Thiamin | mg | 0.2 | 0.2 | 0.4 | 74% | 0.2 | 0.3 | 0.3 | 51% |
| Vitamin B6 | mg | 0.3 | 0.5 | 0.8 | 168% | 0.4 | 0.4 | 0.5 | 89% |
| Vitamin B12 | mcg | 0.4 | 0.6 | 0.9 | 113% | 0.5 | 0.7 | 0.9 | 79% |
| Vitamin C | mg | 10 | 27.8 | 39.9 | 56% | 5 | 14.1 | 25.3 | 94% |
| Vitamin D | mcg | 0.6 | 1 | 2.2 | 10% | 0.6 | 1 | 1.5 | 7% |
| Vitamin E | mg | 2.7 | 4.3 | 8.2 | 86% | 2.5 | 5.5 | 8.5 | 92% |
| Vitamin K | mcg | 3.7 | 7.7 | 10.1 | 307% | 2.6 | 6.7 | 21.5 | 22% |
| Zinc | mg | 1.3 | 2.3 | 2.7 | 76% | 1.6 | 1.6 | 1.8 | 55% |
| Mothers (n = 27) | Children (n = 23) | |||||||||||
|---|---|---|---|---|---|---|---|---|---|---|---|---|
| Nutrient 1 | Regular Diet 4 | +10 g RB | +20 g RB | +100 g Beans | +10 g RB & 100 g Beans | +20 g RB & 100 g Beans | Regular Diet | +3 g RB | +6 g RB | +10 g Beans | +3 g RB & 10 g Beans | +6 g RB & 10 g Beans |
| Contributions from heat-stabilized rice bran and/or cooked, whole black beans | ||||||||||||
| Carbohydrates 2,3 | 100 | 100 | 100 | 100 | 100 | 100 | 47.8 | 56.5 | 65.2 | 56.5 | 65.2 | 65.2 |
| Phosphorous 2,3 | 100 | 100 | 100 | 100 | 100 | 100 | 87.0 | 100 | 100 | 91.3 | 100 | 100 |
| Dietary fiber 2,3,* | 88.9 | 100 | 100 | 92.6 | 100 | 100 | 0.0 | 0.0 | 0.0 | 0.0 | 0.0 | 0.0 |
| Niacin 2,3 | 85.2 | 100 | 100 | 88.9 | 100 | 100 | 91.3 | 100 | 100 | 91.3 | 100 | 100 |
| Potassium 2,3 | 48.2 | 100 | 100 | 77.8 | 100 | 100 | 43.5 | 52.2 | 52.2 | 52.2 | 52.2 | 56.5 |
| Magnesium 2,3 | 37.0 | 88.9 | 100 | 63.0 | 100 | 100 | 73.9 | 100 | 100 | 78.3 | 100 | 100 |
| Thiamin 2,3 | 74.1 | 96.3 | 100 | 92.6 | 100 | 100 | 69.6 | 91.3 | 100 | 78.3 | 100 | 100 |
| Protein 2,3 | 96.3 | 96.3 | 96.3 | 100 | 100 | 100 | 100 | 100 | 100 | 100 | 100 | 100 |
| Riboflavin 2,3 | 85.2 | 88.9 | 88.9 | 88.9 | 88.9 | 88.9 | 91.3 | 91.3 | 95.7 | 91.3 | 91.3 | 95.7 |
| Calcium 2,3 | 85.2 | 85.2 | 85.2 | 88.9 | 88.9 | 88.9 | 39.1 | 39.1 | 39.1 | 39.1 | 39.1 | 39.1 |
| Iron 2,3 | 77.8 | 77.8 | 81.5 | 81.5 | 85.2 | 85.2 | 30.4 | 34.8 | 47.8 | 30.4 | 47.8 | 47.8 |
| Vitamin E 2 | 63.0 | 70.4 | 81.5 | 63.0 | 70.4 | 81.5 | 73.9 | 82.6 | 82.6 | 73.9 | 82.6 | 82.6 |
| Vitamin B6 3 | 63.0 | 63.0 | 63.0 | 77.8 | 77.8 | 77.8 | 95.7 | 95.7 | 95.7 | 95.7 | 95.7 | 95.7 |
| Sodium 2,3 | 59.3 | 59.3 | 59.3 | 59.3 | 59.3 | 59.3 | 65.2 | 65.2 | 65.2 | 65.2 | 65.22 | 65.2 |
| Vitamin C 3 | 29.6 | 29.6 | 29.6 | 29.6 | 29.6 | 29.6 | 60.9 | 60.9 | 60.9 | 60.9 | 60.9 | 60.9 |
| Choline 2 | 25.9 | 25.9 | 29.6 | 25.9 | 25.9 | 29.2 | 47.8 | 52.2 | 52.2 | 47.8 | 52.2 | 52.2 |
| Zinc 3 | 25.9 | 25.9 | 25.9 | 48.2 | 48.2 | 48.2 | 78.3 | 78.3 | 78.3 | 78.3 | 78.3 | 78.3 |
| Folate 3 | 11.1 | 11.1 | 11.1 | 48.2 | 48.2 | 48.2 | 34.8 | 34.8 | 34.8 | 60.9 | 60.9 | 60.9 |
| Other nutrients | ||||||||||||
| Selenium | 74.1 | 74.1 | 74.1 | 74.1 | 74.1 | 74.1 | 87.0 | 87.0 | 87.0 | 87.0 | 87.0 | 87.0 |
| Vitamin B12 | 66.7 | 66.7 | 66.7 | 66.7 | 66.7 | 66.7 | 82.6 | 82.6 | 82.6 | 82.6 | 82.6 | 82.6 |
| Copper | 29.6 | 29.6 | 29.6 | 29.6 | 29.6 | 29.6 | 78.3 | 78.3 | 78.3 | 78.3 | 78.3 | 78.3 |
| Vitamin K | 18.5 | 18.5 | 18.5 | 18.5 | 18.5 | 18.5 | 65.2 | 65.2 | 65.2 | 65.2 | 65.2 | 65.2 |
| Pantothenic acid | 7.4 | 7.4 | 7.4 | 7.4 | 7.4 | 7.4 | 34.8 | 34.8 | 34.8 | 34.8 | 34.8 | 34.8 |
| Biotin | 0.0 | 0.0 | 0.0 | 0.0 | 0.0 | 0.0 | 13.0 | 13.0 | 13.0 | 13.0 | 13.0 | 13.0 |
| Molybdenum | 0.0 | 0.0 | 0.0 | 0.0 | 0.0 | 0.0 | 13.0 | 13.0 | 13.0 | 13.0 | 13.0 | 13.0 |
| Vitamin D | 0.0 | 0.0 | 0.0 | 0.0 | 0.0 | 0.0 | 8.7 | 8.7 | 8.7 | 8.7 | 8.7 | 8.7 |
| Food Groups 1 | Percentage Consumption | |||||
|---|---|---|---|---|---|---|
| Mothers 2 (n = 27) | Children 3 (n = 23) | |||||
| Baseline | Endline | Average | Baseline | Endline | Average | |
| Grains (16) | 100 | 100 | 100 | 100 | 91.3 | 95.7 |
| Pulses (2) | 29.6 | 37.0 | 33.3 | 34.8 | 21.7 | 28.3 |
| Nuts and seeds (0) | 0 | 0 | 0 | – | – | – |
| Dairy (4) | 22.2 | 7.4 | 14.8 | 17.4 | 13.0 | 15.2 |
| Meat (13) | 81.5 | 85.2 | 83.3 | 69.6 | 78.3 | 73.9 |
| Eggs (1) | 70.4 | 63.0 | 66.7 | 52.2 | 65.2 | 58.7 |
| Vitamin A-rich fruits and vegetables (5) | 77.8 | 74.1 | 75.9 | 60.9 | 73.9 | 67.4 |
| Dark-green leafy vegetables (2) | 7.4 | 7.4 | 7.4 | 73.9 | 82.6 | 78.3 |
| Other vegetables (10) | 81.5 | 88.9 | 85.2 | |||
| Other fruit (1) | 0.0 | 3.7 | 1.9 | |||
| Breast milk | – | – | – | 69.6 | 69.6 | 69.6 |
| Minimum dietary diversity | 66.7 | 59.3 | 63.0 | 65.2 | 73.9 | 69.6 |
| Food Items by Food Group 1 | Percentage Consumption | |||||
|---|---|---|---|---|---|---|
| Mothers (n = 27) | Children (n = 23) | |||||
| Baseline | Endline | Average | Baseline | Endline | Average | |
| Grains | ||||||
| Tortilla | 96.3 | 96.3 | 96.3 | 82.6 | 78.3 | 80.4 |
| Sweet bread | 29.6 | 25.9 | 27.8 | 17.4 | 8.7 | 13.0 |
| Pasta/Spaghetti | 18.5 | 18.5 | 18.5 | 21.7 | 13.0 | 17.4 |
| French bread | 18.5 | 18.5 | 18.5 | 26.1 | 17.4 | 21.7 |
| Potatoes | 11.1 | 14.8 | 13.0 | 17.4 | 8.7 | 13.0 |
| Pulses | ||||||
| Black beans (cooked, whole) | 29.6 | 18.5 | 24.1 | 30.4 | 13.0 | 21.7 |
| Pureed black beans | 3.7 | 18.5 | 11.1 | 4.4 | 8.7 | 6.5 |
| Meat | ||||||
| Chicken—not fried | 48.2 | 51.9 | 50.0 | 26.1 | 34.8 | 30.4 |
| Red meat | 25.9 | 33.3 | 29.6 | 21.7 | 26.1 | 23.9 |
| Fish | 25.9 | 0.0 | 13.0 | 26.1 | 0.0 | 13.0 |
| Chicken—fried | 3.7 | 7.4 | 5.6 | 13.0 | 13.0 | 13.0 |
| Vegetables | ||||||
| Onion | 74.1 | 66.7 | 70.4 | 69.6 | 60.9 | 65.2 |
| Tomatoes (whole) | 70.4 | 55.6 | 63.0 | 52.2 | 60.9 | 56.5 |
| Carrots | 11.1 | 25.9 | 18.5 | 21.7 | 21.7 | 21.7 |
| Chayote | 7.4 | 18.5 | 13.0 | 8.7 | 13.0 | 10.9 |
| Dairy | ||||||
| Cheese | 18.5 | 7.4 | 13.0 | 8.7 | 8.7 | 8.7 |
| Other | ||||||
| Sugar-sweetened beverages | 88.9 | 100.0 | 94.4 | 73.9 | 78.3 | 76.1 |
| Coffee with sugar | 77.8 | 96.3 | 87.0 | 73.9 | 52.2 | 63.0 |
| Coke/Soda | 29.6 | 44.4 | 37.0 | 0.0 | 30.4 | 15.2 |
| Fruit juice | 7.4 | 7.4 | 7.4 | 4.4 | 21.7 | 13.0 |
| Cookies | 3.7 | 11.1 | 7.4 | 0.0 | 21.7 | 10.9 |
Disclaimer/Publisher’s Note: The statements, opinions and data contained in all publications are solely those of the individual author(s) and contributor(s) and not of MDPI and/or the editor(s). MDPI and/or the editor(s) disclaim responsibility for any injury to people or property resulting from any ideas, methods, instructions or products referred to in the content. |
© 2024 by the authors. Licensee MDPI, Basel, Switzerland. This article is an open access article distributed under the terms and conditions of the Creative Commons Attribution (CC BY) license (https://creativecommons.org/licenses/by/4.0/).
Share and Cite
Pfluger, B.A.; Giunta, A.; Calvimontes, D.M.; Lamb, M.M.; Delgado-Zapata, R.; Ramakrishnan, U.; Ryan, E.P. Pilot Study of Heat-Stabilized Rice Bran Acceptability in Households of Rural Southwest Guatemala and Estimates of Fiber, Protein, and Micro-Nutrient Intakes among Mothers and Children. Nutrients 2024, 16, 460. https://doi.org/10.3390/nu16030460
Pfluger BA, Giunta A, Calvimontes DM, Lamb MM, Delgado-Zapata R, Ramakrishnan U, Ryan EP. Pilot Study of Heat-Stabilized Rice Bran Acceptability in Households of Rural Southwest Guatemala and Estimates of Fiber, Protein, and Micro-Nutrient Intakes among Mothers and Children. Nutrients. 2024; 16(3):460. https://doi.org/10.3390/nu16030460
Chicago/Turabian StylePfluger, Brigitte A., Alexis Giunta, Diva M. Calvimontes, Molly M. Lamb, Roberto Delgado-Zapata, Usha Ramakrishnan, and Elizabeth P. Ryan. 2024. "Pilot Study of Heat-Stabilized Rice Bran Acceptability in Households of Rural Southwest Guatemala and Estimates of Fiber, Protein, and Micro-Nutrient Intakes among Mothers and Children" Nutrients 16, no. 3: 460. https://doi.org/10.3390/nu16030460
APA StylePfluger, B. A., Giunta, A., Calvimontes, D. M., Lamb, M. M., Delgado-Zapata, R., Ramakrishnan, U., & Ryan, E. P. (2024). Pilot Study of Heat-Stabilized Rice Bran Acceptability in Households of Rural Southwest Guatemala and Estimates of Fiber, Protein, and Micro-Nutrient Intakes among Mothers and Children. Nutrients, 16(3), 460. https://doi.org/10.3390/nu16030460

