Tualang Honey Has a Protective Effect Against Photodamage and Skin Cancer: An In Vivo Study
Abstract
1. Introduction
2. Material and Methods
2.1. Animals and Reagents
2.2. Antibodies
2.3. UVB Light Exposure of Mice
2.4. Immunohistochemistry of CPD + Cells
2.5. Measurement of CPD Levels Using ELISA
2.6. RNA Purification and Real-Time PCR (qPCR) Quantification
2.7. Flowcytometric Analysis Draining Lymph Nodes
2.8. Histological Staining
2.9. Photocarcinogenesis Study
2.10. Statistical Analysis
3. Results
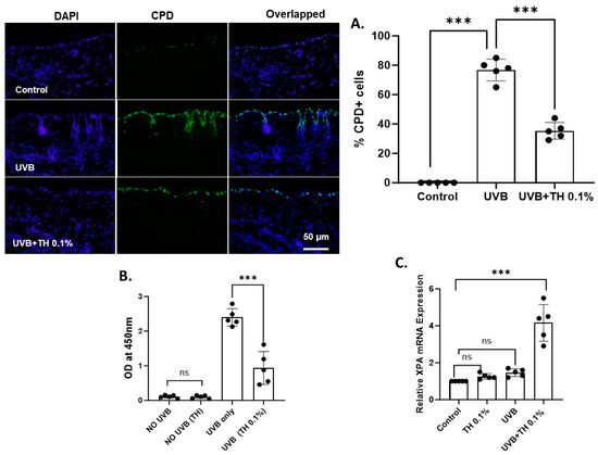
3.1. UVB-Induced DNA Damage Is Repaired in Mice Fed with TH 0.1%
3.2. TH 0.1% Augments Immunostimulatory Cytokine Production by Dendritic Cells
3.3. TH Protects Mice Against Inflammation After Acute UVB Exposure
3.4. TH Exhibits a Protective Effect Against Skin Carcinogenesis
4. Discussion
5. Conclusions
Author Contributions
Funding
Institutional Review Board Statement
Informed Consent Statement
Data Availability Statement
Conflicts of Interest
References
- Rogers, H.W.; Weinstock, M.A.; Feldman, S.R.; Coldiron, B.M. Incidence Estimate of Nonmelanoma Skin Cancer (Keratinocyte Carcinomas) in the U.S. Population, 2012. JAMA Dermatol. 2015, 151, 1081–1086. [Google Scholar] [CrossRef] [PubMed]
- Kovach, B.T.; Sams, H.H.; Stasko, T. Systemic strategies for chemoprevention of skin cancers in transplant recipients. Clin. Transplant. 2005, 19, 726–734. [Google Scholar] [CrossRef]
- Fisher, M.S.; Kripke, M.L. Systemic alteration induced in mice by ultraviolet light irradiation and its relationship to ultraviolet carcinogenesis. Proc. Natl. Acad. Sci. USA 1977, 74, 1688–1692. [Google Scholar] [CrossRef]
- Kripke, M.L. Antigenicity of murine skin tumors induced by ultraviolet light. J. Natl. Cancer Inst. 1974, 53, 1333–1336. [Google Scholar] [CrossRef]
- Marrot, L.; Meunier, J.R. Skin DNA photodamage and its biological consequences. J. Am. Acad. Dermatol. 2008, 58 (Suppl. 2), S139–S148. [Google Scholar] [CrossRef]
- Berneburg, M.; Krutmann, J. Photoimmunology, DNA repair and photocarcinogenesis. J. Photochem. Photobiol. B 2000, 54, 87–93. [Google Scholar] [CrossRef] [PubMed]
- Cadet, J.; Douki, T. Formation of UV-induced DNA damage contributing to skin cancer development. Photochem. Photobiol. Sci. 2018, 17, 1816–1841. [Google Scholar] [CrossRef]
- Vink, A.A.; Moodycliffe, A.M.; Shreedhar, V.; Ullrich, S.E.; Roza, L.; Yarosh, D.B.; Kripke, M.L. The inhibition of antigen-presenting activity of dendritic cells resulting from UV irradiation of murine skin is restored by in vitro photorepair of cyclobutane pyrimidine dimers. Proc. Natl. Acad. Sci. USA 1997, 94, 5255–5260. [Google Scholar] [CrossRef] [PubMed]
- Vink, A.A.; Strickland, F.M.; Bucana, C.; Cox, P.A.; Roza, L.; Yarosh, D.B.; Kripke, M.L. Localization of DNA damage and its role in altered antigen-presenting cell function in ultraviolet-irradiated mice. J. Exp. Med. 1996, 183, 1491–1500. [Google Scholar] [CrossRef]
- Schwarz, A.; Maeda, A.; Kernebeck, K.; van Steeg, H.; Beissert, S.; Schwarz, T. Prevention of UV radiation-induced immunosuppression by IL-12 is dependent on DNA repair. J. Exp. Med. 2005, 201, 173–179. [Google Scholar] [CrossRef]
- Schwarz, T.; Schwarz, A. Molecular mechanisms of ultraviolet radiation-induced immunosuppression. Eur. J. Cell Biol. 2011, 90, 560–564. [Google Scholar] [CrossRef] [PubMed]
- Majewski, S.; Jantschitsch, C.; Maeda, A.; Schwarz, T.; Schwarz, A. IL-23 antagonizes UVR-induced immunosuppression through two mechanisms: Reduction of UVR-induced DNA damage and inhibition of UVR-induced regulatory T cells. J. Investig. Dermatol. 2010, 130, 554–562. [Google Scholar] [CrossRef] [PubMed]
- Afaq, F.; Katiyar, S.K. Polyphenols: Skin photoprotection and inhibition of photocarcinogenesis. Mini Rev. Med. Chem. 2011, 11, 1200–1215. [Google Scholar]
- Khalil, M.I.; Alam, N.; Moniruzzaman, M.; Sulaiman, S.; Gan, S. Phenolic acid composition and antioxidant properties of Malaysian honeys. J. Food Sci. 2011, 76, C921–C928. [Google Scholar] [CrossRef]
- Ahmad, I.; Jimenez, H.; Yaacob, N.S.; Yusuf, N. Tualang honey protects keratinocytes from ultraviolet radiation-induced inflammation and DNA damage. Photochem. Photobiol. 2012, 88, 1198–1204. [Google Scholar] [CrossRef] [PubMed]
- Sherwani, M.A.; Ahmad, I.; Lewis, M.J.; Abdelgawad, A.; Rashid, H.; Yang, K.; Chen, C.-Y.; Raman, C.; Elmets, C.A.; Yusuf, N. Type I Interferons Enhance the Repair of Ultraviolet Radiation-Induced DNA Damage and Regulate Cutaneous Immune Suppression. Int. J. Mol. Sci. 2022, 23, 1822. [Google Scholar] [CrossRef] [PubMed]
- Sherwani, M.A.; Abdelgawad, A.; Chung, M.; Ibrahim, S.; Eraslan, M.; Elmets, C.A.; Yusuf, N. Toll-Like Receptor-4 Antagonist Enhances the Repair of Ultraviolet Radiation-Induced DNA Damage and Augments Anti-Tumor Immune Responses in Mice. Cancers 2021, 13, 5406. [Google Scholar] [CrossRef] [PubMed]
- Katiyar, S.K. Dietary proanthocyanidins inhibit UV radiation-induced skin tumor development through functional activation of the immune system. Mol. Nutr. Food Res. 2016, 60, 1374–1382. [Google Scholar] [CrossRef]
- Werth, V.P.; Bashir, M.M.; Zhang, W. IL-12 completely blocks ultraviolet-induced secretion of tumor necrosis factor alpha from cultured skin fibroblasts and keratinocytes. J. Investig. Dermatol. 2003, 120, 116–122. [Google Scholar] [CrossRef]
- Sullivan, N.J.; Tober, K.L.; Burns, E.M.; Schick, J.S.; Riggenbach, J.A.; Mace, T.A.; Bill, M.A.; Young, G.S.; Oberyszyn, T.M.; Lesinski, G.B. UV light B-mediated inhibition of skin catalase activity promotes Gr-1+ CD11b+ myeloid cell expansion. J. Investig. Dermatol. 2012, 132 Pt 1, 695–702. [Google Scholar] [CrossRef]
- Ahmed, S.; Othman, N.H. Review of the medicinal effects of tualang honey and a comparison with manuka honey. Malays. J. Med. Sci. 2013, 20, 6–13. [Google Scholar]
- Balupillai, A.; Nagarajan, R.P.; Ramasamy, K.; Govindasamy, K.; Muthusamy, G. Caffeic acid prevents UVB radiation induced photocarcinogenesis through regulation of PTEN signaling in human dermal fibroblasts and mouse skin. Toxicol. Appl. Pharmacol. 2018, 352, 87–96. [Google Scholar] [CrossRef]
- Prasad, N.R.; Jeyanthimala, K.; Ramachandran, S. Caffeic acid modulates ultraviolet radiation-B induced oxidative damage in human blood lymphocytes. J. Photochem. Photobiol. B 2009, 95, 196–203. [Google Scholar] [CrossRef]
- Katiyar, S.K. UV-induced immune suppression and photocarcinogenesis: Chemoprevention by dietary botanical agents. Cancer Lett. 2007, 255, 1–11. [Google Scholar] [CrossRef]
- Gu, M.; Dhanalakshmi, S.; Mohan, S.; Singh, R.P.; Agarwal, R. Silibinin inhibits ultraviolet B radiation-induced mitogenic and survival signaling, and associated biological responses in SKH-1 mouse skin. Carcinogenesis 2005, 26, 1404–1413. [Google Scholar] [CrossRef] [PubMed]
- Nurul Syazana, M.S.; Halim, A.S.; Gan, S.H.; Shamsuddin, S. Antiproliferative effect of methanolic extraction of tualang honey on human keloid fibroblasts. BMC Complement. Altern. Med. 2011, 11, 82. [Google Scholar] [CrossRef]
- Kishore, R.K.; Halim, A.S.; Syazana, M.; Sirajudeen, K. Tualang honey has higher phenolic content and greater radical scavenging activity compared with other honey sources. Nutr. Res. 2011, 31, 322–325. [Google Scholar] [CrossRef]
- Chua, L.S.; Rahaman, N.L.A.; Adnan, N.A.; Tan, T.T.E. Antioxidant Activity of Three Honey Samples in relation with Their Biochemical Components. J. Anal. Methods Chem. 2013, 2013, 313798. [Google Scholar] [CrossRef] [PubMed]
- Khalil, M.I.; Mahaneem, M.; Jamalullail, S.M.S.; Alam, N.; Sulaiman, S.A. Evaluation of Radical Scavenging Activity and Colour Intensity of Nine Malaysian Honeys of Different Origin. J. ApiPro. ApiMedic. Sci. 2011, 3, 4–11. [Google Scholar] [CrossRef]




Disclaimer/Publisher’s Note: The statements, opinions and data contained in all publications are solely those of the individual author(s) and contributor(s) and not of MDPI and/or the editor(s). MDPI and/or the editor(s) disclaim responsibility for any injury to people or property resulting from any ideas, methods, instructions or products referred to in the content. |
© 2024 by the authors. Licensee MDPI, Basel, Switzerland. This article is an open access article distributed under the terms and conditions of the Creative Commons Attribution (CC BY) license (https://creativecommons.org/licenses/by/4.0/).
Share and Cite
Sherwani, M.A.; Burns, E.M.; Ahmad, I.; Jasser, A.O.; Chandra, A.; Yusuf, N. Tualang Honey Has a Protective Effect Against Photodamage and Skin Cancer: An In Vivo Study. Nutrients 2024, 16, 4314. https://doi.org/10.3390/nu16244314
Sherwani MA, Burns EM, Ahmad I, Jasser AO, Chandra A, Yusuf N. Tualang Honey Has a Protective Effect Against Photodamage and Skin Cancer: An In Vivo Study. Nutrients. 2024; 16(24):4314. https://doi.org/10.3390/nu16244314
Chicago/Turabian StyleSherwani, Mohammed Asif, Erin M. Burns, Israr Ahmad, Ahmed Omar Jasser, Ariq Chandra, and Nabiha Yusuf. 2024. "Tualang Honey Has a Protective Effect Against Photodamage and Skin Cancer: An In Vivo Study" Nutrients 16, no. 24: 4314. https://doi.org/10.3390/nu16244314
APA StyleSherwani, M. A., Burns, E. M., Ahmad, I., Jasser, A. O., Chandra, A., & Yusuf, N. (2024). Tualang Honey Has a Protective Effect Against Photodamage and Skin Cancer: An In Vivo Study. Nutrients, 16(24), 4314. https://doi.org/10.3390/nu16244314

