Succinic Acid Improves the Metabolism of High-Fat Diet-Induced Mice and Promotes White Adipose Browning
Abstract
1. Introduction
2. Materials and Methods
2.1. Animals and Experimental Design
2.2. Cell Culture
2.3. Glucose and Insulin Tolerance Test (GTT and ITT)
2.4. Measurement of Serum Parameters
2.5. Succinic Acid Content Detection (ELISA)
2.6. Hematoxylin and Eosin Staining(H&E)
2.7. Quantitative Real-Time PCR
2.8. Western Blotting (WB)
2.9. RNA-Seq
2.10. Statistical Analysis
3. Results
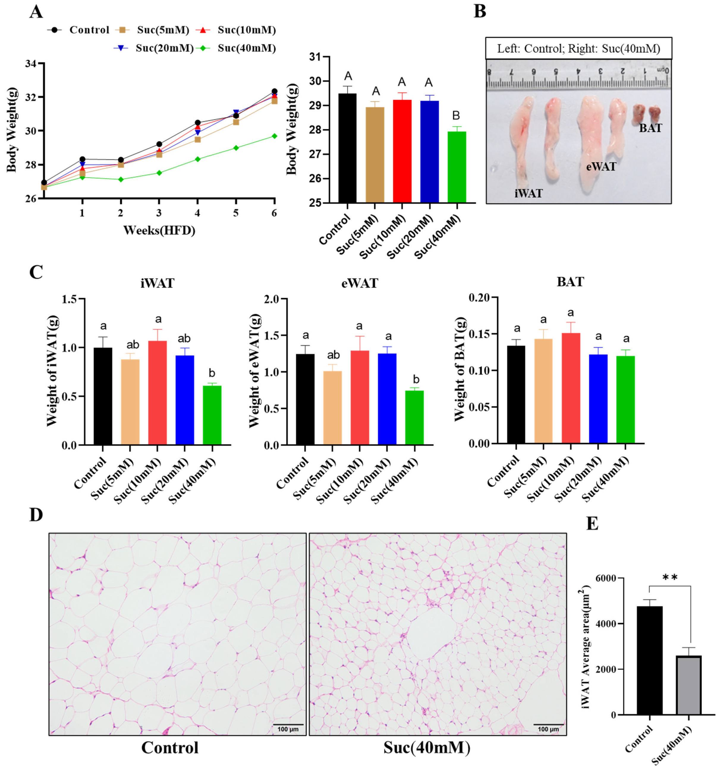
3.1. Addition of Succinic Acid to Drinking Water Suppressed HFD-Induced Obesity
3.2. Addition of Succinic Acid Improved Glucose Tolerance and Insulin Sensitivity of Mice

3.3. Succinic Acid Supplementation Promoted Browning of White Adipose in HFD-Fed Mice
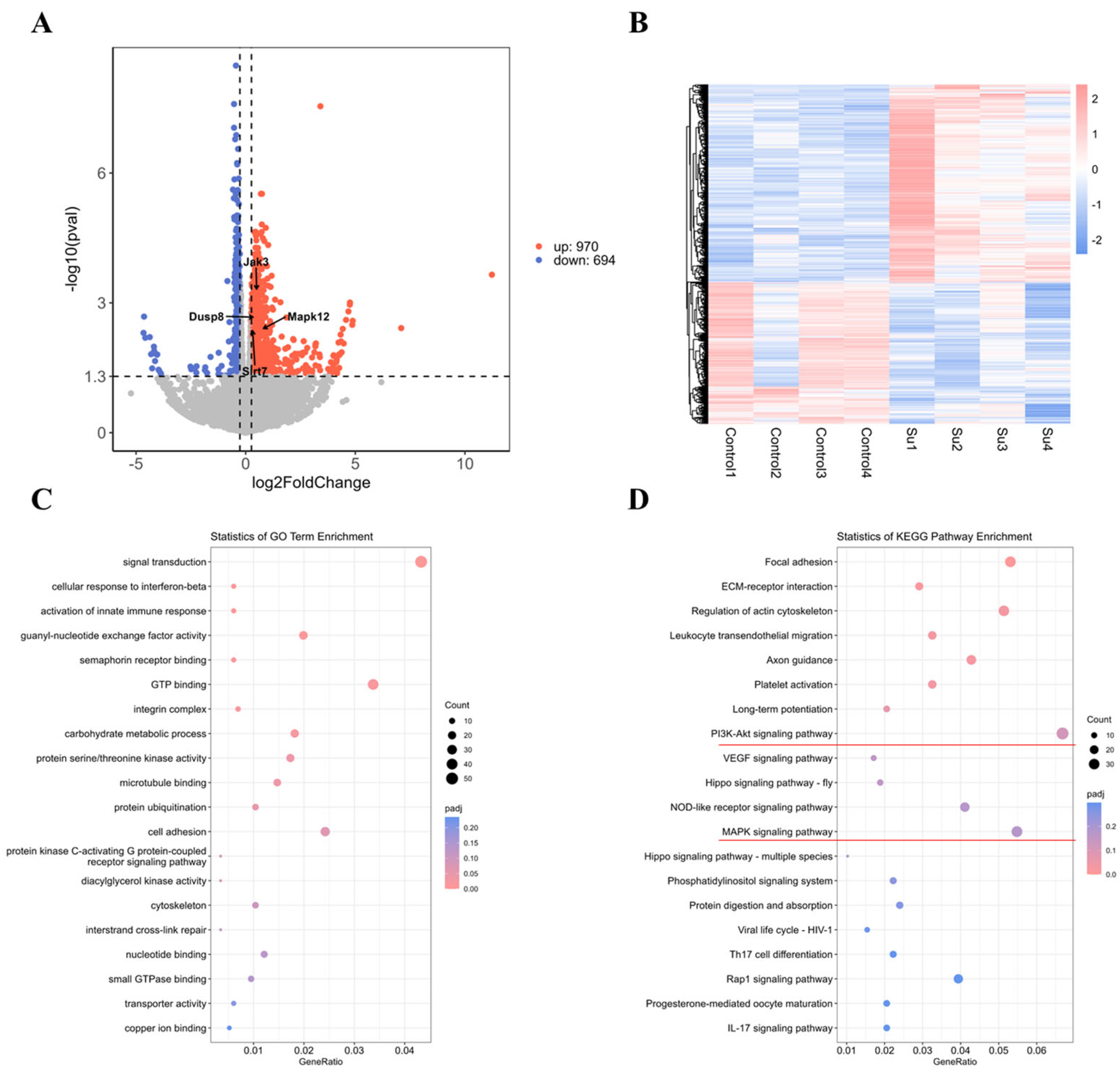
3.4. Analysis of Adipocytes Treated with Succinic Acid by Transcriptome Sequencing
3.5. Succinic Acid Activates the p38-MAPK/AKT Signaling Pathway in Fat
4. Discussion
5. Conclusions
Supplementary Materials
Author Contributions
Funding
Institutional Review Board Statement
Informed Consent Statement
Data Availability Statement
Acknowledgments
Conflicts of Interest
References
- Saklayen, M.G. The Global Epidemic of the Metabolic Syndrome. Curr. Hypertens. Rep. 2018, 20, 12. [Google Scholar] [CrossRef] [PubMed]
- Amugsi, D.A.; Dimbuene, Z.T. Effects of social determinants of health on obesity among urban women of reproductive age. PLOS Glob. Public Health 2023, 3, e0001442. [Google Scholar] [CrossRef] [PubMed]
- Chen, H.; Atingabili, S.; Mensah, I.A.; Yaw Omari-Sasu, A.; Agba Tackie, E.; Arboh, F.; Danso, B.A. Does obesity Kuznets curve exist in developing economies? Evidence from 38 African countries based on heterogeneous panel data analysis on income-level classification. Front. Public Health 2023, 11, 1200555. [Google Scholar] [CrossRef] [PubMed]
- Cuomo, P.; Capparelli, R.; Iannelli, A.; Iannelli, D. Role of Branched-Chain Amino Acid Metabolism in Type 2 Diabetes, Obesity, Cardiovascular Disease and Non-Alcoholic Fatty Liver Disease. Int. J. Mol. Sci. 2022, 23, 4325. [Google Scholar] [CrossRef] [PubMed]
- Barrea, L.; Muscogiuri, G.; Modica, R.; Altieri, B.; Pugliese, G.; Minotta, R.; Faggiano, A.; Colao, A.; Savastano, S. Cardio-Metabolic Indices and Metabolic Syndrome as Predictors of Clinical Severity of Gastroenteropancreatic Neuroendocrine Tumors. Front. Endocrinol. 2021, 12, 649496. [Google Scholar] [CrossRef]
- Zhu, W.; Hong, Y.; Li, Y.; Li, Y.; Zhong, J.; He, X.; Zheng, N.; Sheng, L.; Li, H. Microbial and Transcriptomic Profiling Reveals Diet-Related Alterations of Metabolism in Metabolic Disordered Mice. Front. Nutr. 2022, 9, 923377. [Google Scholar] [CrossRef]
- Lenharo, M. Anti-obesity drugs’ side effects: What we know so far. Nature 2023, 622, 682. [Google Scholar] [CrossRef]
- Ashour, M.M.; Mabrouk, M.; Aboelnasr, M.A.; Beherei, H.H.; Tohamy, K.M.; Das, D.B. Anti-Obesity Drug Delivery Systems: Recent Progress and Challenges. Pharmaceutics 2023, 15, 2635. [Google Scholar] [CrossRef]
- Thomas, D.M.; Knight, R.; Gilbert, J.A.; Cornelis, M.C.; Gantz, M.G.; Burdekin, K.; Cummiskey, K.; Sumner, S.C.J.; Pathmasiri, W.; Sazonov, E.; et al. Transforming Big Data into AI-ready data for nutrition and obesity research. Obesity 2024, 32, 857–870. [Google Scholar] [CrossRef]
- Berger, M.; Jung, C. Gamification preferences in nutrition apps: Toward healthier diets and food choices. Digit. Health 2024, 10, 20552076241260482. [Google Scholar] [CrossRef]
- Wang, Y.; Nguyen, H.P.; Xue, P.; Xie, Y.; Yi, D.; Lin, F.; Dinh, J.; Viscarra, J.A.; Ibe, N.U.; Duncan, R.E.; et al. ApoL6 associates with lipid droplets and disrupts Perilipin1-HSL interaction to inhibit lipolysis. Nat. Commun. 2024, 15, 186. [Google Scholar] [CrossRef] [PubMed]
- Okumuş, E.B.; Böke, Ö.B.; Turhan, S.; Doğan, A. From development to future prospects: The adipose tissue & adipose tissue organoids. Life Sci. 2024, 351, 122758. [Google Scholar] [CrossRef] [PubMed]
- Cheng, L.; Wang, J.; Dai, H.; Duan, Y.; An, Y.; Shi, L.; Lv, Y.; Li, H.; Wang, C.; Ma, Q.; et al. Brown and beige adipose tissue: A novel therapeutic strategy for obesity and type 2 diabetes mellitus. Adipocyte 2021, 10, 48–65. [Google Scholar] [CrossRef] [PubMed]
- Su, Y.; Li, X.; Zhao, J.; Ji, B.; Zhao, X.; Feng, J.; Zhao, J. Guanidinoacetic acid ameliorates hepatic steatosis and inflammation and promotes white adipose tissue browning in middle-aged mice with high-fat-diet-induced obesity. Food Funct. 2024, 15, 4515–4526. [Google Scholar] [CrossRef] [PubMed]
- Nakajima, S.; Nishimoto, Y.; Tateya, S.; Iwahashi, Y.; Okamatsu-Ogura, Y.; Saito, M.; Ogawa, W.; Tamori, Y. Fat-specific protein 27α inhibits autophagy-dependent lipid droplet breakdown in white adipocytes. J. Diabetes Investig. 2019, 10, 1419–1429. [Google Scholar] [CrossRef]
- Rajakumari, S.; Srivastava, S. Aging and β3-adrenergic stimulation alter mitochondrial lipidome of adipose tissue. Biochim. Biophys. Acta Mol. Cell Biol. Lipids 2021, 1866, 158922. [Google Scholar] [CrossRef]
- Johnson, J.M.; Peterlin, A.D.; Balderas, E.; Sustarsic, E.G.; Maschek, J.A.; Lang, M.J.; Jara-Ramos, A.; Panic, V.; Morgan, J.T.; Villanueva, C.J.; et al. Mitochondrial phosphatidylethanolamine modulates UCP1 to promote brown adipose thermogenesis. Sci. Adv. 2023, 9, eade7864. [Google Scholar] [CrossRef]
- Grzeszczuk, M.; Dzięgiel, P.; Nowińska, K. The Role of FNDC5/Irisin in Cardiovascular Disease. Cells 2024, 13, 277. [Google Scholar] [CrossRef]
- Pinkowska, A.; Podhorska-Okołów, M.; Dzięgiel, P.; Nowińska, K. The Role of Irisin in Cancer Disease. Cells 2021, 10, 1479. [Google Scholar] [CrossRef]
- Harb, E.; Kheder, O.; Poopalasingam, G.; Rashid, R.; Srinivasan, A.; Izzi-Engbeaya, C. Brown adipose tissue and regulation of human body weight. Diabetes Metab. Res. Rev. 2023, 39, e3594. [Google Scholar] [CrossRef]
- Rossi, F.; Punzo, F.; Umano, G.R.; Argenziano, M.; Miraglia Del Giudice, E. Role of Cannabinoids in Obesity. Int. J. Mol. Sci. 2018, 19, 2690. [Google Scholar] [CrossRef] [PubMed]
- Xue, S.; Lee, D.; Berry, D.C. Thermogenic adipose tissue in energy regulation and metabolic health. Front. Endocrinol. 2023, 14, 1150059. [Google Scholar] [CrossRef] [PubMed]
- Park, W.Y.; Song, G.; Boo, M.; Kim, H.I.; Park, J.Y.; Jung, S.J.; Choi, M.; Kim, B.; Kim, Y.D.; Kim, M.H.; et al. Anmyungambi Decoction Ameliorates Obesity through Activation of Non-Shivering Thermogenesis in Brown and White Adipose Tissues. Antioxidants 2022, 12, 49. [Google Scholar] [CrossRef] [PubMed]
- Ong, B.X.; Brunmeir, R.; Zhang, Q.; Peng, X.; Idris, M.; Liu, C.; Xu, F. Regulation of Thermogenic Adipocyte Differentiation and Adaptive Thermogenesis Through Histone Acetylation. Front. Endocrinol. 2020, 11, 95. [Google Scholar] [CrossRef] [PubMed]
- Ma, L.; Gilani, A.; Yi, Q.; Tang, L. MicroRNAs as Mediators of Adipose Thermogenesis and Potential Therapeutic Targets for Obesity. Biology 2022, 11, 1657. [Google Scholar] [CrossRef]
- Xu, C.; Liu, J.; Gao, J.; Wu, X.; Cui, C.; Wei, H.; Zheng, R.; Peng, J. Combined Soluble Fiber-Mediated Intestinal Microbiota Improve Insulin Sensitivity of Obese Mice. Nutrients 2020, 12, 351. [Google Scholar] [CrossRef]
- Zhang, M.; Liu, J.; Li, C.; Gao, J.; Xu, C.; Wu, X.; Xu, T.; Cui, C.; Wei, H.; Peng, J.; et al. Functional Fiber Reduces Mice Obesity by Regulating Intestinal Microbiota. Nutrients 2022, 14, 2676. [Google Scholar] [CrossRef]
- Huang, J.; Fraser, M.E. The structure of succinyl-CoA synthetase bound to the succinyl-phosphate intermediate clarifies the catalytic mechanism of ATP-citrate lyase. Acta Crystallogr. F Struct. Biol. Commun. 2022, 78, 363–370. [Google Scholar] [CrossRef]
- Liu, Q.; Guan, Y.; Li, S. Programmed death receptor (PD-)1/PD-ligand (L)1 in urological cancers: The “all-around warrior” in immunotherapy. Mol. Cancer 2024, 23, 183. [Google Scholar] [CrossRef]
- Wei, Y.H.; Ma, X.; Zhao, J.C.; Wang, X.Q.; Gao, C.Q. Succinate metabolism and its regulation of host-microbe interactions. Gut Microbes 2023, 15, 2190300. [Google Scholar] [CrossRef]
- Liao, F.H.; Yao, C.N.; Chen, S.P.; Wu, T.H.; Lin, S.Y. Transdermal Delivery of Succinate Accelerates Energy Dissipation of Brown Adipocytes to Reduce Remote Fat Accumulation. Mol. Pharm. 2022, 19, 4299–4310. [Google Scholar] [CrossRef] [PubMed]
- Zhang, S.; Liang, Y.; Li, L.; Chen, Y.; Wu, P.; Wei, D. Succinate: A Novel Mediator to Promote Atherosclerotic Lesion Progression. DNA Cell Biol. 2022, 41, 285–291. [Google Scholar] [CrossRef] [PubMed]
- Liu, X.; Chen, Y.; Zhao, L.; Tian, Q.; deAvila, J.M.; Zhu, M.J.; Du, M. Dietary succinate supplementation to maternal mice improves fetal brown adipose tissue development and thermogenesis of female offspring. J. Nutr. Biochem. 2022, 100, 108908. [Google Scholar] [CrossRef] [PubMed]
- Mills, E.L.; Pierce, K.A.; Jedrychowski, M.P.; Garrity, R.; Winther, S.; Vidoni, S.; Yoneshiro, T.; Spinelli, J.B.; Lu, G.Z.; Kazak, L.; et al. Accumulation of succinate controls activation of adipose tissue thermogenesis. Nature 2018, 560, 102–106. [Google Scholar] [CrossRef]
- Tannahill, G.M.; Curtis, A.M.; Adamik, J.; Palsson-McDermott, E.M.; McGettrick, A.F.; Goel, G.; Frezza, C.; Bernard, N.J.; Kelly, B.; Foley, N.H.; et al. Succinate is an inflammatory signal that induces IL-1β through HIF-1α. Nature 2013, 496, 238–242. [Google Scholar] [CrossRef]
- Keiran, N.; Ceperuelo-Mallafré, V.; Calvo, E.; Hernández-Alvarez, M.I.; Ejarque, M.; Núñez-Roa, C.; Horrillo, D.; Maymó-Masip, E.; Rodríguez, M.M.; Fradera, R.; et al. SUCNR1 controls an anti-inflammatory program in macrophages to regulate the metabolic response to obesity. Nat. Immunol. 2019, 20, 581–592. [Google Scholar] [CrossRef]
- Glastras, S.J.; Chen, H.; Teh, R.; McGrath, R.T.; Chen, J.; Pollock, C.A.; Wong, M.G.; Saad, S. Mouse Models of Diabetes, Obesity and Related Kidney Disease. PLoS ONE 2016, 11, e0162131. [Google Scholar] [CrossRef]
- Ma, R.; Qi, Y.; Zhao, X.; Li, X.; Sun, X.; Niu, P.; Li, Y.; Guo, C.; Chen, R.; Sun, Z. Amorphous silica nanoparticles accelerated atherosclerotic lesion progression in ApoE(-/-) mice through endoplasmic reticulum stress-mediated CD36 up-regulation in macrophage. Part. Fibre Toxicol. 2020, 17, 50. [Google Scholar] [CrossRef]
- Morigny, P.; Boucher, J.; Arner, P.; Langin, D. Lipid and glucose metabolism in white adipocytes: Pathways, dysfunction and therapeutics. Nat. Rev. Endocrinol. 2021, 17, 276–295. [Google Scholar] [CrossRef]
- Geng, L.; Liao, B.; Jin, L.; Huang, Z.; Triggle, C.R.; Ding, H.; Zhang, J.; Huang, Y.; Lin, Z.; Xu, A. Exercise Alleviates Obesity-Induced Metabolic Dysfunction via Enhancing FGF21 Sensitivity in Adipose Tissues. Cell Rep. 2019, 26, 2738–2752.E4. [Google Scholar] [CrossRef]
- Yuchen, K.; Xihong, C.; Quan, L.; Shaoxiao, G.; Yanfeng, G.; Yongxiong, Y.; Caode, J. Anti-atherosclerotic effect of alfalfa flavonoid extract by regulating inflammation and oxidative stress in HUVEC cells and rats. J. Funct. Foods 2024, 121, 106426. [Google Scholar] [CrossRef]
- Haro, D.; Marrero, P.F.; Relat, J. Nutritional Regulation of Gene Expression: Carbohydrate-, Fat- and Amino Acid-Dependent Modulation of Transcriptional Activity. Int. J. Mol. Sci. 2019, 20, 1386. [Google Scholar] [CrossRef] [PubMed]
- Ostapiv, R.D.; Manko, V.V. Mitochondria respiration and oxidative phosphorilation of rat tissues at taurine per oral injection. Fiziolohichnyi Zhurnal 2015, 61, 104–113. [Google Scholar] [CrossRef] [PubMed]
- Chen, H.; Jin, C.; Xie, L.; Wu, J. Succinate as a signaling molecule in the mediation of liver diseases. Biochim. Biophys. Acta Mol. Basis Dis. 2024, 1870, 166935. [Google Scholar] [CrossRef] [PubMed]
- Lo, C.H.; O’Connor, L.M.; Loi, G.W.Z.; Saipuljumri, E.N.; Indajang, J.; Lopes, K.M.; Shirihai, O.S.; Grinstaff, M.W.; Zeng, J. Acidic Nanoparticles Restore Lysosomal Acidification and Rescue Metabolic Dysfunction in Pancreatic β-Cells under Lipotoxic Conditions. ACS Nano 2024, 18, 15452–15467. [Google Scholar] [CrossRef]
- Wang, T.; Wang, M.; Liu, L.; Xie, F.; Wu, X.; Li, L.; Ji, J.; Wu, D. Lower serum branched-chain amino acid catabolic intermediates are predictive signatures specific to patients with diabetic foot. Nutr. Res. 2023, 119, 33–42. [Google Scholar] [CrossRef]
- De Vadder, F.; Kovatcheva-Datchary, P.; Zitoun, C.; Duchampt, A.; Bäckhed, F.; Mithieux, G. Microbiota-Produced Succinate Improves Glucose Homeostasis via Intestinal Gluconeogenesis. Cell Metab. 2016, 24, 151–157. [Google Scholar] [CrossRef]
- Cao, M.; Xie, N.; Zhang, J.; Jiang, M.; Huang, F.; Dong, L.; Lu, X.; Wen, H.; Tian, J. Dietary supplementation with succinic acid improves growth performance and flesh quality of adult Nile tilapia (Oreochromis niloticus) fed a high-carbohydrate diet. Anim. Nutr. 2024, 18, 390–407. [Google Scholar] [CrossRef]
- Sun, K.; Kusminski, C.M.; Scherer, P.E. Adipose tissue remodeling and obesity. J. Clin. Investig. 2011, 121, 2094–2101. [Google Scholar] [CrossRef]
- Li, G.; Xie, C.; Lu, S.; Nichols, R.G.; Tian, Y.; Li, L.; Patel, D.; Ma, Y.; Brocker, C.N.; Yan, T.; et al. Intermittent Fasting Promotes White Adipose Browning and Decreases Obesity by Shaping the Gut Microbiota. Cell Metab. 2017, 26, 672–685.E4. [Google Scholar] [CrossRef]
- Jin, L.; Han, S.; Lv, X.; Li, X.; Zhang, Z.; Kuang, H.; Chen, Z.; Lv, C.A.; Peng, W.; Yang, Z.; et al. The muscle-enriched myokine Musclin impairs beige fat thermogenesis and systemic energy homeostasis via Tfr1/PKA signaling in male mice. Nat. Commun. 2023, 14, 4257. [Google Scholar] [CrossRef] [PubMed]
- Rabiee, A. Beige Fat Maintenance; Toward a Sustained Metabolic Health. Front. Endocrinol. 2020, 11, 634. [Google Scholar] [CrossRef] [PubMed]
- Mills, E.L.; Harmon, C.; Jedrychowski, M.P.; Xiao, H.; Garrity, R.; Tran, N.V.; Bradshaw, G.A.; Fu, A.; Szpyt, J.; Reddy, A.; et al. UCP1 governs liver extracellular succinate and inflammatory pathogenesis. Nat. Metab. 2021, 3, 604–617. [Google Scholar] [CrossRef] [PubMed]
- Altınova, A.E. Beige Adipocyte as the Flame of White Adipose Tissue: Regulation of Browning and Impact of Obesity. J. Clin. Endocrinol. Metab. 2022, 107, e1778–e1788. [Google Scholar] [CrossRef]
- Becerril, S.; Gómez-Ambrosi, J.; Martín, M.; Moncada, R.; Sesma, P.; Burrell, M.A.; Frühbeck, G. Role of PRDM16 in the activation of brown fat programming. Relevance to the development of obesity. Histol. Histopathol. 2013, 28, 1411–1425. [Google Scholar] [CrossRef]
- Herz, C.T.; Kiefer, F.W. The Transcriptional Role of Vitamin A and the Retinoid Axis in Brown Fat Function. Front. Endocrinol. 2020, 11, 608. [Google Scholar] [CrossRef]
- Goffart, S.; Wiesner, R.J. Regulation and co-ordination of nuclear gene expression during mitochondrial biogenesis. Exp. Physiol. 2003, 88, 33–40. [Google Scholar] [CrossRef]
- Zeng, X.; Ren, D.; Li, D.; Du, H.; Yang, X. Artemisia sphaerocephala Krasch polysaccharide promotes adipose thermogenesis and decreases obesity by shaping the gut microbiota. Food Funct. 2022, 13, 10651–10664. [Google Scholar] [CrossRef]
- Zhu, Y.; Liu, W.; Qi, Z. Adipose tissue browning and thermogenesis under physiologically energetic challenges: A remodelled thermogenic system. J. Physiol. 2024, 602, 23–48. [Google Scholar] [CrossRef]
- Fernández-Veledo, S.; Ceperuelo-Mallafré, V.; Vendrell, J. Rethinking succinate: An unexpected hormone-like metabolite in energy homeostasis. Trends Endocrinol. Metab. 2021, 32, 680–692. [Google Scholar] [CrossRef]
- Gilissen, J.; Jouret, F.; Pirotte, B.; Hanson, J. Insight into SUCNR1 (GPR91) structure and function. Pharmacol. Ther. 2016, 159, 56–65. [Google Scholar] [CrossRef] [PubMed]
- Liu, A.; Liu, Y.; Zhang, W.; Ye, R.D. Structural insights into agonist binding and activation of succinate receptor 1. bioRxiv 2024. [Google Scholar] [CrossRef]
- Peruzzotti-Jametti, L.; Bernstock, J.D.; Vicario, N.; Costa, A.S.H.; Kwok, C.K.; Leonardi, T.; Booty, L.M.; Bicci, I.; Balzarotti, B.; Volpe, G.; et al. Macrophage-Derived Extracellular Succinate Licenses Neural Stem Cells to Suppress Chronic Neuroinflammation. Cell Stem Cell 2018, 22, 355–368.E13. [Google Scholar] [CrossRef] [PubMed]
- Cao, W.H.; Xiong, Y.; Collins, Q.F.; Liu, H.Y. p38 mitogen-activated protein kinase plays a critical role in the control of energy metabolism and development of cardiovascular diseases. Zhong Nan Da Xue Xue Bao Yi Xue Ban 2007, 32, 1–14. [Google Scholar] [PubMed]
- Kang, G.S.; Jo, H.J.; Lee, Y.R.; Oh, T.; Park, H.J.; Ahn, G.O. Sensing the oxygen and temperature in the adipose tissues—Who’s sensing what? Exp. Mol. Med. 2023, 55, 2300–2307. [Google Scholar] [CrossRef]
- Liu, X.; Tang, J.; Zhang, R.; Zhan, S.; Zhong, T.; Guo, J.; Wang, Y.; Cao, J.; Li, L.; Zhang, H.; et al. Cold exposure induces lipid dynamics and thermogenesis in brown adipose tissue of goats. BMC Genom. 2022, 23, 528. [Google Scholar] [CrossRef]
- Nowińska, K.; Jabłońska, K.; Ciesielska, U.; Piotrowska, A.; Haczkiewicz-Leśniak, K.; Pawełczyk, K.; Podhorska-Okołów, M.; Dzięgiel, P. Association of Irisin/FNDC5 with ERRα and PGC-1α Expression in NSCLC. Int. J. Mol. Sci. 2022, 23, 14204. [Google Scholar] [CrossRef]
- Czech, M.P. Mechanisms of insulin resistance related to white, beige, and brown adipocytes. Mol. Metab. 2020, 34, 27–42. [Google Scholar] [CrossRef]
- Tong, C.; Wu, Y.; Zhang, L.; Yu, Y. Insulin resistance, autophagy and apoptosis in patients with polycystic ovary syndrome: Association with PI3K signaling pathway. Front. Endocrinol. 2022, 13, 1091147. [Google Scholar] [CrossRef]




Disclaimer/Publisher’s Note: The statements, opinions and data contained in all publications are solely those of the individual author(s) and contributor(s) and not of MDPI and/or the editor(s). MDPI and/or the editor(s) disclaim responsibility for any injury to people or property resulting from any ideas, methods, instructions or products referred to in the content. |
© 2024 by the authors. Licensee MDPI, Basel, Switzerland. This article is an open access article distributed under the terms and conditions of the Creative Commons Attribution (CC BY) license (https://creativecommons.org/licenses/by/4.0/).
Share and Cite
Yang, Y.; Luo, L.; Li, Y.; Shi, X.; Li, C.; Chai, J.; Jiang, S.; Zheng, R. Succinic Acid Improves the Metabolism of High-Fat Diet-Induced Mice and Promotes White Adipose Browning. Nutrients 2024, 16, 3828. https://doi.org/10.3390/nu16223828
Yang Y, Luo L, Li Y, Shi X, Li C, Chai J, Jiang S, Zheng R. Succinic Acid Improves the Metabolism of High-Fat Diet-Induced Mice and Promotes White Adipose Browning. Nutrients. 2024; 16(22):3828. https://doi.org/10.3390/nu16223828
Chicago/Turabian StyleYang, Yuxuan, Liang Luo, Yiqi Li, Xiangda Shi, Chen Li, Jin Chai, Siwen Jiang, and Rong Zheng. 2024. "Succinic Acid Improves the Metabolism of High-Fat Diet-Induced Mice and Promotes White Adipose Browning" Nutrients 16, no. 22: 3828. https://doi.org/10.3390/nu16223828
APA StyleYang, Y., Luo, L., Li, Y., Shi, X., Li, C., Chai, J., Jiang, S., & Zheng, R. (2024). Succinic Acid Improves the Metabolism of High-Fat Diet-Induced Mice and Promotes White Adipose Browning. Nutrients, 16(22), 3828. https://doi.org/10.3390/nu16223828
