Dietary Knowledge, Attitude, Practice Survey and Nutritional Knowledge-Based Intervention: A Cross-Sectional and Randomized Controlled Trial Study among College Undergraduates in China
Abstract
1. Introduction
2. Material and Method
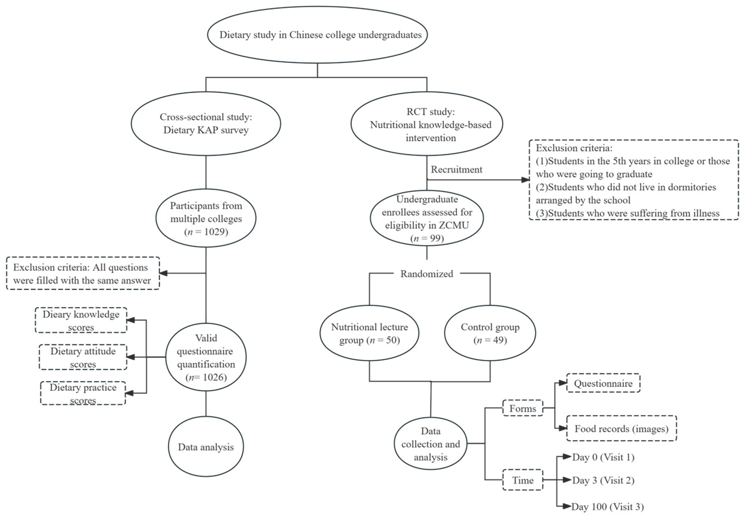
2.1. Study Design
2.2. A Cross-Sectional Study Conducted by Questionnaire on Dietary Literacy in College Students
2.3. An RCT Study Performed by a Nutritional Lecture
2.4. Statisitcal Analysis
3. Results
3.1. Basic Characteristics of Questionnaire Respondents
3.2. Current Dietary KAP Status of Questionnaire Respondents
3.3. Dietary Literacy Discrepancy among Undergraduates of Different Sex, College Years and Majors
3.4. The Relationship between Dietary Knowledge, Attitude and Practice
3.5. Basic Characteristics of the Participants in the RCT Study
3.6. The Impact of the Nutritional Lecture Shown in the Questionnaire
3.7. Improvement Shown in the Food Images
4. Discussion
5. Conclusions
Supplementary Materials
Author Contributions
Funding
Institutional Review Board Statement
Informed Consent Statement
Data Availability Statement
Conflicts of Interest
References
- Kiefte-de Jong, J.C.; Mathers, J.C.; Franco, O.H. Nutrition and healthy ageing: The key ingredients. Proc. Nutr. Soc. 2014, 73, 249–259. [Google Scholar] [CrossRef] [PubMed]
- Healthy Diet. Available online: https://www.who.int/news-room/fact-sheets/detail/healthy-diet (accessed on 11 November 2023).
- Muscogiuri, G.; Verde, L.; Sulu, C.; Katsiki, N.; Hassapidou, M.; Frias-Toral, E.; Cucalón, G.; Pazderska, A.; Yumuk, V.D.; Colao, A.; et al. Mediterranean Diet and Obesity-related Disorders: What is the Evidence? Curr. Obes. Rep. 2022, 11, 287–304. [Google Scholar] [CrossRef] [PubMed]
- Tosti, V.; Bertozzi, B.; Fontana, L. Health Benefits of the Mediterranean Diet: Metabolic and Molecular Mechanisms. J. Gerontol. A Biol. Sci. Med. Sci. 2018, 73, 318–326. [Google Scholar] [CrossRef] [PubMed]
- Schwingshackl, L.; Hoffmann, G. Adherence to Mediterranean diet and risk of cancer: An updated systematic review and meta-analysis of observational studies. Cancer Med. 2015, 4, 1933–1947. [Google Scholar] [CrossRef] [PubMed]
- Podadera-Herreros, A.; Alcala-Diaz, J.F.; Gutierrez-Mariscal, F.M.; Jimenez-Torres, J.; de la Cruz-Ares, S.; Larriva, A.P.A.-D.; Cardelo, M.P.; Torres-Peña, J.D.; Luque, R.M.; Ordovas, J.M.; et al. Long-term consumption of a Mediterranean diet or a low-fat diet on kidney function in coronary heart disease patients: The CORDIOPREV randomized controlled trial. Clin. Nutr. 2022, 41, 552–559. [Google Scholar] [CrossRef]
- Liu, S.; Wang, J.; He, G.; Chen, B.; Jia, Y. Evaluation of Dietary Quality Based on Intelligent Ordering System and Chinese Healthy Eating Index in College Students from a Medical School in Shanghai, China. Nutrients 2022, 14, 1012. [Google Scholar] [CrossRef] [PubMed]
- O’Neil, A.; Quirk, S.E.; Housden, S.; Brennan, S.L.; Williams, L.J.; Pasco, J.A.; Berk, M.; Jacka, F.N. Relationship between diet and mental health in children and adolescents: A systematic review. Am. J. Public Health 2014, 104, e31–e42. [Google Scholar] [CrossRef] [PubMed]
- Zhai, F.Y.; Du, S.F.; Wang, Z.H.; Zhang, J.G.; Du, W.W.; Popkin, B.M. Dynamics of the Chinese diet and the role of urbanicity, 1991–2011. Obes. Rev. 2014, 15 (Suppl. 1), 16–26. [Google Scholar] [CrossRef] [PubMed]
- Jia, W.P.; Pang, C.; Chen, L.; Bao, Y.Q.; Lu, J.X.; Lu, H.J.; Tang, J.L.; Wu, Y.M.; Zuo, Y.H.; Jiang, S.Y.; et al. Epidemiological characteristics of diabetes mellitus and impaired glucose regulation in a Chinese adult population: The Shanghai Diabetes Studies, a cross-sectional 3-year follow-up study in Shanghai urban communities. Diabetologia 2007, 50, 286–292. [Google Scholar] [CrossRef]
- Gonzales, R.; Laurent, J.S.; Johnson, R.K. Relationship Between Meal Plan, Dietary Intake, Body Mass Index, and Appetitive Responsiveness in College Students. J. Pediatr. Health Care 2017, 31, 320–326. [Google Scholar] [CrossRef]
- Lacaille, L.J.; Dauner, K.N.; Krambeer, R.J.; Pedersen, J. Psychosocial and environmental determinants of eating behaviors, physical activity, and weight change among college students: A qualitative analysis. J. Am. Coll. Health 2011, 59, 531–538. [Google Scholar] [CrossRef] [PubMed]
- Johnson, R.K.; Lamb, M.; Anderson, H.; Pieters-Arroyo, M.; Anderson, B.T.; Bolaños, G.A.; Asturias, E.J. The global school-based student health survey as a tool to guide adolescent health interventions in rural Guatemala. BMC Public Health 2019, 19, 226. [Google Scholar] [CrossRef]
- Al-Rethaiaa, A.S.; Fahmy, A.E.; Al-Shwaiyat, N.M. Obesity and eating habits among college students in Saudi Arabia: A cross sectional study. Nutr. J. 2010, 9, 39. [Google Scholar] [CrossRef] [PubMed]
- Bettinghaus, E.P. Health promotion and the knowledge-attitude-behavior continuum. Prev. Med. 1986, 15, 475–491. [Google Scholar] [CrossRef] [PubMed]
- Garad, R.; McPhee, C.; Chai, T.L.; Moran, L.; O’reilly, S.; Lim, S. The Role of Health Literacy in Postpartum Weight, Diet, and Physical Activity. J. Clin. Med. 2020, 9, 2463. [Google Scholar] [CrossRef]
- Fleary, S.A.; Joseph, P.; Pappagianopoulos, J.E. Adolescent health literacy and health behaviors: A systematic review. J. Adolesc. 2018, 62, 116–127. [Google Scholar] [CrossRef]
- Xu, F.; Adams, S.K.; Cohen, S.A.; Earp, J.E.; Greaney, M.L. Relationship between Physical Activity, Screen Time, and Sleep Quantity and Quality in US Adolescents Aged 16–19. Int. J. Environ. Res. Public Health 2019, 16, 1524. [Google Scholar] [CrossRef]
- Koca, B.; Arkan, G. The relationship between adolescents’ nutrition literacy and food habits, and affecting factors. Public Health Nutr. 2020, 24, 717–728. [Google Scholar] [CrossRef]
- Al Banna, H.; Hamiduzzaman, M.; Kundu, S.; Sultana, M.S.; Seidu, A.-A.; Brazendale, K.; Abid, M.T.; Ara, T.; Rifat, M.A.; Mozumder, N.H.M.R.; et al. Association between Nutrition Literacy and Bangladeshi Adults’ Healthy Eating Behaviors: Evidence from the Nutrition Literacy Study 2021. Healthcare 2022, 10, 2508. [Google Scholar] [CrossRef]
- Jansen, T.; Rademakers, J.; Waverijn, G.; Verheij, R.; Osborne, R.; Heijmans, M. The role of health literacy in explaining the association between educational attainment and the use of out-of-hours primary care services in chronically ill people: A survey study. BMC Health Serv. Res. 2018, 18, 394. [Google Scholar] [CrossRef]
- Geist, C.H.; Hildebrand, D.; Keirns, B.H.; Emerson, S.R. Survey of Nutrition Knowledge, Attitudes, and Preferred Informational Sources among Students at a Southwestern University in the United States: A Brief Report. Dietetics 2024, 3, 170–178. [Google Scholar] [CrossRef]
- Boariu, S.M.; Scutariu, A.M.; Reurean Pintilei, D.; Tarcea, M.; Guiné, R.P.F.; Ferreira, M. Food Literacy Assessment of a Sample of Romanian Higher Education Students. Sustainability 2024, 16, 1034. [Google Scholar] [CrossRef]
- Moscatelli, F.; De Maria, A.; Marinaccio, L.A.; Monda, V.; Messina, A.; Monacis, D.; Toto, G.; Limone, P.; Monda, M.; Messina, G.; et al. Assessment of Lifestyle, Eating Habits and the Effect of Nutritional Education among Undergraduate Students in Southern Italy. Nutrients 2023, 15, 2894. [Google Scholar] [CrossRef] [PubMed]
- Petkovic, J.; Duench, S.; Trawin, J.; Dewidar, O.; Pardo, J.P.; Simeon, R.; DesMeules, M.; Gagnon, D.; Roberts, J.H.; Hossain, A.; et al. Behavioral interventions delivered through interactive social media for health behavior change, health outcomes, and health equity in the adult population. Cochrane Database Syst. Rev. 2021, 5, CD012932. [Google Scholar]
- Han, L.; Zhao, T.; Zhang, R.; Hao, Y.; Jiao, M.; Wu, Q.; Liu, J.; Zhou, M. Burden of Nutritional Deficiencies in China: Findings from the Global Burden of Disease Study 2019. Nutrients 2022, 14, 3919. [Google Scholar] [CrossRef]
- GSHS Core Questionnaire Modules (2021). Available online: https://www.who.int/publications/m/item/gshs-core-questionnaire-modules-(2021) (accessed on 20 November 2023).
- Kim, S.; Haines, P.S.; Siega-Riz, A.M.; Popkin, B.M. The Diet Quality Index-International (DQI-I) provides an effective tool for cross-national comparison of diet quality as illustrated by China and the United States. J. Nutr. 2003, 133, 3476–3484. [Google Scholar] [CrossRef]
- Jiang, K.; Zhang, L.; Xie, C.; Li, Z.; Shi, Z.; Sharma, M.; Zhao, Y. Understanding the Knowledge, Attitudes, and Practices of Healthy Eating among Adolescents in Chongqing, China: An Empirical Study Utilizing Structural Equation Modeling. Nutrients 2024, 16, 167. [Google Scholar] [CrossRef]
- Yan, H.; Wu, Y.; Oniffrey, T.; Brinkley, J.; Zhang, R.; Zhang, X.; Wang, Y.; Chen, G.; Li, R.; Moore, J.B. Body Weight Misperception and Its Association with Unhealthy Eating Behaviors among Adolescents in China. Int. J. Environ. Res. Public Health 2018, 15, 936. [Google Scholar] [CrossRef] [PubMed]
- Rong, L.; Rong-Mao, L.; Lian, K. Do Females Learn Better Than Males? Gender Differences in Learning Values, Abilities, Emotions, and Behaviors for Chinese Undergraduates. J. Psychol. Res. 2017, 7, 427–435. [Google Scholar]
- Crowley, J.; Ball, L.; Hiddink, G.J. Nutrition in medical education: A systematic review. Lancet Planet. Health 2019, 3, e379–e389. [Google Scholar] [CrossRef]
- Byrd-Bredbenner, C.; O’Connell, L.H.; Shannon, B.; Eddy, J.M. A nutrition curriculum for health education: Its effect on students’ knowledge, attitude, and behavior. J. Sch. Health 1984, 54, 385–388. [Google Scholar] [CrossRef] [PubMed]
- Carlson, J.J.; DeJong, G.K.; Robison, J.I.; Heusner, W.W. A Comparison of Knowledges, Attitudes, and Behaviors before and after Major Revisions in a University Health Promotion Course. J. Health Educ. 1994, 25, 274–282. [Google Scholar] [CrossRef]
- Fu, L.; Shi, Y.; Li, S.; Jiang, K.; Zhang, L.; Wen, Y.; Shi, Z.; Zhao, Y. Healthy Diet-Related Knowledge, Attitude, and Practice (KAP) and Related Socio-Demographic Characteristics among Middle-Aged and Older Adults: A Cross-Sectional Survey in Southwest China. Nutrients 2024, 16, 869. [Google Scholar] [CrossRef] [PubMed]
- Wang, S.J.; Wang, T.T.; Wang, J.B. Nutritional knowledge, attitudes and dietary behaviors of teachers and students in a medical college in Beijing and their influencing factors. Beijing Da Xue Xue Bao Yi Xue Ban 2020, 52, 881–885. [Google Scholar] [PubMed]
- Ashton, L.M.; Hutchesson, M.J.; Rollo, M.E.; Morgan, P.J.; Collins, C.E. Motivators and Barriers to Engaging in Healthy Eating and Physical Activity. Am. J. Mens. Health 2017, 11, 330–343. [Google Scholar] [CrossRef] [PubMed]
- Brace, A.M.; De Andrade, F.C.; Finkelstein, B. Assessing the effectiveness of nutrition interventions implemented among US college students to promote healthy behaviors: A systematic review. Nutr. Health 2018, 24, 171–181. [Google Scholar] [CrossRef] [PubMed]
- Lua, P.L.; Wan, P.E.W. The impact of nutrition education interventions on the dietary habits of college students in developed nations: A brief review. Malays. J. Med. Sci. 2012, 19, 4–14. [Google Scholar] [PubMed]
- Lai, I.J.; Chang, L.-C.; Lee, C.-K.; Liao, L.-L. Preliminary evaluation of a scenario-based nutrition literacy online programme for college students: A pilot study. Public Health Nutr. 2023, 26, 3190–3201. [Google Scholar] [CrossRef]
- Murimi, M.W.; Kanyi, M.; Mupfudze, T.; Amin, R.; Mbogori, T.; Aldubayan, K. Factors Influencing Efficacy of Nutrition Education Interventions: A Systematic Review. J. Nutr. Educ. Behav. 2017, 49, 142–165.e1. [Google Scholar] [CrossRef]
- Murimi, M.W.; Moyeda-Carabaza, A.F.; Nguyen, B.; Saha, S.; Amin, R.; Njike, V. Factors that contribute to effective nutrition education interventions in children: A systematic review. Nutr. Rev. 2018, 76, 553–580. [Google Scholar] [CrossRef]
- Webb, T.L.; Joseph, J.; Yardley, L.; Michie, S. Using the internet to promote health behavior change: A systematic review and meta-analysis of the impact of theoretical basis, use of behavior change techniques, and mode of delivery on efficacy. J. Med. Internet Res. 2010, 12, e4. [Google Scholar] [CrossRef] [PubMed]
- Chen, H.; Li, H.; Cao, Y.; Qi, H.; Ma, Y.; Bai, X.; Zhao, Y.; Wu, L.; Liu, C.; Wei, J.; et al. Food Intake and Diet Quality of Pregnant Women in China During the COVID-19 Pandemic: A National Cross-Sectional Study. Front. Nutr. 2022, 9, 853565. [Google Scholar] [CrossRef] [PubMed]
- Berthelot, J.M.; Le Goff, B.; Maugars, Y. The Hawthorne effect: Stronger than the placebo effect? Jt. Bone Spine 2011, 78, 335–336. [Google Scholar] [CrossRef] [PubMed]





| Variable | M (IQR) | Quantity | Percent (%) |
|---|---|---|---|
| Undergraduates of Zhejiang Chinese Medical University | |||
| Yes | 944 | 92.0 | |
| No | 82 | 8.0 | |
| Sex | |||
| Male | 271 | 26.5 | |
| Female | 755 | 73.5 | |
| College year | |||
| Freshman | 227 | 22.2 | |
| Sophomore | 511 | 49.8 | |
| Junior | 100 | 9.7 | |
| Senior | 144 | 14.0 | |
| 5th year | 44 | 4.3 | |
| College major | |||
| Literature and art | 44 | 4.3 | |
| Science and engineering | 78 | 7.6 | |
| Basic medicine | 11 | 1.1 | |
| Clinical medicine | 154 | 15.0 | |
| Preventive medicine | 425 | 41.4 | |
| Stomatology | 5 | 0.5 | |
| Traditional Chinese medicine | 122 | 11.9 | |
| Medical technology | 22 | 2.1 | |
| Nursing | 109 | 10.7 | |
| Other medicine-related majors | 56 | 5.5 | |
| Dietary knowledge | 83.3 (33.3) | ||
| Dietary attitude | 59.1 (13.6) | ||
| Dietary practice | 71.7 (11.7) |
| Factor | β | SE | Adjusted β | t | p |
|---|---|---|---|---|---|
| Constant | 71.818 | 1.385 | / | 51.836 | <0.001 |
| Dietary knowledge | 0.015 | 0.012 | 0.035 | 1.220 | 0.223 |
| Dietary attitude | 0.366 | 0.022 | 0.457 | 16.353 | <0.001 |
| Sex | |||||
| 1 = Male 2 = Female | / | ||||
| −0.623 | 0.585 | −0.030 | −1.065 | 0.287 | |
| Major | |||||
| 1 = Literature and art | / | ||||
| 2 = Science and engineering | 0.210 | 1.544 | 0.006 | 0.136 | 0.892 |
| 3 = Medicine-related major | −0.056 | 1.271 | −0.002 | −0.044 | 0.965 |
| College year * | −0.338 | 0.238 | −0.040 | −1.420 | 0.156 |
| Variable | Group (n (%)) | p | |
|---|---|---|---|
| Intervention Group | Control Group | ||
| Sex | |||
| Male | 10 (20.0%) | 8 (16.3%) | 0.636 |
| Female | 40 (80.0%) | 41 (83.7%) | |
| Year | |||
| Freshman | 16 (32.0%) | 11 (22.4%) | 0.772 |
| Sophomore | 15 (30.0%) | 17 (34.7%) | |
| Junior | 17 (34.0%) | 19 (38.8%) | |
| Senior | 2 (4.0%) | 2 (4.1%) | |
| Major | |||
| Nursing | 1 (2.0%) | 4 (8.2%) | 0.345 |
| Computer science and technology | 1 (2.0%) | 0 (0.0%) | |
| Stomatology | 2 (4.0%) | 1 (2.0%) | |
| Clinical medicine | 5 (10.0%) | 8 (16.3%) | |
| Biotechnology | 1 (2.0%) | 2 (4.1%) | |
| Life science | 2 (4.0%) | 6 (12.2%) | |
| Hearing and speech rehabilitation | 1 (2.0%) | 1 (2.0%) | |
| Health inspection and quarantine | 2 (4.0%) | 0 (0.0%) | |
| Medical laboratory technology | 1 (2.0%) | 1 (2.0%) | |
| Medical imaging | 0 (0.0%) | 1 (2.0%) | |
| Preventive medicine | 23 (46.0%) | 15 (30.6%) | |
| Acupuncture and massage | 1 (2.0%) | 2 (4.1%) | |
| Integrated Chinese and Westen clinical medicine | 3 (6.0%) | 0 (0.0%) | |
| TCM | 6 (12.0%) | 5 (10.2%) | |
| Midwifery | 1 (2.0%) | 3 (6.1%) | |
Disclaimer/Publisher’s Note: The statements, opinions and data contained in all publications are solely those of the individual author(s) and contributor(s) and not of MDPI and/or the editor(s). MDPI and/or the editor(s) disclaim responsibility for any injury to people or property resulting from any ideas, methods, instructions or products referred to in the content. |
© 2024 by the authors. Licensee MDPI, Basel, Switzerland. This article is an open access article distributed under the terms and conditions of the Creative Commons Attribution (CC BY) license (https://creativecommons.org/licenses/by/4.0/).
Share and Cite
Wu, J.; Yu, W.; Xu, Z.; Chen, Y.; Li, J.; Sun, Q. Dietary Knowledge, Attitude, Practice Survey and Nutritional Knowledge-Based Intervention: A Cross-Sectional and Randomized Controlled Trial Study among College Undergraduates in China. Nutrients 2024, 16, 2365. https://doi.org/10.3390/nu16142365
Wu J, Yu W, Xu Z, Chen Y, Li J, Sun Q. Dietary Knowledge, Attitude, Practice Survey and Nutritional Knowledge-Based Intervention: A Cross-Sectional and Randomized Controlled Trial Study among College Undergraduates in China. Nutrients. 2024; 16(14):2365. https://doi.org/10.3390/nu16142365
Chicago/Turabian StyleWu, Junjie, Wei Yu, Zhuo Xu, Yuxuan Chen, Jiaomei Li, and Qinghua Sun. 2024. "Dietary Knowledge, Attitude, Practice Survey and Nutritional Knowledge-Based Intervention: A Cross-Sectional and Randomized Controlled Trial Study among College Undergraduates in China" Nutrients 16, no. 14: 2365. https://doi.org/10.3390/nu16142365
APA StyleWu, J., Yu, W., Xu, Z., Chen, Y., Li, J., & Sun, Q. (2024). Dietary Knowledge, Attitude, Practice Survey and Nutritional Knowledge-Based Intervention: A Cross-Sectional and Randomized Controlled Trial Study among College Undergraduates in China. Nutrients, 16(14), 2365. https://doi.org/10.3390/nu16142365

