Propolis Alleviates Acute Lung Injury Induced by Heat-Inactivated Methicillin-Resistant Staphylococcus aureus via Regulating Inflammatory Mediators, Gut Microbiota and Serum Metabolites
Abstract
1. Introduction
2. Materials and Methods
2.1. Materials and Reagents
2.2. Sample Preparation and Chemical Composition Analysis
2.3. Animals and Drug Administration
2.4. Lung Histopathologic Analysis
2.5. Immunohistochemical (IHC) Staining
2.6. Quantitative Real-Time Polymerase Chain Reaction (RT-qPCR) Analysis
2.7. Gut Microbiota Analysis
2.8. Short-Chain Fatty Acid (SCFA) Detection
2.9. Untargeted Metabolomics Analysis
2.10. Statistical Analyses
3. Results
3.1. The Chemical Compositions of EEP and EEG
3.2. EEP and EEG Alleviated MRSA-Induced ALI
3.3. EEP and EEG Reduced the Levels of Pro-Inflammatory Cytokines
3.4. EEP and EEG Increased the Diversity of Gut Microbiota and Modulated Community Composition
3.5. Effects of EEP and EEG on the SCFAs in Heat-Inactivated MRSA-Induced ALI Mice
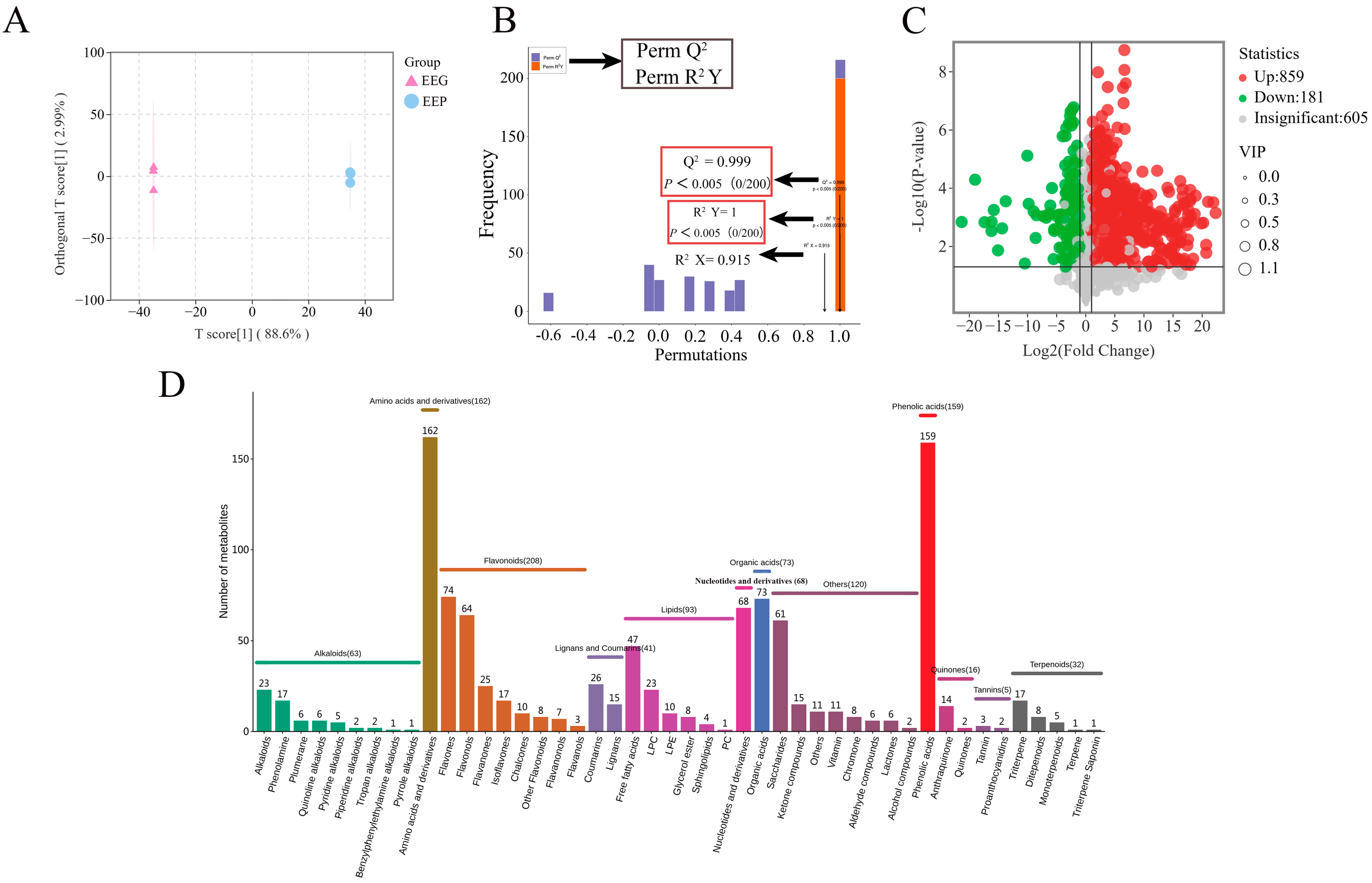
3.6. Analysis of Serum Metabolites
3.7. Correlation Analysis between Gut Microbiota and Serum Metabolites
4. Discussion
5. Conclusions
Supplementary Materials
Author Contributions
Funding
Institutional Review Board Statement
Informed Consent Statement
Data Availability Statement
Conflicts of Interest
References
- Murray, C.J.L.; Ikuta, K.S.; Sharara, F.; Swetschinski, L.; Aguilar, G.R.; Gray, A.; Han, C.; Bisignano, C.; Rao, P.; Wool, E.; et al. Global burden of bacterial antimicrobial resistance in 2019: A systematic analysis. Lancet 2022, 399, 629–655. [Google Scholar] [CrossRef] [PubMed]
- Prestinaci, F.; Pezzotti, P.; Pantosti, A. Antimicrobial resistance: A global multifaceted phenomenon. Pathog. Glob. Health 2015, 109, 309–318. [Google Scholar] [CrossRef] [PubMed]
- Lim, C.; Takahashi, E.; Hongsuwan, M.; Wuthiekanun, V.; Thamlikitkul, V.; Hinjoy, S.; Day, N.P.; Peacock, S.J.; Limmathurotsakul, D. Epidemiology and burden of multidrug-resistant bacterial infection in a developing country. eLife 2016, 5, e18082. [Google Scholar] [CrossRef] [PubMed]
- GBD 2019 Diseases and Injuries Collaborators. Global burden of 369 diseases and injuries in 204 countries and territories, 1990–2019: A systematic analysis for the Global Burden of Disease Study 2019. Lancet 2020, 396, 1204–1222. [Google Scholar] [CrossRef] [PubMed]
- de Kraker, M.E.; Stewardson, A.J.; Harbarth, S. Will 10 Million People Die a Year due to Antimicrobial Resistance by 2050? PLoS Med. 2016, 13, e1002184. [Google Scholar] [CrossRef] [PubMed]
- Lakhundi, S.; Zhang, K. Methicillin-Resistant Staphylococcus aureus: Molecular Characterization, Evolution, and Epidemiology. Clin. Microbiol. Rev. 2018, 31, e00020-18. [Google Scholar] [CrossRef] [PubMed]
- Hou, K.; Wu, Z.-X.; Chen, X.-Y.; Wang, J.-Q.; Zhang, D.; Xiao, C.; Zhu, D.; Koya, J.B.; Wei, L.; Li, J.; et al. Microbiota in health and diseases. Signal Transduct. Target. Ther. 2022, 7, 135. [Google Scholar] [CrossRef] [PubMed]
- Steinmetz, T.; Eliakim-Raz, N.; Goldberg, E.; Leibovici, L.; Yahav, D. Association of vancomycin serum concentrations with efficacy in patients with MRSA infections: A systematic review and meta-analysis. Clin. Microbiol. Infect. 2015, 21, 665–673. [Google Scholar] [CrossRef] [PubMed]
- Fernandes, A.; Rodrigues, P.M.; Pintado, M.; Tavaria, F.K. A systematic review of natural products for skin applications: Targeting inflammation, wound healing, and photo-aging. Phytomedicine 2023, 115, 154824. [Google Scholar] [CrossRef]
- Santos, L.M.; Fonseca, M.S.; Sokolonski, A.R.; Deegan, K.R.; Araújo, R.P.; Umsza-Guez, M.A.; Barbosa, J.D.; Portela, R.D.; Machado, B.A. Propolis: Types, composition, biological activities, and veterinary product patent prospecting. J. Sci. Food Agric. 2020, 100, 1369–1382. [Google Scholar] [CrossRef]
- Šuran, J.; Cepanec, I.; Mašek, T.; Radić, B.; Radić, S.; Tlak Gajger, I.; Vlainić, J. Propolis Extract and Its Bioactive Compounds-From Traditional to Modern Extraction Technologies. Molecules 2021, 26, 2930. [Google Scholar] [CrossRef] [PubMed]
- Bobiş, O. Plants: Sources of Diversity in Propolis Properties. Plants 2022, 11, 2298. [Google Scholar] [CrossRef] [PubMed]
- Yuan, M.; Yuan, X.J.; Pineda, M.; Liang, Z.Y.; He, J.; Sun, S.W.; Pan, T.L.; Li, K.P. A comparative study between Chinese propolis and Brazilian green propolis: Metabolite profile and bioactivity. Food Funct. 2020, 11, 2368–2379. [Google Scholar] [CrossRef] [PubMed]
- Wang, T.; Liu, Q.; Wang, M.; Zhang, L. Metabolomics Reveals Discrimination of Chinese Propolis from Different Climatic Regions. Foods 2020, 9, 491. [Google Scholar] [CrossRef] [PubMed]
- Guo, X.; Chen, B.; Luo, L.; Zhang, X.; Dai, X.; Gong, S. Chemical compositions and antioxidant activities of water extracts of Chinese propolis. J. Agric. Food Chem. 2011, 59, 12610–12616. [Google Scholar] [CrossRef]
- Qiao, J.; Wang, Y.; Zhang, Y.; Kong, L.; Zhang, H. Botanical Origins and Antioxidant Activities of Two Types of Flavonoid-Rich Poplar-Type Propolis. Foods 2023, 12, 2304. [Google Scholar] [CrossRef] [PubMed]
- Wang, K.; Zhang, J.; Ping, S.; Ma, Q.; Chen, X.; Xuan, H.; Shi, J.; Zhang, C.; Hu, F. Anti-inflammatory effects of ethanol extracts of Chinese propolis and buds from poplar (Populus × canadensis). J. Ethnopharmacol. 2014, 155, 300–311. [Google Scholar] [CrossRef] [PubMed]
- Guo, Y.; Liu, Z.; Wu, Q.; Li, Z.; Yang, J.; Xuan, H. Integration with Transcriptomic and Metabolomic Analyses Reveals the In Vitro Cytotoxic Mechanisms of Chinese Poplar Propolis by Triggering the Glucose Metabolism in Human Hepatocellular Carcinoma Cells. Nutrients 2023, 15, 4329. [Google Scholar] [CrossRef]
- Sforcin, J.M. Propolis and the immune system: A review. J. Ethnopharmacol. 2007, 113, 1–14. [Google Scholar] [CrossRef]
- Braakhuis, A. Evidence on the Health Benefits of Supplemental Propolis. Nutrients 2019, 11, 2705. [Google Scholar] [CrossRef]
- Przybyłek, I.; Karpiński, T.M. Antibacterial Properties of Propolis. Molecules 2019, 24, 2047. [Google Scholar] [CrossRef] [PubMed]
- Stepanović, S.; Antić, N.; Dakić, I.; Svabić-Vlahović, M. In vitro antimicrobial activity of propolis and synergism between propolis and antimicrobial drugs. Microbiol. Res. 2003, 158, 353–357. [Google Scholar] [CrossRef] [PubMed]
- Wang, F.; Yuan, J.; Li, J.; Liu, H.; Wei, F.; Xuan, H. Antibacterial activity of Chinese propolis and its synergy with β-lactams against methicillin-resistant Staphylococcus aureus. Braz. J. Microbiol. 2022, 53, 1789–1797. [Google Scholar] [CrossRef] [PubMed]
- Zhang, W.; Margarita, G.E.; Wu, D.; Yuan, W.; Yan, S.; Qi, S.; Xue, X.; Wang, K.; Wu, L. Antibacterial Activity of Chinese Red Propolis against Staphylococcus aureus and MRSA. Molecules 2022, 27, 1693. [Google Scholar] [CrossRef] [PubMed]
- Holmes, C.L.; Anderson, M.T.; Mobley, H.L.T.; Bachman, M.A. Pathogenesis of Gram-Negative Bacteremia. Clin. Microbiol. Rev. 2021, 34, e00234-20. [Google Scholar] [CrossRef] [PubMed]
- Karki, R.; Kanneganti, T.D. The ‘cytokine storm’: Molecular mechanisms and therapeutic prospects. Trends Immunol. 2021, 42, 681–705. [Google Scholar] [CrossRef] [PubMed]
- Zulhendri, F.; Lesmana, R.; Tandean, S.; Christoper, A.; Chandrasekaran, K.; Irsyam, I.; Suwantika, A.A.; Abdulah, R.; Wathoni, N. Recent Update on the Anti-Inflammatory Activities of Propolis. Molecules 2022, 27, 8473. [Google Scholar] [CrossRef] [PubMed]
- Yangi, B.; Cengiz Ustuner, M.; Dincer, M.; Ozbayer, C.; Tekin, N.; Ustuner, D.; Colak, E.; Kolac, U.K.; Entok, E. Propolis Protects Endotoxin Induced Acute Lung and Liver Inflammation Through Attenuating Inflammatory Responses and Oxidative Stress. J. Med. Food 2018, 21, 1096–1105. [Google Scholar] [CrossRef] [PubMed]
- Wang, K.; Jin, X.L.; Shen, X.G.; Sun, L.P.; Wu, L.M.; Wei, J.Q.; Marcucci, M.C.; Hu, F.L.; Liu, J.X. Effects of Chinese Propolis in Protecting Bovine Mammary Epithelial Cells against Mastitis Pathogens-Induced Cell Damage. Mediat. Inflamm. 2016, 2016, 8028291. [Google Scholar] [CrossRef]
- Fiordalisi, S.A.L.; Honorato, L.A.; Loiko, M.R.; Avancini, C.A.M.; Veleirinho, M.B.R.; Filho, L.; Kuhnen, S. The effects of Brazilian propolis on etiological agents of mastitis and the viability of bovine mammary gland explants. J. Dairy Sci. 2016, 99, 2308–2318. [Google Scholar] [CrossRef]
- Kullberg, R.F.J.; de Brabander, J.; Boers, L.S.; Biemond, J.J.; Nossent, E.J.; Heunks, L.M.A.; Vlaar, A.P.J.; Bonta, P.I.; van der Poll, T.; Duitman, J.; et al. Lung Microbiota of Critically Ill Patients with COVID-19 Are Associated with Nonresolving Acute Respiratory Distress Syndrome. Am. J. Respir. Crit. Care Med. 2022, 206, 846–856. [Google Scholar] [CrossRef] [PubMed]
- Xiao, G.; Cai, Z.; Guo, Q.; Ye, T.; Tang, Y.; Guan, P.; Zhang, J.; Ou, M.; Fu, X.; Ren, L.; et al. Insights into the Unique Lung Microbiota Profile of Pulmonary Tuberculosis Patients Using Metagenomic Next-Generation Sequencing. Microbiol. Spectr. 2022, 10, e0190121. [Google Scholar] [CrossRef] [PubMed]
- Lu, Y.; Wu, Y.; Huang, M.; Chen, J.; Zhang, Z.; Li, J.; Yang, R.; Liu, Y.; Cai, S. Fuzhengjiedu formula exerts protective effect against LPS-induced acute lung injury via gut-lung axis. Phytomedicine 2024, 123, 155190. [Google Scholar] [CrossRef] [PubMed]
- Jing, S.; Wang, L.; Wang, T.; Fan, L.; Chen, L.; Xiang, H.; Shi, Y.; Wang, D. Myricetin protects mice against MRSA-related lethal pneumonia by targeting ClpP. Biochem. Pharmacol. 2021, 192, 114753. [Google Scholar] [CrossRef] [PubMed]
- Long, N.; Zhang, Y.; Qiu, M.; Deng, J.; Sun, F.; Dai, M. Dynamic changes of inflammatory response and oxidative stress induced by methicillin-resistant Staphylococcus aureus in mice. Eur. J. Clin. Microbiol. Infect. Dis. 2022, 41, 79–86. [Google Scholar] [CrossRef] [PubMed]
- Hu, H.; Hua, S.Y.; Lin, X.; Lu, F.; Zhang, W.; Zhou, L.; Cui, J.; Wang, R.; Xia, J.; Xu, F.; et al. Hybrid Biomimetic Membrane Coated Particles-Mediated Bacterial Ferroptosis for Acute MRSA Pneumonia. ACS Nano 2023, 17, 11692–11712. [Google Scholar] [CrossRef] [PubMed]
- Zhao, Y.; Sun, H.; Chen, Y.; Niu, Q.; Dong, Y.; Li, M.; Yuan, Y.; Yang, X.; Sun, Q. Butyrate protects against MRSA pneumonia via regulating gut-lung microbiota and alveolar macrophage M2 polarization. mBio 2023, 14, e0198723. [Google Scholar] [CrossRef] [PubMed]
- Liu, Y.; Yang, K.; Jia, Y.; Shi, J.; Tong, Z.; Fang, D.; Yang, B.; Su, C.; Li, R.; Xiao, X.; et al. Gut microbiome alterations in high-fat-diet-fed mice are associated with antibiotic tolerance. Nat. Microbiol. 2021, 6, 874–884. [Google Scholar] [CrossRef] [PubMed]
- Matute-Bello, G.; Downey, G.; Moore, B.B.; Groshong, S.D.; Matthay, M.A.; Slutsky, A.S.; Kuebler, W.M. An official American Thoracic Society workshop report: Features and measurements of experimental acute lung injury in animals. Am. J. Respir. Cell Mol. Biol. 2011, 44, 725–738. [Google Scholar] [CrossRef]
- Xuan, H.; Ou, A.; Hao, S.; Shi, J.; Jin, X. Galangin Protects against Symptoms of Dextran Sodium Sulfate-induced Acute Colitis by Activating Autophagy and Modulating the Gut Microbiota. Nutrients 2020, 12, 347. [Google Scholar] [CrossRef]
- Martin-Gallausiaux, C.; Marinelli, L.; Blottière, H.M.; Larraufie, P.; Lapaque, N. SCFA: Mechanisms and functional importance in the gut. Proc. Nutr. Soc. 2021, 80, 37–49. [Google Scholar] [CrossRef] [PubMed]
- Morrison, D.J.; Preston, T. Formation of short chain fatty acids by the gut microbiota and their impact on human metabolism. Gut Microbes 2016, 7, 189–200. [Google Scholar] [CrossRef] [PubMed]
- Nakajima, T.; Lin, K.W.; Li, J.; McGee, H.S.; Kwan, J.M.; Perkins, D.L.; Finn, P.W. T cells and lung injury. Impact of rapamycin. Am. J. Respir. Cell Mol. Biol. 2014, 51, 294–299. [Google Scholar] [CrossRef] [PubMed]
- Mussbacher, M.; Derler, M.; Basílio, J.; Schmid, J.A. NF-κB in monocytes and macrophages—An inflammatory master regulator in multitalented immune cells. Front. Immunol. 2023, 14, 1134661. [Google Scholar] [CrossRef] [PubMed]
- Búfalo, M.C.; Ferreira, I.; Costa, G.; Francisco, V.; Liberal, J.; Cruz, M.T.; Lopes, M.C.; Batista, M.T.; Sforcin, J.M. Propolis and its constituent caffeic acid suppress LPS-stimulated pro-inflammatory response by blocking NF-κB and MAPK activation in macrophages. J. Ethnopharmacol. 2013, 149, 84–92. [Google Scholar] [CrossRef] [PubMed]
- Zhang, X.; Yang, X.; Zhang, Z.; Lei, M.; Zhang, X.; Wang, X.; Yang, X. Analysis of intestinal patients’ flora changes with severe pneumonia based on 16SrDNA sequencing technology. Zhonghua Wei Zhong Bing Ji Jiu Yi Xue 2019, 31, 1479–1484. [Google Scholar] [CrossRef] [PubMed]
- Zhang, F.; Lau, R.I.; Liu, Q.; Su, Q.; Chan, F.K.L.; Ng, S.C. Gut microbiota in COVID-19: Key microbial changes, potential mechanisms and clinical applications. Nat. Rev. Gastroenterol. Hepatol. 2023, 20, 323–337. [Google Scholar] [CrossRef] [PubMed]
- de Oliveira, G.L.V.; Oliveira, C.N.S.; Pinzan, C.F.; de Salis, L.V.V.; Cardoso, C.R.B. Microbiota Modulation of the Gut-Lung Axis in COVID-19. Front. Immunol. 2021, 12, 635471. [Google Scholar] [CrossRef]
- Weersma, R.K.; Zhernakova, A.; Fu, J. Interaction between drugs and the gut microbiome. Gut 2020, 69, 1510–1519. [Google Scholar] [CrossRef]
- Huang, R.; Wu, F.; Zhou, Q.; Wei, W.; Yue, J.; Xiao, B.; Luo, Z. Lactobacillus and intestinal diseases: Mechanisms of action and clinical applications. Microbiol. Res. 2022, 260, 127019. [Google Scholar] [CrossRef]
- Liu, X.; Zhang, Y.; Li, W.; Zhang, B.; Yin, J.; Liuqi, S.; Wang, J.; Peng, B.; Wang, S. Fucoidan Ameliorated Dextran Sulfate Sodium-Induced Ulcerative Colitis by Modulating Gut Microbiota and Bile Acid Metabolism. J. Agric. Food Chem. 2022, 70, 14864–14876. [Google Scholar] [CrossRef] [PubMed]
- Zhao, N.; Ma, Y.; Liang, X.; Zhang, Y.; Hong, D.; Wang, Y.; Bai, D. Efficacy and Mechanism of Qianshan Huoxue Gao in Acute Coronary Syndrome via Regulation of Intestinal Flora and Metabolites. Drug Des. Dev. Ther. 2023, 17, 579–595. [Google Scholar] [CrossRef] [PubMed]
- Cadangin, J.; Lee, J.H.; Jeon, C.Y.; Lee, E.S.; Moon, J.S.; Park, S.J.; Hur, S.W.; Jang, W.J.; Choi, Y.H. Effects of dietary supplementation of Bacillus, β-glucooligosaccharide and their synbiotic on the growth, digestion, immunity, and gut microbiota profile of abalone, Haliotis discus hannai. Aquac. Rep. 2024, 35, 102027. [Google Scholar] [CrossRef]
- Hildebrand, C.B.; Lichatz, R.; Pich, A.; Mühlfeld, C.; Woltemate, S.; Vital, M.; Brandenberger, C. Short-chain fatty acids improve inflamm-aging and acute lung injury in old mice. Am. J. Physiol. Lung Cell. Mol. Physiol. 2023, 324, L480–L492. [Google Scholar] [CrossRef]
- Jian, S.; Shuting, W.; He, X.; Shengyi, H.; Qiangqiang, W.; Zhengjie, W.; Aoxiang, Z.; Shengjie, L.; Hui, C.; Longxian, L.; et al. Akkermansia muciniphila attenuated lipopolysaccharide-induced acute lung injury by modulating the gut microbiota and SCFAs in mice. Food Funct. 2023, 14, 10401–10417. [Google Scholar]
- Zhengjian, W.; Jin, L.; Fan, L.; Shurong, M.; Liang, Z.; Peng, G.; Haiyun, W.; Yibo, Z.; Xiaojun, L.; Yalan, L.; et al. Mechanisms of Qingyi Decoction in Severe Acute Pancreatitis-Associated Acute Lung Injury via Gut Microbiota: Targeting the Short-Chain Fatty Acids-Mediated AMPK/NF-κB/NLRP3 Pathway. Microbiol. Spectr. 2023, 11, e03664-22. [Google Scholar]
- Johnson, C.H.; Ivanisevic, J.; Siuzdak, G. Metabolomics: Beyond biomarkers and towards mechanisms. Nat. Rev. Mol. Cell Biol. 2016, 17, 451–459. [Google Scholar] [CrossRef] [PubMed]
- Zhang, S.Y.; Shao, D.; Liu, H.; Feng, J.; Feng, B.; Song, X.; Zhao, Q.; Chu, M.; Jiang, C.; Huang, W.; et al. Metabolomics analysis reveals that benzo[a]pyrene, a component of PM(2.5), promotes pulmonary injury by modifying lipid metabolism in a phospholipase A2-dependent manner in vivo and in vitro. Redox Biol. 2017, 13, 459–469. [Google Scholar] [CrossRef] [PubMed]
- Yang, W.; Schoeman, J.C.; Di, X.; Lamont, L.; Harms, A.C.; Hankemeier, T. A comprehensive UHPLC-MS/MS method for metabolomics profiling of signaling lipids: Markers of oxidative stress, immunity and inflammation. Anal. Chim. Acta 2024, 1297, 342348. [Google Scholar] [CrossRef]
- Chen, H.; Chen, J.; Feng, L.; Shao, H.; Zhou, Y.; Shan, J.; Lin, L.; Ye, J.; Wang, S. Integrated network pharmacology, molecular docking, and lipidomics to reveal the regulatory effect of Qingxuan Zhike granules on lipid metabolism in lipopolysaccharide-induced acute lung injury. Biomed. Chromatogr. 2024, 38, e5853. [Google Scholar] [CrossRef]
- Chandler, J.D.; Hu, X.; Ko, E.J.; Park, S.; Lee, Y.T.; Orr, M.; Fernandes, J.; Uppal, K.; Kang, S.M.; Jones, D.P.; et al. Metabolic pathways of lung inflammation revealed by high-resolution metabolomics (HRM) of H1N1 influenza virus infection in mice. Am. J. Physiol. Regul. Integr. Comp. Physiol. 2016, 311, R906–R916. [Google Scholar] [CrossRef] [PubMed]








| Gene | Primer Sequences (5′-3′) |
|---|---|
| TNF-α | Forward: CCACGCTCTTCTGTCTACTG Reverse: CCACGCTCTTCTGTCTACTG |
| IL-6 | Forward: CTCTGCAAGAGACTTCCATCC Reverse: GAATTGCCATTGCACAACTC |
| IL-1β | Forward: CCAACAAGTGATATTCTCCATGAG Reverse: ACTCTGCAGACTCAAACTCCA |
| IFN-γ | Forward: GACTGTGATTGCGGGGTTGT Reverse: GGCCCGGAGTGTAGACATCT |
| No | Ion Mode | Compound | NOR vs. MRSA | EEP vs. MRSA | EEG vs. MRSA | |||||||||
|---|---|---|---|---|---|---|---|---|---|---|---|---|---|---|
| VIP | p-Value | FC | Type | VIP | p-Value | FC | Type | VIP | p-Value | FC | Type | |||
| 1 | - | Rabeprazole | 1.48 | 0.03 | 0.29 | Down | 1.59 | 0.04 | 1.93 | Up | - | - | - | - |
| 2 | - | 3-Hydroxy-3-methylglutaric acid | 1.87 | 0.001 | 1.88 | Up | 1.66 | 0.02 | 1.80 | Up | - | - | - | - |
| 3 | - | N-(1-Deoxy-1-fructosyl)alanine | 1.42 | 0.03 | 1.79 | Up | 1.80 | 0.01 | 2.40 | Up | - | - | - | - |
| 4 | Histidinyl-Aspartate | 1.41 | 0.02 | 2.15 | Up | 1.76 | 0.02 | 2.35 | Up | - | - | - | - | |
| 5 | - | Glutamylphenylalanine | 1.44 | 0.02 | 1.38 | Up | 1.87 | 0.01 | 1.37 | Up | - | - | - | - |
| 6 | - | Coriandrone E | 1.60 | 0.007 | 1.34 | Up | 1.58 | 0.03 | 1.40 | Up | - | - | - | - |
| 7 | - | Ganglioside GM1 (d18:0/22:0) | 1.39 | 0.03 | 2.27 | Up | 1.55 | 0.04 | 1.88 | Up | - | - | - | - |
| 8 | + | 2-Ethylacrylylcarnitine | 1.67 | 0.02 | 2.18 | Up | 1.61 | 0.02 | 2.15 | Up | - | - | - | - |
| 9 | + | 5′-Methylthioadenosine | 1.99 | 0.009 | 1.79 | Up | 1.53 | 0.03 | 1.61 | Up | - | - | - | - |
| 10 | + | L-γ-Glutamyl-β-phenyl-β-L-alanine | 1.78 | 0.02 | 1.41 | Up | 1.80 | 0.009 | 1.46 | Up | - | - | - | - |
| 11 | + | N-(1-Deoxy-1-fructosyl)isoleucine | 1.61 | 0.03 | 1.55 | Up | 2.07 | 0.001 | 2.89 | Up | - | - | - | - |
| 12 | + | Retapamulin | 1.49 | 0.03 | 0.60 | Down | 1.80 | 0.009 | 1.61 | Up | - | - | - | - |
| 13 | + | N-(1-Deoxy-1-fructosyl)valine | 1.56 | 0.03 | 1.57 | Up | 2.02 | 0.001 | 2.71 | Up | 1.60 | 0.02 | 0.80 | Down |
| 14 | - | Cysteinyl-Tyrosine | 1.64 | 0.01 | 0.71 | Down | 1.91 | 0.005 | 0.75 | Down | 1.56 | 0.02 | 0.62 | Down |
| 15 | - | 3H-1,2-Dithiole-3-thione | 1.94 | 0.001 | 0.42 | Down | 1.74 | 0.01 | 0.64 | Down | 1.61 | 0.02 | 0.33 | Down |
| 16 | - | Kinetin-9-N-glucoside | 1.66 | 0.009 | 0.18 | Down | 1.54 | 0.04 | 0.37 | Down | 1.70 | 0.03 | 0.0002 | Down |
| 17 | + | Argenteane | 1.72 | 0.01 | 0.0002 | Down | 1.95 | 0.0 | 3188.3 | Up | 1.91 | 0.004 | 1.37 | Up |
| 18 | - | Artonin C | 1.54 | 0.01 | 1.26 | Up | 1.50 | 0.03 | 1.25 | Up | 2.14 | 0.001 | 7.79 | Up |
| 19 | - | PE(20:4(5Z,8Z,11Z,14Z)/P-18:1(11Z)) | 1.72 | 0.003 | 4.52 | Up | 2.16 | 0.001 | 5.27 | Up | 2.37 | 0.001 | 7067.5 | Up |
| 20 | - | Pallidol 3,3″-diglucoside | 1.89 | 0.002 | 4.38 | Up | 1.96 | 0.005 | 5.28 | Up | 1.75 | 0.009 | 6.14 | Up |
| 21 | - | 2,4-Dihydroxy-7,8-dimethoxy-2H-1,4-benzoxazin-3(4H)-one | 1.90 | 0.004 | 26,450.0 | Up | 2.11 | 0.004 | 26,450.0 | Up | 1.74 | 0.01 | 1.73 | Up |
| 22 | - | Terfenadine | 1.68 | 0.009 | 3.44 | Up | 1.68 | 0.02 | 1.67 | Up | 1.66 | 0.03 | 1.71 | Up |
| 23 | + | Dihydrocapsaicin | 1.57 | 0.04 | 1.79 | Up | 1.93 | 0.004 | 3.16 | Up | 1.71 | 0.01 | 1.30 | Up |
| 24 | + | L-Carnitine | 1.89 | 0.008 | 1.44 | Up | 1.69 | 0.01 | 1.24 | Up | 1.74 | 0.03 | 2.66 | Up |
| 25 | + | PE(18:4(6Z,9Z,12Z,15Z)/24:1(15Z)) | 1.75 | 0.02 | 3.02 | Up | 1.69 | 0.02 | 3.10 | Up | 1.65 | 0.02 | 2.93 | Up |
| 26 | - | Taraxinic acid glucosyl ester | 1.80 | 0.006 | 0.51 | Down | - | - | - | - | 1.47 | 0.04 | 1.66 | Up |
| 27 | - | 4′-Methyl-(-)-epigallocatechin 3′-glucuronide | 1.45 | 0.03 | 1.50 | Up | - | - | - | - | 1.71 | 0.02 | Up | |
| 28 | + | 25-Acetyl-6,7-didehydrofevicordin F 3-[glucosyl-(1-6)-glucoside] | 1.56 | 0.02 | 1314 | Up | - | - | - | - | - | - | - | - |
Disclaimer/Publisher’s Note: The statements, opinions and data contained in all publications are solely those of the individual author(s) and contributor(s) and not of MDPI and/or the editor(s). MDPI and/or the editor(s) disclaim responsibility for any injury to people or property resulting from any ideas, methods, instructions or products referred to in the content. |
© 2024 by the authors. Licensee MDPI, Basel, Switzerland. This article is an open access article distributed under the terms and conditions of the Creative Commons Attribution (CC BY) license (https://creativecommons.org/licenses/by/4.0/).
Share and Cite
Li, Z.; Liu, Z.; Guo, Y.; Gao, S.; Tang, Y.; Li, T.; Xuan, H. Propolis Alleviates Acute Lung Injury Induced by Heat-Inactivated Methicillin-Resistant Staphylococcus aureus via Regulating Inflammatory Mediators, Gut Microbiota and Serum Metabolites. Nutrients 2024, 16, 1598. https://doi.org/10.3390/nu16111598
Li Z, Liu Z, Guo Y, Gao S, Tang Y, Li T, Xuan H. Propolis Alleviates Acute Lung Injury Induced by Heat-Inactivated Methicillin-Resistant Staphylococcus aureus via Regulating Inflammatory Mediators, Gut Microbiota and Serum Metabolites. Nutrients. 2024; 16(11):1598. https://doi.org/10.3390/nu16111598
Chicago/Turabian StyleLi, Zongze, Zhengxin Liu, Yuyang Guo, Shuangshuang Gao, Yujing Tang, Ting Li, and Hongzhuan Xuan. 2024. "Propolis Alleviates Acute Lung Injury Induced by Heat-Inactivated Methicillin-Resistant Staphylococcus aureus via Regulating Inflammatory Mediators, Gut Microbiota and Serum Metabolites" Nutrients 16, no. 11: 1598. https://doi.org/10.3390/nu16111598
APA StyleLi, Z., Liu, Z., Guo, Y., Gao, S., Tang, Y., Li, T., & Xuan, H. (2024). Propolis Alleviates Acute Lung Injury Induced by Heat-Inactivated Methicillin-Resistant Staphylococcus aureus via Regulating Inflammatory Mediators, Gut Microbiota and Serum Metabolites. Nutrients, 16(11), 1598. https://doi.org/10.3390/nu16111598

