Citrus Honey Ameliorates Liver Disease and Restores Gut Microbiota in Alcohol–Feeding Mice
Abstract
1. Introduction
2. Materials and Methods
2.1. Chemicals
2.2. Honey
2.3. Animals
Animal Experiment
2.4. UPLC–Q/TOF–MS Analysis
2.4.1. Pretreatment with Honey
2.4.2. UPLC–Q/TOF–MS Analysis
2.5. Biochemical Analysis of Serum ALT and AST Activity
2.6. Histopathological Analysis of the Liver
2.7. Gut Microbiota Analysis
2.8. Processing of Sequencing Data
2.9. Determination of SCFAs in the Colon
2.10. Statistical Analysis
3. Results
3.1. Analysis of Compounds in CH Using UPLC–Q/TOF–MS
3.2. Influence of CH on Serum ALT and AST Activity
3.3. Histological Examination of Liver Sections
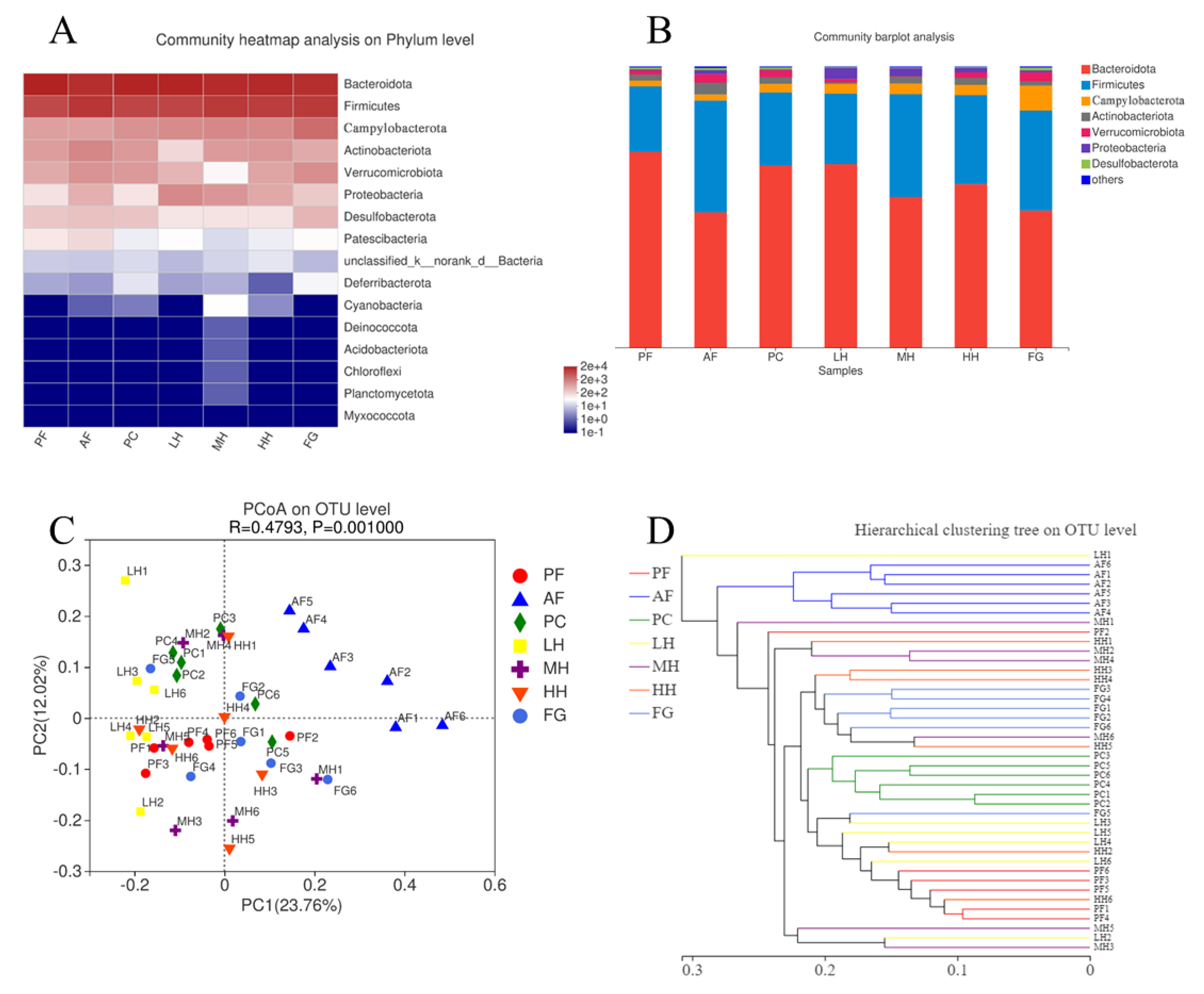
3.4. Influence of CH on Gut Microbiota
3.5. Effect of CH on Intestinal Microbial Function
3.6. Correlation Analysis of SCFAs and Gut Microbiota
4. Discussion
5. Conclusions
Supplementary Materials
Author Contributions
Funding
Institutional Review Board Statement
Informed Consent Statement
Data Availability Statement
Conflicts of Interest
References
- Guan, M.J.; Zhao, N.; Xie, K.Q.; Zeng, T. Hepatoprotective Effects of Garlic Against Ethanol-induced Liver Injury: A Mini-review. Food Chem. Toxicol. 2018, 111, 467–473. [Google Scholar] [CrossRef] [PubMed]
- World Health Organization. Global Status Report on Alcohol and Health 2018; World Health Organization: Geneva, Switzerland, 2018; Available online: https://www.who.int/publications/i/item/9789241565639 (accessed on 23 August 2022).
- Liu, G.G.; Zhang, Y.X.; Liu, C.C.; Xu, D.Q.; Zhang, R.; Cheng, Y.; Pan, Y.; Huang, C.; Chen, Y. Luteolin Alleviates Alcoholic Liver Disease Induced by Chronic and Binge Ethanol Feeding in Mice. J. Nutr. 2014, 144, 1009–1015. [Google Scholar] [CrossRef] [PubMed]
- Yang, Y.M.; Cho, Y.E.; Hwang, S. Crosstalk between Oxidative Stress and Inflammatory Liver Injury in the Pathogenesis of Alcoholic Liver Disease. Int. J. Mol. Sci. 2022, 23, 774. [Google Scholar] [CrossRef]
- Sanchez-Valle, V.; Chavez-Tapia, N.C.; Uribe, M.; Mendez-Sanchez, N. Role of Oxidative Stress and Molecular Changes in Liver Fibrosis: A Review. Curr. Med. Chem. 2012, 19, 4850–4860. [Google Scholar] [CrossRef]
- Li, S.; Tan, H.Y.; Wang, N.; Zhang, Z.J.; Lao, L.X.; Wong, C.W.; Feng, Y.B. The Role of Oxidative Stress and Antioxidants in Liver Diseases. Int. J. Mol. Sci. 2015, 16, 26087–26124. [Google Scholar] [CrossRef] [PubMed]
- Videla, L.A.; Valenzuela, R. Perspectives in liver redox imbalance: Toxicological and pharmacological aspects underlying iron overloading, nonalcoholic fatty liver disease, and thyroid hormone action. Biofactors 2022, 48, 400–415. [Google Scholar] [CrossRef]
- Cani, P.D. Human Gut Microbiome: Hopes, Threats and Promises. Gut 2018, 67, 1716–1725. [Google Scholar] [CrossRef]
- Bajaj, J.S. Alcohol, Liver Disease and the Gut Microbiota. Nat. Rev. Gastroenterol. Hepatol. 2019, 16, 235–246. [Google Scholar] [CrossRef]
- Schnabl, B.; Brenner, D.A. Interactions Between the Intestinal Microbiome and Liver Diseases. Gastroenterology 2014, 146, 1513–1524. [Google Scholar] [CrossRef]
- McHardy, I.H.; Goudarzi, M.; Tong, M.; Ruegger, P.M.; Schwager, E.; Weger, J.R.; Graeber, T.G.; Sonnenburg, J.L.; Horvath, S.; Huttenhower, C.; et al. Integrative Analysis of the Microbiome and Metabolome of the Human Intestinal Mucosal Surface Reveals Exquisite Inter–relationships. Microbiome 2013, 1, 17. [Google Scholar] [CrossRef]
- Abbas, M.; Saeed, F.; Anjum, F.M.; Afzaal, M.; Tufail, T.; Bashir, M.S.; Ishtiaq, A.; Hussain, S.; Suleria, H.A.R. Natural Polyphenols: An Overview. Int. J. Food Prop. 2017, 20, 1689–1699. [Google Scholar] [CrossRef]
- Durazzo, A.; Lucarini, M.; Souto, E.B.; Cicala, C.; Caiazzo, E.; Izzo, A.A.; Novellino, E.; Santini, A. Polyphenols: A Concise Overview on the Chemistry, Occurrence, and Human Health. Phytother. Res. 2019, 33, 2221–2243. [Google Scholar] [CrossRef]
- Ozdal, T.; Sela, D.A.; Xiao, J.B.; Boyacioglu, D.; Chen, F.; Capanoglu, E. The Reciprocal Interactions between Polyphenols and Gut Microbiota and Effects on Bioaccessibility. Nutrients 2016, 8, 78. [Google Scholar] [CrossRef] [PubMed]
- Seraglio, S.K.T.; Schulz, M.; Brugnerotto, P.; Silva, B.; Gonzaga, L.V.; Fett, R.; Costa, A.C.O. Quality, Composition and Health-protective Properties of Citrus Honey: A review. Food Res. Int. 2021, 143, 110268. [Google Scholar] [CrossRef] [PubMed]
- Escriche, I.; Kadar, M.; Juan–Borrás, M.; Domenech, E. Using Flavonoids, Phenolic Compounds and Headspace Volatile Profile for Botanical Authentication of Lemon and Orange Honeys. Food Res. Int. 2011, 44, 1504–1513. [Google Scholar] [CrossRef]
- Truchado, P.; López–Gálvez, F.; Gil, M.I.; Tomás–Barberán, F.A.; Allende, A. Quorum Sensing Inhibitory and Antimicrobial Activities of Honeys and the Relationship with Individual Phenolics. Food Chem. 2009, 115, 1337–1344. [Google Scholar] [CrossRef]
- Devi, A.; Jangir, J.; Anu–Appaiah, K.A. Chemical Characterization Complemented with Chemometrics for the Botanical Origin Identification of Unifloral and Multifloral Honeys from India. Food Res. Int. 2018, 107, 216–226. [Google Scholar] [CrossRef] [PubMed]
- Gao, Y.; Xue, A.; Li, X.; Huang, X.; Ning, F.; Zhang, X.; Liu, T.; Chen, H.; Luo, L. Analysis of Chemical Composition of Nectars and Honeys from Citrus by Extractive Electrospray Ionization High Resolution Mass Spectrometry. LWT-Food Sci. Technol. 2020, 131, 109748. [Google Scholar] [CrossRef]
- Petrus, K.; Schwartz, H.; Sontag, G. Analysis of Flavonoids in Honey by HPLC Coupled with Coulometric Electrode Array Detection and Electrospray Ionization Mass Spectrometry. Anal. Bioanal. Chem. 2011, 400, 2555–2563. [Google Scholar] [CrossRef]
- Pichichero, E.; Canuti, L.; Canini, A. Characterisation of the Phenolic and Flavonoid Fractions and Antioxidant Power of Italian Honeys of Different Botanical Origin. J. Sci. Food Agric. 2009, 89, 609–616. [Google Scholar] [CrossRef]
- Spilioti, E.; Jaakkola, M.; Tolonen, T.; Lipponen, M.; Virtanen, V.; Chinou, I.; Kassi, E.; Karabournioti, S.; Moutsatsou, P. Phenolic Acid Composition, Antiatherogenic and Anticancer Potential of Honeys Derived from Various Regions in Greece. PLoS ONE 2014, 9, e94860. [Google Scholar] [CrossRef] [PubMed]
- Louvet, A.; Mathurin, P. Alcoholic Liver Disease: Mechanisms of Injury and Targeted Treatment. Nat. Rev. Gastroenterol. Hepatol. 2015, 12, 231–242. [Google Scholar] [CrossRef] [PubMed]
- Morrison, D.J.; Preston, T. Formation of Short Chain Fatty Acids by the Gut Microbiota and Their Impact on Human Metabolism. Gut Microbes 2016, 7, 189–200. [Google Scholar] [CrossRef] [PubMed]
- Turner, P.V.; Pekow, C.; Vasbinder, M.A.; Brabb, T. Administration of Substances to Laboratory Animals: Equipment Considerations, Vehicle Selection, and Solute Preparation. J. Am. Assoc. Lab. Anim. Sci. 2011, 50, 614–627. [Google Scholar] [PubMed]
- Bertola, A.; Mathews, S.; Ki, S.H.; Wang, H.; Gao, B. Mouse Model of Chronic and Binge Ethanol Feeding (The NIAAA Model). Nat. Protoc. 2013, 8, 627–637. [Google Scholar] [CrossRef]
- Zhu, Z.Y.; Zhang, Y.; Wang, J.H.; Li, X.; Wang, W.; Huang, Z.P. Sugaring-out Assisted Liquid-liquid Extraction Coupled with High Performance Liquid Chromatography-electrochemical Detection for the Determination of 17 phenolic Compounds in Honey. J. Chromatogr. A 2019, 1601, 104–114. [Google Scholar] [CrossRef]
- Gu, H.; Jasbi, P.; Patterson, J.; Jin, Y. Enhanced Detection of Short–Chain Fatty Acids Using Gas Chromatography Mass Spectrometry. Curr. Protoc. 2021, 1, e177. [Google Scholar] [CrossRef]
- Zhao, H.; Cheng, N.; He, L.; Peng, G.; Xue, X.; Wu, L.; Cao, W. Antioxidant and Hepatoprotective Efects of A. cerana Honey Against Acute Alcohol-induced Liver Damage in Mice. Food Res. Int. 2017, 101, 35–44. [Google Scholar] [CrossRef]
- Celiberto, L.S.; Graef, F.A.; Healey, G.R.; Bosman, E.S.; Jacobson, K.; Sly, L.M.; Vallance, B.A. Inflammatory Bowel Disease and Immunonutrition: Novel Therapeutic Approaches through Modulation of Diet and the Gut Microbiome. Immunology 2018, 155, 36–52. [Google Scholar] [CrossRef]
- Hontecillas, R.; Roberts, P.C.; Carbo, A.; Vives, C.; Horne, W.T.; Genis, S.; Velayudhan, B.; Bassaganya–Riera, J. Dietary Abscisic Acid Ameliorates Influenza-virus-associated Disease and Pulmonary Immunopathology through a PPARγ-dependent Mechanism. J. Nutr. Biochem. 2013, 24, 1019–1027. [Google Scholar] [CrossRef]
- Medvedeva, M.; Barinova, K.; Melnikova, A.; Semenyuk, P.; Kolmogorov, V.; Gorelkin, P.; Erofeev, A.; Muronetz, V. Naturally Occurring Cinnamic Acid Derivatives Prevent Amyloid Transformation of Alpha–synuclein. Biochimie 2020, 170, 128–139. [Google Scholar] [CrossRef]
- Serna, M.; Wong–Baeza, C.; Santiago–Hernández, J.-C.; Baeza, I.; Wong, C. Hypocholesterolemic and Choleretic Effects of Three Dimethoxycinnamic Acids in Relation to 2,4,5-Trimethoxycinnamic Acid in Rats Fed with a High-cholesterol/cholate Diet. Pharmacol. Rep. 2015, 67, 553–559. [Google Scholar] [CrossRef]
- Gullon, B.; Lu-Chau, T.A.; Moreira, M.T.; Lema, J.M.; Eibes, G. Rutin: A Review on Extraction, Identification and Purification Methods, Biological Activities and Approaches to Enhance its Bioavailability. Trends Food Sci. Technol. 2017, 67, 220–235. [Google Scholar] [CrossRef]
- Parhiz, H.; Roohbakhsh, A.; Soltani, F.; Rezaee, R.; Iranshahi, M. Antioxidant and Anti-inflammatory Properties of the Citrus Flavonoids Hesperidin and Hesperetin: An Updated Review of Their Molecular Mechanisms and Experimental Models. Phytother. Res. 2015, 29, 323–331. [Google Scholar] [CrossRef] [PubMed]
- Roohbakhsh, A.; Parhiz, H.; Soltani, F.; Rezaee, R.; Iranshahi, M. Molecular Mechanisms Behind the Biological Effects of Hesperidin and Hesperetin for the Prevention of Cancer and Cardiovascular Diseases. Life Sci. 2015, 124, 64–74. [Google Scholar] [CrossRef] [PubMed]
- Jain, D.; Katti, N. Combination Treatment of Lycopene and Hesperidin Protect Experimentally Induced Ulcer in Laboratory Rats. J. Intercult. Ethnopharmacol. 2015, 4, 143–146. [Google Scholar] [CrossRef] [PubMed]
- Pinto, C.; Rodríguez–Galdón, B.; Cestero, J.J.; Macías, P. Hepatoprotective Effects of Lycopene Against Carbon Tetrachloride-induced Acute Liver Injury in Rats. J. Funct. Foods 2013, 5, 1601–1610. [Google Scholar] [CrossRef]
- Hannuksela, M.L.; Liisanantti, M.K.; Nissinen, A.E.T.; Savolainen, M.J. Biochemical Markers of Alcoholism. Clin. Chem. Lab. Med. 2007, 45, 953–961. [Google Scholar] [CrossRef]
- Cheng, N.; Du, B.; Wang, Y.; Gao, H.; Cao, W.; Zheng, J.B.; Feng, F. Antioxidant Properties of Jujube Honey and Its Protective Effects Against Chronic Alcohol-induced Liver Damage in Mice. Food Funct. 2014, 5, 900–908. [Google Scholar] [CrossRef]
- Luo, L.P.; Zhang, J.P.; Liu, M.Y.; Qiu, S.R.; Yi, S.X.; Yu, W.J.; Liu, T.; Huang, X.Y.; Ning, F.J. Monofloral Triadica Cochinchinensis Honey Polyphenols Improve Alcohol-Induced Liver Disease by Regulating the Gut Microbiota of Mice. Front. Immunol. 2021, 12, 673903. [Google Scholar] [CrossRef]
- Gu, W.C.; Zhang, L.K.; Han, T.; Huang, H.L.; Chen, J. Dynamic Changes in Gut Microbiome of Ulcerative Colitis: Initial Study from Animal Model. J. Inflamm. Res. 2022, 15, 2631–2647. [Google Scholar] [CrossRef]
- De la Cuesta-Zuluaga, J.; Mueller, N.T.; Corrales-Agudelo, V.; Velasquez-Mejia, E.P.; Carmona, J.A.; Abad, J.M.; Escobar, J.S. Metformin is Associated with Higher Relative Abundance of Mucin-Degrading Akkermansia Muciniphila and Several Short-Chain Fatty Acid–Producing Microbiota in the Gut. Diabetes Care 2017, 40, 54–62. [Google Scholar] [CrossRef]
- Rao, W.; Lin, Z.; Liu, S.; Zhang, Z.; Xie, Q.; Chen, H.; Lin, X.; Chen, Y.; Yang, H.; Yu, K.; et al. Association between Alcohol Consumption and Oesophageal Microbiota in Oesophageal Squamous Cell Carcinoma. BMC Microbiol. 2021, 21, 73. [Google Scholar] [CrossRef]
- Kitagawa, R.; Kon, K.; Uchiyama, A.; Arai, K.; Yamashina, S.; Kuwahara-Arai, K.; Kirikae, T.; Ueno, T.; Ikejima, K. Rifaximin Prevents Ethanol-induced Liver Injury in Obese KK-A(y) Mice through Modulation of Small Intestinal Microbiota Signature. Am. J. Physiol.–Gastrointest. Liver Physiol. 2019, 317, G707–G715. [Google Scholar] [CrossRef]
- Kajihara, M.; Koido, S.; Kanai, T.; Ito, Z.; Matsumoto, Y.; Takakura, K.; Saruta, M.; Kato, K.; Odamaki, T.; Xiao, J.Z.; et al. Characterisation of Blood Microbiota in Patients with Liver Cirrhosis. Eur. J. Gastroenterol. Hepatol. 2019, 31, 1577–1583. [Google Scholar] [CrossRef] [PubMed]
- Mager, L.F.; Burkhard, R.; Pett, N.; Cooke, N.C.A.; Brown, K.; Ramay, H.; Paik, S.; Stagg, J.; Groves, R.A.; Gallo, M.; et al. Microbiome-derived Inosine Modulates Response to Checkpoint Inhibitor Immunotherapy. Science 2020, 369, 1481–1489. [Google Scholar] [CrossRef]
- Zagato, E.; Pozzi, C.; Bertocchi, A.; Schioppa, T.; Saccheri, F.; Guglietta, S.; Fosso, B.; Melocchi, L.; Nizzoli, G.; Troisi, J.; et al. Endogenous Murine Microbiota Member Faecalibaculum Rodentium and Its Human Homologue Protect from Intestinal Tumour Growth. Nat. Microbiol. 2020, 5, 511–524. [Google Scholar] [CrossRef]
- Kaplan, M.; Bromiker, R.; Hammerman, C. Hyperbilirubinemia, Hemolysis, and Increased Bilirubin Neurotoxicity. Semin. Perinatol. 2014, 38, 429–437. [Google Scholar] [CrossRef] [PubMed]
- Llopis, M.; Cassard, A.M.; Wrzosek, L.; Boschat, L.; Bruneau, A.; Ferrere, G.; Puchois, V.; Martin, J.C.; Lepage, P.; Le Roy, T.; et al. Intestinal Microbiota Contributes to Individual Susceptibility to Alcoholic Liver disease. Gut 2016, 65, 830–839. [Google Scholar] [CrossRef]
- Xie, G.X.; Zhong, W.; Zheng, X.J.; Li, Q.; Qiu, Y.P.; Li, H.K.; Chen, H.Y.; Zhou, Z.X.; Jia, W. Chronic Ethanol Consumption Alters Mammalian Gastrointestinal Content Metabolites. J. Proteome Res. 2013, 12, 3297–3306. [Google Scholar] [CrossRef] [PubMed]
- Du, H.X.; Yue, S.Y.; Niu, D.; Liu, C.; Zhang, L.G.; Chen, J.; Chen, Y.; Guan, Y.; Hua, X.L.; Li, C.; et al. Gut Microflora Modulates Th17/Treg Cell Differentiation in Experimental Autoimmune Prostatitis via the Short-Chain Fatty Acid Propionate. Front. Immunol. 2022, 13, 915218. [Google Scholar] [CrossRef] [PubMed]
- Nudelman, A.; Levovich, I.; Cutts, S.M.; Phillips, D.R.; Rephaeli, A. The Role of Intracellularly Released Formaldehyde and Butyric Acid in the Anticancer Activity of Acyloxyalkyl Esters. J. Med. Chem. 2005, 48, 1042–1054. [Google Scholar] [CrossRef] [PubMed]
- Zhao, G.S.; Yang, L.; Zhong, W.S.; Hu, Y.Z.; Tan, Y.; Ren, Z.; Ban, Q.Y.; Yang, C.S.; Wang, Y.F.; Wang, Z.P. Polydatin, A Glycoside of Resveratrol, Is Better Than Resveratrol in Alleviating Non-alcoholic Fatty Liver Disease in Mice Fed a High-Fructose Diet. Front. Nutr. 2022, 9, 857879. [Google Scholar] [CrossRef] [PubMed]
- Nie, X.L.; Geng, Z.X.; Liu, J.J.; Qi, L.; Wang, Z.T.; Liu, T.; Tang, J.G. Chinese Herbal Medicine Anticancer Cocktail Soup Activates Immune Cells to Kill Colon Cancer Cells by Regulating the Gut Microbiota-Th17 axis. Front. Pharmacol. 2022, 13, 963638. [Google Scholar] [CrossRef]
- Zhao, Y.; Yan, Y.M.; Zhou, W.T.; Chen, D.; Huang, K.Y.; Yu, S.J.; Mi, J.; Lu, L.; Zeng, X.X.; Cao, Y.L. Effects of Polysaccharides from Bee Collected Pollen of Chinese Wolfberry on Immune Response and Gut Microbiota Composition in Cyclophosphamide-treated Mice. J. Funct. Foods 2020, 72, 104057. [Google Scholar] [CrossRef]






Disclaimer/Publisher’s Note: The statements, opinions and data contained in all publications are solely those of the individual author(s) and contributor(s) and not of MDPI and/or the editor(s). MDPI and/or the editor(s) disclaim responsibility for any injury to people or property resulting from any ideas, methods, instructions or products referred to in the content. |
© 2023 by the authors. Licensee MDPI, Basel, Switzerland. This article is an open access article distributed under the terms and conditions of the Creative Commons Attribution (CC BY) license (https://creativecommons.org/licenses/by/4.0/).
Share and Cite
Yi, S.; Zhang, G.; Liu, M.; Yu, W.; Cheng, G.; Luo, L.; Ning, F. Citrus Honey Ameliorates Liver Disease and Restores Gut Microbiota in Alcohol–Feeding Mice. Nutrients 2023, 15, 1078. https://doi.org/10.3390/nu15051078
Yi S, Zhang G, Liu M, Yu W, Cheng G, Luo L, Ning F. Citrus Honey Ameliorates Liver Disease and Restores Gut Microbiota in Alcohol–Feeding Mice. Nutrients. 2023; 15(5):1078. https://doi.org/10.3390/nu15051078
Chicago/Turabian StyleYi, Shengxiang, Gaowei Zhang, Mingyan Liu, Wenjie Yu, Guohua Cheng, Liping Luo, and Fangjian Ning. 2023. "Citrus Honey Ameliorates Liver Disease and Restores Gut Microbiota in Alcohol–Feeding Mice" Nutrients 15, no. 5: 1078. https://doi.org/10.3390/nu15051078
APA StyleYi, S., Zhang, G., Liu, M., Yu, W., Cheng, G., Luo, L., & Ning, F. (2023). Citrus Honey Ameliorates Liver Disease and Restores Gut Microbiota in Alcohol–Feeding Mice. Nutrients, 15(5), 1078. https://doi.org/10.3390/nu15051078
