Exclusive Enteral Nutrition Orchestrates Immunological Balances as Early as Week 4 in Adult Patients of Crohn’s Disease: A Pilot, Open-Lable Study
Abstract
:1. Introduction
2. Materials and Methods
2.1. Patients and Methods
2.2. Outcomes and Definitions
2.3. Flow Cytometry
2.4. Plasma Cytokine Assays and Blood Tests
2.5. Statistical Analysis
3. Results
3.1. Demographic and Clinical Characteristics of the Study Population
3.2. EEN Effectively Induces Clinical, Endoscopic, and Transmural Remission in Adults with CD
3.3. Reduced Neutrophil Accumulation and Activation in Patients with CD Treated with EEN
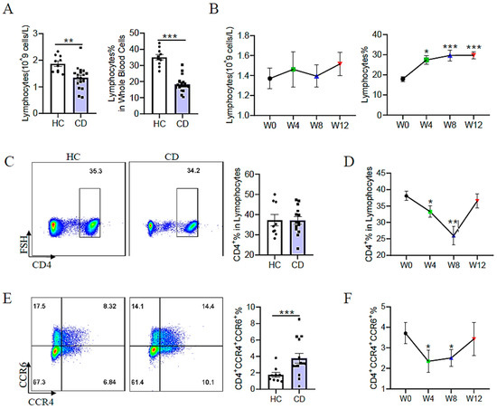
3.4. Decreased Frequency of Inflammatory Monocytes in Patients with CD Treated with EEN
3.5. EEN Inhibits Th17 Cell Differentiation in Adult Patients with Active CD
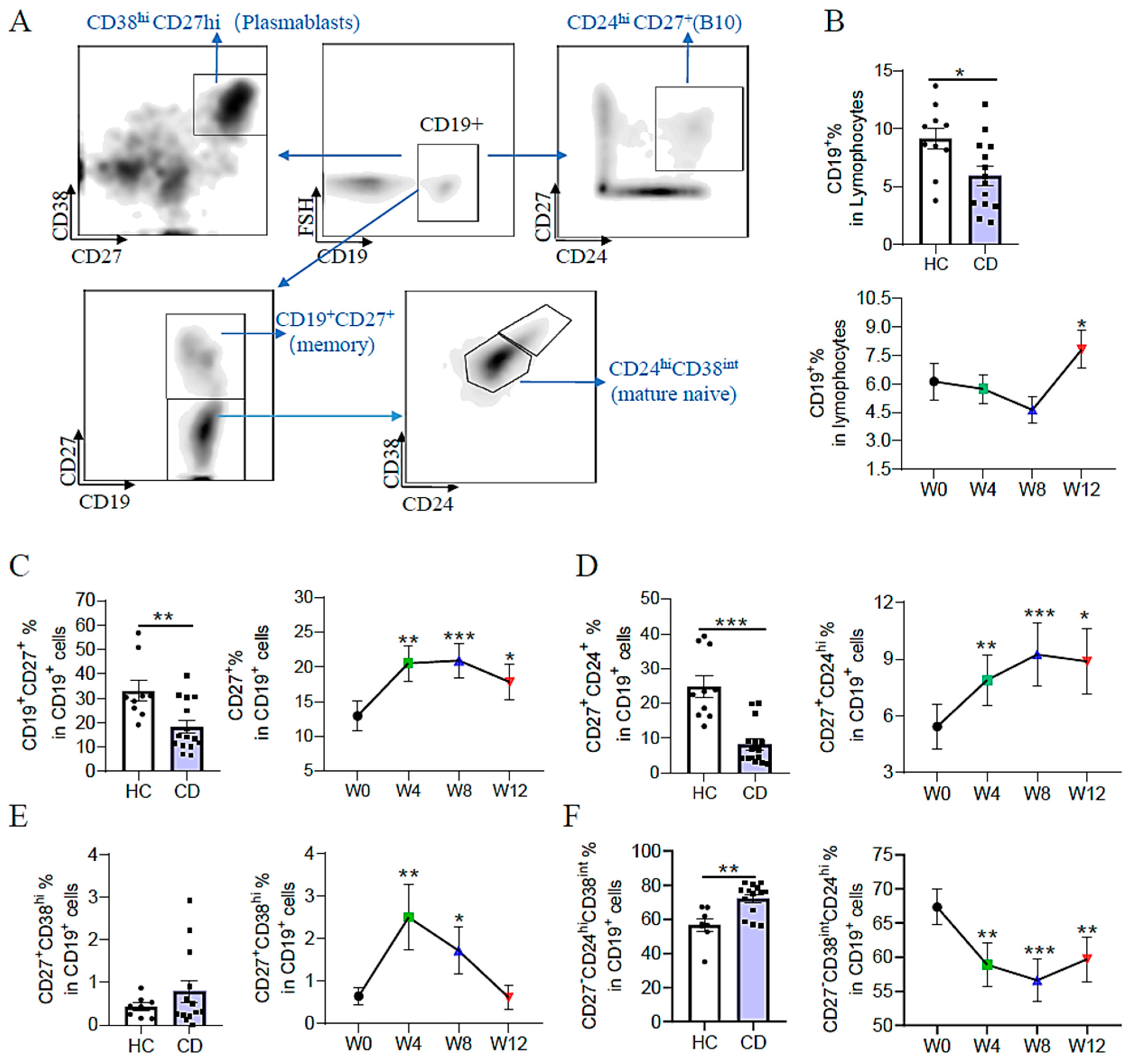
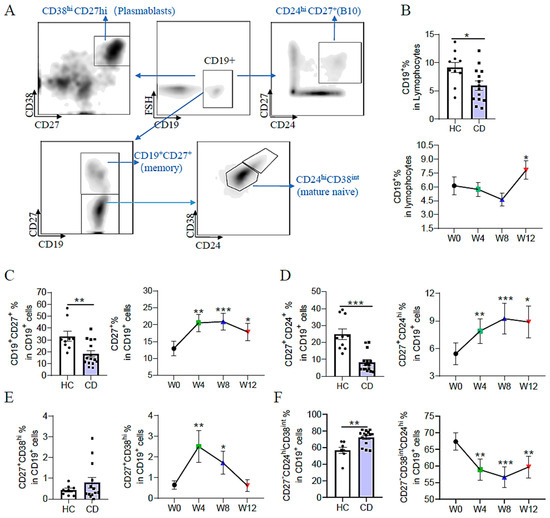
3.6. EEN Helps to Modify the B-Cell Immune Response
4. Discussion
5. Conclusions
Supplementary Materials
Author Contributions
Funding
Institutional Review Board Statement
Informed Consent Statement
Data Availability Statement
Acknowledgments
Conflicts of Interest
References
- Hodson, R. Inflammatory bowel disease. Nature 2016, 540, S97. [Google Scholar] [CrossRef] [PubMed]
- Goens, D.; Micic, D. Role of Diet in the Development and Management of Crohn’s Disease. Curr. Gastroenterol. Rep. 2020, 22, 19. [Google Scholar] [CrossRef] [PubMed]
- Bolte, L.A.; Vich Vila, A.; Imhann, F.; Collij, V.; Gacesa, R.; Peters, V.; Wijmenga, C.; Kurilshikov, A.; Campmans-Kuijpers, M.J.E.; Fu, J.; et al. Long-term dietary patterns are associated with pro-inflammatory and anti-inflammatory features of the gut microbiome. Gut 2021, 70, 1287–1298. [Google Scholar] [CrossRef] [PubMed]
- Fajstova, A.; Galanova, N.; Coufal, S.; Malkova, J.; Kostovcik, M.; Cermakova, M.; Pelantova, H.; Kuzma, M.; Sediva, B.; Hudcovic, T.; et al. Diet Rich in Simple Sugars Promotes Pro-Inflammatory Response via Gut Microbiota Alteration and TLR4 Signaling. Cells 2020, 9, 2701. [Google Scholar] [CrossRef] [PubMed]
- Khan, S.; Waliullah, S.; Godfrey, V.; Khan, A.W.; Ramachandran, R.A.; Cantarel, B.L.; Behrendt, C.; Peng, L.; Hooper, L.V.; Zaki, H. Dietary simple sugars alter microbial ecology in the gut and promote colitis in mice. Sci. Transl. Med. 2020, 12, eaay6218. [Google Scholar] [CrossRef] [PubMed]
- Wang, H.; Shi, P.; Zuo, L.; Dong, J.; Zhao, J.; Liu, Q.; Zhu, W. Dietary Non-digestible Polysaccharides Ameliorate Intestinal Epithelial Barrier Dysfunction in IL-10 Knockout Mice. J. Crohn’s Colitis 2016, 10, 1076–1086. [Google Scholar] [CrossRef] [PubMed]
- Boneh, R.S.; Van Limbergen, J.; Wine, E.; Assa, A.; Shaoul, R.; Milman, P.; Cohen, S.; Kori, M.; Peleg, S.; On, A.; et al. Dietary Therapies Induce Rapid Response and Remission in Pediatric Patients with Active Crohn’s Disease. Clin. Gastroenterol. Hepatol. 2021, 19, 752–759. [Google Scholar] [CrossRef]
- van Rheenen, P.F.; Aloi, M.; Assa, A.; Bronsky, J.; Escher, J.C.; Fagerberg, U.L.; Gasparetto, M.; Gerasimidis, K.; Griffiths, A.; Henderson, P.; et al. The Medical Management of Paediatric Crohn’s Disease: An ECCO-ESPGHAN Guideline Update. J. Crohn’s Colitis 2021, 15, 171–194. [Google Scholar] [CrossRef]
- Xu, Y.; Guo, Z.; Cao, L.; Xie, T.; Shen, W.; Li, Y.; Gong, J.; Zhu, W. Isolated colonic Crohn’s disease is associated with a reduced response to exclusive enteral nutrition compared to ileal or ileocolonic disease. Clin. Nutr. 2019, 38, 1629–1635. [Google Scholar] [CrossRef]
- Sharma, S.; Gupta, A.; Kedia, S.; Agarwal, S.; Singh, N.; Goyal, S.; Jain, S.; Gupta, V.; Sahu, P.; Vuyyuru, S.K.; et al. Efficacy and tolerability of exclusive enteral nutrition in adult patients with complicated Crohn’s disease. Intest. Res. 2021, 19, 291–300. [Google Scholar] [CrossRef]
- Yang, Q.; Gao, X.; Chen, H.; Li, M.; Wu, X.; Zhi, M.; Lan, P.; Hu, P. Efficacy of exclusive enteral nutrition in complicated Crohn’s disease. Scand. J. Gastroenterol. 2017, 52, 995–1001. [Google Scholar] [CrossRef] [PubMed]
- Teng, X.; Qi, Y.; Li, J.; Wu, J. Effect of Exclusive Enteral Nutrition on Th17 Cells in Juvenile Rats with Inflammatory Bowel Disease. Inflammation 2021, 44, 261–269. [Google Scholar] [CrossRef] [PubMed]
- Wedrychowicz, A.; Kowalska-Duplaga, K.; Jedynak-Wasowicz, U.; Pieczarkowski, S.; Sladek, M.; Tomasik, P.; Fyderek, K. Serum concentrations of VEGF and TGF-beta1 during exclusive enteral nutrition in IBD. J. Pediatr. Gastroenterol. Nutr. 2011, 53, 150–155. [Google Scholar] [CrossRef]
- Schwerd, T.; Frivolt, K.; Clavel, T.; Lagkouvardos, I.; Katona, G.; Mayr, D.; Uhlig, H.H.; Haller, D.; Koletzko, S.; Bufler, P. Exclusive enteral nutrition in active pediatric Crohn disease: Effects on intestinal microbiota and immune regulation. J. Allergy Clin. Immunol. 2016, 138, 592–596. [Google Scholar] [CrossRef] [PubMed]
- Verma, S.; Brown, S.; Kirkwood, B.; Giaffer, M.H. Polymeric versus elemental diet as primary treatment in active Crohn’s disease: A randomized, double-blind trial. Am. J. Gastroenterol. 2000, 95, 735–739. [Google Scholar] [CrossRef]
- Sohouli, M.H.; Fatahi, S.; Farahmand, F.; Alimadadi, H.; Seraj, S.S.; Rohani, P. Meta-analysis: Efficacy of exclusive enteral nutrition as induction therapy on disease activity index, inflammation and growth factors in paediatric Crohn’s disease. Aliment. Pharmacol. Ther. 2022, 56, 384–395. [Google Scholar] [CrossRef] [PubMed]
- Maaser, C.; Sturm, A.; Vavricka, S.R.; Kucharzik, T.; Fiorino, G.; Annese, V.; Calabrese, E.; Baumgart, D.C.; Bettenworth, D.; Borralho Nunes, P.; et al. ECCO-ESGAR Guideline for Diagnostic Assessment in IBD Part 1: Initial diagnosis, monitoring of known IBD, detection of complications. J. Crohn’s Colitis 2019, 13, 144–164. [Google Scholar] [CrossRef]
- Saevik, F.; Eriksen, R.; Eide, G.E.; Gilja, O.H.; Nylund, K. Development and Validation of a Simple Ultrasound Activity Score for Crohn’s Disease. J. Crohn’s Colitis 2021, 15, 115–124. [Google Scholar] [CrossRef]
- Adler, J.; Punglia, D.R.; Dillman, J.R.; Polydorides, A.D.; Dave, M.; Al-Hawary, M.M.; Platt, J.F.; McKenna, B.J.; Zimmermann, E.M. Computed tomography enterography findings correlate with tissue inflammation, not fibrosis in resected small bowel Crohnʼs disease. Inflamm. Bowel Dis. 2012, 18, 849–856. [Google Scholar] [CrossRef]
- Geyl, S.; Guillo, L.; Laurent, V.; D'Amico, F.; Danese, S.; Peyrin-Biroulet, L. Transmural healing as a therapeutic goal in Crohn’s disease: A systematic review. Lancet Gastroenterol. Hepatol. 2021, 6, 659–667. [Google Scholar] [CrossRef]
- Noh, S.M.; Oh, E.H.; Park, S.H.; Lee, J.B.; Kim, J.Y.; Park, J.C.; Kim, J.; Ham, N.S.; Hwang, S.W.; Park, S.H.; et al. Association of Faecal Calprotectin Level and Combined Endoscopic and Radiological Healing in Patients with Crohn’s Disease Receiving Anti-tumour Necrosis Factor Therapy. J. Crohn’s Colitis 2020, 14, 1231–1240. [Google Scholar] [CrossRef] [PubMed]
- Therrien, A.; Chapuy, L.; Bsat, M.; Rubio, M.; Bernard, G.; Arslanian, E.; Orlicka, K.; Weber, A.; Panzini, B.; Dorais, J.; et al. Recruitment of activated neutrophils correlates with disease severity in adult Crohn’s disease. Clin. Exp. Immunol. 2019, 195, 251–264. [Google Scholar] [CrossRef] [PubMed]
- Vainer, B.; Nielsen, O.H. Changed colonic profile of P-selectin, platelet-endothelial cell adhesion molecule-1 (PECAM-1), intercellular adhesion molecule-1 (ICAM-1), ICAM-2, and ICAM-3 in inflammatory bowel disease. Clin. Exp. Immunol. 2000, 121, 242–247. [Google Scholar] [CrossRef] [PubMed]
- Yamamoto, T.; Nakahigashi, M.; Umegae, S.; Kitagawa, T.; Matsumoto, K. Impact of elemental diet on mucosal inflammation in patients with active Crohn’s disease: Cytokine production and endoscopic and histological findings. Inflamm. Bowel Dis. 2005, 11, 580–588. [Google Scholar] [CrossRef]
- Yamamoto, T.; Nakahigashi, M.; Umegae, S.; Kitagawa, T.; Matsumoto, K. Impact of long-term enteral nutrition on clinical and endoscopic recurrence after resection for Crohn’s disease: A prospective, non-randomized, parallel, controlled study. Aliment. Pharmacol. Ther. 2007, 25, 67–72. [Google Scholar] [CrossRef] [PubMed]
- Ludvigsson, J.F.; Krantz, M.; Bodin, L.; Stenhammar, L.; Lindquist, B. Elemental versus polymeric enteral nutrition in paediatric Crohn’s disease: A multicentre randomized controlled trial. Acta Paediatr. 2004, 93, 327–335. [Google Scholar] [CrossRef] [PubMed]
- Narula, N.; Dhillon, A.; Zhang, D.; Sherlock, M.E.; Tondeur, M.; Zachos, M. Enteral nutritional therapy for induction of remission in Crohn’s disease. Cochrane Database Syst. Rev. 2018, 4, CD000542. [Google Scholar] [CrossRef]
- Chen, J.-M.; He, L.-W.; Yan, T.; Guo, X.-F.; Hu, P.-J.; Peng, J.-S.; Cheng, W.-J.; Li, L.-L.; He, Q. Oral exclusive enteral nutrition induces mucosal and transmural healing in patients with Crohn’s disease. Gastroenterol. Rep. 2019, 7, 176–184. [Google Scholar] [CrossRef]
- Torres, J.; Bonovas, S.; Doherty, G.; Kucharzik, T.; Gisbert, J.P.; Raine, T.; Adamina, M.; Armuzzi, A.; Bachmann, O.; Bager, P.; et al. ECCO Guidelines on Therapeutics in Crohn’s Disease: Medical Treatment. J. Crohn’s Colitis 2020, 14, 4–22. [Google Scholar] [CrossRef]
- Swaminath, A.; Feathers, A.; Ananthakrishnan, A.N.; Falzon, L.; Li Ferry, S. Systematic review with meta-analysis: Enteral nutrition therapy for the induction of remission in paediatric Crohn’s disease. Aliment. Pharmacol. Ther. 2017, 46, 645–656. [Google Scholar] [CrossRef]
- Ma, C.; Panaccione, R.; Heitman, S.J.; Devlin, S.M.; Ghosh, S.; Kaplan, G.G. Systematic review: The short-term and long-term efficacy of adalimumab following discontinuation of infliximab. Aliment. Pharmacol. Ther. 2009, 30, 977–986. [Google Scholar] [CrossRef] [PubMed]
- Lee, D.; Baldassano, R.N.; Otley, A.R.; Albenberg, L.; Griffiths, A.M.; Compher, C.; Chen, E.Z.; Li, H.; Gilroy, E.; Nessel, L.; et al. Comparative Effectiveness of Nutritional and Biological Therapy in North American Children with Active Crohn’s Disease. Inflamm. Bowel Dis. 2015, 21, 1786–1793. [Google Scholar] [CrossRef] [PubMed]
- Loftus, E.V., Jr.; Panés, J.; Lacerda, A.P.; Peyrin-Biroulet, L.; D’haens, G.; Panaccione, R.; Reinisch, W.; Louis, E.; Chen, M.; Nakase, H.; et al. Upadacitinib Induction and Maintenance Therapy for Crohn’s Disease. N. Engl. J. Med. 2023, 388, 1966–1980. [Google Scholar] [CrossRef] [PubMed]
- Hanauer, S.B.; Sandborn, W.J.; Rutgeerts, P.; Fedorak, R.N.; Lukas, M.; MacIntosh, D.; Panaccione, R.; Wolf, D.; Pollack, P. Human Anti–Tumor Necrosis Factor Monoclonal Antibody (Adalimumab) in Crohn’s Disease: The CLASSIC-I Trial. Gastroenterology 2006, 130, 323–333. [Google Scholar] [CrossRef] [PubMed]
- Feagan, B.G.; Sandborn, W.J.; Gasink, C.; Jacobstein, D.; Lang, Y.; Friedman, J.R.; Blank, M.A.; Johanns, J.; Gao, L.-L.; Miao, Y.; et al. Ustekinumab as Induction and Maintenance Therapy for Crohn’s Disease. N. Engl. J. Med. 2016, 375, 1946–1960. [Google Scholar] [CrossRef]
- Koch, S.; Kucharzik, T.; Heidemann, J.; Nusrat, A.; Luegering, A. Investigating the role of proinflammatory CD16+ monocytes in the pathogenesis of inflammatory bowel disease. Clin. Exp. Immunol. 2010, 161, 332–341. [Google Scholar] [CrossRef] [PubMed]
- Bressenot, A.; Salleron, J.; Bastien, C.; Danese, S.; Boulagnon-Rombi, C.; Peyrin-Biroulet, L. Comparing histological activity indexes in UC. Gut 2015, 64, 1412–1418. [Google Scholar] [CrossRef]
- Ueno, A.; Jeffery, L.; Kobayashi, T.; Hibi, T.; Ghosh, S.; Jijon, H. Th17 plasticity and its relevance to inflammatory bowel disease. J. Autoimmun. 2018, 87, 38–49. [Google Scholar] [CrossRef]
- Brandtzaeg, P.; Carlsen, H.S.; Halstensen, T.S. The B-cell system in inflammatory bowel disease. Adv. Exp. Med. Biol. 2006, 579, 149–167. [Google Scholar]
- Castro-Dopico, T.; Colombel, J.-F.; Mehandru, S. Targeting B cells for inflammatory bowel disease treatment: Back to the future. Curr. Opin. Pharmacol. 2020, 55, 90–98. [Google Scholar] [CrossRef]
- Rabe, H.; Malmquist, M.; Barkman, C.; Östman, S.; Gjertsson, I.; Saalman, R.; Wold, A.E. Distinct patterns of naive, activated and memory T and B cells in blood of patients with ulcerative colitis or Crohn’s disease. Clin. Exp. Immunol. 2019, 197, 111–129. [Google Scholar] [CrossRef] [PubMed]
- Griffiths, A.M.; Ohlsson, A.; Sherman, P.M.; Sutherland, L.R. Meta-analysis of enteral nutrition as a primary treatment of active Crohn’s disease. Gastroenterology 1995, 108, 1056–1067. [Google Scholar] [CrossRef] [PubMed]





| (n = 19) | |
|---|---|
| Mean age, y (±SD) | 26.42 ± 5.36 |
| Gender (male, %) | 63.16 (12/19) |
| Disease duration, y (±SD) | 2.95 ± 2.32 |
| Mean CDAI (±SD) | 354.75 ± 110.72 |
| Mean CDEIS (±SD) | 10.3 ± 5.21 |
| Mean CTE score (±SD) | 10.44 ± 1.36 |
| Age (%) | |
| A1 | 5.26 (1/19) |
| A2 | 94.74 (18/19) |
| A3 | 0 |
| Disease location (%) | |
| L1 | 0 |
| L2 | 0 |
| L3 | 100 |
| Disease Behavior (%) | |
| B1 | 31.58 (6/19) |
| B2 | 31.58 (6/19) |
| B3 | 36.84 (7/19) |
| P | 89.47 (17/19) |
| Intestinal fistula (%) | 36.84 (7/19) |
| Abdominal abscess (%) | 26.32 (5/19) |
Disclaimer/Publisher’s Note: The statements, opinions and data contained in all publications are solely those of the individual author(s) and contributor(s) and not of MDPI and/or the editor(s). MDPI and/or the editor(s) disclaim responsibility for any injury to people or property resulting from any ideas, methods, instructions or products referred to in the content. |
© 2023 by the authors. Licensee MDPI, Basel, Switzerland. This article is an open access article distributed under the terms and conditions of the Creative Commons Attribution (CC BY) license (https://creativecommons.org/licenses/by/4.0/).
Share and Cite
Diao, N.; Liu, X.; Lin, M.; Yang, Q.; Li, B.; Tang, J.; Ding, N.; Gao, X.; Chao, K. Exclusive Enteral Nutrition Orchestrates Immunological Balances as Early as Week 4 in Adult Patients of Crohn’s Disease: A Pilot, Open-Lable Study. Nutrients 2023, 15, 5091. https://doi.org/10.3390/nu15245091
Diao N, Liu X, Lin M, Yang Q, Li B, Tang J, Ding N, Gao X, Chao K. Exclusive Enteral Nutrition Orchestrates Immunological Balances as Early as Week 4 in Adult Patients of Crohn’s Disease: A Pilot, Open-Lable Study. Nutrients. 2023; 15(24):5091. https://doi.org/10.3390/nu15245091
Chicago/Turabian StyleDiao, Na, Xinyu Liu, Minzhi Lin, Qingfan Yang, Bingyang Li, Jian Tang, Ni Ding, Xiang Gao, and Kang Chao. 2023. "Exclusive Enteral Nutrition Orchestrates Immunological Balances as Early as Week 4 in Adult Patients of Crohn’s Disease: A Pilot, Open-Lable Study" Nutrients 15, no. 24: 5091. https://doi.org/10.3390/nu15245091
APA StyleDiao, N., Liu, X., Lin, M., Yang, Q., Li, B., Tang, J., Ding, N., Gao, X., & Chao, K. (2023). Exclusive Enteral Nutrition Orchestrates Immunological Balances as Early as Week 4 in Adult Patients of Crohn’s Disease: A Pilot, Open-Lable Study. Nutrients, 15(24), 5091. https://doi.org/10.3390/nu15245091

