Prevention of Ulcerative Colitis in Mice by Sweet Tea (Lithocarpus litseifolius) via the Regulation of Gut Microbiota and Butyric-Acid-Mediated Anti-Inflammatory Signaling
Abstract
:1. Introduction
2. Materials and Methods
2.1. Materials and Reagents
2.2. Preparation and Compositional Analysis of STE
2.3. Animal Experiments
2.4. Biochemical Analysis of the Colon Tissue
2.5. Determination of LPS in the Serum
2.6. Histopathological Examination and Immunohistochemical Analysis
2.7. Western Blot (WB) Analysis
2.8. Determination of SCFA Composition in Feces
2.9. 16S rRNA Gene Sequencing
2.10. Statistical Analysis
3. Results
3.1. Phytochemical Compounds of STE
3.2. STE Prevented UC Symptoms
3.3. STE Blocked Colon Histological Damage
3.4. STE Diminished Inflammatory Mediators and Oxidative Stress
3.5. STE Promoted the Production of Fecal SCFAs
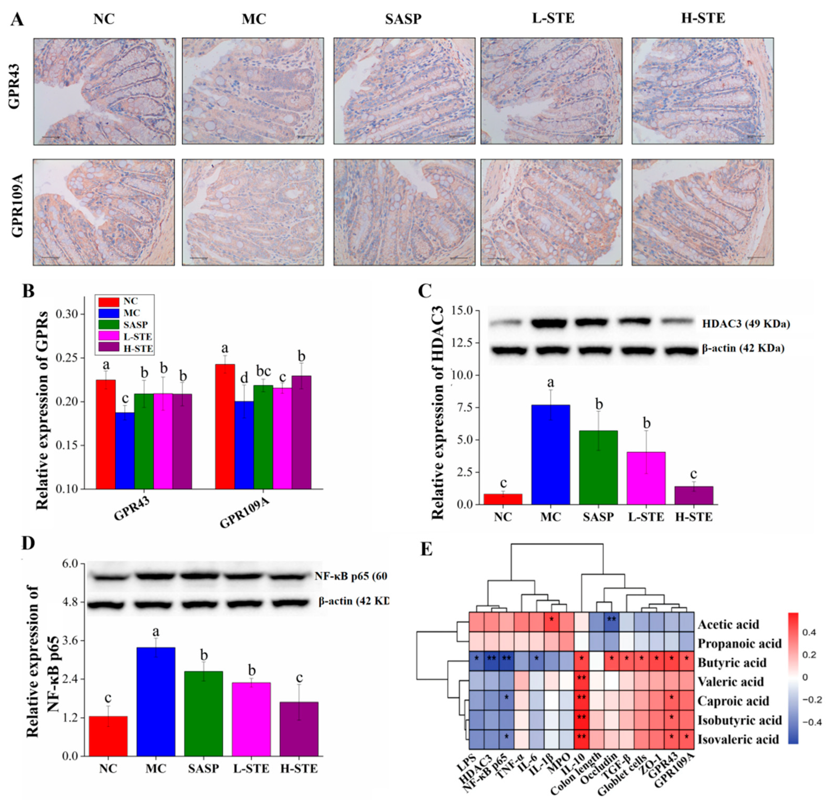
3.6. STE Regulated Butyric-Acid-Mediated GPRs and HDAC3/NF-κB Signaling
3.7. STE Altered the Gut Microbiota Structure
3.8. Correlation Analysis
4. Discussion
5. Conclusions
Author Contributions
Funding
Institutional Review Board Statement
Informed Consent Statement
Data Availability Statement
Acknowledgments
Conflicts of Interest
Abbreviations
References
- Do Nascimento, R.D.; Machado, A.P.D.; Galvez, J.; Cazarin, C.B.B.; Marostica, M.R. Ulcerative colitis: Gut microbiota, immunopathogenesis and application of natural products in animal models. Life Sci. 2020, 258, 118–129. [Google Scholar] [CrossRef]
- Zhu, L.; Gu, P.Q.; Shen, H. Protective effects of berberine hydrochloride on DSS-induced ulcerative colitis in rats. Int. Immunopharmacol. 2019, 68, 242–251. [Google Scholar] [CrossRef]
- Ng, S.C.; Shi, H.Y.; Hamidi, N.; Underwood, F.E.; Tang, W.; Benchimol, E.I.; Wu, J.C.; Chan, F.K.L.; Sung, J.J.S.; Kaplan, G. Worldwide incidence and prevalence of inflammatory bowel disease in the 21st century: A systematic review of population-based studies. Lancet 2017, 390, 2769–2778. [Google Scholar] [CrossRef]
- Li, H.; Christman, L.M.; Li, R.Q.; Gu, L.W. Synergic interactions between polyphenols and gut microbiota in mitigating inflammatory bowel diseases. Food Funct. 2020, 11, 4878–4891. [Google Scholar] [CrossRef] [PubMed]
- Cao, Y.; Guo, J.; Zhang, L.; Qin, N.; Zhu, B.; Xia, X. Jellyfish skin polysaccharides enhance intestinal barrier function and modulate the gut microbiota in mice with DSS-induced colitis. Food Funct. 2021, 12, 10121–10135. [Google Scholar] [CrossRef]
- Ahmad, A.; Ansari, M.M.; Mishra, R.K.; Kumar, A.; Vyawahare, A.; Verma, R.K.; Raza, S.S.; Khan, R. Enteric-coated gelatin nanoparticles mediated oral delivery of 5-aminosalicylic acid alleviates severity of DSS-induced ulcerative colitis. Mat. Sci. Eng. C-Mater. 2021, 119, 111582. [Google Scholar] [CrossRef]
- Huang, G.T.; Wang, Z.N.; Wu, G.X.; Zhang, R.F.; Dong, L.H.; Huang, F.; Zhang, M.W.; Su, D.X. Lychee (Litchi chinensis Sonn.) pulp phenolics activate the short-chain fatty acid-free fatty acid receptor anti-inflammatory pathway by regulating microbiota and mitigate intestinal barrier damage in dextran sulfate sodium-induced colitis in mice. J. Agric. Food Chem. 2021, 69, 3326–3339. [Google Scholar] [CrossRef] [PubMed]
- Deng, X.C.; Wang, Y.D.; Tian, L.; Yang, M.L.; He, S.Y.; Liu, Y.P.; Khan, A.; Li, Y.P.; Jia, X.G.; Cheng, G.G. Anneslea fragrans Wall. ameliorates ulcerative colitis via inhibiting NF-κB and MAPK activation and mediating intestinal barrier integrity. J. Ethnopharmacol. 2021, 278, 114304. [Google Scholar] [CrossRef]
- Shang, A.; Liu, H.Y.; Luo, M.; Xia, Y.; Yang, X.; Li, H.Y.; Wu, D.T.; Sun, Q.C.; Geng, F.; Li, H.B.; et al. Sweet tea (Lithocarpus polystachyus rehd.) as a new natural source of bioactive dihydrochalcones with multiple health benefits. Crit. Rev. Food Sci 2022, 62, 917–934. [Google Scholar] [CrossRef] [PubMed]
- Liu, H.Y.; Liu, Y.; Mai, Y.H.; Guo, H.; Xia, Y.; Li, H.; Zhuang, Q.G.; Gan, R.Y. Phenolic Content, Main Flavonoids and antioxidant capacity of instant sweet tea (Lithocarpus litseifolius [Hance] Chun) prepared with different raw materials and drying methods. Foods 2021, 10, 1930. [Google Scholar] [CrossRef] [PubMed]
- Yang, J.; Huang, Y.Y.; Yang, Z.; Zhou, C.; Hu, X.J. Identification and quantitative evaluation of major sweet ingredients in sweet tea (Lithocarpus polystachyus Rehd.) based upon location, harvesting time, leaf age. J. Chem. Soc. Pak. 2018, 40, 158–164. [Google Scholar] [CrossRef]
- Zhang, Z.C.; Li, S.; Cao, H.Y.; Shen, P.; Liu, J.X.; Fu, Y.H.; Cao, Y.G.; Zhang, N.S. The protective role of phloretin against dextran sulfate sodium-induced ulcerative colitis in mice. Food Funct. 2019, 10, 422–431. [Google Scholar] [CrossRef] [PubMed]
- Zhang, X.Y.; Chen, J.; Yi, K.; Peng, L.; Xie, J.; Gou, X.; Peng, T.; Tang, L. Phlorizin ameliorates obesity-associated endotoxemia and insulin resistance in high-fat diet-fed mice by targeting the gut microbiota and intestinal barrier integrity. Gut Microbes. 2020, 12, 113–126. [Google Scholar] [CrossRef] [PubMed]
- Fan, X.L.; Zhang, Y.H.; Dong, H.Q.; Wang, B.Y.; Ji, H.Q.; Liu, X. Trilobatin attenuates the LPS-mediated inflammatory response by suppressing the NF-κB signaling pathway. Food Chem. 2015, 166, 609–615. [Google Scholar] [CrossRef]
- Liu, Y.; Liu, H.Y.; Xia, Y.; Guo, H.; He, X.Q.; Li, H.; Wu, D.T.; Geng, F.; Lin, F.J.; Li, H.B.; et al. Screening and process optimization of ultrasound-assisted extraction of main antioxidants from sweet tea (Lithocarpus litseifolius [Hance] Chun). Food Biosci. 2021, 43, 101277. [Google Scholar] [CrossRef]
- Wu, M.N.; Li, P.Z.; An, Y.Y.; Ren, J.; Yan, D.; Cui, J.Z.; Li, D.; Li, M.; Wang, M.Y.; Zhong, G.S. Phloretin ameliorates dextran sulfate sodium-induced ulcerative colitis in mice by regulating the gut microbiota. Pharm. Res. 2019, 150, 104489. [Google Scholar] [CrossRef]
- Wu, B.S.; Zhou, Q.; He, Z.Q.; Wang, X.P.; Sun, X.L.; Chen, Y.G. Protective effect of the abelmoschus manihot flower extract on DSS-induced ulcerative colitis in mice. Evid. Based Complement. Alternat. Med. 2021, 2021, 7422792. [Google Scholar] [CrossRef]
- Mohamed, M.E.; Elsayed, S.A.; Madkor, H.R.; Eldien, H.M.S.; Mohafez, O.M. Yarrow oil ameliorates ulcerative colitis in mice model via regulating the NF-kappa B and PPAR-gamma pathways. Intest. Res. 2021, 19, 194–205. [Google Scholar] [CrossRef]
- Pang, B.; Jin, H.; Liao, N.; Li, J.J.; Jiang, C.M.; Shi, J.L. Vitamin A supplementation ameliorates ulcerative colitis in gut microbiota-dependent manner. Food Res. Int. 2021, 148, 110568. [Google Scholar] [CrossRef]
- Ottman, N.; Reunanen, J.; Meijerink, M.; Pietila, T.E.; Kainulainen, V.; Klievink, J.; Huuskonen, L.; Aalvink, S.; Skurnik, M.; Boeren, S.; et al. Pili-like proteins of Akkermansia muciniphila modulate host immune responses and gut barrier function. PLoS ONE 2017, 12, e0173004. [Google Scholar] [CrossRef]
- Zhou, X.L.; Xiang, X.W.; Zhou, Y.F.; Zhou, T.Y.; Deng, S.G.; Zheng, B.; Zheng, P.A. Protective effects of Antarctic krill oil in dextran sulfate sodium-induced ulcerative colitis mice. J. Funct. Foods 2021, 79, 104394. [Google Scholar] [CrossRef]
- Chelakkot, C.; Ghim, J.; Ryu, S.H. Mechanisms regulating intestinal barrier integrity and its pathological implications. Exp. Mol. Med. 2018, 50, 103–117. [Google Scholar] [CrossRef] [PubMed] [Green Version]
- Wen, Z.S.; Du, M.; Tang, Z.; Zhou, T.Y.; Zhang, Z.S.; Song, H.H.; Xiang, X.W.; Han, X.Y. Low molecular seleno-aminopolysaccharides protect the intestinal mucosal barrier of rats under weaning stress. Int. J. Mol. Sci. 2019, 20, 5727. [Google Scholar] [CrossRef] [PubMed] [Green Version]
- Tsang, S.W.; Ip, S.P.; Wu, J.C.Y.; Ng, S.C.; Yung, K.K.L.; Bian, Z.X. A Chinese medicinal formulation ameliorates dextran sulfate sodium-induced experimental colitis by suppressing the activity of nuclear factor-kappa B signaling. J. Ethnopharmacol. 2015, 162, 20–30. [Google Scholar] [CrossRef] [PubMed]
- Tatiya-Aphiradee, N.; Chatuphonprasert, W.; Jarukamjorn, K. Ethanolic Garcinia mangostana extract and alpha-mangostin improve dextran sulfate sodium-induced ulcerative colitis via the suppression of inflammatory and oxidative responses in ICR mice. J. Ethnopharmacol. 2021, 265, 113384. [Google Scholar] [CrossRef]
- Li, T.; Zou, Q.P.; Huang, F.; Cheng, G.G.; Mao, Z.W.; Dong, F.W.; Li, B.J.; He, H.P.; Li, Y.P. Flower extract of Caragana sinica. ameliorates DSS-induced ulcerative colitis by affecting TLR4/NF-κB and TLR4/MAPK signaling pathway in a mouse model. Iran. J. Basic Med. Sci. 2021, 24, 595–603. [Google Scholar] [CrossRef] [PubMed]
- Amirshahrokhi, K. Acrylamidexposure aggravates the development of ulcerative colitis in mice through activation of NF-κB, inflammatory cytokines, iNOS, and oxidative stress. Iran. J. Basic Med. Sci. 2021, 24, 312–321. [Google Scholar] [CrossRef]
- Venegas, D.P.; De, M.K.; Landskron, G.; Gonzalez, M.J.; Quera, R.; Dijkstra, G.; Harmsen, H.J.M.; Faber, K.N.; Hermoso, M.A. Short chain fatty acids (SCFAs)-mediated gut epithelial and immune regulation and its relevance for inflammatory bowel diseases. Front. Immunol. 2019, 10, 103389. [Google Scholar] [CrossRef] [Green Version]
- Pang, B.; Jin, H.; Liao, N.; Li, J.J.; Jiang, C.M.; Shao, D.Y.; Shi, J.L. Lactobacillus rhamnosus from human breast milk ameliorates ulcerative colitis in mice via gut microbiota modulation. Funct. Foods. 2021, 12, 5171–5181. [Google Scholar] [CrossRef]
- Yao, Y.; Cai, X.Y.; Fei, W.D.; Ye, Y.Q.; Zhao, M.D.; Zheng, C.H. The role of short-chain fatty acids in immunity, inflammation and metabolism. Crit. Rev. Food Sci. 2020, 10, 101080. [Google Scholar] [CrossRef]
- Liu, H.; Wang, J.; He, T.; Becker, S.; Zhang, G.L.; Li, D.F.; Ma, X. Butyrate: A double-edged sword for health? Adv. Nutr. 2018, 9, 21–29. [Google Scholar] [CrossRef] [PubMed] [Green Version]
- Bhatt, B.; Zeng, P.; Zhu, H.B.; Sivaprakasam, S.; Li, S.Y.; Xiao, H.Y.; Dong, L.X.; Shiao, P.; Kolhe, R.; Patel, N.; et al. GPR109a limits microbiota-induced IL-23 production to constrain ILC3-mediated colonic inflammation. J. Immunol. 2018, 200, 2905–2914. [Google Scholar] [CrossRef] [PubMed] [Green Version]
- Rooks, M.G.; Garrett, W.S. Gut microbiota, metabolites and host immunity. Nat. Rev. Immunol. 2016, 16, 341–352. [Google Scholar] [CrossRef]
- Kanauchi, O.; Serizawa, I.; Araki, Y.; Suzuki, A.; Andoh, A.; Fujiyama, Y.; Mitsuyama, K.; Takaki, K.; Toyonaga, A.; Sata, M.; et al. Germinated barley foodstuff, a prebiotic product, ameliorates inflammation of colitis through modulation of the enteric environment. J. Gastroenterol. 2003, 38, 134–141. [Google Scholar] [CrossRef] [PubMed]
- Mazmanian, S.K.; Round, J.L.; Kasper, D.L. A microbial symbiosis factor prevents intestinal inflammatory disease. Nature 2008, 453, 620–625. [Google Scholar] [CrossRef] [PubMed] [Green Version]
- Cheng, S.S.; Ma, X.; Geng, S.J.; Jiang, X.M.; Li, Y.; Hu, L.S.; Li, J.R.; Wang, Y.Z.; Han, X.Y. Fecal microbiota transplantation beneficially regulates intestinal mucosal autophagy and alleviates gut barrier injury. Msystems 2018, 3, 191–199. [Google Scholar] [CrossRef] [PubMed] [Green Version]
- Guo, X.Y.; Liu, X.J.; Hao, J.Y. Gut microbiota in ulcerative colitis: Insights on pathogenesis and treatment. J. Dig. Dis. 2020, 21, 147–159. [Google Scholar] [CrossRef]
- Anhe, F.F.; Roy, D.; Pilon, G.; Dudonne, S.; Matamoros, S.; Varin, T.V.; Garofalo, C.; Moine, Q.; Desjardins, Y.; Levy, E.; et al. A polyphenol-rich cranberry extract protects from diet-induced obesity, insulin resistance and intestinal inflammation in association with increased Akkermansia spp. population in the gut microbiota of mice. Gut 2015, 64, 872–883. [Google Scholar] [CrossRef] [Green Version]
- Xu, Y.Q.; Zhu, Y.; Li, X.T.; Sun, B.G. Dynamic balancing of intestinal short-chain fatty acids: The crucial role of bacterial metabolism. Trends Food Sci. Technol. 2020, 100, 118–130. [Google Scholar] [CrossRef]
- Shen, H.L.; Huang, L.H.; Dou, H.T.; Yang, Y.L.; Wu, H.J. Effect of trilobatin from lithocarpus polystachyus rehd on gut microbiota of obese rats induced by a high-fat diet. Nutrients 2021, 13, 891. [Google Scholar] [CrossRef]
- Mei, X.R.; Zhang, X.Y.; Wang, Z.G.; Gao, Z.Y.; Liu, G.; Hu, H.L.; Zou, L.; Li, X.L. Insulin sensitivity-enhancing activity of phlorizin is associated with lipopolysaccharide decrease and gut microbiota changes in obese and type 2 diabetes (db/db) mice. J. Agric. Food Chem. 2016, 64, 7502–7511. [Google Scholar] [CrossRef] [PubMed]







| Mediators | Groups | ||||
|---|---|---|---|---|---|
| NC | MC | SASP | L-STE | H-STE | |
| MPO (U/mgprot) | 0.07 ± 0.03 c | 0.23 ± 0.10 a | 0.10 ± 0.05 bc | 0.15 ± 0.07 b | 0.12 ± 0.06 bc | 
| IL-6 (pg/mL) | 2.31 ± 0.22 c | 3.30 ± 0.16 a | 2.62 ± 0.39 bc | 2.76 ± 0.40 b | 2.64 ± 0.30 bc | 
| IL-1β (pg/mL) | 2.62 ± 0.14 c | 3.70 ± 0.37 a | 2.84 ± 0.51 bc | 2.74 ± 0.44 bc | 2.36 ± 0.27 b | 
| TNF-α (pg/mL) | 30.44 ± 0.86 b | 38.49 ± 6.15 a | 29.29 ± 4.46 b | 28.31 ± 4.40 b | 25.97 ± 5.60 b | 
| LPS (pg/mL) | 2.90 ± 0.44 c | 4.33 ± 0.36 a | 3.28 ± 0.30 bc | 3.31 ± 0.14 bc | 3.37 ± 0.38 b | 
| IL-10 (pg/mL) | 20.34 ± 3.17 a | 14.16 ± 1.47 b | 17.45 ± 3.93 ab | 17.37 ± 3.42 ab | 18.20 ± 3.54 a | 
| TGF-β (pg/mL) | 47.66 ± 1.36 a | 41.41 ± 1.60 c | 43.44 ± 1.81 bc | 44.94 ± 1.96 b | 45.14 ± 2.05 b | 
| SOD (U/mgprot) | 843.42 ± 58.82 a | 640.74 ± 55.09 c | 737.87 ± 46.00 b | 738.59 ± 37.61 b | 767.09 ± 72.61 b | 
| GSH (mg/gprot) | 3.90 ± 0.70 a | 1.26 ± 0.32 d | 1.71 ± 0.64 cd | 2.37 ± 0.96 bc | 2.98 ± 0.82 ab | 
| MDA (nmol/mgprot) | 1.00 ± 0.14 d | 1.91 ± 0.22 a | 1.55 ± 0.22 b | 1.31 ± 0.26 bc | 1.25 ± 0.23 cd | 
| Groups | SCFAs (μg/g) | ||||||
|---|---|---|---|---|---|---|---|
| Acetic Acid | Propanoic Acid | Isobutyric Acid | Butyric Acid | Isovaleric Acid | Valeric Acid | Caproic Acid | |
| NC | 995.89 ± 80.17 b | 220.89 ± 21.03 b | 25.86 ± 1.64 a | 365.12 ± 88.77 a | 20.45 ± 2.16 a | 42.29 ± 1.87 a | 1.48 ± 0.51 a | 
| MC | 1307.18 ± 101.68 a | 290.96 ± 34.29 a | 13.76 ± 0.40 b | 139.97 ± 23.48 b | 10.60 ± 0.28 b | 31.38 ± 1.48 b | 0.82 ± 0.17 b | 
| SASP | 918.04 ± 137.65 b | 250.71 ± 25.97 ab | 16.44 ± 2.26 b | 179.87 ± 29.07 b | 12.29 ± 0.59 b | 27.73 ± 0.56 b | 0.80 ± 0.05 b | 
| L-STE | 907.52 ± 171.62 b | 269.21 ± 12.53 a | 16.54 ± 1.62 b | 301.65 ± 22.48 a | 11.92 ± 1.08 b | 32.92 ± 2.22 b | 0.84 ± 0.03 b | 
| H-STE | 879.19 ± 121.77 b | 286.76 ± 27.32 a | 14.91 ± 2.07 b | 315.01 ± 27.28 a | 11.63 ± 0.76 b | 29.25 ± 6.62 b | 0.84 ± 0.07 b | 
| Publisher’s Note: MDPI stays neutral with regard to jurisdictional claims in published maps and institutional affiliations. | 
© 2022 by the authors. Licensee MDPI, Basel, Switzerland. This article is an open access article distributed under the terms and conditions of the Creative Commons Attribution (CC BY) license (https://creativecommons.org/licenses/by/4.0/).
Share and Cite
He, X.-Q.; Liu, D.; Liu, H.-Y.; Wu, D.-T.; Li, H.-B.; Zhang, X.-S.; Gan, R.-Y. Prevention of Ulcerative Colitis in Mice by Sweet Tea (Lithocarpus litseifolius) via the Regulation of Gut Microbiota and Butyric-Acid-Mediated Anti-Inflammatory Signaling. Nutrients 2022, 14, 2208. https://doi.org/10.3390/nu14112208
He X-Q, Liu D, Liu H-Y, Wu D-T, Li H-B, Zhang X-S, Gan R-Y. Prevention of Ulcerative Colitis in Mice by Sweet Tea (Lithocarpus litseifolius) via the Regulation of Gut Microbiota and Butyric-Acid-Mediated Anti-Inflammatory Signaling. Nutrients. 2022; 14(11):2208. https://doi.org/10.3390/nu14112208
Chicago/Turabian StyleHe, Xiao-Qin, Dan Liu, Hong-Yan Liu, Ding-Tao Wu, Hua-Bin Li, Xin-Shang Zhang, and Ren-You Gan. 2022. "Prevention of Ulcerative Colitis in Mice by Sweet Tea (Lithocarpus litseifolius) via the Regulation of Gut Microbiota and Butyric-Acid-Mediated Anti-Inflammatory Signaling" Nutrients 14, no. 11: 2208. https://doi.org/10.3390/nu14112208
APA StyleHe, X.-Q., Liu, D., Liu, H.-Y., Wu, D.-T., Li, H.-B., Zhang, X.-S., & Gan, R.-Y. (2022). Prevention of Ulcerative Colitis in Mice by Sweet Tea (Lithocarpus litseifolius) via the Regulation of Gut Microbiota and Butyric-Acid-Mediated Anti-Inflammatory Signaling. Nutrients, 14(11), 2208. https://doi.org/10.3390/nu14112208
 
        





 
                         
       