Potential Use of Mobile Phone Applications for Self-Monitoring and Increasing Daily Fruit and Vegetable Consumption: A Systematized Review
Abstract
:1. Introduction
2. Materials and Methods
2.1. Search Strategy
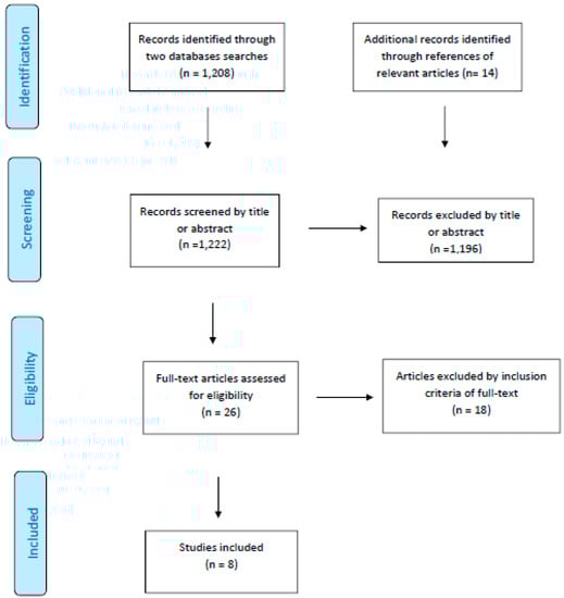
2.2. Selection Criteria and Data Collection
2.3. Data Extraction
2.4. Quality of Studies Included
3. Results
3.1. Increasing Daily Fruit and/or Vegetable Consumption as the Primary Outcome
3.2. Increasing Daily Fruit and/or Vegetable Consumption as a Secondary Outcome
3.3. Quality Appraisal and Risk of Bias in the Included Studies
4. Discussion
5. Conclusions
Supplementary Materials
Author Contributions
Funding
Acknowledgments
Conflicts of Interest
References
- Aune, D.; Giovannucci, E.; Boffetta, P.; Fadnes, L.T.; Keum, N.N.; Norat, T.; Greenwood, D.C.; Riboli, E.; Vatten, L.J.; Tonstad, S. Fruit and vegetable intake and the risk of cardiovascular disease, total cancer and all-cause mortality-A systematic review and dose-response meta-analysis of prospective studies. Int. J. Epidemiol. 2017, 46, 1029–1056. [Google Scholar] [CrossRef]
- He, K.; Hu, F.B.; Colditz, G.A.; Manson, J.E.; Willett, W.C.; Liu, S. Changes in intake of fruits and vegetables in relation to risk of obesity and weight gain among middle-aged women. Int. J. Obes. 2004, 28, 1569–1574. [Google Scholar] [CrossRef] [PubMed] [Green Version]
- Ezzati, M.; Lopez, A.D.; Rodgers, A.; Murray, C.J.L. Global and Regional Burden of Disease Attributable to Selected Major Risk Factors. Comparat. Q. Health Risks Global Reg. Burd. Dis. 2004, 257–280. [Google Scholar] [CrossRef]
- Nishida, C.; Uauy, R.; Kumanyika, S.; Shetty, P. The Joint WHO/FAO Expert Consultation on diet, nutrition and the prevention of chronic diseases: Process, product and policy implications. Public Health Nutr. 2004, 7, 245–250. [Google Scholar] [CrossRef]
- United States Department of Health and Human Services & United States Department of Agriculture 2015–2020 Dietary Guidelines for Americans. 8th Edition. Available online: https://health.gov/dietaryguidelines/2015/ (accessed on 5 February 2019).
- Her Majesty the Queen in Right of Canada, represented by the Minister of Health Canada. Eating Well with Canada’s FoodGuide. 2011. Available online: https://www.canada.ca/content/dam/hc-sc/migration/hc-sc/fn-an/alt_formats/hpfb-dgpsa/pdf/food-guide-aliment/view_eatwell_vue_bienmang-eng.pdf (accessed on 15 February 2019).
- Elmadfa, I.; Meyer, A.; Nowak, V.; Hasenegger, V.; Putz, P.; Verstraeten, R.; Remaut-DeWinter, A.M.; Kolsteren, P.; Dostálová, J.; Dlouhý, P.; et al. European Nutrition and Health Report 2009. Forum Nutr. 2009, 62, 1–405. [Google Scholar]
- Rekhy, R.; McConchie, R. Promoting consumption of fruit and vegetables for better health. Have campaigns delivered on the goals? Appetite 2014, 79, 113–123. [Google Scholar] [CrossRef] [PubMed]
- Marchesini, G.; Montesi, L.; El Ghoch, M.; Brodosi, L.; Calugi, S.; Dalle Grave, R. Long-term weight loss maintenance for obesity: A multidisciplinary approach. Diabetes Metab. Syndr. Obes: Targets Ther. 2016, 9, 37. [Google Scholar] [CrossRef]
- Proeschold-Bell, R.J.; Steinberg, D.M.; Yao, J.; Eagle, D.E.; Smith, T.W.; Cai, G.Y.; Turner, E.L. Using a holistic health approach to achieve weight-loss maintenance: Results from the Spirited Life intervention. Transl. Behav. Med. 2018. [Google Scholar] [CrossRef]
- Wolever, R.Q.; Dreusicke, M.H. Integrative health coaching: A behavior skills approach that improves HbA1c and pharmacy claims-derived medication adherence. BMJ Open Diabetes Res. Care 2016, 4, e000201. [Google Scholar] [CrossRef]
- Johnson, K.E.; Alencar, M.K.; Coakley, K.E.; Swift, D.L.; Cole, N.H.; Mermier, C.M.; Kravitz, L.; Amorim, F.T.; Gibson, A.L. Telemedicine-Based Health Coaching Is Effective for Inducing Weight Loss and Improving Metabolic Markers. Telemed. e-Health 2018. [Google Scholar] [CrossRef] [PubMed]
- World Health Organization (WHO) eHealth at WHO. Available online: https://www.who.int/ehealth/about/en/ (accessed on 5 February 2019).
- Bakirci-Taylor, A.L.; Reed, D.B.; McCool, B.; Dawson, J.A. mHealth Improved Fruit and Vegetable Accessibility and Intake in Young Children. J. Nutr. Educ. Behav. 2019. [Google Scholar] [CrossRef] [PubMed]
- Pohl, M. 325,000 Mobile Health Apps Available in 2017–Android Now the Leading mHealth Platform. Available online: https://research2guidance.com/325000-mobile-health-apps-available-in-2017/ (accessed on 21 February 2019).
- EMarketer Number of Smartphone Users Worldwide from 2014 to 2020 (In Billions). In Statista–The Statistics Portal. Available online: https://www.statista.com/statistics/330695/number-of-smartphone-users-worldwide/ (accessed on 21 February 2019).
- Patrick, K.; Griswold, W.G.; Raab, F.; Intille, S.S. Health and the Mobile Phone. Am. J. Prev Med. 2009, 35, 177–181. [Google Scholar] [CrossRef] [PubMed]
- Goggin, K.J.; Ellerbeck, E.F. Mobile Technology for Obesity Prevention A Randomized Pilot Study in Racial and Ethnic Minority Girls. Am. J. Prev Med. 2015, 46, 404–408. [Google Scholar] [CrossRef]
- Toro-Ramos, T.; Lee, D.-H.; Kim, Y.; Michaelides, A.; Oh, T.J.; Kim, K.M.; Jang, H.C.; Lim, S. Effectiveness of a Smartphone Application for the Management of Metabolic Syndrome Components Focusing on Weight Loss: A Preliminary Study. Metab. Syndr. Relat. Disord. 2017, 15, 465–473. [Google Scholar] [CrossRef] [PubMed]
- McClung, H.L.; Ptomey, L.T.; Shook, R.P.; Aggarwal, A.; Gorczyca, A.M.; Sazonov, E.S.; Becofsky, K.; Weiss, R.; Das, S.K. Dietary Intake and Physical Activity Assessment: Current Tools, Techniques, and Technologies for Use in Adult Populations. Am. J. Prev. Med. 2018, 55, e93–e104. [Google Scholar] [CrossRef] [PubMed]
- Hammersley, M.L.; Jones, R.A.; Okely, A.D.; Ave, N. Parent-Focused Childhood and Adolescent Overweight and Obesity eHealth Interventions: A Systematic Review and Meta-Analysis. J. Med. Int. Res. 2016, 18, e203. [Google Scholar] [CrossRef]
- Nguyen, B.; Kornman, K.P.; Baur, L.A. A review of electronic interventions for prevention and treatment of overweight and obesity in young people. Obes. Rev. 2011, 12, e298–e314. [Google Scholar] [CrossRef] [Green Version]
- Pomerleau, J.; Lock, K.; Knai, C.; Mckee, M. Interventions Designed to Increase Adult Fruit and Vegetable Intake Can Be Effective: A Systematic Review of the Literature. Nutr. Epidemiol. 2005, 2486–2495. [Google Scholar] [CrossRef]
- Mateo, G.F.; Granado-Font, E.; Ferré-Grau, C.; Montaña-Carreras, X. Mobile phone apps to promote weight loss and increase physical activity: A systematic review and meta-analysis. J. Med. Int. Res. 2015. [Google Scholar]
- Schaaf, M.; Chhabra, S.; Flores, W.; Feruglio, F.; Dasgupta, J.; Ruano, A.L. Does Information and Communication Technology Add Value to Citizen-Led Accountability Initiatives in Health? Experiences from India and Guatemala. Health Human Rights 2018, 20, 169–184. [Google Scholar]
- Wildevuur, S.E.; Simonse, L.W. Information and Communication Technology–Enabled Person-Centered Care for the “Big Five” Chronic Conditions: Scoping Review. J. Med. Int. Res. 2015, 17, e77. [Google Scholar] [CrossRef] [PubMed]
- Charlton, N.; Kingston, J.; Petridis, M.; Fletcher, B.C. Using Data Mining to Refine Digital Behaviour Change Interventions. In Proceedings of the 2017 International Conference on Digital Healt–DH ’17; ACM Press: New York, NY, USA, 2017; pp. 90–98. [Google Scholar] [Green Version]
- Duke University Systematic Reviews: The process: Types of Reviews. Available online: https://guides.mclibrary.duke.edu/sysreview (accessed on 22 February 2019).
- Dennison, L.; Morrison, L.; Conway, G.; Yardley, L.; Dennison, L. Opportunities and Challenges for Smartphone Applications in Supporting Health Behavior Change: Qualitative Study. J. Med. Int. Res. 2013, 15, e86. [Google Scholar] [CrossRef] [PubMed] [Green Version]
- Chatzipavlou, I.A.; Christoforidou, S.A.; Vlachopoulou, M. A recommended guideline for the development of mHealth Apps. mHealth 2016, 2, 1–7. [Google Scholar] [CrossRef] [PubMed]
- Sandberg, R.; Rollins, M. Business of Android Apps Development, 2nd ed.; Apress, 2011; ISBN 978-1-4302-5008-1. [Google Scholar]
- Mummah, S.A.; Mathur, M.; King, A.C.; Gardner, C.D.; Sutton, S. Mobile Technology for Vegetable Consumption: A Randomized Controlled Pilot Study in Overweight Adults. JMIR mHealth uHealth 2016, 4, e51. [Google Scholar] [CrossRef] [PubMed] [Green Version]
- Mummah, S.; Robinson, T.N.; Mathur, M.; Farzinkhou, S.; Sutton, S.; Gardner, C.D. Effect of a mobile app intervention on vegetable consumption in overweight adults: A randomized controlled trial. Int. J. Behav. Nutr. Phys. Act. 2017, 14, 1–10. [Google Scholar] [CrossRef]
- Elbert, S.P.; Dijkstra, A.; Oenema, A. A mobile phone app intervention targeting fruit and vegetable consumption:the efficacy of textual and auditory tailored health information tested in a randomized controlled trial. J. Med. Int. Res. 2016, 18. [Google Scholar] [CrossRef]
- Spring, B.; Schneider, K.; McFadden, H.G.; Vaughn, J.; Kozak, A.T.; Smith, M.; Moller, A.C.; Epstein, L.H.; DeMott, A.; Hedeker, D.; et al. Multiple Behavior Changes in Diet and Activity. Arch. Int. Med. 2012, 172, 789–796. [Google Scholar] [CrossRef] [PubMed]
- Nystrom, C.D.; Sandin, S.; Henriksson, P.; Henriksson, H.; Trolle-Lagerros, Y.; Larsson, C.; Maddison, R.; Ortega, F.B.; Pomeroy, J.; Ruiz, J.R.; et al. Mobile-based intervention intended to stop obesity in preschool-aged children: The MINISTOP randomized controlled trial. Am. J. Clin. Nutr. 2017, 105, 1327–1335. [Google Scholar] [CrossRef]
- Spring, B.; Pellegrini, C.; McFadden, H.G.; Pfammatter, A.F.; Stump, T.K.; Siddique, J.; King, A.C.; Hedeker, D. Multicomponent mHealth intervention for large, sustained change in multiple diet and activity risk behaviors: The make better choices 2 randomized controlled trial. J. Med. Int. Res. 2018, 20, e10528. [Google Scholar] [CrossRef]
- Kerr, D.A.; Harray, A.J.; Pollard, C.M.; Dhaliwal, S.S.; Delp, E.J.; Howat, P.A.; Pickering, M.R.; Ahmad, Z.; Meng, X.; Pratt, I.S.; et al. The connecting health and technology study: A 6-month randomized controlled trial to improve nutrition behaviours using a mobile food record and text messaging support in young adults. Int. J. Behav. Nutr. Phys. Act. 2016, 13, 1–14. [Google Scholar] [CrossRef]
- Partridge, S.R.; McGeechan, K.; Hebden, L.; Balestracci, K.; Wong, A.T.; Denney-Wilson, E.; Harris, M.F.; Phongsavan, P.; Bauman, A.; Allman-Farinelli, M. Effectiveness of a mHealth Lifestyle Program With Telephone Support (TXT2BFiT) to Prevent Unhealthy Weight Gain in Young Adults: Randomized Controlled Trial. JMIR mHealth uHealth 2015, 3, e66. [Google Scholar] [CrossRef] [PubMed] [Green Version]
- Mummah, S.A.; King, A.C.; Gardner, C.D.; Sutton, S. Iterative development of Vegethon: A theory-based mobile app intervention to increase vegetable consumption. Int. J. Behav. Nutr. Phys. Act. 2016, 13, 1–12. [Google Scholar] [CrossRef] [PubMed]
- Andreasen, A.R. Social Marketing: Its Definition and Domain. J. Public Policy Mark. 1994, 13, 108–114. [Google Scholar] [CrossRef]
- Food and Agriculture Organization of the United Nations. What Is a Serving? Available online: http://www.fao.org/giii/english/newsroom/focus/2003/fruitveg2.htm (accessed on 15 February 2019).
- Payne, J.E.; Turk, M.T.; Kalarchian, M.A.; Pellegrini, C.A. Defining Adherence to Dietary Self-Monitoring Using a Mobile App: A Narrative Review. J. Acad. Nutr. Diet. 2018, 118, 2094–2119. [Google Scholar] [CrossRef]
- Lieffers, J.R.L.; Hanning, R.M. Dietary assessment and self-monitoring: With nutrition applications for mobile devices. Can. J. Diet. Pract. Res. 2012, 73, 253–260. [Google Scholar] [CrossRef] [PubMed]
- Burke, L.; Wang, J.; Sevick, M. Self-Monitoring in Weight Loss: A Systematic Review of the Literature. J. Am. Diet. Assoc. 2012, 111, 92–102. [Google Scholar] [CrossRef] [PubMed]
- Burke, L.; Conroy, M.; Sereika, S.; Elci, O.; Styn, M.; Acharya, S.; Sevick, M.; Ewing, L.; Glanz, K. The Effect of Electronic Self-Monitoring on Weight Loss and Dietary Intake: A Randomized Behavioral Weight Loss Trial Lora. Obesity (Silver Spring, Md.) 2012, 1, 233–245. [Google Scholar] [CrossRef]
- Tang, J.; Abraham, C.; Stamp, E.; Greaves, C. How can weight-loss app designers’ best engage and support users? A qualitative investigation. Br. J. Health Psychol. 2015, 20, 151–171. [Google Scholar] [CrossRef] [PubMed]
- Turner-McGrievy, G.M.; Beets, M.W.; Moore, J.B.; Kaczynski, A.T.; Barr-Anderson, D.J.; Tate, D.F. Comparison of traditional versus mobile app self-monitoring of physical activity and dietary intake among overweight adults participating in an mHealth weight loss program. J. Am. Med. Inf. Assoc. 2013, 20, 513–518. [Google Scholar] [CrossRef] [PubMed] [Green Version]
- Roess, A. The Promise, Growth, and Reality of Mobile Health—Another Data-free Zone. New Engl. J. Med. 2017, 377, 2010–2011. [Google Scholar] [CrossRef] [PubMed]
- Liu, F.; Kong, X.; Cao, J.; Chen, S.; Li, C.; Huang, J.; Gu, D.; Kelly, T.N. Mobile phone intervention and weight loss among overweight and obese adults: A meta-analysis of randomized controlled trials. Am. J. Epidemiol. 2015, 181, 337–348. [Google Scholar] [CrossRef] [PubMed]
- Celis-Morales, C.; Livingstone, K.M.; Marsaux, C.F.M.; Forster, H.; O’Donovan, C.B.; Woolhead, C.; Macready, A.L.; Fallaize, R.; Navas-Carretero, S.; San-Cristobal, R.; et al. Design and baseline characteristics of the Food4Me study: A web-based randomised controlled trial of personalised nutrition in seven European countries. Genes Nutr. 2015, 10, 450. [Google Scholar] [CrossRef] [PubMed]

| Reference | Study Design | Duration | Type of Intervention and Target Population | Outcome | Effectiveness | Change in Fruit Consumption | Change in Vegetable Consumption |
|---|---|---|---|---|---|---|---|
| [32] | Randomized Controlled Pilot Study | 3 months | Self-monitored by mobile-phone application. Directed to overweight adults aged 18–50. Total: 17 participants (intervention: n = 8; control: n = 9). | Primary | ✓For vegetables | Fruit consumption not measured | Intervention group: +7.5 servings/day; Control group: −3.1 servings/day; Difference between groups: 10.6 servings/day |
| [33] | Randomized Controlled Trial | 2 months | Self-monitored by mobile-phone application. Directed to overweight adults aged 18–50. Total: 135 participants (intervention: n = 68; control: n = 67). | Primary | ✓For vegetables | Fruit consumption not measured | Intervention group: +0.7 servings/day; Control group: −1.7 servings/day; Difference between groups: 2.4 servings/day |
| [34] | Randomized Controlled Trial | 6 months | Self-monitored by mobile-phone application, text-based or audio-based health messages. Directed to adults aged 16–71 who had not yet succeeded in consuming the daily recommended fruit and vegetable consumption. Total: 146 participants (intervention: n = 88; control: n = 58). | Primary | ✓For fruits x For vegetables | Textual feedback condition: −0.6 pieces/ week; Auditory feedback condition: +3.3 pieces/week; Control group: +0.4 pieces/week; Differences between Textual- Control: −0.2; Differences between Auditory-Control: 3.7 | Non-significant difference |
| [35] | Randomized Controlled Trial (4-arm parallel groups) | 6 months (3 weeks of treatment and 20 weeks of follow-up) | Self-monitored by a PDA, remote coach support and financial incentives. Directed to adults aged 21-60 who eat <5 servings of fruits and vegetables a day, consume ≥8% daily calories from saturated fat; do <150 min/week of Physical Activity and watch >120 min/week of leisure screen time. Total: 204 participants (group A: n = 47; group B: n = 48; group C: n = 56; group D: n = 53). | Secondary | ✓For fruits and vegetables (only significant improvements in Behaviour C intervention) | Baseline vs. 3 weeks Behaviour A (targeted saturated fat and physical activity): +0.6 servings/day; Behaviour B (targeted fruit/vegetable intake and physical activity): +4.3 servings/day; Behaviour C (targeted fruit/vegetable intake and sedentary behaviours): +4.3 servings/day; Behaviour D (targeted saturated fat and sedentary behaviour): +0.5 servings/day | |
| [36] | Randomized Controlled Trial | 6 months | Self-monitored, informed and supported by a mobile-phone application, weekly graphic feedback and facultative dietitian contact for further support. Directed to parents of children aged 4.5. Total: 315 participants (intervention: n = 156; control: n = 159). | Secondary | x For fruits x For vegetables | Intervention group: +2.9 ± 78.9 g/day; Control group: −12.1 ± 87.9 g/day | Intervention group: −6.7 ± 42.1 g/day; Control group: −3.6 ± 39.7 g/day |
| [37] | Randomized Controlled Trial (3-arm parallel groups) | 9 months (6 months of treatment and 3 months of post-intervention follow-up) | Self-monitored by a mobile-phone application and an accelerometer, remote coaching by telephone and rewarding financial incentives. Directed to adults aged 18–65 characterized by those who eat <5 servings of fruits and vegetables a day, consume ≥8% daily calories from saturated fat; do <150 min/week of Physical Activity and watch >120 min/week of leisure screen time. Total: 212 participants (intervention A: n = 84; intervention B: n = 84; control: n = 44). | Secondary | ✓For fruits and vegetables | Baseline vs. 6 months Group A (Simultaneous): +6.6 servings/day; Group B (Sequential): +7.4 servings/day; Control group: +0.5 servings/day. | |
| [38] | Randomized Controlled Trial (3-arm parallel groups) | 6 months | Self-monitored by a mobile-phone application, dietary feedback messages and text messages via mobile-phone. Directed to young adults aged 18–30. Total: 212 participants (intervention A: n = 84; intervention B: n = 84; control: n = 44). | Primary | x For fruits x For vegetables | Group A: −0.2 ± 0.1 servings/day; Group B: −0.1 ± 0.1 servings/day; Control Group: −0.2 ± 0.1 servings/day; Between group difference in Mean change (p > 0.05) | Group A: +0.2 ± 0.1 servings/day; Group B: +0.4 ± 0.1 servings/day Control Group: +0.4 ± 0.1 servings/day; Between group difference in Mean change (p > 0.05) |
| [39] | Randomized Controlled Trial | 3 months | Self-monitored and trained by a mobile-phone application, text messages, e-mails, coach calls, diet booklet and access to resources. Directed to young adults aged 18–35 characterized by fruit intake <2 servings/day and vegetable intake <5 servings/day. Total: 248 participants (intervention: n = 123; control: n = 125). | Secondary | ✓For vegetables x For fruits | Non-significant difference | Intervention group: from 34.1% (baseline) to 64.3% (12 weeks) of people consuming ≥2 servings/day; Control group: from 36% (baseline) to 48% (12 weeks) of people consuming ≥2 servings/day |
© 2019 by the authors. Licensee MDPI, Basel, Switzerland. This article is an open access article distributed under the terms and conditions of the Creative Commons Attribution (CC BY) license (http://creativecommons.org/licenses/by/4.0/).
Share and Cite
Mandracchia, F.; Llauradó, E.; Tarro, L.; del Bas, J.M.; Valls, R.M.; Pedret, A.; Radeva, P.; Arola, L.; Solà, R.; Boqué, N. Potential Use of Mobile Phone Applications for Self-Monitoring and Increasing Daily Fruit and Vegetable Consumption: A Systematized Review. Nutrients 2019, 11, 686. https://doi.org/10.3390/nu11030686
Mandracchia F, Llauradó E, Tarro L, del Bas JM, Valls RM, Pedret A, Radeva P, Arola L, Solà R, Boqué N. Potential Use of Mobile Phone Applications for Self-Monitoring and Increasing Daily Fruit and Vegetable Consumption: A Systematized Review. Nutrients. 2019; 11(3):686. https://doi.org/10.3390/nu11030686
Chicago/Turabian StyleMandracchia, Floriana, Elisabet Llauradó, Lucia Tarro, Josep Maria del Bas, Rosa Maria Valls, Anna Pedret, Petia Radeva, Lluís Arola, Rosa Solà, and Noemi Boqué. 2019. "Potential Use of Mobile Phone Applications for Self-Monitoring and Increasing Daily Fruit and Vegetable Consumption: A Systematized Review" Nutrients 11, no. 3: 686. https://doi.org/10.3390/nu11030686
APA StyleMandracchia, F., Llauradó, E., Tarro, L., del Bas, J. M., Valls, R. M., Pedret, A., Radeva, P., Arola, L., Solà, R., & Boqué, N. (2019). Potential Use of Mobile Phone Applications for Self-Monitoring and Increasing Daily Fruit and Vegetable Consumption: A Systematized Review. Nutrients, 11(3), 686. https://doi.org/10.3390/nu11030686

