Next Article in Journal
Editorial for Special Issue “Remote Sensing of Precipitation Extremes”
Previous Article in Journal
SAM-Based Few-Shot Learning for Coastal Vegetation Segmentation in UAV Imagery via Cross-Matching and Self-Matching
 
 
Font Type:
Arial Georgia Verdana
Font Size:
Aa Aa Aa
Line Spacing:
Column Width:
Background:
Review

A Review of Recent Development of Geosynchronous Synthetic Aperture Radar Technique

1
Xi’an Institute of Space Radio Technology, China Academy of Space Technology, Xi’an 710100, China
2
Institute of Remote Sensing Satellite, China Academy of Space Technology, Beijing 100094, China
*
Author to whom correspondence should be addressed.
Remote Sens. 2025, 17(20), 3405; https://doi.org/10.3390/rs17203405 (registering DOI)
Submission received: 22 August 2025 / Revised: 28 September 2025 / Accepted: 9 October 2025 / Published: 11 October 2025
(This article belongs to the Section Satellite Missions for Earth and Planetary Exploration)

Abstract

Highlights

  • What are the main findings?
  • GEO SAR systems offer prominent advantages in dynamic Earth observation, demonstrating broad application prospects.
  • GEO SAR faces numerous challenges in the design of satellite orbits, radar systems, large deployable antennas, and ultra-wide swath imaging algorithms.
  • What is the implication of the main finding?
  • Ultra-large aperture antennas and imaging algorithms that account for spatial variations over large scenes are crucial for the development of a GEO SAR satellite.
  • GEO SAR systems with multi-frequency, fully-polarimetric, and high-resolution imaging capabilities represent an important direction for future development.

Abstract

As the world’s first geosynchronous (GEO) orbit synthetic aperture radar (SAR) satellite, LuTan-4 was successfully launched on 13 August 2023. It was developed by the China Academy of Space Technology, with which the authors are affiliated. This study presents a comprehensive review of the recent advancements in GEO SAR technology. The review first begins by summarizing key considerations in GEO SAR system design, including orbital parameters and synthetic aperture time, transmit power and antenna aperture, two-dimensional beam-steering, imaging parameters and non-ideal factors. In terms of GEO SAR signal processing, the article focuses on two fundamental models, i.e., the high-order slant-range model and the coupled space-variant signal model. It also introduces the current GEO SAR imaging algorithms. Furthermore, the study presents an analysis between GEO SAR and low-Earth orbit SAR systems, highlighting the superior capability of GEO SAR for large-scale surface dynamic processes. Finally, the paper outlines the future development directions and potential applications of GEO SAR technology.

1. Introduction

Synthetic aperture radar (SAR) is an active microwave remote sensing sensor capable of acquiring high-resolution two-dimensional (2D) imagery regardless of the weather conditions and daylight [1,2]. Unlike optical sensors, SAR achieves its range resolution through a wide signal bandwidth and attains azimuth resolution by coherent integration along the synthetic aperture formed by the radar’s motion. This imaging mechanism ensures that the 2D resolution of SAR imagery is essentially independent of the operating distance. Spaceborne SAR systems provide significant advantages for Earth observation, such as global coverage and large-area imaging capacity. Since the launch of SEASAT in 1978 [3], spaceborne SAR technology has undergone remarkable advancement and has been widely applied across numerous domains [4,5,6].
The geosynchronous (GEO) SAR system, operating at approximately 36,000 km altitude, demonstrates the following key advantages over low-Earth orbit (LEO) and airborne SAR platforms. First, it achieves hundreds of kilometers of swath width [7] and enables single-pass coverage of large geographic features such as entire lakes, agricultural regions, and ecological zones. Second, it provides the revisit time on the order of hours and supports dynamic process monitoring through frequent sampling. Third, it allows continuous target illumination for extended duration (up to several hours) and serves as an ideal illuminator for multi-platform bistatic SAR systems including GEO-LEO, GEO-airborne, and GEO-ground cooperative observation configurations [8,9,10,11].
The concept of GEO SAR was first proposed in 1983 by General Electric Company, featuring an S-band system with a 50° orbital inclination. This pioneering design utilized a large deployable antenna (15–30 m aperture) to achieve continental-scale coverage, enabling observation of the entire United States within three hours [12].
Over the past two decades, significant advancements have been achieved in both GEO SAR mission design and imaging algorithms, primarily driven by research institutions in Europe, the United States, and China [13]. Current GEO SAR systems can be categorized into several principal configurations, including the nearly zero inclination (NZI) GEO SAR with low transmit power [14,15,16,17], the distributed multiple-input multiple-output (MIMO) geostationary ARGOS system [18,19,20], the correlating SAR (CoSAR) for fast decorrelating scene observation [21,22,23], inclined GEO SAR systems for large-area observation [7,24], and subretrograde orbit GEO SAR systems, which exhibit reduced sensitivity to orbital velocity variations and minimize Earth rotation effects on imaging [25]. This taxonomy reflects the diverse approaches developed to address the unique challenges of GEO SAR implementation.
In China, researchers have made significant advancements in the GEO SAR system design [25,26,27,28,29,30], analysis of the effects of the ionosphere perturbation [31,32,33,34], advanced 2D space-variant signal processing algorithms for long integration time [35,36,37,38,39,40], and azimuth resolution analysis [41,42]. The research team from the China Academy of Space Technology (CAST) began the GEO SAR research in 2009, achieving critical milestones in the GEO SAR signal characterization, high-power payload design, large-aperture deployable mesh antenna technique, and long integration time imaging algorithm. This research culminated in the successful launch of China’s first GEO SAR satellite, LuTan-4, on 13 August 2023, following a development cycle initiated in 2016. Currently, the LuTan-4 satellite has completed the ground system commissioning and entered the operational phase.
This paper reviews the recent advances in GEO SAR technology, aiming to provide a valuable reference for researchers in this field. It focuses specifically on summarizing the progress in system design, signal processing algorithms, and application fields. The article is organized as follows. Section 2 introduces the key considerations in GEO SAR system design. Section 3 presents the research on signal models and imaging processing algorithms. Section 4 discusses the applications across various domains. Section 5 outlines the future development directions. Section 6 summarizes the key findings and contributions of this study.

2. Key Considerations in GEO SAR System Design

The objective of GEO SAR imaging is to acquire high signal-to-noise ratio (SNR) and high-resolution SAR imagery of ground observation areas. The SNR mainly depends on the radar operating range, transmit power, antenna gain, and imaging resolution. Since the orbital altitude of GEO satellites is over 30 times greater than that of LEO satellites, achieving high-SNR imagery requires the transmit power and antenna aperture for GEO SAR to be increased by more than an order of magnitude compared with LEO SAR systems.
SAR systems achieve high azimuth resolution by forming a long synthetic aperture through the along-track motion of the platform. For different GEO orbit configurations, the satellite’s relative motion with respect to the ground exhibits significant variations, which will result in non-uniform imaging performance throughout the orbit.
The synthetic aperture time in SAR imaging is determined by the required azimuth resolution, the radar’s operating range, and the satellite’s velocity relative to the ground. Compared with LEO SAR, GEO SAR operates at a much longer range and a lower relative velocity. Consequently, achieving an equivalent azimuth resolution requires the synthetic aperture time for GEO SAR to be hundreds of times longer than that of LEO SAR. This necessitates ultra-high frequency stability in the SAR system and requires consideration of ionospheric effects on imaging quality.
In GEO SAR imaging, the orbital parameters and synthetic aperture time, transmit power and antenna aperture, imaging parameters and non-ideal factors, and beam-steering method must be carefully considered to achieve an optimal balance between system cost and imaging performance.

2.1. Orbital Parameters and Synthetic Aperture Time

2.1.1. GEO Orbit and Satellite Ground Track

A larger orbital inclination results in a greater amplitude of the north–south oscillation in the ground track. Meanwhile, increased orbital eccentricity not only leads to a greater velocity difference between the perigee and apogee but also causes a dwell-time disparity across the orbit, thereby enhancing its asymmetry. High-resolution synthetic aperture imaging requires relative motion between the satellite and ground targets, which can be achieved by adjusting orbital inclination and eccentricity. A 0° inclination yields an east–west equatorial ground track, while inclinations > 0° will produce diverse ground track patterns (“droplet”, “figure-8”, or elliptical) depending on eccentricity and argument of perigee [43]. For example, with an orbital inclination of 16° and zero eccentricity, the resulting “figure-8” ground track is illustrated in Figure 1.
The satellite’s ground track directly influences its observable area, revisit time for specific target regions, and the curvature of the local orbital segment. It also determines the imaging geometry, the degree of azimuth–range coupling, and the computational load and complexity of data processing when a GEO SAR satellite observes a specific area. Under the configuration with 16° orbital inclination, incidence angles ranging from 15° to 60°, and a beam-steering angle of ±3°, the average revisit time over mainland China is approximately 2.5 h, with longer intervals at higher latitudes.

2.1.2. Design and Performance of Typical GEO SAR Systems

Ruiz-Rodon J. et al. introduced the concept of a low-power NZI-GEO SAR system [14,15]. This system exhibits distinct orbital characteristics, including the NZI orbit, an east–west ground track along the equator, a 24 h repeat cycle and coverage of mid-latitude regions. The longitude range of the ground track is controlled by the orbit eccentricity, and a larger eccentricity will lead to an increasement of the longitudinal coverage, while also amplifying the variation in the satellite’s relative velocity. Under the configuration with 0.1 eccentricity and a nominal longitude of 0°, the system achieves ±10.5° longitudinal coverage and a maximum relative velocity of 613 m/s, as shown in Figure 2. For the Ku-band NZI-GEO SAR system proposed in [14], a synthetic aperture time of 2 h is required to achieve the 15 m resolution. When the eccentricity is small (e.g., less than 0.1), the NZI-GEO SAR can provide real-time observation.
The GeoSTARe mission, initially proposed in 2014 as a hosted payload on geostationary communication satellites [16,17], represents another low-power NZI-GEO SAR system featuring a dual-frequency SAR payload architecture. Operating along an east–west ground track centered on a fixed longitude, this configuration reduces the development cost. The system integrates an L-band fixed beam (designed for snow cover observation with resolutions of 400 m at 1 h integration or 50 m at 8 h integration) with an X-band steerable beam (designed for flood and volcano monitoring, offering resolutions of 10 m with 6 h integration or 20 m with 3 h integration).
Inclined orbits are also commonly employed in GEO SAR systems. In 2003, the Jet Propulsion Laboratory proposed the Global Earthquake Satellite System (GESS) [7]. The primary objective of this system is to measure the deformation and movement of tectonic plates and faults through high-resolution, rapid-revisit global observations. The GESS plan incorporates a multi-layered satellite constellation comprising GEO, medium-earth orbit, and LEO satellites. Specifically, the GESS GEO SAR constellation comprises 10 satellites organized into five groups with a 60° orbital inclination, which reduces the synthetic aperture time to under 10 min for 20 m resolution imaging. Each pair of satellites within a group maintains a 180° orbital phase difference, enabling repeat-pass interferometry with a 12 h revisit period. This configuration provides continuous coverage of over 20% of the Earth’s surface and instantaneous imaging of more than 80% at any given time.
China’s LuTan-4 satellite operates in a 16° inclined GEO orbit, carrying an advanced L-band SAR system that integrates high resolution, wide coverage, multi-mode imaging, and lightweight design. The system provides all-weather, hourly observations of the Chinese mainland, coastal regions, exclusive economic zones, and key maritime areas such as the Western Pacific and Indian Ocean. As a crucial component of China’s space-based disaster monitoring network, the satellite supports not only emergency response but also serves diverse sectors such as land resources, seismology, hydrology, meteorology, marine science, agriculture, environmental protection, and forestry. With a maximum relative velocity of 850 m/s, the LuTan-4 satellite achieves 20 m resolution SAR imagery with a synthetic aperture time under 30 min.
In 2015, researchers at Cranfield University proposed a geosynchronous Laplace plane (GLP) orbit SAR system [24]. The GLP orbit, with an inclination of 7.4–7.5°, is a unique GEO orbit where gravitational perturbations from Earth’s non-spherical shape and external bodies (the Sun and Moon) mutually cancel out. This equilibrium significantly reduces the orbit-maintenance fuel requirements, extending the satellite’s operational lifetime from the conventional 15 years (typical for GEO communication satellites) to 20–30 years. Compared with the NZI-GEO SAR system, the GLP-orbit SAR system provides a wider observable range with revisit times of 0.5–1.5 h. With an orbital eccentricity of 0.08, the satellite achieves enhanced east–west motion range, improving resolution at mid- to high-latitude regions. The GLP-orbit GEO SAR satellite is designed primarily for SAR and interferometric SAR imaging, and achieves higher cost-effectiveness than ESA’s Sentinel missions. The extended satellite lifetime of over 20 years further enhances the feasibility of deploying GEO SAR constellations.
The relative velocities of the aforementioned NZI, inclined and GLP orbit GEO satellites vary significantly across the entire orbit. This results in substantial variations in synthetic aperture time, system sensitivity, ambiguity-to-signal ratio (ASR), etc., across the orbit, thereby leading to non-uniform imaging performance. To address this problem, Li et al. [25] proposed a novel subretrograde GEO SAR concept with an orbital inclination close to 180°, analyzing its revisit time, imaging characteristics, and system performance. As shown in Figure 3, the study evaluates key parameters, including full-orbit satellite velocity, azimuth resolution and revisit time, for a configuration with an ascending node at 110°.
The subretrograde GEO SAR system offers advantages over the inclined GEO SAR, including more uniform full-orbit velocity (Figure 3a), significantly minimized spatial variation in slant range history and consequently reduced influence of Earth’s rotation on the imaging performance (Figure 3b). However, when the inclination reaches 180°, there is an observation blind area near the equator for the subretrograde GEO SAR (Figure 3c). To address this limitation, solutions such as adjusting the orbital inclination or employing bistatic imaging modes have been proposed, as discussed in reference [25].

2.1.3. Summary

The system characteristics of GEO SAR systems with different orbit types are summarized in Table 1.
As shown in Table 1, larger orbital inclinations yield wider observable latitude ranges but require longer integration times and result in extended revisit times for target areas. The orbital configuration of a GEO SAR determines its observable region, revisit capability, maximum velocity relative to the ground, and synthetic aperture time required for the specific resolution. Given the constraints of scene decorrelation and limited satellite power resources, the single imaging duration cannot be extended indefinitely. Therefore, the selection of orbital parameters fundamentally limits the achievable resolution of the GEO SAR system.
For NZI-GEO SAR systems, achieving high-resolution imaging requires a synthetic aperture time on the order of hours, which increases the susceptibility to atmospheric propagation effects and variations in ground scene-scattering characteristics. Additionally, the observable area is primarily limited to mid-latitude regions, as both high-latitude and equatorial areas are excluded due to incidence angle constraints. Furthermore, the satellite’s relative velocity varies considerably throughout its orbit, even approaching 0 m/s at certain points, which prevents high-resolution observations during those orbital segments.
The inclined GEO SAR satellite has a wide observable latitude range. Higher orbital inclinations result in greater satellite relative velocity, thereby reducing the synthetic aperture time required for high-resolution imaging and minimizing the impact of atmospheric propagation effects and variations in ground target scattering. For GEO SAR satellites in the GLP orbit, the mutual cancelation of perturbing gravitational forces reduces the energy consumption and extends the operational lifetime.
The significant variation in the relative velocity of the inclined-orbit GEO SAR satellite leads to the non-uniform imaging performance across the orbit and complicates the design of radar imaging parameters. In contrast, the subretrograde orbit GEO SAR, with an orbital inclination near 180°, maintains almost constant relative velocity throughout its orbit while minimizing the Earth’s rotation effects. Additionally, a single satellite can achieve extensive longitudinal coverage. However, the system exhibits observation gaps in equatorial and high-latitude zones.

2.2. Transmit Power and Antenna Aperture

2.2.1. Requirements for GEO SAR Imaging

According to the radar equation given in [14,25], when the satellite’s relative velocity is high, a transmit power over ten times greater than that of LEO SAR is required to achieve comparable imaging resolution and system sensitivity. For example, for an L- or S-band GEO SAR system with a maximum relative velocity of 950 m/s, a peak transmit power greater than 50 kW is required to achieve a 5 m resolution and a noise equivalent sigma zero (NESZ) better than −22 dB.
The minimum antenna area required for a spaceborne SAR system can be expressed as [44].
A > 4 κ λ V s R s tan i c
In the equation, R s denotes the slant range between the radar and the scene, λ represents the incidence angle, V s corresponds to the satellite’s relative velocity, and κ is the system redundancy factor (typically > 3), which compensates for antenna gain losses and other operational uncertainties. For a GEO SAR satellite in a near-circular 18° inclination orbit, assuming an incidence angle of 50°, a redundancy factor of κ = 3 and a maximum relative velocity of 960 m/s, the minimum antenna area required for imaging is frequency-dependent: 345 m2 (L-band), 160 m2 (S-band), 99 m2 (C-band), and 53 m2 (X-band). Furthermore, higher orbital inclinations will increase the satellite’s relative velocity, necessitating a larger antenna area to maintain the high system sensitivity.
According to the preceding analysis, the minimum antenna area required for low-frequency GEO SAR systems reaches hundreds of square meters. This large-scale antenna must be compactly stowed within the satellite platform during launch and reliably deployed in orbit. The strict constraints imposed by the satellite platform and launch vehicle envelope demand efficient stowage configurations. Therefore, an antenna design with a high stowage ratio is essential. Compared with LEO SAR systems, GEO SAR systems present distinct requirements for antenna design, particularly in terms of antenna aperture and stowage ratio.
The altitude of the GEO SAR satellite is 40 to 60 times greater than that of LEO SAR satellites, resulting in significantly reduced beam steering requirements. A ±3° elevation steering range provides coverage across incidence angles from 10° to 61°, while a ±3° azimuth steering range enables observation swaths exceeding 3800 km.
Reflector antennas, which consist of a mesh deployable reflector supported by a circular or elliptical truss structure, provide an excellent stowage ratio [5,45]. Through shared reflector and deployment boom architectures, this configuration enables multi-band GEO SAR imaging at a reduced cost [46,47]. However, manufacturing and installation errors in the reflector surface will cause gain degradation, which can be approximated by
L m 685.8 δ λ 2
In the equation, δ denotes the antenna surface error (in mm) and L m represents the resulting antenna gain loss (in dB). As shown in Figure 4, the gain loss increases as surface errors become larger and radar frequencies become higher. For example, a surface error of 5 mm results in gain losses of 0.3 dB (L-band), 1.9 dB (S-band), 5.6 dB (C-band) and 17.6 dB (X-band). While conventional large deployable mesh reflectors typically achieve millimeter-level surface accuracy, high-frequency SAR systems demand even stricter precision.

2.2.2. Power and Antenna Design of Typical GEO SAR Systems

According to the radar equation, reducing the resolution and the satellite’s relative velocity can lower the requirements for transmit power and antenna aperture in a single GEO SAR satellite. This principle underpins the design of the NZI-GEO SAR system.
As proposed in [14], a Ku-band NZI-GEO SAR system with a 2.75 m antenna requires only a peak transmit power of only 1600 W, which is comparable to that of LEO SAR satellites. Figure 5 shows the mean transmit power versus orbital and antenna parameters for this system, which is designed for a 100 m resolution at a 20 cm wavelength. In comparison, the GeoSTARe mission employs a 6 m antenna and 2 kW of transmit power to achieve the resolutions of 50 m in the L-band and 10 m in the X-band simultaneously [16]. Furthermore, a C-band NZI-GEO SAR system with a minimal eccentricity (0.0039) is proposed in recent years [48,49]. This configuration uses a 7 m diameter reflector antenna and maintains remarkably low power consumption (350 W average), achieving an imaging resolution from 50 m to 5 km.
The NZI-GEO SAR mission utilizes a small orbital eccentricity (resulting in a lower relative velocity) and a medium resolution that is roughly an order of magnitude lower than that of LEO SAR. Consequently, the required transmit power and antenna aperture are comparable to those of conventional LEO SAR systems. This enables the SAR payload to be integrated onto a medium or even small satellite platform, significantly reducing the overall system cost. These NZI-GEO SAR systems are designed for medium-resolution imaging, making them suitable for large-scale Earth’s surface dynamic observation but not for high-resolution imaging applications.
Distributing the high transmit power and large antenna aperture required for high-resolution GEO SAR imaging across multiple small satellites via distributed imaging represents another effective strategy for reducing the requirements on any single satellite. The ARGOS system composed of distributed mini-satellite clusters operating in MIMO imaging mode was proposed in references [18,19,20]. As illustrated in Figure 6, this system employs a constellation in quasi-geostationary orbits. The ARGOS GEO SAR system offers several distinct advantages including high echo data acquisition efficiency through increased phase centers, a remarkable SNR improvement scaling with N2 (where N is the number of satellites) via coherent multi-satellite data fusion [18], and inherent fault tolerance. The distributed architecture ensures limited performance degradation in the case of the failure of an individual satellite.
For an L-band ARGOS GEO SAR system composed of 6 mini-satellites with an orbital inclination of 50°, the required antenna aperture for 10 m resolution imaging is 33 m2, and the average transmit power can be as low as 500 W. However, the mini-satellite cluster operation demands a sophisticated synchronization system for radar beams, timing, and frequencies across the satellites [50]. This configuration also imposes stringent requirements on both the orbital constellation design, maintenance, and imaging processing, particularly in separating interferometric phase components from the along-track and cross-track baselines [51].
NZI-GEO SAR systems can reduce the power and antenna aperture requirements per satellite, but this comes at the cost of a significantly longer synthetic aperture time. It will lead to a substantial increase in echo data volume and imaging processing difficulties due to the scattering decorrelation and ionospheric effects. The primary method to shorten the synthetic aperture time is to increase the orbital inclination, thereby raising the satellite’s relative velocity.
The GESS GEO SAR instrument is dominated by a very large deployable antenna. Because of the large antenna aperture of 30 m × 30 m, the SAR antenna is integrated with the spacecraft structure and subsystems [7]. With an inclination of 60°, the GESS GEO SAR system requires a peak transmit power of up to 60 kW. During disaster response operations, the GESS constellation can acquire an L-band SAR image with a 20 m resolution and 400 km swath width over most global regions within 10 min.
Compared with NZI-GEO SAR systems, GLP-orbit SAR systems provide a wider observable range while requiring lower transmit power and smaller antenna aperture than high-inclination GEO SAR systems. The GLP-orbit SAR satellite is equipped with dual X- and L-band SAR payloads. It uses left- and right-looking dual antennas to balance solar radiation pressure. The two antennas have a diameter of 13 m and operate at different frequencies to increase the imaging swath width.
Through a systematic evaluation of performance trade-offs and engineering constraints among alternative GEO SAR architectures, the LuTan-4 satellite incorporates an optimized design. As shown in Figure 7, this design features a large deployable reflector antenna exceeding 20 m in diameter, phased array feeds, a peak transmit power over 20 kW, and hybrid mechanical–electrical beam control achieved by combining antenna pointing and satellite attitude adjustment.
During the development of Lutan-4 satellite’s large deployable reflector antenna, the research team established an integrated optimization process for antenna electrical performance design, deployment dynamics simulation, structural dynamics analysis, and thermal analysis. Key technological breakthroughs were achieved in ultra-large aperture reflector antenna electrical performance, structural design, and deployment design. Following its launch, the satellite successfully performed four orbital maneuvers to reach its operational orbit, where the large reflector antenna was accurately deployed. Remote telemetry data and payload activation tests confirmed that the antenna’s performance fully complies with all design specifications.
The subretrograde GEO SAR system has an inclination close to 180°, resulting in a relative velocity of 6100 m/s. Consequently, to achieve a 5 m resolution image, the retrograde GEO SAR system requires an antenna aperture of 40 m and a peak transmit power exceeding 100 kW. Figure 8 compares the peak transmit power required at different positions for a conventional GEO SAR and the subretrograde GEO SAR [25]. Under the requirement of a 5 m resolution, the transmit power for the conventional system varies throughout its orbit, whereas for the subretrograde system, it remains constant.

2.2.3. Summary

Table 2 presents the transmit power and antenna aperture requirements for various GEO SAR systems.
As summarized in Table 2, as the orbital inclination increases from nearly 0° to nearly 180°, the satellite’s relative velocity rises correspondingly. This leads to greater demands for both transmit power and antenna aperture in the GEO SAR system.
The NZI-GEO satellite’s low relative velocity enables the use of a smaller antenna aperture and lower transmit power (comparable even to LEO SAR systems), which reduces both the satellite’s mass and development cost. This advantage allows the SAR payload to be hosted on a conventional communication satellite platform.
Inclined GEO SAR systems benefit from a shorter synthetic aperture time, but this comes at the cost of higher requirements for transmit power and antenna aperture. For instance, an L-band GEO SAR system with the orbital inclination exceeding 50° requires a transmit power of over 10 kW and the antenna aperture exceeding 500 m2 to achieve 20 m resolution.
The ARGOS system operates in a MIMO mode, distributing the requirements across multiple satellites. Consequently, each individual satellite needs significantly lower transmit power and a smaller antenna aperture. This distributed architecture improves the system reliability, as the failure of a single mini-satellite has a negligible impact on the overall system performance.
GEO SAR systems generally do not require a high level of antenna beam scanning capability. If the required antenna area reaches hundreds of square meters and the radar system operates in a low-frequency band with relaxed demands on antenna surface error, a large deployable reflector antenna with high stowage ratio will be the suitable choice.

2.3. Two-Dimensional Beam-Steering

In the Earth-Centered Inertial coordinate system, the satellite’s inertial velocity is its absolute velocity. In contrast, its track velocity represents the velocity along the ground track direction, which comprises both the inertial velocity and the ground target’s motion due to the Earth’s rotation. Within the local satellite coordinate system (SCS) defined in reference [26], the yaw angle is defined as the projection angle onto the SCS’s XOY plane, between the satellite’s inertial velocity and its track velocity. This yaw angle formulation is given in reference [52]
θ yaw = tan 1 ω e sin i cos ω + f μ a 3 1 e 2 1 + e cos f ω e sin i
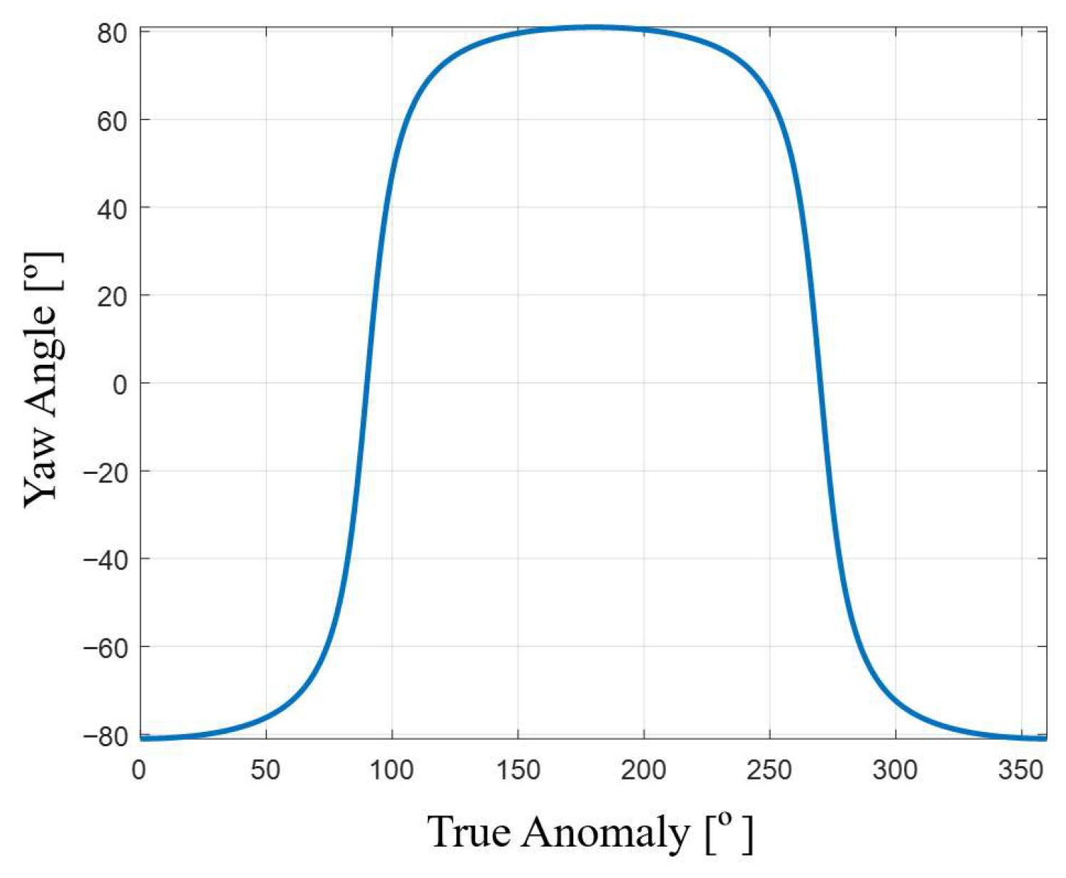
In which ω e denotes the Earth’s rotation rate, i the orbital inclination, e the eccentricity, ω the argument of perigee, f the true anomaly, μ the gravitational parameter, and a the semimajor axis. According to Equation (3), when the orbital inclination is 0°, the satellite’s inertial velocity aligns (or opposes) Earth’s rotation, resulting in a 0° yaw angle. The yaw angle increases with both orbital inclination and altitude. As shown in Figure 9, a GEO SAR system with an 18° inclination and 0.001 eccentricity exhibits a yaw angle variation in ±80° over its orbit. In contrast, the variation for a typical LEO SAR satellite, such as TerraSAR-X as shown in reference [53], is typically confined to within ±5° (specifically, less than ±4° for TerraSAR-X). A yaw angle as large as ±80° will introduce a large squint angle in GEO SAR imaging, leading to severe azimuth–range coupling in the echo signals and posing challenges for the error compensation and space-variant correction.
Many methods have been proposed to compensate for the effects of the Earth’s rotation by adjusting the satellite platform’s yaw angle or jointly adjusting its yaw and pitch angles [26,53,54,55,56]. The yaw-steering scheme requires controlling the yaw angle up to ±80°. Although the yaw-pitch steering scheme involves both axes, yaw control remains the primary focus. Therefore, both methods necessitate the implementation of large-angle yaw steering. For GEO SAR satellites, which typically have large masses and high moments of inertia, achieving a ±80° yaw maneuver via attitude control presents considerable engineering challenges.
To overcome the challenges of large-angle yaw maneuvers, the LuTan-4 satellite employs combined pitch-roll beam-steering instead of relying solely on yaw adjustments [57]. By modeling the relationship between the platform’s 3D attitude and the radar beam’s pointing direction, the required pitch and roll angles can be derived from the beam orientation of the zero-Doppler plane, given an initial look angle and azimuth angle. For a GEO SAR system with an 18° inclination and 0.001 eccentricity, the 2D beam-steering method reduces the maximum steering angle from ±80° (yaw-only) to just ±1° in pitch and ±2.2° in roll, as shown in Figure 10. The approach effectively corrects the equivalent squint angle and Doppler centroid in GEO SAR imaging. The small steering angles involved make the method practically feasible and energy-efficient.

2.4. Imaging Parameters and Non-Ideal Factors

2.4.1. Image Parameters

Due to the Earth’s rotation, most GEO SAR satellites with the exception of the subretrograde GEO SAR exhibit significant variations in relative velocity over their orbits. This motion characteristic results in that the Doppler frequency shifts depend on both the azimuth viewing angle and range look angle [26,52,58]. Consequently, a precise analysis of the azimuth ambiguity-to-signal ratio in GEO SAR imaging must account for the satellite’s orbital position, the antenna pattern characteristics, and the geographic location of the scene targets.
The synthetic aperture time for GEO SAR imaging varies continuously throughout the orbit. For an inclined GEO orbit, the satellite achieves its highest flight speed and shortest synthetic aperture time near the equator, while the longest synthetic aperture time occurs at high-latitude orbital positions. Consequently, the design of the radar payload’s single activation duration requires a balance between the image resolution requirement and the satellite’s power supply capacity.
Due to their significantly higher altitude, GEO SAR satellites exhibit a marked difference between the satellite’s relative velocity and the beam’s footprint speed. This results in an inherent sliding spotlight effect, similar to the sliding spotlight imaging mode. Consequently, the NESZ design of the GEO SAR system should account for the SNR improvement from azimuth synthetic aperture processing and range pulse compression. Furthermore, the NESZ of a GEO SAR system varies significantly over the orbit. This variation arises because a higher relative velocity shortens the synthetic aperture time, which reduces the azimuth compression gain.

2.4.2. Non-Ideal Factors

In frequency generator design, the synthetic aperture time of GEO SAR, which can reach hundreds of seconds, imposes high demands on system stability [59,60]. For instance, a clock stability of 5 × 10−15 is required for the GLP-orbit GEO SAR system to achieve a 10 m resolution at an average orbital velocity of 100 m/s [24]. To meet this requirement, the LuTan-4 satellite employs a high-precision rubidium atomic clock as its unified frequency source, with the frequency stability better than 1 × 10−12 per hour and frequency drift better than 5 × 10−13 per day. Compared with crystal oscillators, they offer an improvement in long-term frequency stability by two orders of magnitude, which is critical for maintaining long-term phase coherence and achieving high-resolution GEO SAR imaging.
The imaging performance of a SAR system is fundamentally determined by the transmit power and antenna aperture. Inclined and subretrograde orbit GEO SAR systems necessitate large-aperture antennas and transmit power reaching tens of kilowatts. When a single power amplifier is insufficient, the system must combine the output of multiple high-power amplifiers. The LuTan-4 satellite achieves effective power-combined transmission through more than 20 high-efficiency solid-state power amplifiers (each with an output exceeding 800 W), a phased array feed system and high-power-capacity cabling. To address the multipacting effect in high-power microwave components, the development team conducted extensive validation, performing hundreds of power tolerance and multipacting effect tests on critical elements such as the high-power cable. Furthermore, the system maintains exceptionally low levels of active reflected power, ensuring operational reliability.
To address the scattering decorrelation during the long synthetic aperture time of GEO SAR systems, studies in references [61,62] have analyzed the impact of temporal decorrelation on imaging. Statistical results from reference [14] indicate that for land observations, the L-band radar can maintain a scattering coherence greater than 0.8 over a 24 h period [63]. The LuTan-4 development team conducted ground verification experiments to validate the feasibility of long synthetic aperture time imaging, and successfully obtained SAR images with a 300 s integration time and 0.2 m azimuth resolution [64], as shown in Figure 11. These findings demonstrate that for L-band GEO SAR systems, temporal decorrelation has a relatively minor impact on imaging quality during the synthetic aperture time.
The scattering characteristics of the sea surface change rapidly. Under low sea states, the decorrelation time for the L-band can reach hundreds of milliseconds, whereas under high sea states, it can be as short as 10 milliseconds for C/X bands. These are far shorter than the synthetic aperture time of GEO SAR, making high-resolution imaging of the sea surface unachievable for a single GEO SAR satellite.
In 2014, researchers at the Microwaves and Radar Institute proposed an innovative X-band CoSAR system concept, as depicted in Figure 12. This system consists of two SAR platforms moving relatively along the azimuth direction, specifically designed to image fast-decorrelating scenes like sea surfaces [21,22,23]. The method leverages the fact that the inherent scattering properties of such scenes decorrelate rapidly, while their autocorrelation function decorrelates much more slowly over a timescale comparable to the synthetic aperture time. By jointly processing echoes simultaneously acquired by two satellites at distinct spatial positions, the system can estimate statistical parameters (including the autocorrelation function) for observed scenes. This approach shows significant potential for oceanographic applications where traditional coherence-based methods fail due to rapid temporal decorrelation. Consider a CoSAR system composed of two X-band GEO SAR satellites as an example. With an orbital inclination of 0.05°, an eccentricity of 0.005, and an antenna aperture of 15 m, the system requires an average power of 1 kilowatt to achieve an imaging resolution of 50 m and a swath width of 500 km.
The ionosphere’s impact is another important factor in low-frequency GEO SAR imaging [65]. Systems designed for a higher resolution are more susceptible to ionospheric effects. Higher resolution GEO SAR imaging suffers more severely from ionospheric effects. Analysis shows that intense ionospheric scintillation can induce resolution loss over 30% and degradation more than 7 dB in the peak sidelobe ratio for L-band 20 m-resolution imaging. The impact of ionospheric scintillation can be compensated for using autofocus algorithms based on echo data.
The ionospheric dispersion effect degrades the range imaging quality, while the spatial and temporal variations in the background ionosphere introduce nonlinear phase errors into azimuth focusing. Simulation experiments and the processing of real data from the LuTan-4 GEO SAR system indicate that for a 20 m resolution, the impact of the background ionosphere on image quality is negligible. However, when the resolution exceeds 10 m, it is necessary to estimate the total electron content (TEC) of the background ionosphere and compensate for its effects. The background TEC and its spatial variation across the imaging scene can be estimated using either split-spectral algorithms [66,67,68] or dual-frequency SAR systems.

3. GEO SAR Signal Processing

3.1. The Slant Range Model and Signal Model

A GEO SAR system must significantly extend its integration time to achieve the desired imaging resolution. This is due to the ultra-long operational range and relatively low orbital velocity compared with LEO SAR systems. For the LuTan-4 system, the integration time is larger than 300 s to achieve the 20 m resolution. This long integration time makes the satellite’s curved trajectory non-negligible, introducing significant range-variant and azimuth-variant effects into the echo signals. Moreover, the extended signal propagation distance invalidates the traditional “stop-and-go” signal model [69,70]. In response, researchers have developed advanced slant range and signal models specifically for GEO SAR to accurately characterize its unique imaging properties [36,37,42,43,71].
As shown in Figure 13, the original two-way slant range model for GEO SAR [69] can be expressed as
R t a = R S T t a R P + R S R t a R P = R T t a + R R t a
In the equation, R S T and R S R denote the vectors from the geocenter to the transmit and receive channels, respectively, and R S R t a = R S T t a + τ , t a is the azimuth time, and R P represents the vector from the geocenter to the target.
References [72,73,74] employ straight-line trajectory slant range models or their modified versions for GEO SAR. The approximation errors introduced by swath width and synthetic aperture length limit their effectiveness, particularly for large-scale imaging scenes spanning hundreds of kilometers where high-resolution images must be achieved.
The original two-way slant range model in Equation (4) is unsuitable for direct use in frequency-domain imaging algorithms. Consequently, high-order polynomial slant range models have been adopted in GEO SAR imaging to achieve higher fitting accuracy [40,75,76,77,78,79,80]. Among these, the fourth-order polynomial model in Equation (5) achieves an optimal balance between accuracy and computational efficiency, making it the predominant choice for characterizing the slant range history in GEO SAR [39].
R t a R 0 + k 1 t a + k 2 t a 2 + k 3 t a 3 + k 4 4 t a 2
In this equation, R 0 denotes the closest slant range from the radar to the target, and k i i = 1 , 2 , 3 , 4 is the i th-order polynomial coefficient. Furthermore, the curved trajectory of GEO SAR breaks the azimuth shift invariance assumption, introducing 2D variance in all coefficients. To solve the challenge of deriving the 2D spectrum under high-order polynomial models, the series reversion method is proposed in references [75,81,82].

3.2. Signal Processing Methods

GEO SAR imaging is characterized by a long synthetic aperture time, ranging from hundreds of seconds to several hours. During this period, the orbital segment is highly curved, while the observation swath width can reach several hundred kilometers. Consequently, conventional LEO SAR signal models fail to meet the accuracy requirement, and the echo signals exhibit severe azimuth–range coupling. Current imaging algorithms primarily address these challenges through two approaches, i.e., frequency-domain processing and time-domain processing.

3.2.1. Frequency-Domain Algorithms

For frequency-domain algorithms, references [41,83] extended the sub-aperture spectrum analysis and sub-aperture chirp scaling (CS) algorithms, respectively, to the GEO SAR imaging. However, these approaches approximate the satellite trajectory as a straight line within each sub-aperture, making them unsuitable for curved trajectories and limiting their application to low-resolution, small-scene scenarios. To overcome these limitations, researchers have developed improved CS algorithms [39,84,85], which improve the resolution and swath width by incorporating the curved trajectory effects and the impacts of range-variant effects on the Range Cell Migration (RCM) and azimuth focusing.
Based on this, researchers have further developed various algorithms to better handle the range-variant effects. These include the nonlinear CS (NCS) algorithm [40], the NUFFT-based 2D Stolt interpolation decoupling algorithm [86], the Omega-K algorithm [72], and the singular value decomposition (SVD)-based RCM correction algorithm [37,87]. These algorithms significantly improved the handling of range–azimuth coupling and expanded the achievable imaging swath of GEO SAR.
The curved trajectory of GEO SAR introduces significant azimuth variance, especially in squint imaging mode, which will degrade the azimuth focusing performance. To solve this problem, reference [35] proposed an RCM correction method that equalizes azimuth-variant effects via a high-order range compensation function. This approach extended the NCS processing from range dimension to azimuth dimension. Additionally, it employs an azimuth sub-band division to compensate for the influence of azimuth-variant effects on the azimuth focusing. However, this method will introduce grating lobes, and their impact worsens as the number of sub-bands increases, making it unsuitable for wide-swath imaging in the azimuth dimension.
Azimuth NCS has been widely used in GEO SAR imaging. To address both range-variant migration and azimuth-variant effects, reference [88] proposed a 2D-NCS method. Reference [89] presented another 2D-NCS algorithm that incorporates optimal azimuth polynomial compensation.
This method corrects range walk and reduces the influence of the azimuth variant effects, enabling the GEO SAR imaging at large squint angles. Alternatively, reference [90] introduced an algorithm based on the chirp-z transform and azimuth scaling, which simplifies the range processing and compensates for the linear variation in Doppler parameters. Meanwhile, reference [91] proposed an improved Omega-K algorithm integrated with cubic azimuth NCS processing.
In order to accurately characterize the 2D space-variance of the GEO SAR signal spectrum, a cascaded SVD-NCS algorithm and its enhanced version are proposed in [37,38]. These algorithms use SVD to analyze the 2D spectral space-variance. By precisely representing the spectrum using SVD-derived eigenvalues and applying an optimized range-walk correction function, they significantly reduce the azimuth-variant effects and improve the azimuth focusing performance.

3.2.2. Time-Domain Algorithms

Time-domain processing algorithms, such as the Back-Projection (BP) algorithm, perform azimuth imaging in the time domain. Although the BP algorithm suffers from comparatively high computational complexity compared with frequency-domain algorithms, it enables precise imaging for arbitrary orbital configuration and an observation area with significant topographic variations. In such scenarios, imaging processing using average scene height may fail to meet accuracy requirements, whereas the Digital Elevation Model (DEM)-assisted BP algorithm provides the precise imaging capability [92].
To address the computational burden, a fast BP algorithm using sub-apertures was introduced for GEO SAR in 2010, significantly improving processing efficiency [93]. Furthermore, a Cartesian coordinate-based fast BP algorithm for GEO SAR is proposed in [94], which incorporates the two-step spectrum compression and multi-level fusion techniques from straight-trajectory fast BP algorithms. This approach establishes an accurate imaging grid on the Earth’s surface and employs a 2D wavenumber spectrum compression function, substantially reducing the computational complexity. Additionally, to mitigate the influence of orbit errors, antenna vibration, and terrain relief on GEO SAR imaging quality, an autofocusing BP algorithm was proposed in reference [95].

3.2.3. Moving Target Imaging Algorithms

The algorithms mentioned above are primarily designed for stationary scenes. When it comes to moving targets, which are mainly categorized as ground moving targets or ship targets, prolonged observation time is necessary to achieve better detection and imaging performance. However, during the long synthetic aperture time, the translational motion of the targets severely degrades the coherent signal accumulation. Furthermore, in the case of ships, the complex three-dimensional (3D) swaying motion makes unified imaging of vessels highly challenging [96,97].
Reference [98] proposed a ground moving target velocity estimation method based on the non-uniform cubic phase function, which can estimate the 2D velocity of targets. In [99], precise simulations of GEO SAR ship target echoes are conducted. Building on this, reference [100] presents a high-resolution ship target imaging method for GEO SAR based on the modified discrete chirp modulation Fourier transform and applies sub-aperture inverse SAR (ISAR) processing to ship targets. Reference [101] introduced a signal separation method for GEO SAR ship targets, which removes the influence of micro-motion and separates the signals for different scatterers on the ship. Subsequently, the literature [102] proposed a micro-motion compensation method for GEO SAR ship targets based on the convolutional neural networks, generalized Radon–Fourier transform and the phase gradient autofocus processing.
Figure 14 presents the SAR + ISAR imaging results of ship targets acquired by a helicopter-borne SAR system with a long synthetic aperture time. The proposed SAR + ISAR imaging algorithm in [100] dynamically determines the sub-aperture time based on the sea state conditions, enabling precise azimuth focusing processing for ship targets. This approach effectively improves the image quality of the ship target, yielding clear and well-defined ship contours in the SAR image.

3.2.4. Summary

Frequency-domain imaging algorithms are generally more computationally efficient than time-domain algorithms. Unlike the NCS or Omega-K algorithms, the 2D NCS algorithm can simultaneously correct both range-variant and azimuth-variant effects, making it suitable for wide-swath and large-squint-angle imaging. The SVD-NCS algorithm accurately characterizes the 2D space-variance in the signal spectrum and significantly reduces both range and azimuth variance to deliver high-quality GEO SAR images. On the other hand, the Cartesian coordinate-based fast BP algorithm establishes an accurate imaging grid on the Earth’s surface. It incorporates the two-step spectrum compression and multi-level fusion techniques, achieving computational efficiency comparable to that of the frequency-domain algorithms. Overall, the imaging algorithms developed to date cover the imaging requirements of various GEO SAR systems with different resolutions. These algorithms are summarized in Table 3.
The LuTan-4 SAR has an observation swath larger than 500 km, with the data volume for each scene exceeding 500 GB. Its imaging processor employs the Cartesian coordinate-based fast BP algorithm and utilizes graphics processing unit (GPU)-based parallel processing to further reduce the processing time. Generating a 500 km × 500 km wide-swath SAR image takes less than 2 h. Given the significant reduction in hardware costs, computational efficiency improvement methods based on hardware-based parallel processing are becoming increasingly attractive.

4. Application Fields of GEO SAR

Unlike typical LEO SAR satellites, which require months to achieve full coverage, GEO SAR satellites can observe the entire territory of China within two days. Their revisit time is reduced to 2–5 h, and temporal sampling resolution is improved by two orders of magnitude. This capability is especially valuable for monitoring short-growth-cycle crops. Furthermore, while typical LEO SAR satellites fly in a north–south direction, which is less ideal for observing east–west oriented scenes, the unique “droplet-shaped” or “figure-8-shaped” ground tracks of GEO SAR effectively overcome this orientation limitation.
Additionally, unlike LEO systems that require image mosaicking due to their narrow swaths, GEO SAR systems can provide seamless imagery over hundreds of kilometers without stitching. These advantages make GEO SAR particularly suitable for large-scale dynamic surface monitoring, with critical applications in disaster mitigation, land use observation, and other areas as detailed in reference [5].
When disasters occur, GEO SAR satellites can perform high-frequency observation of the large-scale affected areas. By acquiring SAR image pairs before and after the event and performing change detection processing, pixels with significant changes in scattering characteristics are identified. Subsequent target-based image analysis then detects the disaster-impacted zones and tracks their dynamic evolution [103]. Furthermore, GEO SAR enables ground scene classification by analyzing the backscattering properties of terrain features, which allows each pixel to be categorized into specific land-cover types. Deep learning-based semantic segmentation methods demonstrate powerful automatic feature extraction and high classification accuracy [104]. Applied to the large-scene SAR image of Jiangxi Province, the method clearly distinguished the land cover types such as urban areas, water bodies and forest areas, achieving an overall classification accuracy of 84.55%.
The LuTan-4 satellite has an imaging swath width larger than 500 km, enabling medium-to-high resolution coverage of large areas with a single pass. It serves users in sectors including emergency management, natural resources, meteorology, and water resources. However, the distribution of the LuTan-4 SAR imagery is subject to legal and policy restrictions, making it accessible only to authorized institutional users. As a result, this paper is unable to present specific imaging examples from LuTan-4. The data from the LuTan-4 is expected to be integrated into the national scientific data-sharing platform in the future, allowing general users to access the raw echo data free of charge upon application.

5. Prospects for Future Development of GEO SAR Technology

The future development of GEO SAR technology may focus on the following directions: integration observation between GEO SAR and LEO SAR or optical satellites, artificial intelligence (AI)-driven onboard processing to handle the massive data volumes, and synergies with multi-frequency and multi-polarization missions for Earth system science.

5.1. Integration of GEO SAR with LEO SAR and Optical GEO Systems

GEO SAR offers a dwell time of hours over the observation areas, which is a two to three orders of magnitude increase over the seconds-level dwell time of the LEO SAR. This makes it particularly advantageous as an external illuminator in the GEO-airborne or GEO-LEO bistatic imaging. Key issues in such GEO-based bistatic SAR systems involve the formation optimization of the bistatic imaging geometry and mitigating the azimuth ambiguity due to GEO SAR’s inherently low PRF. Additionally, The GEO SAR and GEO optical satellites can operate in formation flying to observe the same area. The fusion of multi-source data leverages their complementary advantages, thereby improving the accuracy of land cover classification and target recognition.

5.2. AI-Driven Onboard Processing to Handle Massive Data Volumes

The continuous improvement in the resolution of GEO SAR poses increasing challenges for downlinking and processing the massive data. AI technology can be utilized to achieve the high-ratio intelligent compression and screening of regions of interest, thereby significantly reducing the time required for data transmission. Furthermore, AI can enhance the intelligence of GEO SAR by utilizing the deep learning models to perform on-board processing such as land cover classification, target detection and recognition. This paradigm shifts the downlink content from raw echo data to high-value information, substantially reducing the response time to sudden events.

5.3. Synergies with Multi-Frequency and Multi-Polarization Missions

Ground scenes exhibit different scattering characteristics in different frequency bands. By performing precise registration and fusion processing of multi-frequency SAR images, multi-frequency fused SAR images can be obtained. Multi-frequency GEO SAR systems combine the advantages of strong penetration capability of the low-frequency system and the high resolution of the high-frequency system. The multi-frequency system can be used to detect the hidden targets under the vegetation cover and distinguish between different ground objects with similar scattering characteristics in the single-frequency SAR image. Similarly to the multi-frequency SAR imagery, multi-polarization SAR data also contains richer scattering information from ground objects, demonstrating significant advantages in biomass estimation, soil moisture measurement, and land cover classification et al.
Figure 15 presents the imaging results from a C- and Ku-band helicopter-borne SAR campaign conducted in southern China, covering an observed scene of approximately 3 km × 1.5 km with a resolution of 0.3 m. Figure 15a and Figure 15b are the SAR images of the C-band and Ku-band, respectively. Figure 15c is the color-coded display of the dual-frequency imaging results, where the red and green components represent the C-band and Ku-band, respectively. Figure 15d is a zoomed-in view of the dual-frequency fused image. The fused image has a stronger sense of depth compared with single-frequency SAR images, especially in building areas, where different scattering characteristics are provided, giving the buildings a 3D appearance. The strong penetration capability of the low-frequency signal and the strong reflectivity of the high-frequency signal are also evident in the scattering differences between farmland and vegetation.

6. Conclusions

This paper reviews the recent advances in GEO SAR technology. First, it introduces key considerations in GEO SAR system design. As orbital inclination increases, the observable latitude range expands, but the integration time and revisit time lengthen. The NZI-GEO SAR requires a synthetic aperture time on the order of hours to achieve high-resolution imaging, and its observable area is limited to mid-latitude regions. The inclined GEO SAR satellite has a wide observable latitude range and can reduce synthetic aperture time to several minutes. The subretrograde orbit GEO SAR satellite maintains nearly uniform relative velocity and consistent imaging performance across the orbit.
As orbital inclination increases, the required transmit power and antenna aperture for GEO SAR imaging become larger. The NZI-GEO SAR has the lowest development cost. While the inclined GEO SAR offers a shorter synthetic aperture time, it imposes stringent demands on transmit power and antenna aperture. The ARGOS system distributes the high transmit power and large antenna aperture needed for high-resolution imaging across multiple small satellites.
A large orbital yaw angle introduces a large squint angle in the imaging geometry, leading to the severe azimuth–range coupling in the signal and challenges for the space-variant correction. The pitch-roll beam-steering method reduces the maximum steering angle to a few degrees, thereby improving the feasibility and reducing the fuel consumption for satellite attitude control.
The design of GEO SAR imaging parameters should consider the performance variation across the entire orbit. LuTan-4 utilizes a high-precision rubidium atomic clock, with the frequency stability better than 1 × 10−12 per hour. When a single power amplifier is insufficient, the system should employ power combining from multiple high-power amplifiers. To ensure operational reliability, power tolerance and multipacting effect tests should be performed. Since the decorrelation time of the sea surface is much shorter than the synthetic aperture time, CoSAR achieves the high-resolution image by jointly processing echo signals simultaneously acquired by two satellites at distinct spatial positions. For L-band systems achieving a 5 m resolution, the impact of ionospheric effects on image quality cannot be neglected. Background ionospheric TEC and its spatial variations can be estimated using either split-spectral algorithms or dual-frequency SAR systems.
In terms of imaging processing, the curved trajectory of GEO satellites makes the straight-line slant range model and the “stop-and-go” assumption invalid. It is necessary to use high-order polynomials to represent the GEO SAR slant range history. This paper analyzes the performance of both time-domain algorithms and improved frequency-domain algorithms for large-scale GEO SAR imaging. Additionally, various processing algorithms have been developed to address challenges arising from the 3D swaying motion of ship targets.
The study further compares the advantages of GEO SAR over LEO SAR systems and outlines the future development directions. GEO SAR provides the dwell times of several hours over target areas, offering significant benefits as an external illuminator in bistatic imaging. The fusion of multi-source data from GEO SAR and GEO optical satellites leverages their complementary advantages. Furthermore, AI technology can reduce data transmission demands and improve the autonomy of GEO SAR systems. The fusion of multi-frequency or multi-polarization data demonstrates strong potential for biomass estimation, soil moisture measurement, and land cover classification et al.

Funding

This research was funded by the National Key Research and Development Program of China under Grant 2022YFB3902400.

Data Availability Statement

No new data were created or analyzed in this study.

Conflicts of Interest

The authors declare no conflict of interest.

Abbreviations

The following abbreviations are used in this manuscript:
CASTChina Academy of Space Technology
SARSynthetic Aperture Radar
2DTwo-Dimensional
GEOGeosynchronous
LEOLow-Earth Orbit
NZINearly Zero Inclination
MIMOMultiple-Input Multiple-Output
CoSARCorrelating SAR
SNRSignal-to-Noise Ratio
GESSGlobal Earthquake Satellite System
GLPGeosynchronous Laplace Plane
ASRAmbiguity-to-Signal Ratio
NESZNoise Equivalent Sigma Zero
SCSSatellite Coordinate System
TECTotal Electron Content
CSChirp Scaling
RCMRange Cell Migration
NCSNonlinear Chirp Scaling
SVDSingular Value Decomposition
BPBack Projection
DEMDigital Elevation Model
3DThree-Dimensional
ISARInverse Synthetic Aperture Radar
GPUGraphics Processing Unit
AIArtificial Intelligence

References

  1. Moreira, A.; Prats-Iraola, P.; Younis, M.; Krieger, G.; Hajnsek, I.; Papathanassiou, K.P. A tutorial on synthetic aperture radar. IEEE Geosci. Remote Sens. Mag. 2013, 1, 6–43. [Google Scholar] [CrossRef]
  2. Curlander, J.C.; Mcdonough, R.N. Synthetic Aperture Radar: Systems and Signal Processing, 1st ed.; Wiley: New York, NY, USA, 1991; pp. 1–20. [Google Scholar]
  3. Delnore, V. Regional integration, validation, and application of SEASAT-A satellite scatterometer (SASS) data. In Proceedings of the OCEANS ’78, Washington, DC, USA, 6–8 September 1978; p. 397. [Google Scholar]
  4. Sun, G.C.; Liu, Y.; Xiang, J.; Liu, W.; Xing, M.; Chen, J. Spaceborne synthetic aperture radar imaging algorithms: An overview. IEEE Geosci. Remote Sens. Mag. 2022, 10, 161–184. [Google Scholar] [CrossRef]
  5. Moreira, A.; Krieger, G.; Hajnsek, I.; Papathanassiou, K.; Younis, M.; Lopez-Dekker, P.; Huber, S.; Villano, M.; Pardini, M.; Eineder, M.; et al. Tandem-L: A highly innovative bistatic SAR mission for global observation of dynamic processes on the earth’s surface. IEEE Geosci. Remote Sens. Mag. 2015, 3, 8–23. [Google Scholar] [CrossRef]
  6. Wu, B.; Liu, C.; Chen, J. A review of spaceborne high-resolution spotlight/sliding spotlight mode SAR imaging. Remote Sens. 2025, 17, 38. [Google Scholar] [CrossRef]
  7. Raymond, C.A.; Madsen, S. GESS: A 20-Year Plan to Enable Earthquake Prediction, 1st ed.; Jet Propulsion Laboratory: Pasadena, CA, USA, 2003; pp. 50–84. [Google Scholar]
  8. Xiao, P.; Liu, B.; Guo, W. ConGaLSAR: A constellation of geostationary and low earth orbit synthetic aperture radar. IEEE Geosci. Remote Sens. Lett. 2020, 17, 2085–2089. [Google Scholar] [CrossRef]
  9. Wu, J.; Sun, Z.; Huang, Y.; Yang, J.; Lv, Y.; Wang, Z. Geosynchronous spaceborne-airborne bistatic SAR: Potentials and prospects. In Proceedings of the 2015 IEEE Radar Conference, Johannesburg, South Africa, 27–30 October 2015. [Google Scholar]
  10. Sun, Z.; Wu, J.; Huang, Y.; Yang, J.; Yang, H.; Yang, X. Performance analysis and mission design for inclined geosynchronous spaceborne-airborne bistatic SAR. In Proceedings of the 2015 IEEE Radar Conference, Johannesburg, South Africa, 27–30 October 2015. [Google Scholar]
  11. An, H.; Wu, J.; Sun, Z.; Yang, J.; Huang, Y.; Yang, H. Topology design for geosynchronous spaceborne-airborne multistatic SAR. IEEE Geosci. Remote Sens. Lett. 2018, 15, 1715–1719. [Google Scholar] [CrossRef]
  12. Tomiyasu, K.; Pacelli, J. Synthetic aperture radar imaging from an inclined geosynchronous orbit. IEEE Trans. Geosci. Remote Sens. 1983, GE-21, 324–329. [Google Scholar] [CrossRef]
  13. Hobbs, S.; Mitchell, C.; Forte, B.; Holley, R.; Snapir, B.; Whittaker, P. System design for geosynchronous synthetic aperture radar missions. IEEE Trans. Geosci. Remote Sens. 2014, 52, 7750–7763. [Google Scholar] [CrossRef]
  14. Ruiz-Rodon, J.; Broquetas, A.; Makhoul, E.; Guarnieri, A.; Rocca, F. Nearly zero inclination geosynchronous SAR mission analysis with long integration time for earth observation. IEEE Trans. Geosci. Remote Sens. 2014, 52, 6379–6391. [Google Scholar] [CrossRef]
  15. Guarnieri, A.; Hu, C. Geosynchronous and geostationary SAR: Face to face comparison. In Proceedings of the EUSAR 2016: 11th European Conference on Synthetic Aperture Radar, Hamburg, Germany, 6–9 June 2016. [Google Scholar]
  16. Hobbs, S.; Guarnieri, A.; Wadge, G.; Schulz, D. GeoSTARe initial mission design. In Proceedings of the 2014 IEEE Geoscience and Remote Sensing Symposium, Quebec City, QC, Canada, 13–18 July 2014. [Google Scholar]
  17. Wadge, G.; Guarnie, A.; Hobbs, S.; Schulz, D. Potential atmospheric and terrestrial applications of a geosynchronous radar. In Proceedings of the 2014 IEEE Geoscience and Remote Sensing Symposium, Quebec City, QC, Canada, 13–18 July 2014. [Google Scholar]
  18. Guarnieri, A.; Broquetas, A.; Recchia, A.; Rocca, F.; Ruiz-Rodon, J. Advanced radar geosynchronous observation system: ARGOS. IEEE Geosci. Remote Sens. Lett. 2015, 12, 1406–1410. [Google Scholar] [CrossRef]
  19. Guarnieri, A.; Broquetas, A.; López-Dekker, F.; Rocca, F. A geostationary MIMO SAR swarm for quasi-continuous observation. In Proceedings of the 2015 IEEE International Geoscience and Remote Sensing Symposium, Milan, Italy, 26–31 July 2015. [Google Scholar]
  20. Guarnieri, A.M.; Bombaci, O.; Catalano, T.F.; Germani, C.; Koppel, C.; Rocca, F.; Wadge, G. ARGOS: A fractioned geosynchronous SAR. Acta Astronaut. 2019, 164, 444–457. [Google Scholar] [CrossRef]
  21. López-Dekker, P.; Rodriguez-Cassola, M.; Zan, F.; Krieger, G.; Moreira, A. Correlating synthetic aperture radar (CoSAR). IEEE Trans. Geosci. Remote Sens. 2016, 54, 2268–2284. [Google Scholar] [CrossRef]
  22. López-Dekker, P.; Rodriguez-Cassola, M.; Zan, F.; Krieger, G. Imaging ocean surface statistics using geosynchronous Correlating SAR (CoSAR) EUSAR. In Proceedings of the EUSAR 2016: 10th European Conference on Synthetic Aperture Radar, Berlin, Germany, 3–5 June 2014. [Google Scholar]
  23. Rodriguez-Cassola, M.; López-Dekker, P.; Prats-Iraola, P.; Zan, F.; Krieger, G.; Moreira, A. CoSAR: Geometrical analysis and image formation assessment. In Proceedings of the EUSAR 2016: 11th European Conference on Synthetic Aperture Radar, Hamburg, Germany, 6–9 June 2016. [Google Scholar]
  24. Hobbs, S.E.; Sanchez, J.P.; Kingston, J. Extended lifetime Laplace plane GEO SAR mission design. In Proceedings of the IET International Radar Conference 2015, Hangzhou, China, 14–16 October 2015. [Google Scholar]
  25. Li, C.; Zhang, Q.; Liu, J.; Han, G.; Liu, B.; Duan, C.; Lu, Z. Subretrograde geosynchronous SAR: Parameter design and performance analysis. IEEE J. Sel. Top. Appl. Earth Obs. Remote Sens. 2023, 17, 68–83. [Google Scholar]
  26. Chen, J.; Sun, G.C.; Xing, M.; Yang, J.; Li, Z.; Jing, G. A two-dimensional beam-steering method to simultaneously consider doppler centroid and ground observation in GEOSAR. IEEE J. Sel. Top. Appl. Earth Obs. Remote Sens. 2017, 10, 161–167. [Google Scholar] [CrossRef]
  27. Chen, J.; Sun, G.; Xing, M.; Yang, J.; Ni, C.; Zhu, Y.; Shu, W.; Liu, W. A parameter optimization model for geosynchronous SAR sensor in aspects of signal bandwidth and integration time. IEEE Geosci. Remote Sens. Lett. 2016, 13, 1374–1378. [Google Scholar] [CrossRef]
  28. Li, C.; He, M. Timing design for geosynchronous SAR. Electron. Lett. 2016, 52, 868–870. [Google Scholar] [CrossRef]
  29. Long, T.; Dong, X.; Hu, C.; Zeng, T. A new method of zero-doppler centroid control in GEO SAR. IEEE Geosci. Remote Sens. Lett. 2011, 8, 512–516. [Google Scholar] [CrossRef]
  30. Long, T.; Hu, C.; Ding, Z.; Dong, X.; Tian, W.; Zeng, T. Geosynchronous SAR: System and Signal Processing, 1st ed.; Springer Nature: Singapore, 2018; pp. 27–74. [Google Scholar]
  31. Guarnieri, A.M.; Leanza, A.; Recchia, A.; Tebaldini, S.; Venuti, G. Atmospheric phase screen in GEO-SAR: Estimation and compensation. IEEE Trans. Geosci. Remote Sens. 2018, 56, 1668–1679. [Google Scholar] [CrossRef]
  32. Ji, Y.; Zhang, Q.; Zhang, Y.; Dong, Z.; Yao, B. Spaceborne P-band SAR imaging degradation by anisotropic ionospheric irregularities: A comprehensive numerical study. IEEE Trans. Geosci. Remote Sens. 2020, 58, 5516–5526. [Google Scholar] [CrossRef]
  33. Hu, C.; Li, Y.; Dong, X.; Wang, R.; Ao, D. Performance analysis of L-band geosynchronous SAR imaging in the presence of ionospheric scintillation. IEEE Trans. Geosci. Remote Sens. 2017, 55, 159–172. [Google Scholar] [CrossRef]
  34. Ji, Y.; Zhang, Q.; Zhang, Y.; Dong, Z. Impacts of flowing ionospheric irregularities on L-band geosynchronous SAR azimuth imaging. In Proceedings of the EUSAR 2018: 12th European Conference on Synthetic Aperture Radar, Aachen, Germany, 4–7 June 2018. [Google Scholar]
  35. Sun, G.; Xing, M.; Wang, Y.; Yang, J.; Bao, Z. A 2-D space-variant chirp scaling algorithm based on the RCM equalization and subband synthesis to process geosynchronous SAR data. IEEE Trans. Geosci. Remote Sens. 2014, 52, 4868–4880. [Google Scholar]
  36. Li, C.; He, M. A generalized chirp-scaling algorithm for geosynchronous orbit SAR staring observations. Sensors 2017, 17, 1058. [Google Scholar] [CrossRef] [PubMed]
  37. Chen, J.; Sun, G.; Xing, M.; Wang, Y.; Li, Z.; Zhang, Q.; Liu, L.; Dai, C. A TSVD-NCS Algorithm in Range-Doppler Domain for Geosynchronous Synthetic Aperture Radar. IEEE Geosci. Remote Sens. Lett. 2016, 13, 1631–1635. [Google Scholar] [CrossRef]
  38. Chen, J.; Sun, G.; Xing, M.; Liang, B.; Gao, Y. Focusing improvement of curved trajectory spaceborne SAR based on optimal LRWC preprocessing and 2-D singular value decomposition. IEEE Trans. Geosci. Remote Sens. 2019, 57, 4246–4258. [Google Scholar] [CrossRef]
  39. Hu, C.; Liu, Z.; Long, T. An improved CS algorithm based on the curved trajectory in geosynchronous SAR. IEEE J. Sel. Top. Appl. Earth Obs. Remote Sens. 2012, 5, 795–808. [Google Scholar] [CrossRef]
  40. Hu, C.; Long, T.; Liu, Z.; Zeng, T.; Tian, Y. An improved frequency domain focusing method in geosynchronous SAR. IEEE Trans. Geosci. Remote Sens. 2014, 52, 5514–5528. [Google Scholar]
  41. Hu, C.; Long, T.; Zeng, T.; Liu, F.; Liu, Z. The accurate focusing and resolution analysis method in geosynchronous SAR. IEEE Trans. Geosci. Remote Sens. 2011, 49, 3548–3563. [Google Scholar] [CrossRef]
  42. Chen, J.; Sun, G.; Wang, Y.; Guo, L.; Xing, M.; Gao, Y. An analytical resolution evaluation approach for bistatic GEOSAR based on local feature of ambiguity function. IEEE Trans. Geosci. Remote Sens. 2018, 56, 2159–2169. [Google Scholar] [CrossRef]
  43. Hu, C.; Chen, Z.; Li, Y.; Dong, X.; Hobbs, S. Research progress on geosynchronous synthetic aperture radar. Fundam. Res. 2021, 1, 346–363. [Google Scholar] [CrossRef]
  44. Freeman, A.; Johnson, W.T.K.; Huneycutt, B.; Jordan, R.; Hensley, S.; Siqueira, P. The “Myth” of the minimum SAR antenna area constraint. IEEE Trans. Geosci. Remote Sens. 2000, 38, 320–324. [Google Scholar] [CrossRef]
  45. Huber, S.; Almeida, F.; Villano, M.; Younis, M.; Krieger, G.; Moreira, A. Tandem-L: Technical perspective on future spaceborne SAR sensors for earth observation. IEEE Trans. Geosci. Remote Sens. 2018, 56, 4792–4807. [Google Scholar] [CrossRef]
  46. Hoffman, P.; Bhan, R.; Mora, V.; Edelstein, W.; Kahn, D.; Xaypraseuth, P.; Arenas, D.; Waldman, J.; Ferdowsi, B.; Shaffer, S.; et al. NASA-ISRO synthetic aperture radar (NISAR) mission: System integration & test. In Proceedings of the 2022 IEEE Aerospace Conference (AERO), Big Sky, MA, USA, 5–12 March 2022. [Google Scholar]
  47. Rosen, P.; Hensley, S.; Shaffer, S.; Edelstein, W.; Kim, Y. The NASA-ISRO SAR (NISAR) mission: Dual-band radar instrument preliminary design. In Proceedings of the 2017 IEEE International Geoscience and Remote Sensing Symposium (IGARSS), Fort Worth, TX, USA, 23–28 July 2017. [Google Scholar]
  48. Morante, D.; Cornara, S.; Sciarra, M.; Carna, S.; Imre, E.; Ayala, C.; Centuori, S. Multi-disciplinary optimization of the low-thrust orbit raising for the hydroterra Earth Explorer mission. Acta Astronaut. 2022, 201, 564–575. [Google Scholar] [CrossRef]
  49. Almeida, V.; Matar, J.; Rodriguez-Cassola, M.; Moreira, A.; Haagmans, R.; Bensi, P. Orbit, performance and observation scenarios for ESA’s earth explorer mission proposal hydroterra. In Proceedings of the 2021 IEEE International Geoscience and Remote Sensing Symposium, Brussels, Belgium, 11–16 July 2021. [Google Scholar]
  50. Sun, X.; Chen, L.; Zhou, Z.; Du, H.; Huang, X. Impact analysis and compensation methods of frequency synchronous errors in distributed geosynchronous synthetic aperture radar. Remote Sens. 2024, 16, 1470. [Google Scholar] [CrossRef]
  51. Krieger, G.; Moreira, A.; Fiedler, H.; Hajnsek, I.; Werner, M.; Younis, M.; Zink, M. TanDEM-X: A satellite formation for high-resolution SAR interferometry. IEEE Trans. Geosci. Remote Sens. 2007, 45, 3317–3341. [Google Scholar] [CrossRef]
  52. Chen, J.; Sun, G.; Wang, Y.; Xing, M.; Zhang, Y.; Gao, Y. Performance improvement and system design of Geo-SAR using the yaw steering. IEEE Sens. J. 2017, 17, 6268–6278. [Google Scholar] [CrossRef]
  53. Fiedler, H.; Boerner, E.; Mittermayer, J.; Krieger, G. Total zero doppler steering—A new method for minimizing the doppler centroid. IEEE Geosci. Remote Sens. Lett. 2005, 2, 141–145. [Google Scholar] [CrossRef]
  54. Zhang, Q.; Yin, W.; Ding, Z.; Zeng, T.; Long, T. An optimal resolution steering method for geosynchronous orbit SAR. IEEE Geosci. Remote Sens. Lett. 2014, 11, 1732–1736. [Google Scholar]
  55. Chang, F.; Li, D.; Dong, Z. An accurate 2-D attitude steering method for GEO SAR antenna with zero doppler centroid. IEEE Geosci. Remote Sens. Lett. 2024, 21, 1–5. [Google Scholar] [CrossRef]
  56. Scharf, D.P. Analytic yaw–pitch steering for side-looking SAR with numerical roll algorithm for incidence angle. IEEE Trans. Geosci. Remote Sens. 2012, 50, 3587–3594. [Google Scholar] [CrossRef]
  57. Zhao, B.J.; Zhang, Q.J. The staring mode properties and performance of Geo-SAR satellite with reflector antenna. Remote Sens. 2022, 14, 1609. [Google Scholar] [CrossRef]
  58. Chen, J.; Sun, G.C.; Yang, J.; Xing, M.; Bao, Z.; Zhang, Q. Systematic analysis of challenges and solutions in geosynchronous synthetic aperture radar. In Proceedings of the 2015 IEEE 5th Asia-Pacific Conference on Synthetic Aperture Radar (APSAR), Singapore, 1–4 September 2015. [Google Scholar]
  59. Jiang, T.; Li, C.; Huang, P.; He, Y.; Li, D. Impact of frequency generator stability in geosynchronous SAR. In Proceedings of the 2015 IET International Radar Conference, Hangzhou, China, 14–16 October 2015. [Google Scholar]
  60. Krieger, G.; Cassola, M.; Younis, M.; Metzig, R. Impact of oscillator noise in bistatic and multistatic SAR. IEEE Geosci. Remote Sens. Lett. 2006, 3, 424–428. [Google Scholar] [CrossRef]
  61. Bruno, D.; Hobbs, S. Radar imaging from geosynchronous orbit: Temporal decorrelation aspects. IEEE Trans. Geosci. Remote Sens. 2010, 48, 2924–2929. [Google Scholar] [CrossRef]
  62. Recchia, A.; Guarnieri, A.M.; Broquetas, A.; Leanza, A. Impact of scene decorrelation on geosynchronous SAR data focusing. IEEE Trans. Geosci. Remote Sens. 2016, 54, 1635–1646. [Google Scholar] [CrossRef]
  63. Morishita, Y.; Hanssen, R. Temporal decorrelation in L-, C-, and X-band satellite radar interferometry for pasture on drained peat soils. IEEE Trans. Geosci. Remote Sens. 2015, 53, 1096–1104. [Google Scholar] [CrossRef]
  64. Li, C.; He, M.; Zhu, Y.; Li, G.; Liu, B. Imaging experiment with long integrated time and curved trajectory for geosynchronous orbit SAR. Chin. Space Sci. Technol. 2015, 35, 17–22. [Google Scholar]
  65. Li, D.; Zhu, X.; Dong, Z.; Yu, A.; Zhang, Y. Background tropospheric delay in geosynchronous synthetic aperture radar. Remote Sens. 2020, 12, 3081. [Google Scholar] [CrossRef]
  66. Jehle, M.; Frey, O.; Small, D.; Meier, E. Measurement of ionospheric TEC in spaceborne SAR data. IEEE Trans. Geosci. Remote Sens. 2010, 48, 2460–2468. [Google Scholar] [CrossRef]
  67. Zhou, F.; Xing, M.D.; Xia, X.G.; Zhang, J.J.; Sun, G.C.; Bao, Z. Measurement and correction of the ionospheric TEC in P-band ISAR imaging. IEEE Geosci. Remote Sens. Lett. 2015, 12, 1755–1759. [Google Scholar] [CrossRef]
  68. Gomba, G.; Parizzi, A.; Zan, F.; Eineder, M.; Bamler, R. Toward operational compensation of ionospheric effects in SAR interferograms: The split-spectrum method. IEEE Trans. Geosci. Remote Sens. 2016, 54, 1446–1461. [Google Scholar] [CrossRef]
  69. Li, C.; He, M. Signal characteristics analysis of GEO SAR. In Proceedings of the 2013 IET International Radar Conference, Xi’an, China, 14–16 April 2013. [Google Scholar]
  70. Li, D.; Dong, Z.; Wu, M.; Yu, A.; Zhang, Y. A novel processing method for GEO SAR. In Proceedings of the 2019 6th Asia-Pacific Conference on Synthetic Aperture Radar (APSAR), Xiamen, China, 26–29 November 2019. [Google Scholar]
  71. Hu, B.; Jiang, Y.; Zhang, S.; Zhang, Y.; Yeo, T. Generalized omega-K algorithm for geosynchronous SAR image formation. IEEE Geosci. Remote Sens. Lett. 2015, 12, 2286–2290. [Google Scholar] [CrossRef]
  72. Tian, Y.; Hu, C.; He, Q.; Dong, X.; Long, T.; Zeng, T. Adaptive frequency domain imaging algorithm in geosynchronous SAR. In Proceedings of the IET International Radar Conference 2015, Hangzhou, China, 14–16 October 2015. [Google Scholar]
  73. Huang, L.; Qiu, X.; Hu, D.; Ding, C. Focusing of medium-earth-orbit SAR with advanced nonlinear chirp scaling algorithm. IEEE Trans. Geosci. Remote Sens. 2011, 49, 500–508. [Google Scholar] [CrossRef]
  74. Wu, X.; Zhang, S.; Xiao, B. An advanced equivalent slant range model and image formation in geosynchronous SAR. In Proceedings of the 2012 International Workshop on Microwave and Millimeter Wave Circuits and System Technology, Chengdu, China, 19–20 April 2012. [Google Scholar]
  75. Bao, M.; Liao, Y.; Tian, Z.; Xing, M.; Li, Y. Imaging algorithm for GEO SAR based on series reversion. In Proceedings of the 2011 IEEE CIE International Conference on Radar, Chengdu, China, 24–27 October 2011. [Google Scholar]
  76. Ding, Z.; Yin, W.; Zhang, T.; Zhang, Z. Geosynchronous SAR imaging algorithm research. In Proceedings of the 2016 IEEE 13th International Conference on Signal Processing (ICSP), Chengdu, China, 6–9 November 2016. [Google Scholar]
  77. Zhao, B.; Qi, X.; Song, H.; Wang, R.; Zhang, Z.; Jiang, H. A new approach for spotlight geosynchronous SAR data focusing. In Proceedings of the 2013 IEEE International Geoscience and Remote Sensing Symposium, Melbourne, Australia, 21–26 July 2013. [Google Scholar]
  78. Wu, Y.; Huang, L.; Zhang, B.; Wang, X.; Qi, X. An accurate and efficient BP algorithm based on precise slant range model and rapid range history construction method for GEO SAR. Remote Sens. 2023, 15, 5191. [Google Scholar] [CrossRef]
  79. Zhou, B.; Qi, X.; Zhang, H. An accurate GEO SAR range model for ultralong integration time based on mth-order taylor expansion. Remote Sens. 2021, 13, 255. [Google Scholar] [CrossRef]
  80. Chang, F.; Li, D.; Dong, Z.; Huang, Y.; He, Z.; Chen, X. Elevation spatial variation analysis and compensation in GEO SAR imaging. Remote Sens. 2021, 13, 1888. [Google Scholar] [CrossRef]
  81. Chen, J.; Zhang, J.; Liang, B.; Yang, D. A general method of series reversion for synthetic aperture radar imaging. IEEE Geosci. Remote Sens. Lett. 2022, 19, 1–5. [Google Scholar] [CrossRef]
  82. Neo, Y.L.; Wong, F.; Cumming, I. A two-dimensional spectrum for bistatic SAR processing using series reversion. IEEE Geosci. Remote Sens. Lett. 2007, 4, 93–96. [Google Scholar] [CrossRef]
  83. Bao, M.; Li, Y.C.; Xing, M.D.; Wang, W.L.; Li, C.P. Analysis of the characteristics of geosynchronous SAR in the elliptic orbit and a study of imaging methods. J. Xidian Univ. 2010, 37, 1033–1041. [Google Scholar]
  84. Bao, M.; Zhou, P.; Bao, Z.; Li, Y.C.; Xing, M.D.; Wang, W.L. An improved cs imaging algorithm for GEO SAR based on curve trajectory model. J. Electron. Inf. Technol. 2011, 33, 2686–2693. [Google Scholar] [CrossRef]
  85. Bao, M.; Xing, M.D.; Li, Y.C. Chirp scaling algorithms for GEO SAR based on fourth-order range equation. Electron. Lett. 2012, 48, 41. [Google Scholar] [CrossRef]
  86. Zhang, X.; Huang, P.M.; Wang, W.W.; Yang, X.C. 2-D stolt interpolation to correct coupling algorithm for GEO SAR imaging. J. Signal Process. 2016, 32, 1418–1424. [Google Scholar]
  87. You, D.; Sun, G.C.; Li, Y.C.; Chen, J.L.; Xing, M.D. Two-dimension SVD imaging method for GEO SAR. Syst. Eng. Electron. 2018, 40, 2200–2206. [Google Scholar]
  88. Zeng, T.; Yang, W.; Ding, Z.; Liu, D.; Long, T. A refined two-dimensional nonlinear chirp scaling algorithm for geosynchronous earth orbit SAR. Prog. Electromagn. Res. 2013, 143, 19–46. [Google Scholar] [CrossRef]
  89. Zhang, T.; Ding, Z.; Tian, W.; Zeng, T.; Yin, W. A 2-D nonlinear chirp scaling algorithm for high squint GEO SAR imaging based on optimal azimuth polynomial compensation. IEEE J. Sel. Top. Appl. Earth Obs. Remote Sens. 2017, 10, 5724–5735. [Google Scholar] [CrossRef]
  90. Li, C.; He, M. Imaging algorithm for geosynchronous orbit SAR based on chirp_z transform and azimuth scaling. J. Electron. Inf. Technol. 2015, 37, 1736–1742. [Google Scholar]
  91. Li, D.; Wu, M.Q.; Sun, Z.Y.; He, F.; Dong, Z. Modeling and processing of two-dimensional spatial-variant geosynchronous SAR data. IEEE J. Sel. Top. Appl. Earth Obs. Remote Sens. 2015, 8, 3999–4009. [Google Scholar] [CrossRef]
  92. Li, Y.; Dong, X.; Cui, K.; Hu, C.; Ao, D.; Long, T. DEM-assisted back-projection algorithm in high resolution geosynchronous SAR imaging. In Proceedings of the 2016 IEEE International Geoscience and Remote Sensing Symposium, Beijing, China, 10–15 July 2013. [Google Scholar]
  93. Li, C.; Zhang, H.; Tan, X. An improved fast back-projection algorithm for geosynchronous SAR imaging. Mod. Def. Technol. 2010, 38, 77–82. [Google Scholar]
  94. Chen, Q.; Liu, W.; Sun, G.C.; Chen, X.; Han, L.; Xing, M. A fast cartesian back-projection algorithm based on ground surface grid for GEO SAR focusing. IEEE Trans. Geosci. Remote Sens. 2021, 60, 1–14. [Google Scholar] [CrossRef]
  95. Ding, Z.; Zhu, K.; Zhang, T.; Li, L.; Wang, Y.; Wang, G.; Gao, Y.; Wei, Y. An autofocus back projection algorithm for GEO SAR based on minimum entropy. IEEE Trans. Geosci. Remote Sens. 2022, 60, 1–14. [Google Scholar] [CrossRef]
  96. Xiong, W.; Zhang, Y.; Dong, X.; Cui, C.; Liu, Z.; Xiong, M. A novel ship imaging method with multiple sinusoidal functions to match rotation effects in geosynchronous SAR. Remote Sens. 2020, 12, 2249. [Google Scholar] [CrossRef]
  97. Zhang, Y.; Xiong, W.; Dong, X.; Hu, C.; Sun, Y. GRFT-based moving ship target detection and imaging in geosynchronous SAR. Remote Sens. 2018, 10, 2002. [Google Scholar] [CrossRef]
  98. Meizi, M.; Hu, C.; Dong, X.; Li, Y.; Cui, C. Velocity estimation of multiple moving targets in single-channel geosynchronous SAR. IEEE Trans. Geosci. Remote Sens. 2020, 58, 5861–5879. [Google Scholar]
  99. Zhang, X.; Liu, B.; Li, G.T.; Lin, C.C.; Nie, S.K.; Liu, X. Echo simulation method of ship target for Geosynchronous SAR. In Proceedings of the 2019 6th Asia-Pacific Conference on Synthetic Aperture Radar (APSAR), Xiamen, China, 26–29 November 2019. [Google Scholar]
  100. Zhang, S.; Li, J.W.; Yang, J. High-resolution geosynchronous SAR imaging of ship target. In Proceedings of the 2019 6th Asia-Pacific Conference on Synthetic Aperture Radar (APSAR), Xiamen, China, 26–29 November 2019. [Google Scholar]
  101. Yu, J.; Yu, Z.; Gao, Y.; Li, C. Signal separation in GEO SAR imaging of maneuvering ships by removing micro-motion effect. IEEE J. Sel. Top. Appl. Earth Obs. Remote Sens. 2022, 15, 788–803. [Google Scholar] [CrossRef]
  102. Yu, J.; Yu, Z.; Li, C. GEO SAR imaging of maneuvering ships based on time–frequency features extraction. IEEE Trans. Geosci. Remote Sens. 2022, 60, 1–21. [Google Scholar] [CrossRef]
  103. Amitrano, D.; Martino, G.; Iodice, A.; Riccio, D.; Ruello, G. Unsupervised rapid flood mapping using sentinel-1 GRD SAR images. IEEE Trans. Geosci. Remote Sens. 2018, 56, 3290–3299. [Google Scholar] [CrossRef]
  104. Xia, J.; Yokoya, N.; Adriona, B.; Zhang, L.; Li, G.; Wang, Z. A benchmark high-resolution GaoFen-3 SAR dataset for building semantic segmentation. IEEE J. Sel. Top. Appl. Earth Obs. Remote Sens. 2021, 14, 5950–5963. [Google Scholar] [CrossRef]
Figure 1. The “figure-8” ground track of the GEO SAR satellite with an inclination of 18° and the revisit time over mainland China.
Figure 1. The “figure-8” ground track of the GEO SAR satellite with an inclination of 18° and the revisit time over mainland China.
Remotesensing 17 03405 g001
Figure 2. The longitudinal coverage of the NZI-GEO SAR with eccentricity 0.1 and the satellite’s relative velocity to the ground.
Figure 2. The longitudinal coverage of the NZI-GEO SAR with eccentricity 0.1 and the satellite’s relative velocity to the ground.
Remotesensing 17 03405 g002
Figure 3. Analysis results of the subretrograde GEO SAR system with an orbital inclination of 180°. (a) The full-orbit satellite velocity; (b) the full-orbit azimuth resolution with synthetic aperture time of 200 s; (c) the revisit time.
Figure 3. Analysis results of the subretrograde GEO SAR system with an orbital inclination of 180°. (a) The full-orbit satellite velocity; (b) the full-orbit azimuth resolution with synthetic aperture time of 200 s; (c) the revisit time.
Remotesensing 17 03405 g003
Figure 4. Antenna gain loss caused by the antenna surface error.
Figure 4. Antenna gain loss caused by the antenna surface error.
Remotesensing 17 03405 g004
Figure 5. The mean transmitted power versus orbital and antenna parameters for a reference resolution of 100 m at 20 cm wavelength. The dashed line denotes the minimum observation duration threshold (in minutes) [16].
Figure 5. The mean transmitted power versus orbital and antenna parameters for a reference resolution of 100 m at 20 cm wavelength. The dashed line denotes the minimum observation duration threshold (in minutes) [16].
Remotesensing 17 03405 g005
Figure 6. Schematic diagram of the ARGOS GEO mini-satellite constellation, which includes two active transmitting satellites and one passive receiving satellite [18].
Figure 6. Schematic diagram of the ARGOS GEO mini-satellite constellation, which includes two active transmitting satellites and one passive receiving satellite [18].
Remotesensing 17 03405 g006
Figure 7. The configuration diagram of LuTan-4 satellite.
Figure 7. The configuration diagram of LuTan-4 satellite.
Remotesensing 17 03405 g007
Figure 8. Peak power of subretrograde GEO and 60°-inclined GEO SAR.
Figure 8. Peak power of subretrograde GEO and 60°-inclined GEO SAR.
Remotesensing 17 03405 g008
Figure 9. Yaw angle for a GEO SAR system with an 18° inclination and 0.001 eccentricity.
Figure 9. Yaw angle for a GEO SAR system with an 18° inclination and 0.001 eccentricity.
Remotesensing 17 03405 g009
Figure 10. Analysis of the required pitch and roll steering angles for an 18° inclined GEO SAR system. (a) Pitch angle; (b) roll angle.
Figure 10. Analysis of the required pitch and roll steering angles for an 18° inclined GEO SAR system. (a) Pitch angle; (b) roll angle.
Remotesensing 17 03405 g010
Figure 11. Imaging results from ground verification experiments for long synthetic aperture time GEO SAR imaging; the integration time is 300 s.
Figure 11. Imaging results from ground verification experiments for long synthetic aperture time GEO SAR imaging; the integration time is 300 s.
Remotesensing 17 03405 g011
Figure 12. Schematic of CoSAR system imaging geometry [21].
Figure 12. Schematic of CoSAR system imaging geometry [21].
Remotesensing 17 03405 g012
Figure 13. The imaging geometry of the GEO SAR system.
Figure 13. The imaging geometry of the GEO SAR system.
Remotesensing 17 03405 g013
Figure 14. Helicopter-borne sub-aperture ISAR imaging results of ship targets. (a) Optical image for reference; (b) the imaging result of the SAR + ISAR algorithm.
Figure 14. Helicopter-borne sub-aperture ISAR imaging results of ship targets. (a) Optical image for reference; (b) the imaging result of the SAR + ISAR algorithm.
Remotesensing 17 03405 g014
Figure 15. Imaging results of C + Ku band helicopter-borne SAR data acquired in southern China, the red and green components represent the C-band and Ku-band, respectively. (a) C-band SAR amplitude image; (b) Ku-band SAR amplitude image; (c) the dual-frequency fused SAR image; (d) zoomed-in local regions in the dual-frequency fused image.
Figure 15. Imaging results of C + Ku band helicopter-borne SAR data acquired in southern China, the red and green components represent the C-band and Ku-band, respectively. (a) C-band SAR amplitude image; (b) Ku-band SAR amplitude image; (c) the dual-frequency fused SAR image; (d) zoomed-in local regions in the dual-frequency fused image.
Remotesensing 17 03405 g015
Table 1. System characteristics of GEO SAR systems with different orbit types.
Table 1. System characteristics of GEO SAR systems with different orbit types.
SystemInclination
(°)
Revisit Time
(Hours)
Radar FrequencySynthetic Aperture TimeAzimuth Resolution (m)
NZI-GEO SAR0real-timeKu2 h15
GEOSTARe0real-timeX + LL: 1 h/8 h
X: 3 h/6 h
L: 400/50
X: 20/10
GESS GEO SAR602.5–6 (single satellite)L<10 min20
LuTan-4161–4 L<30 min20
GLP orbit GEO SAR 7.4–7.50.5–1.5X + LL: 1 min
X: 2 min
L: 200
X: 10
Subretrograde GEOSAR1509.5–10L108 s~112 s5
Table 2. Transmit power and antenna aperture requirements for GEO SAR systems.
Table 2. Transmit power and antenna aperture requirements for GEO SAR systems.
SystemInclination
(°)
Radar FrequencyTransmit Power
(W)
Antenna Aperture
(m)
NZI-GEO SAR0Ku1600 W2.75
C-Band NZI-GEO SAR0C350 W
(mean power)
7
GEOSTARe0X + L300 W
(mean power)
6
ARGOS50°L500 W
(mean power)
7 m
GESS GEO SAR60L60 kW30 × 30
LuTan-416L>20 kW>20
GLP orbit GEO SAR 7.4–7.5X + L/13
Subretrograde GEOSAR150L100 kW40
Table 3. Summary of the typical GEO SAR imaging processing algorithms.
Table 3. Summary of the typical GEO SAR imaging processing algorithms.
AlgorithmsCharacteristics
CSStraight-line trajectory assumption, unsuitable for curved trajectory imaging
NCS, Omega-KBetter handle the range–azimuth coupling and the range variance, suitable for wide-swath imaging
2D NCSBetter handle the range and the azimuth variance compared with the NCS algorithm, suitable wide-swath imaging with a large squint angle
SVD-NCSAccurately characterize the 2D space-variance of the signal spectrum, reduce the range and azimuth variance
BPPrecise imaging for arbitrary orbital configuration, extremely high computational complexity
DEM-assisted BPPrecise imaging for an observation area with significant topographic variations compared with the BP algorithm
Fast BPSignificantly high computational efficiency compared with the BP algorithm
Cartesian coordinate-based fast BPEstablishes the accurate imaging grid on the Earth’s surface, employs the two-step spectrum compression and multi-level fusion techniques; the computational efficiency is comparable to frequency-domain algorithms
SAR + ISARAchieving the high-resolution image using the ship’s 3D sway motion based on ISAR imaging principles.
Disclaimer/Publisher’s Note: The statements, opinions and data contained in all publications are solely those of the individual author(s) and contributor(s) and not of MDPI and/or the editor(s). MDPI and/or the editor(s) disclaim responsibility for any injury to people or property resulting from any ideas, methods, instructions or products referred to in the content.

Share and Cite

MDPI and ACS Style

Li, J.; Li, C.; Tan, X.; You, D.; Duan, C.; Zhang, S.; Dang, H.; Li, G.; Zhang, Q. A Review of Recent Development of Geosynchronous Synthetic Aperture Radar Technique. Remote Sens. 2025, 17, 3405. https://doi.org/10.3390/rs17203405

AMA Style

Li J, Li C, Tan X, You D, Duan C, Zhang S, Dang H, Li G, Zhang Q. A Review of Recent Development of Geosynchronous Synthetic Aperture Radar Technique. Remote Sensing. 2025; 17(20):3405. https://doi.org/10.3390/rs17203405

Chicago/Turabian Style

Li, Jinwei, Caipin Li, Xiaomin Tan, Dong You, Chongdi Duan, Sheng Zhang, Hongxing Dang, Guangting Li, and Qingjun Zhang. 2025. "A Review of Recent Development of Geosynchronous Synthetic Aperture Radar Technique" Remote Sensing 17, no. 20: 3405. https://doi.org/10.3390/rs17203405

APA Style

Li, J., Li, C., Tan, X., You, D., Duan, C., Zhang, S., Dang, H., Li, G., & Zhang, Q. (2025). A Review of Recent Development of Geosynchronous Synthetic Aperture Radar Technique. Remote Sensing, 17(20), 3405. https://doi.org/10.3390/rs17203405

Note that from the first issue of 2016, this journal uses article numbers instead of page numbers. See further details here.

Article Metrics

Back to TopTop