Construction of Mining Subsidence Basin and Inversion of Predicted Subsidence Parameters Based on UAV Photogrammetry Products Considering Horizontal Displacement
Abstract
1. Introduction
2. Research Areas and Data Introduction
2.1. Overview of Research Areas
2.2. Data
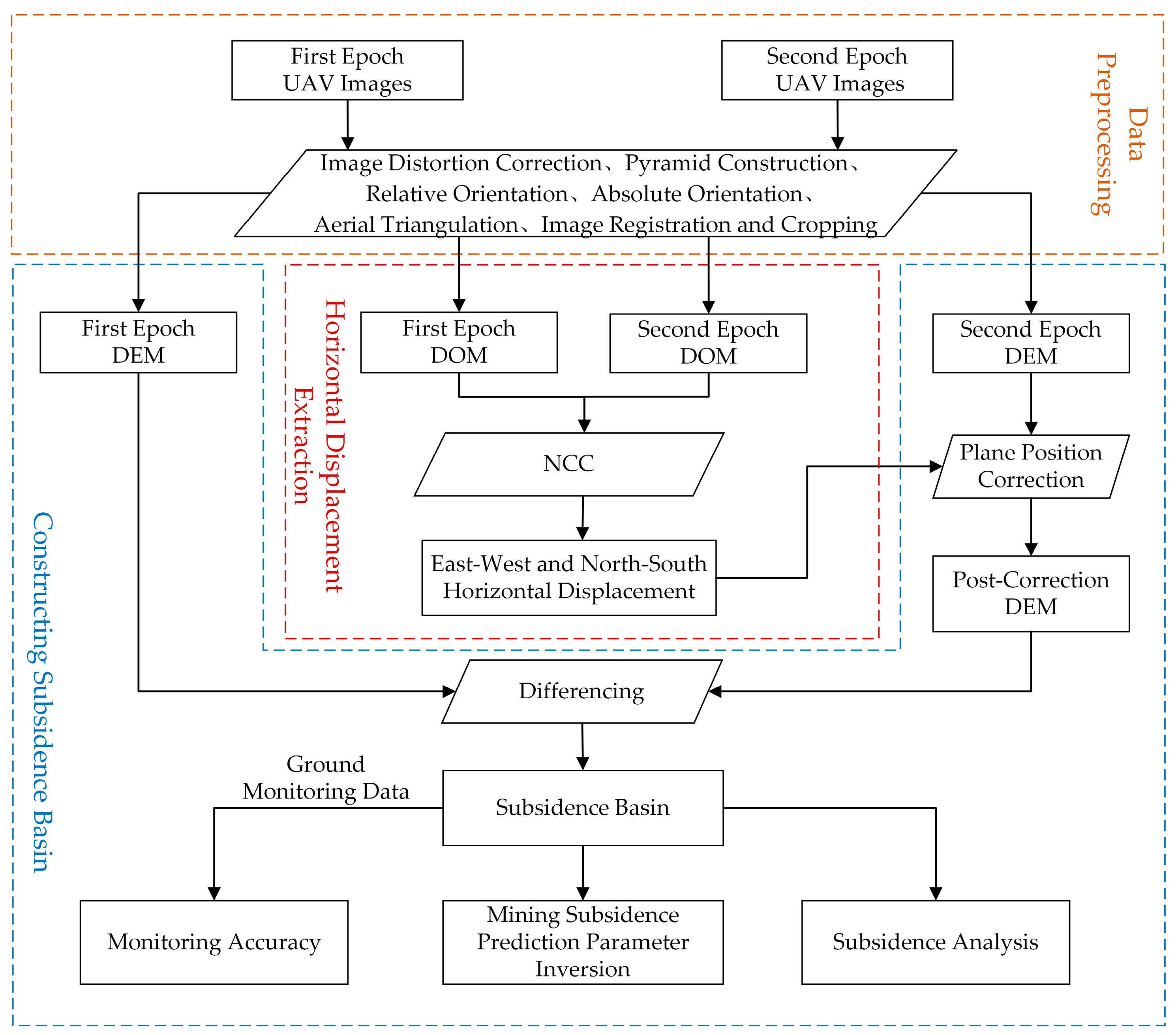
2.3. Data Preprocessing
3. Methodology
3.1. Horizontal Displacement Extraction Method
3.2. Subsidence Basin Construction Method
3.3. Parameter Inversion Using the Probability Integral Method
- (1)
- The mathematical modeling of the subsidence value at any point on the surface is expressed as follows:where represents the maximum subsidence value of the ground surface under full-mining conditions (); is the mining thickness; is the subsidence coefficient; is the coal seam dip angle; and and represent the surface subsidence values in the main section under limited mining conditions in the strike and dip directions, respectively. is the calculated length of the strike working face, where is the strike length of the working face, and and are the left and right deviations of the inflection point, respectively. is the calculated length of the dip working face, where is the dip length of the working face, and and are the upper and lower deviations of the inflection point, respectively. Here, represents the Propagation Angle, while is the dip angle of coal seam. , , and represent the primary influence radii for the strike, lower, and upper directions, respectively. is the Gaussian error function, where .
- (2)
- The mathematical modeling of the horizontal displacement in the direction at any surface point iswhere , , and are the horizontal displacement coefficients.
3.4. Accuracy Assessment Methods
3.4.1. Accuracy Assessment Method of Horizontal Displacement
3.4.2. Accuracy Assessment Method of Subsidence Basin
- (1)
- Verification of Internal Coincidence Accuracy
- (2)
- Accuracy Verification Based on Total Station Monitoring Points
4. Results Analysis
4.1. Horizontal Displacement Extraction
4.2. Subsidence Basin Construction
4.3. Parameter Estimation of Subsidence Prediction Using the Probability Integral Method
4.4. Accuracy Assessment
4.4.1. Accuracy Assessment of Horizontal Displacement
4.4.2. Accuracy Assessment of Subsidence Basin
- (1)
- Verification of Internal Coincidence Accuracy
- (2)
- Accuracy Verification Based on Total Station Monitoring Points
5. Discussion
6. Conclusions
- (1)
- The NCC algorithm was used to calculate the correlation between two epochs of a DOM, thereby extracting the horizontal displacement between the two DOMs. The results show that the maximum horizontal displacement was 1.1 m, with an RMSE of 0.172 m in the east–west direction and 0.178 m in the north–south direction. The horizontal displacement in the monitoring area conformed to the surface movement pattern of the mining subsidence.
- (2)
- Analyzing the correlation between the horizontal displacement profile and the slope and slope of the slope revealed that the topography significantly affected the horizontal displacement, especially in areas with steep slopes featuring a pronounced gradient change.
- (3)
- Using a case from a mine in Ordos, Inner Mongolia, the horizontal displacement extracted from two epochs of a DOM was used to correct the planar position of the second-epoch DEM. On this basis, the constructed subsidence basin showed a significant reduction in the influence of the topography. A comparative analysis of the subsidence basin profiles before and after correction revealed that the post-correction surface subsidence curve exhibited a smoother characteristic than the pre-correction curve, effectively reducing the impact of sudden error. The accuracy of the post-correction subsidence basin was improved by 43.12% compared with the total station monitoring data, providing a new method and perspective for constructing high-precision subsidence basins.
- (4)
- The results of utilizing the “planar” data of the entire basin for the inversion analysis of the parameters for mining subsidence prediction using the PIM indicate that the fitting mean square error of the inverted parameters for the post-correction subsidence basin accounted for 6.2% of the maximum subsidence value. Additionally, comparing the UAV-measured and inverted subsidence curves along the strike and dip profiles revealed that the subsidence trends were largely consistent, further validating the inverted parameters’ reliability.
Author Contributions
Funding
Data Availability Statement
Conflicts of Interest
References
- Xie, H.; Wang, J.; Jiang, P.; Liu, J.; Wu, G.; Zho, H.; Ren, H. New concepts and technology evolutions in scientific coal mining. Strateg. Study CAE 2015, 17, 36–41. [Google Scholar]
- Bell, F.G.; Stacey, T.R.; Genske, D.D. Mining subsidence and its effect on the environment: Some differing examples. Environ. Geol. 2000, 40, 135–152. [Google Scholar] [CrossRef]
- Gao, J.-x.; Hu, H. Advanced GNSS technology of mining deformation monitoring. Procedia Earth Planet. Sci. 2009, 1, 1081–1088. [Google Scholar]
- Wang, Y. Research progress and prospect on ecological disturbance monitoring in mining area. Acta Geod. Et Cartogr. Sin. 2017, 46, 1705–1716. [Google Scholar]
- An, S.; Yuan, L.; Xu, Y.; Wang, X.; Zhou, D. Ground subsidence monitoring in based on UAV-LiDAR technology: A case study of a mine in the Ordos, China. Geomech. Geophys. Geo-Energy Geo-Resour. 2024, 10, 57. [Google Scholar] [CrossRef]
- Wang, R.; Huang, S.; He, Y.; Wu, K.; Gu, Y.; He, Q.; Yan, H.; Yang, J. Construction of High-Precision and Complete Images of a Subsidence Basin in Sand Dune Mining Areas by InSAR-UAV-LiDAR Heterogeneous Data Integration. Remote Sens. 2024, 16, 2752. [Google Scholar] [CrossRef]
- Zhang, B.; Wu, S.; Ding, X.; Wang, C.; Zhu, J.; Li, Q. Use of multiplatform SAR imagery in mining deformation monitoring with dense vegetation coverage: A case study in the Fengfeng Mining Area, China. Remote Sens. 2021, 13, 3091. [Google Scholar] [CrossRef]
- Zhao, J.; Yang, X.; Zhang, Z.; Niu, Y.; Zhao, Z. Mine subsidence monitoring integrating DS-InSAR with UAV photogrammetry products: Case Studies on Hebei and Inner Mongolia. Remote Sens. 2023, 15, 4998. [Google Scholar] [CrossRef]
- Chen, B.; Deng, K.; Fan, H.; Hao, M. Large-scale deformation monitoring in mining area by D-InSAR and 3D laser scanning technology integration. Int. J. Min. Sci. Technol. 2013, 23, 555–561. [Google Scholar] [CrossRef]
- Jiang, C.; Wang, L.; Yu, X.; Wei, T.; Chi, S.; Guo, Q. Prediction of 3D deformation due to large gradient mining subsidence based on InSAR and constraints of IDPIM model. Int. J. Remote Sens. 2020, 42, 208–239. [Google Scholar] [CrossRef]
- Li, D.; Li, M. Research advance and application prospect of unmanned aerial vehicle remote sensing system. Geomat. Inf. Sci. Wuhan Univ. 2014, 39, 505–513+540. [Google Scholar]
- Zhu, M.; Yu, X.; Tan, H.; Yuan, J. Integrated high-precision monitoring method for surface subsidence in mining areas using D-InSAR, SBAS, and UAV technologies. Sci. Rep. 2024, 14, 12445. [Google Scholar] [CrossRef] [PubMed]
- Zhang, H. Application of Photogrammetry Based on UAV in Surface Collapse Deformation Monitoring. Master’s Thesis, Wuhan Univerity, Wuhan, China, 2018. [Google Scholar]
- Zhang, X. Study on the Method of Subsidence Monitoring in Mining Areas Based on UAV Photogrammetry Technology. Master’s Thesis, Hebei University of Engineering, Handan, China, 2019. [Google Scholar]
- Tang, F.; Sun, W.; Fan, Z.; Gao, Z.; Liu, S.; Yang, Q.; Xue, J.; Ma, T. Improvement of surface subsidence information extraction method based on UAV image modeling in Western Mining Area. Coal Sci. Technol. 2023, 51, 334–342. [Google Scholar]
- Lian, X.; Liu, X.; Ge, L.; Hu, H.; Du, Z.; Wu, Y. Time-series unmanned aerial vehicle photogrammetry monitoring method without ground control points to measure mining subsidence. J. Appl. Remote Sens. 2021, 15, 024505. [Google Scholar] [CrossRef]
- Tang, F.; Yang, Q. Progress and prospects of multi-source remote sensing monitoring technology for coal mining subsidence in mining areas of the western Loess Plateau. Coal Sci. Technol. 2023, 51, 9–26. [Google Scholar]
- Zhan, X.; Zhou, D.; An, S.; Zhan, S.; Diao, X. Research on the method of synchronous extraction of 3D surface deformation based on UAV-LiDAR point cloud. J. China Univ. Min. Technol. 2023, 52, 1241–1250. [Google Scholar]
- He, K.; Tang, F.; Li, Z. Coal mining subsidence basin construction and horizontal movement intelligent extraction based on topographic features. Geomat. Inf. Sci. Wuhan Univ. 2023, 48, 717–729. [Google Scholar]
- Yang, Q.; Tang, F.; Wang, F.; Tang, J.; Fan, Z.; Ma, T.; Su, Y.; Xue, J. A new technical pathway for extracting high accuracy surface deformation information in coal mining areas using UAV LiDAR data: An example from the Yushen mining area in western China. Measurement 2023, 218, 113220. [Google Scholar] [CrossRef]
- Yang, Z.; Niu, J.; Wang, W.; Zhang, L. Estimating 3-D displacements from UAV-Based stereo photogrammetry using a weighted colored iterative closest point algorithm. IEEE Geosci. Remote Sens. Lett. 2024, 21, 1–5. [Google Scholar] [CrossRef]
- Scambos, T.A.; Dutkiewicz, M.J.; Wilson, J.C.; Bindschadler, R.A. Application of image cross-correlation to the measurement of glacier velocity using satellite image data. Remote Sens. Environ. 1992, 42, 177–186. [Google Scholar] [CrossRef]
- Zhao, C.; Chen, L.; Yin, Y.; Liu, X.; Li, B.; Ren, C.; Liu, D. Failure process and three-dimensional motions of mining-induced Jianshanying landslide in China observed by optical, LiDAR and SAR datasets. GIScience Remote Sens. 2023, 60, 2268367. [Google Scholar] [CrossRef]
- Provost, F.; Karabacak, V.; Malet, J.P.; Van der Woerd, J.; Meghraoui, M.; Masson, F.; Ferry, M.; Michea, D.; Pointal, E. High-resolution co-seismic fault offsets of the 2023 Turkiye earthquake ruptures using satellite imagery. Sci. Rep. 2024, 14, 6834. [Google Scholar] [CrossRef] [PubMed]
- Puniach, E.; Gruszczyński, W.; Ćwiąkała, P.; Matwij, W. Application of UAV-based orthomosaics for determination of horizontal displacement caused by underground mining. ISPRS J. Photogramm. Remote Sens. 2021, 174, 282–303. [Google Scholar] [CrossRef]
- Zhu, P. Research on UAV Monitoring Method and Application of Surface Deformation in Mining Area. Master’s Thesis, China University of Mining and Technology, Xuzhou, China, 2021. [Google Scholar]
- Zhu, Y.; Yan, Y.; Dai, A.; Dai, H.; Zhang, Y.; Zhang, W.; Wang, Z.; Li, J. UAV-MSSH: A novel UAV photogrammetry-based framework for mining surface three-dimensional movement basin monitoring. Measurement 2024, 242, 115944. [Google Scholar] [CrossRef]
- Wu, Q.; Yao, X.; Liang, J.; Zhang, S.; Yang, Y.; Hou, H. Spatial and temporal intensity of vegetation cover improvement and degradation in coal mining areas of Erdos city. J. Arid. Land Resour. Environ. 2022, 36, 101–109. [Google Scholar]
- Zhao, X.; Guo, Q.; Su, Y.; Xue, B. Improved progressive TIN densification filtering algorithm for airborne LiDAR data in forested areas. ISPRS J. Photogramm. Remote Sens. 2016, 117, 79–91. [Google Scholar] [CrossRef]
- Liu, S. Research on Multi-Scale Analysis and Deformation Law of Mining Area Surface Subsidence Based on Wavelet Transform. Master’s Thesis, Hebei University of Engineering, Handan, China, 2022. [Google Scholar]
- Benoit, L.; Gourdon, A.; Vallat, R.; Irarrazaval, I.; Gravey, M.; Lehmann, B.; Prasicek, G.; Gräff, D.; Herman, F.; Mariethoz, G. A high-resolution image time series of the Gorner Glacier–Swiss Alps–derived from repeated unmanned aerial vehicle surveys. Earth Syst. Sci. Data 2019, 11, 579–588. [Google Scholar] [CrossRef]
- Dall’Asta, E.; Forlani, G.; Roncella, R.; Santise, M.; Diotri, F.; Morra di Cella, U. Unmanned aerial systems and DSM matching for rock glacier monitoring. ISPRS J. Photogramm. Remote Sens. 2017, 127, 102–114. [Google Scholar] [CrossRef]
- Turner, D.; Lucieer, A.; De Jong, S. Time series analysis of landslide dynamics using an Unmanned Aerial Vehicle (UAV). Remote Sens. 2015, 7, 1736–1757. [Google Scholar] [CrossRef]
- Liu, X.; Zhao, C.; Zhang, Q.; Lu, Z.; Li, Z. Deformation of the Baige Landslide, Tibet, China, Revealed Through the Integration of Cross-Platform ALOS/PALSAR-1 and ALOS/PALSAR-2 SAR Observations. Geophys. Res. Lett. 2020, 47, e2019GL086142. [Google Scholar] [CrossRef]
- Rosu, A.-M.; Pierrot-Deseilligny, M.; Delorme, A.; Binet, R.; Klinger, Y. Measurement of ground displacement from optical satellite image correlation using the free open-source software MicMac. ISPRS J. Photogramm. Remote Sens. 2015, 100, 48–59. [Google Scholar] [CrossRef]
- Liu, B.; Dai, H. Research development and origin of probability integral method. Coal Ming Technol. 2016, 21, 1–3. [Google Scholar]
- Yang, J. Research on Inversion Methods of Parameters in Probability Integral Models. Master’s Thesis, Anhui University of Science and Technology, Huainan, China, 2020. [Google Scholar]
- Shen, Z.; Xu, L.; Liu, Z.; Qin, C. Calculating on the prediction parameters of mining subsidence with probability integral method based on matlab. Met. Mine 2015, 9, 170–174. [Google Scholar]
- State Administration of Work Safety. Code for Coal Pillar Retention and Coal Mining in Buildings, Water Bodies, Railways and Main Shafts and Lanes; China Coal Industry Publishing House: Beijing, China, 2017.
- Tang, F.; Xia, Y.; Yao, W. Subsidence and Ground Protection in Loess-Covered Mining Areas; Science Press: Beijing, China, 2011. [Google Scholar]
- Wang, Y.; Tan, Z.; Deng, K.; Liu, H. Influence of loess gully terrain on surface movement and distortion. Coal Min. Technol. 2014, 19, 80–82,11. [Google Scholar]
- Zhou, D.; Qi, L.; Zhang, D.; Zhou, B.; Guo, L. Unmanned Aerial Vehicle (UAV) photogrammetry technology for dynamic mining subsidence monitoring and parameter inversion: A case study in China. IEEE Access 2020, 8, 16372–16386. [Google Scholar]
- Zhou, D.; Wang, L.; An, S.; Wang, X.; An, Y. Integration of unmanned aerial vehicle (UAV)-based photogrammetry and InSAR for mining subsidence and parameters inversion: A case study of the Wangjiata Mine, China. Bull. Eng. Geol. Environ. 2022, 81, 343. [Google Scholar] [CrossRef]
- Gao, Y.; Zhou, D.; An, S.; Wang, L.; Zhang, D.; Zhan, S. Study on surface subsidence in coal mining by UAV—Photogrammetry monitoring technology. Coal Sci. Technol. 2022, 50, 57–65. [Google Scholar]
- Ling, Y. Study on Multi-Face Mining Subsidence Law in Loess Mountain. Master’s Thesis, Xi’an University of Science and Technology, Xi’an, China, 2016. [Google Scholar]
- Yan, Z. Analysis and Evaluation of Surface Deformation Damage and Failure in Multi-Face Mining in Loess Gully Region. Master’s Thesis, Xi’an University of Science and Technology, Xi’an, China, 2021. [Google Scholar]
- Chen, Y.; Dong, X.; Qi, Y.; Huang, P.; Sun, W.; Xu, W.; Tan, W.; Li, X.; Liu, X. Integration of DInSAR-PS-Stacking and SBAS-PS-InSAR Methods to Monitor Mining-Related Surface Subsidence. Remote Sens. 2023, 15, 2691. [Google Scholar] [CrossRef]
- Yang, X.; Niu, Y.; Zhang, Z.; Zhang, P.; Zhang, L. Subsidence Monitoring in Mining Areas Using SBAS-InSAR and UAV DEM Fusion: A Case Study of a Mining Area in Wu’an. Prog. Geophys. 2024, 39, 38–47. [Google Scholar]
- Tang, F.; Dong, L. Experimental study on monitoring ground surface settlement caused by coal mining in loess mountainous region based on D-InSAR. Coal Technol. 2019, 38, 73–76. [Google Scholar]
- Zhu, P. Horizontal movement monitoring method of mine surface based on UAV. Geospat. Inf. 2024, 22, 16–19+23. [Google Scholar]
- Ćwiąkała, P.; Gruszczyński, W.; Stoch, T.; Puniach, E.; Mrocheń, D.; Matwij, W.; Matwij, K.; Nędzka, M.; Sopata, P.; Wójcik, A. UAV Applications for Determination of Land Deformations Caused by Underground Mining. Remote Sens. 2020, 12, 1733. [Google Scholar] [CrossRef]
- Zheng, J.; Yao, W.; Lin, X.; Ma, B.; Bai, L. An Accurate Digital Subsidence Model for Deformation Detection of Coal Mining Areas Using a UAV-Based LiDAR. Remote Sens. 2022, 14, 421. [Google Scholar] [CrossRef]



















| No. | Acquisition Date | UAV | Camera | Course Overlap (%) | Lateral Overlap (%) | Flight Altitude (m) |
|---|---|---|---|---|---|---|
| 1 | 9 June 2018 | Trimble UX5 | SONY A5100 | 80 | 80 | 230 |
| 2 | 16 April 2019 | Trimble UX55 | SONY A5100 | 80 | 80 | 230 |
| Parameter | Value |
|---|---|
| 0.5 | |
| 2 | |
| Size of window | 9 × 9 |
| Probability Integral Method Parameters | Subsidence Coefficient | Tangent of Major Influence Angle | Propagation Angle (°) | Horizontal Displacement Coefficient | Deviation of Inflection Point (m) | Ratio of Fitting Mean Square Error to Maximum Measured Subsidence Value (%) | |||
|---|---|---|---|---|---|---|---|---|---|
| S1 | S2 | S3 | S4 | ||||||
| Pre-correction | 0.92 | 1.7 | 89 | 0.27 | 33 | 42 | 36 | 26 | 8.0 |
| Post-correction | 0.89 | 1.8 | 89 | 0.27 | 33 | 42 | 35 | 25 | 6.2 |
Disclaimer/Publisher’s Note: The statements, opinions and data contained in all publications are solely those of the individual author(s) and contributor(s) and not of MDPI and/or the editor(s). MDPI and/or the editor(s) disclaim responsibility for any injury to people or property resulting from any ideas, methods, instructions or products referred to in the content. |
© 2024 by the authors. Licensee MDPI, Basel, Switzerland. This article is an open access article distributed under the terms and conditions of the Creative Commons Attribution (CC BY) license (https://creativecommons.org/licenses/by/4.0/).
Share and Cite
Zhao, J.; Niu, Y.; Zhou, Z.; Lu, Z.; Wang, Z.; Zhang, Z.; Li, Y.; Ju, Z. Construction of Mining Subsidence Basin and Inversion of Predicted Subsidence Parameters Based on UAV Photogrammetry Products Considering Horizontal Displacement. Remote Sens. 2024, 16, 4283. https://doi.org/10.3390/rs16224283
Zhao J, Niu Y, Zhou Z, Lu Z, Wang Z, Zhang Z, Li Y, Ju Z. Construction of Mining Subsidence Basin and Inversion of Predicted Subsidence Parameters Based on UAV Photogrammetry Products Considering Horizontal Displacement. Remote Sensing. 2024; 16(22):4283. https://doi.org/10.3390/rs16224283
Chicago/Turabian StyleZhao, Jinqi, Yufen Niu, Zhengpei Zhou, Zhong Lu, Zhimou Wang, Zhaojiang Zhang, Yiyao Li, and Ziheng Ju. 2024. "Construction of Mining Subsidence Basin and Inversion of Predicted Subsidence Parameters Based on UAV Photogrammetry Products Considering Horizontal Displacement" Remote Sensing 16, no. 22: 4283. https://doi.org/10.3390/rs16224283
APA StyleZhao, J., Niu, Y., Zhou, Z., Lu, Z., Wang, Z., Zhang, Z., Li, Y., & Ju, Z. (2024). Construction of Mining Subsidence Basin and Inversion of Predicted Subsidence Parameters Based on UAV Photogrammetry Products Considering Horizontal Displacement. Remote Sensing, 16(22), 4283. https://doi.org/10.3390/rs16224283

