Artisanal Mining River Dredge Detection Using SAR: A Method Comparison
Abstract
:1. Introduction
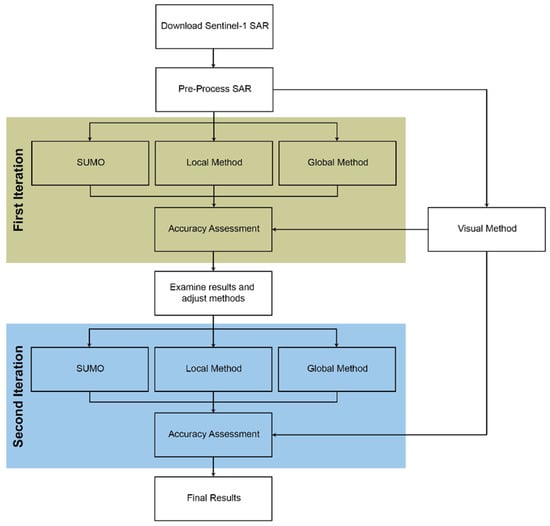
2. Materials and Methods
2.1. Study Area
2.2. Data
2.3. SAR Interaction with Dredges
2.4. Methods
2.4.1. SUMO
2.4.2. Global Method
2.4.3. Local Method
2.4.4. Visual Method
2.4.5. Accuracy Assessment
3. Results
4. Discussion
4.1. Method Accuracy
4.2. SAR for Dredge Detection
4.3. Monitoring ASM Activity
5. Conclusions
Supplementary Materials
Author Contributions
Funding
Data Availability Statement
Acknowledgments
Conflicts of Interest
References
- Teixeira, R.A.; Pereira, W.V.d.S.; de Souza, E.S.; Ramos, S.J.; Dias, Y.N.; de Lima, M.W.; de Souza Neto, H.F.; de Oliveira, E.S.; Fernandes, A.R. Artisanal Gold Mining in the Eastern Amazon: Environmental and Human Health Risks of Mercury from Different Mining Methods. Chemosphere 2021, 284, 131220. [Google Scholar] [CrossRef] [PubMed]
- Fritz, W.M.; McQuilken, J.; Collins, N.; Weldegiorgis, F. Global Trends in Artisanal and Small-Scale Mining (ASM): A Review of Key Numbers and Issues; International Institute for Sustainable Development: Winnipeg, MB, Canada, 2014; Volume 91. [Google Scholar]
- Balzino, M.; Seccatore, J.; Marin, T.; De Tomi, G.; Veiga, M.M. Gold Losses and Mercury Recovery in Artisanal Gold Mining on the Madeira River, Brazil. J. Clean. Prod. 2015, 102, 370–377. [Google Scholar] [CrossRef]
- da Costa, M.A.; Rios, F.J. The Gold Mining Industry in Brazil: A Historical Overview. Ore Geol. Rev. 2022, 148, 105005. [Google Scholar] [CrossRef]
- Kohler, J. 7.4.1: Dredging or Dredge Mining. Available online: https://www.e-education.psu.edu/geog000/node/883 (accessed on 4 April 2023).
- Harvey, B.C.; Lisle, T.E. Effects of Suction Dredging on Streams: A Review and an Evaluation Strategy. Fisheries 1998, 23, 8–17. [Google Scholar] [CrossRef]
- Webster, D. The Devastating Costs of the Amazon Gold Rush. Available online: https://www.smithsonianmag.com/travel/the-devastating-costs-of-the-amazon-gold-rush-19365506/ (accessed on 4 April 2023).
- Pestana, I.A.; de Rezende, C.E.; Almeida, R.; de Lacerda, L.D.; Bastos, W.R. Let’s Talk about Mercury Contamination in the Amazon (Again): The Case of the Floating Gold Miners’ Village on the Madeira River. Extr. Ind. Soc. 2022, 11, 101122. [Google Scholar] [CrossRef]
- Moomen, A.-W.; Lacroix, P.; Benvenuti, A.; Planque, M.; Piller, T.; Davis, K.; Miranda, M.; Ibrahim, E.; Giuliani, G. Assessing the Applications of Earth Observation Data for Monitoring Artisanal and Small-Scale Gold Mining (ASGM) in Developing Countries. Remote Sens. 2022, 14, 2971. [Google Scholar] [CrossRef]
- Alessi, M.A.; Chirico, P.G.; Sunder, S.; O’Pry, K.L. Detection and Monitoring of Small-Scale Diamond and Gold Mining Dredges Using Synthetic Aperture Radar on the Kadéï (Sangha) River, Central African Republic. Remote Sens. 2023, 15, 913. [Google Scholar] [CrossRef]
- Werner, T.T.; Bebbington, A.; Gregory, G. Assessing Impacts of Mining: Recent Contributions from GIS and Remote Sensing. Extr. Ind. Soc. 2019, 6, 993–1012. [Google Scholar] [CrossRef]
- DeWitt, J.D.; Chirico, P.G. Assessing Change in Small-Scale Diamond Mining Activity across the Carnot Region of the Central African Republic. In Proceedings of the ASPRS Annual Conference, Baltimore, MD, USA, 11–17 March 2017; Volume 13. [Google Scholar]
- Barenblitt, A.; Payton, A.; Lagomasino, D.; Fatoyinbo, L.; Asare, K.; Aidoo, K.; Pigott, H.; Som, C.K.; Smeets, L.; Seidu, O.; et al. The Large Footprint of Small-Scale Artisanal Gold Mining in Ghana. Sci. Total Environ. 2021, 781, 146644. [Google Scholar] [CrossRef]
- Nyamekye, C.; Ghansah, B.; Agyapong, E.; Obuobie, E.; Awuah, A.; Kwofie, S. Examining the Performances of True Color RGB Bands from Landsat-8, Sentinel-2 and UAV as Stand-Alone Data for Mapping Artisanal and Small-Scale Mining (ASM). Remote Sens. Appl. Soc. Environ. 2021, 24, 100655. [Google Scholar] [CrossRef]
- Werner, T.T.; Mudd, G.M.; Schipper, A.M.; Huijbregts, M.A.J.; Taneja, L.; Northey, S.A. Global-Scale Remote Sensing of Mine Areas and Analysis of Factors Explaining Their Extent. Glob. Environ. Chang. 2020, 60, 102007. [Google Scholar] [CrossRef]
- DeWitt, J.D.; Chirico, P.G.; Bergstresser, S.E.; Clark, I.E. The Central African Republic Diamond Database—A Geodatabase of Archival Diamond Occurrences and Areas of Recent Artisanal and Small-Scale Diamond Mining; Open-File Report 2018–1088; Open-File Report; U.S. Geological Survey: Reston, VA, USA, 2018.
- Nyamekye, C.; Ghansah, B.; Agyapong, E.; Kwofie, S. Mapping Changes in Artisanal and Small-Scale Mining (ASM) Landscape Using Machine and Deep Learning Algorithms—A Proxy Evaluation of the 2017 Ban on ASM in Ghana. Environ. Chall. 2021, 3, 100053. [Google Scholar] [CrossRef]
- Owolabi, A.O.; Amujo, K.; Olorunfemi, I.E. Spatiotemporal Changes on Land Surface Temperature, Land and Water Resources of Host Communities Due to Artisanal Mining. Environ. Sci. Pollut. Res. 2021, 28, 36375–36398. [Google Scholar] [CrossRef] [PubMed]
- Snapir, B.; Simms, D.M.; Waine, T.W. Mapping the Expansion of Galamsey Gold Mines in the Cocoa Growing Area of Ghana Using Optical Remote Sensing. Int. J. Appl. Earth Obs. Geoinf. 2017, 58, 225–233. [Google Scholar] [CrossRef]
- Kamga, M.A.; Nguemhe Fils, S.C.; Ayodele, M.O.; Olatubara, C.O.; Nzali, S.; Adenikinju, A.; Khalifa, M. Evaluation of Land Use/Land Cover Changes Due to Gold Mining Activities from 1987 to 2017 Using Landsat Imagery, East Cameroon. GeoJournal 2020, 85, 1097–1114. [Google Scholar] [CrossRef]
- Mhangara, P.; Tsoeleng, L.T.; Mapurisa, W. Monitoring the Development of Artisanal Mines in South Africa. J. S. Afr. Inst. Min. Metall. 2020, 120, 299–307. [Google Scholar] [CrossRef] [PubMed]
- Duan, H.; Cao, Z.; Shen, M.; Liu, D.; Xiao, Q. Detection of Illicit Sand Mining and the Associated Environmental Effects in China’s Fourth Largest Freshwater Lake Using Daytime and Nighttime Satellite Images. Sci. Total Environ. 2019, 647, 606–618. [Google Scholar] [CrossRef] [PubMed]
- Li, J.; Tian, L.; Chen, X.; Li, X.; Huang, J.; Lu, J.; Feng, L. Remote-Sensing Monitoring for Spatio-Temporal Dynamics of Sand Dredging Activities at Poyang Lake in China. Int. J. Remote Sens. 2014, 35, 6004–6022. [Google Scholar] [CrossRef]
- Moreira, A.; Prats-Iraola, P.; Younis, M.; Krieger, G.; Hajnsek, I.; Papathanassiou, K.P. A Tutorial on Synthetic Aperture Radar. IEEE Geosci. Remote Sens. Mag. 2013, 1, 6–43. [Google Scholar] [CrossRef]
- Forkuor, G.; Ullmann, T.; Griesbeck, M. Mapping and Monitoring Small-Scale Mining Activities in Ghana Using Sentinel-1 Time Series (2015–2019). Remote Sens. 2020, 12, 911. [Google Scholar] [CrossRef]
- Kimijima, S.; Sakakibara, M.; Nagai, M. Characterizing Time-Series Roving Artisanal and Small-Scale Gold Mining Activities in Indonesia Using Sentinel-1 Data. Int. J. Environ. Res. Public. Health 2022, 19, 6266. [Google Scholar] [CrossRef]
- Vargas, C.; Itoh, T.; Koide, T.; Regal, F.; Yoshino, M.; Okonogi, H.; Padilla, K.S.; Vento, N.V.; Navarrete, C.; Rivero, E.G. Sentinel-1 Data to Support Monitoring Deforestation in Tropical Humid Forests. Open Sci. J. 2021, 6, 23. [Google Scholar]
- Ammirati, L.; Mondillo, N.; Rodas, R.A.; Sellers, C.; Di Martire, D. Monitoring Land Surface Deformation Associated with Gold Artisanal Mining in the Zaruma City (Ecuador). Remote Sens. 2020, 12, 2135. [Google Scholar] [CrossRef]
- Brown, C.; Daniels, A.; Boyd, D.S.; Sowter, A.; Foody, G.; Kara, S. Investigating the Potential of Radar Interferometry for Monitoring Rural Artisanal Cobalt Mines in the Democratic Republic of the Congo. Sustainability 2020, 12, 9834. [Google Scholar] [CrossRef]
- Janse van Rensburg, G.; Kemp, J. The Use of C-Band and X-Band SAR with Machine Learning for Detecting Small-Scale Mining. Remote Sens. 2022, 14, 977. [Google Scholar] [CrossRef]
- Zhang, X.; Huo, C.; Xu, N.; Jiang, H.; Cao, Y.; Ni, L.; Pan, C. Multitask Learning for Ship Detection From Synthetic Aperture Radar Images. IEEE J. Sel. Top. Appl. Earth Obs. Remote Sens. 2021, 14, 8048–8062. [Google Scholar] [CrossRef]
- Chaturvedi, S.K. Study of Synthetic Aperture Radar and Automatic Identification System for Ship Target Detection. J. Ocean Eng. Sci. 2019, 4, 173–182. [Google Scholar] [CrossRef]
- Zhang, X.; Wang, H.; Xu, C.; Lv, Y.; Fu, C.; Xiao, H.; He, Y. A Lightweight Feature Optimizing Network for Ship Detection in SAR Image. IEEE Access 2019, 7, 141662–141678. [Google Scholar] [CrossRef]
- Grover, A.; Kumar, S.; Kumar, A. Ship detection using Sentinel-1 SAR data. ISPRS Ann. Photogramm. Remote Sens. Spat. Inf. Sci. 2018, IV-5, 317–324. [Google Scholar] [CrossRef]
- Chen, Y.; Duan, T.; Wang, C.; Zhang, Y.; Huang, M. End-to-End Ship Detection in SAR Images for Complex Scenes Based on Deep CNNs. J. Sens. 2021, 2021, 8893182. [Google Scholar] [CrossRef]
- Chen, C.; He, C.; Hu, C.; Pei, H.; Jiao, L. A Deep Neural Network Based on an Attention Mechanism for SAR Ship Detection in Multiscale and Complex Scenarios. IEEE Access 2019, 7, 104848–104863. [Google Scholar] [CrossRef]
- Jiao, J.; Zhang, Y.; Sun, H.; Yang, X.; Gao, X.; Hong, W.; Fu, K.; Sun, X. A Densely Connected End-to-End Neural Network for Multiscale and Multiscene SAR Ship Detection. IEEE Access 2018, 6, 20881–20892. [Google Scholar] [CrossRef]
- Cui, J.; Jia, H.; Wang, H.; Xu, F. A Fast Threshold Neural Network for Ship Detection in Large-Scene SAR Images. IEEE J. Sel. Top. Appl. Earth Obs. Remote Sens. 2022, 15, 6016–6032. [Google Scholar] [CrossRef]
- Li, D.; Liang, Q.; Liu, H.; Liu, Q.; Liu, H.; Liao, G. A Novel Multidimensional Domain Deep Learning Network for SAR Ship Detection. IEEE Trans. Geosci. Remote Sens. 2022, 60, 5203213. [Google Scholar] [CrossRef]
- Xie, T.; Liu, M.; Zhang, M.; Qi, S.; Yang, J. Ship Detection Based on a Superpixel-Level CFAR Detector for SAR Imagery. Int. J. Remote Sens. 2022, 43, 3412–3428. [Google Scholar] [CrossRef]
- Greidanus, H.; Alvarez, M.; Santamaria, C.; Thoorens, F.-X.; Kourti, N.; Argentieri, P. The SUMO Ship Detector Algorithm for Satellite Radar Images. Remote Sens. 2017, 9, 246. [Google Scholar] [CrossRef]
- Deng, H.; Pi, D.; Zhao, Y. Ship Target Detection Based on CFAR and Deep Learning SAR Image. J. Coast. Res. 2019, 94, 161. [Google Scholar] [CrossRef]
- Wang, R.; Li, J.; Duan, Y.; Cao, H.; Zhao, Y. Study on the Combined Application of CFAR and Deep Learning in Ship Detection. J. Indian Soc. Remote Sens. 2018, 46, 1413–1421. [Google Scholar] [CrossRef]
- Cheng, X.; Wan, Y.; Cao, B. Identification of Sand Dredges in Yangtze River Based on ASAR Remote Sensing Data. In Proceedings of the 2009 17th International Conference on Geoinformatics, Fairfax, VA, USA, 12–14 August 2009; IEEE: Fairfax, VA, USA, 2009; pp. 1–5. [Google Scholar]
- Gruel, C.R.; Latrubesse, E.M. A Monitoring System of Sand Mining in Large Rivers and Its Application to the Ayeyarwady (Irrawaddy) River, Myanmar. Water 2021, 13, 2331. [Google Scholar] [CrossRef]
- Faleiros, G. Gold Priced at $1700 per Ounce Brings New Gold Rush to Brazilian Amazon. Available online: https://news.mongabay.com/2020/07/gold-priced-at-1700-per-ounce-brings-new-gold-rush-to-brazilian-amazon/ (accessed on 4 April 2023).
- Laurencelle, J. Sentinel-1. Available online: https://asf.alaska.edu/data-sets/sar-data-sets/sentinel-1/ (accessed on 4 April 2023).
- PlanetScope. Available online: https://developers.planet.com/docs/data/planetscope/ (accessed on 4 April 2023).
- SNAP—ESA Sentinel Application Platform v{8.0.0}. Available online: http://step.esa.int (accessed on 8 December 2023).
- Flores, A.K.; Herndon, K.E.; Rajesh, T.; Cherrington, E. Synthetic Aperture Radar (SAR) Handbook: Comprehensive Methodologies for Forest Monitoring and Biomass Estimation; NASA: Fort Worth, TX, USA, 2019. [CrossRef]
- El-Darymli, K.; McGuire, P.; Power, D.; Moloney, C. Target Detection in Synthetic Aperture Radar Imagery: A State-of-the-Art Survey. J. Appl. Remote Sens. 2013, 7, 071598. [Google Scholar] [CrossRef]
- Filipponi, F. Sentinel-1 GRD Preprocessing Workflow. Proceedings 2019, 18, 11. [Google Scholar]
- Hripcsak, G. Agreement, the F-Measure, and Reliability in Information Retrieval. J. Am. Med. Inform. Assoc. 2005, 12, 296–298. [Google Scholar] [CrossRef]










| Acquisition Date | Direction | Path/Frame |
|---|---|---|
| 04 June 2019 | Descending | 156/619 and 156/624 |
| 10 June 2019 | Descending | 156/622 |
| 16 June 2019 | Descending | 156/619 and 156/624 |
| 22 June 2019 | Descending | 156/622 |
| 28 June 2019 | Descending | 156/619 and 156/624 |
| 04 July 2019 | Descending | 156/622 |
| 10 July 2019 | Descending | 156/619 and 156/624 |
| Method Datasets | Validation Dataset | ||
| No Detection Present | Detection Present | ||
| No Detection Present | TN | FN | |
| Detection Present | FP | TP | |
| Measure | Formula |
|---|---|
| Sensitivity | TP/(TP + FN) |
| Precision | TP/(TP + FP) |
| F-measure | (2 × Precision × Sensitivity)/(Precision + Sensitivity) |
| Omission | FN/(FN + TP) |
| Commission | FP/(FP + TP) |
| Method | Count | TP | FP | FN |
|---|---|---|---|---|
| SUMO | 159 | 95 | 64 | 110 |
| Local Method | 254 | 156 | 98 | 49 |
| Global Method | 138 | 112 | 26 | 93 |
| Visual | 205 |
Disclaimer/Publisher’s Note: The statements, opinions and data contained in all publications are solely those of the individual author(s) and contributor(s) and not of MDPI and/or the editor(s). MDPI and/or the editor(s) disclaim responsibility for any injury to people or property resulting from any ideas, methods, instructions or products referred to in the content. |
© 2023 by the authors. Licensee MDPI, Basel, Switzerland. This article is an open access article distributed under the terms and conditions of the Creative Commons Attribution (CC BY) license (https://creativecommons.org/licenses/by/4.0/).
Share and Cite
Alessi, M.A.; Chirico, P.G.; Millones, M. Artisanal Mining River Dredge Detection Using SAR: A Method Comparison. Remote Sens. 2023, 15, 5701. https://doi.org/10.3390/rs15245701
Alessi MA, Chirico PG, Millones M. Artisanal Mining River Dredge Detection Using SAR: A Method Comparison. Remote Sensing. 2023; 15(24):5701. https://doi.org/10.3390/rs15245701
Chicago/Turabian StyleAlessi, Marissa A., Peter G. Chirico, and Marco Millones. 2023. "Artisanal Mining River Dredge Detection Using SAR: A Method Comparison" Remote Sensing 15, no. 24: 5701. https://doi.org/10.3390/rs15245701
APA StyleAlessi, M. A., Chirico, P. G., & Millones, M. (2023). Artisanal Mining River Dredge Detection Using SAR: A Method Comparison. Remote Sensing, 15(24), 5701. https://doi.org/10.3390/rs15245701

