Evaluating the Uncertainty in Coherence-Change-Detection-Based Maps of Torrential Sediment Transport in Arid Environments
Abstract
:1. Introduction
2. Materials and Methods
2.1. Study Area
2.2. Data
2.3. Methods
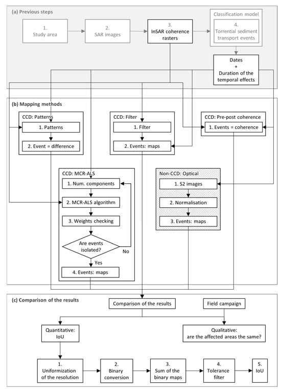
- Patterns. The CCD method based on the coherence between consecutive SAR images. Changes in the average spatial distribution of the coherence (Figure 2a).
- Filter. The CCD method based on the coherence between consecutive SAR images. Selection of the “abnormal” values of the InSAR coherence time series (Figure 2b).
- MCR-ALS. The CCD method based on the coherence between consecutive SAR images. Mixture resolution technique to identify the spatial distribution of permanent InSAR coherence changes within a set of SAR images (Figure 2c).
- Pre–post coherence. The CCD method based on the coherence between non-consecutive SAR images. Coherence between SAR images straddling an event (and its temporal effects) (Figure 2d).

2.4. Procedure
- Patterns:
- 1.
- Calculation of the average maps of coherence between consecutive SAR images before the event and after its temporal soil moisture decorrelation (Equation (3)).
- 2.
- Mapping of the events (Equation (2)).
- Filter:
- 1.
- Application the filter (Equation (4)).
- 2.
- Mapping of the events, i.e., generation of the maps for the relevant dates.
- MCR-ALS:
- Determination of the number of components of the MCR-ALS model. As a first guess, we consider one component (or one spatial pattern or distribution of InSAR coherence) between the events and two components during an event (temporal and permanent changes in the InSAR coherence).
- Application of the MCR-ALS algorithm. In this study, the initial estimation of the matrix C was obtained using a modified SIMPLISMA algorithm; a non-negativity constraint was applied to both matrices S and C, using, respectively, the fast non-negative least squares and the forced-to-zero methods [34]; the convergence was achieved when the standard deviation of the residuals between the elements of the experimental and the ALS-calculated matrix D changed less than 0.01% between two consecutive iterations.
- Verification of the weights of the components at each raster of coherence between consecutive SAR images to validate the number of components determined in step 1. Ideally, for each event, there should be at least one component that is only relevant in the rasters related to that event and other components with a random weight along the series of rasters (i.e., over time). The former will represent the changes in the surface related to the event, whereas the latter represents and eliminates the other components of the decorrelation.
- If needed, iteration of steps 1 to 3.
- Pre–post coherence:
- Mapping the events, i.e., computation of the coherence between the last SAR image before the rain- or snowfall event triggering the torrential sediment transport, and the first SAR image after the temporal soil moisture decorrelation caused by the event.
- Optical:
- Downloading of the images for the relevant dates (Table A2).
- Normalisation of the red band of the images by their average (Equation (5)).
- Mapping of the events (Equation (5)).
- Uniformisation of the resolution of the maps of all the methods.
- Binary conversion of the maps obtained with each method into changes (hypothetically, erosion or sedimentation) and non-changes:
- 3.
- Sum of the binary maps. Only three values are possible in the resulting map: 0 where either of the two methods being compared detects any change; 1 where only one of the two methods detects changes; and 2 where both methods detect changes, i.e., the intersection.
- 4.
- IoU ratio:where and are the two mapping methods being compared, and and are the area or, equivalently, the number of pixels () of the map obtained in step 3 (the sum of the binary maps) that have a value of 1 and 2, respectively. The IoU ratio, as defined in Equation (10), can take values in the range of [0, 1].
- If the map obtained in step 3 has a value of 0 at the pixel , then the value of the filtered map remains 0 at the pixel .
- If the map obtained in step 3 has a value of 2, then the value remains 2.
- If the map obtained in step 3 has a value of 1, then:
- If the map obtained in step 3 has a value of 2 somewhere in a 3 × 3-pixel window centred at the pixel , then the filtered map takes a value of 2 at the pixel .
- Otherwise, the value of the filtered map remains 1 at the pixel .
3. Results
- The patterns method is less sensitive to changes in the observed surface because it compares averages. For the same reason, this method is not able to distinguish between rain- or snowfall events that occurred very close together. On the other hand, it appears to be the only method not affected by snow cover (see event 4, top row in Figure 5), and the sign of its results provides extra information in comparison to the other methods. This point will be further discussed in the next section.
- The filter works well and provides useful results that are consistent with the other methods, but since it does not provide information everywhere for every event, its maps are not as clear as for the other methods.
- The MCR-ALS provides results very similar to the pre–post coherence but at a higher cost, if the dates of the events and the duration of the associated temporal soil moisture decorrelation were known a priori. However, if this information is not known a priori, the cost-benefit in comparison to the pre-post coherence method is debatable. Another advantage of the MCR-ALS is that it is able to distinguish between events that occurred close together. Finally, MCR-ALS appears to be sensitive to aeolian sediment transport, which, based on the meteorological records, could explain its discrepancy with the other methods in event 2 (middle row in Figure 3). According to the available data, this is the only event among the five that occurred during the study period in which significant aeolian sediment transport occurred.
- The pre–post coherence offers much clearer results than the filter at a lower cost, provided that the dates of the events and the duration of the associated temporal soil moisture decorrelation were already known. However, similar to the patterns method, it is not able to distinguish between rain- or snowfall events that occurred very close together.
- Finally, the optical images appear to be of very limited help. On the one hand, this is because of the obstruction caused by cloud cover (either the direct obstruction or their projected shadow) and, in event 4, the chromatic distortion of the snow cover. And on the other hand, this is because even without those limitations, the optical method is less sensitive than the CCD methods (see event 3 in Figure 4). Nevertheless, the analysis of the optical results at a more local scale (a gully or an alluvial fan) shows changes in the same areas as the CCD-based maps (see, for instance, the comparison with a field campaign in the next section).
4. Discussion
4.1. Analysis of the Mapping Methods

4.2. Comparison with the Literature
5. Conclusions
Author Contributions
Funding
Data Availability Statement
Acknowledgments
Conflicts of Interest
Appendix A
| Coherence Raster | 1st Image | 2nd Image | Perpendicular Baseline (m) | Temporal Baseline (d) |
|---|---|---|---|---|
| 1 | 02/04/2015 | 26/04/2015 | 117 | 24 |
| 2 | 26/04/2015 | 20/05/2015 | 50 | 24 |
| 3 | 20/05/2015 | 13/06/2015 | 90 | 24 |
| 4 | 13/06/2015 | 07/07/2015 | 110 | 24 |
| 5 | 07/07/2015 | 31/07/2015 | 41 | 24 |
| 6 | 31/07/2015 | 24/08/2015 | 91 | 24 |
| 7 | 24/08/2015 | 17/09/2015 | 119 | 24 |
| 8 | 17/09/2015 | 11/10/2015 | 16 | 24 |
| 9 | 11/10/2015 | 04/11/2015 | 50 | 24 |
| 10 | 04/11/2015 | 28/11/2015 | 29 | 24 |
| 11 | 28/11/2015 | 22/12/2015 | 54 | 24 |
| 12 | 22/12/2015 | 15/01/2016 | 58 | 24 |
| 13 | 15/01/2016 | 03/03/2016 | 45 | 48 |
| 14 | 03/03/2016 | 27/03/2016 | 10 | 24 |
| 15 | 27/03/2016 | 20/04/2016 | 72 | 24 |
| 16 | 20/04/2016 | 14/05/2016 | 79 | 24 |
| 17 | 14/05/2016 | 07/06/2016 | 71 | 24 |
| 18 | 07/06/2016 | 25/07/2016 | 28 | 48 |
| 19 | 25/07/2016 | 18/08/2016 | 30 | 24 |
| 20 | 18/08/2016 | 11/09/2016 | 58 | 24 |
| 21 | 11/09/2016 | 29/09/2016 | 66 | 18 |
| 22 | 29/09/2016 | 11/10/2016 | 77 | 12 |
| 23 | 11/10/2016 | 04/11/2016 | 9 | 24 |
| 24 | 04/11/2016 | 28/11/2016 | 100 | 24 |
| 25 | 28/11/2016 | 22/12/2016 | 97 | 24 |
| 26 | 22/12/2016 | 15/01/2017 | 16 | 24 |
| 27 | 15/01/2017 | 08/02/2017 | 84 | 24 |
| 28 | 08/02/2017 | 04/03/2017 | 19 | 24 |
| 29 | 04/03/2017 | 16/03/2017 | 75 | 12 |
| 30 | 16/03/2017 | 28/03/2017 | 49 | 12 |
| 31 | 28/03/2017 | 09/04/2017 | 52 | 12 |
| 32 | 09/04/2017 | 21/04/2017 | 43 | 12 |
| 33 | 21/04/2017 | 03/05/2017 | 4 | 12 |
| 34 | 03/05/2017 | 15/05/2017 | 22 | 12 |
| 35 | 15/05/2017 | 27/05/2017 | 86 | 12 |
| 36 | 27/05/2017 | 08/06/2017 | 54 | 12 |
| 37 | 08/06/2017 | 20/06/2017 | 36 | 12 |
| 38 | 20/06/2017 | 02/07/2017 | 6 | 12 |
| 39 | 02/07/2017 | 14/07/2017 | 61 | 12 |
| 40 | 14/07/2017 | 26/07/2017 | 68 | 12 |
| 41 | 26/07/2017 | 07/08/2017 | 11 | 12 |
| 42 | 07/08/2017 | 19/08/2017 | 15 | 12 |
| 43 | 19/08/2017 | 31/08/2017 | 51 | 12 |
| 44 | 31/08/2017 | 12/09/2017 | 34 | 12 |
| 45 | 12/09/2017 | 24/09/2017 | 17 | 12 |
| 46 | 24/09/2017 | 06/10/2017 | 92 | 12 |
| 47 | 06/10/2017 | 18/10/2017 | 9 | 12 |
| 48 | 18/10/2017 | 30/10/2017 | 80 | 12 |
| 49 | 30/10/2017 | 11/11/2017 | 27 | 12 |
| 50 | 11/11/2017 | 23/11/2017 | 15 | 12 |
| 51 | 23/11/2017 | 05/12/2017 | 87 | 12 |
| 52 | 05/12/2017 | 17/12/2017 | 4 | 12 |
| 53 | 17/12/2017 | 29/12/2017 | 35 | 12 |
| 54 | 29/12/2017 | 10/01/2018 | 48 | 12 |
| 55 | 10/01/2018 | 22/01/2018 | 1 | 12 |
| 56 | 22/01/2018 | 03/02/2018 | 41 | 12 |
| 57 | 03/02/2018 | 15/02/2018 | 5 | 12 |
| 58 | 15/02/2018 | 27/02/2018 | 7 | 12 |
| 59 | 27/02/2018 | 11/03/2018 | 14 | 12 |
| 60 | 11/03/2018 | 23/03/2018 | 38 | 12 |
| 61 | 23/03/2018 | 04/04/2018 | 103 | 12 |
| 62 | 04/04/2018 | 16/04/2018 | 59 | 12 |
| 63 | 16/04/2018 | 22/04/2018 | 17 | 6 |
| 64 | 22/04/2018 | 28/04/2018 | 26 | 6 |
| 65 | 28/04/2018 | 04/05/2018 | 15 | 6 |
| 66 | 04/05/2018 | 10/05/2018 | 81 | 6 |
| 67 | 10/05/2018 | 22/05/2018 | 14 | 12 |
| 68 | 22/05/2018 | 28/05/2018 | 28 | 6 |
| 69 | 28/05/2018 | 03/06/2018 | 40 | 6 |
| 70 | 03/06/2018 | 09/06/2018 | 61 | 6 |
| 71 | 09/06/2018 | 15/06/2018 | 60 | 6 |
| 72 | 15/06/2018 | 21/06/2018 | 40 | 6 |
| 73 | 21/06/2018 | 27/06/2018 | 64 | 6 |
| 74 | 27/06/2018 | 03/07/2018 | 17 | 6 |
| Coherence Raster | 1st Image | 2nd Image | Perpendicular Baseline (m) | Temporal Baseline (d) |
|---|---|---|---|---|
| e1 | 31/07/2015 | 17/09/2015 | 30 | 48 |
| e2 | 27/03/2016 | 20/05/2016 | 9 | 54 |
| e3 | 15/01/2017 | 16/03/2017 | 6 | 60 |
| e4 | 03/05/2017 | 20/06/2017 | 91 | 48 |
| e5 | 03/02/2018 | 15/02/2018 | 5 | 12 |
| Image | Event | Date | File | Observations |
|---|---|---|---|---|
| 1 | 1 | 08/08/2015 | S2A_MSIL1C_20150808T144816_N0204_R096__20150808T144817 | Scattered clouds |
| 2 | 1 | 18/08/2015 | S2A_MSIL1C_20150818T144816_N0204_R096__20150818T144817 | Cloudy in the north |
| 3 | 2 | 04/04/2016 | S2A_MSIL1C_20160404T143722_N0201_R096__20160404T144137 | Scattered clouds |
| 4 | 2 | 04/05/2016 | S2A_MSIL1C_20160504T143802_N0202_R096__20160504T144136 | |
| 5 | 3 | 20/12/2016 | S2A_MSIL1C_20161220T143742_N0204_R096__20161220T143919 | |
| 6 | 3 | 29/01/2017 | S2A_MSIL1C_20170129T143751_N0204_R096__20170129T144458 | |
| 7 | 4 | 19/05/2017 | S2A_MSIL1C_20170519T143751_N0205_R096__20170519T143812 | |
| 8 | 4 | 08/06/2017 | S2A_MSIL1C_20170608T143751_N0205_R096__20170608T144911 | Distorted by snow |
| 9 | 5 | 29/01/2018 | S2B_MSIL1C_20180129T143749_N0206_R096__20180129T180250 | Cloudy |
| 10 | 5 | 05/03/2018 | S2A_MSIL1C_20180305T143751_N0206_R096__20180305T143751 |
Appendix B
| Meteorological Station | Rainfall from | Rainfall to | Latitude WGS84 (°) | Longitude WGS84 (°) | Altitude (m.a.s.l.) |
|---|---|---|---|---|---|
| Camar | 01/01/1986 | 30/04/2018 | −23.410000 | −67.960000 | 2700 |
| Chaxa | 01/08/1999 | 30/06/2018 | −23.288920 | −68.183490 | 2307 |
| Cordillera_Sal | 19/10/2017 | 31/03/2021 | −23.641238 | −68.562540 | 2363 |
| Interna | 10/07/2015 | 09/10/2017 | −23.042575 | −68.129584 | 2359 |
| KCL | 01/01/2015 | 31/07/2018 | −23.542934 | −68.398893 | 2307 |
| LZA12-3 | 02/06/2015 | 27/02/2019 | −23.042575 | −68.129584 | 2359 |
| LZA3-2 | 09/07/2015 | 31/12/2019 | −23.430187 | −68.115476 | 2306 |
| Monturaqui | 01/01/2015 | 30/06/2018 | −24.345094 | −68.437070 | 3430 |
| Paso_Jama | 18/08/2016 | 10/01/2022 | −22.925545 | −67.703100 | 4825 |
| Paso_Sico | 18/08/2016 | 08/01/2022 | −23.825336 | −67.441728 | 4323 |
| Peine | 01/01/1986 | 30/04/2018 | −23.681879 | −68.066942 | 2460 |
| Rio_Grande | 01/01/1986 | 30/04/2018 | −22.651977 | −68.167375 | 3217 |
| San Pedro de Atacama | 01/01/1986 | 31/12/2016 | −22.910384 | −68.200528 | 2450 |
| Socaire | 01/01/1986 | 31/12/2016 | −23.587870 | −67.891654 | 3251 |
| SOP | 01/01/2015 | 31/07/2018 | −23.478960 | −68.385836 | 2300 |
| Talabre | 01/08/1995 | 30/04/2018 | −23.315846 | −67.889638 | 3255 |
| Tatio | 01/01/1986 | 13/01/2022 | −22.351323 | −68.016396 | 4370 |
| Toconao_expe | 01/01/1986 | 28/02/2009 | −23.192581 | −67.999524 | 2500 |
| Toconao_P. | 11/08/2016 | 09/01/2022 | −23.185721 | −68.005544 | 2492 |
| Toconao_Q.4 | 18/08/2016 | 31/12/2020 | −23.156794 | −67.900116 | 3437 |
| Toconao_Retn | 01/01/1986 | 31/01/1991 | −23.197307 | −68.011185 | 2460 |



References
- Liu, J.G.; Black, A.; Lee, H.; Hanaizumi, H.; Moore, J.M. Land surface change detection in a desert area in Algeria using multi-temporal ERS SAR coherence images. Int. J. Remote Sens. 2001, 22, 2463–2477. [Google Scholar] [CrossRef]
- Cohen, H.; Laronne, J.B. High rates of sediment transport by flashfloods in the Southern Judean Desert, Israel. Hydrol. Process. 2005, 19, 1687–1702. [Google Scholar] [CrossRef]
- Aguilar, G.; Cabre, A.; Fredes, V.; Villela, B. Erosion after an extreme storm event in an arid fluvial system of the southern Atacama Desert: An assessment of the magnitude, return time, and conditioning factors of erosion and debris flow generation. Nat. Hazards Earth Syst. Sci. 2020, 20, 1247–1265. [Google Scholar] [CrossRef]
- Cabré, A.; Remy, D.; Aguilar, G.; Carretier, S.; Riquelme, R. Mapping rainstorm erosion associated with an individual storm from InSAR coherence loss validated by field evidence for the Atacama Desert. Earth Surf. Process. Landf. 2020, 45, 2091–2106. [Google Scholar] [CrossRef]
- Valdivielso, S.; Vazquez-Sune, E.; Custodio, E. Origin and variability of oxygen and hydrogen isotopic composition of precipitation in the Central Andes: A review. J. Hydrol. 2020, 587, 19. [Google Scholar] [CrossRef]
- Reid, I.; Laronne, J.B.; Powell, D.M. Flash-flood and bedload dynamics of desert gravel-bed streams. Hydrol. Process. 1998, 12, 543–557. [Google Scholar] [CrossRef]
- Moldenhauer-Roth, A.; Piton, G.; Schwindt, S.; Jafarnejad, M.; Schleiss, A.J. Design of sediment detention basins: Scaled model experiments and application. Int. J. Sediment Res. 2021, 36, 136–150. [Google Scholar] [CrossRef]
- Malmon, D.V.; Reneau, S.L.; Dunne, T. Sediment sorting and transport by flash floods. J. Geophys. Res.-Earth Surf. 2004, 109, 13. [Google Scholar] [CrossRef]
- Manzoni, M.; Molinari, M.E.; Monti-Guarnieri, A. Multitemporal InSAR Coherence Analysis and Methods for Sand Mitigation. Remote Sens. 2021, 13, 1362. [Google Scholar] [CrossRef]
- Havivi, S.; Amir, D.; Schvartzman, I.; August, Y.; Maman, S.; Rotman, S.R.; Blumberg, D.G. Mapping dune dynamics by InSAR coherence. Earth Surf. Process. Landf. 2018, 43, 1229–1240. [Google Scholar] [CrossRef]
- Song, Y.B.; Chen, C.B.; Xu, W.Q.; Zheng, H.W.; Bao, A.M.; Lei, J.Q.; Luo, G.P.; Chen, X.; Zhang, R.; Tan, Z.B. Mapping the temporal and spatial changes in crescent dunes using an interferometric synthetic aperture radar temporal decorrelation model. Aeolian Res. 2020, 46, 16. [Google Scholar] [CrossRef]
- Gabriel, A.K.; Goldstein, R.M.; Zebker, H.A. Mapping Small Elevation Changes Over Large Areas: Differential Radar Interferometry. J. Geophys. Res. 1989, 94, 9183–9191. [Google Scholar] [CrossRef]
- Bamler, R.; Hartl, P. Synthetic aperture radar interferometry. Inverse Probl. 1998, 14, R1–R54. [Google Scholar] [CrossRef]
- Rosen, P.A.; Hensley, S.; Joughin, I.R.; Li, F.K.; Madsen, S.N.; Rodríguez, E.; Goldstein, R.M. Synthetic aperture radar interferometry—Invited paper. Proc. IEEE 2000, 88, 333–382. [Google Scholar] [CrossRef]
- Schepanski, K.; Wright, T.J.; Knippertz, P. Evidence for flash floods over deserts from loss of coherence in InSAR imagery. J. Geophys. Res.-Atmos. 2012, 117, 10. [Google Scholar] [CrossRef]
- Scott, C.P.; Lohman, R.B.; Jordan, T.E. InSAR constraints on soil moisture evolution after the March 2015 extreme precipitation event in Chile. Sci. Rep. 2017, 7, 9. [Google Scholar] [CrossRef]
- Smith, L.C. Emerging applications of interferometric synthetic aperture radar (InSAR) in geomorphology and hydrology. Ann. Assoc. Am. Geogr. 2002, 92, 385–398. [Google Scholar] [CrossRef]
- Ullmann, T.; Büdel, C.; Baumhauer, R.; Padashi, M. Sentinel-1 SAR Data Revealing Fluvial Morphodynamics in Damghan (Iran): Amplitude and Coherence Change Detection. Int. J. Earth Sci. Geophys. 2016, 2, 14. [Google Scholar] [CrossRef]
- Jordan, T.E.; Lohman, R.B.; Tapia, L.; Pfeiffer, M.; Scott, C.P.; Amundso, R.; Godfrey, L.; Riquelme, R. Surface materials and landforms as controls on InSAR permanent and transient responses to precipitation events in a hyperarid desert, Chile. Remote Sens. Environ. 2020, 237, 18. [Google Scholar] [CrossRef]
- Zebker, H.A.; Villasenor, J. Decorrelation in interferometric radar echoes. IEEE Trans. Geosci. Remote Sens. 1992, 30, 950–959. [Google Scholar] [CrossRef]
- Lee, H.; Liu, J.G. Analysis of topographic decorrelation in SAR interferometry using ratio coherence imagery. IEEE Trans. Geosci. Remote Sens. 2001, 39, 223–232. [Google Scholar] [CrossRef]
- Wegmüller, U.; Strozzi, T.; Farr, T.; Werner, C.L. Arid land surface characterization with repeat-pass SAR interferometry. IEEE Trans. Geosci. Remote Sens. 2000, 38, 776–781. [Google Scholar] [CrossRef]
- Monti-Guarnieri, A.V.; Brovelli, M.A.; Manzoni, M.; D’Alessandro, M.M.; Molinari, M.E.; Oxoli, D. Coherent Change Detection for Multipass SAR. IEEE Trans. Geosci. Remote Sens. 2018, 56, 6811–6822. [Google Scholar] [CrossRef]
- Kim, J.; Dorjsuren, M.; Choi, Y.; Purevjav, G. Reconstructed Aeolian Surface Erosion in Southern Mongolia by Multi-Temporal InSAR Phase Coherence Analyses. Front. Earth Sci. 2020, 8, 9. [Google Scholar] [CrossRef]
- Gaber, A.; Abdelkareem, M.; Abdelsadek, I.S.; Koch, M.; El-Baz, F. Using InSAR Coherence for Investigating the Interplay of Fluvial and Aeolian Features in Arid Lands: Implications for Groundwater Potential in Egypt. Remote Sens. 2018, 10, 832. [Google Scholar] [CrossRef]
- Ullmann, T.; Sauerbrey, J.; Hoffmeister, D.; May, S.M.; Baumhauer, R.; Bubenzer, O. Assessing Spatiotemporal Variations of Sentinel-1 InSAR Coherence at Different Time Scales over the Atacama Desert (Chile) between 2015 and 2018. Remote Sens. 2019, 11, 2960. [Google Scholar] [CrossRef]
- Botey i Bassols, J.; Bedia, C.; Cuevas-González, M.; Valdivielso, S.; Crosetto, M.; Vázquez-Suñé, E. SAR Coherence in Detecting Fluvial Sediment Transport Events in Arid Environments. Remote Sens. 2023, 15, 3034. [Google Scholar] [CrossRef]
- Valdivielso, S.; Vázquez-Suñé, E.; Herrera, C.; Custodio, E. Characterization of precipitation and recharge in the peripheral aquifer of the Salar de Atacama. Sci. Total Environ. 2022, 806, 14. [Google Scholar] [CrossRef]
- Marazuela, M.Á.; Vázquez-Suñé, E.; Custodio, E.; Palma, T.; García-Gil, A.; Ayora, C. 3D mapping, hydrodynamics and modelling of the freshwater-brine mixing zone in salt flats similar to the Salar de Atacama (Chile). J. Hydrol. 2018, 561, 223–235. [Google Scholar] [CrossRef]
- Valdivielso, S.; Hassanzadeh, A.; Vázquez-Suñé, E.; Custodio, E.; Criollo, R. Spatial distribution of meteorological factors controlling stable isotopes in precipitation in Northern Chile. J. Hydrol. 2022, 605, 12. [Google Scholar] [CrossRef]
- Marazuela, M.A.; Vazquez-Sune, E.; Ayora, C.; Garcia-Gil, A.; Palma, T. The effect of brine pumping on the natural hydrodynamics of the Salar de Atacama: The damping capacity of salt flats. Sci. Total Environ. 2019, 654, 1118–1131. [Google Scholar] [CrossRef]
- European Space Agency (ESA). Copernicus Open Access Hub. Available online: https://scihub.copernicus.eu/dhus/#/home (accessed on 25 June 2023).
- De Juan, A.; Tauler, R. Multivariate Curve Resolution: 50 years addressing the mixture analysis problem-A review. Anal. Chim. Acta 2021, 1145, 59–78. [Google Scholar] [CrossRef]
- Jaumot, J.; Gargallo, R.; de Juan, A.; Tauler, R. A graphical user-friendly interface for MCR-ALS: A new tool for multivariate curve resolution in MATLAB. Chemom. Intell. Lab. Syst. 2005, 76, 101–110. [Google Scholar] [CrossRef]
- Tauler, R. Multivariate curve resolution applied to second order data. Chemom. Intell. Lab. Syst. 1995, 30, 133–146. [Google Scholar] [CrossRef]
- Bedia, C.; Sierra, A.; Tauler, R. Application of chemometric methods to the analysis of multimodal chemical images of biological tissues. Anal. Bioanal. Chem. 2020, 412, 5179–5190. [Google Scholar] [CrossRef] [PubMed]
- Dirección General de Aguas (DGA). Información Oficial Hidrometeorológica y de Calidad de Aguas en Línea; Ministerio de Obras Públicas, Gobierno de Chile: Santiago de Chile, Chile, 2023. [Google Scholar]
- Gascoin, S.; Hagolle, O.; Huc, M.; Jarlan, L.; Dejoux, J.F.; Szczypta, C.; Marti, R.; Sánchez, R. A snow cover climatology for the Pyrenees from MODIS snow products. Hydrol. Earth Syst. Sci. 2015, 19, 2337–2351. [Google Scholar] [CrossRef]
- Parajka, J.; Bloschl, G. Spatio-temporal combination of MODIS images—Potential for snow cover mapping. Water Resour. Res. 2008, 44, 13. [Google Scholar] [CrossRef]
- Riggs, G.A.; Hall, D.K.; Román, M.O. MODIS Snow Products Collection 6 User Guide; National Aeronautics and Space Administration: Washington, DC, USA, 2016. Available online: https://modis-snow-ice.gsfc.nasa.gov/uploads/C6_MODIS_Snow_User_Guide.pdf (accessed on 29 March 2023).
- Villaescusa-Nadal, J.L.; Vermote, E.; Franch, B.; Santamaria-Artigas, A.E.; Roger, J.C.; Skakun, S. MODIS-Based AVHRR Cloud and Snow Separation Algorithm. IEEE Trans. Geosci. Remote Sens. 2022, 60, 13. [Google Scholar] [CrossRef]
- Parajka, J.; Bloschl, G. Validation of MODIS snow cover images over Austria. Hydrol. Earth Syst. Sci. 2006, 10, 679–689. [Google Scholar] [CrossRef]
- Kilpys, J.; Pipiraite-Januskiene, S.; Rimkus, E. Snow climatology in Lithuania based on the cloud-free moderate resolution imaging spectroradiometer snow cover product. Int. J. Climatol. 2020, 40, 4690–4706. [Google Scholar] [CrossRef]
- Hall, D.K.; Riggs, G.A. Accuracy assessment of the MODIS snow products. Hydrol. Process. 2007, 21, 1534–1547. [Google Scholar] [CrossRef]
- Hüsler, F.; Jonas, T.; Riffler, M.; Musial, J.P.; Wunderle, S. A satellite-based snow cover climatology (1985-2011) for the European Alps derived from AVHRR data. Cryosphere 2014, 8, 73–90. [Google Scholar] [CrossRef]
- Busetto, L.; Ranghetti, L. MODIStsp: An R package for automatic preprocessing of MODIS Land Products time series. Comput. Geosci. 2016, 97, 40–48. [Google Scholar] [CrossRef]






| Method | Technique | SAR Images | Soil Moisture Decorrelation | Geometric Decorrelation |
|---|---|---|---|---|
| Patterns | CCD | Consecutive | No | Unlikely |
| Filter | CCD | Consecutive | Possible | Unlikely |
| MCR-ALS | CCD | Consecutive | Unlikely | Unlikely |
| Pre–post coherence | CCD | Non-consecutive | No | Possible |
| Optical | Optical | - | No | Possible |
| Pre–Post Coh. | Patterns | Filter | MCR-ALS | |
|---|---|---|---|---|
| Pre–post coh. | 100% | 45% (57%) | 61% (71%) | 61% (69%) |
| Patterns | 100% | 44% (58%) | 42% (64%) | |
| Filter | 100% | 56% (66%) | ||
| MCR-ALS | 100% |
Disclaimer/Publisher’s Note: The statements, opinions and data contained in all publications are solely those of the individual author(s) and contributor(s) and not of MDPI and/or the editor(s). MDPI and/or the editor(s) disclaim responsibility for any injury to people or property resulting from any ideas, methods, instructions or products referred to in the content. |
© 2023 by the authors. Licensee MDPI, Basel, Switzerland. This article is an open access article distributed under the terms and conditions of the Creative Commons Attribution (CC BY) license (https://creativecommons.org/licenses/by/4.0/).
Share and Cite
Botey i Bassols, J.; Bedia, C.; Cuevas-González, M.; Valdivielso, S.; Crosetto, M.; Vázquez-Suñé, E. Evaluating the Uncertainty in Coherence-Change-Detection-Based Maps of Torrential Sediment Transport in Arid Environments. Remote Sens. 2023, 15, 4964. https://doi.org/10.3390/rs15204964
Botey i Bassols J, Bedia C, Cuevas-González M, Valdivielso S, Crosetto M, Vázquez-Suñé E. Evaluating the Uncertainty in Coherence-Change-Detection-Based Maps of Torrential Sediment Transport in Arid Environments. Remote Sensing. 2023; 15(20):4964. https://doi.org/10.3390/rs15204964
Chicago/Turabian StyleBotey i Bassols, Joan, Carmen Bedia, María Cuevas-González, Sonia Valdivielso, Michele Crosetto, and Enric Vázquez-Suñé. 2023. "Evaluating the Uncertainty in Coherence-Change-Detection-Based Maps of Torrential Sediment Transport in Arid Environments" Remote Sensing 15, no. 20: 4964. https://doi.org/10.3390/rs15204964
APA StyleBotey i Bassols, J., Bedia, C., Cuevas-González, M., Valdivielso, S., Crosetto, M., & Vázquez-Suñé, E. (2023). Evaluating the Uncertainty in Coherence-Change-Detection-Based Maps of Torrential Sediment Transport in Arid Environments. Remote Sensing, 15(20), 4964. https://doi.org/10.3390/rs15204964

