A Technique for Generating Preliminary Satellite Data to Evaluate SUHI Using Cloud Computing: A Case Study in Moscow, Russia
Abstract
1. Introduction
2. Materials and Methods
2.1. Platform Overview
2.2. The Data Catalog
2.3. Study Area
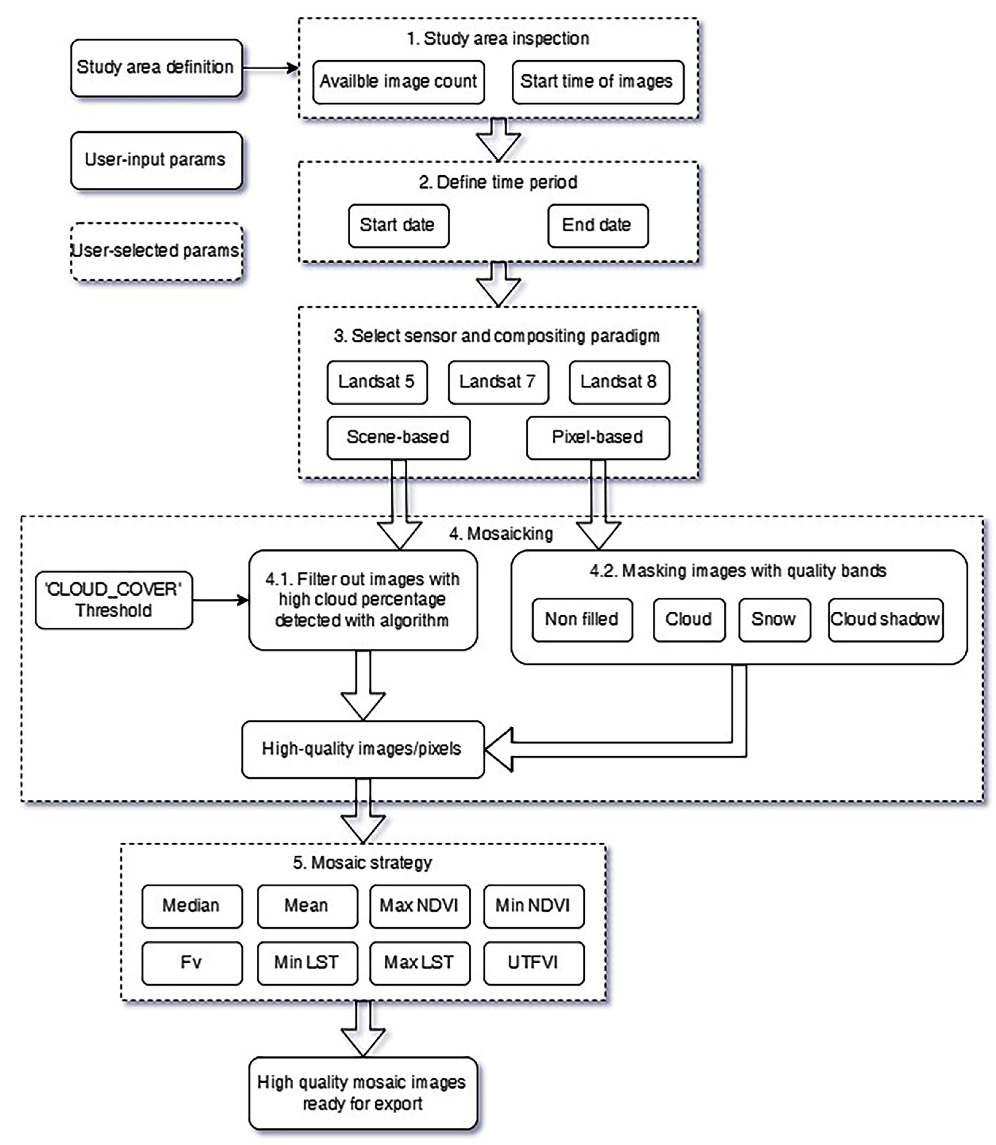
2.4. Methodology
3. Results
3.1. Analysis of the Landsat Spectral Index over the Years
3.2. Classification of Land Cover by Machine Learning
3.3. Calculate Land Surface Temperature and Locate Surface Urban Heat Islands
3.3.1. Analysis of Moscow Surface Temperature by Time Series from 2015 to 2019
- −
- On the 185th day of 2015, the highest average daytime temperature reached 26.18 °C;
- −
- On the 177th day of 2016, the highest average daytime temperature reached 28.18 °C;
- −
- On the 225th day of 2017, the highest average daytime temperature reached 26.54 °C;
- −
- On the 209th day of 2018, the highest average daytime temperature reached 28.55 °C;
- −
- On the 153rd day of 2019, the highest average daytime temperature reached 28.89 °C.
- −
- On the 217th day of 2015, the highest average night-time temperature reached 17.06 °C;
- −
- On the 177th day of 2016, the highest average night-time temperature reached 20.05 °C;
- −
- On the 209th day of 2017, the highest average night-time temperature reached 17.43 °C;
- −
- On the 209th day of 2018, the highest average night-time temperature reached 17.91 °C;
- −
- On the 169th day of 2019, the highest average night-time temperature reached 18.52 °C;
3.3.2. Determining the Location of SUHIs in the Moscow Area
4. Discussion
4.1. Assessing the Influence of SUHIs on UPI
4.2. Future Research
5. Conclusions
Author Contributions
Funding
Data Availability Statement
Acknowledgments
Conflicts of Interest
References
- Wulder, M.A.; White, J.C.; Loveland, T.R.; Woodcock, C.E.; Belward, A.S.; Cohen, W.B.; Fosnight, E.A.; Shaw, J.; Masek, J.G.; Roy, D.P. The global Landsat archive: Status, consolidation, and direction. Remote Sens. Environ. 2016, 185, 271–283. [Google Scholar] [CrossRef]
- Roy, D.P.; Ju, J.; Kline, K.; Scaramuzza, P.L.; Kovalskyy, V.; Hansen, M.; Loveland, T.R.; Vermote, E.; Zhang, C. Web-enabled Landsat Data (WELD): Landsat ETM+ composited mosaics of the conterminous United States. Remote Sens. Environ. 2010, 114, 35–49. [Google Scholar] [CrossRef]
- Baer, Y.; Schneider, W.-D. Chapter 62 High-energy spectorscopy of lanthanide materials—An overview. In Handbook on the Physics and Chemistry of Rare Earths; Elsevier: Amsterdam, The Netherlands, 1987; Volume 10, pp. 1–73. [Google Scholar] [CrossRef]
- Loveland, T.R.; Dwyer, J.L. Landsat: Building a strong future. Remote Sens. Environ. 2012, 122, 22–29. [Google Scholar] [CrossRef]
- Whitman, R.T.; Park, M.B.; Ambrose, S.M.; Hoel, E.G. Spatial indexing and analytics on Hadoop. In Proceedings of the ACM International Symposium on Advances in Geographic Information Systems, Dallas, TX, USA, 4 November 2014; Volume 04-07-Nove, pp. 73–82. [Google Scholar] [CrossRef]
- Yu, J.; Wu, J.; Sarwat, M. GeoSpark: A cluster computing framework for processing large-scale spatial data. In Proceedings of the ACM International Symposium on Advances in Geographic Information Systems, Washington, DC, USA, 3–6 November 2015; Volume 03-06-Nove. [Google Scholar] [CrossRef]
- Hughes, J.N.; Annex, A.; Eichelberger, C.N.; Fox, A.; Hulbert, A.; Ronquest, M. GeoMesa: A distributed architecture for spatio-temporal fusion. In Proceedings of the Geospatial Informatics, Fusion, and Motion Video Analytics V, Baltimore, MD, USA, 20–21 April 2015; Volume 9473, p. 94730F. [Google Scholar] [CrossRef]
- Wijedasa, L.S.; Sloan, S.; Michelakis, D.G.; Clements, G.R. Overcoming limitations with landsat imagery for mapping of peat swamp forests in sundaland. Remote Sens. 2012, 4, 2595–2618. [Google Scholar] [CrossRef]
- She, X.; Zhang, L.; Cen, Y.; Wu, T.; Huang, C.; Baig, M.H.A. Comparison of the continuity of vegetation indices derived from Landsat 8 OLI and Landsat 7 ETM+ data among different vegetation types. Remote Sens. 2015, 7, 13485–13506. [Google Scholar] [CrossRef]
- Ferdman, M.; Adileh, A.; Kocberber, O.; Volos, S.; Alisafaee, M.; Jevdjic, D.; Kaynak, C.; Popescu, A.D.; Ailamaki, A.; Falsafi, B. Clearing the clouds. ACM SIGPLAN Not. 2012, 47, 37–48. [Google Scholar] [CrossRef]
- Gorelick, N.; Hancher, M.; Dixon, M.; Ilyushchenko, S.; Thau, D.; Moore, R. Google Earth Engine: Planetary-scale geospatial analysis for everyone. Remote Sens. Environ. 2017, 202, 18–27. [Google Scholar] [CrossRef]
- Lu, D.; Weng, Q. A survey of image classification methods and techniques for improving classification performance. Int. J. Remote Sens. 2007, 28, 823–870. [Google Scholar] [CrossRef]
- Gómez, C.; White, J.C.; Wulder, M.A. Optical remotely sensed time series data for land cover classification: A review. ISPRS J. Photogramm. Remote Sens. 2016, 116, 55–72. [Google Scholar] [CrossRef]
- He, J.; Harris, J.R.; Sawada, M.; Behnia, P. A comparison of classification algorithms using Landsat-7 and Landsat-8 data for mapping lithology in Canada’s Arctic. Int. J. Remote Sens. 2015, 36, 2252–2276. [Google Scholar] [CrossRef]
- Faridatul, M.I.; Wu, B. Automatic classification of major urban land covers based on novel spectral indices. ISPRS Int. J. Geo-Inf. 2018, 7, 453. [Google Scholar] [CrossRef]
- Chang, F.; Dean, J.; Ghemawat, S.; Hsieh, W.C.; Wallach, D.A.; Burrows, M.; Chandra, T.; Fikes, A.; Gruber, R.E. BigTable: A distributed storage system for structured data. In Proceedings of the OSDI 2006-7th USENIX Symposium on Operating Systems Design and Implementation, Seattle WA, USA, 6–8 November 2006; pp. 205–218. [Google Scholar]
- Corbett, J.C.; Dean, J.; Epstein, M.; Fikes, A.; Frost, C.; Furman, J.J.; Ghemawat, S.; Gubarev, A.; Heiser, C.; Hochschild, P.; et al. Spanner: Google’s Globally Distributed Database. ACM Trans. Comput. Syst. 2013, 31, 1–22. [Google Scholar] [CrossRef]
- Verma, A.; Pedrosa, L.; Korupolu, M.; Oppenheimer, D.; Tune, E.; Wilkes, J. Large-scale cluster management at Google with Borg. In Proceedings of the 10th European Conference on Computer Systems, EuroSys, Bordeaux France, 21–24 April 2015; Volume 2015. [Google Scholar] [CrossRef]
- Chambers, C.; Raniwala, A.; Perry, F.; Adams, S.; Henry, R.R.; Bradshaw, R.; Weizenbaum, N. FlumeJava. ACM SIGPLAN Not. 2010, 45, 363–375. [Google Scholar] [CrossRef]
- Gonzalez, H.; Halevy, A.Y.; Jensen, C.S.; Langen, A.; Madhavan, J.; Shapley, R.; Shen, W.; Goldberg-Kidon, J. Google fusion tables: Web-centered data management and collaboration. In Proceedings of the ACM SIGMOD International Conference on Management of Data, Indianapolis, IN, USA, 6–10 June 2010; pp. 1061–1066. [Google Scholar] [CrossRef]
- Ho, T.K. Random Decision Forests. In Proceedings of the 3rd International Conference on Document Analysis and Recognition, Montreal, QC, Canada, 14–16 August 1995. [Google Scholar]
- Deng, W.; Huang, Z.; Zhang, J.; Xu, J. A Data Mining Based System for Transaction Fraud Detection. In Proceedings of the 2021 IEEE International Conference on Consumer Electronics and Computer Engineering, ICCECE, Guangzhou, China, 15–17 January 2021; pp. 542–545. [Google Scholar] [CrossRef]
- Pourghasemi, H.R.; Rahmati, O. Prediction of the landslide susceptibility: Which algorithm, which precision? Catena 2018, 162, 177–192. [Google Scholar] [CrossRef]
- Shukurov, I.S.; Le, M.T.; Shukurova, L.I.; Dmitrieva, A.D. Influence of the Effect of the Urban Heat Island on the Cities Sustainable Development. Urban Constr. Arch. 2020, 10, 62–70. [Google Scholar] [CrossRef]
- Liu, L.; Zhang, Y. Urban heat island analysis using the landsat TM data and ASTER Data: A case study in Hong Kong. Remote Sens. 2011, 3, 1535–1552. [Google Scholar] [CrossRef]
- Wang, Y.; Zhuang, G.; Zhang, X.; Huang, K.; Xu, C.; Tang, A.; Chen, J.; An, Z. The ion chemistry, seasonal cycle, and sources of PM2.5 and TSP aerosol in Shanghai. Atmos. Environ. 2006, 40, 2935–2952. [Google Scholar] [CrossRef]
- Lin, Y.; Zou, J.; Yang, W.; Li, C.Q. A review of recent advances in research on PM2.5 in China. Int. J. Environ. Res. Public Health 2018, 15, 438. [Google Scholar] [CrossRef]
- Harris, B.M.; Highwood, E.J. A simple relationship between volcanic sulfate aerosol optical depth and surface temperature change simulated in an atmosphere-ocean general circulation model. J. Geophys. Res. Atmos. 2011, 116, D05109. [Google Scholar] [CrossRef]
- Wu, J.; Fu, C.; Xu, Y.; Tang, J.P.; Wang, W.; Wang, Z. Simulation of direct effects of black carbon aerosol on temperature and hydrological cycle in Asia by a Regional Climate Model. Meteorol. Atmos. Phys. 2008, 100, 179–193. [Google Scholar] [CrossRef]
- Zhuang, B.L.; Wang, T.; Li, S.; Liu, J.; Talbot, R.; Mao, H.; Yang, X.; Fu, C.; Yin, C.; Zhu, J.; et al. Optical properties and radiative forcing of urban aerosols in Nanjing, China. Atmos. Environ. 2014, 83, 43–52. [Google Scholar] [CrossRef]
- Petäjä, T.; Järvi, L.; Kerminen, V.-M.; Ding, A.; Sun, J.; Nie, W.; Kujansuu, J.; Virkkula, A.; Yang, X.; Fu, C.; et al. Enhanced air pollution via aerosol-boundary layer feedback in China. Sci. Rep. 2016, 6, 18998. [Google Scholar] [CrossRef] [PubMed]
- Tie, X.; Huang, R.-J.; Cao, J.; Zhang, Q.; Cheng, Y.; Su, H.; Chang, D.; Pöschl, U.; Hoffmann, T.; Dusek, U.; et al. Severe Pollution in China Amplified by Atmospheric Moisture. Sci. Rep. 2017, 7, 15760. [Google Scholar] [CrossRef] [PubMed]
- Liu, Q.; Jia, X.; Quan, J.; Li, J.; Li, X.; Wu, Y.; Chen, D.; Wang, Z.; Liu, Y. New positive feedback mechanism between boundary layer meteorology and secondary aerosol formation during severe haze events. Sci. Rep. 2018, 8, 6095. [Google Scholar] [CrossRef] [PubMed]
- Li, H.; Meier, F.; Lee, X.; Chakraborty, T.; Liu, J.; Schaap, M.; Sodoudi, S. Interaction between urban heat island and urban pollution island during summer in Berlin. Sci. Total Environ. 2018, 636, 818–828. [Google Scholar] [CrossRef] [PubMed]
- Ruckstuhl, C.; Philipona, R.; Morland, J.; Ohmura, A. Observed relationship between surface specific humidity, integrated water vapor, and longwave downward radiation at different altitudes. J. Geophys. Res. Atmos. 2007, 112, D03302. [Google Scholar] [CrossRef]
- Yamada, K.; Hayasaka, T.; Iwabuchi, H. Contributing factors to downward longwave radiation at the Earth’s surface. Sci. Online Lett. Atmos. 2012, 8, 94–97. [Google Scholar] [CrossRef]
- Cao, C.; Li, X.-H.; Zhang, M.; Liu, S.-D.; Xu, J.-P. Correlation analysis of the urban heat island effect and its impact factors in China. Huan Jing Ke Xue 2017, 38, 3987–3997. [Google Scholar] [CrossRef]
- Crutzen, P.J. New Directions: The growing urban heat and pollution “island” effect-Impact on chemistry and climate. Atmos. Environ. 2004, 38, 3539–3540. [Google Scholar] [CrossRef]
- Jin, M.S.; Kessomkiat, W.; Pereira, G. Satellite-observed urbanization characters in Shanghai, China: Aerosols, urban heat Island effect, and land-atmosphere interactions. Remote Sens. 2011, 3, 83–99. [Google Scholar] [CrossRef]
- Cao, C.; Lee, X.; Liu, S.; Schultz, N.; Xiao, W.; Zhang, M.; Zhao, L. Urban heat islands in China enhanced by haze pollution. Nat. Commun. 2016, 7, 12509. [Google Scholar] [CrossRef]
- Jonsson, P.; Bennet, C.; Eliasson, I.; Lindgren, E.S. Suspended particulate matter and its relations to the urban climate in Dar es Salaam, Tanzania. Atmos. Environ. 2004, 38, 4175–4181. [Google Scholar] [CrossRef]
- Zhou, D.; Zhao, S.; Liu, S.; Zhang, L.; Zhu, C. Surface urban heat island in China’s 32 major cities: Spatial patterns and drivers. Remote Sens. Environ. 2014, 152, 51–61. [Google Scholar] [CrossRef]
- Bakaeva, N.; Le, M.T. Determination of urban pollution islands by using remote sensing technology in Moscow, Russia. Ecol. Inform. 2022, 67, 101493. [Google Scholar] [CrossRef]



















| Collection Name | GEE Image Collection ID | Data Availabitity |
|---|---|---|
| Landsat 5 | LANDSAT/LT05/C01/T1_SR | 1 January 1984–5 May 2012 |
| Landsat 7 | LANDSAT/LE07/C01/T1_SR | 1 January 1999–April 2022 |
| Landsat 8 | LANDSAT/LC08/C01/T1_SR | 11 April 2012–to present |
| MOD11A2.061 | MODIS/061/MOD11A2 | 18 February 2000–to present |
| Time Point | 1997 | 2011 | 2021 |
|---|---|---|---|
| Water | 27.05 | 24.69 | 21.70 |
| Urban | 104.99 | 484.03 | 665.20 |
| Tree | 2140.98 | 1803.94 | 1641.02 |
| Bare land | 213.99 | 174.35 | 159.09 |
| Total area (square km) | 2487.01 | 2487.01 | 2487.01 |
| Date | Highest Average Daytime Temperature (°C) | Highest Average Night-Time Temperature (°C) | |
|---|---|---|---|
| 4 July 2015 | 25.81 | 15.58 | 10.23 |
| 27 July 2016 | 27.53 | 19.02 | 8.51 |
| 13 August 2017 | 26.09 | 16.17 | 9.92 |
| 28 July 2018 | 28.09 | 17.07 | 11.02 |
| 2 July 2019 | 28.55 | 14.91 | 13.64 |
| UTFVI (Urban Thermal Field Variance Index) | Urban Heat Island | Ecological Evaluation Index |
|---|---|---|
| <0.000 | None | Excellent |
| 0.000–0.005 | Weak | Good |
| 0.005–0.010 | Middle | Normal |
| 0.010–0.015 | Strong | Bad |
| 0.015–0.020 | Stronger | Worse |
| 0.020 | Strongest | Worst |
Disclaimer/Publisher’s Note: The statements, opinions and data contained in all publications are solely those of the individual author(s) and contributor(s) and not of MDPI and/or the editor(s). MDPI and/or the editor(s) disclaim responsibility for any injury to people or property resulting from any ideas, methods, instructions or products referred to in the content. |
© 2023 by the authors. Licensee MDPI, Basel, Switzerland. This article is an open access article distributed under the terms and conditions of the Creative Commons Attribution (CC BY) license (https://creativecommons.org/licenses/by/4.0/).
Share and Cite
Le, M.T.; Bakaeva, N. A Technique for Generating Preliminary Satellite Data to Evaluate SUHI Using Cloud Computing: A Case Study in Moscow, Russia. Remote Sens. 2023, 15, 3294. https://doi.org/10.3390/rs15133294
Le MT, Bakaeva N. A Technique for Generating Preliminary Satellite Data to Evaluate SUHI Using Cloud Computing: A Case Study in Moscow, Russia. Remote Sensing. 2023; 15(13):3294. https://doi.org/10.3390/rs15133294
Chicago/Turabian StyleLe, Minh Tuan, and Natalia Bakaeva. 2023. "A Technique for Generating Preliminary Satellite Data to Evaluate SUHI Using Cloud Computing: A Case Study in Moscow, Russia" Remote Sensing 15, no. 13: 3294. https://doi.org/10.3390/rs15133294
APA StyleLe, M. T., & Bakaeva, N. (2023). A Technique for Generating Preliminary Satellite Data to Evaluate SUHI Using Cloud Computing: A Case Study in Moscow, Russia. Remote Sensing, 15(13), 3294. https://doi.org/10.3390/rs15133294

