Monitoring Complex Integrated Crop–Livestock Systems at Regional Scale in Brazil: A Big Earth Observation Data Approach
Abstract
:1. Introduction
2. Materials and Methods
2.1. Study Area
2.1.1. Mato Grosso Environment
2.1.2. Mato Grosso Agriculture
- The multi-annual iCL systems: These are systems based on multi-annual crop-pasture rotation. In this strategy, the farmer grows grains crops on the same plot for a few years, then introduces pasture for the cattle that remain for a few more years and then goes back to agriculture crops, and so on. This type of integration is generally adopted by farmers whose focus is both agriculture and livestock. It also constitutes a profitable pasture reform strategy used by ranchers with the aim of recovering degraded pastures and/or increasing the general productivity of livestock activity because the residual crop fertility contributes to restoring soil quality [47,48].
- Annual iCL systems: These are systems based on the succession of crops with pastures in the same agricultural year. Normally, in the studied region, soybean is cultivated in mid-summer and, depending on the duration of the rainy season, a second crop (corn, millet, sorghum) can be cultivated before planting a forage species to form pasture for cattle grazing. The remaining forage biomass can be yet used as mulch for planting the next crop in a no-tillage system. There are different strategies for the introduction of the forage species (brachiaria) in the iCL systems. In the regions where just one crop can be grown, due to the climatic restrictions, forage is normally introduced by overseeding after the soybean harvest. While, in regions where double cropping is possible, the forage is initially intercropped with the second crop, which is usually corn or another cereal. In this case, the corn grows first and is harvested before the pasture is fully developed, and after that, the pasture can fully develop.
3. Data
3.1. MODIS Time Series
3.2. Ground Data Collection
4. Method
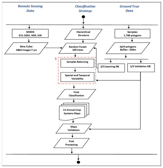
4.1. The Classification Strategy
4.2. The Hierarchical Image Classification
4.3. The Training Databases
4.3.1. Balanced and Unbalanced Samples
4.3.2. Spatio-Temporal Distribution of the Samples
- Strategy (a): Two-thirds of the field samples acquired for a given year are used as training data to classify SITS for the same year, the other third is for validation;
- Strategy (b): Two-thirds of the samples collected during the different years (between 2014/15 and 2018/19) are pooled and then used to train the SITS for each of the years between 2012/13 and 2018/19. For 2014/15 to 2018/19, the validation is done with the remaining samples collected for the year in question (samples not used for training), while for the 2012/13 and 2013/14 years, the validation is done with the samples acquired during those years, because there were not enough samples for those years.
- To assess the impact of the uneven spatial distribution of the samples datasets, we processed them the same way:
- Strategy (a): Two-thirds of the field samples acquired for a given agroclimatic region were used as training data for the same given region, the other third was used for validation; Zone E was not concerned by this strategy because of the low number of samples in this zone;
- Strategy (b): Two-thirds of the samples collected in all regions are pooled and then used to train the SITS for each region. The validation is done with the remaining samples collected for the region in question (samples not used for training).
4.4. Post Processing
5. Results
5.1. Impact of Balanced and Unbalanced Learning Database
5.2. Impact of Temporal Distribution of the Learning Database
5.2.1. The NDVI Inter-Annual Variability: Example of the iCL Class
5.2.2. Impact of the Temporal Training Strategy on the Classification Performances
5.3. Impact of Spatial Distribution of the Learning Database
5.3.1. The NDVI Inter-Regional Variability: Example of the iCL Class
5.3.2. Impact of the Spatial Training Strategy on the Classification Performances
5.4. Assessment of Cropping System Classifications at the Different Levels
5.4.1. Global Accuracy
5.4.2. Integrated System Classes Accuracy
5.5. The Mato Grosso Cropping System Maps
5.5.1. The Final Classification Products
5.5.2. Evaluation of the Cropping System Maps with Official Statistics
6. General Discussion
6.1. The Integrated Crop–Livestock System: A Remote-Sensing Challenge
6.1.1. Mapping Rare Complex Agricultural Systems
6.1.2. Classify Agricultural Systems Retrospectively at Regional Scale
6.1.3. Processing a Large Volume of Data
6.2. Perspectives to Map Low Carbon Agriculture in Brazil
6.2.1. Research Perspectives
6.2.2. Operational Perspectives
7. Conclusions
Author Contributions
Funding
Institutional Review Board Statement
Informed Consent Statement
Data Availability Statement
Acknowledgments
Conflicts of Interest
References
- USDA. Data & Analysis—Livestock and Poultry: World Markets and Trade; USDA: Washington, DC, USA, 2018.
- Barona, E.; Ramankutty, N.; Hyman, G.; Coomes, O.T. The Role of Pasture and Soybean in Deforestation of the Brazilian Amazon. Environ. Res. Lett. 2010, 5, 024002. [Google Scholar] [CrossRef]
- Dias, L.C.P.; Pimenta, F.M.; Santos, A.B.; Costa, M.H.; Ladle, R.J. Patterns of Land Use, Extensification, and Intensification of Brazilian Agriculture. Glob. Chang. Biol. 2016, 22, 2887–2903. [Google Scholar] [CrossRef] [PubMed]
- Brasil Plano ABC—Agricultura de Baixa Emissão de Carbono. Available online: https://www.gov.br/agricultura/pt-br/assuntos/sustentabilidade/plano-abc/plano-abc-agricultura-de-baixa-emissao-de-carbono (accessed on 14 January 2021).
- Balbino, L.C.; de Oliveira Barcelos, A.; Stone, L.F. Marco Referencial Lavoura-Pecuária-Floresta; Embrapa: Brasilia, Brazil, 2011. [Google Scholar]
- Herrero, M.; Thornton, P.K.; Notenbaert, A.M.; Wood, S.; Msangi, S.; Freeman, H.A.; Bossio, D.; Dixon, J.; Peters, M.; van de Steeg, J.; et al. Smart Investments in Sustainable Food Production: Revisiting Mixed Crop-Livestock Systems. Science 2010, 327, 822–825. [Google Scholar] [CrossRef] [Green Version]
- Salton, J.C.; Mercante, F.M.; Tomazi, M.; Zanatta, J.A.; Concenço, G.; Silva, W.M.; Retore, M. Integrated Crop-Livestock System in Tropical Brazil: Toward a Sustainable Production System. Agric. Ecosyst. Environ. 2014, 190, 70–79. [Google Scholar] [CrossRef]
- Wilkins, R.J. Eco-Efficient Approaches to Land Management: A Case for Increased Integration of Crop and Animal Production Systems. Philos. Trans. R. Soc. B Biol. Sci. 2007, 363, 517–525. [Google Scholar] [CrossRef] [Green Version]
- Lemaire, G.; Franzluebbers, A.; de Faccio Carvalho, P.C.; Dedieu, B. Integrated Crop–Livestock Systems: Strategies to Achieve Synergy between Agricultural Production and Environmental Quality. Agric. Ecosyst. Environ. 2014, 190, 4–8. [Google Scholar] [CrossRef]
- Dos Reis, J.C.; Kamoi, M.Y.T.; Latorraca, D.; Chen, R.F.F.; Michetti, M.; Wruck, F.J.; Garrett, R.D.; Valentim, J.F.; Rodrigues, R.d.A.R.; Rodrigues-Filho, S. Assessing the Economic Viability of Integrated Crop-Livestock Systems in Mato Grosso, Brazil. Renew. Agric. Food Syst. 2019, 35, 631–642. [Google Scholar] [CrossRef]
- Moraes, L.E.; Strathe, A.B.; Fadel, J.G.; Casper, D.P.; Kebreab, E. Prediction of Enteric Methane Emissions from Cattle. Glob. Chang. Biol. 2014, 20, 2140–2148. [Google Scholar] [CrossRef] [Green Version]
- Bieluczyk, W.; de Cássia Piccolo, M.; Pereira, M.G.; de Moraes, M.T.; Soltangheisi, A.; de Campos Bernardi, A.C.; Pezzopane, J.R.M.; Oliveira, P.P.A.; Moreira, M.Z.; de Camargo, P.B.; et al. Integrated Farming Systems Influence Soil Organic Matter Dynamics in Southeastern Brazil. Geoderma 2020, 371, 114368. [Google Scholar] [CrossRef]
- Gil, J.D.B.; Garrett, R.; Berger, T. Determinants of Crop-Livestock Integration in Brazil: Evidence from the Household and Regional Levels. Land Use Policy 2016, 59, 557–568. [Google Scholar] [CrossRef] [Green Version]
- Embrapa ICLF in Numbers 2017. Available online: https://www.redeilpf.org.br/ilpf-em-numeros/ilpf-em-numeros-ingles.pdf (accessed on 14 January 2021).
- Bégué, A.; Arvor, D.; Bellon, B.; Betbeder, J.; De Abelleyra, D.; Ferraz, R.P.D.; Lebourgeois, V.; Lelong, C.; Simões, M.; Verón, S.R. Remote Sensing and Cropping Practices: A Review. Remote Sens. 2018, 10, 99. [Google Scholar] [CrossRef] [Green Version]
- Camara, G.; Assis, L.F.; Ribeiro, G.; Ferreira, K.R.; Llapa, E.; Vinhas, L. Big Earth Observation Data Analytics. In Proceedings of the 5th ACM SIGSPATIAL International Workshop on Analytics for Big Geospatial Data—BigSpatial, San Francisco, CA, USA, 31 October 2016. [Google Scholar]
- Liu, D.; Cai, S. A Spatial-Temporal Modeling Approach to Reconstructing Land-Cover Change Trajectories from Multi-Temporal Satellite Imagery. Ann. Assoc. Am. Geogr. 2012, 102, 1329–1347. [Google Scholar] [CrossRef]
- Gómez, C.; White, J.C.; Wulder, M.A. Optical Remotely Sensed Time Series Data for Land Cover Classification: A Review. ISPRS J. Photogramm. Remote Sens. 2016, 116, 55–72. [Google Scholar] [CrossRef] [Green Version]
- Wardlow, B.; Egbert, S.; Kastens, J. Analysis of Time-Series MODIS 250 m Vegetation Index Data for Crop Classification in the U.S. Central Great Plains. Remote Sens. Environ. 2007, 108, 290–310. [Google Scholar] [CrossRef] [Green Version]
- Wardlow, B.D.; Egbert, S.L. Large-Area Crop Mapping Using Time-Series MODIS 250 m NDVI Data: An Assessment for the U.S. Central Great Plains. Remote Sens. Environ. 2008, 112, 1096–1116. [Google Scholar] [CrossRef]
- Mingwei, Z.; Qingbo, Z.; Zhongxin, C.; Jia, L.; Yong, Z.; Chongfa, C. Crop Discrimination in Northern China with Double Cropping Systems Using Fourier Analysis of Time-Series MODIS Data. Int. J. Appl. Earth Obs. Geoinf. 2008, 10, 476–485. [Google Scholar] [CrossRef]
- Qiu, B.; Zhong, M.; Tang, Z.; Wang, C. A New Methodology to Map Double-Cropping Croplands Based on Continuous Wavelet Transform. Int. J. Appl. Earth Obs. Geoinf. 2014, 26, 97–104. [Google Scholar] [CrossRef]
- Arvor, D.; Jonathan, M.; Meirelles, M.S.P.; Dubreuil, V.; Durieux, L. Classification of MODIS EVI Time Series for Crop Mapping in the State of Mato Grosso, Brazil. Int. J. Remote Sens. 2011, 32, 7847–7871. [Google Scholar] [CrossRef]
- Brown, J.C.; Kastens, J.H.; Coutinho, A.C.; de Castro Victoria, D.; Bishop, C.R. Classifying Multiyear Agricultural Land Use Data from Mato Grosso Using Time-Series MODIS Vegetation Index Data. Remote Sens. Environ. 2013, 130, 39–50. [Google Scholar] [CrossRef] [Green Version]
- Galford, G.L.; Mustard, J.F.; Melillo, J.; Gendrin, A.; Cerri, C.C.; Cerri, C.E.P. Wavelet Analysis of MODIS Time Series to Detect Expansion and Intensification of Row-Crop Agriculture in Brazil. Remote Sens. Environ. 2008, 112, 576–587. [Google Scholar] [CrossRef]
- Kastens, J.H.; Brown, J.C.; Coutinho, A.C.; Bishop, C.R.; Esquerdo, J.C.D.M. Soy Moratorium Impacts on Soybean and Deforestation Dynamics in Mato Grosso, Brazil. PLoS ONE 2017, 12, e0176168. [Google Scholar] [CrossRef] [PubMed]
- Picoli, M.C.A.; Camara, G.; Sanches, I.; Simões, R.; Carvalho, A.; Maciel, A.; Coutinho, A.; Esquerdo, J.; Antunes, J.; Begotti, R.A.; et al. Big Earth Observation Time Series Analysis for Monitoring Brazilian Agriculture. ISPRS J. Photogramm. Remote Sens. 2018, 145, 328–339. [Google Scholar] [CrossRef]
- Spera, S.A.; Cohn, A.S.; VanWey, L.K.; Mustard, J.F.; Rudorff, B.F.; Risso, J.; Adami, M. Recent Cropping Frequency, Expansion, and Abandonment in Mato Grosso, Brazil Had Selective Land Characteristics. Environ. Res. Lett. 2014, 9, 064010. [Google Scholar] [CrossRef] [Green Version]
- Zhu, C.; Lu, D.; Victoria, D.; Dutra, L.V. Mapping Fractional Cropland Distribution in Mato Grosso, Brazil Using Time Series MODIS Enhanced Vegetation Index and Landsat Thematic Mapper Data. Remote Sens. 2016, 8, 22. [Google Scholar] [CrossRef] [Green Version]
- Manabe, V.D.; Melo, M.R.S.; Rocha, J.V. Framework for Mapping Integrated Crop-Livestock Systems in Mato Grosso, Brazil. Remote Sens. 2018, 10, 1322. [Google Scholar] [CrossRef] [Green Version]
- Kuchler, P.C.; Bégué, A.; Simões, M.; Gaetano, R.; Arvor, D.; Ferraz, R.P.D. Assessing the Optimal Preprocessing Steps of MODIS Time Series to Map Cropping Systems in Mato Grosso, Brazil. Int. J. Appl. Earth Obs. Geoinf. 2020, 92, 102150. [Google Scholar] [CrossRef]
- Chen, Y.; Lu, D.; Moran, E.; Batistella, M.; Dutra, L.; Sanches, I.; Silva, R.; Huang, J.; Luiz, A.; de Oliveira, M.A.F. Mapping Croplands, Cropping Patterns, and Crop Types Using MODIS Time-Series Data. Int. J. Appl. Earth Obs. Geoinf. 2018, 69, 133–147. [Google Scholar] [CrossRef]
- Gorelick, N.; Hancher, M.; Dixon, M.; Ilyushchenko, S.; Thau, D.; Moore, R. Google Earth Engine: Planetary-Scale Geospatial Analysis for Everyone. Remote Sens. Environ. 2017, 202, 18–27. [Google Scholar] [CrossRef]
- Tamiminia, H.; Salehi, B.; Mahdianpari, M.; Quackenbush, L.; Adeli, S.; Brisco, B. Google Earth Engine for Geo-Big Data Applications: A Meta-Analysis and Systematic Review. ISPRS J. Photogramm. Remote Sens. 2020, 164, 152–170. [Google Scholar] [CrossRef]
- Souza, C.M.; Shimbo, J.Z.; Rosa, M.R.; Parente, L.L.; Alencar, A.A.; Rudorff, B.F.T.; Hasenack, H.; Matsumoto, M.; Ferreira, L.G.; Souza-Filho, P.W.M.; et al. Reconstructing Three Decades of Land Use and Land Cover Changes in Brazilian Biomes with Landsat Archive and Earth Engine. Remote Sens. 2020, 12, 2735. [Google Scholar] [CrossRef]
- Dos Santos, M.V. Relatório Técnico Consolidado de Clima para o Estado de Mato Grosso VOL.1/2; DSEE-CL-RT-002; CNEC: Cuiabá, Brazil, 2000. [Google Scholar]
- Climatologia, I. Climatologia. IBGE. Available online: https://www.ibge.gov.br/geociencias/informacoes-ambientais/climatologia.html (accessed on 20 March 2022).
- Conab—Monitoramento Agrícola. Available online: http://www.conab.gov.br/info-agro/safras/graos/monitoramento-agricola?start=60 (accessed on 11 December 2020).
- MapBiomas Mapbiomas Brasil. O Projeto. Available online: https://mapbiomas.org/o-projeto (accessed on 17 February 2021).
- Sistema IBGE de Recuperação Automática—SIDRA. Available online: https://sidra.ibge.gov.br/pesquisa/ppm/quadros (accessed on 11 December 2020).
- Albuquerque, I.; Alencar, A.; Angelo, C. Seeg 8 Análise das Emissões Brasileiras de Gases de Efeito Estufa e Suas Implicações para As Metas de Clima do Brasil 1970–2019; SEEG: São Paulo, SP, Brazil, 2020; Volume 41. [Google Scholar]
- Carvalho, J.L.N.; Raucci, G.S.; Frazao, L.A.; Cerri, C.E.P.; Bernoux, M.; Cerri, C.C. Crop-Pasture Rotation: A Strategy to Reduce Soil Greenhouse Gas Emissions in the Brazilian Cerrado. Agric. Ecosyst. Environ. 2014, 183, 167–175. [Google Scholar] [CrossRef]
- Franchini, J.; Debiasi, H.; Wruck, F.; Skorupa, L.; Wink, N.; Guisolphi, I.; Caumo, A.; Hatori, T. Integração Lavora-Pecuária: Alternativa para Diversificação e Redução do Impacto Ambiental do Sistema Produtivo no Vale do Rio Xingu—Portal Embrapa. Available online: https://www.embrapa.br/en/busca-de-publicacoes/-/publicacao/854282/integracao-lavoura-pecuaria-alternativa-para-diversificacao-e-reducao-do-impacto-ambiental-do-sistema-produtivo-no-vale-do-rio-xingu (accessed on 25 January 2022).
- Vilela, L.; Martha, G.B., Jr.; Marchão, L. Integração Lavoura-Pecuária-Floresta: Alternativa Para Intensificação Do Uso Da Terra. Revista UFG 2012, 8. Available online: https://www.alice.cnptia.embrapa.br/bitstream/doc/975109/1/33779.pdf (accessed on 25 January 2022).
- Kuchler, P.C.; Simões, M.; Begué, A.; Peçanha, R.; Arvor, D. Sensoriamento Remoto E Análise Espacial: Uma Contribuição Para O Mapeamento Dos Sistemas Integrados De Produção Agropecuária. Apl. e Princípios do Sens. Remoto 2019, 3, 1–10. [Google Scholar] [CrossRef] [Green Version]
- Gil, J.; Siebold, M.; Berger, T. Adoption and Development of Integrated Crop–Livestock–Forestry Systems in Mato Grosso, Brazil. Agric. Ecosyst. Environ. 2015, 199, 394–406. [Google Scholar] [CrossRef]
- Macedo, M.N.; DeFries, R.S.; Morton, D.C.; Stickler, C.M.; Galford, G.L.; Shimabukuro, Y.E. Decoupling of Deforestation and Soy Production in the Southern Amazon during the Late 2000s. Proc. Natl. Acad. Sci. USA 2012, 109, 1341–1346. [Google Scholar] [CrossRef] [PubMed] [Green Version]
- Spera, S. Agricultural Intensification Can Preserve the Brazilian Cerrado: Applying Lessons from Mato Grosso and Goiás to Brazil’s Last Agricultural Frontier. Trop. Conserv. Sci. 2017, 10, 194008291772066. [Google Scholar] [CrossRef] [Green Version]
- Huete, A.; Didan, K.; Miura, T.; Rodriguez, E.P.; Gao, X.; Ferreira, L.G. Overview of the Radiometric and Biophysical Performance of the MODIS Vegetation Indices. Remote Sens. Environ. 2002, 83, 195–213. [Google Scholar] [CrossRef]
- Bellón, B.; Bégué, A.; Seen, D.L.; de Almeida, C.A.; Simões, M. A Remote Sensing Approach for Regional-Scale Mapping of Agricultural Land-Use Systems Based on NDVI Time Series. Remote Sens. 2017, 9, 600. [Google Scholar] [CrossRef] [Green Version]
- Kuchler, P.C.; Simões, M.; Bégué, A.; Demonte, R.; Arvor, D. Big Earth Observation Data e Aprendizado de Máquina Para Mapeamento Da Agricultura Sustentável No Brasil. Ciências Rurais em Foco 2021, 4, 24–30. [Google Scholar] [CrossRef]
- Bullock, E.L.; Woodcock, C.E.; Souza, C.; Olofsson, P. Satellite-Based Estimates Reveal Widespread Forest Degradation in the Amazon. Glob. Chang. Biol. 2020, 26, 2956–2969. [Google Scholar] [CrossRef]
- Delince, J.; Lemoine, G.; Defourny, P.; Gallego, J.; Davidson, A.; Ray, S.; Rojas, O.; Latham, J.; Achard, F. Handbook on Remote Sensing for Agricultural Statistics; GSARS: Rome, Italy, 2017. [Google Scholar] [CrossRef]
- Parente, L.; Ferreira, L.; Faria, A.; Nogueira, S.; Araújo, F.; Teixeira, L.; Hagen, S. Monitoring the Brazilian Pasturelands: A New Mapping Approach Based on the Landsat 8 Spectral and Temporal Domains. Int. J. Appl. Earth Obs. Geoinf. 2017, 62, 135–143. [Google Scholar] [CrossRef]
- Parente, L.; Mesquita, V.; Miziara, F.; Baumann, L.; Ferreira, L. Assessing the Pasturelands and Livestock Dynamics in Brazil, from 1985 to 2017: A Novel Approach Based on High Spatial Resolution Imagery and Google Earth Engine Cloud Computing. Remote Sens. Environ. 2019, 232, 111301. [Google Scholar] [CrossRef]
- Câmara, G.; Picoli, M.; Simoes, R.; Maciel, A.; Carvalho, A.X.Y.; Coutinho, A.; Esquerdo, J.; Antunes, J.; Begotti, R.; Arvor, D.; et al. Land Cover Change Maps for Mato Grosso State in Brazil: 2001–2017 (Version 2), Links to Files, Supplement to: Picoli, Michelle; Câmara, Gilberto; Sanches, Ieda; Simoes, Rolf; Carvalho, Alexandre X Y.; Maciel, Adeline; Coutinho, Alexandre; Esquerdo, Julio; Antunes, Joao; Begotti, Rodrigo; Arvor, Damien; Almeida, Claudio (2018): Big Earth Observation Time Series Analysis for Monitoring Brazilian Agriculture. ISPRS Journal of Photogrammetry and Remote Sensing, 145, 328–339; PANGAEA—Data Publisher for Earth & Environmental Science: Bremen, Germany, 2018. [Google Scholar]
- Lebourgeois, V.; Dupuy, S.; Vintrou, É.; Ameline, M.; Butler, S.; Bégué, A. A Combined Random Forest and OBIA Classification Scheme for Mapping Smallholder Agriculture at Different Nomenclature Levels Using Multisource Data (Simulated Sentinel-2 Time Series, VHRS and DEM). Remote Sens. 2017, 9, 259. [Google Scholar] [CrossRef] [Green Version]
- Breiman, L. Random Forest. Springer Link 2001, 45, 5–32. [Google Scholar] [CrossRef] [Green Version]
- Dalponte, M.; Orka, H.O.; Gobakken, T.; Gianelle, D.; Naesset, E. Tree Species Classification in Boreal Forests With Hyperspectral Data. IEEE Trans. Geosci. Remote Sens. 2013, 51, 2632–2645. [Google Scholar] [CrossRef]
- Jin, H.; Stehman, S.V.; Mountrakis, G. Assessing the Impact of Training Sample Selection on Accuracy of an Urban Classification: A Case Study in Denver, Colorado. Int. J. Remote Sens. 2014, 35, 2067–2081. [Google Scholar] [CrossRef]
- Colditz, R. An Evaluation of Different Training Sample Allocation Schemes for Discrete and Continuous Land Cover Classification Using Decision Tree-Based Algorithms. Remote Sens. 2015, 7, 9655–9681. [Google Scholar] [CrossRef] [Green Version]
- Mellor, A.; Boukir, S.; Haywood, A.; Jones, S. Exploring Issues of Training Data Imbalance and Mislabelling on Random Forest Performance for Large Area Land Cover Classification Using the Ensemble Margin. ISPRS J. Photogramm. Remote Sens. 2015, 105, 155–168. [Google Scholar] [CrossRef]
- Lobell, D.B.; Asner, G.P. Cropland Distributions from Temporal Unmixing of MODIS Data. Remote Sens. Environ. 2004, 93, 412–422. [Google Scholar] [CrossRef]
- Ozdogan, M. The Spatial Distribution of Crop Types from MODIS Data: Temporal Unmixing Using Independent Component Analysis. Remote Sens. Environ. 2010, 114, 1190–1204. [Google Scholar] [CrossRef]
- Noi, P.T.; Kappas, M. Comparison of Random Forest, k-Nearest Neighbor, and Support Vector Machine Classifiers for Land Cover Classification Using Sentinel-2 Imagery. Sensors 2017, 18, 18. [Google Scholar] [CrossRef] [Green Version]
- Cossu, R.; Petitdidier, M.; Linford, J.; Badoux, V.; Fusco, L.; Gotab, B.; Hluchy, L.; Lecca, G.; Murgia, F.; Plevier, C. A Roadmap for a Dedicated Earth Science Grid Platform. Earth Sci. Inform. 2010, 3, 135–148. [Google Scholar] [CrossRef] [Green Version]
- Nemani, R.; Votava, P.; Michaelis, A.; Melton, F.; Milesi, C. Collaborative Supercomputing for Global Change Science. Eos Trans. Am. Geophys. Union 2011, 92, 109–110. [Google Scholar] [CrossRef]
- Killough, B. Overview of the Open Data Cube Initiative. In Proceedings of the IGARSS 2018–2018 IEEE International Geoscience and Remote Sensing Symposium, Valencia, Spain, 22–27 July 2018; pp. 8629–8632. [Google Scholar] [CrossRef]
- Pei, T.; Song, C.; Guo, S.; Shu, H.; Liu, Y.; Du, Y.; Ma, T.; Zhou, C. Big Geodata Mining: Objective, Connotations and Research Issues. J. Geogr. Sci. 2020, 30, 251–266. [Google Scholar] [CrossRef]













| Level 1 | Level 2 | Level 3 | |||||
|---|---|---|---|---|---|---|---|
| Source | SC ¹ | DC 2 | Sce 3 | iCL 4 | Sco 5 | iCL1 6 | iCL2 7 |
| In-situ GPS | 10.81% | 12.81% | 2.62% | 14.66% | 0.09% | 26.46% | 0.79% |
| Bom Futuro Group | 9.04% | 35.93% | 11.43% | 12.22% | 25.57% | 22.05% | 8.98% |
| Embrapa | 0.17% | 6.64% | 3.32% | 5.5% | 0.00% | 9.92% | 1.42% |
| Consultants | 2.12% | 13.73% | 4.1% | 7.16% | 0.00% | 12.91% | 17.48% |
| Previous Study 8 | 0% | 8.75% | 8.9% | 0% | 4.45% | 0% | 0% |
| TOTAL | 22.14% | 77.86% | 30.37% | 39.53% | 30.10% | 71.34% | 28.66% |
| Bset 1 | Bset 2 | Bset 3 | |||||||
|---|---|---|---|---|---|---|---|---|---|
| Metrics | SCo | SCe | iCL | SCo | SCe | iCL | SCo | SCe | iCL |
| Producer accuracy | 1 | 0.81 | 0.8 | 1 | 0.91 | 0.76 | 0.99 | 0.54 | 0.88 |
| User accuracy | 1 | 0.8 | 0.81 | 1 | 0.79 | 0.9 | 1 | 0.82 | 0.66 |
| F-Score | 1 | 0.96 | 0.81 | 1 | 0.85 | 0.83 | 1 | 0.65 | 0.75 |
| Nber of samples (pixels) | 2241 | 2383 | 2107 | 1361 | 3796 | 589 | 2383 | 885 | 2383 |
| Overall accuracy | 0.87 | 0.89 | 0.81 | ||||||
| Overall Accuracy | |||
|---|---|---|---|
| Agricultural Year | Level 01 | Level 02 | Level 03 |
| 2012/2013 | 0.87 | 0.91 | 0.72 |
| 2013/2014 | 0.86 | 0.72 | 0.70 |
| 2014/2015 | 0.89 | 0.91 | 0.73 |
| 2015/2016 | 0.87 | 0.89 | 0.74 |
| 2016/2017 | 0.89 | 0.85 | 0.92 |
| 2017/2018 | 0.90 | 0.77 | 0.80 |
| 2018/2019 | 0.96 | 0.82 | 0.79 |
| 7-year mean | 0.89 | 0.84 | 0.77 |
| 7-year standard deviation | 0.03 | 0.07 | 0.07 |
Publisher’s Note: MDPI stays neutral with regard to jurisdictional claims in published maps and institutional affiliations. |
© 2022 by the authors. Licensee MDPI, Basel, Switzerland. This article is an open access article distributed under the terms and conditions of the Creative Commons Attribution (CC BY) license (https://creativecommons.org/licenses/by/4.0/).
Share and Cite
Kuchler, P.C.; Simões, M.; Ferraz, R.; Arvor, D.; de Almeida Machado, P.L.O.; Rosa, M.; Gaetano, R.; Bégué, A. Monitoring Complex Integrated Crop–Livestock Systems at Regional Scale in Brazil: A Big Earth Observation Data Approach. Remote Sens. 2022, 14, 1648. https://doi.org/10.3390/rs14071648
Kuchler PC, Simões M, Ferraz R, Arvor D, de Almeida Machado PLO, Rosa M, Gaetano R, Bégué A. Monitoring Complex Integrated Crop–Livestock Systems at Regional Scale in Brazil: A Big Earth Observation Data Approach. Remote Sensing. 2022; 14(7):1648. https://doi.org/10.3390/rs14071648
Chicago/Turabian StyleKuchler, Patrick Calvano, Margareth Simões, Rodrigo Ferraz, Damien Arvor, Pedro Luiz Oliveira de Almeida Machado, Marcos Rosa, Raffaele Gaetano, and Agnès Bégué. 2022. "Monitoring Complex Integrated Crop–Livestock Systems at Regional Scale in Brazil: A Big Earth Observation Data Approach" Remote Sensing 14, no. 7: 1648. https://doi.org/10.3390/rs14071648
APA StyleKuchler, P. C., Simões, M., Ferraz, R., Arvor, D., de Almeida Machado, P. L. O., Rosa, M., Gaetano, R., & Bégué, A. (2022). Monitoring Complex Integrated Crop–Livestock Systems at Regional Scale in Brazil: A Big Earth Observation Data Approach. Remote Sensing, 14(7), 1648. https://doi.org/10.3390/rs14071648

