A Model for Expressing Industrial Information Based on Object-Oriented Industrial Heat Sources Detected Using Multi-Source Thermal Anomaly Data in China
Abstract
:1. Introduction
2. Materials and Methods
2.1. Study Area
2.2. Data Sources and Preprocessing
2.2.1. Thermal Anomaly (Fire/Hotspot) Data and Preprocessing
2.2.2. Industrial Heat Sources Data and Preprocessing
2.2.3. Other Data and Preprocessing
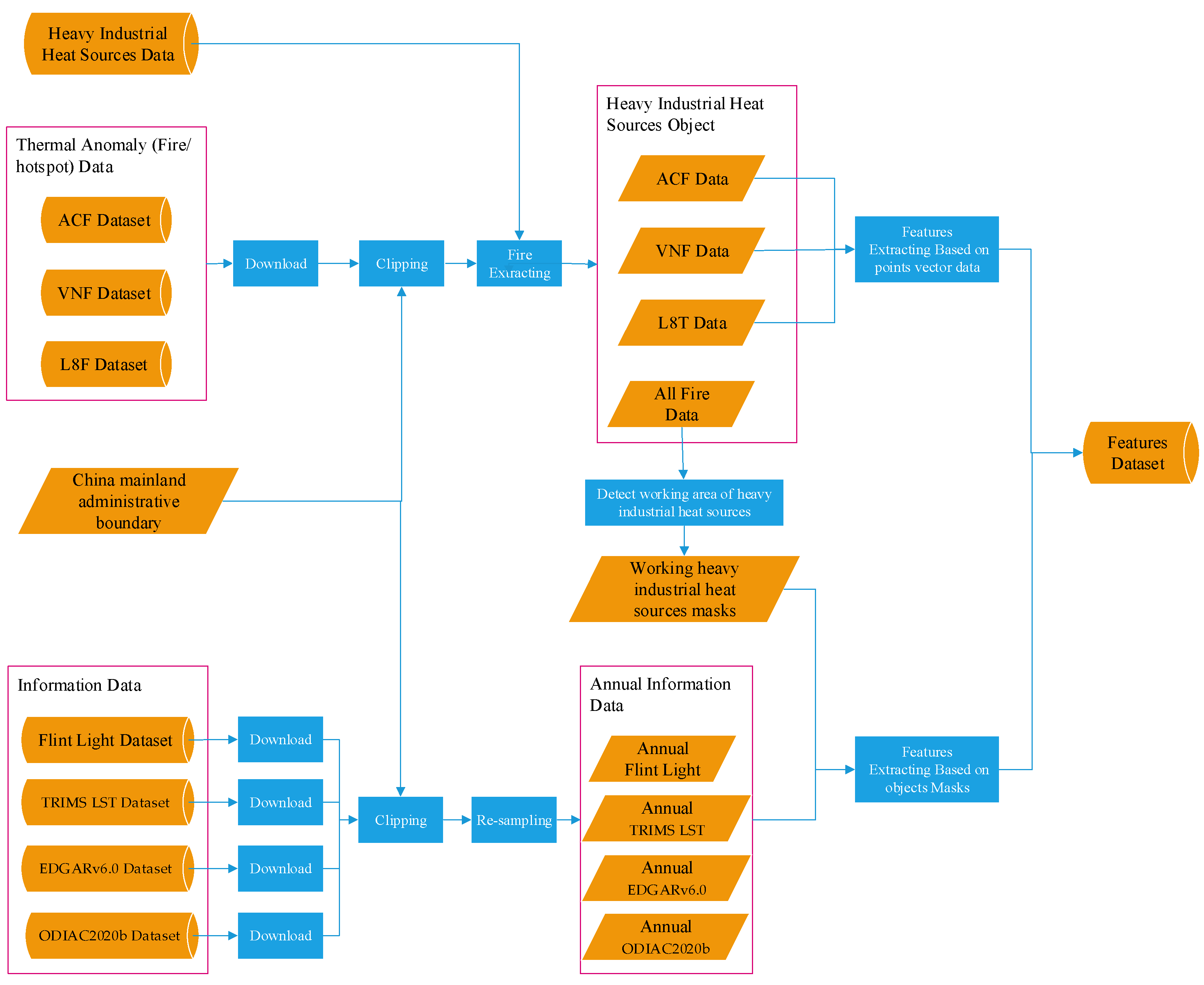
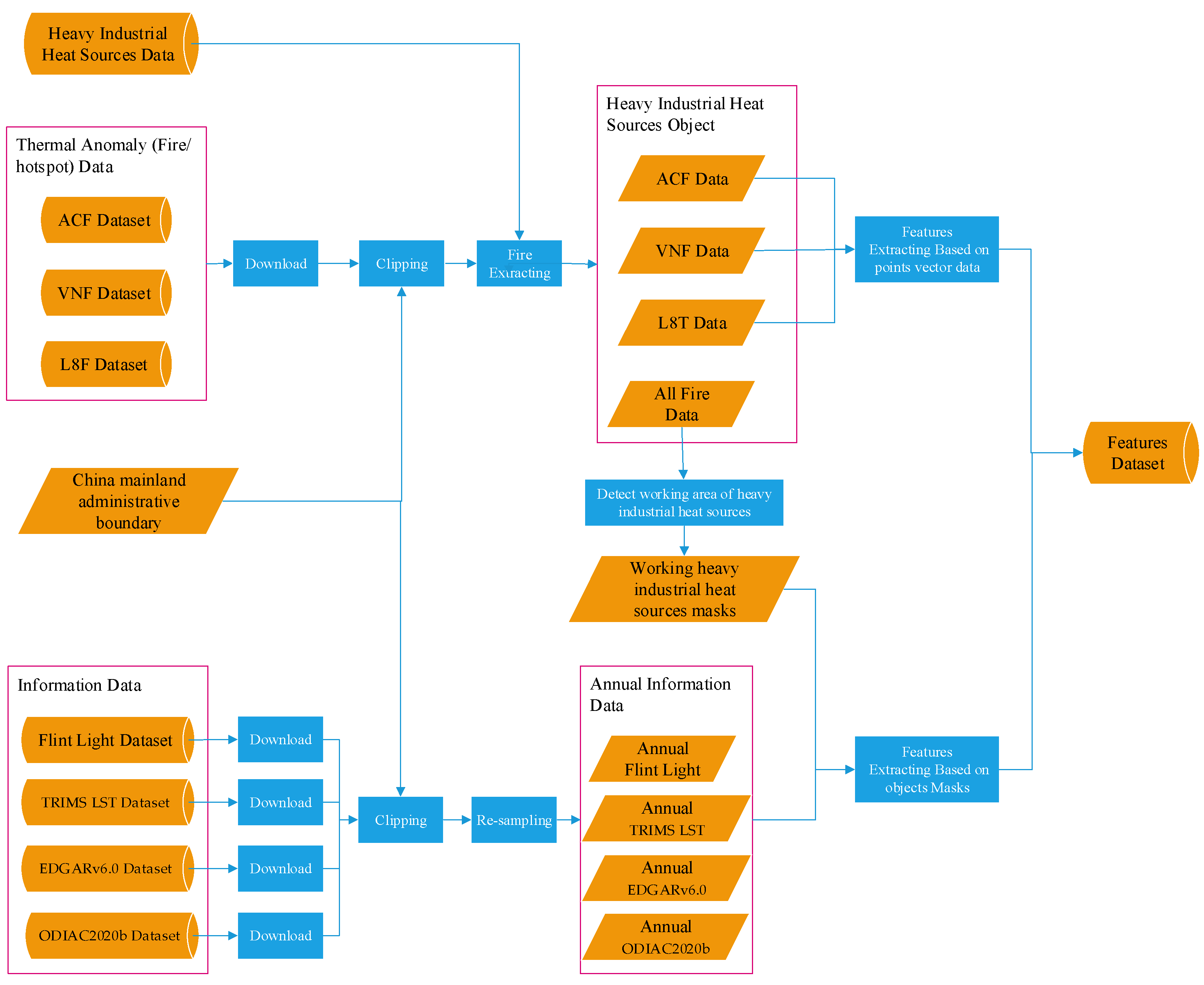
2.3. A Model for the Expression of Industrial Information Based on Object-Oriented Industrial Heat Sources Detected Using Multi-Source Thermal Anomaly Data in Mainland China
2.3.1. Feature Extraction Based on Thermal Anomaly Data
2.3.2. Feature Extraction Based on the Other Data
2.4. Evaluation of the Correlation between Parameters
3. Results
3.1. Analysis of Features Associated with Industrial Thermal Anomalies at the National Scale
3.2. Analysis of Features at the Regional Scale
4. Discussion
4.1. Comparison with Existing Industrial Heat Sources Derived from VNF
4.2. Expression of Industrial Information Model
5. Conclusions
Author Contributions
Funding
Institutional Review Board Statement
Informed Consent Statement
Data Availability Statement
Acknowledgments
Conflicts of Interest
Abbreviations
| ACF: | NPP VIIRS 375-m active fire/hotspot data |
| ACFFRP: | The total FRP (Fire Radiative Power) value of all the ACF thermal anomalies in areas containing working industrial heat sources |
| ACFT: | The total Bright_ti4 value of all the ACF thermal anomalies in areas containing working industrial heat sources |
| AIRCAS: | Aerospace Information Research Institute [of the] Chinese Academy of Sciences |
| BTH: | Beijing-Tianjin-Hebei Urban Agglomeration |
| DNNTL: | The sum of the digital numbers (DNs) of the Flint night-time light data of areas containing a working industrial heat source |
| EDGAR: | Emissions Database for Global Atmospheric Research |
| EOG: | Earth Observation Group |
| IPCC: | Intergovernmental Panel on Climate Change |
| L8F: | Fires product based on Landsat-8 AIRCAS data |
| L8FT: | The sum of the temperatures of all the L8F thermal anomalies in areas containing working industrial heat sources |
| LST: | Land surface temperature |
| NACFH: | The total number of ACF thermal anomalies in areas containing working industrial heat sources |
| NIES: | National Institute for Environmental Studies |
| NL8FH: | The total number of L8F thermal anomalies in areas containing working industrial heat sources |
| NVNFH: | The total number of VNF thermal anomalies in areas containing working industrial heat sources |
| NWH: | The number of working industrial heat sources |
| ODIAC: | Open-Data Inventory for Anthropogenic Carbon Dioxide |
| TRIMS LST: | Thermal and Reanalysis Integrating Moderate-resolution Spatial-seamless LST |
| VNF: | VIIRS Nightfire Data |
| VNFBB: | The total Temp_BB value of all the VNF thermal anomalies in areas containing working industrial heat sources (IR-source temperatures assuming blackbody sources (derived using the Nightfire algorithm)) |
| VNFRH: | The total RH value of all the VNF thermal anomalies in areas containing working industrial heat sources (IR-source radiant heat (derived using the Nightfire algorithm)) |
| YRD: | Yangtze River Delta region |
References
- Ma, C.; Yang, J.; Chen, F.; Ma, Y.; Liu, J.; Li, X.; Duan, J.; Guo, R. Assessing Heavy industry heat source Distribution in China Using Real-Time VIIRS Active Fire/Hotspot Data. Sustainability 2018, 10, 4419. [Google Scholar] [CrossRef] [Green Version]
- Liu, Y.; Hu, C.; Zhan, W.; Sun, C.; Murch, B.; Ma, L. Identifying industrial heat sources using time-series of the VIIRS Nightfire product with an object-oriented approach. Remote Sens. Environ. 2018, 204, 347–365. [Google Scholar] [CrossRef]
- Zhang, X.; Zhou, J.; Liang, S.; Wang, D. A practical reanalysis data and thermal infrared remote sensing data merging (RTM) method for reconstruction of a 1-km all-weather land surface temperature. Remote Sens. Environ. 2021, 260, 112437. [Google Scholar] [CrossRef]
- Park, C.; Jeong, S.; Park, H.; Yun, J.; Liu, J. Evaluation of the Potential Use of Satellite-Derived XCO2 in Detecting CO2 Enhancement in Megacities with Limited Ground Observations: A Case Study in Seoul Using Orbiting Carbon Observatory-2. Asia-Pac. J. Atmos. Sci. 2020, 57, 289–299. [Google Scholar] [CrossRef]
- Reuter, M.; Buchwitz, M.; Schneising, O.; Krautwurst, S.; O’Dell, C.W.; Richter, A.; Bovensmann, H.; Burrows, J.P. Towards monitoring localized CO2 emissions from space: Co-located regional CO2 and NO2 enhancements observed by the OCO-2 and S5P satellites. Atmos. Chem. Phys. 2019, 19, 9371–9383. [Google Scholar] [CrossRef] [Green Version]
- Zhang, P.; Yuan, C.; Sun, Q.; Liu, A.; You, S.; Li, X.; Zhang, Y.; Jiao, X.; Dun, D.; Sun, M.; et al. Satellite-based detection and characterization of industrial heat sources in China. Environ. Sci. Technol. 2019, 53, 11031–11042. [Google Scholar] [CrossRef] [PubMed]
- Baugh, K. Characterization of Gas Flaring in North Dakota using the Satellite Data Product, VIIRS Nightfire. In Proceedings of the AGU Fall Meeting 2015, San Francisco, CA, USA, 14–18 December 2015. [Google Scholar]
- Zhou, Y.; Zhao, F.; Wang, S.; Liu, W.; Wang, L. A Method for Monitoring Iron and Steel Factory Economic Activity Based on Satellites. Sustainability 2018, 10, 1935. [Google Scholar] [CrossRef] [Green Version]
- Ma, C.; Niu, Z.; Ma, Y.; Chen, F.; Yang, J.; Liu, J. Assessing the Distribution of Heavy Industrial Heat Sources in India between 2012 and 2018. ISPRS Int. J. Geo-Inf. 2019, 8, 568. [Google Scholar] [CrossRef] [Green Version]
- Lai, J. Study on Remote Sensing Identification and Spatial Distribution Pattern of Heat Source in Heavy Industry; Northwest Normal University: Lanzhou, China, 2020. [Google Scholar]
- Lu, C.; Li, W. A comprehensive city-level GHGs inventory accounting quantitative estimation with an empirical case of Baoding. Sci. Total Environ. 2018, 651, 601–613. [Google Scholar] [CrossRef] [PubMed]
- Zhang, S.; Ren, H.; Zhou, W.; Yu, Y.; Chen, C. Assessing air pollution abatement co-benefits of energy efficiency improvement in cement industry: A city level analysis. J. Clean. Prod. 2018, 185, 761–771. [Google Scholar] [CrossRef] [Green Version]
- Tong, D.; Zhang, Q.; Davis, S.J.; Li, F.; Zheng, B.; Geng, G.; Xue, T.; Li, M.; Hong, C.; Lu, Z.; et al. Targeted emission reductions from global super-polluting power plant units. Nat. Sustain. 2018, 1, 59–68. [Google Scholar] [CrossRef] [Green Version]
- Sun, S.; Li, L.I.; Zhao, W.J.; Wang, L.; Qiu, Y.; Jiang, L.; Zhang, L. Industrial pollution emissions based on thermal anomaly remote sensing monitoring: A case study of southern Hebei urban agglomerations, China. China Environ. Sci. 2019, 7, 3120–3129. [Google Scholar]
- Wooster, M.J.; Xu, W.; Nightingale, T. Sentinel-3 SLSTR active fire detection and FRP product: Pre-launch algorithm development and performance evaluation using MODIS and ASTER datasets. Remote Sens. Environ. 2012, 120, 236–254. [Google Scholar] [CrossRef]
- Qiu, Y.; Li, L.; Lu, H.; Li, J.; Wang, X.; Jiang, L.; Jingping, S. Estimation of Air Pollution Emission from Cement Plant in Beijing Based on Thermal Anomaly Detection. Res. Environ. Sci. 2020, 33, 2265–2271. [Google Scholar]
- Gu, Y.C.; Meng, Q.Y.; Hu, D. Analysis of environmental effects of industrial thermal anomalies. Remote Sens. Land Resour. 2020, 32, 190–198. [Google Scholar]
- Air Pollution Prevention Plan. Available online: http://www.gov.cn/zwgk/2013-09/12/content_2486773.htm (accessed on 25 November 2021).
- China Shuts Down Thousands of Firms for Pollution Offences. Available online: http://www.360doc.com/content/07/0508/23/21275_489581.shtml (accessed on 25 November 2021).
- Dozier, D.M. The Diffusion of Evaluation Methods among Public Relations Practitioners. In Proceedings of the Journalism Annual Convention, East Lansing, MI, USA, 9 August 1981; pp. 1–34. [Google Scholar]
- NASA. NASA VIIRS Land Science Investigator Processing System (SIPS) Visible Infrared Imaging Radiometer Suite (VIIRS)375 m & 750 m Active Fire Products. 2018. Available online: https://viirsland.gsfc.nasa.gov/PDF/VIIRS_activefire_User_Guide.pdf (accessed on 25 November 2021).
- Schroeder, W.; Oliva, P.; Giglio, L.; Csiszar, I.A. The new VIIRS 375 m activefire detection data product: Algorithm description and initial assessment. Remote Sens. Environ. 2014, 143, 85–96. [Google Scholar] [CrossRef]
- VIIRS I-Band 375 m Active Fire Data. Available online: https://earthdata.nasa.gov/earth-observation-data/near-real-time/firms/viirs-i-band-active-fire-data (accessed on 25 November 2021).
- VIIRS Nightfire. Available online: https://eogdata.mines.edu/products/vnf/ (accessed on 25 November 2021).
- Yang, H.E.; Yang, J.; Yong, M.A.; Liu, J. A method for fire detection using landsat 8 data. J. Infrared Millim. Waves 2016, 5, 600–608. [Google Scholar]
- Surface High Temperature Point Detection System. Available online: http://satsee.radi.ac.cn:8080/map.html (accessed on 25 November 2021).
- DMSP/OLS Night Light (Codenamed “Flint”). Available online: https://download.csdn.net/download/-denghaojian/10992041 (accessed on 25 November 2021).
- Tao, J.; Fan, M.; Gu, J.; Chen, L. Satellite observations of the return-to-work over China during the period of COVID-19. J. Remote Sens. 2020, 7, 824–836. [Google Scholar]
- Crippa, M.; Guizzardi, D.; Muntean, M.; Schaaf, E.; Dentener, F.; van Aardenne, J.A.; Monni, S.; Doering, U.; Olivier, J.G.J.; Pagliari, V.; et al. Gridded emissions of air pollutants for the period 1970–2012 within EDGAR v4.3.2. Earth Syst. Sci. Data Discuss. 2018, 10, 1987–2013. [Google Scholar] [CrossRef] [Green Version]
- European Commission. Available online: https://edgar.jrc.ec.europa.eu/gallery?release=v60ghg&-substance=N2O§or=TOTALS (accessed on 25 November 2021).
- Oda, T.; Maksyutov, S.; Andres, R.J. The Open-source Data Inventory for Anthropogenic CO2, version 2016 (ODIAC2016): A global monthly fossil fuel CO2 gridded emissions data product for tracer transport simulations and surface flux inversions. Earth Syst. Sci. Data 2018, 10, 87–107. [Google Scholar] [CrossRef] [PubMed] [Green Version]
- Paris Agreement. Available online: https://en.wikipedia.org/wiki/Paris_Agreement (accessed on 25 November 2021).











| NACFH | NVNFH | NL8FH | ACFT | ACFFRP | VNFBB | VNFRH | L8FT | Flint | TRIMS LST | EDGARv6.0 | ODIAC2020b | |
|---|---|---|---|---|---|---|---|---|---|---|---|---|
| NACFH | 1.00 | 0.91 | 0.76 | 0.50 | 1.00 | 0.70 | 0.85 | 0.75 | 0.76 | 0.65 | 0.46 | 0.29 |
| NVNFH | 0.91 | 1.00 | 0.71 | 0.45 | 0.90 | 0.79 | 0.84 | 0.69 | 0.80 | 0.70 | 0.46 | 0.31 |
| NL8FH | 0.76 | 0.71 | 1.00 | 0.76 | 0.76 | 0.50 | 0.68 | 0.99 | 0.57 | 0.50 | 0.40 | 0.20 |
| ACFT | 0.50 | 0.45 | 0.76 | 1.00 | 0.50 | 0.34 | 0.41 | 0.76 | 0.39 | 0.29 | 0.46 | 0.14 |
| ACFFRP | 1.00 | 0.90 | 0.76 | 0.50 | 1.00 | 0.69 | 0.85 | 0.75 | 0.75 | 0.64 | 0.45 | 0.28 |
| VNFBB | 0.70 | 0.79 | 0.50 | 0.34 | 0.69 | 1.00 | 0.79 | 0.49 | 0.62 | 0.63 | 0.37 | 0.25 |
| VNFRH | 0.85 | 0.84 | 0.68 | 0.41 | 0.85 | 0.79 | 1.00 | 0.68 | 0.64 | 0.57 | 0.38 | 0.24 |
| L8FT | 0.75 | 0.69 | 0.99 | 0.76 | 0.75 | 0.49 | 0.68 | 1.00 | 0.57 | 0.49 | 0.40 | 0.20 |
| _Flint | 0.76 | 0.80 | 0.57 | 0.39 | 0.75 | 0.62 | 0.64 | 0.57 | 1.00 | 0.85 | 0.48 | 0.34 |
| _ TRIMS LST | 0.65 | 0.70 | 0.50 | 0.29 | 0.64 | 0.63 | 0.57 | 0.49 | 0.85 | 1.00 | 0.31 | 0.28 |
| _ EDGARv6.0 | 0.46 | 0.46 | 0.40 | 0.46 | 0.45 | 0.37 | 0.38 | 0.40 | 0.48 | 0.31 | 1.00 | 0.52 |
| _ ODIAC2020b | 0.29 | 0.31 | 0.20 | 0.14 | 0.28 | 0.25 | 0.24 | 0.20 | 0.34 | 0.28 | 0.52 | 1.00 |
| NACFH | NVNFH | NL8FH | ACFT | ACFFRP | VNFBB | VNFRH | L8FT | Flint | TRIMS LST | EDGARv6.0 | ODIAC2020b | |||||||||||||
|---|---|---|---|---|---|---|---|---|---|---|---|---|---|---|---|---|---|---|---|---|---|---|---|---|
| BTH | YRD | BTH | YRD | BTH | YRD | BTH | YRD | BTH | YRD | BTH | YRD | BTH | YRD | BTH | YRD | BTH | YRD | BTH | YRD | BTH | YRD | BTH | YRD | |
| NACFH | 1.00 | 1.00 | 0.94 | 0.86 | 0.76 | 0.62 | 0.99 | 1.00 | 0.99 | 1.00 | 0.48 | 0.83 | 0.68 | 0.92 | 0.73 | 0.62 | 0.67 | 0.59 | 0.57 | 0.60 | 0.36 | 0.35 | 0.35 | 0.30 |
| NVNFH | 0.94 | 0.86 | 1.00 | 1.00 | 0.82 | 0.48 | 0.92 | 0.86 | 0.92 | 0.84 | 0.54 | 0.99 | 0.67 | 0.82 | 0.79 | 0.49 | 0.77 | 0.71 | 0.68 | 0.75 | 0.33 | 0.41 | 0.37 | 0.44 |
| NL8FH | 0.76 | 0.62 | 0.82 | 0.48 | 1.00 | 1.00 | 0.75 | 0.63 | 0.73 | 0.63 | 0.37 | 0.58 | 0.47 | 0.80 | 0.99 | 1.00 | 0.66 | 0.22 | 0.59 | 0.29 | 0.23 | 0.14 | 0.29 | 0.12 |
| ACFT | 0.99 | 1.00 | 0.92 | 0.86 | 0.75 | 0.63 | 1.00 | 1.00 | 1.00 | 1.00 | 0.48 | 0.82 | 0.70 | 0.92 | 0.75 | 0.62 | 0.66 | 0.58 | 0.56 | 0.60 | 0.35 | 0.35 | 0.35 | 0.29 |
| ACFFRP | 0.99 | 1.00 | 0.92 | 0.84 | 0.73 | 0.63 | 1.00 | 1.00 | 1.00 | 1.00 | 0.48 | 0.79 | 0.69 | 0.92 | 0.73 | 0.63 | 0.65 | 0.54 | 0.55 | 0.56 | 0.34 | 0.34 | 0.35 | 0.27 |
| VNFBB | 0.48 | 0.83 | 0.54 | 0.99 | 0.37 | 0.58 | 0.48 | 0.82 | 0.48 | 0.79 | 1.00 | 1.00 | 0.92 | 0.82 | 0.37 | 0.59 | 0.38 | 0.72 | 0.68 | 0.80 | 0.17 | 0.35 | 0.21 | 0.43 |
| VNFRH | 0.68 | 0.92 | 0.67 | 0.82 | 0.47 | 0.80 | 0.70 | 0.92 | 0.69 | 0.92 | 0.92 | 0.82 | 1.00 | 1.00 | 0.47 | 0.80 | 0.40 | 0.42 | 0.46 | 0.56 | 0.23 | 0.23 | 0.27 | 0.20 |
| L8FT | 0.73 | 0.62 | 0.79 | 0.49 | 0.99 | 1.00 | 0.75 | 0.62 | 0.73 | 0.63 | 0.37 | 0.59 | 0.47 | 0.80 | 1.00 | 1.00 | 0.66 | 0.23 | 0.58 | 0.30 | 0.24 | 0.16 | 0.29 | 0.13 |
| _Flint | 0.67 | 0.59 | 0.77 | 0.71 | 0.66 | 0.22 | 0.66 | 0.58 | 0.65 | 0.54 | 0.38 | 0.72 | 0.40 | 0.42 | 0.66 | 0.23 | 1.00 | 1.00 | 0.84 | 0.78 | 0.32 | 0.37 | 0.34 | 0.53 |
| _ TRIMS LST | 0.57 | 0.60 | 0.68 | 0.75 | 0.59 | 0.29 | 0.56 | 0.60 | 0.55 | 0.56 | 0.68 | 0.80 | 0.46 | 0.56 | 0.58 | 0.30 | 0.84 | 0.78 | 1.00 | 1.00 | 0.27 | 0.43 | 0.20 | 0.58 |
| _ EDGARv6.0 | 0.36 | 0.35 | 0.33 | 0.41 | 0.23 | 0.14 | 0.35 | 0.35 | 0.34 | 0.34 | 0.17 | 0.35 | 0.23 | 0.23 | 0.24 | 0.16 | 0.32 | 0.37 | 0.27 | 0.43 | 1.00 | 1.00 | 0.59 | 0.67 |
| _ ODIAC2020b | 0.35 | 0.30 | 0.37 | 0.44 | 0.29 | 0.12 | 0.35 | 0.29 | 0.35 | 0.27 | 0.21 | 0.43 | 0.27 | 0.20 | 0.29 | 0.13 | 0.34 | 0.53 | 0.20 | 0.58 | 0.59 | 0.67 | 1.00 | 1.00 |
Publisher’s Note: MDPI stays neutral with regard to jurisdictional claims in published maps and institutional affiliations. |
© 2022 by the authors. Licensee MDPI, Basel, Switzerland. This article is an open access article distributed under the terms and conditions of the Creative Commons Attribution (CC BY) license (https://creativecommons.org/licenses/by/4.0/).
Share and Cite
Ma, C.; Yang, J.; Xia, W.; Liu, J.; Zhang, Y.; Sui, X. A Model for Expressing Industrial Information Based on Object-Oriented Industrial Heat Sources Detected Using Multi-Source Thermal Anomaly Data in China. Remote Sens. 2022, 14, 835. https://doi.org/10.3390/rs14040835
Ma C, Yang J, Xia W, Liu J, Zhang Y, Sui X. A Model for Expressing Industrial Information Based on Object-Oriented Industrial Heat Sources Detected Using Multi-Source Thermal Anomaly Data in China. Remote Sensing. 2022; 14(4):835. https://doi.org/10.3390/rs14040835
Chicago/Turabian StyleMa, Caihong, Jin Yang, Wei Xia, Jianbo Liu, Yifan Zhang, and Xin Sui. 2022. "A Model for Expressing Industrial Information Based on Object-Oriented Industrial Heat Sources Detected Using Multi-Source Thermal Anomaly Data in China" Remote Sensing 14, no. 4: 835. https://doi.org/10.3390/rs14040835
APA StyleMa, C., Yang, J., Xia, W., Liu, J., Zhang, Y., & Sui, X. (2022). A Model for Expressing Industrial Information Based on Object-Oriented Industrial Heat Sources Detected Using Multi-Source Thermal Anomaly Data in China. Remote Sensing, 14(4), 835. https://doi.org/10.3390/rs14040835

