A Multi-Decadal Investigation of Tidal Creek Wetland Changes, Water Level Rise, and Ghost Forests
Abstract
1. Introduction
1.1. Study Area
1.2. Project Significance and Research Questions
- Can airborne (historic aerial photography) and satellite imagery be used to identify where freshwater forested wetlands have changed to saltmarsh?
- Can aerial photography and satellite imagery be used to document salinity movement upstream?
- Have changes in wetland distributions been the same across multiple creeks?
- Is there a spatial relationship with the physical geography of creeks?
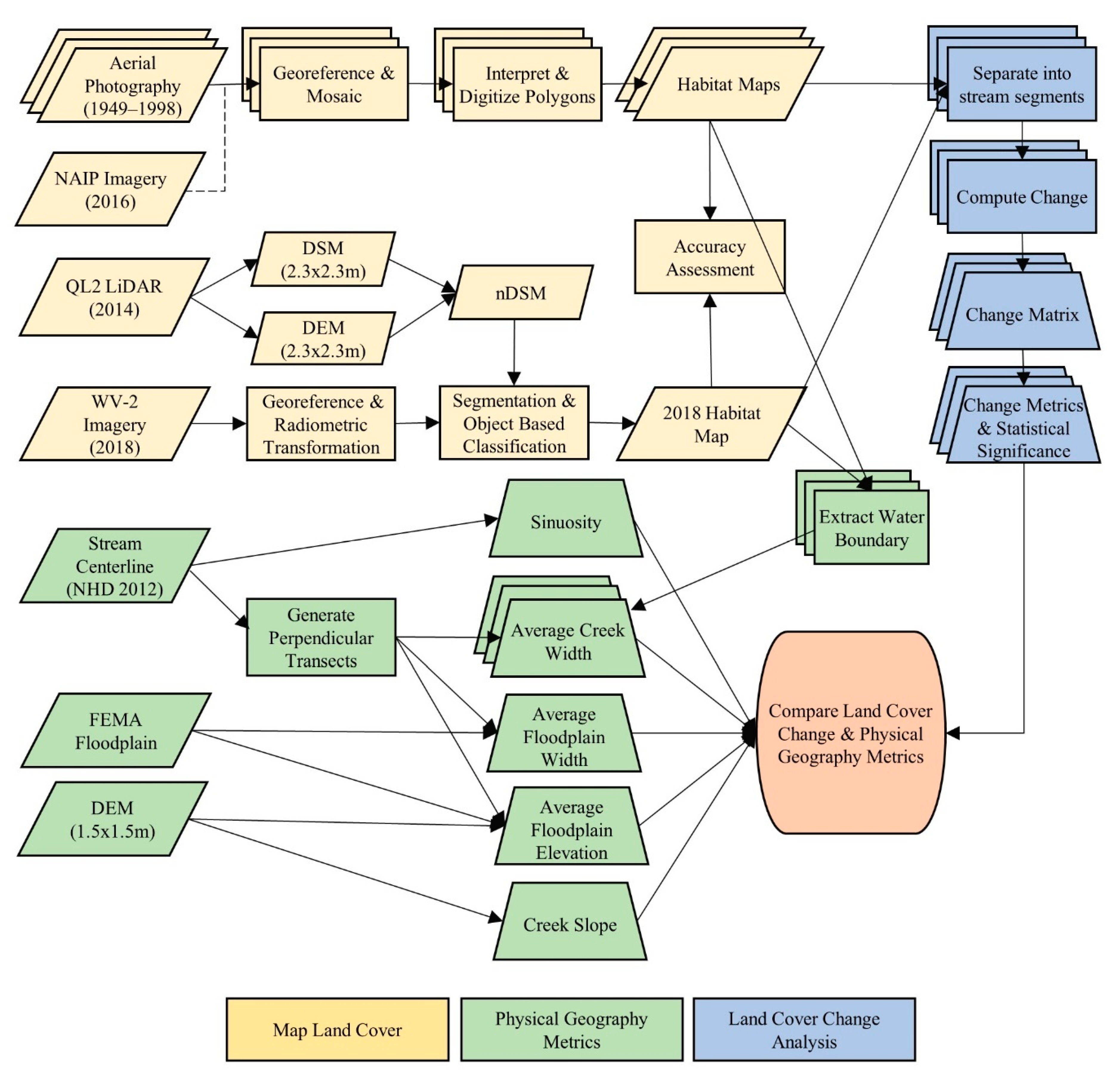
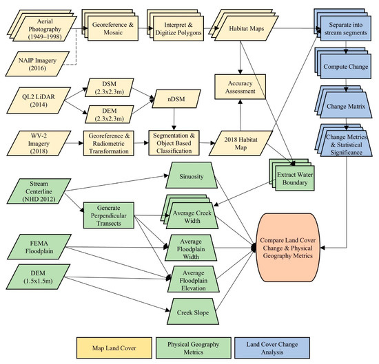
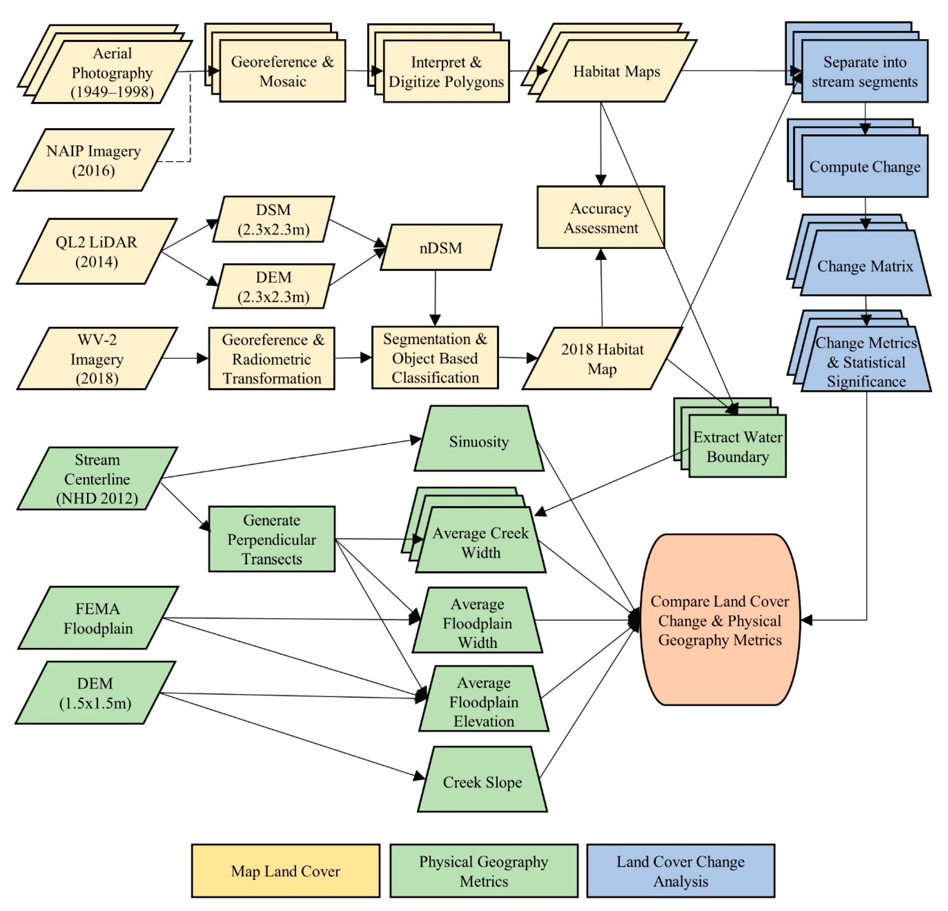
2. Materials and Methods
2.1. Gather Ground Reference Data
2.2. Compute Physical Geography Metrics
2.3. Map Land Cover
2.4. Multi-Temporal Change Analysis
3. Results
3.1. Tides and Salinity
3.2. Physical Geography Characteristics: Sinuosity, Elevation, Width, and Slope
3.3. Land Cover and Multi-Temporal Change
3.3.1. Dominant Cover Types
3.3.2. Greatest Change: Loss of Forest, Change in Emergent Wetland, and Gain in Water
3.3.3. Upstream Movement of the Forest/Emergent Wetland Boundary
4. Discussion
4.1. Compare Land Cover Change and Physical Geography Characteristics
4.2. Salinity, Water Level, and Saltwater Migration Upstream
4.3. Sources of Error
4.4. Future Work
5. Conclusions
Supplementary Materials
Author Contributions
Funding
Acknowledgments
Conflicts of Interest
References
- Weigert, R.G.; Freeman, B.J. Tidal Salt Marshes of the Southeast Atlantic Coast: A Community Profile; U.S. Fish and Wildlife Service: Washington, DC, USA, 1990; p. 80.
- Stammermann, R.; Piasecki, M. Influence of sediment availability, vegetation, and sea level rise on the development of tidal marshes. J. Coast. Res. 2012, 28, 1536–1549. [Google Scholar] [CrossRef]
- Alber, M.; Swenson, E.; Adamowicz, S.; Mendelssohn, I. Salt Marsh Dieback: An overview of recent events. Estuar. Coast. Shelf Sci. 2008, 80, 1–11. [Google Scholar] [CrossRef]
- Mudd, S.; Howell, S.; Morris, J. Impact of dynamic feedbacks between sedimentation, sea-level rise, and biomass production on near-surface marsh stratigraphy and carbon accumulation. Estuar. Coast. Shelf Sci. 2009, 82, 377–389. [Google Scholar] [CrossRef]
- Sanger, D.; Parker, C. Guide to Salt Marshes and Tidal Creeks of the Southeastern United States; South Carolina Department of Natural Resources: Charleston, SC, USA, 2016.
- Dame, R.; Alber, M.; Allen, D.; Mallin, M.; Montague, C.; Lewitus, A.; Chalmers, A.; Gardner, R.; Gilman, C.; Kjerfve, B.; et al. Estuaries of the south Atlantic coast of North America: Their geographical signatures. Estuaries 2000, 23, 793–819. [Google Scholar] [CrossRef]
- Higinbotham, C.B.; Alber, M.; Chalmers, A.G. Analysis of tidal marsh vegetation patterns in two Georgia estuaries using aerial photography and GIS. Estuaries 2004, 27, 670–683. [Google Scholar] [CrossRef]
- Kirwan, M.L.; Gedan, K.B. Sea-level driven land conversion and the formation of ghost forests. Nat. Clim. Chang. 2019, 9, 450–457. [Google Scholar] [CrossRef]
- Kirwan, M.L.; Gedan, K.B. Author Correction: Sea-level driven land conversion and the formation of ghost forests. Nat. Clim. Chang. 2019, 9, 726. [Google Scholar] [CrossRef]
- McCarthy, M.J.; Dimmitt, B.; Muller-Karger, F.E. Rapid Coastal Forest Decline in Florida’s Big Bend. Remote Sens. 2018, 10, 1721. [Google Scholar] [CrossRef]
- Zervas, C. Sea Level Variations of the United States 1854–2006; NOAA Technical Report NOS CO-OPS 053; NOAA: Silver Springs, FL, USA, 2009. [Google Scholar]
- Church, J.A.; Clark, P.U.; Cazenave, A.; Gregory, J.M.; Jevrejeva, S.; Levermann, A.; Merrifield, M.A.; Milne, G.A.; Nerem, R.S.; Nunn, P.D.; et al. Sea Level Change. In Climate Change 2013: The Physical Science Basis. Contribution of Working Group I to the Fifth Assessment Report of the Intergovernmental Panel on Climate Change; Stocker, T.F., Qin, D., Plattner, G.-K., Eds.; Cambridge University Press: New York, NY, USA, 2013; pp. 1137–1216. [Google Scholar]
- Sweet, W.V.; Kopp, R.E.; Weaver, C.P.; Obeysekera, J.; Horton, R.M.; Thieler, E.R.; Zervas, C. Global and Regional Sea Level Rise Scenarios for the United States; NOAA: Silver Springs, FL, USA, 2017. [Google Scholar]
- NOAA. Tides and Currents. Available online: https://tidesandcurrents.noaa.gov/ (accessed on 1 May 2019).
- Odum, W.E.; Smith, T.J.; Hoover, J.K.; McIvor, C.C. The Ecology of Tidal Freshwater Marshes of the United States East Coast: A Community Profile; FWS/OBS-83/17; U.S. Fish Wildlife Service: Washington, DC, USA, 1984; p. 177.
- USACOE. Monitoring Effects of a Potential Increased Tidal Range in the Cape Fear River Ecosystem Due to Deepening Wilmington Harbor, North Carolina Year 10: June 1, 2009–May 31; USACE: Wilmington, NC, USA, 2010.
- USACOE. Draft Integrated Feasibility Report and Environmental Assessment, Wilmington Harbor Navigation Improvements; USACE: Wilmington, NC, USA, 2014.
- USACOE. Long-Term Maintenance of Wilmington Harbor, North Carolina; USACE: Wilmington, NC, USA, 1988.
- Hackney, C.; Yelverton, F. Effects of Human Activities and Sea Level Rise on Wetland Ecosystems in the Cape Fear River Estuary, North Carolina, USA. In Wetlands Ecology and Management: Case Studies; Whigham, D.F., Good, R.E., Evet, J., Eds.; Springer: Dordrecht, The Netherlands, 1990; pp. 55–63. [Google Scholar]
- Hackney, C.T.; Avery, G.B. Tidal Wetland Community Response to Varying Levels of Flooding by Saline Water. Wetlands 2015, 35, 227–236. [Google Scholar] [CrossRef]
- North Carolina Department of Environment Health and Natural Resources. Common Wetland Plants of North Carolina; North Carolina Department of Environment Health and Natural Resources: Raleigh, NC, USA, 1997.
- Perry, J.E.; Hershner, C.H. Temporal changes in the vegetation patterns in a tidal freshwater marsh. Wetlands 1999, 19, 90–99. [Google Scholar] [CrossRef]
- Swarth, C.W.; Delgado, P.; Whigham, D.F. Vegetation Dynamics in a Tidal Freshwater Wetland: A Long-Term Study at Differing Scales. Estuaries Coasts 2013, 36, 559–574. [Google Scholar] [CrossRef]
- US Census Bureau. Available online: https://factfinder.census.gov/faces/nav/jsf/pages/index.xhtml (accessed on 1 January 2020).
- Davis, R.A.; Fitzgerald, D.M. Beaches and Coasts; Blackwell Science Ltd.: Hoboken, NJ, USA, 2004. [Google Scholar]
- University of North Carolina Wilmington. Lower Cape Fear River Program. Available online: https://uncw.edu/cms/aelab/lcfrp/ (accessed on 1 June 2019).
- USFWS. National Wetlands Inventory. Available online: https://www.fws.gov/wetlands/ (accessed on 1 November 2017).
- Cowardin, L.M.; Carter, V.; Golet, F.C.; LaRoe, E.T. Classification of Wetlands and Deepwater Habitats of the United States; FWS/OBS-79/31; U.S. Fish Wildlife Service: Washington, DC, USA, 1979.
- ONSET. HOBO 250-ft Depth Water Level Data Logger. Available online: https://www.onsetcomp.com/products/data-loggers/u20-001-03 (accessed on 1 May 2018).
- ONSET. HOBOware Pro. Available online: https://www.onsetcomp.com/products/software/bhw-pro (accessed on 1 May 2018).
- ONSET. HOBOware Pro Barometric Compensation Assistant User’s Guide. Available online: https://www.onsetcomp.com/files/manual_pdfs/Barometric-Compensation-Assistant-Users-Guide-10572.pdf (accessed on 1 May 2018).
- ONSET. HOBO Salt Water Conductivity/Salinity Data Logger. Available online: https://www.onsetcomp.com/products/data-loggers/u24-002-c (accessed on 1 May 2018).
- ONSET. HOBOware Pro Conductivity Assistant User’s Guide. Available online: https://www.onsetcomp.com/files/manual_pdfs/Conductivity-Assistant-Users-Guide-15019.pdf (accessed on 1 May 2018).
- USGS. National Hydrography Dataset. Available online: https://www.usgs.gov/core-science-systems/ngp/national-hydrography (accessed on 1 June 2019).
- FEMA. FEMA Flood Map Service Center. Available online: https://msc.fema.gov/portal/home (accessed on 9 November 2017).
- NC Department of Emergency Management. QL2 LiDAR. Available online: https://sdd.nc.gov/sdd/ (accessed on 1 May 2018).
- Ensign, S.H.; Noe, G.B. Tidal extension and sea-level rise: Recommendations for a research agenda. Front. Ecol. Environ. 2018, 16, 37–43. [Google Scholar] [CrossRef]
- NHC. Orthophotos. Available online: https://maps.nhcgov.com/ (accessed on 1 June 2018).
- USGS. Aerial Photo Single Frame. Available online: https://earthexplorer.usgs.gov/ (accessed on 1 October 2018).
- USGS. Digital Orthophoto Quadrangle (DOQs). Available online: https://earthexplorer.usgs.gov/ (accessed on 1 October 2018).
- Hackney, C.T.; Brady, S.; Stemmy, L.; Boris, M.; Dennis, C.; Hancock, T.; Obryon, M.; Tilton, C.; Barbee, E. Does intertidal vegetation indicate specific soil and hydrologic conditions. Wetlands 1996, 16, 89–94. [Google Scholar] [CrossRef]
- Halls, J.; Kraatz, L. A Spatio-Temporal Assessment of Back-Barrier Salt Marsh Change: A Comparison of Multidate Aerial Photography and Spatial Landscape Indices. In Proceedings of the ISPRS Commission VII Mid-term Symposium Remote Sensing: From Pixels to Processes, Enschede, The Netherlands, 8–11 May 2006. [Google Scholar]
- McCarthy, M.; Halls, J. Habitat Mapping and Change Assessment of Coastal Environments: An Examination of WorldView-2, QuickBird, and IKONOS Satellite Imagery and Airborne LiDAR for Mapping Barrier Island Habitats. ISPRS Int. J. Geo-Inf. 2014, 3, 297–325. [Google Scholar] [CrossRef]
- Halls, J.; Costin, K. Submerged and Emergent Land Cover and Bathymetric Mapping of Estuarine Habitats Using WorldView-2 and LiDAR Imagery. Remote Sens. 2016, 8, 718. [Google Scholar] [CrossRef]
- Hassan, N.; Hamid, J.R.A.; Adnan, N.A.; Jaafar, M. Delineation of wetland areas from high resolution WorldView-2 data by object-based method. In Proceedings of the 8th International Symposium of the Digital Earth (ISDE), Univ Teknologi Malaysia, Inst Geospatial Sci & Technol, Kuching, Malaysia, 26–29 August 2013. [Google Scholar]
- Rapinel, S.; Clement, B.; Magnanon, S.; Sellin, V.; Hubert-Moy, L. Identification and mapping of natural vegetation on a coastal site using a Worldview-2 satellite image. J. Environ. Manag. 2014, 144, 236–246. [Google Scholar] [CrossRef] [PubMed]
- Lane, C.R.; Liu, H.X.; Autrey, B.C.; Anenkhonov, O.A.; Chepinoga, V.V.; Wu, Q.S. Improved Wetland Classification Using Eight-Band High Resolution Satellite Imagery and a Hybrid Approach. Remote Sens. 2014, 6, 12187–12216. [Google Scholar] [CrossRef]
- USDA. National Agriculture Imagery Program (NAIP). Available online: https://www.fsa.usda.gov/programs-and-services/aerial-photography/imagery-programs/naip-imagery/ (accessed on 1 October 2018).
- Cowart, L.; Walsh, J.P.; Corbett, D.R. Analyzing estuarine shoreline change: A case study of Cedar Island, North Carolina. J. Coast. Res. 2010, 26, 817–830. [Google Scholar] [CrossRef]
- Cowart, L.; Corbett, D.R.; Walsh, J.P. Shoreline Change along Sheltered Coastlines: Insights from the Neuse River Estuary, NC, USA. Remote Sens. 2011, 3, 1516–1534. [Google Scholar] [CrossRef]
- Currin, C.; Davis, J.; Baron, L.C.; Malhotra, A.; Fonseca, M. Shoreline Change in the New River Estuary, North Carolina: Rates and Consequences. J. Coast. Res. 2015, 31, 1069–1077. [Google Scholar] [CrossRef]
- Fletcher, C.; Rooney, J.; Barbee, M.; Lim, S.C.; Richmond, B. Mapping shoreline change using digital orthophotogrammetry on Maui, Hawaii. J. Coast. Res. 2003, 38, 106–124. [Google Scholar]
- Digital Globe. WorldView-2. Available online: https://www.digitalglobe.com/ (accessed on 1 January 2019).
- Harris Geospatial Solutions. Fast line-of-sight atmospheric analysis of hypercubes (FLAASH). Available online: https://www.harrisgeospatial.com/docs/FLAASH.html (accessed on 15 May 2019).
- Trimble. eCognition Essentials, Version 1.3. Available online: http://www.ecognition.com/ (accessed on 21 June 2018).
- Gilmore, M.S.; Wilson, E.H.; Barrett, N.; Civco, D.L.; Prisloe, S.; Hurd, J.D.; Chadwick, C. Integrating multi-temporal spectral and structural information to map wetland vegetation in a lower Connecticut River tidal marsh. Remote Sens. Environ. 2008, 112, 4048–4060. [Google Scholar] [CrossRef]
- Byrd, K.B.; Ballanti, L.; Thomas, L.; Nguyen, D.; Holmquist, J.R.; Simard, M.; Windham-Myers, L. A remote sensing-based model of tidal marsh aboveground carbon stocks for the conterminous United States. ISPRS J. Photogramm. Remote Sens. 2018, 139, 17. [Google Scholar] [CrossRef]
- Wolf, A.F. Using Worldview-2 Vis-NIR Multispectral Imagery to Support Land Mapping and Feature Extraction Using Normalized Difference Index Ratios. In Proceedings of the Annual Conference on Algorithms and Technologies for Multispectral, Hyperspectral, and Ultraspectral Imagery XVIII, Baltimore, MD, USA, 23–27 April 2012. [Google Scholar]
- Pontius, R.G.; Shusas, E.; McEachern, M. Detecting important categorical land changes while accounting for persistence. Agric. Ecosyst. Environ. 2004, 101, 251–268. [Google Scholar] [CrossRef]
- Al-Nasrawi, A.K.M.; Hamylton, S.M.; Jones, B.G. An assessment of anthropogenic and climatic stressors on estuaries using a spatio-temporal GIS-modelling approach for sustainability: Towamba estuary, southeastern Australia. Environ. Monit. Assess. 2018, 190, 26. [Google Scholar] [CrossRef]
- Jangir, B.; Satyanarayana, A.N.V.; Swati, S.; Jayaram, C.; Chowdary, V.M.; Dadhwal, V.K. Delineation of spatio-temporal changes of shoreline and geomorphological features of Odisha coast of India using remote sensing and GIS techniques. Nat. Hazards 2016, 82, 1437–1455. [Google Scholar] [CrossRef]
- Ramirez-Cuesta, J.M.; Rodriguez-Santalla, I.; Gracia, F.J.; Sanchez-Garcia, M.J.; Barrio-Parra, F. Application of change detection techniques in geomorphological evolution of coastal areas. Example: Mouth of the River Ebro (period 1957-2013). Appl. Geogr. 2016, 75, 12–27. [Google Scholar] [CrossRef]
- Mallin, M.A.; McIver, M.R.; Merrit, J.F. Environmental Assessment of the Lower Cape Fear River System, 2015; UNCW Center for Marine Science: Wilmington, NC, USA, 2016; p. 48. [Google Scholar]
- NOAA National Centers for Environmental Information. Climate Data Online. Available online: https://www.ncdc.noaa.gov/cdo-web/ (accessed on 15 May 2019).
- USGS. National Water Information System Web Interface. Available online: https://nwis.waterdata.usgs.gov/nwis (accessed on 1 June 2019).









| Year | Month/Date | Data Type | Provider | Spectral | Spatial | |
|---|---|---|---|---|---|---|
| Smith Creek | 1949 | 4/19, 12/1 | Aerial Photography | New Hanover County | BW | 1”: 1320′ |
| 1956 | 3/23, 3/25, 6/4 | Aerial Photography | New Hanover County | BW | 1”: 1320′ | |
| 1966 | 3/18, 3/20 | Aerial Photography | New Hanover County | BW | 1”: 1320′ | |
| 1980 | 10/1 | Aerial Photo Single Frame | US Geological Survey | CIR | 1:80,000 | |
| 1998 | 1/26 | DOQQ | US Geological Survey | CIR | 1 m | |
| 2016 | 5/16, 6/12 | NAIP Orthophotography* | USDA Farm Service Agency | RGBN | 1 m | |
| 2018 | 7/19 | WorldView-2 | Digital Globe | 8-band | 2.29 m | |
| Town Creek | 1964 | 4/1 | Aerial Photo Single Frame | US Geological Survey | BW | 1:50,000 |
| 1980 | 10/1 | Aerial Photo Single Frame | US Geological Survey | CIR | 1:80,000 | |
| 1998 | 1/26, 2/25 | DOQQ | US Geological Survey | CIR | 1 m | |
| 2016 | 5/16, 6/12 | NAIP Orthophotography* | USDA Farm Service Agency | RGBN | 1 m | |
| 2018 | 7/19 | WorldView-2 | Digital Globe | 8-band | 2.29 m |
| Creek Segment | Sinuosity | Creek Width (m) | Change Creek Width (m) | Floodplain Width (m) | Floodplain Elevation (m) | |
|---|---|---|---|---|---|---|
| Smith Creek | Whole Creek | 1.8 | 51.4 | 1.8 | 518.4 | 2.34 |
| Lower | 1.9 | 63.8 | 2.2 | 646.0 | 2.13 | |
| Middle | 2.0 | 55.0 | 2.3 | 442.5 | 3.05 | |
| Upper | 1.4 | 28.2 | 0.5 | 484.6 | 2.152 | |
| Town Creek | Whole Creek | 2.5 | 29.4 | 0.6 | 1064.5 | 2.0 |
| Lower | 2.0 | 39.0 | 0.9 | 1147.1 | 2.32 | |
| Lower-Mid | 2.9 | 29.2 | 1.7 | 1049.6 | 2.02 | |
| Upper-Mid | 3.2 | 33.7 | -0.2 | 1130.5 | 1.77 | |
| Upper | 1.9 | 21.1 | 0.4 | 943.6 | 1.84 |
| Year | Average Rectification Accuracy (m) | Average Digitizing Accuracy (m) | Classification Accuracy | |
|---|---|---|---|---|
| Smith Creek | 1949 | 2.87 | 0.64 | 98% |
| 1956 | 2.44 | 1.52 | 94% | |
| 1966 | 4.67 | 1.01 | 94% | |
| 1980 | 1.18 | 0.98 | 97% | |
| 1998 | 0.83 | 0.62 | 99% | |
| 2018 | N/A | N/A | 98% | |
| Town Creek | 1964 | 1.79 | 0.95 | 99% |
| 1980 | 3.11 | 1.47 | 97% | |
| 1998 | N/A* | 1.00 | 98% | |
| 2018 | N/A | N/A | 96% |
| Timeframe | Saltwater Movement (m/yr) | |
|---|---|---|
| Smith Creek | 1949 to 1956 | 0 |
| 1956 to 1966 | 0 | |
| 1966 to 1980 | 214.6 | |
| 1980 to 1998 | 87.8 | |
| 1998 to 2018 | 103.0 | |
| Town Creek | 1964 to 1980 | 27.6 |
| 1980 to 1998 | 103.4 | |
| 1998 to 2018 | 384.4 |
© 2020 by the authors. Licensee MDPI, Basel, Switzerland. This article is an open access article distributed under the terms and conditions of the Creative Commons Attribution (CC BY) license (http://creativecommons.org/licenses/by/4.0/).
Share and Cite
Magolan, J.L.; Halls, J.N. A Multi-Decadal Investigation of Tidal Creek Wetland Changes, Water Level Rise, and Ghost Forests. Remote Sens. 2020, 12, 1141. https://doi.org/10.3390/rs12071141
Magolan JL, Halls JN. A Multi-Decadal Investigation of Tidal Creek Wetland Changes, Water Level Rise, and Ghost Forests. Remote Sensing. 2020; 12(7):1141. https://doi.org/10.3390/rs12071141
Chicago/Turabian StyleMagolan, Jessica Lynn, and Joanne Nancie Halls. 2020. "A Multi-Decadal Investigation of Tidal Creek Wetland Changes, Water Level Rise, and Ghost Forests" Remote Sensing 12, no. 7: 1141. https://doi.org/10.3390/rs12071141
APA StyleMagolan, J. L., & Halls, J. N. (2020). A Multi-Decadal Investigation of Tidal Creek Wetland Changes, Water Level Rise, and Ghost Forests. Remote Sensing, 12(7), 1141. https://doi.org/10.3390/rs12071141

