Dust Dispersion and Its Effect on Vegetation Spectra at Canopy and Pixel Scales in an Open-Pit Mining Area
Abstract
1. Introduction
2. Models and Methods
2.1. Study Area
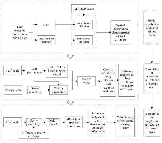
2.2. A General Work Flowchart
2.3. AERMOD Modeling Dust Dispersion
2.3.1. Determining Dust Emission Intensity in the Mining Area
- (1)
- In the stope
- (2)
- Along the haul road
2.3.2. Dust Dispersion by Using AERMOD and Dustfall Amount Transformation
2.4. Spectra Simulation of Dusty Vegetation by Using DART
2.5. Validation for Simulation with Satellite Images
3. Results and Discussion
3.1. Spatial Characteristics of Dust Dispersion Based on the AERMOD Simulation
3.1.1. Dust Dispersion in the Stope (Point Source)
3.1.2. Dust Dispersion along the Road Transport (Line Source)
3.2. Canopy Spectra under Different Dust Retention Conditions Based on DART Simulation
3.3. Pixel Spectra Change under Different Dust Amount and FVCs
3.4. Test by Using Satellite Images
4. Conclusions
Author Contributions
Funding
Acknowledgments
Conflicts of Interest
References
- Kaufman, Y.J.; Tanre, D.; Dubovik, O.; Karnieli, A.; Remer, L.A. Absorption of sunlight by dust as inferred from satellite and ground-based remote sensing. Geophys. Res. Lett. 2001, 28, 1479–1482. [Google Scholar] [CrossRef]
- Fairlie, T.D.; Jacob, D.J.; Park, R.J. The impact of transpacific transport of mineral dust in the United States. Atmos. Environ. 2007, 41, 1251–1266. [Google Scholar] [CrossRef]
- Tegen, I.; Werner, M.; Harrison, S.P.; Kohfeld, K.E. Relative importance of climate and land use in determining present and future global soil dust emission. Geophys. Res. Lett. 2004, 31, 4. [Google Scholar] [CrossRef]
- Doronzo, D.M.; Khalaf, E.A.; Dellino, P.; De Tullio, M.D.; Dioguardi, F.; Gurioli, L.; Mele, D.; Pascazio, G.; Sulpizio, R. Local impact of dust storms around a suburban building in arid and semi-arid regions: Numerical simulation examples from Dubai and Riyadh, Arabian Peninsula. Arab. J. Geosci. 2014, 8, 7359–7369. [Google Scholar] [CrossRef]
- Kok, J.F.; Parteli, E.J.R.; Michaels, T.I.; Karam, D.B. The physics of wind-blown sand and dust. Rep. Prog. Phys. 2012, 75, 106901. [Google Scholar] [CrossRef] [PubMed]
- Kinuthia, J.; Nidzam, R. Towards zero industrial waste: Utilisation of brick dust waste in sustainable construction. Waste Manag. 2011, 31, 1867–1878. [Google Scholar] [CrossRef]
- Gulia, S.; Goyal, P.; Goyal, S.K.; Kumar, R. Re-suspension of road dust: Contribution, assessment and control through dust suppressants—A review. Int. J. Environ. Sci. Technol. 2018, 16, 1717–1728. [Google Scholar] [CrossRef]
- Steiner, D.; Lanzerstorfer, C. Investigation of dust resistivity for a fractioned biomass fly ash sample during poor combustion conditions with regard to electrostatic precipitation. Fuel 2018, 227, 59–66. [Google Scholar] [CrossRef]
- Zhong, B.; Wang, L.; Liang, T.; Xing, B. Pollution level and inhalation exposure of ambient aerosol fluoride as affected by polymetallic rare earth mining and smelting in Baotou, north China. Atmos. Environ. 2017, 167, 40–48. [Google Scholar] [CrossRef]
- Gan, Y.; Griffin, W.M. Analysis of life-cycle GHG emissions for iron ore mining and processing in China—Uncertainty and trends. Resour. Policy 2018, 58, 90–96. [Google Scholar] [CrossRef]
- Chaulya, S.K.; Ahmad, M.; Singh, R.S.; Bandopadhyay, L.K.; Bondyopadhay, C.; Mondal, G.C. Validation of Two Air Quality Models for Indian Mining Conditions. Environ. Monit. Assess. 2003, 82, 23–43. [Google Scholar] [CrossRef] [PubMed]
- Cimorelli, A.J.; Perry, S.G.; Venkatram, A.; Weil, J.C.; Paine, R.J.; Wilson, R.B.; Lee, R.F.; Peters, W.D.; Brode, R.W. AERMOD: A Dispersion Model for Industrial Source Applications. Part I: General Model Formulation and Boundary Layer Characterization. J. Appl. Meteorol. 2005, 44, 682–693. [Google Scholar] [CrossRef]
- Lorber, M.; Eschenroeder, A.; Robinson, R. Testing the USA EPA’s ISCST-Version 3 model on dioxins: A comparison of predicted and observed air and soil concentrations. Atmos. Environ. 2000, 34, 3995–4010. [Google Scholar] [CrossRef]
- Levy, J.I.; Spengler, J.D.; Hlinka, D.; Sullivan, D.; Moon, D. Using CALPUFF to evaluate the impacts of power plant emissions in Illinois: Model sensitivity and implications. Atmos. Environ. 2002, 36, 1063–1075. [Google Scholar] [CrossRef]
- Holmes, N.S.; Morawska, L. A review of dispersion modelling and its application to the dispersion of particles: An overview of different dispersion models available. Atmos. Environ. 2006, 40, 5902–5928. [Google Scholar] [CrossRef]
- Huang, D.; Guo, H. Dispersion modeling of odour, gases, and respirable dust using AERMOD for poultry and dairy barns in the Canadian Prairies. Sci. Total. Environ. 2019, 690, 620–628. [Google Scholar] [CrossRef]
- Farmer, A.M. The effects of dust on vegetation—A review. Environ. Pollut. 1993, 79, 63–75. [Google Scholar] [CrossRef]
- Lin, W.; Li, Y.; Du, S.; Zheng, Y.; Gao, J.; Sun, T. Effect of dust deposition on spectrum-based estimation of leaf water content in urban plant. Ecol. Indic. 2019, 104, 41–47. [Google Scholar] [CrossRef]
- Peng, J.; Wang, J.-Q.; Xiang, H.-Y.; Niu, J.-L.; Chi, C.-M.; Liu, W.-Y. Effect of Foliar Dustfall Content (FDC) on High Spectral Characteristics of Pear Leaves and Remote Sensing Quantitative Inversion of FDC. Guang Pu Xue Yu Guang Pu Fen Xi = Guang Pu 2015, 35, 1365–1369. [Google Scholar]
- Zajec, L.; Gradinjan, D.; Klančnik, K.; Gaberščik, A. Limestone dust alters the optical properties and traits of Fagus sylvatica leaves. Trees 2016, 30, 2143–2152. [Google Scholar] [CrossRef]
- Asner, G.; Martin, R.E. Spectral and chemical analysis of tropical forests: Scaling from leaf to canopy levels. Remote Sens. Environ. 2008, 112, 3958–3970. [Google Scholar] [CrossRef]
- Mertens, K.C.; De Baets, B.; Verbeke, L.P.C.; Dewulf, R. A sub-pixel mapping algorithm based on sub-pixel/pixel spatial attraction models. Int. J. Remote Sens. 2006, 27, 3293–3310. [Google Scholar] [CrossRef]
- Huesca, M.; García, M.; Roth, K.L.; Casas, A.; Ustin, S.L. Canopy structural attributes derived from AVIRIS imaging spectroscopy data in a mixed broadleaf/conifer forest. Remote Sens. Environ. 2016, 182, 208–226. [Google Scholar] [CrossRef]
- Gastellu-Etchegorry, J.-P.; Yin, T.; Lauret, N.; Cajgfinger, T.; Gregoire, T.; Grau, E.; Feret, J.-B.; Lopes, M.; Guilleux, J.; Dedieu, G.; et al. Discrete Anisotropic Radiative Transfer (DART 5) for Modeling Airborne and Satellite Spectroradiometer and LIDAR Acquisitions of Natural and Urban Landscapes. Remote Sens. 2015, 7, 1667–1701. [Google Scholar] [CrossRef]
- Duthoit, S.; Demarez, V.; Gastellu-Etchegorry, J.-P.; Martin, E.; Roujean, J.L. Assessing the effects of the clumping phenomenon on BRDF of a maize crop based on 3D numerical scenes using DART model. Agric. For. Meteorol. 2008, 148, 1341–1352. [Google Scholar] [CrossRef]
- Ben Hmida, S.; Kallel, A.; Gastellu-Etchegorry, J.-P.; Roujean, J.-L. Crop Biophysical Properties Estimation Based on LiDAR Full-Waveform Inversion Using the DART RTM. IEEE J. Sel. Top. Appl. Earth Obs. Remote Sens. 2017, 10, 4853–4868. [Google Scholar] [CrossRef]
- Morton, D.C.; Rubio, J.; Cook, B.D.; Gastellu-Etchegorry, J.-P.; Longo, M.; Choi, H.; Hunter, M.; Keller, M. Amazon forest structure generates diurnal and seasonal variability in light utilization. Biogeosciences 2016, 13, 2195–2206. [Google Scholar] [CrossRef]
- Schneider, F.D.; Leiterer, R.; Morsdorf, F.; Gastellu-Etchegorry, J.-P.; Lauret, N.; Pfeifer, N.; Schaepman, M. Simulating imaging spectrometer data: 3D forest modeling based on LiDAR and in situ data. Remote Sens. Environ. 2014, 152, 235–250. [Google Scholar] [CrossRef]
- Ma, B.; Pu, R.; Wu, L.; Zhang, S. Vegetation Index Differencing for Estimating Foliar Dust in an Ultra-Low-Grade Magnetite Mining Area Using Landsat Imagery. IEEE Access 2017, 5, 8825–8834. [Google Scholar] [CrossRef]
- Wanjun, T. Study on Dust Distribution and Diffusion Mechanism in Open Pit Coal Mine. Ph.D. Thesis, China University of Mining and Technology, Xuzhou, China, 2018. [Google Scholar]
- Wang, D.; Lin, G.; Xu, Z. Practical Technology for Atmospheric Environmental Impact Assessment; Standards Press of China: Beijing, China, 2010. [Google Scholar]
- Tian, G.; Li, J.-M.; Li, G.; Huang, Y.-H.; Yan, B.-L. Correlation between dust fall and TSP from construction sites. Environ. Sci. 2007, 28, 1941–1943. [Google Scholar]
- Fang, M.; Ju, W.; Zhan, W.; Cheng, T.; Qiu, F.; Wang, J. A new spectral similarity water index for the estimation of leaf water content from hyperspectral data of leaves. Remote Sens. Environ. 2017, 196, 13–27. [Google Scholar] [CrossRef]
- Ma, B.; Li, X.; Liang, A.; Chen, Y.; Che, D. Experimental and Numerical Investigation of Dustfall Effect on Remote Sensing Retrieval Accuracy of Chlorophyll Content. Sensors 2019, 19, 5530. [Google Scholar] [CrossRef] [PubMed]
- Chen, Y. Experimental Study of Dustfall Effect on Chlorophyll Retrieval Using Remote Sensing. Master’s Thesis, Northeastern University, Shenyang, China, 2018. [Google Scholar]
- Zhang, X.; Liao, C.; Li, J.; Sun, Q. Fractional vegetation cover estimation in arid and semi-arid environments using HJ-1 satellite hyperspectral data. Int. J. Appl. Earth Obs. Geoinf. 2013, 21, 506–512. [Google Scholar] [CrossRef]
- Behrooz, R.D.; Esmaili-Sari, A.; Bahramifar, N.; Kaskaoutis, D. Analysis of the TSP, PM10 concentrations and water-soluble ionic species in airborne samples over Sistan, Iran during the summer dusty period. Atmos. Pollut. Res. 2017, 8, 403–417. [Google Scholar] [CrossRef]
- Bluvshtein, N.; Mahrer, Y.; Sandler, A.; Rytwo, G. Evaluating the impact of a limestone quarry on suspended and accumulated dust. Atmos. Environ. 2011, 45, 1732–1739. [Google Scholar] [CrossRef]
- Beadel, S.; Shaw, W.; Bawden, R.; Bycroft, C.; Wilcox, F.; McQueen, J.; Lloyd, K. Sustainable management of geothermal vegetation in the Waikato Region, New Zealand, including application of ecological indicators and new monitoring technology trials. Geothermics 2018, 73, 91–99. [Google Scholar] [CrossRef]











Publisher’s Note: MDPI stays neutral with regard to jurisdictional claims in published maps and institutional affiliations. |
© 2020 by the authors. Licensee MDPI, Basel, Switzerland. This article is an open access article distributed under the terms and conditions of the Creative Commons Attribution (CC BY) license (http://creativecommons.org/licenses/by/4.0/).
Share and Cite
Ma, B.; Li, X.; Jiang, Z.; Pu, R.; Liang, A.; Che, D. Dust Dispersion and Its Effect on Vegetation Spectra at Canopy and Pixel Scales in an Open-Pit Mining Area. Remote Sens. 2020, 12, 3759. https://doi.org/10.3390/rs12223759
Ma B, Li X, Jiang Z, Pu R, Liang A, Che D. Dust Dispersion and Its Effect on Vegetation Spectra at Canopy and Pixel Scales in an Open-Pit Mining Area. Remote Sensing. 2020; 12(22):3759. https://doi.org/10.3390/rs12223759
Chicago/Turabian StyleMa, Baodong, Xuexin Li, Ziwei Jiang, Ruiliang Pu, Aiman Liang, and Defu Che. 2020. "Dust Dispersion and Its Effect on Vegetation Spectra at Canopy and Pixel Scales in an Open-Pit Mining Area" Remote Sensing 12, no. 22: 3759. https://doi.org/10.3390/rs12223759
APA StyleMa, B., Li, X., Jiang, Z., Pu, R., Liang, A., & Che, D. (2020). Dust Dispersion and Its Effect on Vegetation Spectra at Canopy and Pixel Scales in an Open-Pit Mining Area. Remote Sensing, 12(22), 3759. https://doi.org/10.3390/rs12223759
