People-Centered Lean Manufacturing: Drivers of Operational Performance in Saudi Arabian Industries
Abstract
1. Introduction
2. Literature Review
2.1. Lean Manufacturing in Emerging Economies and the Gulf Region
2.2. Historical Development and Theoretical Foundations
2.3. The Role of Human Factors in Lean Implementation
2.4. Exploratory Factor Analysis
2.5. Structural Equation Modeling in Lean Research
2.5.1. CFA Model Equations and Matrices
2.5.2. Path Analysis (PA) Model
3. Proposed LM Model and Hypothesis Development
3.1. People Integration as a Foundational Element
3.2. Stability and Standardization as Enabling Conditions
3.3. Interrelationships Among LM Practices and Operational Performance
4. Research Methodology
4.1. Measuring Instruments
4.2. Data Collection
4.3. Data Analysis
4.4. Common Method Bias Assessment
5. Findings and Discussion
5.1. Measurement Model Evaluation
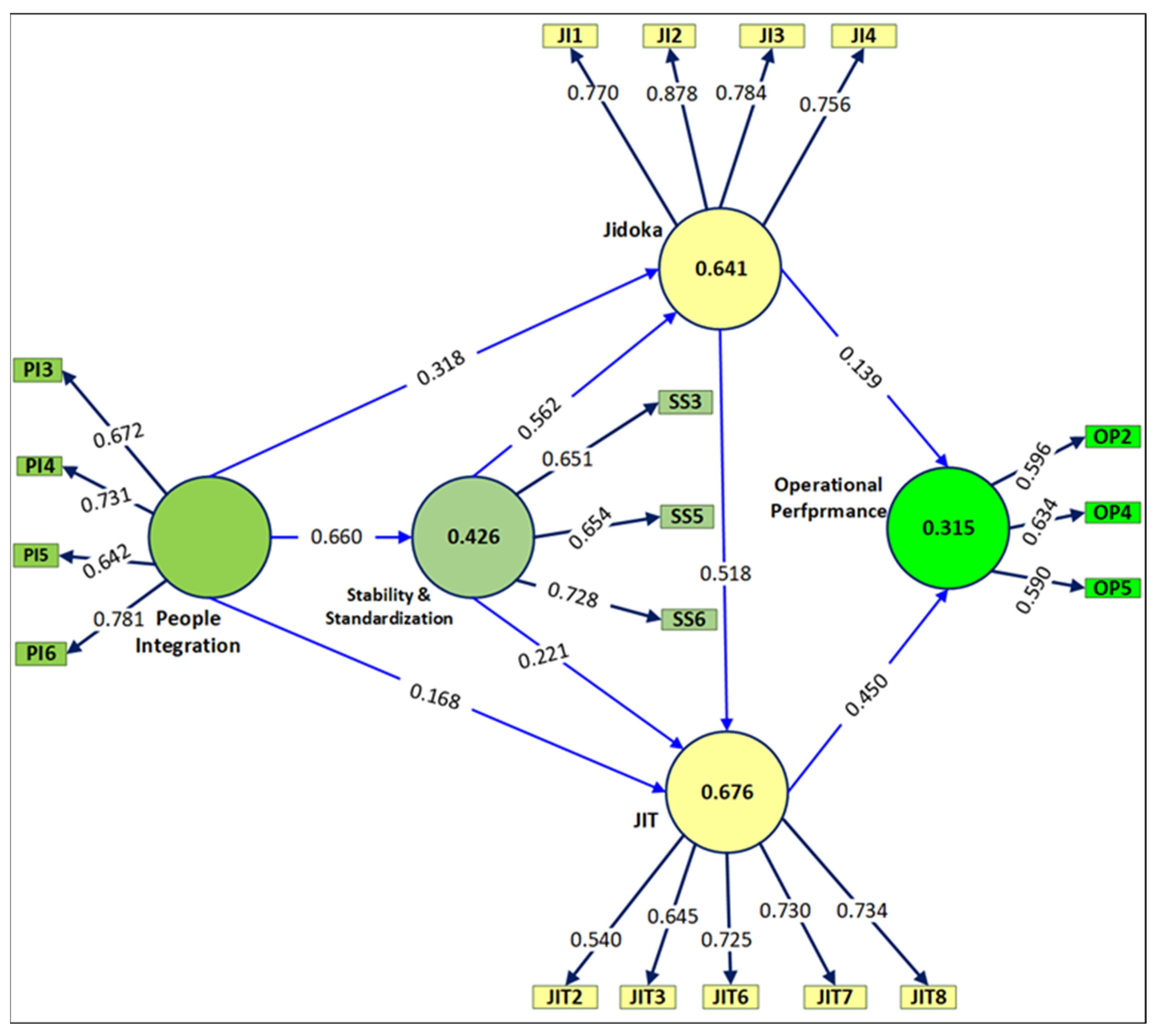
5.2. Structural Model Assessment
5.3. Discussion of Findings
6. Conclusions
Managerial Implications
7. Limitations and Future Research
Supplementary Materials
Author Contributions
Funding
Institutional Review Board Statement
Informed Consent Statement
Data Availability Statement
Conflicts of Interest
Appendix A. Survey Instrument
| People Integration (adapted from Dal Pont et al., 2008 [50]; Shah and Ward, 2003 [58]) | |
| PI1 | Employees receive regular training on lean manufacturing principles |
| PI2 | Employees are empowered to stop production when they identify quality problems |
| PI3 | Work is organized around cross-functional teams |
| PI4 | Employees actively participate in continuous improvement activities |
| PI5 | Management supports employee suggestions for process improvement |
| Stability and Standardization (adapted from Marksberry, 2012 [61]) | |
| SS1 | Standard operating procedures are documented for all key processes |
| SS2 | Processes produce consistent output with minimal variation |
| SS3 | Equipment maintenance follows a regular preventive schedule |
| SS4 | Work instructions are visually displayed at workstations |
| Just-in-Time (adapted from Kannan and Tan, 2005 [65]; Fullerton and McWatters, 2001 [66]) | |
| JIT1 | Production is driven by customer demand (pull system) |
| JIT2 | Setup times have been reduced significantly |
| JIT3 | Lot sizes have been reduced toward single-piece flow |
| JIT4 | Suppliers deliver materials just-in-time for production |
| Jidoka (adapted from Vinodh and Joy, 2012 [67]) | |
| JD1 | Processes automatically stop when abnormalities are detected |
| JD2 | Visual controls indicate process status clearly |
| JD3 | Root cause analysis is conducted for all quality problems |
| JD4 | Quality is built into the process rather than inspected afterward |
| Operational Performance (adapted from Belekoukias et al., 2014 [48]; Shah and Ward, 2003 [58]) | |
| OP1 | Our delivery reliability has improved over the past 3 years |
| OP2 | Our production flexibility has improved over the past 3 years |
| OP3 | Our production speed/lead time has improved over the past 3 years |
| OP4 | Our overall operational efficiency has improved over the past 3 years |
References
- Agus, A.; Shukri Hajinoor, M. Lean production supply chain management as driver towards enhancing product quality and business performance. Int. J. Qual. Reliab. Manag. 2012, 29, 92–121. [Google Scholar] [CrossRef]
- Iranmanesh, M.; Fayezi, S.; Hanim, S.; Hyun, S.S. Drivers and outcomes of eco-design initiatives: A cross-country study. Rev. Manag. Sci. 2019, 13, 1121–1142. [Google Scholar]
- Zailani, S.; Iranmanesh, M.; Sean Hyun, S.; Ali, M.H. Applying the theory of consumption values to explain drivers’ willingness to pay for biofuels. Sustainability 2019, 11, 668. [Google Scholar] [CrossRef]
- AL-Tahat, M.D.; Jalham, I.S. A structural equation model and a statistical investigation of lean-based quality and productivity improvement. J. Intell. Manuf. 2015, 26, 571–583. [Google Scholar] [CrossRef]
- Ghobadian, A.; Talavera, I.; Bhattacharya, A.; Kumar, V.; Garza-Reyes, J.A.; O’Regan, N. Examining legitimatisation of additive manufacturing in the interplay between innovation, lean manufacturing and sustainability. Int. J. Prod. Econ. 2020, 219, 457–468. [Google Scholar] [CrossRef]
- Maware, C.; Adetunji, O. Lean impact analysis assessment models: Development of a lean measurement structural model. World Acad. Sci. Eng. Technol. Int. J. 2018, 12, 554–561. [Google Scholar]
- Benitez, J.; Henseler, J.; Castillo, A.; Schuberth, F. How to perform and report an impactful analysis using partial least squares. Inf. Manag. 2020, 57, 103168. [Google Scholar] [CrossRef]
- Jadhav, J.R.; Mantha, S.S.; Rane, S.B. Roadmap for lean implementation in Indian automotive component manufacturing industry. J. Ind. Eng. Int. 2015, 11, 179–198. [Google Scholar]
- Kamble, S.; Gunasekaran, A.; Dhone, N.C. Industry 4.0 and lean manufacturing practices for sustainable organisational performance. Int. J. Prod. Res. 2020, 58, 1319–1337. [Google Scholar]
- Bevilacqua, M.; Ciarapica, F.E.; De Sanctis, I. Lean practices implementation and their relationships with operational responsiveness and company performance: An Italian study. Int. J. Prod. Res. 2017, 55, 769–794. [Google Scholar]
- Maware, C.; Adetunji, O. Lean manufacturing implementation in Zimbabwean industries: Impact on operational performance. Int. J. Eng. Bus. Manag. 2019, 11, 1–12. [Google Scholar] [CrossRef]
- Agarwal, A.; Letsatsi, M.; Seretse, O.; Marumo, R. Experimental thermal analysis and modelling of single point lathe cutting tools without cooling effect. Int. J. Eng. Technol. 2018, 7, 276–280. [Google Scholar] [CrossRef]
- Moori, R.G.; Pescarmona, A.; Kimura, H. Lean manufacturing and business performance in Brazilian firms. J. Oper. Supply Chain. Manag. 2013, 6, 91–105. [Google Scholar]
- Erdil, N.O.; Aktas, C.B.; Arani, O.M. Embedding sustainability in lean six sigma efforts. J. Clean. Prod. 2018, 198, 520–529. [Google Scholar] [CrossRef]
- Gomez Segura, M.; Oleghe, O.; Salonitis, K. Analysis of lean manufacturing strategy using system dynamics modelling. Int. J. Lean Six Sigma 2020, 11, 849–877. [Google Scholar]
- AL-Najem, M.; Dhakal, H.; Labib, A.; Bennett, N. Lean readiness level within Kuwaiti manufacturing industries. Int. J. Lean Six Sigma 2013, 4, 280–320. [Google Scholar] [CrossRef]
- Galeazzo, A.; Furlan, A.; Vinelli, A. Lean and green in action: Interdependencies and performance of pollution prevention projects. J. Clean. Prod. 2014, 85, 191–200. [Google Scholar] [CrossRef]
- Hair, J.F.; Risher, J.J.; Sarstedt, M.; Ringle, C.M. When to use and how to report the results of PLS-SEM. Eur. Bus. Rev. 2019, 31, 2–24. [Google Scholar] [CrossRef]
- Esmaeilifar, R.; Iranmanesh, M.; Shafiei, M.W.M.; Hyun, S.S. Effects of low carbon waste practices on job satisfaction of site managers through job stress. Rev. Manag. Sci. 2020, 14, 115–136. [Google Scholar]
- Hancock, G.R. Fortune cookies, measurement error, and experimental design. J. Mod. Appl. Stat. Methods 2003, 2, 3. [Google Scholar] [CrossRef]
- Bergmiller, G.G. Lean Manufacturers Transcendence to Green Manufacturing: Correlating the Diffusion of Lean and Green Manufacturing Systems. Ph.D. Thesis, University of South Florida, Tampa, FL, USA, 2006. [Google Scholar]
- Harlow, L.L. The Essence of Multivariate Thinking: Basic Themes and Methods, 2nd ed.; Routledge: London, UK, 2014. [Google Scholar]
- Iranmanesh, M.; Zailani, S.; Hyun, S.S.; Ali, M.H.; Kim, K. Impact of lean manufacturing practices on firms’ sustainable performance. Sustainability 2019, 11, 1112. [Google Scholar] [CrossRef]
- Abualfaraa, W.; AlManei, M.; Kaur, R.; Al-Ashaab, A.; McLaughlin, P.; Salonitis, K. A synergetic framework for green and lean manufacturing practices in SMEs: Saudi Arabia perspective. Sustainability 2022, 15, 596. [Google Scholar] [CrossRef]
- Karim, M.A.; Aljuhani, M.; Duplock, R.; Yarlagadda, P. Implementation of lean manufacturing in Saudi manufacturing organisations: An empirical study. Adv. Mater. Res. 2011, 339, 250–253. [Google Scholar] [CrossRef]
- Hani, J.S.B. The moderating role of lean operations between supply chain integration and operational performance in Saudi manufacturing organizations. Uncertain Supply Chain. Manag. 2021, 9, 169–178. [Google Scholar] [CrossRef]
- Rahman, S.; Laosirihongthong, T.; Sohal, A.S. Impact of lean strategy on operational performance: A study of Thai manufacturing companies. J. Manuf. Technol. Manag. 2010, 21, 839–852. [Google Scholar] [CrossRef]
- Gupta, V.; Bansal, R.K.; Goel, V.K. Lean manufacturing: A review. Int. J. Sci. Technol. Manag. 2015, 3, 176–180. [Google Scholar]
- Kumar, S.B.; Chandan, B.; Visvesvaran, P. Competitive advantage of lean manufacturing over traditional manufacturing. In Proceedings of the International Conference on Industrial Engineering, SVNIT, Surat, India, 17–19 November 2011; pp. 442–446. [Google Scholar]
- Losonci, D.; Demeter, K.; Jenei, I. Factors influencing employee perceptions in lean transformations. Int. J. Prod. Econ. 2011, 131, 30–43. [Google Scholar] [CrossRef]
- Ohno, T. Toyota Production System: Beyond Large-Scale Production; Productivity Press: New York, NY, USA, 1988. [Google Scholar]
- Fujimoto, T. The Evolution of a Manufacturing System at Toyota; Oxford University Press: Oxford, UK, 1999. [Google Scholar]
- Holweg, M. The genealogy of lean production. J. Oper. Manag. 2007, 25, 420–437. [Google Scholar]
- Womack, J.P.; Jones, D.T.; Roos, D. The Machine that Changed the World; Rawson Associates: Pearl, MS, USA, 1990. [Google Scholar]
- Podsakoff, P.M.; MacKenzie, S.B.; Lee, J.Y.; Podsakoff, N.P. Common method biases in behavioral research: A critical review of the literature and recommended remedies. J. Appl. Psychol. 2003, 88, 879–903. [Google Scholar] [CrossRef]
- Browning, T.R.; Heath, R.D. Reconceptualizing the effects of lean on production costs with evidence from the F-22 program. J. Oper. Manag. 2009, 27, 23–44. [Google Scholar]
- Nordin, N.; Md Deros, B.; Abd Wahab, D. A survey on lean manufacturing implementation in Malaysian automotive industry. Int. J. Innov. Manag. Technol. 2010, 1, 374–380. [Google Scholar]
- Saini, S.; Singh, D. Impact of implementing lean practices on firm performance: A study of Northern India SMEs. Int. J. Lean Six Sigma 2020, 11, 1005–1034. [Google Scholar] [CrossRef]
- Alhuraish, I.; Robledo, C.; Kobi, A. Assessment of lean manufacturing and six sigma operation with decision making based on the analytic hierarchy process. IFAC-PapersOnLine 2016, 49, 59–64. [Google Scholar] [CrossRef]
- Furlan, A.; Vinelli, A.; Dal Pont, G. Complementarity and lean manufacturing bundles: An empirical analysis. International J. Oper. Prod. Manag. 2011, 31, 835–850. [Google Scholar] [CrossRef]
- Kovács, T.; Kő, A.; Demeter, K. Measuring the impact of lean practices on manufacturing performance. Int. J. Lean Six Sigma 2020, 11, 1193–1218. [Google Scholar] [CrossRef]
- Muvunzi, R.; Maware, C.; Chinguwa, S.; Caspa, M. Application of lean value stream mapping to reduce waste and improve productivity. Int. J. Appl. Innov. Eng. Manag. 2013, 2, 214–219. [Google Scholar]
- Suhr, D. Reliability, exploratory & confirmatory factor analysis for the scale of athletic priorities. In Proceedings of the SAS Users Group International Conference, Vienna, Austria, 17–19 June 2003; Volume 26, pp. 274–278. [Google Scholar]
- Weng, G.S.; Zailani, S.; Iranmanesh, M.; Hyun, S.S. Mobile taxi booking application service’s continuance usage intention. Transp. Res. Part D 2017, 57, 207–216. [Google Scholar] [CrossRef]
- Laohavichien, T.; Wanarat, S. A structural equation model assessment of lean manufacturing performance. In Proceedings of the International Conference on Information and Social Science, Prague, Czech Republic, 30 July–1 August 2013; pp. 24–26. [Google Scholar]
- Suhr, D.D. Exploratory or confirmatory factor analysis? In Proceedings of the SAS Users Group International Conference, Irving, TX, USA, 16–17 October 2006; pp. 1–17. [Google Scholar]
- Ur Rehman, A.; Usmani, Y.S.; Umer, U.; Alkahtani, M. Lean approach to enhance manufacturing productivity: A case study of Saudi Arabian factory. Arab. J. Sci. Eng. 2020, 45, 2263–2280. [Google Scholar] [CrossRef]
- Belekoukias, I.; Garza-Reyes, J.A.; Kumar, V. The impact of lean methods and tools on the operational performance of manufacturing organisations. Int. J. Prod. Res. 2014, 52, 5346–5366. [Google Scholar] [CrossRef]
- Shah, R.; Goldstein, S.M. Use of structural equation modeling in operations management research. J. Oper. Manag. 2006, 24, 148–169. [Google Scholar] [CrossRef]
- Dal Pont, G.; Furlan, A.; Vinelli, A. Interrelationships among lean bundles and their effects on operational performance. Oper. Manag. Res. 2008, 1, 150–158. [Google Scholar] [CrossRef]
- Marodin, G.A.; Frank, A.G.; Tortorella, G.L.; Fetterman, D.C. Lean production and operational performance in the Brazilian automotive supply chain. Total Qual. Manag. Bus. Excell. 2019, 30, 370–385. [Google Scholar]
- Fullerton, R.R.; McWatters, C.S.; Fawson, C. An examination of the relationships between JIT and financial performance. J. Oper. Manag. 2003, 21, 383–404. [Google Scholar] [CrossRef]
- Chandler, G.N.; McEvoy, G.M. Human resource management, TQM, and firm performance in small and medium-size enterprises. Entrep. Theory Pract. 2000, 25, 43–58. [Google Scholar] [CrossRef]
- Lim, M. Grobner Basis and Structural Equation Modeling. Ph.D. Thesis, University of Toronto, Toronto, ON, Canada, 2011. [Google Scholar]
- MacCallum, R.C.; Austin, J.T. Applications of structural equation modeling in psychological research. Annu. Rev. Psychol. 2000, 51, 201–226. [Google Scholar] [CrossRef]
- Chin, W.W. The partial least squares approach to structural equation modeling. Mod. Methods Bus. Res. 1998, 295, 295–336. [Google Scholar]
- Chin, W.W.; Newsted, P.R. Structural equation modeling analysis with small samples using partial least squares. Stat. Strateg. Small Sample Res. 1999, 1, 307–341. [Google Scholar]
- Shah, R.; Ward, P.T. Lean manufacturing: Context, practice bundles, and performance. J. Oper. Manag. 2003, 21, 129–149. [Google Scholar] [CrossRef]
- Trist, E.L. The Evolution of Socio-Technical Systems; Ontario Ministry of Labour, Ontario Quality of Working Life Centre: Toronto, ON, Canada, 1981. [Google Scholar]
- Barney, J. Firm resources and sustained competitive advantage. J. Manag. 1991, 17, 99–120. [Google Scholar] [CrossRef]
- Marksberry, P. The Modern Theory of the Toyota Production System; CRC Press: Boca Raton, FL, USA, 2012. [Google Scholar]
- Sayer, N.J.; Williams, B. Lean for Dummies; John Wiley & Sons: Hoboken, NJ, USA, 2012. [Google Scholar]
- Liker, J.K.; Morgan, J.M. The Toyota way in services: The case of lean product development. Acad. Manag. Perspect. 2006, 20, 5–20. [Google Scholar] [CrossRef]
- Flynn, B.B.; Sakakibara, S.; Schroeder, R.G. Relationship between JIT and TQM: Practices and performance. Acad. Manag. J. 1995, 38, 1325–1360. [Google Scholar] [CrossRef]
- Kannan, V.R.; Tan, K.C. Just in time, total quality management, and supply chain management: Understanding their linkages. Omega 2005, 33, 153–162. [Google Scholar] [CrossRef]
- Fullerton, R.R.; McWatters, C.S. The production performance benefits from JIT implementation. J. Oper. Manag. 2001, 19, 81–96. [Google Scholar] [CrossRef]
- Vinodh, S.; Joy, D. Structural equation modelling of lean manufacturing practices. Int. J. Prod. Res. 2012, 50, 1598–1607. [Google Scholar] [CrossRef]
- Avkiran, N.K. (Ed.) Rise of the Partial Least Squares Structural Equation Modeling: An Application in Banking; Springer International Publishing: Cham, Switzerland, 2018. [Google Scholar]
- Tortorella, G.L.; Fettermann, D. Implementation of Industry 4.0 and Lean Production in Brazilian Manufacturing Companies. Int. J. Prod. Res. 2018, 56, 2975–2987. [Google Scholar]
- Aljuaid, A.A.; Masood, S.A.; Tipu, J.A. Integrating Industry 4.0 for sustainable localized manufacturing to support Saudi Vision 2030: An assessment of the Saudi Arabian automotive industry model. Sustainability 2024, 16, 5096. [Google Scholar] [CrossRef]
- Lawshe, C.H. A quantitative approach to content validity. Pers. Psychol. 1975, 28, 563–575. [Google Scholar] [CrossRef]









Disclaimer/Publisher’s Note: The statements, opinions and data contained in all publications are solely those of the individual author(s) and contributor(s) and not of MDPI and/or the editor(s). MDPI and/or the editor(s) disclaim responsibility for any injury to people or property resulting from any ideas, methods, instructions or products referred to in the content. |
© 2026 by the authors. Licensee MDPI, Basel, Switzerland. This article is an open access article distributed under the terms and conditions of the Creative Commons Attribution (CC BY) license.
Share and Cite
Shewakh, W.M.; Masrahi, A.; Abudiyah, A.K.; Alsharedah, Y.A.; Irfan, O.M. People-Centered Lean Manufacturing: Drivers of Operational Performance in Saudi Arabian Industries. Sustainability 2026, 18, 2251. https://doi.org/10.3390/su18052251
Shewakh WM, Masrahi A, Abudiyah AK, Alsharedah YA, Irfan OM. People-Centered Lean Manufacturing: Drivers of Operational Performance in Saudi Arabian Industries. Sustainability. 2026; 18(5):2251. https://doi.org/10.3390/su18052251
Chicago/Turabian StyleShewakh, Walid M., Alaa Masrahi, Alhussin K. Abudiyah, Yazeed A. Alsharedah, and Osama M. Irfan. 2026. "People-Centered Lean Manufacturing: Drivers of Operational Performance in Saudi Arabian Industries" Sustainability 18, no. 5: 2251. https://doi.org/10.3390/su18052251
APA StyleShewakh, W. M., Masrahi, A., Abudiyah, A. K., Alsharedah, Y. A., & Irfan, O. M. (2026). People-Centered Lean Manufacturing: Drivers of Operational Performance in Saudi Arabian Industries. Sustainability, 18(5), 2251. https://doi.org/10.3390/su18052251

