AI-Enabled Flexible Design of Resilient Forest-to-Bioenergy Supply Chains Under Wildfire Disruption Risk
Abstract
1. Introduction
- A novel resilient two-stage stochastic mixed-integer model is proposed for upstream planning of the forest-to-bioenergy supply chain. This incorporates flexibility strategies exploring a multi-objective approach that maximizes profit and resilience.
- A replicable AI-methodology that allows us to generate and select the best set of uncertainty scenarios to consider in the stochastic model and evaluate which resilience metrics best adapt to the characteristic disruptions of this supply chain.
- The proposed approach is implemented in a real-life case study of a company in Portugal. It allows us to reconfigure the network design and indicate investment decisions based on uncertain scenarios, making the supply chain more resilient and responsive to disruptive events that arise from a wildfire simulation model.
- Derived managerial and practical insights support the decision-making process of forest-to-bioenergy supply chain design under uncertainty and disruptions.
2. Background Literature
2.1. Forest-to-Bioenergy Supply Chain
2.2. Sources of Risk and Uncertainty in the Forest
2.3. Risk Mitigation Approaches to Achieve a Resilient Biomass-to-Bioenergy Supply Chain
3. Problem Statement and Mathematical Formulations
3.1. Problem Characterization
- An existing SC network.
- Possible intermediate nodes to include in the SC.
- Availability of raw material.
- Alternative machines to be used.
- Machines productivity.
- Intermediate nodes storage capacity.
- Demand in bioenergy centres.
- Intermediate nodes’ capacity.
- A cost structure (intermediate nodes, machines, transports, working hours).
- Supply variability.
- Demand prices.
- Representative uncertainty and disruptions.
- A multi-period time frame.
- The SC network design.
- Logistic flows.
- Processing and storage levels.
- Investments in capacity upgrades (new machines) and new intermediate nodes.
- Operations postponement.
- Maximise the expected Net Present Value.
- Maximise the SC resilience metric.
- Provide insights about the role of flexibility in building a more resilient SC.
3.2. Model Description
- Sets:
- Parameters (deterministic):
- Parameters (stochastic):
- Decision variables for identifying the strategy (first stage):
- Decision variables to evaluate strategy decisions (second stage):
- Objective Function
3.2.1. Constraints of Biomass Supply and Demand
3.2.2. Resource Availability Constraints
3.2.3. Constraints for Capacity Expansion
3.2.4. Productivity Limitation Constraints
3.2.5. Stock Limitation Constraints
3.2.6. Non-Negative Constraints
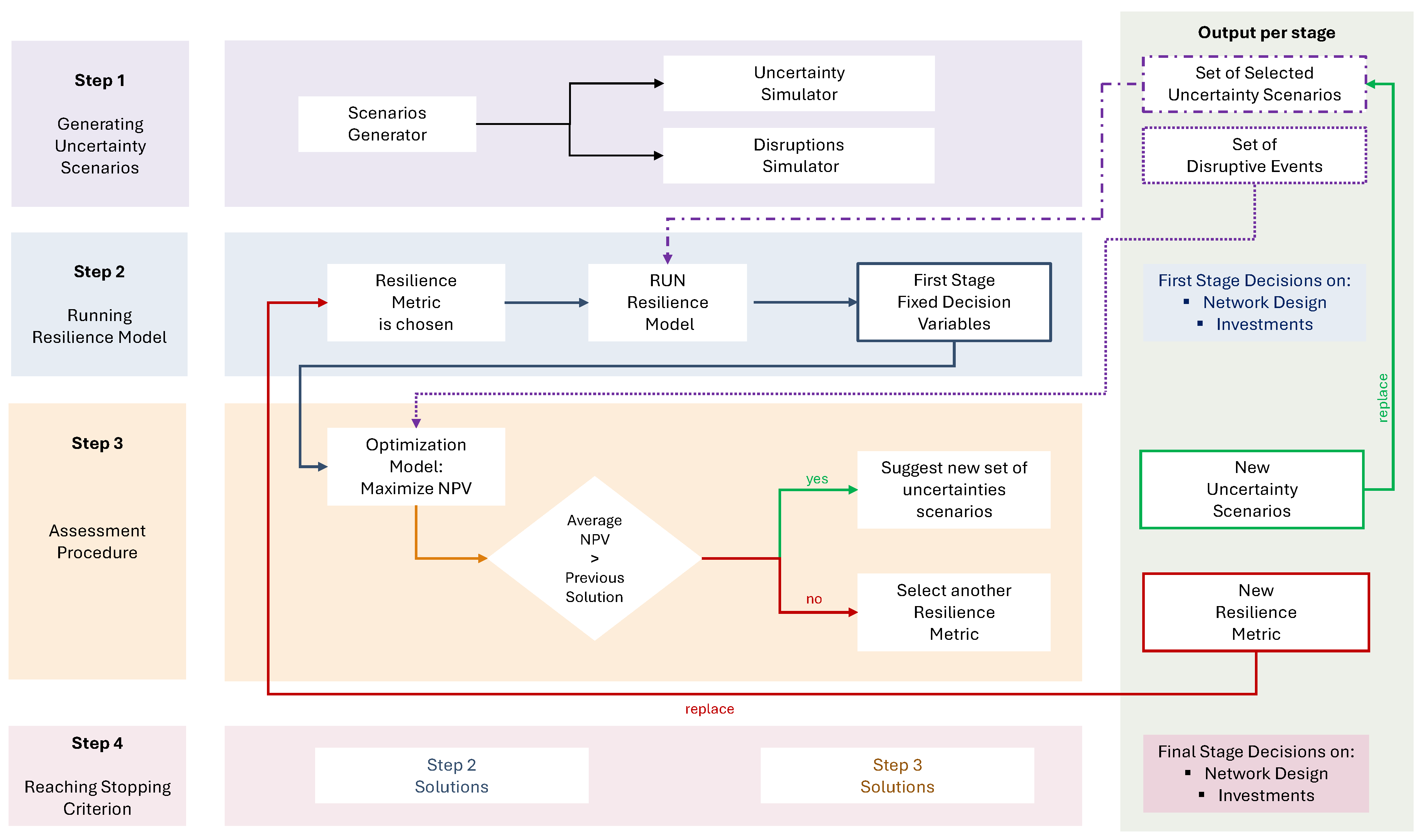
4. AI-Methodology for Scenarios Generation and Resilience Metrics Assessment
| Algorithm 1: Methodology outline. |
![]() |
4.1. Scenario Generator
4.1.1. Uncertainty Simulator
4.1.2. Disruptions Simulator
4.2. Resilience Model
4.3. Assessment Procedure
5. Computational Experiments
5.1. Case Study
5.2. Resilience Metrics Analysis
5.3. Global Analysis
- Case (A): Business-as-Usual (BAU). In this case, there is no possibility to open intermediate nodes. Consequently, all operations are performed on supply nodes, and the uncertainty is not considered. So the objective function is maximizing with no uncertainty.
- Case (B): This is the network design plan made by an optimization model considering flexibility (operations can be done on both nodes and intermediate nodes that have a storage and/or a processing function). In this case, the uncertainty is also not being considered. The objective is to maximize with no uncertainty as well.
- Case (C): This represents the output of the two-stage stochastic model incorporating flexibility. These planning decisions include the occurrence of uncertainty scenarios. However, this model is risk-neutral. The objective is to maximize
- Case (D): This presents the output of the framework developed: the two-stage stochastic model with the resilience metric “resMet_sup” for uncertainty scenarios. This case also includes flexibility strategies.
6. Conclusions and Managerial Insights
Author Contributions
Funding
Institutional Review Board Statement
Informed Consent Statement
Data Availability Statement
Conflicts of Interest
References
- Jin, E.; Sutherland, J.W. An integrated sustainability model for a bioenergy system: Forest residues for electricity generation. Biomass Bioenergy 2018, 119, 10–21. [Google Scholar] [CrossRef]
- Kanematsu, Y.; Oosawa, K.; Okubo, T.; Kikuchi, Y. A design of rural energy system by industrial symbiosis considering availability of regional resources. Comput. Aided Chem. Eng. 2017, 40, 1987–1992. [Google Scholar] [CrossRef]
- Malladi, K.T.; Sowlati, T. Biomass logistics: A review of important features, optimization modeling and the new trends. Renew. Sustain. Energy Rev. 2018, 94, 587–599. [Google Scholar] [CrossRef]
- Sosa, A.; Acuna, M.; McDonnell, K.; Devlin, G. Managing the moisture content of wood biomass for the optimisation of Ireland’s transport supply strategy to bioenergy markets and competing industries. Energy 2015, 86, 354–368. [Google Scholar] [CrossRef]
- Gunnarsson, H.; Rönnqvist, M.; Lundgren, J.T. Supply chain modelling of forest fuel. Eur. J. Oper. Res. 2004, 158, 103–123. [Google Scholar] [CrossRef]
- De Meyer, A.; Cattrysse, D.; Van Orshoven, J. A generic mathematical model to optimise strategic and tactical decisions in biomass-based supply chains (OPTIMASS). Eur. J. Oper. Res. 2015, 245, 247–264. [Google Scholar] [CrossRef]
- Acuna, M.; Mirowski, L.; Ghaffariyan, M.R.; Brown, M. Optimising transport efficiency and costs in Australian wood chipping operations. Biomass Bioenergy 2012, 46, 291–300. [Google Scholar] [CrossRef]
- Chuvieco, E. Earth observation of wildland fires in mediterranean ecosystems. In Earth Observation of Wildland Fires in Mediterranean Ecosystems; Springer: Berlin/Heidelberg, Germany, 2009; pp. 1–257. [Google Scholar] [CrossRef]
- San-Miguel-Ayanz, J.; Durrant, T.; Boca, R.; Maianti, P.; Libertà, G.; Oom, D.; Branco, A.; De Rigo, D.; Suarez Moreno, M.; Ferrari, D.; et al. Advance Report on Forest Fires in Europe, Middle East and North Africa 2024; Technical Report KJ-01-25-168-EN-N; Publications Office of the European Union: Luxembourg, 2025. [Google Scholar] [CrossRef]
- Christopher, M.; Peck, H. Building the Resilient Supply Chain. Int. J. Logist. Manag. 2004, 15, 1–14. [Google Scholar] [CrossRef]
- Kamalahmadi, M.; Mellat-Parast, M. Developing a resilient supply chain through supplier flexibility and reliability assessment. Int. J. Prod. Res. 2016, 54, 302–321. [Google Scholar] [CrossRef]
- Hamdi, F.; Ghorbel, A.; Masmoudi, F.; Dupont, L. Optimization of a supply portfolio in the context of supply chain risk management: Literature review. J. Intell. Manuf. 2018, 29, 763–788. [Google Scholar] [CrossRef]
- Barroso, A.; Machado, V.; Cruz, V. Supply Chain Resilience Using the Mapping Approach. Supply Chain. Manag. 2011, 16, 161–184. [Google Scholar] [CrossRef]
- Cardoso, S.R.; Paula Barbosa-Póvoa, A.; Relvas, S.; Novais, A.Q. Resilience metrics in the assessment of complex supply-chains performance operating under demand uncertainty. Omega 2015, 56, 53–73. [Google Scholar] [CrossRef]
- Walsh, J.E.; Ballinger, T.J.; Euskirchen, E.S.; Hanna, E.; Mård, J.; Overland, J.E.; Tangen, H.; Vihma, T. Extreme weather and climate events in northern areas: A review. Earth-Sci. Rev. 2020, 209, 103324. [Google Scholar] [CrossRef]
- Soren, A.; Shastri, Y. Resilient design of biomass to energy system considering uncertainty in biomass supply. Comput. Chem. Eng. 2019, 131, 106593. [Google Scholar] [CrossRef]
- Ponomarov, S.Y.; Holcomb, M.C. Understanding the concept of supply chain resilience. Int. J. Logist. Manag. 2009, 20, 124–143. [Google Scholar] [CrossRef]
- Hossain, E.; Roy, S.; Mohammad, N.; Nawar, N.; Dipta, D.R. Metrics and enhancement strategies for grid resilience and reliability during natural disasters. Appl. Energy 2021, 290, 116709. [Google Scholar] [CrossRef]
- Sreedevi, R.; Saranga, H. Uncertainty and supply chain risk: The moderating role of supply chain flexibility in risk mitigation. Int. J. Prod. Econ. 2017, 193, 332–342. [Google Scholar] [CrossRef]
- Shekarian, M.; Reza Nooraie, S.V.; Parast, M.M. An examination of the impact of flexibility and agility on mitigating supply chain disruptions. Int. J. Prod. Econ. 2020, 220, 107438. [Google Scholar] [CrossRef]
- Marufuzzaman, M.; Eksioglu, S.D.; Li, X.; Wang, J. Analyzing the impact of intermodal-related risk to the design and management of biofuel supply chain. Transp. Res. Part Logist. Transp. Rev. 2014, 69, 122–145. [Google Scholar] [CrossRef]
- Pires Ribeiro, J.; Barbosa-Povoa, A. Supply Chain Resilience: Definitions and quantitative modelling approaches—A literature review. Comput. Ind. Eng. 2018, 115, 109–122. [Google Scholar] [CrossRef]
- Tang, C.S. Perspectives in supply chain risk management. Int. J. Prod. Econ. 2006, 103, 451–488. [Google Scholar] [CrossRef]
- Fattahi, M. Resilient procurement planning for supply chains: A case study for sourcing a critical mineral material. Resour. Policy 2021, 74, 101093. [Google Scholar] [CrossRef]
- Aranguren, M.; Castillo-Villar, K.K.; Aboytes-Ojeda, M. A two-stage stochastic model for co-firing biomass supply chain networks. J. Clean. Prod. 2021, 319, 128582. [Google Scholar] [CrossRef]
- Chidozie, B.; Ramos, A.; Vasconcelos, J.; Ferreira, L.P.; Gomes, R. Highlighting Sustainability Criteria in Residual Biomass Supply Chains: A Dynamic Simulation Approach. Sustainability 2024, 16, 9709. [Google Scholar] [CrossRef]
- Ricardo, M.; Marroquin, S.; Fontes, C.H. Exploring Complexity in Sustainable Biomass Supply Chain Management. In International Joint Conference on Industrial Engineering and Operations Management; Springer International Publishing: Cham, Swtzerland, 2018. [Google Scholar]
- Mirkouei, A.; Haapala, K.R.; Sessions, J.; Murthy, G.S. A review and future directions in techno-economic modeling and optimization of upstream forest biomass to bio-oil supply chains. Renew. Sustain. Energy Rev. 2017, 67, 15–35. [Google Scholar] [CrossRef]
- Cambero, C.; Sowlati, T. Assessment and optimization of forest biomass supply chains from economic, social and environmental perspectives—A review of literature. Renew. Sustain. Energy Rev. 2014, 36, 62–73. [Google Scholar] [CrossRef]
- Kauffman, J.B.; Ellsworth, L.M.; Bell, D.M.; Acker, S.; Kertis, J. Forest structure and biomass reflects the variable effects of fire and land use 15 and 29 years following fire in the western Cascades, Oregon. For. Ecol. Manag. 2019, 453, 117570. [Google Scholar] [CrossRef]
- Lyons-Tinsley, C.; Peterson, D.L. Surface fuel treatments in young, regenerating stands affect wildfire severity in a mixed conifer forest, eastside Cascade Range, Washington, USA. For. Ecol. Manag. 2012, 270, 117–125. [Google Scholar] [CrossRef]
- Giuntoli, J.; Barredo, J.I.; Avitabile, V.; Camia, A.; Cazzaniga, N.E.; Grassi, G.; Jasinevičius, G.; Jonsson, R.; Marelli, L.; Robert, N.; et al. The quest for sustainable forest bioenergy: Win-win solutions for climate and biodiversity. Renew. Sustain. Energy Rev. 2022, 159, 112180. [Google Scholar] [CrossRef]
- Minas, J.P.; Hearne, J.W.; Martell, D.L. A spatial optimisation model for multi-period landscape level fuel management to mitigate wildfire impacts. Eur. J. Oper. Res. 2014, 232, 412–422. [Google Scholar] [CrossRef]
- Shabani, N.; Sowlati, T. A hybrid multi-stage stochastic programming-robust optimization model for maximizing the supply chain of a forest-based biomass power plant considering uncertainties. J. Clean. Prod. 2016, 112, 3285–3293. [Google Scholar] [CrossRef]
- Rijal, P.; Bras, P.; Garrido, S.; Matias, J.; Pimentel, C.; Carvalho, H. Residual Forestry Biomass Supply Chain: A Mapping Approach. Int. J. Ind. Eng. Manag. 2023, 14, 244–256. [Google Scholar] [CrossRef]
- Sánchez, A.M.; Pérez, M.P. Supply chain flexibility and firm performance: A conceptual model and empirical study in the automotive industry. Int. J. Oper. Prod. Manag. 2005, 25, 681–700. [Google Scholar] [CrossRef]
- Oh, S.; Ryu, K.; Jung, M. Computers & Industrial Engineering. Comput. Ind. Eng. 2013, 65, 156–165. [Google Scholar] [CrossRef]
- Budiman, S.D.; Rau, H. A mixed-integer model for the implementation of postponement strategies in the globalized green supply chain network. Comput. Ind. Eng. 2019, 137, 106054. [Google Scholar] [CrossRef]
- de Keizer, M.; Akkerman, R.; Grunow, M.; Bloemhof, J.M.; Haijema, R.; van der Vorst, J.G. Logistics network design for perishable products with heterogeneous quality decay. Eur. J. Oper. Res. 2017, 262, 535–549. [Google Scholar] [CrossRef]
- Sanci, E.; Daskin, M.S. Integrating location and network restoration decisions in relief networks under uncertainty. Eur. J. Oper. Res. 2019, 279, 335–350. [Google Scholar] [CrossRef]
- Jabbarzadeh, A.; Haughton, M.; Pourmehdi, F. A robust optimization model for efficient and green supply chain planning with postponement strategy. Int. J. Prod. Econ. 2019, 214, 266–283. [Google Scholar] [CrossRef]
- Nguyen, D.H.; Chen, H. Supplier selection and operation planning in biomass supply chains with supply uncertainty. Comput. Chem. Eng. 2018, 118, 103–117. [Google Scholar] [CrossRef]
- Goh, M.; Lim, J.Y.; Meng, F. A stochastic model for risk management in global supply chain networks. Eur. J. Oper. Res. 2007, 182, 164–173. [Google Scholar] [CrossRef]
- Fiksel, J.; Fiksel, J. Resilient by Design: Creating Businesses that Adapt and Flourish in a Changing World; Island Press: Washington, DC, USA, 2015. [Google Scholar]
- Krasko, V.; Rebennack, S. Two-stage stochastic mixed-integer nonlinear programming model for post-wildfire debris flow hazard management: Mitigation and emergency evacuation. Eur. J. Oper. Res. 2017, 263, 265–282. [Google Scholar] [CrossRef]
- Matsypura, D.; Prokopyev, O.A.; Zahar, A. Wildfire fuel management: Network-based models and optimization of prescribed burning. Eur. J. Oper. Res. 2018, 264, 774–796. [Google Scholar] [CrossRef]
- Bergado, J.R.; Persello, C.; Reinke, K.; Stein, A. Predicting wildfire burns from big geodata using deep learning. Saf. Sci. 2021, 140, 105276. [Google Scholar] [CrossRef]
- Langholtz, M.; Webb, E.; Preston, B.L.; Turhollow, A.; Breuer, N.; Eaton, L.; King, A.W.; Sokhansanj, S.; Nair, S.S.; Downing, M. Climate risk management for the U.S. cellulosic biofuels supply chain. Clim. Risk Manag. 2014, 3, 96–115. [Google Scholar] [CrossRef]
- Szpakowski, D.M.; Jensen, J.L.; Butler, D.R.; Chow, T.E. A study of the relationship between fire hazard and burn severity in Grand Teton National Park, USA. Int. J. Appl. Earth Obs. Geoinf. 2021, 98, 102305. [Google Scholar] [CrossRef]
- Pacheco, A.P.; Claro, J.; Fernandes, P.M.; de Neufville, R.; Oliveira, T.M.; Borges, J.G.; Rodrigues, J.C. Cohesive fire management within an uncertain environment: A review of risk handling and decision support systems. For. Ecol. Manag. 2015, 347, 1–17. [Google Scholar] [CrossRef]
- Rupasinghe, P.A.; Chow-Fraser, P. Relating pre-fire canopy species, fire season, and proximity to surface waters to burn severity of boreal wildfires in Alberta, Canada. For. Ecol. Manag. 2021, 496, 119386. [Google Scholar] [CrossRef]
- Salehi, S.; Mehrjerdi, Y.Z.; Sadegheih, A.; Hosseini-nasab, H. Designing a resilient and sustainable biomass supply chain network through the optimization approach under uncertainty and the disruption. J. Clean. Prod. 2022, 359, 131741. [Google Scholar] [CrossRef]
- Liu, Z.; Wang, S.; Ouyang, Y. Reliable biomass supply chain design under feedstock seasonality and probabilistic facility disruptions. Energies 2017, 10, 1895. [Google Scholar] [CrossRef]
- Maheshwari, P.; Singla, S.; Shastri, Y. Resiliency optimization of biomass to biofuel supply chain incorporating regional biomass pre-processing depots. Biomass Bioenergy 2017, 97, 116–131. [Google Scholar] [CrossRef]
- Khezerlou, H.S.; Vahdani, B.; Yazdani, M. Designing a resilient and reliable biomass-to-biofuel supply chain under risk pooling and congestion effects and fleet management. J. Clean. Prod. 2021, 281, 125101. [Google Scholar] [CrossRef]
- Kisperska-Moron, D.; Swierczek, A. The selected determinants of manufacturing postponement within supply chain context: An international study. Int. J. Prod. Econ. 2011, 133, 192–200. [Google Scholar] [CrossRef]
- Li, J.; Edwin Cheng, T.C.; Wang, S. Analysis of postponement strategy for perishable items by EOQ-based models. Int. J. Prod. Econ. 2007, 107, 31–38. [Google Scholar] [CrossRef]
- Wong, H.; Potter, A.; Naim, M. Evaluation of postponement in the soluble coffee supply chain: A case study. Int. J. Prod. Econ. 2011, 131, 355–364. [Google Scholar] [CrossRef]
- Saghiri, S.S.; Barnes, S.J. Supplier flexibility and postponement implementation: An empirical analysis. Int. J. Prod. Econ. 2016, 173, 170–183. [Google Scholar] [CrossRef]
- Budiman, S.D.; Rau, H. A stochastic model for developing speculation-postponement strategies and modularization concepts in the global supply chain with demand uncertainty. Comput. Ind. Eng. 2021, 158, 107392. [Google Scholar] [CrossRef]
- Sarkar, A.; Singh, M.M.; Sharma, H.S. Artificial recurrent neural network coordinated secured transmission towards safeguarding confidentiality in smart Industrial Internet of Things. Int. J. Mach. Learn. Cybern. 2025, 16, 891–917. [Google Scholar] [CrossRef]
- Ribeiro, J.P.; Barbosa-Póvoa, A.P.F. A responsiveness metric for the design and planning of resilient supply chains. Ann. Oper. Res. 2022, 324, 1129–1181. [Google Scholar] [CrossRef]
- Fattahi, M.; Govindan, K. A multi-stage stochastic program for the sustainable design of biofuel supply chain networks under biomass supply uncertainty and disruption risk: A real-life case study. Transp. Res. Part Logist. Transp. Rev. 2018, 118, 534–567. [Google Scholar] [CrossRef]
- Ahranjani, P.; Ghaderi, S.; Azadeh, A.; Babazadeh, R. Robust design of a sustainable and resilient bioethanol supply chain under operational and disruption risks. Clean Technol. Environ. Policy 2020, 22, 119–151. [Google Scholar] [CrossRef]
- Sharifi, M.; Hosseini-Motlagh, S.M.; Samani, M.R.G.; Kalhor, T. Novel resilient-sustainable strategies for second-generation biofuel network design considering Neem and Eruca Sativa under hybrid stochastic fuzzy robust approach. Comput. Chem. Eng. 2020, 143, 107073. [Google Scholar] [CrossRef]
- Zhao, S.; You, F. Resilient Supply Chain Design and Operations with Decision-Dependent Uncertainty using A Data-Driven Robust Optimization Approach. AIChE J. 2018, 65, 1006–1021. [Google Scholar] [CrossRef]
- Alexandridis, A.; Vakalis, D.; Siettos, C.I.; Bafas, G.V. A cellular automata model for forest fire spread prediction: The case of the wildfire that swept through Spetses Island in 1990. Appl. Math. Comput. 2008, 204, 191–201. [Google Scholar] [CrossRef]
- Gomes, R.; Marques, A.; Neves-Moreira, F.; Netto, C.A.; Silva, R.G.; Amorim, P. Enhancing Flexibility in Forest Biomass Procurement: A Matheuristic Approach for Resilient Bioenergy Supply Chains Under Resource Variability. Processes 2025, 13, 2074. [Google Scholar] [CrossRef]
- Uslu, A.; Faaij, A.P.; Bergman, P.C. Pre-treatment technologies, and their effect on international bioenergy supply chain logistics. Techno-economic evaluation of torrefaction, fast pyrolysis and pelletisation. Energy 2008, 33, 1206–1223. [Google Scholar] [CrossRef]
- Silva, R.G.; Pimentel, C.; Gomes, R.; Ramos, A.L.; Matias, J.C.O. Sustainable Harvest/Collection Optimization of Residual Agro-Forestry Biomass including Wildfire Risk. Procedia Comput. Sci. 2025, 253, 3037–3048. [Google Scholar] [CrossRef]
- Fernandes, D.R.; Rocha, C.; Aloise, D.; Ribeiro, G.M.; Santos, E.M.; Silva, A. A simple and effective genetic algorithm for the two-stage capacitated facility location problem. Comput. Ind. Eng. 2014, 75, 200–208. [Google Scholar] [CrossRef]





| Machine Id | Productivity (ton/h) | Intermediate Node | Capacity (ton) |
|---|---|---|---|
| 1 | 20 | 1 | 20,000 |
| 2 | 10 | 2 | 20,000 |
| 3 | 20 | 3 | 40,000 |
| 4 | 10 | 4 | 5000 |
| - | - | 5 | 5000 |
| Resilience Metric | -Machines | -Int. Nodes |
|---|---|---|
| 1;2;3 | 1;2;4;5 | |
| 1;2 | 1;2;4 | |
| 1;3 | 1;2;5 |
| Scenarios | resMet_sup | resMet_dem | resMet_ope |
|---|---|---|---|
| baseline | 413,579€ | 435,959€ | 410,888€ |
| “C” | 389,689€ | 269,727€ | 355,601€ |
| 35,606€ | −262,557€ | −97,752€ | |
| −55,455€ | −339,782€ | −203,988€ | |
| −245,142€ | −544,461€ | −381,562€ | |
| 139,365€ | 5922€ | 66,142€ | |
| 262,692€ | 280,567€ | 260,112€ | |
| 161,198€ | −81,239€ | 44,359€ | |
| 35,680€ | −157,254€ | −61,786€ | |
| −298,316€ | −480,897€ | −376,994€ | |
| −298,322€ | −502,355€ | −377,594€ | |
| −533,007€ | −723,246€ | −618,899€ | |
| 285,910€ | −502,355€ | 76,868€ | |
| −253,923€ | −500,587€ | −382,719€ | |
| −118,676€ | −355,318€ | −237,459€ | |
| 116,019€ | 76,781€ | 112,409€ | |
| −92,949€ | −222,340€ | −166,484€ | |
| 17,356€ | −115,863€ | −1620€ | |
| −383,406€ | −638,349€ | −488,632€ | |
| −549,120€ | −794,486€ | −684,670€ | |
| 141,033€ | −15,759€ | 66,744€ | |
| 294,223€ | 154,860€ | 277,216€ | |
| Average | 4692€ | −187,359€ | −74,850€ |
| SD | 292,567€ | 356,755 € | 320,141€ |
| Wildfire Severity | Number of Piles | Amount of Extra Biomass (Tons) |
|---|---|---|
| none | 0 | 0 |
| low | 8 | 9875 |
| medium | 18 | 24,330 |
| high | 29 | 38,665 |
| Supply Chain Cases | -Machines | -Int. Nodes |
|---|---|---|
| Case (A) | 1;2 | - |
| Case (B) | 1;2 | 1;2;4 |
| Case (C) | 1;3 | 1;2;5 |
| Case (D) | 1;2;3 | 1;2;4;5 |
| Fire Severity | Other Disruptions | Network Design Cases | |||
|---|---|---|---|---|---|
| A (€) | B (€) | C (€) | D (€) | ||
| Baseline | 354,212 | 435,252 | 410,688 | 413,566 | |
| “C” | 175,698 | 286,750 | 394,765 | 389,689 | |
| none | OS | 326,761 | 407,801 | 411,011 | 413,112 |
| INC | 354,212 | 401,939 | 361,712 | 409,257 | |
| BD | 326,761 | 381,377 | 363,849 | 409,289 | |
| low | N | 213,634 | 346,623 | 399,677 | 394,049 |
| OS | 136,729 | 269,718 | 355,556 | 389,624 | |
| INC | 213,634 | 300,168 | 336,198 | 389,950 | |
| BD | 136,729 | 223,130 | 302,056 | 386,109 | |
| medium | N | −299,885 | −81,250 | 44,352 | 161,186 |
| OS | −375,862 | −157,227 | −61,779 | 35,686 | |
| INC | −299,885 | −165,708 | −31,470 | 143,890 | |
| BD | −375,862 | −242,813 | −138,002 | 18,111 | |
| high | N | infeasible | −262,581 | −97,801 | 35,677 |
| OS | infeasible | −339,699 | −203,887 | −55,455 | |
| INC | infeasible | infeasible | infeasible | −6167 | |
| BD | infeasible | infeasible | infeasible | −97,509 | |
Disclaimer/Publisher’s Note: The statements, opinions and data contained in all publications are solely those of the individual author(s) and contributor(s) and not of MDPI and/or the editor(s). MDPI and/or the editor(s) disclaim responsibility for any injury to people or property resulting from any ideas, methods, instructions or products referred to in the content. |
© 2026 by the authors. Licensee MDPI, Basel, Switzerland. This article is an open access article distributed under the terms and conditions of the Creative Commons Attribution (CC BY) license.
Share and Cite
Gomes, R.; Ribeiro, J.P.; Silva, R.G.; Soares, R. AI-Enabled Flexible Design of Resilient Forest-to-Bioenergy Supply Chains Under Wildfire Disruption Risk. Sustainability 2026, 18, 2086. https://doi.org/10.3390/su18042086
Gomes R, Ribeiro JP, Silva RG, Soares R. AI-Enabled Flexible Design of Resilient Forest-to-Bioenergy Supply Chains Under Wildfire Disruption Risk. Sustainability. 2026; 18(4):2086. https://doi.org/10.3390/su18042086
Chicago/Turabian StyleGomes, Reinaldo, João Pires Ribeiro, Ruxanda Godina Silva, and Ricardo Soares. 2026. "AI-Enabled Flexible Design of Resilient Forest-to-Bioenergy Supply Chains Under Wildfire Disruption Risk" Sustainability 18, no. 4: 2086. https://doi.org/10.3390/su18042086
APA StyleGomes, R., Ribeiro, J. P., Silva, R. G., & Soares, R. (2026). AI-Enabled Flexible Design of Resilient Forest-to-Bioenergy Supply Chains Under Wildfire Disruption Risk. Sustainability, 18(4), 2086. https://doi.org/10.3390/su18042086


