Next Article in Journal
Reflexive Governance for UN SDG Implementation: Assessing Capacities in Bulgaria and Romania
Previous Article in Journal
Seismic Disruption and Maritime Carbon Emissions for Sustainability in Maritime Transportation: A Natural Experiment from the 2023 Kahramanmaraş 7.6 Mwg Earthquake
Previous Article in Special Issue
Impact of Regulation on the Water Quality of a Mediterranean River: The Case of the Biobío River
 
 
Font Type:
Arial Georgia Verdana
Font Size:
Aa Aa Aa
Line Spacing:
Column Width:
Background:
Article

Climate Change, Water Scarcity, and Farmer Adaptation in Small-Scale Dug-Well Irrigation Systems

1
Department of Agribusiness, Faculty of Agriculture, University of Jember, Land and Water Resources Management Research Group, Artificial Intelligence of Industrial Agriculture Research Group, Jember 68121, Indonesia
2
Department of Sustainable Agriculture, Rakuno Gakuen University, Ebetsu 069-8501, Hokkaido, Japan
3
Department of Soil Science, University of Jember, Jember 68121, Indonesia
4
Research Department, Agricultural Economics Program, Obihiro University of Agriculture and Veterinary Medicine, Obihiro 080-8555, Hokkaido, Japan
5
Department of Agricultural Extension, Faculty of Agriculture, University of Jember, Jember 68121, Indonesia
*
Authors to whom correspondence should be addressed.
Sustainability 2026, 18(4), 2027; https://doi.org/10.3390/su18042027
Submission received: 22 November 2025 / Revised: 18 January 2026 / Accepted: 9 February 2026 / Published: 16 February 2026

Abstract

The impact of climate change (CC) includes a decline in agricultural production due to crop damage caused by flooding and drought, which destroys crops before harvest, particularly in small-scale irrigation areas. This has led farmers to look for alternative irrigation methods, i.e., groundwater through dug-wells. However, the volume of water obtained through dug-wells is limited. This has led farmers to select the crops they would cultivate. This study aimed to examine the factors that influence farmers in selecting the crops to be cultivated through multinomial logistic regression (MLR). A total of 118 farmers in Jember and Lumajang were randomly selected and interviewed regarding the use of wells and the selection of crops to be cultivated. The dependent variables consist of three crop pattern categories. The results showed that water access variables—particularly well depth, pumped water volume, pipe length, and pump power—significantly influence crop pattern selection (p < 0.01). Farmers adopting diversified crop patterns (food-other and mixed crop pattern) extracted substantially higher groundwater volumes (>76,659 m3 ha−1 annually) and relied on deeper wells (>90 m) compared with the food-crop-dominated pattern. In contrast, water-use-efficient strategies were characterized by lower extraction volumes (<56,755.99 m3 ha−1 annually), longer distribution pipes, and shallower wells (<90 m). Future research should examine the impacts of CC on aquifer depletion and the consequent implications for agricultural activities.

1. Introduction

Climate change (CC) is widely recognized as a global phenomenon with far-reaching impact on natural and human systems, posing a substantial challenge to agricultural sustainability worldwide, particularly in developing countries. Its effects are increasingly evident in the form of reduced agricultural productivity driven by more frequent and intense extreme weather events, including floods and droughts, which often result in crop damage and pre-harvest failure [1,2,3,4,5]. This impact is not uniformly distributed but tends to be more severe in regions with limited land and water management capacity, such as small-scale irrigation systems. In many parts of the world, including Indonesia, heightened rainfall variability and prolonged dry periods have been observed over recent decades, intensifying production risks and vulnerability among smallholder farmers. Collectively, these trends highlight the pervasive nature of CC impacts and emphasize the urgent need for adaptive strategies that strengthen agricultural resilience at both global and local scales.
Irrigation plays a pivotal role in mitigating the adverse impact of CC on agricultural systems by reducing dependence on increasingly unpredictable rainfall patterns. Under conditions of heightened climate variability, well-functioning irrigation systems help stabilize agricultural production by ensuring a reliable and timely water supply during critical crop growth stages, thereby lowering the risk of yield losses caused by drought and irregular precipitation. Irrigation also enhances adaptive capacity by enabling higher cropping intensity and a productive use of land that would otherwise be constrained by water scarcity. Numerous studies have demonstrated that efficient irrigation technologies can significantly improve crop yields and water use efficiency compared to rain-fed farming, making irrigation a key adaptation measure in climate-vulnerable regions. Accordingly, the development and modernization of irrigation infrastructure constitute strategic responses to CC impacts, contributing to food security, livelihood resilience, and agricultural sustainability. However, to effectively cope with climate-related risks, irrigation systems must be not only physically developed but also properly managed and designed to remain resilient under changing climatic conditions.
Irrigation in Indonesia has a long history, dating back to the colonial era when basic irrigation infrastructure was first established. Following independence, the government expanded irrigation development to support national agricultural productivity and food security [4,6]. However, since the turn of the 21st century, investment in both the construction and maintenance of irrigation infrastructure has declined, leading to widespread deterioration of existing facilities. Therefore, the success of irrigation systems is fundamentally shaped by the combined effectiveness of physical infrastructure and institutional management. Adequate and well-maintained infrastructure—including irrigation canals, reservoirs, pumping stations, and efficient distribution networks—is essential to ensure reliable and timely water delivery to agricultural fields. However, infrastructure alone is insufficient to guarantee system performance. Effective institutional management, encompassing equitable water allocation, active participation of water users, and supportive policy and governance frameworks, is equally critical for optimizing water use efficiency and system sustainability. The synergistic interaction between these physical and managerial components enables irrigation systems to function effectively, enhance agricultural productivity, and conserve water resources. Despite this, empirical evidence from many developing regions indicates that such integration is often weak, resulting in suboptimal system performance. Identifying and addressing the key constraints within this infrastructure–management nexus therefore represents a central objective of the present research.
Crop rotation is an important practice for reducing the impact of CC and improving water use in agriculture. When combined with CSAP (climate-smart agriculture practices), crop rotation can help farmers use water more efficiently and increase crop resilience [7,8]. Proper crop rotation reduces the need for chemical fertilizers and lowers the risk of pests and diseases, which also improves soil conditions and water retention [7]. Crop rotation models have been used to assess their effects on crop production and resource efficiency [9,10]. However, changing crop rotation patterns also changes crop water needs and irrigation demand. The impact of irrigation therefore depends on both water availability and the type of crops grown in the rotation, as well as on the irrigation method used [11]. Integrating crop rotation with irrigation management is essential for effective climate adaptation, but this approach is still limited in Indonesia.
The adoption of crop rotation as a CC adaptation strategy is strongly influenced by farmers’ demographic characteristics. Key factors such as gender, education level, household size, and availability of family labor affect farmers’ capacity and willingness to implement crop rotation practices [12,13,14]. These demographic conditions shape decision-making related to crop selection, labor allocation, and farm management. In addition, economics-related demographic factors, including access to credit and household income sources, further influence the ability of farmers to adopt and sustain crop rotation systems [12,13]. Residential location also plays an important role, as farmers in urban areas tend to cultivate newer crop commodities, while rural farmers are more likely to maintain traditional or endemic crop rotations [14]. Understanding these demographic influences is essential for promoting crop rotation as an effective CC adaptation strategy.
Numerous previous studies have examined CC adaptation strategies in irrigated agricultural areas [4,6,15,16,17,18,19]. Most of this research has focused on the effects of CC on crop production and yield decline, with irrigation often being treated as a supporting factor rather than a central adaptation strategy. As a result, relatively few studies have explicitly analyzed how CC influences irrigation management decisions. This research gap is important because farmer-led adaptation strategies—particularly changes in water sources and irrigation practices—play a critical role in reducing climate vulnerability or, conversely, increasing exposure to climate risks. However, empirical evidence linking CC, irrigation management, and adaptation outcomes remains limited.
The research phenomenon addressed in this study is the increasing disruption of irrigation water supply in agricultural areas. This disruption is primarily caused by the deterioration of irrigation infrastructure and is further intensified by CC. In response, farmers have adopted alternative irrigation strategies, most notably the use of groundwater through well drilling near their rice fields. While this approach has temporarily compensated for reduced surface water availability, continued climate stress has led farmers to drill deeper wells and increase groundwater extraction to meet crop water demands. This growing dependence on groundwater represents a significant shift in irrigation practices and raises concerns regarding long-term sustainability of water resources. Based on this phenomenon, the study aims to analyze farmers’ adaptation to CC, with a particular focus on irrigation management and crop selection decisions. The study hypothesizes that socio-demographic characteristics, farming practices, and access to water resources are significant determinants influencing farmers’ choice of crop patterns under CC conditions.

2. Materials and Methods

2.1. Study Area

The study areas are located in East Java (Figure 1B), one of provinces in Indonesia (Figure 1A). The sites were selected because dug-wells are commonly used in areas that have experienced long-term water shortages due to CC or deteriorating irrigation infrastructure. The first study area is Blukon Village (Figure 1D) in Lumajang sub-district, Lumajang district. The second study area is Tanjungrejo Village (Figure 1E) in Wuluhan sub-district, Jember district. The two villages also represent urban and rural areas based on population density and distance from the city center, as shown in Figure 1C,D. Blukon Village is classified as an urban area because it has a high population density (>2500 people km−2). In contrast, Tanjungrejo Village is classified as a rural area, with a lower population density (<1500 people km−2). Tanjungrejo Village has experienced irrigation water shortages for a longer period than Blukon Village, with shortages occurring for at least 20 years. As a result, farmers in Tanjungrejo typically dig deeper wells than those in Blukon Village to obtain sufficient water amounts.
A preliminary survey was conducted in order to determine the number of dug-wells and total farmers’ acreage. The survey consisted of two main activities: coordinate marking of dug well locations and the spatial digitization through Google Earth to determine farmers’ plot locations. There are 30 coordinate locations that represent dug-wells in Blukon (Figure 2A), while there are another 147 dug-wells located in Tanjungrejo village (Figure 2B). The number of digitized plots in Blukon and Tanjungrejo is 531 and 637 plots, respectively. The survey’s results can also be used as a source of spatial data (i.e., acreage data) or spatial visualization for further analysis.

2.2. Sampling

Indonesia typically has three cultivation seasons during a year, which consist of one wet season (December–March) and two dry seasons (April–July and August–November). The data collection was conducted in 2025 and covered all cultivation seasons from 2024. The sample was selected using the purposive sampling approach, targeting farming areas where groundwater extraction through bore wells is practiced. Based on this criterion, a total of 118 farmers were selected for the study, including 59 farmers from Jember Regency and 59 farmers from Lumajang Regency. This sampling strategy ensured that all respondents had direct experience with groundwater-based irrigation systems, which is essential for analyzing irrigation-related decision-making and resource use behavior.

2.3. Data Analysis

This study aims to identify the determinants of crop pattern selection as an adaptation strategy to mitigate the impacts of CC on farming systems. Crop pattern is defined as a combination of crops selected by farmers across cultivation seasons within a year and is treated as a nominal (categorical) variable. Prior to the analysis, the survey data were cleaned to remove incomplete or missing observations. Given the categorical nature of the dependent variable, multinomial logistic regression (MLR) was applied to analyze the factors influencing crop pattern choices. Each crop pattern represents a distinct nominal category. MLR was preferred over multiple binary logistic regression models because it estimates the joint probabilities of all outcome categories simultaneously [20,21]. The general form of the MLR model is given as Equation (1) as follows [22]:
P Y i = j x i =   e β j x i   1 +   k = 1 J e β j x i
Equation (1) expresses the probability that an individual, i, chooses an alternative, j, from a set of available alternatives, J. Based on this formulation, the mathematical specification of the MLR model employed in this study is given as follows:
P Y i = j x i   =   β 0   +   β 1 X 1   +   β 2 X 2   +   β 3 X 3   +   β 4 X 4   +   β 5 X 5   +   β 6 X 6   +   β 7 X 7   +   β 8 X 8   +   β 9 X 9   +   β 10 X 10   +   β 11 X 11   +   β 12 X 12   +   β 13 D 1   +   β 14 D 2   +   β 15 D 3   +   β 16 D 4   +   β 17 D 5   +   β 18 D 6   +   β 19 D 7
The crop pattern selection model comprises a dependent variable, (Yi), and a set of independent variables, (xi). The dependent variable, (Yi), is specified as a nominal variable with mutually exclusive crop pattern categories (j), of which one category is designated as the reference group (J). The explanatory variables included in the model are presented in Table 1. The parameter vector (β) denotes the coefficients estimated for each independent variable using MLR.
Crop pattern is defined as a sequence of crops cultivated by a farmer across the three annual cultivation seasons in Indonesia, consisting of one wet season and two dry seasons. Accordingly, crop patterns are expressed in the format [Wet Season]—[Dry Season 1]—[Dry Season 2]. For example, the pattern Rice—Rice—Maize indicates that rice was cultivated during the wet season and first dry season, followed by maize in the second dry season. When multiple crops were cultivated within a single season on different plots, a slash (/) was used to denote simultaneous cropping (e.g., Rice/Chili—Rice—Rice). Descriptive statistics for all observed crop patterns are provided in Appendix A.
To facilitate model estimation and interpretation, individual crop pattern notations were aggregated into three main categories. The food category includes crop patterns in which food crops were cultivated in all three seasons (e.g., Rice—Rice—Maize). The food-other category includes patterns with at least one season of food crop cultivation and at least one season of non-food crop cultivation (e.g., Rice—Tobacco—Tobacco or Rice—Rice/Chili—Rice/Cucumber). The mixed category includes crop patterns without food crops, consisting exclusively of horticultural and/or plantation commodities, including annual crops such as sugarcane and citrus (e.g., Chili/Onion—Chili/Onion—Chili). The food category was selected as the reference group (J) to assess farmers’ crop pattern choices in response to CC and irrigation infrastructure deterioration. The classification criteria for each crop pattern category, used to construct the dependent variable in the MLR model, are summarized in Table 1.
The independent variables (Xi) include socio-demographic characteristics, farming practice attributes, and water access-related factors, as summarized in Table 2. Socio-demographic variables capture household and farmer characteristics that may influence decision-making, while farming activity variables reflect production-related conditions and management practices. Water access variables describe farmers’ capacity to obtain groundwater from dug-wells and include extracted water volume, dug-well depth, pipe length, and water pump power. These variables collectively represent the technical and physical aspects of groundwater access. Rather than being interpreted in isolation, water access variables are analyzed jointly to capture their combined effect on water availability. For instance, extracted water volume is more appropriately interpreted relative to pipe length, as this ratio provides a better representation of water distribution efficiency than either variable alone.
All explanatory variables entered the model simultaneously to capture their joint effects on crop pattern selection. Continuous variables, such as acreage, yield, price, cost, extracted water volume, well depth, pipe length, pump power, age, family size, and farming experience, were included in their observed metric scales to preserve their economic and physical interpretation. Dummy variables were constructed for institutional and socio-economic attributes, including farmer association membership, extension attendance, partnership status, education level, and agglomeration.
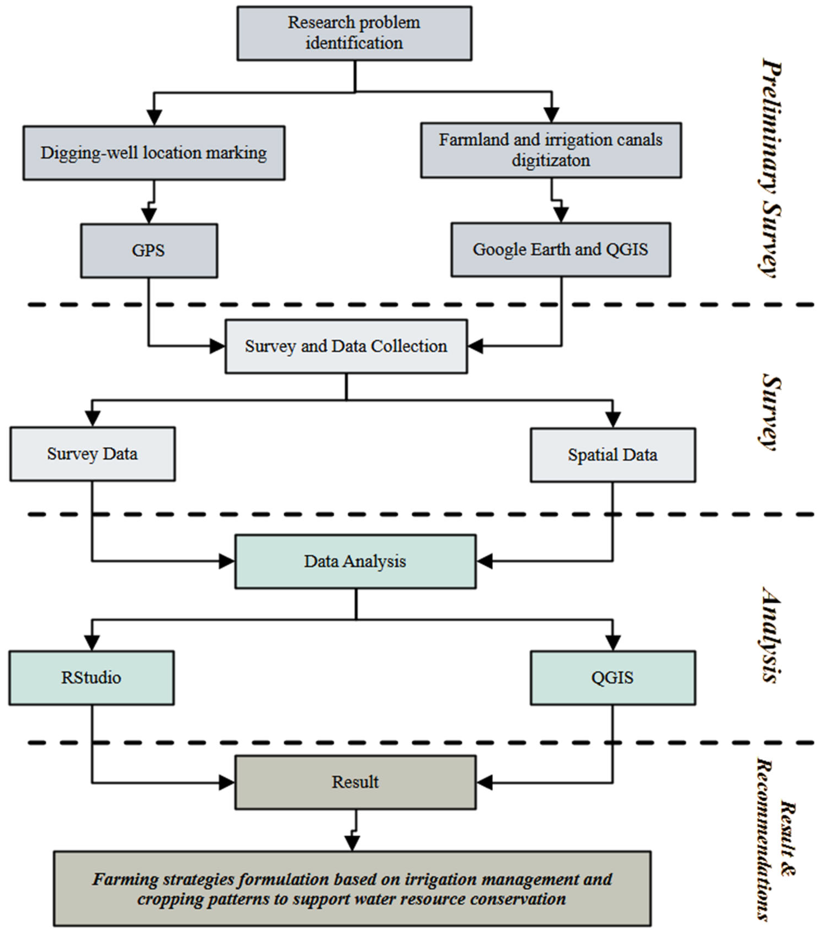
In brief, the framework of this study can be seen in Figure 3. In order to test the hypothesis, the study involved four main stages, including preliminary survey, survey, analysis, and reporting (results and recommendations). The study was conducted from September 2024 to July 2025. The analysis process was carried out using tools such as RStudio version 4.3 and QGIS version 3.36.3. The goal of this study is formulation of farming strategies based on irrigation management and crop pattern selection to support water resource conservation and governance.

3. Results

3.1. Descriptive Statistics

3.1.1. Descriptive Statistics of Independent Variables

This section reports the descriptive statistics of the independent variables based on the survey data. Continuous variables are summarized using the mean and standard deviation, while categorical variables are presented as percentages. A gray cell denotes that the corresponding statistic is not applicable for the given variable. Continuous variables are therefore not expressed as percentages, while categorical variables are not summarized using continuous measures.
Table 3 presents a comparison of the demographic characteristics of respondents in the Lumajang and Jember research areas, highlighting both similarities and differences. In terms of farming costs, the two areas show comparable values, with an average difference of approximately Rp500,000, indicating relatively similar production expenditures. However, a notable difference is observed in the educational composition of respondents. The proportion of respondents with higher education levels is greater in Lumajang than in Jember, suggesting a disparity in educational attainment between the two study locations.

3.1.2. Crop Pattern and Water Usage

Detailed data regarding the frequency distribution of crop pattern categorization can be found in Appendix A. It can be seen from Appendix A that farmers in Jember grow tobacco as a plantation commodity in one season. The crop pattern involving tobacco in a year is performed by almost two-thirds (61%) of Jember farmers, i.e., Rice-Tobacco-Corn pattern. Meanwhile, Lumajang farmers are dominated (61.10%) by food commodity-based crop patterns, which only cultivated rice and maize. The following is Table 4, which shows the number of farmers and the percentage of each crop pattern category:
Table 5 below describes the survey results showing the irrigation water requirements of each commodity based on each cultivation season in the Jember area. Empty cells denote growing seasons in which crops were not cultivated and, therefore, no water volume was utilized.
Water demand in the Jember area is mostly found in non-food commodities. Table 5 showed that, for tobacco, farmers extract more water from dug-wells than maize during the second dry season. Furthermore, for chili peppers, the amount of water extracted from dug-wells exceeds that of all other commodities in every cultivation season.
Table 6 summarizes the crops cultivated in the Lumajang area. Crops specific to this region include sugarcane, papaya, peanuts, oranges, cucumbers, and tomatoes, whereas tobacco is not cultivated. Empty cells indicate planting seasons in which a given crop was not grown and, consequently, no irrigation water was required. For sugarcane, papaya, and oranges, the reported water volumes correspond to annual requirements rather than seasonal values. The water usage in Jember and Lumajang can be spatially visualized as in Figure 4 and Figure 5.
Table 7 presents the results of the MLR model estimation. The table reports the estimated coefficients and corresponding odd ratios for each independent variable. In addition, the goodness-of-fit statistics are provided to assess the overall performance of the model.
Table 8 presents a summary of water access variables, including dug-well depth and distribution pipe length. In addition, the table provides information on agricultural productivity and dug-well water volume to illustrate how extracted water is utilized and distributed. For the pipe length variable, the reported value represents the ratio between water volume (m3) and pipe length (m), indicating the amount of dug-well water distributed per unit length of pipe. The volume–pipe length ratio is not treated as an independent variable in this study; rather, it is included to support the interpretation of how the pipe length variable influences farmers’ crop selection decisions.
Table 8 presents descriptive statistics on farm productivity (kg ha−1), well water volume (m3 h−1), dug-well depth (m ha−1), and the water volume–pipe length ratio (m3 m−1), disaggregated by study area (Jember and Lumajang) and crop pattern category (food, food/other, and mixed). The empty cell indicates that no farmers in the Jember area adopt the food crop pattern category. Farm productivity values are generally higher in Jember than in Lumajang, with the exception of the mixed crop pattern category. For all crop pattern categories, water volume, dug-well depth, and the volume–pipe length ratio are higher in Jember than in Lumajang.

4. Discussion

In the multinomial logit model, the constants (intercepts) represent the baseline log odds of selecting each crop pattern relative to the reference category when all explanatory variables are zero. The negative constant for the food–other category indicates a low baseline likelihood of choosing this pattern, while the positive constant for the mixed crop pattern indicates a high baseline propensity relative to the reference. This suggests that, even without accounting for factors such as irrigation infrastructure deterioration or CC impacts, farmers are more predisposed to adopt the mixed crop pattern than the food–other category.
Table 7 shows that the demographic factors—age, number of family members, membership in a farmer association, farming experience, and attendance at extension programs—generally have negative coefficients in both non-reference categories. In a multinomial logit model, a negative coefficient indicates that an increase in the factor decreases the likelihood of choosing that category relative to the reference category. Thus, farmers with higher values of these demographic factors are more likely to choose the food crop pattern than either the mixed or food–other patterns. These findings are consistent with previous studies, which reported that demographic characteristics negatively influence crop pattern choices as an adaptation strategy to CC [23,24]. Specifically, the negative effect of age aligns with prior research, showing that younger farmers are more inclined to adopt innovative crop strategies compared with older farmers [25,26].
On the other hand, only two demographic factors—education level (X10) and partnership status (D3)—exhibited positive coefficients. This suggests that farmers with formal education are more responsive to changes in their farming environment, such as CC, and are more likely to adopt adaptive strategies, including participation in farmer associations and partnerships [26,27]. The positive coefficients indicate that these farmers tend to choose the food–other crop pattern rather than solely food crops; a similar tendency is observed in the mixed-crop category, where mixed patterns are preferred over food-only systems. These findings highlight that education and partnership status, as key demographic characteristics, are closely associated with farmers’ knowledge and awareness of their current farming practices. As farmers’ knowledge increases, crop patterns tend to become more diversified. Furthermore, socio-demographic factors are closely linked to the broader political and institutional conditions influencing farmers’ decision-making processes [28].
With respect to acreage and yield factors, the results indicate that both land acreage and yield exhibited negative coefficients. This implies that an increase in cultivated land area or yield raises the likelihood that farmers will choose food-crop patterns rather than food/other or mixed cropping systems. These findings suggest that farmers with larger landholdings or higher yields may prioritize staple food production, possibly due to economies of scale or a focus on maximizing output from dominant crops. As shown in Table 3, notable differences exist between urban and rural areas: farmers in urban areas cultivate larger land areas, whereas higher yields are observed in rural areas. This pattern indicates that agricultural production in rural areas is relatively more efficient, enabling farmers to achieve higher yields from smaller land areas and, consequently, cultivate a greater diversity of crops compared with urban farmers. The negative coefficients for acreage and yield observed in this study contrast with previous findings [29,30], which reported positive associations between crop pattern diversification and yield. This discrepancy may be explained by contextual differences, as crop pattern diversification can enhance soil fertility and productivity under certain conditions [31], but such benefits may not be immediately realized in all farming systems or regions.
Regarding price and cost factors, the results show that both selling price and production costs have positive coefficients. This indicates that an increase in either variable raises the likelihood that farmers will choose the food–other or mixed cropping pattern rather than food-only systems. Higher selling prices may encourage farmers to diversify into non-food or mixed crops that offer greater market returns, while increasing production costs may push farmers to seek alternative crop patterns that reduce financial risk or improve profitability. These findings suggest that farmers, particularly in rural areas, are more inclined to adopt food–other and mixed cropping systems as adaptive responses to CC while considering fluctuations in commodity prices and input costs. This interpretation is supported by Table 3, which shows that average selling prices are higher in rural areas than in urban areas, providing stronger incentives for diversification. Conversely, higher production costs faced by urban farmers may constrain their capacity to adopt diversified cropping systems in response to climate-related pressures. Overall, these results are consistent with previous studies [32,33], which highlight the important role of market prices and cost structures in shaping farmers’ cropping decisions.
Crop rotation, as a form of CSAP, offers both technical and economic benefits by improving soil fertility, optimizing water use, and reducing production risks under CC conditions [34]. In this study, farmers’ crop-rotation decisions were evaluated using four key economic factors—land acreage, production, output price, and farming costs—as suggested by authors of [35]. The results indicate that farmers’ choices of crop rotation patterns are driven primarily by economic considerations rather than by input intensity alone. In the context of CC and irrigation system degradation, farmers tend to adopt crop rotation strategies that balance water requirements with expected revenues and production costs. This suggests that crop rotation is used not only as an agronomic adaptation to changing climatic conditions, but also as an economically motivated strategy aimed at sustaining farm profitability under increasing environmental uncertainty.
Distance-related variables also play an important role in shaping farmers’ cropping decisions. In both Jember and Lumajang, sample farmers generally rely on dug-wells located near their farmland; therefore, the distance between the farmer’s residence and the dug-well can reasonably be interpreted as a proxy for the distance between the home and the cultivated land. As shown in Table 6, the distance from the farmer’s house to the dug-well has a positive coefficient, indicating that as this distance increases, farmers are more likely to adopt food/other or mixed crop patterns rather than food-only systems. This finding suggests that greater travel distance may encourage farmers to shift toward crop patterns that offer higher economic returns or require fewer visits, thereby compensating for increased time and labor costs. However, these results contrast with previous studies, which reported that greater distances between farmers’ homes and their land tend to reduce the likelihood of farm diversification [36]. This discrepancy may reflect differences in local infrastructure, water accessibility, or crop profitability, underscoring the context-specific nature of distance effects on farmers’ cropping decisions.
Changes in irrigation practices, particularly the shift from surface canal irrigation to groundwater extraction, have made the volume of pumped water from dug-wells a critical variable in farmers’ cropping decisions under deteriorating irrigation infrastructure and ongoing CC conditions [37]. The volume of available groundwater reflects farmers’ capacity to meet crop water requirements and therefore plays a central role in determining crop selection. From an economic and agronomic perspective, farmers tend to cultivate crops that require less water while still offering acceptable yields during periods of water scarcity [38]. As shown in Table 7, the coefficient of dug-well water volume (X5) in the mixed cropping category is positive and statistically significant, indicating that an increase in pumped water volume increases the likelihood of farmers choosing mixed crop patterns over food-only systems. This finding suggests that greater water availability enables farmers to diversify their cropping patterns, adjusting water-use according to the seasonal requirements of different crops. Consequently, farmers’ adaptation strategies related to groundwater use are reflected in fluctuating dug-well water volumes across seasons, with more diversified cropping systems associated with greater variability in groundwater extraction.
Figure 4 illustrates the spatial and seasonal variation in groundwater extraction, showing a marked increase in water volume usage from the rainy season to the first dry season (dry season I) in Jember, representing the rural study area. This pattern indicates a rising demand for irrigation water as rainfall declines and farming activities increasingly rely on groundwater sources. During dry season I, the main cultivated commodities include tobacco, shallots, chili peppers, and red chilies. As reported in Table 4, water use for agricultural purposes increased substantially for chili pepper cultivation, rising by 2991 m3 ha−1 from the rainy season to dry season I. This overall increase in groundwater extraction is largely attributable to the commencement of tobacco cultivation in dry season I, which is known to have relatively high-water requirements. In contrast, Table 5 shows a reduction in water extraction for shallot and red chili farming over the same period, decreasing by 270 m3 ha−1 and 283.70 m3 ha−1, respectively. These findings highlight crop-specific differences in water demand and demonstrate how seasonal cropping patterns influence spatial and temporal groundwater extraction dynamics.
Figure 4 further shows that groundwater extraction declined during the second dry season (dry season II), particularly for horticultural crops. As indicated in Table 5 and illustrated spatially in Figure 4, water use from dug-wells decreased for shallots, red chilies, and chili peppers by 1197 m3 ha−1, 333.50 m3 ha−1, and 531.30 m3 ha−1, respectively. This reduction reflects a seasonal shift away from water-intensive horticultural activities during dry season II. In contrast, both Table 5 and Figure 4 reveal a substantial increase in groundwater extraction for tobacco cultivation, which rose by 4950.26 m3 ha−1, indicating its continued dominance and high-water demand during this period. Additionally, new groundwater use emerged for staple crops, with rice and maize recording water extraction levels of 1654.30 m3 ha−1 and 8588.10 m3 ha−1, respectively. These spatial patterns underscore how seasonal crop transitions drive changes in groundwater extraction intensity across the study area.
Variations in dug-well irrigation water use are closely linked to seasonal crop selection patterns. Calculations presented in Appendix A indicate that approximately 61% of sampled farmers in the Jember area follow a seasonal cropping sequence of rice during the rainy season, tobacco in the first dry season, and maize in the second dry season. Each of these crops has distinct water requirements, resulting in corresponding increases or decreases in groundwater extraction from dug-wells throughout the year. Beyond agronomic considerations, crop selection and irrigation intensity are also influenced by output prices. For instance, the higher selling price of tobacco in the second dry season compared to the first dry season incentivizes farmers to intensify dug-well irrigation to support tobacco cultivation. Conversely, declining prices of horticultural crops such as red chili and chili peppers from the first to the second dry season reduce their profitability, leading farmers to limit groundwater use for these crops. These findings are consistent with the estimation results in Table 7, which show that higher selling prices increase the likelihood of farmers adjusting crop choices across seasons, thereby reinforcing the link between dug-well irrigation practices and economically driven crop selection.
Figure 5 illustrates that farmers in Lumajang exhibit relatively stable (non-fluctuating) patterns of dug-well water used across seasons. However, a moderate increase in groundwater extraction is observed, which appears to be associated with atypical rainfall patterns occurring between seasons. As summarized in Table 5, rice cultivation experienced a substantial reduction in dug-well water use during the first dry season, decreasing by 7843.70 m3 ha−1, followed by a marked increase of 9437.50 m3 ha−1 upon entering the second dry season. A similar pattern is evident for maize, with groundwater use declining by 8867.40 m3/ha in dry season I and subsequently increasing by 1880.90 m3 ha−1 in dry season II. In contrast, chili cultivation shows a different spatial–temporal pattern, with a pronounced increase in dug-well water extraction of 117,923.70 m3 ha−1 during the transition into dry season I. Overall, the map indicates that groundwater extraction patterns in Lumajang are shaped by seasonal water availability and crop-specific water requirements. Notably, approximately 61.10% of sampled farmers in Lumajang primarily cultivate food crops, namely rice and maize, which helps explain the relatively stable groundwater extraction patterns observed across seasons (see Appendix A for details).
In contrast to patterns observed in Jember (Table 5), Table 6 shows that the volume of dug-well water in Lumajang did not correspond closely with the seasonal cropping cycle. Specifically, a relatively abundant water volume was available at the onset of dry season I, which led farmers to reduce groundwater use for rice and maize by 7843.70 m3 ha−1 and 8867.40 m3 ha−1, respectively, compared to the rainy season. This pattern reflects an atypical rainfall distribution, likely associated with CC, resulting in higher natural water availability during a period when farmers would normally rely more heavily on well water. Under typical conditions, farmers in Lumajang increase dug-well irrigation during the transition from the rainy season to dry season I due to declining water levels in irrigation canals. These observations highlight the influence of seasonal water fluctuations and climate variability on the volume of groundwater used for crop production.
Table 5 indicates that farmers in Lumajang primarily base their crop pattern choices on food commodities, which generally have higher seasonal water requirements compared to horticultural crops. This pattern is consistent with the tendency for food crops to be cultivated in every season, reflecting their central role in local farming systems. A key distinction of the Jember area is the presence of perennial crops such as sugarcane, oranges, and papayas, which do not require consistent irrigation from dug-wells each season. As a result, the Lumajang cropping system exhibits greater diversity in cultivated commodities than Jember. From a water use perspective, farmers in Lumajang appear to make rational decisions that prioritize water-efficient crops over those with higher potential profits, balancing resource availability with cultivation needs across seasons.
Table 8 highlights two distinct considerations that influence farmers’ crop selection in each cultivation season. The first is a productivity-oriented approach, where crop types are chosen to maximize yield and, consequently, farm profitability. In the Jember area, Table 7 shows that none of the sampled farmers cultivated food-sector crops throughout the year, reflecting a strong preference for crops with higher productivity potential. This orientation is supported by the observed average productivity levels, which reached 55,878.75 kg ha−1 for the food/other category and 14,419.05 kg ha−1 for the mixed category. Furthermore, Table 8 indicates that the productivity- or profit-based crop selection strategy is associated with higher dug-well water usage. Specifically, average groundwater extraction for food–other and mixed crop categories in Jember, at 56,755.99 m3 ha−1 and 76,659.47 m3 ha−1, respectively, exceeds that of farmers in Lumajang for the same categories. These findings suggest that in Jember, crop selection is strongly influenced by the potential for yield and profit, even if it requires intensive irrigation, highlighting the trade-off between productivity and water resource use in seasonal cropping decisions.
The second consideration in crop selection relates to the efficiency of dug-well water usage. As shown in Table 8, farmers in the Lumajang area tend to select crops that require relatively lower volumes of groundwater. Average dug-well water usage in Lumajang is 4345.71 m3 ha−1 for food crops, 1249.88 m3 ha−1 for food–other crops, and 10,667.70 m3 ha−1 for mixed crop patterns, which are substantially lower than the corresponding values observed for farmers in Jember. These patterns reflect a water use efficiency strategy, where crop selection is influenced by the availability and cost of irrigation water. Together with the productivity-oriented approach observed in Jember, these findings demonstrate that crop selection strategies differ according to local environmental and socio-economic conditions. Agglomeration plays an important role: farmers in rural areas (Jember) tend to diversify crop types across seasons more extensively than farmers in urban areas (Lumajang), suggesting that adaptation strategies to degraded irrigation infrastructure and CC are shaped by both water availability and settlement patterns (Table 7).
A key challenge in implementing CC adaptation strategies—such as crop diversification and efficient dug-well water use—is the access to and distribution of groundwater across cultivated land. In this study, farmers’ access to well water is represented by two variables: the length of the distribution pipe (X8) and the depth of the dug-well (X7). Crop selection driven by profit maximization is generally associated with shorter distribution pipes and deeper wells, facilitating high-volume water delivery to high-yield crops. In contrast, crop selection guided by water use efficiency tends to involve longer distribution pipes and shallower wells, reflecting strategies that optimize limited water resources over a broader area. These patterns highlight the trade-offs between irrigation infrastructure design, water distribution, and farmers’ adaptive crop selection strategies under changing climatic conditions.
The results of the MLR estimation in Table 7 indicate that longer distribution pipes are associated with a higher likelihood of farmers selecting different crops across seasons. This suggests that crop selection aimed at profit maximization and diversification is facilitated by shorter distribution channels or reduced distances between wells and fields. These findings are supported by the data in Table 8, which show that farmers in the Jember area have volume-to-pipe length ratios of 746 m3 m−1 and 572 m3 m−1 for the food–other and mixed crop patterns, respectively. In contrast, the corresponding ratios for farmers in Lumajang are much lower, at 10.10 m3 m−1 and 18.60 m3 m−1. Higher ratios reflect shorter distribution pipes, indicating that, in Jember, water delivery infrastructure allows for more intensive irrigation to support diversified, high-productivity crops, whereas in Lumajang, longer pipe length may limit irrigation efficiency and constrain crop diversification.
Farmers who prioritize crop diversification throughout the year, such as those in the Jember area, tend to drill deeper dug-wells to secure a reliable water supply. The average well depths in Jember for the food–other and mixed crop categories are 46.62 m ha−1 and 94.46 m ha−1, respectively, which are considerably deeper than the corresponding values in Lumajang, at 21.08 m ha−1 and 85.75 m ha−1. These observations are supported by the estimation results in Table 8, which show a positive coefficient for dug-well depth in the mixed crop pattern category. Deeper wells not only provide greater water availability but also influence water quality, which can enhance soil fertility and support higher productivity [39]. These findings suggest that dug-well depth is a critical factor shaping farmers’ crop selection and adaptation strategies, particularly in areas where diversified cropping systems are pursued.
Excessive groundwater extraction is likely influenced by the specifications of the water pump. As shown in Table 5, the pump power variable (X9), measured in kilowatts (kW), has a positive coefficient for both the food–other and mixed crop categories. This indicates that an increase in pump power raises the probability of farmers selecting food–other or mixed crops over food-only crops. These findings are consistent with previous studies, which highlight that cultivating a diverse set of crops requires pumps capable of meeting the varying water demands of each crop [40]. Pump power is particularly important because it directly affects the efficiency of water distribution across agricultural land, ensuring that crops receive adequate irrigation even under conditions of high-water demand [41]. Consequently, pump specifications represent a key factor in farmers’ crop selection strategies and their broader adaptation measures to manage water resources effectively.
The findings on dug-well depth and pump specifications are consistent with previous studies indicating significant changes in groundwater use and availability in recent years [42,43]. These changes reflect the impact of CC on the accessibility and reliability of groundwater for agricultural purposes. Declining or irregular groundwater supplies can directly affect farming activities and, more broadly, the socio-economic conditions of rural communities dependent on irrigation [44]. In particular, ongoing CC is expected to place additional stress on rice farming in Indonesia, especially in regions reliant on groundwater, where farmers increasingly depend on deeper dug-wells to maintain crop production [45,46,47]. These observations highlight the critical role of groundwater management as a component of climate-adaptive agricultural strategies. Addressing these challenges requires effective collaboration between government institutions and local farming communities to promote sustainable groundwater use, strengthen water governance, and ensure long-term viability of agricultural systems [48,49].

5. Conclusions

This study demonstrates that water access variables, except water volume in the food-other category, are significant determinants (p < 0.01) of farmers’ adaptation strategies for deteriorating irrigation infrastructure and CC. These factors reveal two contrasting responses: crop diversification, supported by greater groundwater extraction from deeper wells, and water use efficiency, characterized by reduced extraction and shallower wells. While both strategies enhance short-term resilience, the increasing reliance on deeper dug-wells indicates escalating pressure on groundwater resources and heightens the risk of long-term aquifer depletion. These findings underscore the need to integrate groundwater governance into agricultural adaptation strategies. Future research should assess the environmental impacts of groundwater extraction from wells exceeding 100 m depth.

Author Contributions

Conceptualization, M.R., T.C.S. and Y.M.; methodology, Y.M., M.M. and S.U.; software, S.U. and E.B.K.; validation, S.U., R.Y. and M.R.; formal analysis, S.U., Y.M. and M.M.; resources, R.Y., R. and S.A.B.; data curation, M.R., S.U., R.Y. and Y.M.; writing—original draft preparation, S.U. and R.Y.; writing—review and editing, M.R., Y.M., M.M., A.S. and T.C.S.; visualization, S.U. and S.A.B.; supervision, M.R., Y.M. and S.A.B.; project administration, R.Y., A.S., E.B.K. and R.; funding acquisition, M.R., T.C.S., R. and Y.M. All authors have read and agreed to the published version of the manuscript.

Funding

This research is funded by Research and Community Development, University of Jember, contract number: 2878/UN25.3.1/LT/2025 and KAKENHI JP21K14928.

Institutional Review Board Statement

The study was conducted in accordance with the Declaration of Helsinki, and approved by the Institutional Review Board of University of Jember (10466/UN/25.3.1/LT/2026 and 2025-11-19).

Informed Consent Statement

Informed consent was obtained from all subjects involved in the study.

Data Availability Statement

The data are not open source. The data presented in this study are available on request from the corresponding author.

Acknowledgments

In this section, we wish to acknowledge the helpful cooperation of all sample farmers, key informants, and extension officers.

Conflicts of Interest

The authors declare no conflicts of interest.

Abbreviations

The following abbreviations are used in this manuscript:
CCclimate change
MLRmultinomial logistic regression
CSAPclimate-smart agricultural practices

Appendix A

Table A1. Crop pattern category and relative percentage toward sample farmers.
Table A1. Crop pattern category and relative percentage toward sample farmers.
Jember (%)Lumajang (%)CategoryCrop Pattern
1.70 MixedOnion—Onion—Tobacco
1.70 MixedOnion/Red chili—Tobacco/Onion—Onion
1.70 Food-otherRed chili—Red Chili—Maize/Red Chili
1.70 Food-otherRed chili/Chili—Red Chili/Chili—Maize
3.40 MixedChili—Chili—Chili
1.70 Food-otherChili—Chili—Maize
1.70 MixedChili/Onion—Chili/Onion—Chili
1.70 Food-otherChili/Rice—Chili/Tobacco—Chili/Maize
3.40FoodMaize—(Fallow)—Rice
13.60FoodMaize—Maize—Maize
5.10FoodMaize—Rice—Maize
10.20FoodMaize—Rice—Rice
1.70FoodMaize/Rice—Maize/Rice—Maize
1.70FoodMaize/Rice—Rice—Maize
1.70MixedCitrus (annual plant)
1.70Food-otherGroundnut—Rice—Groundnut
3.40 Food-otherRice—Chili—Chili
3.40 Food-otherRice—Chili—Maize
1.70 Food-otherRice—Chili/Tobacco—Maize
1.70FoodRice—Maize—(Fallow)
5.10FoodRice—Maize—Maize
1.70FoodRice—Maize—Rice
1.70FoodRice—Rice—(Fallow)
37.30FoodRice—Rice—Maize
1.70Food-otherRice—Rice/Chili—Rice/Cucumber
61 Food-otherRice—Tobacco—Maize
5.10 Food-otherRice—Tobacco—Rice
6.80 Food-otherRice—Tobacco-Tobacco
1.70 Food-otherRice/Onion—Tobacco/Onion—Rice/Onion
1.70 Food-otherRice/Chili/Onion—Tobacco/Onion—Chili
1.70Food-otherRice/Chili—Rice—Rice
1.70MixedPapaya (annual plant)
6.80MixedSugarcane (annual plant)
1.70Food-otherTomato—Rice—Rice
100100 Total

References

  1. Rojas-Downing, M.M.; Nejadhashemi, A.P.; Harrigan, T.; Woznicki, S.A. Climate Change and Livestock: Impacts, Adaptation, and Mitigation. Clim. Risk Manag. 2017, 16, 145–163. [Google Scholar] [CrossRef]
  2. Rust, J.M. The Impact of Climate Change on Extensive and Intensive Livestock Production Systems. Anim. Front. 2019, 9, 20–25. [Google Scholar] [CrossRef]
  3. Fosu-Mensah, B.Y.; Vlek, P.L.G.; MacCarthy, D.S. Farmers’ Perception and Adaptation to Climate Change: A Case Study of Sekyedumase District in Ghana. Environ. Dev. Sustain. 2012, 14, 495–505. [Google Scholar] [CrossRef]
  4. Kamwamba-Mtethiwa, J.; Weatherhead, K.; Knox, J. Assessing Performance of Small-Scale Pumped Irrigation Systems in Sub-Saharan Africa: Evidence from a Systematic Review. Irrig. Drain. 2016, 65, 308–318. [Google Scholar] [CrossRef]
  5. Knox, J.; Hess, T.; Daccache, A.; Wheeler, T. Climate Change Impacts on Crop Productivity in Africa and South Asia. Environ. Res. Lett. 2012, 7, 034032. [Google Scholar] [CrossRef]
  6. Tirtalistyani, R.; Murtiningrum, M.; Kanwar, R.S. Indonesia Rice Irrigation System: Time for Innovation. Sustainability 2022, 14, 12477. [Google Scholar] [CrossRef]
  7. Zou, Y.; Liu, Z.; Chen, Y.; Wang, Y.; Feng, S. Crop Rotation and Diversification in China: Enhancing Sustainable Agriculture and Resilience. Agriculture 2024, 14, 1465. [Google Scholar] [CrossRef]
  8. Salihi, M.S.; Himatkhwah, R. Impacts of Climate-Smart Agriculture on Crop Production: A Review. J. Nat. Sci. Rev. 2024, 2, 84–94. [Google Scholar] [CrossRef]
  9. Timlin, D.; Paff, K.; Han, E. The Role of Crop Simulation Modeling in Assessing Potential Climate Change Impacts. Agrosyst. Geosci. Environ. 2024, 7, e20453. [Google Scholar] [CrossRef]
  10. Agomoh, I.V.; Drury, C.F.; Yang, X.; Phillips, L.A.; Reynolds, W.D. Crop Rotation Enhances Soybean Yields and Soil Health Indicators. Soil Sci. Soc. Am. J. 2021, 85, 1185–1195. [Google Scholar] [CrossRef]
  11. Fan, X.; Schütze, N. Assessing Crop Yield and Water Balance in Crop Rotation Irrigation Systems: Exploring Sensitivity to Soil Hydraulic Characteristics and Initial Moisture Conditions in the North China Plain. Agric. Water Manag. 2024, 300, 108897. [Google Scholar] [CrossRef]
  12. Debisa, D.D.; Bayu, T.Y.; Tora, T.T. Determinants of Climate Change Adaptation Strategies among Rural Household Farmers in the Wolaita Zone, Southern Ethiopia. Discov. Appl. Sci. 2025, 7, 585. [Google Scholar] [CrossRef]
  13. Xue, R.; Faye, B.; Zhang, R.; Gong, X.; Du, G. Farmers’ Willingness to Engage in Ecological Compensation for Crop Rotation in China’s Black Soil Regions. Agriculture 2024, 14, 1320. [Google Scholar] [CrossRef]
  14. Naazie, G.K.; Agyemang, I.; Tampah-Naah, A.M. Exploring Climate Change Adaptation Strategies of Crop and Livestock Farmers in Urban Ghana. Discov. Environ. 2024, 2, 53. [Google Scholar] [CrossRef]
  15. Bruns, B. Water User Associations and Collective Action in Irrigation and Drainage. In Oxford Research Encyclopedia of Environmental Science; Oxford University Press: Oxford, UK, 2023. [Google Scholar] [CrossRef]
  16. Mahaarcha, D.; Sirisunhirun, S. Social Capital and Farmers’ Participation in Multi-Level Irrigation Governance in Thailand. Heliyon 2023, 9, e18793. [Google Scholar] [CrossRef]
  17. Hoogesteger, J.; Bolding, A.; Sanchis-Ibor, C.; Veldwisch, G.J.; Venot, J.P.; Vos, J.; Boelens, R. Communality in Farmer Managed Irrigation Systems: Insights from Spain, Ecuador, Cambodia and Mozambique. Agric. Syst. 2023, 204, 103552. [Google Scholar] [CrossRef]
  18. Mallareddy, M.; Thirumalaikumar, R.; Balasubramanian, P.; Naseeruddin, R.; Nithya, N.; Mariadoss, A.; Eazhilkrishna, N.; Choudhary, A.K.; Deiveegan, M.; Subramanian, E.; et al. Maximizing Water Use Efficiency in Rice Farming: A Comprehensive Review of Innovative Irrigation Management Technologies. Water 2023, 15, 1802. [Google Scholar] [CrossRef]
  19. Suwanmaneepong, S.; Llones, C.; Mankeb, P.; Wongtragoon, U. Participatory Irrigation Management, Social Capital, and Efficiency in Rice Production. Understanding the Linkage in the Case of Irrigated Rice Farms in Northern Thailand. Heliyon 2024, 10, e32301. [Google Scholar] [CrossRef]
  20. Gujarati, D.; Porter, D.C. Basic Econometric, 5th ed.; McGraw-Hill Book Co.: New York, NY, USA, 2003. [Google Scholar]
  21. Pate, A.; Riley, R.D.; Collins, G.S.; van Smeden, M.; Van Calster, B.; Ensor, J.; Martin, G.P. Minimum Sample Size for Developing a Multivariable Prediction Model Using Multinomial Logistic Regression. Stat. Methods Med. Res. 2023, 32, 555–571. [Google Scholar] [CrossRef]
  22. Greene, W.H. Econometric Analysis; Prentice-Hall: Upper Saddle River, NJ, USA, 2003. [Google Scholar]
  23. Ewulo, T.A.; Akinseye, F.M.; Teme, N.; Agele, S.O.; Yessoufou, N.; Kumar, S. Factors Driving Climate-Smart Agriculture Adoption: A Study of Smallholder Farmers in Koumpentum, Senegal. Front. Agron. 2025, 7, 1552720. [Google Scholar] [CrossRef]
  24. Zhang, R.; Du, G.; Faye, B.; Liu, H. Analysis of Farmers’ Crop Rotation Intention and Behavior Using Structural Equation Modeling: Evidence from Heilongjiang Province, China. Land 2025, 14, 158. [Google Scholar] [CrossRef]
  25. Vilakazi, B.; Mafongoya, P.L.; Odindo, A.O.; Phophi, M.M. Socioeconomic Factors Influencing Smallholder Farmers’ Willingness to Cultivate Neglected Legumes and Their Selection of Suitable Planting Dates. Front. Sustain. Food Syst. 2025, 9, 1607687. [Google Scholar] [CrossRef]
  26. Mabaleka, A.T.; Nkwenkwe, S.; Matiso, L.; Chitongo, L. Perceptions and Adaptation Strategies to Climate Change among Small-Scale Farmers in Mangolong Village, Eastern Cape, South Africa. iRASD J. Energy Environ. 2025, 6, 127–147. [Google Scholar] [CrossRef]
  27. Ricart, S.; Gandolfi, C.; Castelletti, A. What Drives Farmers’ Behavior under Climate Change? Decoding Risk Awareness, Perceived Impacts, and Adaptive Capacity in Northern Italy. Heliyon 2025, 11, e41328. [Google Scholar] [CrossRef]
  28. Oberhauser, D.; Hägele, R.; Dombrowsky, I. Unravelling Hidden Factors Explaining Competition for and Overuse of Groundwater in Azraq, Jordan: Digging Deeper into a Network of Action Situations. Sustain. Sci. 2023, 18, 235–249. [Google Scholar] [CrossRef]
  29. Wu, H.; Liu, E.; Jin, T.; Liu, B.; Gopalakrishnan, S.; Zhou, J.; Shao, G.; Mei, X.; Delaplace, P.; De Clerck, C. Crop Rotation Increases Tibetan Barley Yield and Soil Quality on the Tibetan Plateau. Nat. Food 2025, 6, 151–160. [Google Scholar] [CrossRef]
  30. Zyukin, D.A.; Glushkov, I.A. Comparative Assessment of Fertilizer Systems and Intensification Levels in Crop Production. BIO Web Conf. 2025, 161, 00002. [Google Scholar] [CrossRef]
  31. Johnson, P.; Mwangi, E.; Popova, E. Crop Rotation Practices and Their Impact on Soil Fertility: A Case Study. Int. J. Agric. Nat. Farming Res. 2025, 1, 10–14. [Google Scholar]
  32. Ryo, M.; Arbel, J. Cropping History, Agronomic Rules, and Commodity Prices Shape Crop Rotations across Central Europe. Agric. Syst. 2026, 231, 104522. [Google Scholar] [CrossRef]
  33. Pergner, I.; Lippert, C. Identifying Risk-Efficient Crop Portfolios for Different Cropping Systems by Analyzing the Tradeoffs Between Arable Farming Profits and Profit Stability. Ger. J. Agric. Econ. 2025, 74, 1–31. [Google Scholar] [CrossRef]
  34. Basak, S.; Mandal, S.; Dhar, A.; Dey, S. Crop Rotation as a Climate-Smart Practice: Maximizing Productivity and Sustainability. Agric. Bull. 2025, 1, 88–94. [Google Scholar]
  35. Verza, M.; Camanzi, L.; Mulazzani, L.; Giampaolo, A.; Rodriguez, S.; Malorgio, G.; Mattas, K. Underutilized Crops for Diversified Agri-Food Systems: Spatial Modeling and Farmer Adoption of Buckwheat in Italy. Front. Sustain. Food Syst. 2025, 9, 1534246. [Google Scholar] [CrossRef]
  36. Adesiyan, A.T.; Kehinde, A.D. Is There a LINKAGE between Credit Access, Land Use, and Crop Diversification in Achieving Food Security? Evidence from Cocoa-Producing Households in Nigeria. Heliyon 2024, 10, e35844. [Google Scholar] [CrossRef]
  37. Bhat, S.; Kulkarni, S.; Deshmukh, R.; Bhopal, S.; Zwarteveen, M.; Sumbre, S. Conjunctive Use of Canal Water and Groundwater: An Analysis Based on Farmers’ Practices in Ravangaon, Maharashtra. Water Altern. 2023, 16, 65–86. [Google Scholar]
  38. Ling, X.; Ma, J. Future Research Trends and Directions in Breeding Drought-Resistant Agricultural Varieties. Geogr. Res. Bull. 2024, 3, 179–182. [Google Scholar] [CrossRef]
  39. Dai, L.; Miao, Q.; Shi, H.; Feng, Z.; Li, Y.; Liu, Y.; Xu, Y.; Xu, R.; Feng, W. Influence of Groundwater Depth on Salt Migration and Maize Growth in the Typical Irrigation Area. Agronomy 2025, 15, 1021. [Google Scholar] [CrossRef]
  40. Yahaya, D.; Yohanna, L.; Badar, B.D.; Amos, J.K. Sugarcane Famers ’ Perception and Adaptation to Climate Change in Isawa Village, Giade Local Government Area, Bauchi State. Adamawa State Univ. J. Sci. Res. 2024, 12, 167–175. [Google Scholar]
  41. Daood, M.; Agha, S.; Ghanim, S.; Taie, D.A. Hydrological and Qualitative Properties of Selected Shallow Wells within Mosul City Introduction. Samarra J. Pure Appl. Sci. 2024, 6, 121–133. [Google Scholar] [CrossRef]
  42. Xu, H.; Liu, D. Study on Groundwater Storage Changes in Henan Province Based on GRACE and GLDAS. Sustainability 2025, 17, 6316. [Google Scholar] [CrossRef]
  43. Saeed, F.H.; Al-Khafaji, M.S.; Al-Faraj, F.A.M.; Uzomah, V. Sustainable Adaptation Plan in Response to Climate Change and Population Growth in the Iraqi Part of Tigris River Basin. Sustainability 2024, 16, 2676. [Google Scholar] [CrossRef]
  44. Shaikh, M.; Birajdar, F. Groundwater Depletion in Agricultural Regions: Causes, Consequences, and Sustainable Management: A Case Study of Basaltic Terrain of Solapur District. EPRA Int. J. Multidiscip. Res. (IJMR) 2024, 10, 237–242. [Google Scholar] [CrossRef]
  45. Darma, R.; O’Connor, P.; Akzar, R.; Tenriawaru, A.N.; Amandaria, R. Enhancing Sustainability in Rice Farming: Institutional Responses to Floods and Droughts in Pump-Based Irrigation Systems in Wajo District, Indonesia. Sustainability 2025, 17, 3501. [Google Scholar] [CrossRef]
  46. Reisman, E.; Macaulay, L. Which Farms Drill during Drought? The Influence of Farm Size and Crop Type. Int. J. Water Resour. Dev. 2022, 38, 262–282. [Google Scholar] [CrossRef]
  47. Tadych, D.E.; Ford, M.; Colby, B.G.; Condon, L.E. Historical Patterns of Well Drilling and Groundwater Depth in Arizona Considering Groundwater Regulation and Surface Water Access. J. Am. Water Resour. Assoc. 2024, 60, 1193–1208. [Google Scholar] [CrossRef]
  48. Bera, A.; Das, S. Water Resource Management in Semi-Arid Purulia District of West Bengal, in the Context of Sustainable Development Goals. In Groundwater and Society Applications of Geospatial Technology; Shit, P.K., Bhunia, G.S., Adhikary, P.P., Dash, C.J., Eds.; Springer: Cham, Switzerland, 2021; pp. 501–519. ISBN 9783030641368. [Google Scholar]
  49. Raheem, A.; Saifullah, M.; Punthakey, J.F.; Baig, I.A. Assessing Groundwater Monitoring in the Southern Bari Doab and Guidance for Strengthening Groundwater Monitoring Across Punjab; Gulbali Institute: Albury, Australia, 2024. [Google Scholar]
Figure 1. The map showing the location of the study within administrative borders. (A) East Java Province In Indonesia, (B) Lumajang and Jember District in East Java Province, (C) Blukon Village in high population density area; (D) Tanjungrejo village in low-medium population density area; (E) Blukon village adminstrative border; (F) Study area within Tanjungrejo village adminstrative border.
Figure 1. The map showing the location of the study within administrative borders. (A) East Java Province In Indonesia, (B) Lumajang and Jember District in East Java Province, (C) Blukon Village in high population density area; (D) Tanjungrejo village in low-medium population density area; (E) Blukon village adminstrative border; (F) Study area within Tanjungrejo village adminstrative border.
Sustainability 18 02027 g001
Figure 2. The digitization map of farmer’s acreage plot as a result of the preliminary survey. (A) Farm plot in Blukon Village; (B) Farm plot in Tanjungrejo Village.
Figure 2. The digitization map of farmer’s acreage plot as a result of the preliminary survey. (A) Farm plot in Blukon Village; (B) Farm plot in Tanjungrejo Village.
Sustainability 18 02027 g002
Figure 3. The framework of the research study.
Figure 3. The framework of the research study.
Sustainability 18 02027 g003
Figure 4. The map of volume of extracted water spread out by farmer’s acreage plot in the Jember area.
Figure 4. The map of volume of extracted water spread out by farmer’s acreage plot in the Jember area.
Sustainability 18 02027 g004
Figure 5. The map of volume of extracted water spread out by farmer’s acreage plot in the Lumajang area.
Figure 5. The map of volume of extracted water spread out by farmer’s acreage plot in the Lumajang area.
Sustainability 18 02027 g005
Table 1. Main consideration of crop pattern categories as a dependent variable in the MLR model.
Table 1. Main consideration of crop pattern categories as a dependent variable in the MLR model.
NotesMain ConsiderationCrop Pattern Category
Reference categoryFood crops are cultivated in all seasonsFood
At least one food commodity per seasonFood-other
No food crops in any seasonMixed
Table 2. Independent variables of crop pattern selection in the MLR model.
Table 2. Independent variables of crop pattern selection in the MLR model.
DescriptionTypeNotationVariable
Total acreage area in hectares (ha)ScaleX1Acreage
Annual yield of farming or sum of yield from each season in kgScaleX2Yield
Average of selling prices from each season in Rp kg−1ScaleX3Price
Total farming cost during a year in RpScaleX4Cost
Total water volume usage from dug-well during a year in cubic meters (m3)ScaleX5Volume
Distance between farmer’s house and dug-well location in meters (m)ScaleX6Distance
Depth of dug-well in meters (m)ScaleX7Depth
Length of distribution pipe in meters (m)ScaleX8Pipe length
The power of pumping machine in kilowatts (kW)ScaleX9Power
The age of farmers when survey was conducted in yearsScaleX10Age
Number of family membersScaleX11Family
Farmer’s experience with farming in yearsScaleX12Experience
1 for member of farmer’s association, 0 for non-members of farmer’s associationDummyD1Association
1 for attending extension meetings, 0 for not attending extension meetingsDummyD2Extension
1 for partnership with company, 0 for no partnershipDummyD3Partnership
1 for elementary school level, 0 for did not complete any educational levelDummyD4Elementary
1 for junior and senior high school level, 0 for did not complete any educational levelDummyD5Middle
1 for college or university level, 0 for did not complete any educational levelDummyD6University
1 for living in Jember, 0 for living in LumajangDummyD7Agglomeration
Table 3. The average or percentage of demographic conditions in Jember and Lumajang areas.
Table 3. The average or percentage of demographic conditions in Jember and Lumajang areas.
DescriptionCategoryAverage (Standard Deviation)Percentage
JemberLumajangJemberLumajang
Acreage (ha) 0.51 (0.31)0.92 (0.78)
Yield (kg) 29,560 (194,899)9063 (11,527)
Price (Rp/kg) 23,335 (7541)5444 (2472)
Cost (Rp) 14,535,186 (17,088,942)14,966,720 (14,328,300)
Age (years) 50.10 (12)52.90 (10)
Family (persons) 4.10 (1.27)3.90 (1.42)
Experience (years) 31.50 (14.80)29.10 (15.10)
GenderMale 57.3042.70
Female 0100
AssociationMember 5050
Non-member 5050
ExtensionAttended 8020
Absent 2376.20
PartnershipPartnership 57.7042.30
Independent 44.9055.10
EducationNon-educational 28.6071.40
Elementary 38.5061.50
Middle 78.3021.70
University 7.7092.30
Table 4. The count and percentage of sample farmers for each crop pattern category.
Table 4. The count and percentage of sample farmers for each crop pattern category.
PercentageCountCategory
41.549Food
49.158Food-other
9.311Mixed
100118Total
Table 5. The volume of extracted water from digging wells based on crop and cultivation season in the Jember area.
Table 5. The volume of extracted water from digging wells based on crop and cultivation season in the Jember area.
Dry Season 2 (m3ha−1)Dry Season I (m3ha−1)Wet Season (m3ha−1)CropCategory
1654 328.8RiceFood
8588 Maize
88453895 TobaccoPlantation
698381808451OnionHorticulture
786481988482Red chili
11,95912,4919500Chili
Table 6. The volume of extracted water from digging wells based on crop and cultivation season in the Lumajang area.
Table 6. The volume of extracted water from digging wells based on crop and cultivation season in the Lumajang area.
Dry Season II (m3ha−1)Dry Season I (m3ha−1)Wet Season (m3ha−1)CropCategory
19,233979517,639RiceFood
13,37311,492.3020,359.40Maize
17,389.59 1 SugarcanePlantation
122,2584334ChiliHorticulture
7035.80 7035.80Groundnut
135,842.41 Cucumber
3934.30 1 Papaya
37,028.60 1 Citrus
2031.40Tomato
1 The volume indicated as annual plant.
Table 7. Estimation results of farmer’s crop pattern model through the MLR analysis.
Table 7. Estimation results of farmer’s crop pattern model through the MLR analysis.
MixedFood-Others
Odds RatioCoefficientOdds RatioCoefficientVariable
18.542.92 ***2.00 × 10−8−17.72 ***Constant
0.00−83.46 ***0.00−48.67 ***Acreage (X1)
0.99−1.82 × 10−5 ***0.99−1.88 × 10−5 ***Yield (X2)
1.002.00 × 10−3 ***1.002.00 × 10−3 ***Price (X3)
1.007.16 × 10−7 ***1.006.47 × 10−7 ***Cost (X4)
1.005.11 × 10−5 ***0.99−1.70 × 10−5Volume (X5)
1.000.01 ***1.000.01 ***Distance (X6)
1.300.25 ***1.200.19 ***Depth (X7)
0.98−0.02 ***1.100.01 ***Pipe length (X8)
1.990.69 ***1.10.10 ***Power (X9)
0.61−0.49 ***0.61−0.49 ***Age (X10)
6.70 × 10−3−5.00 ***0.29−1.22 ***Family (X11)
0.95−0.05 ***0.71−0.33 ***Experience (X12)
0.01−4.55 ***0.42−0.86 ***Association (D1)
5.60 × 10−6−12.09 ***1.50 × 10−7−15.68 ***Extension (D2)
4.00 × 101229.03 ***1.50 × 10818.86 ***Partnership (D3)
1.20 × 10614.06 ***8.40 × 1039.04 ***Elementary (D4)
1.30 × 101030.26 ***7.70 × 10615.86 ***Middle (D5)
2.20 × 10921.54 ***4.20 × 101129.08 ***University (D6)
3.00 × 101637.95 ***6.10 × 10615.64 ***Agglomeration (D7)
0.91Adj-R2
203.11 ***LR-statistic
97.6AIC
*** Significant at 99% confidence interval.
Table 8. Productivity, water volume, dug-well depth, and length of pipe for each respective crop pattern category.
Table 8. Productivity, water volume, dug-well depth, and length of pipe for each respective crop pattern category.
Productivity (kg ha−1)Water Volume (m3 ha−1)Depth (m ha−1)Pipe Cross-Sectional Area (m3 m−1)LocationCategory
7309.544345.7120.6370.6LumajangFood
Jember
55,878.7556,755.9946.617746JemberFood/other
11,886.351249.8821.0810.1Lumajang
14,419.0576,659.4794.46572JemberMixed
112,696.9110,667.7085.7518.6Lumajang
Disclaimer/Publisher’s Note: The statements, opinions and data contained in all publications are solely those of the individual author(s) and contributor(s) and not of MDPI and/or the editor(s). MDPI and/or the editor(s) disclaim responsibility for any injury to people or property resulting from any ideas, methods, instructions or products referred to in the content.

Share and Cite

MDPI and ACS Style

Rondhi, M.; Mori, Y.; Setiawati, T.C.; Suwandari, A.; Masako, M.; Kuntadi, E.B.; Budiman, S.A.; Ulum, S.; Yanuarti, R.; Rokhani. Climate Change, Water Scarcity, and Farmer Adaptation in Small-Scale Dug-Well Irrigation Systems. Sustainability 2026, 18, 2027. https://doi.org/10.3390/su18042027

AMA Style

Rondhi M, Mori Y, Setiawati TC, Suwandari A, Masako M, Kuntadi EB, Budiman SA, Ulum S, Yanuarti R, Rokhani. Climate Change, Water Scarcity, and Farmer Adaptation in Small-Scale Dug-Well Irrigation Systems. Sustainability. 2026; 18(4):2027. https://doi.org/10.3390/su18042027

Chicago/Turabian Style

Rondhi, Mohammad, Yasuhiro Mori, Tri Candra Setiawati, Anik Suwandari, Morioka Masako, Ebban Bagus Kuntadi, Subhan Arif Budiman, Shohibul Ulum, Rizky Yanuarti, and Rokhani. 2026. "Climate Change, Water Scarcity, and Farmer Adaptation in Small-Scale Dug-Well Irrigation Systems" Sustainability 18, no. 4: 2027. https://doi.org/10.3390/su18042027

APA Style

Rondhi, M., Mori, Y., Setiawati, T. C., Suwandari, A., Masako, M., Kuntadi, E. B., Budiman, S. A., Ulum, S., Yanuarti, R., & Rokhani. (2026). Climate Change, Water Scarcity, and Farmer Adaptation in Small-Scale Dug-Well Irrigation Systems. Sustainability, 18(4), 2027. https://doi.org/10.3390/su18042027

Note that from the first issue of 2016, this journal uses article numbers instead of page numbers. See further details here.

Article Metrics

Back to TopTop