Optimal Integration of New Technologies and Energy Sources into Radial Distribution Systems Using Fuzzy African Vulture Algorithm
Abstract
1. Introduction
1.1. Motivation
1.2. Literature Review
1.3. Main Contributions
- The African Vulture Optimization Algorithm (AVOA), a newly developed meta-heuristic approach, has demonstrated remarkable effectiveness in tackling a diverse array of engineering and non-engineering problems [27]. However, a review of the literature reveals that AVOA’s potential has not yet been explored for solving the OSS issues of DGs, SCs, and EVCSs. This gap in the research serves as the motivation for employing AVOA to tackle the identified problem. To elevate the system performance in this work, the objective functions are modified using the fuzzy logic approach and, thereafter, the studied AVOA is utilized to obtain the optimal results. The primary contributions of this proposed study are indicated below:
- The AVO algorithm is utilized for the first time for the OSS of DGs, SCs, and EVCSs in RDS, considering various objectives.
- The adopted problem is solved in two ways: (i) a studied two-stage optimal placement approach with EVCS placed after DG and SC deployment and (ii) the proposed simultaneous OSS of DGs, SCs, and EVCSs.
- The performance of both approaches is compared to demonstrate the differences in their effectiveness in solving the adopted issue.
- The proposed method is evaluated under different load scenarios to showcase its adaptability for different conditions.
2. Problem Formulation
2.1. Objective Function Formulation
- (a)
- —Fuzzified substation (S/S) power factor.
- (b)
- —Fuzzified DG penetration.
- (c)
- —Fuzzified active power line loss.
- (d)
- —Minimum of all fuzzy membership values for all discrete node voltages.
- (e)
- —Fuzzified EVs power loss.
2.2. Structuring of Objective Function
2.2.1. Fuzzification of Substation (S/S) Power Factor (μPF)
2.2.2. Fuzzification of DG Penetration (μPDGI)
2.2.3. Fuzzification of Active Power Line Loss (
2.2.4. Fuzzification of Bus Voltage Profile (
2.2.5. Formation of Fuzzy Objective Function for Optimum Placement of EVs (
2.3. Network Constraints
2.3.1. Equality Constraints
2.3.2. Inequality Constraints
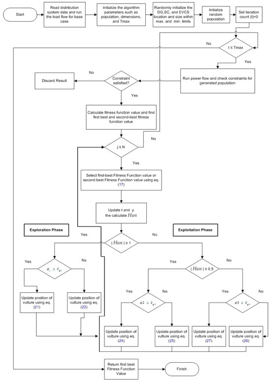
3. Application of AVOA to Solve OSS Problem of DGs, SCs, and EVCSs in RDS
3.1. African Vulture Optimization Algorithm
3.1.1. Inspiration from Vulture Behavior
3.1.2. Group Coordination
3.1.3. Efficient Exploration and Exploitation Capabilities
3.1.4. High Mobility and Sensing Capabilities
3.2. Mechanism of the African Vulture Optimization Algorithm
3.2.1. Identifying the Best Vulture in Each Group
3.2.2. The Starvation Rate of Vultures
3.2.3. Exploration Phase
3.2.4. Exploitation Phase
4. Results and Discussions
- (a)
- Case 1: Two-stage multi-objective AVOA-based method for optimal sitting and sizing of DGs, SCs, and EVCSs in IEEE 69-bus RDS. The optimal sitting of DGs and SCs is performed in the first stage and followed by the optimal placement of EVCS in the second stage.
- (b)
- Case 2: Simultaneous sitting of DGs, SCs, and EVCSs with multi-objective AVOA approach in IEEE 69-bus RDS.
- (c)
- Case 3: Simultaneous OSS of DGs, SCs, and EVCSs in IEEE 69-bus RDS with varying loading conditions
4.1. Case 1: Two-Stage OSS of DGs, SCs, and EVCS in IEEE 69-Bus RDS
4.2. Case 2: Simultaneous OSS of DGs, SCs, and EVCSs in IEEE 69-Bus RDS
4.3. Case 3: Simultaneous OSS of DGs, SCs, and EVCSs in IEEE 69-Bus RDS with Varying Loading Conditions
- (a)
- Full Load Condition (Load Factor = 1.0)—In the full load scenario, where the system operates at maximum demand, the base case showed the highest power losses, with an APL of 224.96 kW and an RPL of 102.15 kVAr. The fuzzy AOA method reduced these values significantly to 36.88 kW (APL) and 21.36 kVAr (RPL), representing improvements of 83.6% and 79.1%, respectively. However, the proposed fuzzy AVOA method achieved even better results, reducing APL to 31.73 kW and RPL to 18.23 kVAr—additional reductions of 13.96% and 14.67% compared to fuzzy AOA. Voltage stability also saw considerable improvement: the minimum bus voltage increased from 0.91 p.u. (base case) to 0.96 p.u. (fuzzy AOA) and further to 0.98 p.u. (fuzzy AVOA). The substation power factor improved from 0.82 in the base case to 0.95 for both fuzzy AOA and fuzzy AVOA, reducing system stress and enhancing efficiency. The proposed method’s superior optimization of DG (buses 55, 62, and 37) and SC placement (buses 24, 59, and 53) minimized losses while maintaining system reliability under high-demand conditions.
- (b)
- Medium Load Condition (Load Factor = 0.75)—At a medium load, the system operates at approximately 75% of its maximum demand. Power losses decreased naturally due to lower demand but the optimization methods showed distinct performance differences. The base case APL was 121.01 kW, which fuzzy AOA reduced to 18.59 kW—a reduction of 84.6%. The proposed fuzzy AVOA method further decreased the APL to 15.21 kW, achieving an additional 18.2% improvement over fuzzy AOA. Similarly, RPL decreased from 55.09 kVAr (base case) to 9.53 kVAr (fuzzy AOA) and further to 9.97 kVAr (fuzzy AVOA). The minimum bus voltage improved from 0.93 p.u. (base case) to 0.99 p.u. in both optimization methods, highlighting the effectiveness of these approaches in voltage regulation. The proposed method excelled in resource allocation, strategically placing DGs at buses 62, 69, and 15 and SCs at buses 67, 15, and 2 to minimize losses while maintaining system balance. EV integration was also optimized, with EVs located at buses 4, 7, 21, 67, and 34, ensuring effective load distribution and improved system stability compared to the fuzzy AOA.
- (c)
- Light Load Condition (Load Factor = 0.5)—In the light load scenario, the system operates at its lowest demand, where overvoltage issues and reduced power flow can create challenges. The base case showed an APL of 51.59 kW and a RPL of 23.55 kVAr. Fuzzy AOA reduced these values to 8.82 kW (APL) and 5.25 kVAr (RPL), achieving reductions of 82.9% and 77.7%, respectively. However, the proposed fuzzy AVOA method achieved superior results, with APL reduced to 7.09 kW (an additional 19.64% improvement over fuzzy AOA) and RPL reduced to 4.09 kVAr (22.1% improvement over fuzzy AOA). The minimum bus voltage was consistently maintained at 0.99 p.u. in both fuzzy AOA and fuzzy AVOA, ensuring voltage stability. The proposed method’s DG and SC optimization (DGs at buses 62, 69, and 36; SCs at buses 2, 58, and 36) mitigated overvoltage issues effectively, demonstrating better adaptability to light load conditions. Additionally, EV placement and management were more efficient in the fuzzy AVOA method, with EVs distributed across buses 2, 29, 56, 68, and 38, balancing the load and maintaining system reliability.
5. Conclusions
Author Contributions
Funding
Institutional Review Board Statement
Informed Consent Statement
Data Availability Statement
Conflicts of Interest
References
- Colbu, S.C.; Babcila, D.M.; Nita, A.P.; Popescu, D.; Olteanu, S.C. A comparative study of support vector machine and risk deterministic approach on a photovoltaic system. UPB Sci. Bull. Ser. C 2024, 86, 67–80. [Google Scholar]
- Kumar, A.; Verma, R.; Choudhary, N.K.; Singh, N. Optimal placement and sizing of distributed generation in power distribution system: A comprehensive review. Energy Sources, Part A: Recovery. Util. Environ. Eff. 2023, 45, 7160–7185. [Google Scholar]
- Kumar, M.; Soomro, A.M.; Uddin, W.; Kumar, L. Optimal multi-objective placement and sizing of distributed generation in distribution system: A comprehensive review. Energies 2022, 15, 7850. [Google Scholar] [CrossRef]
- Tanwar, S.S.; Khatod, D.K. Techno-economic and environmental approach for optimal placement and sizing of renewable DGs in distribution system. Energy 2017, 127, 52–67. [Google Scholar] [CrossRef]
- Rastgou, A.; Moshtagh, J.; Bahramara, S. Improved harmony search algorithm for electrical distribution network expansion planning in the presence of distributed generators. Energy 2018, 151, 178–202. [Google Scholar] [CrossRef]
- Kumar, S.; Mandal, K.K.; Chakraborty, N. Optimal DG placement by multi-objective opposition based chaotic differential evolution for techno-economic analysis. Appl. Soft Comput. 2019, 78, 70–83. [Google Scholar] [CrossRef]
- Neda, O.M. Optimal amalgamation of DG units in radial distribution system for techno-economic study by improved SSA: Practical case study. Electr. Power Syst. Res. 2025, 241, 111365. [Google Scholar] [CrossRef]
- Khenissi, I.; Guesmi, T.; Alshammari, B.M.; Alqunun, K.; Almalaq, A.; Alturki, M.; Neji, R. A hybrid chaotic bat algorithm for optimal placement and sizing of dg units in radial distribution networks. Energy Rep. 2024, 12, 1723–1741. [Google Scholar] [CrossRef]
- Alao, M.A.; Popoola, O.M.; Ayodele, T.R. An improved particle swarm optimisation algorithm for optimum placement and sizing of biogas-fuelled distributed generators for seasonal loads in a radial distribution network. Energy Rep. 2024, 12, 1531–1550. [Google Scholar] [CrossRef]
- Tanwar, S.S.; Prajapat, G.P.; Rathod, R.; Bansal, S.K.; Sisodia, S. AHP based technical, economic and environmental impact analysis with optimal DG placement in radial distribution network. Int. J. Appl. Power Eng. (IJAPE) 2024, 13. [Google Scholar] [CrossRef]
- Leghari, Z.H.; Kumar, M.; Shaikh, P.H.; Kumar, L.; Tran, Q.T. A critical review of optimization strategies for simultaneous integration of distributed generation and capacitor banks in power distribution networks. Energies 2022, 15, 8258. [Google Scholar] [CrossRef]
- Muthukumar, K.; Jayalalitha, S. Optimal placement and sizing of distributed generators and shunt capacitors for power loss minimization in radial distribution networks using hybrid heuristic search optimization technique. Int. J. Electr. Power Energy Syst. 2016, 78, 299–319. [Google Scholar] [CrossRef]
- Khodabakhshian, A.; Andishgar, M.H. Simultaneous placement and sizing of DGs and shunt capacitors in distribution systems by using IMDE algorithm. Int. J. Electr. Power Energy Syst. 2016, 82, 599–607. [Google Scholar] [CrossRef]
- Ghaffarzadeh, N.; Sadeghi, H. A new efficient BBO based method for simultaneous placement of inverter-based DG units and capacitors considering harmonic limits. Int. J. Electr. Power Energy Syst. 2016, 80, 37–45. [Google Scholar] [CrossRef]
- Selim, A.; Kamel, S.; Mohamed, A.A.; Yu, J. Placement and sizing of distributed generations and shunt capacitors in radial distribution systems using hybrid optimization technique. Electr. Power Compon. Syst. 2023, 51, 421–437. [Google Scholar] [CrossRef]
- Anuar MS, S.; Muhtazaruddin, M.N.; Rahman MA, A.; Amran, M.E. Optimal RE-DG and Capacitor Placement for Cost-Benefit Maximization in Malaysia Distribution System. In Proceedings of the International Conference on Robotics, Vision, Signal Processing and Power Applications, Penang, Malaysia, 5–6 April 2021; Springer Nature: Singapore, 2021; pp. 85–91. [Google Scholar]
- Fettah, K.; Guia, T.; Salhi, A.; Mouassa, S.; Bosisio, A.; Shirvani, R. Optimal Allocation of Capacitor Banks and Distributed Generation: A Comparison of Recently Developed Metaheuristic Optimization Techniques on the Real Distribution Networks of ALG-AB-Hassi Sida, Algeria. Sustainability 2024, 16, 4419. [Google Scholar] [CrossRef]
- Ahmad, F.; Iqbal, A.; Ashraf, I.; Marzband, M. Optimal location of electric vehicle charging station and its impact on distribution network: A review. Energy Rep. 2022, 8, 2314–2333. [Google Scholar] [CrossRef]
- Aljumah, A.; Darwish, A.; Csala, D.; Twigg, P. A Review on the Allocation of Sustainable Distributed Generators with Electric Vehicle Charging Stations. Sustainability 2024, 16, 6353. [Google Scholar] [CrossRef]
- Mozafar, M.R.; Moradi, M.H.; Amini, M.H. A simultaneous approach for optimal allocation of renewable energy sources and electric vehicle charging stations in smart grids based on improved GA-PSO algorithm. Sustain. Cities Soc. 2017, 32, 627–637. [Google Scholar] [CrossRef]
- Awasthi, A.; Venkitusamy, K.; Padmanaban, S.; Selvamuthukumaran, R.; Blaabjerg, F.; Singh, A.K. Optimal planning of electric vehicle charging station at the distribution system using hybrid optimization algorithm. Energy 2017, 133, 70–78. [Google Scholar] [CrossRef]
- Luo, L.; Gu, W.; Wu, Z.; Zhou, S. Joint planning of distributed generation and electric vehicle charging stations considering real-time charging navigation. Appl. Energy 2019, 242, 1274–1284. [Google Scholar] [CrossRef]
- Bhadoriya, J.S.; Gupta, A.R.; Kumar, A.; Ray, R.; Maini, S. Enhancement of the distribution network in the presence of EV charging stations augmented by distributed generation. Electr. Eng. 2023, 105, 3703–3717. [Google Scholar] [CrossRef]
- Guindi, M.; Kamel, R.M. Optimal location and sizing of renewable distributed generations and electric vehicle charging stations. Renew. Energy 2024, 235, 121272. [Google Scholar] [CrossRef]
- Dubey, P.K.; Singh, B.; Singh, D. Integration of Distributed Generations and electric vehicles in the distribution system. Eng. Appl. Artif. Intell. 2024, 137, 109036. [Google Scholar] [CrossRef]
- Gampa, S.R.; Jasthi, K.; Goli, P.; Das, D.; Bansal, R.C. Grasshopper optimization algorithm based two stage fuzzy multiobjective approach for optimum sizing and placement of distributed generations, shunt capacitors and electric vehicle charging stations. J. Energy Storage 2020, 27, 101117. [Google Scholar] [CrossRef]
- Abdollahzadeh, B.; Gharehchopogh, F.S.; Mirjalili, S. African vultures optimization algorithm: A new nature-inspired metaheuristic algorithm for global optimization problems. Comput. Ind. Eng. 2021, 158, 107408. [Google Scholar] [CrossRef]
- Goli, P.; Makkena, S.; Gampa, S.R.; Das, D. Fuzzy ant colony optimization technique for predefined performance of distribution systems considering DGs and shunt capacitors. In Proceedings of the 2019 North American Power Symposium (NAPS), Wichita, KS, USA, 13–15 October 2019; IEEE: Piscataway, NJ, USA, 2019; pp. 1–6. [Google Scholar]
- Satyanarayana, S.; Ramana, T.; Sivanagaraju, S.; Rao, G.K. An efficient load flow solution for radial distribution network including voltage dependent load models. Electr. Power Compon. Syst. 2007, 35, 539–551. [Google Scholar] [CrossRef]












| Algorithm | Parameters | Value |
|---|---|---|
| AVOA | θ1 | 0.8 |
| θ2 | 0.2 | |
| w | 2.5 | |
| φ1 | 0.6 | |
| φ2 | 0.4 | |
| φ3 | 0.6 |
| Parameters | Base Case | Fuzzy AOA (Studied) | Fuzzy AVOA (Proposed) | Fuzzy GA [26] | Fuzzy PSO [26] | Fuzzy GOA [26] |
|---|---|---|---|---|---|---|
| Total APL (kW) | 224.96 | 25.40 | 19.32 | 37.83 | 33.49 | 27.34 |
| Total RPL (kVAr) | 102.15 | 15.29 | 13.74 | NA | NA | NA |
| DG location | - | 5, 69, 61 | 2, 61, 17 | NA | NA | 22, 63, 64 |
| DG size (kW) | - | 1267, 366, 1267 | 14, 1225, 379 | NA | NA | 761.38, 451.47, 688.26 |
| DG size (kVAr) | - | 614, 177, 614 | 7, 593, 184 | NA | NA | NA |
| SC location | - | 10, 69, 63 | 2, 63, 60 | NA | NA | 69, 2, 59 |
| SC size (kVAr) | - | 600, 200, 200 | 600, 400, 200 | NA | NA | 105, 675, 675 |
| S/S * active power (kW) | 4026.85 | 927.29 | 2203.21 | 1938.93 | 1930.11 | 1928.42 |
| S/S reactive power (kVAr) | 2796.25 | 304.86 | 724.21 | 640.22 | 641.08 | 631.08 |
| S/S power factor | 0.82 | 0.95 | 0.95 | 0.9500 lag | 0.9500 lag | 0.9500 lag |
| Min. bus voltage (in p.u.) | 0.91 | 0.98 | 0.98 | 0.9734 | 0.9752 | 0.9761 |
| Parameters | Base Case | Fuzzy AOA (Studied) | Fuzzy AVOA (Proposed) |
|---|---|---|---|
| Total APL (kW) | 224.96 | 46.06 | 36.58 |
| Total RPL(kVAr) | 102.15 | 23.48 | 21.22 |
| DG location | - | 5, 69, 61 | 2, 61, 17 |
| DG size (kW) | - | 1267, 366, 1267 | 14, 1225, 379 |
| DG size (kVAr) | - | 614, 177, 614 | 7, 593, 184 |
| SC location | - | 10, 69, 63 | 2, 63, 60 |
| SC size (kVAr) | - | 600, 200, 200 | 600, 400, 200 |
| EV location | - | 2, 16, 6, 27, 65 | 2, 19, 65, 69, 7 |
| Number of EV | - | 37, 16, 11, 17, 50 | 10, 10, 49, 11, 49 |
| Real power EV (kW) | - | 241, 104, 72, 111, 325 | 65, 65, 319, 72, 319 |
| Reactive power EV (kVAr) | - | 116, 50, 35, 54, 157 | 31, 31, 154, 35, 154 |
| S/S * active power (kW) | 4026.85 | 1004.95 | 1634.47 |
| S/S reactive power (kVAr) | 2796.25 | 340.66 | 547.88 |
| S/S power factor | 0.82 | 0.95 | 0.95 |
| Min. bus voltage (in p.u.) | 0.91 | 0.97 | 0.97 |
| Parameters | Base Case | Fuzzy AOA (Studied) | Fuzzy AVOA (Proposed) |
|---|---|---|---|
| Total APL (kW) | 224.96 | 36.88 | 31.73 |
| Total RPL (kVAr) | 102.15 | 21.36 | 18.23 |
| DG location | - | 5, 61, 65 | 55, 62, 37 |
| DG size (kW) | - | 1004, 1034, 382 | 1133, 1142, 10 |
| DG size (kVAr) | - | 486, 501, 185 | 549, 553, 5 |
| SC location | - | 3, 38, 28 | 24, 59, 53 |
| SC size (kVAr) | - | 200, 500, 100 | 400, 300, 100 |
| EV location | - | 22, 28, 31, 50, 4 | 2, 49, 56, 61, 37 |
| Number of EV | - | 15, 34, 36, 14, 31 | 46, 10, 46, 10, 27 |
| Real power EV (kW) | - | 98, 221, 234, 91, 202 | 299, 65, 299, 65, 176 |
| Reactive power EV (kVAr) | - | 47, 107, 113, 44, 98 | 145, 31, 145, 31, 85 |
| S/S * active power (kW) | 4026.85 | 2263.77 | 2452.12 |
| S/S reactive power (kVAr) | 2796.25 | 743.41 | 805.66 |
| S/S power factor | 0.82 | 0.95 | 0.95 |
| Min. bus voltage (in p.u.) | 0.91 | 0.96 | 0.98 |
| Parameters | Base Case | Fuzzy AOA (Studied) | Fuzzy AVOA (Proposed) | Base Case | Fuzzy AOA (Studied) | Fuzzy AVOA (Proposed) | Base Case | Fuzzy AOA (Studied) | Fuzzy AVOA (Proposed) |
|---|---|---|---|---|---|---|---|---|---|
| Load Factor = 1 | Load Factor = 0.75 | Load Factor = 0.50 | |||||||
| Total APL (kW) | 224.96 | 36.88 | 31.73 | 121.01 | 18.59 | 15.21 | 51.59 | 8.82 | 7.09 |
| Total RPL (kVAr) | 102.15 | 21.36 | 18.23 | 55.09 | 9.53 | 9.97 | 23.55 | 5.25 | 4.09 |
| DG location | - | 5, 61, 65 | 55, 62, 37 | - | 9, 62, 15 | 62, 69 15 | - | 67, 61, 49 | 62, 69, 36 |
| DG size (kW) | - | 1004, 1034, 382 | 1133, 1142, 10 | - | 22, 939, 939 | 950, 12, 360 | - | 634, 582, 135 | 634, 563, 10 |
| DG size (kVAr) | - | 486, 501, 185 | 549, 553, 5 | - | 11, 455, 455 | 460, 6, 174 | - | 307, 282, 65 | 307, 273, 5 |
| SC location | - | 3, 38, 28 | 24, 59, 53 | - | 15, 45, 39 | 67, 15, 2 | - | 14, 2, 29 | 2, 58, 36 |
| SC size (kVAr) | - | 200, 500, 100 | 400, 300, 100 | - | 200, 300, 200 | 300, 200, 100 | - | 200, 500, 600 | 400, 200, 600 |
| EV location | - | 22, 28, 31, 50, 4 | 2, 49, 56, 61, 37 | - | 13, 37, 32, 24, 5 | 4, 7, 21, 67, 34 | - | 40, 48, 54, 67, 2 | 2, 29, 56, 68, 38 |
| Number of EV | - | 15, 34, 36, 14, 31 | 46, 10, 46, 10, 27 | - | 10, 10, 10, 10, 10 | 40, 50, 10, 10, 10 | - | 50, 45, 48, 10, 42 | 29, 36, 10, 10, 10 |
| Real power EV (kW) | - | 98, 221, 234, 91, 202 | 299, 65, 299, 65, 176 | - | 65, 65, 65, 65, 65 | 260, 325, 65, 65, 65 | - | 325, 292, 312, 65, 273 | 189, 234, 65, 65, 65 |
| Reactive power EV (kVAr) | - | 47, 107, 113, 44, 98 | 145, 31, 145, 31, 85 | - | 31, 31, 31, 31, 31 | 126, 157, 31, 31, 31 | - | 157, 142, 151, 31, 132 | 91, 113, 31, 31, 31 |
| S/S * active power (kW) | 4026.85 | 2263.77 | 2452.12 | 2972.43 | 1295.00 | 2324 | 1952.54 | 1826.62 | 1318.89 |
| S/S reactive power (kVAr) | 2796.25 | 743.41 | 805.66 | 2075.66 | 409.89 | 790 | 1370.59 | 601.84 | 533.26 |
| S/S power factor | 0.82 | 0.95 | 0.95 | 0.82 | 0.95 | 0.95 | 0.82 | 0.95 | 0.95 |
| Min. bus voltage (in p.u.) | 0.91 | 0.96 | 0.98 | 0.93 | 0.99 | 0.98 | 0.96 | 0.99 | 0.99 |
Disclaimer/Publisher’s Note: The statements, opinions and data contained in all publications are solely those of the individual author(s) and contributor(s) and not of MDPI and/or the editor(s). MDPI and/or the editor(s) disclaim responsibility for any injury to people or property resulting from any ideas, methods, instructions or products referred to in the content. |
© 2025 by the authors. Licensee MDPI, Basel, Switzerland. This article is an open access article distributed under the terms and conditions of the Creative Commons Attribution (CC BY) license (https://creativecommons.org/licenses/by/4.0/).
Share and Cite
Sahay, S.; Biswal, S.R.; Shankar, G.; Jha, A.V.; Gupta, D.K.; Samal, S.; Mazare, A.-G.; Bizon, N. Optimal Integration of New Technologies and Energy Sources into Radial Distribution Systems Using Fuzzy African Vulture Algorithm. Sustainability 2025, 17, 1654. https://doi.org/10.3390/su17041654
Sahay S, Biswal SR, Shankar G, Jha AV, Gupta DK, Samal S, Mazare A-G, Bizon N. Optimal Integration of New Technologies and Energy Sources into Radial Distribution Systems Using Fuzzy African Vulture Algorithm. Sustainability. 2025; 17(4):1654. https://doi.org/10.3390/su17041654
Chicago/Turabian StyleSahay, Sumeet, Saubhagya Ranjan Biswal, Gauri Shankar, Amitkumar V. Jha, Deepak Kumar Gupta, Sarita Samal, Alin-Gheorghita Mazare, and Nicu Bizon. 2025. "Optimal Integration of New Technologies and Energy Sources into Radial Distribution Systems Using Fuzzy African Vulture Algorithm" Sustainability 17, no. 4: 1654. https://doi.org/10.3390/su17041654
APA StyleSahay, S., Biswal, S. R., Shankar, G., Jha, A. V., Gupta, D. K., Samal, S., Mazare, A.-G., & Bizon, N. (2025). Optimal Integration of New Technologies and Energy Sources into Radial Distribution Systems Using Fuzzy African Vulture Algorithm. Sustainability, 17(4), 1654. https://doi.org/10.3390/su17041654

