Concept of the Development and Rehabilitation of Green Infrastructure for Territorial Communities of Ukraine
Abstract
1. Introduction
2. Materials and Methods
2.1. Theoretical Background
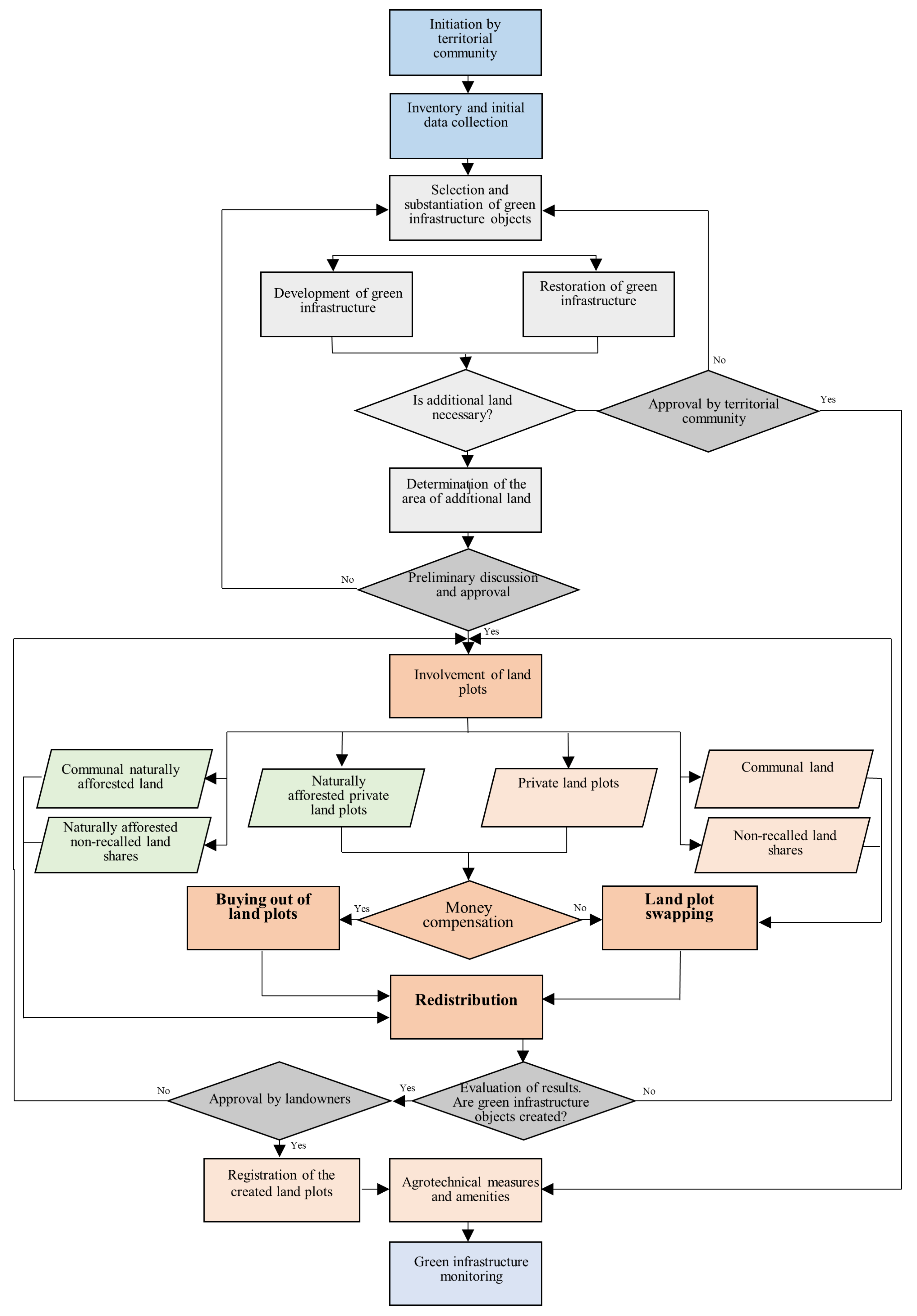
2.2. Algorithm of the Green Infrastructure Development by Territorial Communities
- The territorial community opens the procedure of development and restoration of green infrastructure.
- Examination of the territory for the evaluation of the current condition of land and green infrastructure. The preconditions for the development and restoration of green areas by the territorial communities of Ukraine should be singled out. Full inventory of lands and green areas should be carried out in accordance with the legislation of Ukraine.
- Based on the analysis, according to the main green land policies (Figure 1), the development or restoration of green infrastructure is substantiated. The following green infrastructure objects are selected:
- Objects, for the development of which some land should be allocated, for example, windbreaks on agricultural land, new parks in cities, and nature conservation territories, etc.
- Objects, for the development of which the allocation of additional land is not necessary, for example, green roofs, façade, and wall greening, etc.
- Objects, for the restoration of which some land should be allocated, for example, expanding the windbreak for better wind protection and increasing the width of a street for greening, etc.
- Objects, for the restoration of which the allocation of additional land is not necessary, i.e., existing objects, the greening of which should be improve by: planting the new and clearing the old trees and bushes, restoring the lawns, and soil rehabilitation, etc.
- The project’s review and approval is predefined by the need for land allocation. In the case that there is no need for additional land, the project is reviewed and approved by the local self-governing authorities like the city or village council. When the project is approved, the next stage is agrotechnical measures and improvements like tree and bush planting; development of lawns; weed control; plant protection from pests and diseases; preparation of soil for planting, soil maintenance, irrigation, nutrient application, covering, tree and bush pruning, crown shaping, and treatment of hollows; clearing of rivers and other water bodies from aggradations, deposits, and obstructions; clearing and bed degradation of canals and ponds; and the restoration of amelioration systems [39], etc.;
- 5.
- The area Sgi, necessary for the development or restoration of green infrastructure of the territorial community, is calculated. The area is determined based on the rules and regulations in effect (Table 1).
- 6.
- It is suggested to place the green infrastructure on the reallotted land. One of the most challenging stages is providing land plots for reallotment. These are land plots for sale, land plots owned by the territorial community, escheated inheritance, and non-recalled land shares [61,68]. The “land reserve” SR—the basis of reallotment—is formed with these lands. Also, naturally afforested agricultural land plots of private and communal ownership, as well as non-recalled land shares, are involved in the process of reallotment with the subsequent transferring these lands to forest land. Private naturally afforested land plots are the area Sgi.
- 7.
- Calculation, if the reserve area is sufficient for the placement of green infrastructure:
- 8.
- The multitude N of options, by which the reallotment can be carried out, is [64]
- 9.
- Private land plots involved in the project are bought out or swapped. There are three reallotment options for the owners of afforested land plots:
- Buying out of such land plots by the market price;
- Swapping for the equal non-afforested land plots;
- Swapping for the land plots for gardening.
- Swapping for the land plots for gardening:
- 10.
- Reallotment is carried out on the basis of sale and purchase or exchange agreements according to the legislation of Ukraine. Peer land plot exchange is envisaged [69].
- 11.
- The developed land reallotment plan is approved, the effectiveness of the project is evaluated. At the final stage, the reallotted land plots are registered in the State Land Cadastre of Ukraine.
- 12.
- Development of measures on green infrastructure monitoring and their implementation.
3. Results
3.1. Green Land Policies of Territorial Communities
- Volodymyra Duby local botanical natural monument, which is three oak trees. The total area is 0.03 ha.
- Dzvinkova Krynytsya local hydrological natural monument. The total area is 2.5 ha. It is a unique, historically significant spring, situated in Dzvinky ravine in Novy Petrivtsi village.
- Grabovyi Lis local landscape reserve with the area of 0.8 km2 is a natural territory, where animal and vegetal species that are rare and under the threat of extinction are conserved. Dzvinkova Krynytsya local hydrological natural monument and Volodymyra Duby local botanical natural monument are situated in the territory of the Grabovyi Lis local landscape reserve.
- Novopetrivskiy Geologichniy Rozriz local geological natural monument has an area of 20,000 m2. It is the exposed layers of Paleogene and Neogene rocks at the bank of the Kyiv Reservoir.
- Lisova Kazka Ravine reserve.
- Botanichna local botanical natural monument.
- Mezhyhiriya national park and garden art monument with the area of 1.4 km2.
3.2. Land Reallotment Method for the Development and Restoration of Green Areas
- Investigation of the territory and evaluation of prospects for the placement of green infrastructure. It was revealed that it is reasonable to keep the natural afforestation of agricultural land on the area of 1,064,617 m2, adjacent to forest land, and transfer it to forest land. There is a need for the development of a windbreak with the width of 15 m, development of a green sanitary protection zone around the cemetery, and development of a street network with green zones for the built-up areas.
- 2.
- Land plots for sale are involved into the reallotment. These are agricultural land plots are for commercial farming, private farming, gardening, and afforested land plots. These land plots are bought out at the market price.
- 3.
- The lands, owned by the Territorial Community, for example, roads and windbreaks, etc., are also involved in the reallotment.
- 4.
- 5.
- The “land reserve” SR is formed:
- 6.
- The reallotment of land plots of the project territory with the formation of compact agricultural land plots and forest land plots is carried out.
- 7.
4. Discussion
5. Conclusions
Author Contributions
Funding
Institutional Review Board Statement
Informed Consent Statement
Data Availability Statement
Acknowledgments
Conflicts of Interest
References
- About The Challenge. Available online: https://www.bonnchallenge.org/about (accessed on 13 May 2025).
- The Paris Agreement. Available online: https://unfccc.int/process-and-meetings/the-paris-agreement (accessed on 13 August 2025).
- The Convention on Biological Diversity. Available online: https://www.cbd.int/convention (accessed on 18 October 2025).
- Biodiversity strategy for 2030. Available online: https://environment.ec.europa.eu/strategy/biodiversity-strategy-2030_en (accessed on 12 August 2025).
- The 17 Goals. Available online: https://sdgs.un.org/ru/goals (accessed on 11 October 2025).
- Forest and Landscape Restoration. Available online: https://www.fao.org/sustainable-forest-management/toolbox/modules/forest-and-landscape-restoration/basic-knowledge/en/ (accessed on 14 September 2025).
- Ecosystem Restoration Playbook. Available online: https://www.decadeonrestoration.org/ecosystem-restoration-playbook (accessed on 29 September 2025).
- Temperton, V.; Buchmann, N.; Buisson, E.; Durigan, G.; Kazmierczak, L.; Perring, M.; Dechoum, M.; Veldman, J.; Overbeck, G. Step back from the forest and step up to the Bonn Challenge: How a broad ecological perspective can promote successful landscape restoration. Res. Ecol. 2019, 27, 705–719. [Google Scholar] [CrossRef]
- European Commission. Green Infrastructure (GI)—Enhancing Europe’s Natural Capital; Publications Office of the European Union: Luxembourg, 2013. [Google Scholar]
- European Commission. Building a Green Infrastructure for Europe; Publications Office of the European Union: Luxembourg, 2013; ISBN 9789279334283. [Google Scholar]
- Senes, G.; Lussana, G.; Ferrario, P.S.; Rovelli, R.; Pedrazzoli, A.; Corsini, D.; Fumagalli, N. How Land-Take Impacts the Provision of Ecosystem Services—The Case of the Province of Monza and Brianza (Italy). Land 2025, 14, 1700. [Google Scholar] [CrossRef]
- Kimic, K.; Ostrysz, K. Assessment of Blue and Green Infrastructure Solutions in Shaping Urban Public Spaces—Spatial and Functional, Environmental, and Social Aspects. Sustainability 2021, 13, 11041. [Google Scholar] [CrossRef]
- Monteiro, R.; Ferreira, J.C.; Antunes, P. Green Infrastructure Planning Principles: An Integrated Literature Review. Land 2020, 9, 525. [Google Scholar] [CrossRef]
- Bakolo, C.; Kayitete, L.; de Dieu Tuyizere, J.; Tomlinson, J.; Fawcett, J.; Figueroa Alfaro, R. Identification of optimal locations for green space initiatives through GIS-based multi-criteria analysis and the analytical hierarchy process. Environ. Syst. Res. 2024, 13, 46. [Google Scholar] [CrossRef]
- Muleta, T.N.; Knolmar, M. Green Stormwater Infrastructure (GSI) Performance Assessment for Climate Change Resilience in Storm Sewer Network. Water 2025, 17, 2510. [Google Scholar] [CrossRef]
- Li, L.; Van Eetvelde, V.; Cheng, X.; Uyttenhove, P. Assessing stormwater runoff reduction capacity of existing green infrastructure in the city of Ghent. Int. J. Sustain. Dev. World Ecol. 2020, 27, 749–761. [Google Scholar] [CrossRef]
- Liu, T.; Yang, Y.; Zhang, Y. Informal green spaces providing ecosystem services to solve the green space paradox. Urban Ecosyst. 2025, 28, 157. [Google Scholar] [CrossRef]
- Wang, X.; Hu, Q.; Zhang, R.; Sun, C.; Wang, M. Ecosystem Services in Urban Blue-Green Infrastructure: A Bibliometric Review. Water 2025, 17, 2273. [Google Scholar] [CrossRef]
- Ersoy Mirici, M. The Ecosystem Services and Green Infrastructure: A Systematic Review and the Gap of Economic Valuation. Sustainability 2022, 14, 517. [Google Scholar] [CrossRef]
- Matthews, T.; Lo, A.Y.; Byrne, J.A. Reconceptualizing Green Infrastructure for Climate Change Adaptation: Barriers to Adoption and Drivers for Uptake by Spatial Planners. Landsc. Urban Plan. 2015, 138, 155–163. [Google Scholar] [CrossRef]
- Király, É.; Illés, G.; Borovics, A. Green Infrastructure for Climate Change Mitigation: Assessment of Carbon Sequestration and Storage in the Urban Forests of Budapest, Hungary. Urban Sci. 2025, 9, 137. [Google Scholar] [CrossRef]
- Kim, G.; Coseo, P. Urban Park Systems to Support Sustainability: The Role of Urban Park Systems in Hot Arid Urban Climates. Forests 2018, 9, 439. [Google Scholar] [CrossRef]
- Murkin, K.; Shiode, N.; Shiode, S.; Kidd, D. Biodiversity and the Recreational Value of Green Infrastructure in England. Sustainability 2023, 15, 2915. [Google Scholar] [CrossRef]
- Hansen, R.; Mattes, A.; Meier, M.; Kurths, A. Reorienting urban green infrastructure planning towards biodiversity—Perspectives and ongoing debates from Germany. Urban For. Urban Green. 2023, 90, 128155. [Google Scholar] [CrossRef]
- Molné, F.; Donati, G.; Bolliger, J.; Fischer, M.; Maurer, M.; Bach, P. Supporting the planning of urban blue-green infrastructure for biodiversity: A multi-scale prioritisation framework. J. Environ. Manag. 2023, 342, 118069. [Google Scholar] [CrossRef]
- Salomaa, A.; Paloniemi, R.; Kotiaho, J.S.; Kettunen, M.; Apostolopoulou, E.; Cent, J. Can green infrastructure help to conserve biodiversity? Environ. Plan. C Politics Space 2016, 35, 265–288. [Google Scholar] [CrossRef]
- Sohn, W.; Bae, J.; Newman, G. Green infrastructure for coastal flood protection: The longitudinal impacts of green infrastructure patterns on flood damage. Appl. Geogr. 2021, 135, 102565. [Google Scholar] [CrossRef]
- leBrasseur, R. Citizen Sensing within Urban Greenspaces: Exploring Human Wellbeing Interactions in Deprived Communities of Glasgow. Land 2023, 12, 1391. [Google Scholar] [CrossRef]
- Skokanova, H.; Netopil, P.; Havlíček, M.; Šarapatka, B. The role of traditional agricultural landscape structures in changes to green infrastructure connectivity. Agric. Ecosyst. Environ. 2020, 302, 107071. [Google Scholar] [CrossRef]
- Cook, L.M.; Good, K.D.; Moretti, M.; Kremer, P.; Wadzuk, B.; Traver, R.; Smith, V. Towards the intentional multifunctionality of urban green infrastructure: A paradox of choice? npj Urban Sustain. 2024, 4, 12. [Google Scholar] [CrossRef]
- Mertens, E.; Stiles, R.; Karadeniz, N. Green May Be Nice, but Infrastructure Is Necessary. Land 2022, 11, 89. [Google Scholar] [CrossRef]
- Kazak, J.K.; Chruściński, J.; Szewrański, S. The Development of a Novel Decision Support System for the Location of Green Infrastructure for Stormwater Management. Sustainability 2018, 10, 4388. [Google Scholar] [CrossRef]
- Ruiz-Apilánez, B.; Pilla, F. The CUGA Method: A Reliable Framework for Identifying Public Urban Green Spaces in Metropolitan Regions. Land 2025, 14, 1751. [Google Scholar] [CrossRef]
- Honeck, E.; Moilanen, A.; Guinaudeau, B.; Wyler, N.; Schlaepfer, M.A.; Martin, P.; Sanguet, A.; Urbina, L.; von Arx, B.; Massy, J.; et al. Implementing Green Infrastructure for the Spatial Planning of Peri-Urban Areas in Geneva, Switzerland. Sustainability 2020, 12, 1387. [Google Scholar] [CrossRef]
- Kwilinski, A.; Lyulyov, O.; Pimonenko, T. The Effects of Urbanisation on Green Growth within Sustainable Development Goals. Land 2023, 12, 511. [Google Scholar] [CrossRef]
- Khalaim, O.; Zabarna, O.; Kazantsev, T.; Panas, I.; Polishchuk, O. Urban Green Infrastructure Inventory as a Key Prerequisite to Sustainable Cities in Ukraine under Extreme Heat Events. Sustainability 2021, 13, 2470. [Google Scholar] [CrossRef]
- Semenenko, O.; Ovanesian, R.; Dobrovolskyi, U.; Cherep, V.; Tsarynnyk, V. Degradation and restoration of forest ecosystems in the context of war: Environmental and economic challenges to Ukrainian national security. Ukr. J. For. Wood Sci. 2025, 16, 167–191. [Google Scholar] [CrossRef]
- Verkhovna Rada of Ukraine. On Environmental Protection; The Official Bulletin of the Verkhovna Rada: 1991; Volume 41.
- Ministry of Construction, Architecture, Housing and Communal Services of Ukraine. On approval of the Rules for the Maintenance of Green Spaces in Populated Areas of Ukraine; Official newsletter of Ukraine: 2006; Volume 31.
- Verkhovna Rada of Ukraine. On Settlement Improvement; The Official Bulletin of the Verkhovna Rada: 2005; Volume 49.
- Verkhovna Rada of Ukraine. On the Ratification of the Convention on Biological Diversity; The Official Bulletin of the Verkhovna Rada: 1994; Volume 49.
- Verkhovna Rada of Ukraine. On the Ratification of the European Landscape Convention; The Official Bulletin of the Verkhovna Rada: 2005; Volume 51.
- Verkhovna Rada of Ukraine. On the Ratification of the Framework Convention on the Protection and Sustainable Development of the Carpathians; The Official Bulletin of the Verkhovna Rada: 2004; Volume 32.
- On the Ratification of the Convention for the Protection of the Architectural Heritage of Europe. Available online: https://zakon.rada.gov.ua/laws/show/165-16#Text (accessed on 21 September 2025).
- Convention on the Conservation of European Wild Flora and Fauna and Natural Habitats. Available online: https://zakon.rada.gov.ua/laws/show/995_032#Text (accessed on 28 August 2025).
- Harrington, E.; Hsu, D. Roles for government and other sectors in the governance of green infrastructure in the U.S. Environ. Sci. Policy 2018, 88, 104–115. [Google Scholar] [CrossRef]
- Thiagarajan, M.; Newman, G.; Zandt, S.V. The Projected Impact of a Neighborhood-Scaled Green-Infrastructure Retrofit. Sustainability 2018, 10, 3665. [Google Scholar] [CrossRef]
- State Statistics Service of Ukraine. Available online: http://www.ukrcensus.gov.ua/eng/ (accessed on 28 November 2025).
- Decentralization. Available online: https://decentralization.ua/library?library_category=&library_source=&library_theme=&library_type=12&year=&library_name= (accessed on 29 October 2025).
- State Forest Resources Agency of Ukraine. Available online: https://forest.gov.ua/ (accessed on 26 September 2025).
- Information on Forestry in Ukraine. Available online: https://komekolog.rada.gov.ua/uploads/documents/36973.pdf (accessed on 24 August 2025).
- Ministry of Environmental Protection and Natural Resources of Ukraine. Available online: https://mepr.gov.ua/news/37489.html (accessed on 2 September 2024).
- Verkhovna Rada of Ukraine. On the Key Principles (Strategy) of the State Environmental Policy of Ukraine for the Period till 2030; The Official Bulletin of the Verkhovna Rada: 2019; Volume 16.
- Burdon, F.J.; Ramberg, E.; Sargac, J.; Forio, M.A.E.; de Saeyer, N.; Mutinova, P.T.; Moe, T.F.; Pavelescu, M.O.; Dinu, V.; Cazacu, C.; et al. Assessing the Benefits of Forested Riparian Zones: A Qualitative Index of Riparian Integrity Is Positively Associated with Ecological Status in European Streams. Water 2020, 12, 1178. [Google Scholar] [CrossRef]
- Verkhovna Rada of Ukraine. The Land Code of Ukraine; The Official Bulletin of the Verkhovna Rada: 2002; pp. 3–4.
- Ministry of Health of Ukraine. On approval of Amendments to the State Sanitary Rules for Planning and Development of Settlements; Official newsletter of Ukraine 2019; Volume 19.
- Zhang, L.; Liu, J.; Li, J.; Zuo, Y. The Functional Transformation of Green Belts: Research on Spatial Spillover of Recreational Services in Shanghai’s Ecological Park Belt. Buildings 2025, 15, 3076. [Google Scholar] [CrossRef]
- Nature Reserves. Available online: https://listwr.com/o3izox (accessed on 6 October 2025).
- Cazzolla Gatti, R.; Lobos, R.; Torresani, M.; Rocchini, D. An Early Warning System based on Machine Learning detects huge forest loss in Ukraine during the war. Glob. Ecol. Conserv. 2025, 58, e03427. [Google Scholar] [CrossRef]
- Prins, K. War in Ukraine, and extensive forest damage in central Europe: Supplementary challenges for forests and timber or the beginning of a new era? For. Policy Econ. 2022, 140, 102736. [Google Scholar] [CrossRef]
- Malashevskyi, M.; Kishchak, O.; Malashevska, O.; Kishchak, Y. Land Consolidation and Its Effects on Afforested Agricultural Land: A Case Study of Ukraine. Sustainability 2025, 17, 1517. [Google Scholar] [CrossRef]
- Cabinet of Ministers of Ukraine. On Amendments to the Procedure for Determining the Size and Boundaries of Water Protection Zones and the Regime of Economic Activity in Them; The Official Bulletin of the Verkhovna Rada: 1921; Volume 36.
- Verkhovna Rada of Ukraine. The Water Code of Ukraine; The Official Bulletin of the Verkhovna Rada: 1995; Volume 24.
- Cabinet of Ministers of Ukraine. Resolution on Approval of the Rules for the Maintenance and Preservation of Field Shelterbelts Located on Agricultural Lands; Official newsletter of Ukraine: 2020; Volume 62.
- Ministry of Regional Development, Construction, Housing and Communal Services of Ukraine. State Building Codes B.2.2-12:2019 Planning and Development of Territories; Information Bulletin: 2019; Volume 6.
- Ministry of Regional Development, Construction, Housing and Communal Services of Ukraine. Order on Approval of the Model Rules for the Improvement of the Territory of a Settlement; Official Newsletter of Ukraine: 2018, Volume 11.
- Verkhovna Rada of Ukraine. Law on the Nature Reserve Fund of Ukraine. The Official Bulletin of the Verkhovna Rada: 1992; Volume 34.
- Malashevskyi, M.; Malashevska, O. Land Consolidation Considering Natural Afforestation. Geomat. Environ. Eng. 2022, 16, 5–19. [Google Scholar] [CrossRef]
- Malashevskyi, M.; Malashevska, O. The Theory of Combinations for Land Plot Exchange Modelling in the Course of Land Consolidation. Geod. Cartogr. 2022, 48, 11–19. [Google Scholar] [CrossRef]
- Malashevskyi, M.; Malashevska, O. The swapping approach in the course of land consolidation: Case study of Ukraine. Geod. Cartogr. 2021, 47, 200–211. [Google Scholar] [CrossRef]
- State Committee of Ukraine for Land Resources. On Approval of the Procedure for Conducting Expert Monetary Valuation of Land Plots; Official Newsletter of Ukraine: 2003; Volume 22.
- Malashevskyi, M.; Bugaienko, O. The substantiation of urban habitats peer land exchange in Ukraine. Geod. Cartogr. 2016, 42, 53–57. [Google Scholar] [CrossRef][Green Version]
- Malashevskyi, M.; Malashevska, O. Advanced Method for Determining Land Plot’s Physical Surface. Geomat. Environ. Eng. 2024, 18, 73–96. [Google Scholar] [CrossRef]
- Ministry of Agrarian Policy and Food of Ukraine. On Approval of the Procedure for the Normative Monetary Valuation of Lands of Settlements; Official Newsletter of Ukraine: 2016, Volume 100.
- Development Strategy of Kyiv Region for 2021–2027. Available online: https://koda.gov.ua/wp-content/uploads/2025/03/strategiya-ko-2021-2027-nova-redakcziya-1.pdf (accessed on 14 September 2025).
- Community Development Strategy for 2025–2035. Available online: https://petrivtsi-rada.gov.ua/dokumenti_strategichnogo_planuvannya/strategiya_rozvitku_gromadi_na_2025_2035_roki (accessed on 26 September 2025).
- Emerald Network—General Viewer. Available online: https://emerald.eea.europa.eu/ (accessed on 15 September 2025).
- Regional Ecological Network Scheme in the Kyiv Region. Available online: https://pryroda.in.ua/kyiv-region/rehionalna-shema-ekolohichnoyi-merezhi-kyyivskoyi-oblasti/ (accessed on 26 August 2025).
- Composition of the Community. Available online: https://decentralization.ua/en/newgromada/4074/composition (accessed on 12 September 2025).
- Yukhnovskiy, V.; Polishchuk, O.; Lobchenko, G.; Khryk, V.; Levandovska, S. Aerodynamic properties of windbreaks of various designs formed by thinning in central Ukraine. Agrofor. Syst. 2021, 95, 855–865. [Google Scholar] [CrossRef]
- Ministry of Development of Communities and Territories of Ukraine. BN01:9814-0977-1467-7208. State Sanitary Rules and Regulations “Hygienic Requirements for the Arrangement and Maintenance of Cemeteries in Settlements of Ukraine” DSanPiN 2.2.2.028-99. Available online: https://e-construction.gov.ua/laws_detail/3019807326774232357?doc_type=2#:~:text=6.5%20 (accessed on 12 September 2025).
- Malashevskyi, M.; Kovalchuk, I.; Malashevska, O. Land Reallotment over the Course of the Development of a Rural Settlement in Ukraine. Geomat. Environ. Eng. 2021, 5, 115–127. [Google Scholar] [CrossRef]
- Matsler, M.; Meerow, S.; Mell, I.; Pavao-Zuckerman, M. A ‘green’ chameleon: Exploring the many disciplinary definitions, goals, and forms of “green infrastructure”. Landsc. Urban Plan. 2021, 214, 104145. [Google Scholar] [CrossRef]
- Sustainable Forest Management. Available online: https://www.fao.org/forestry/sfm/overview/ (accessed on 26 September 2025).
- Kowarik, I.; Hiller, A.; Planchuelo, G.; Seitz, B.; von der Lippe, M.; Buchholz, S. Emerging Urban Forests: Opportunities for Promoting the Wild Side of the Urban Green Infrastructure. Sustainability 2019, 11, 6318. [Google Scholar] [CrossRef]
- Wiryawan, I. Land Consolidation Process Based on Environmental Conservation and Urban Spatial Law. IOP Conf. Ser. Earth Environ. Sci. 2023, 1275, 012024. Available online: https://iopscience.iop.org/article/10.1088/1755-1315/1275/1/012024/pdf (accessed on 15 October 2025). [CrossRef]
- Demetriou, D.; Stillwell, J.; See, L. Land consolidation in Cyprus: Why is an integrated planning and decision support system required? Land Use Policy 2012, 29, 131–142. [Google Scholar] [CrossRef]
- Zhang, X.; Ye, Y. Advances in Land Consolidation and Land Ecology. Land 2024, 13, 1897. [Google Scholar] [CrossRef]
- Verkhovna Rada of Ukraine. On Alienation of Land Plots and Other Objects of Immovable Property Located on Them in Private Ownership for the Social Needs and on the Grounds of Social Necessity; The Official Bulletin of the Verkhovna Rada, 2010, Volume 1.
- Cegielska, K.; Kudas, D.; Różycka-Czas, R.; Salata, T.; Szylar, M. The analysis of Land cover macrostructure in the suburban area of Krakow. Geomat. Land Manag. Landsc. 2017, 2, 47–60. Available online: https://gll.urk.edu.pl/The-analysis-of-Land-cover-macrostructure-in-the-suburban-area-of-Krakow,196784,0,2.html (accessed on 12 October 2025).
- Halbac-Cotoara-Zamfir, C.; Halbac-Cotoara-Zamfir, R.; Kalantari, Z.; Ferreira, C.S. Evolution of Green Areas in Europe—A Comparison Between Three Urban Areas. Proceedings 2019, 30, 15. [Google Scholar] [CrossRef]
- Colsaet, A.; Laurans, Y.; Levrel, H. What drives land take and urban land expansion? A systematic review. Land Use Policy 2018, 79, 339–349. [Google Scholar] [CrossRef]
- Malashevskyi, M.; Kuzin, N.; Bugaenko, E.; Palamar, A.; Malanchuk, M.; Bugaienko, O. Algorithm for calculating the normative area of an industrial enterprise land plot. Geod. Cartogr. 2018, 44, 63–70. [Google Scholar] [CrossRef][Green Version]
- Openko, I.; Tykhenko, R.; Kuzmych, L.; Tykhenko, O.; Tsvyakh, O.; Rokochynskyi, A.; Volk, P.; Halecki, W. Economic Modeling of Shelterbelt Land Use on Agricultural Production in Ukraine. Land 2025, 14, 2236. [Google Scholar] [CrossRef]














| Green Infrastructure Object | Characteristics | Regulations, Which Predefine the Characteristics |
|---|---|---|
| Naturally afforested land plots | area, boundaries | According to the actual afforestation according to the methodology [61]. Satellite images and aerial photography results are used (currently there are restrictions in Ukraine). |
| Green areas of protective and sanitary protection zones | area, width | Order on Approval of the State Sanitary Rules for Planning and Development of Settlements [56]. Order On Approval of the Rules for Maintaining Green Spaces in Settlements of Ukraine [39]. |
| Water conservation belts | area, width | Order on Approval of the State Sanitary Rules for Planning and Development of Settlements [56]. Resolution on Approval of the Procedure for Determining the Size and Boundaries of Water Protection Zones and the Regime of Economic Activity in Them [62]. The Water Code of Ukraine [63]. |
| Windbreaks and erosion-preventing belts | area, width | Resolution On Approval of the Rules for the Maintenance and Preservation of Field Shelterbelts Located on Agricultural Lands [64]. |
| Green zones of settlements | area, boundaries | State Building Codes B.2.2-12:2019 Planning and Development of Territories [65]. Order on Approval of the Model Rules for the Improvement of the Territory of a Settlement [66]. Order on Approval of the State Sanitary Rules for Planning and Development of Settlements [56]. |
| Recreational territories Nature conservation territories | area, boundaries | The Land Code of Ukraine [55] State Building Codes B.2.2-12:2019 Planning and Development of Territories [65]. Law on the Nature Reserve Fund of Ukraine [67] |
| SP, m2 | VBA, UAH/1000 m2 | Kka | Kra | Kpla | Kfa | Kha | Ksa | Sa, m2 | Vr, UAH | Kkp | Krp | Kplp | Kfp | Khp | Ksp |
|---|---|---|---|---|---|---|---|---|---|---|---|---|---|---|---|
| 8783 | 9872.56 | 0.95 | 1 | 0.95 | 1.08 | 1 | 1 | 9529 | 1192.00 | 1 | 1 | 1 | 0.92 | 1 | 1 |
| 9254 | 9872.56 | 1 | 1 | 0.95 | 1.08 | 1 | 1 | 977 | 1304.00 | 1 | 1 | 1 | 1 | 1 | 1 |
| 2887 | 9872.56 | 0.9 | 1 | 0.95 | 1.08 | 1 | 1.1 | 3354 | 760.00 | 1 | 1 | 0.95 | 0.92 | 0.95 | 1.1 |
| 8071 | 9872.56 | 0.9 | 1 | 0.95 | 0.92 | 1 | 1 | 10,881 | 880.00 | 1 | 1 | 1 | 1 | 0.95 | 1 |
| 8739 | 9872.56 | 1 | 1 | 1 | 1.08 | 1 | 1 | 977 | 2480.00 | 1 | 1 | 1 | 0.92 | 1 | 1 |
| SP, m2 | VBA, UAH/1000 m2 | Kka | Kra | Kpla | Kfa | Kha | Ksa | Sa, m2 | Vr, UAH | VBG, UAH/1000 m2 | Kkg | Krg | Kplg | Kfg | Khg | Ksg |
|---|---|---|---|---|---|---|---|---|---|---|---|---|---|---|---|---|
| 5639 | 9872.56 | 1 | 1 | 0.95 | 0.88 | 1 | 1 | 10,589 | 1224.00 | 15,917.43 | 1 | 1 | 1 | 0.96 | 1 | 1 |
| 2905 | 9872.56 | 0.95 | 1 | 1 | 1.08 | 1 | 1 | 4886 | 656.00 | 15,917.43 | 1 | 1 | 1 | 0.96 | 1 | 1.1 |
Disclaimer/Publisher’s Note: The statements, opinions and data contained in all publications are solely those of the individual author(s) and contributor(s) and not of MDPI and/or the editor(s). MDPI and/or the editor(s) disclaim responsibility for any injury to people or property resulting from any ideas, methods, instructions or products referred to in the content. |
© 2025 by the authors. Licensee MDPI, Basel, Switzerland. This article is an open access article distributed under the terms and conditions of the Creative Commons Attribution (CC BY) license (https://creativecommons.org/licenses/by/4.0/).
Share and Cite
Malashevskyi, M.; Malashevska, O. Concept of the Development and Rehabilitation of Green Infrastructure for Territorial Communities of Ukraine. Sustainability 2025, 17, 11106. https://doi.org/10.3390/su172411106
Malashevskyi M, Malashevska O. Concept of the Development and Rehabilitation of Green Infrastructure for Territorial Communities of Ukraine. Sustainability. 2025; 17(24):11106. https://doi.org/10.3390/su172411106
Chicago/Turabian StyleMalashevskyi, Mykola, and Olena Malashevska. 2025. "Concept of the Development and Rehabilitation of Green Infrastructure for Territorial Communities of Ukraine" Sustainability 17, no. 24: 11106. https://doi.org/10.3390/su172411106
APA StyleMalashevskyi, M., & Malashevska, O. (2025). Concept of the Development and Rehabilitation of Green Infrastructure for Territorial Communities of Ukraine. Sustainability, 17(24), 11106. https://doi.org/10.3390/su172411106

