Motivational, Sociodemographic, and Housing-Related Determinants of Smart Technology Adoption in German Households †
Abstract
1. Introduction
1.1. Description of Investigated STs
1.2. Motivation and Objectives of the Study
2. Theoretical Background and Literature Review
2.1. Technology Acceptance Models
2.2. Motivational and Demographic Influencing Factors
2.2.1. Economic Motivation
2.2.2. Control- and Autonomy-Related Motivation
2.2.3. Ecological Motivation
2.2.4. Health- and Comfort-Related Motivation
2.2.5. Demographic Influencing Factors
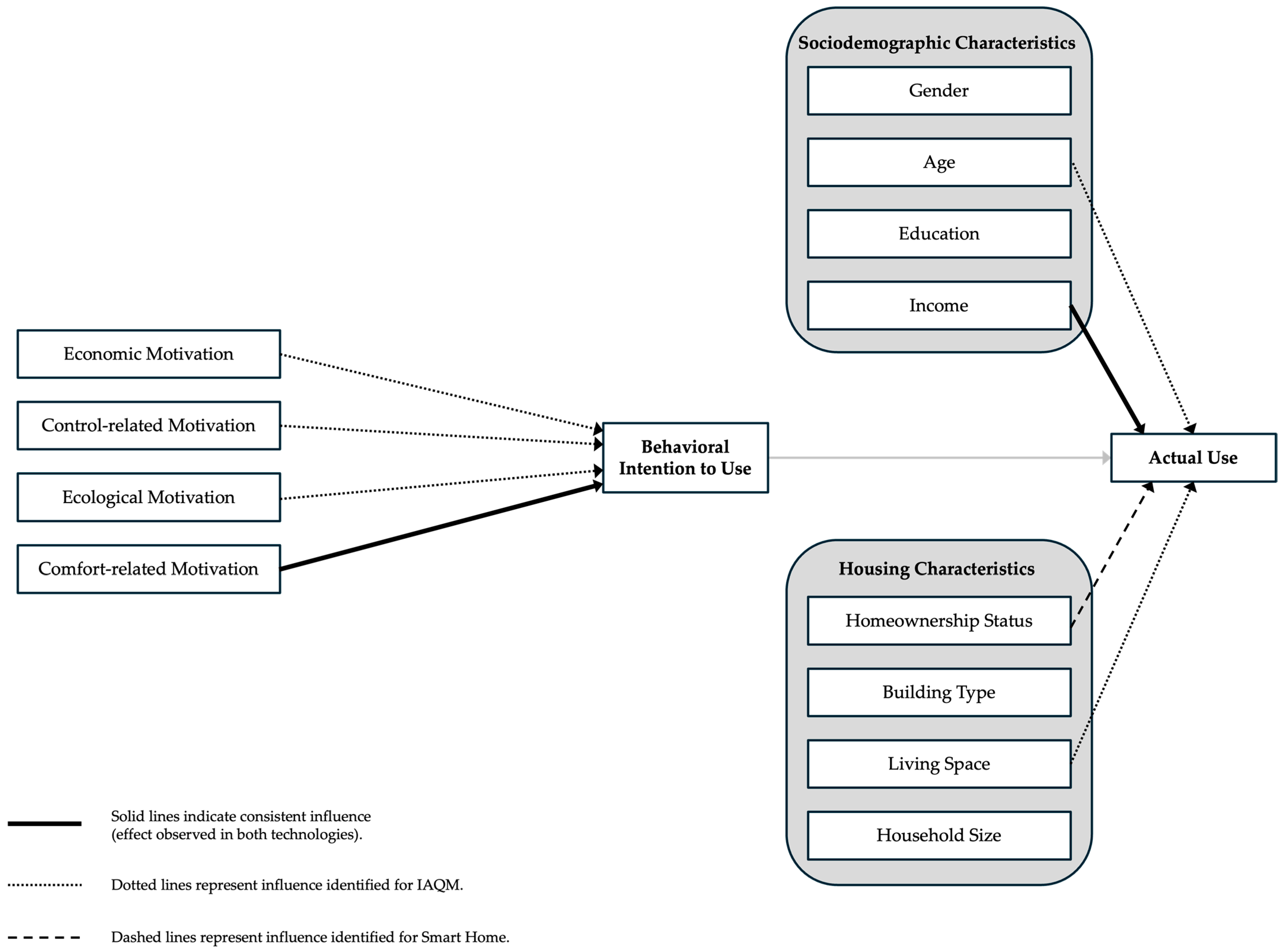
2.3. Conceptual Framework and Model Assumptions
- (1)
- Motivational factors (ecological, economic, control/autonomy, health/comfort) influence the behavioral intention to use STs.
- (2)
- Sociodemographic and housing-related factors exert direct effects on actual ST usage.
- (3)
- Sociodemographic and housing-related factors influence motivation, which indirectly influences behavioral intention and usage.
3. Materials and Methods
3.1. Survey Design and Data Collection
3.2. Data Analysis
3.3. Background of the Sample
4. Results
4.1. Influence of Motivational Factors on Behavioral Intention
- (1)
- Reducing energy costs (economic motivation),
- (2)
- Controlling energy consumption (control-related motivation),
- (3)
- Saving energy (ecological motivation), and
- (4)
- Enhancing residental comfort (comfort-related motivation).
4.2. Influence of Sociodemographic and Housing Factors on Usage
4.2.1. Energy Monitoring
4.2.2. Indoor Air Quality Monitoring (IAQM)
4.2.3. Smart Home
4.2.4. Home Energy Management System (HEMS)
4.3. Influence of Sociodemographic and Housing-Related Factors on Motivational Dimensions
5. Discussion
5.1. Motives for Adoption and Acceptance
- (1)
- Economic and ecological motivations are closely interrelated and often occur simultaneously, implying that energy savings are primarily interpreted through their economic benefits.
- (2)
- The comparison of mean values demonstrates that control over energy consumption, primarily for economic reasons, and the enhancement of residential comfort are central drivers of the behavioral intention to use STs. Consequently, the adoption of such systems is motivated less by purely ecological reasoning and more by pragmatic utility aspects such as cost efficiency, control, and comfort.
5.2. Influence of Sociodemographic and Housing Characteristics on Usage
5.3. Influence of Sociodemographic and Housing Characteristics on Motivational Dimension
5.4. Identification of Adoption Patterns of STs
5.5. Limitations and Implications for Future Research
6. Conclusions
6.1. Theoretical Implications
6.2. Practical Implications
Author Contributions
Funding
Institutional Review Board Statement
Informed Consent Statement
Data Availability Statement
Acknowledgments
Conflicts of Interest
Abbreviations
| HEMS | Home energy management system |
| IAQM | Indoor air quality monitoring |
| ST | Smart Technology |
| TAM | Technology Acceptance Model |
| UTAUT | Unified Theory of Acceptance and Use of Technology |
| UTAUT2 | Unified Theory of Acceptance and Use of Technology 2 |
| VIF | Variance Inflation Factor |
References
- Bundesministerium für Wirtschaft und Klimaschutz (BWMK). Energieeffizienz in Zahlen. Available online: https://www.bundeswirtschaftsministerium.de/Redaktion/DE/Publikationen/Energie/energieeffizienz-in-zahlen-2022.pdf?__blob=publicationFile&v=7 (accessed on 31 July 2025).
- Brounen, D.; Kok, N.; Quigley, J.M. Energy literacy, awareness, and conservation behavior of residential households. Energy Econ. 2013, 38, 42–50. [Google Scholar] [CrossRef]
- Allcott, H.; Rogers, T. The short-run and long-run effects of behavioral interventions: Experimental evidence from energy conservation. Am. Econ. Rev. 2014, 104, 3003–3037. [Google Scholar] [CrossRef]
- Venturi, E.; Ochs, F.; Dermentzis, G. Identifying the influence of user behaviour on building energy consumption based on model-based analysis of in-situ monitoring data. J. Build. Eng. 2023, 64, 105717. [Google Scholar] [CrossRef]
- Froehlich, J.; Findlater, L.; Landay, J. The design of eco-feedback technology. In Proceedings of the SIGCHI Conference on Human Factors in Computing Systems, Atlanta, GA, USA, 10–15 April 2010. [Google Scholar]
- García, Ó.; Prieto, J.; Alonso, R.; Corchado, J. A Framework to Improve Energy Efficient Behaviour at Home through Activity and Context Monitoring. Sensors 2017, 17, 1749. [Google Scholar] [CrossRef]
- Iweka, O.; Liu, S.; Shukla, A.; Yan, D. Energy and behaviour at home: A review of intervention methods and practices. Energy Res. Soc. Sci. 2019, 57, 101238. [Google Scholar] [CrossRef]
- Buckman, A.; Mayfield, M.; Beck, S. What is a Smart Building? Smart Sustain. Built Environ. 2014, 3, 92–109. [Google Scholar] [CrossRef]
- Asif, M.; Naeem, G.; Khalid, M. Digitalization for sustainable buildings: Technologies, applications, potential, and challenges. J. Clean. Prod. 2024, 450, 141814. [Google Scholar] [CrossRef]
- Helfert, M.; Schraml, P. Leitfaden: Monitoring von Energieeffizienzmaßnahmen; Instituts für Produktionsmanagement, Technologie und Werkzeugmaschinen (PTW), Technischen Universität Darmstadt: Darmstadt, Germany, 2023. [Google Scholar]
- Wosnitza, F.; Hilgers, H.G. Energie-Monitoring und Gebäude-Automation. In Energieeffizienz und Energiemanagement; Springer Nature: Durham, NC, USA, 2012; pp. 481–507. [Google Scholar]
- Knirsch, A. Monitoring sichert den Planungserfolg—Energetische Ziele und Nutzerkomfort optimieren. Dtsch. Bauz. (DBZ). 2014. Available online: https://www.dbz.de/artikel/dbz_Monitoring_sichert_den_Planungserfolg_Energetische_Ziele_und-2024971.html (accessed on 30 August 2025).
- Schütze, A.; Sauerwald, T. Indoor air quality monitoring. In Advanced Nanomaterials for Inexpensive Gas Microsensors: Synthesis, Integration and Applications; Elsevier: Amsterdam, The Netherlands, 2020; pp. 209–234. [Google Scholar] [CrossRef]
- Bundesministerium für Sicherheit in der Informationstechnik (BSI). Smarthome—Den Wohnraum Sicher Vernetzen. Available online: https://www.bsi.bund.de/DE/Themen/Verbraucherinnen-und-Verbraucher/Informationen-und-Empfehlungen/Internet-der-Dinge-Smart-leben/Smart-Home/smart-home_node.html (accessed on 31 July 2025).
- Schiefer, M. Smart Home Definition and Security Threats. In Proceedings of the 2015 Ninth International Conference on IT Security Incident Management & IT Forensics, Magdeburg, Germany, 18–20 May 2015; pp. 114–118. [Google Scholar]
- Mahapatra, B.; Nayyar, A. Home energy management system (HEMS): Concept, architecture, infrastructure, challenges and energy management schemes. Energy Syst. 2019, 13, 643–669. [Google Scholar] [CrossRef]
- Rehm, T.W.; Schneiders, T.; Strohm, C.; Deimel, M. Smart Home Field Test—Investigation of Heating Energy Savings in Residential Buildings. In Proceedings of the 7th International Energy and Sustainability Conference (IESC), Cologne, Germany, 17–18 May 2018. [Google Scholar]
- Knayer, T.; Kryvinska, N. An analysis of smart meter technologies for efficient energy management in households and organizations. Energy Rep. 2022, 8, 4022–4040. [Google Scholar] [CrossRef]
- Adams, J.N.; Bélafi, Z.D.; Horváth, M.; Kocsis, J.B.; Csoknyai, T. How Smart Meter Data Analysis Can Support Understanding the Impact of Occupant Behavior on Building Energy Performance: A Comprehensive Review. Energies 2021, 14, 2502. [Google Scholar] [CrossRef]
- Fleiß, E.; Hatzl, S.; Rauscher, J. Smart energy technology: A survey of adoption by individuals and the enabling potential of the technologies. Technol. Soc. 2024, 76, 102409. [Google Scholar] [CrossRef]
- Große-Kreul, F. What will drive household adoption of smart energy? Insights from a consumer acceptance study in Germany. Util. Policy 2022, 75, 101333. [Google Scholar] [CrossRef]
- Paetz, A.-G.; Dütschke, E.; Fichtner, W. Smart Homes as a Means to Sustainable Energy Consumption: A Study of Consumer Perceptions. J. Consum. Policy 2011, 35, 23–41. [Google Scholar] [CrossRef]
- Wunderlich, P.; Kranz, J.; Totzek, D.; Veit, D.; Picot, A. The Impact of Endogenous Motivations on Adoption of IT-Enabled Services. J. Serv. Res. 2013, 16, 356–371. [Google Scholar] [CrossRef]
- Perri, C.; Giglio, C.; Corvello, V. Smart users for smart technologies: Investigating the intention to adopt smart energy consumption behaviors. Technol. Forecast. Soc. Change 2020, 155, 119991. [Google Scholar] [CrossRef]
- Davis, F.D. Perceived Usefulness, Perceived Ease of Use, and User Acceptance of Information Technology. MIS Q. 1989, 13, 319–340. [Google Scholar] [CrossRef]
- Venkatesh, V.; Morris, M.G.; Davis, G.B.; Davis, F.D. User Acceptance of Information Technology: Toward a Unified View. MIS Q. 2003, 27, 425–478. [Google Scholar] [CrossRef]
- Venkatesh, V.; Thong, J.Y.; Xu, X. Consumer acceptance and use of information technology: Extending the unified theory of acceptance and use of technology. MIS Q. 2012, 36, 157–178. [Google Scholar] [CrossRef]
- Kranz, J.; Picot, A. Is It Money Or The Environment? An Empirical Analysis of Factors Influencing Consumers’ Intention to Adopt the Smart Metering Technology. In Proceedings of the 18th Americas Conference on Information Systems (AMCIS), Seattle, WA, USA, 9–11 August 2012. [Google Scholar]
- Berger, S.; Ebeling, F.; Feldhaus, C.; Löschel, A.; Wyss, A.M. What motivates smart meter adoption? Evidence from an experimental advertising campaign in Germany. Energy Res. Soc. Sci. 2022, 85, 102357. [Google Scholar] [CrossRef]
- Wunderlich, P.; Veit, D.J.; Sarker, S. Adoption of Sustainable Technologies: A Mixed-Methods Study of German Households. MIS Q. 2019, 43, 673–691. [Google Scholar] [CrossRef]
- Pohl, J.; Frick, V.; Finkbeiner, M.; Santarius, T. Assessing the environmental performance of ICT-based services: Does user behaviour make all the difference? Sustain. Prod. Consum. 2022, 31, 828–838. [Google Scholar] [CrossRef]
- Gross, C.; Siepermann, M.; Lackes, R. The Acceptance of Smart Home Technology. In Proceedings of the 19th International Conference on Business Informatics Research, BIR 2020, Vienna, Austria, 21–23 September 2020. [Google Scholar]
- Hubert, M.; Blut, M.; Brock, C.; Zhang, R.W.; Koch, V.; Riedl, R. The influence of acceptance and adoption drivers on smart home usage. Eur. J. Mark. 2019, 53, 1073–1098. [Google Scholar] [CrossRef]
- Gaul, S.; Ziefle, M. Smart Home Technologies: Insights into Generation-Specific Acceptance Motives. In Proceedings of the 5th Symposium of the Workgroup Human-Computer Interaction and Usability Engineering of the Austrian Computer Society (USAB), Linz, Austria, 9–10 November 2009; pp. 312–332. [Google Scholar]
- Paetz, A.-G.; Becker, B.; Fichtner, W.; Schmeck, H. Shifting Electricity Demand with Smart Home Technologies—An Experimental Study on User Acceptance. In Proceedings of the 30th USAEE/IAEE North American Conference, Washington, DC, USA, 9–12 October 2011. [Google Scholar]
- Schomakers, E.-M.; Ziefle, M. Privacy vs. Security: Trade-Offs in the Acceptance of Smart Technologies for Aging-in-Place. Int. J. Hum.–Comput. Interact. 2022, 39, 1043–1058. [Google Scholar] [CrossRef]
- Wissenschaftliche Begleitforschung Energiewendebauen, Modul 2. Nutzendenverhalten–Einflussfaktoren und Einflussnahme auf die Gebäudeenergieperformance. Querauswertung der Projekte der Förderinitiative. 2024. Available online: https://www.energieforschung.de/lw_resource/datapool/systemfiles/elements/files/3b1032c5-81c9-11f0-bae8-fa163e7d9971/current/document/Auswertung_Nutzendenverhalten.pdf (accessed on 31 July 2025).
- Shamon, H.; Rehm, T.; Helgeson, B.; Große-Kreul, F.; Gleue, M.; Paukstadt, U.; Aniello, G.; Schneiders, T.; Frings, C.; Reichmann, A.; et al. Smart Energy in Haushalten: Technologien, Geschäftsmodelle, Akzeptanz und Wirtschaftlichkeit; Forschungszentrum Jülich GmbH: Jülich, Germany, 2021. [Google Scholar]
- Kowalski, J.; Matusiak, B.E. End users’ motivations as a key for the adoption of the home energy management system. Int. J. Manag. Econ. 2019, 55, 13–24. [Google Scholar] [CrossRef]
- Gimpel, H.; Graf, V.; Graf-Drasch, V. A comprehensive model for individuals’ acceptance of smart energy technology—A meta-analysis. Energy Policy 2020, 138, 111196. [Google Scholar] [CrossRef]
- SmartQuart. Available online: https://smartquart.energy (accessed on 30 August 2025).
- Energiewendebauen. Reallabor der Energiewende—SmartQuart: Energiewende im Quartiersmaßstab. Available online: https://www.energiewendebauen.de/projekt/smartquart-energiewende-im-quartiersmassstab (accessed on 30 August 2025).
- Leiner, D.J. SoSci Survey, Version 3.3.19. computer software. SoSci Survey GmBH: Munich, Germany, 2021.
- Streiner, D.L. Starting at the beginning: An introduction to coefficient alpha and internal consistency. J. Pers. Assess. 2003, 80, 99–103. [Google Scholar] [CrossRef]
- Field, A. Discovering Statistics Using IBM SPSS Statistics; Sage Publications Limited: Thousand Oaks, CA, USA, 2024. [Google Scholar]
- Backhaus, K.; Erichson, B.; Gensler, S.; Weiber, R.; Weiber, T. Multivariate Analysemethoden: Eine anwendungsorientierte Einführung, 17th ed.; Springer Gabler: Berlin/Heidelberg, Germany, 2023. [Google Scholar]
- von Wittenhorst zu Sonsfeld, L.; Beusker, E. Untersuchung zur Akzeptanz und Nutzung von Energie—Und Komfortmonitoringsystemen in privaten Haushalten. In Proceedings of the 36th Forum Bauinformatik 2025, Aachen, Germany, 24–26 September 2025. [Google Scholar]



| Variable | n | Valid (%) | ||
|---|---|---|---|---|
| Sociodemographic characteristics | Gender | Male | 205 | 74.5% |
| Female | 70 | 25.5% | ||
| Total | 275 | 100.0% | ||
| Age | <34 years | 83 | 29.5% | |
| 35–49 years | 68 | 24.2% | ||
| 50–65 years | 100 | 35.6% | ||
| >65 years | 30 | 10.7% | ||
| Total | 281 | 100.0% | ||
| Highest Educational Qualification | Secondary school certificate | 17 | 6.0% | |
| Vocational training | 23 | 8.2% | ||
| University entrance qualification | 50 | 17.8% | ||
| University degree | 191 | 68.0% | ||
| Total | 281 | 100.0% | ||
| Annual Household Income | <25,000 euros | 41 | 16.4% | |
| 25,000–50,000 euros | 60 | 24.0% | ||
| 50,000–75,000 euros | 72 | 28.8% | ||
| 75,000–100,000 euros | 42 | 16.8% | ||
| >100,000 euros | 35 | 14.0% | ||
| Total | 250 | 100.0% | ||
| Housing characteristics | Homeownership Status | Homeowner | 108 | 52.4% |
| Tenant | 98 | 47.6% | ||
| Total | 206 | 100.0% | ||
| Building Type | Detached single-family home | 45 | 21.7% | |
| Row house (townhouse) | 26 | 12.6% | ||
| Semi-detached/two-family house | 22 | 10.6% | ||
| Apartment in multi-family building | 114 | 55.1% | ||
| Total | 207 | 100.0% | ||
| Living Space | <50 m2 | 30 | 15.0% | |
| 50–100 m2 | 78 | 39.0% | ||
| 101–150 m2 | 59 | 29.5% | ||
| 151–200 m2 | 24 | 12.0% | ||
| >200 m2 | 9 | 4.5% | ||
| Total | 200 | 100.0% | ||
| Household Size | 1 person | 58 | 21.1% | |
| 2 persons | 113 | 41.1% | ||
| 3–5 persons | 97 | 35.3% | ||
| >5 persons | 7 | 2.5% | ||
| Total | 275 | 100.0% | ||
| Adoption of STs | Energy Monitoring | Yes | 128 | 45.6% |
| No | 153 | 54.4% | ||
| Total | 281 | 100.0% | ||
| IAQM | Yes | 71 | 25.0% | |
| No | 213 | 75.0% | ||
| Total | 284 | 100.0% | ||
| Smart Home | Yes | 82 | 28.9% | |
| No | 202 | 71.1% | ||
| Total | 284 | 100.0% | ||
| HEMS | Yes | 107 | 37.9% | |
| No | 175 | 62.1% | ||
| Total | 282 | 100.0% |
| Smart Technology | Cronbach’s α |
|---|---|
| Energy monitoring | 0.878 |
| IAQM | 0.785 |
| Smart Home | 0.815 |
| HEMS | 0.722 |
| Motivational Factors | Energy Monitoring | IAQM | Smart Home | HEMS | ||||||||
|---|---|---|---|---|---|---|---|---|---|---|---|---|
| Mean | n | SD | Mean | n | SD | Mean | n | SD | Mean | n | SD | |
| Reducing energy costs | 3.10 | 115 | 1.046 | 2.99 | 69 | 0.833 | 2.62 | 78 | 1.084 | 3.46 | 103 | 0.751 |
| Controlling energy consumption | 3.23 | 120 | 0.991 | 2.88 | 69 | 0.932 | 2.51 | 79 | 1.073 | 3.29 | 103 | 0.800 |
| Saving energy | 3.06 | 117 | 1.028 | 2.94 | 70 | 0.931 | 2.65 | 79 | 1.075 | 3.48 | 103 | 0.669 |
| Enhancing residential comfort | 2.40 | 114 | 1.070 | 3.38 | 69 | 0.730 | 3.47 | 81 | 0.672 | 3.02 | 102 | 0.944 |
| Predictor | Tolerance | VIF | |
|---|---|---|---|
| Gender | Gender (1 = female) | 0.739 | 1.353 |
| Age | <34 years (Ref) | - | - |
| 35–49 years | 0.506 | 1.974 | |
| 50–65 years | 0.390 | 2.562 | |
| >65 years | 0.568 | 1.759 | |
| Education | Secondary school certificate (Ref) | - | - |
| Vocational training | 0.503 | 1.987 | |
| University entrance qualification | 0.381 | 2.623 | |
| University degree | 0.333 | 3.001 | |
| Income | <25,000 euros (Ref) | - | - |
| 25,000–50,000 euros | 0.374 | 2.677 | |
| 50,000–75,000 euros | 0.376 | 2.663 | |
| 75,000–100,000 euros | 0.395 | 2.531 | |
| >100,000 euros | 0.421 | 2.376 | |
| Homeownership status | Homeownership status (1 = tenant) | 0.249 | 4.008 |
| Building Type | Detached single-family home (Ref) | - | - |
| Row house (townhouse) | 0.685 | 1.460 | |
| Semi-detached/two-family house | 0.628 | 1.594 | |
| Apartment in multi-family building | 0.279 | 3.583 | |
| Living space | <50 m2 | - | - |
| 50–100 m2 | 0.225 | 4.453 | |
| 101–150 m2 | 0.134 | 7.464 | |
| 151–200 m2 | 0.240 | 4.172 | |
| >200 m2 | 0.310 | 3.222 | |
| Household size | 1 person (Ref) | - | - |
| 2 persons | 0.340 | 2.943 | |
| 3–5 persons | 0.353 | 2.834 | |
| >5 persons | 0.720 | 1.388 |
| Predictor | B | SE | Wald | df | Sig. | Exp (B) | |
|---|---|---|---|---|---|---|---|
| Sociodemographic Factors | |||||||
| Gender | Gender (1 = female) | −0.007 | 0.451 | 0.000 | 1 | 0.988 | 0.993 |
| Age | <34 years (Ref) | 0.655 | 3 | 0.884 | |||
| 35–49 years | −0.016 | 0.627 | 0.001 | 1 | 0.979 | 0.984 | |
| 50–65 years | 0.271 | 0.559 | 0.236 | 1 | 0.627 | 1.312 | |
| >65 years | 0.470 | 0.719 | 0.427 | 1 | 0.513 | 1.600 | |
| Education | Secondary school certificate (Ref) | 4.186 | 3 | 0.242 | |||
| Vocational training | −1.789 | 1.061 | 2.841 | 1 | 0.092 | 0.167 | |
| University entrance qualification | −1.856 | 0.978 | 3.599 | 1 | 0.058 | 0.156 | |
| University degree | −1.838 | 0.908 | 4.098 | 1 | 0.043 * | 0.159 | |
| Income | <25,000 euros (Ref) | 6.019 | 4 | 0.198 | |||
| 25,000–50,000 euros | −0.402 | 0.621 | 0.418 | 1 | 0.518 | 0.669 | |
| 50,000–75,000 euros | −0.248 | 0.599 | 0.172 | 1 | 0.678 | 0.780 | |
| 75,000–100,000 euros | −0.080 | 0.706 | 0.013 | 1 | 0.910 | 0.923 | |
| >100,000 euros | 1.829 | 1.000 | 3.346 | 1 | 0.067 | 6.230 | |
| Housing Factors | |||||||
| Homeowner-ship status | Homeownership status (1 = tenant) | −0.238 | 0.685 | 0.120 | 1 | 0.729 | 0.788 |
| Building Type | Detached single-family home (Ref) | 4.810 | 3 | 0.186 | |||
| Row house (townhouse) | −1.493 | 0.709 | 4.434 | 1 | 0.035 * | 0.225 | |
| Semi-detached/two-family house | −0.607 | 0.686 | 0.783 | 1 | 0.376 | 0.545 | |
| Apartment in multi-family building | −1.040 | 0.703 | 2.188 | 1 | 0.139 | 0.353 | |
| Living space | <50 m2 | 3.214 | 4 | 0.523 | |||
| 50–100 m2 | 0.099 | 0.675 | 0.021 | 1 | 0.884 | 1.104 | |
| 101–150 m2 | 1.022 | 0.881 | 1.345 | 1 | 0.246 | 2.778 | |
| 151–200 m2 | 0.247 | 1.014 | 0.059 | 1 | 0.807 | 1.281 | |
| >200 m2 | 0.774 | 1.312 | 0.348 | 1 | 0.555 | 2.168 | |
| Household size | 1 person (Ref) | 0.972 | 3 | 0.808 | |||
| 2 persons | −0.196 | 0.563 | 0.121 | 1 | 0.728 | 0.822 | |
| 3–5 persons | −0.578 | 0.651 | 0.788 | 1 | 0.375 | 0.561 | |
| >5 persons | −0.046 | 1.421 | 0.001 | 1 | 0.974 | 0.955 | |
| Constant | 2.167 | 1.333 | 2.641 | 1 | 0.104 | 8.732 | |
| Predictor | B | SE | Wald | df | Sig. | Exp (B) | |
|---|---|---|---|---|---|---|---|
| Sociodemographic Factors | |||||||
| Gender | Gender (1 = female) | −1.194 | 0.709 | 2.834 | 1 | 0.092 | 0.303 |
| Age | <34 years (Ref) | 4.742 | 3 | 0.192 | |||
| 35–49 years | −1.090 | 0.813 | 1.799 | 1 | 0.180 | 0.336 | |
| 50–65 years | −1.678 | 0.771 | 4.731 | 1 | 0.030 * | 0.187 | |
| >65 years | −22.263 | 8023.436 | 0.000 | 1 | 0.998 | 0.000 | |
| Education | Secondary school certificate (Ref) | 0.975 | 3 | 0.807 | |||
| Vocational training | −0.036 | 1.380 | 0.001 | 1 | 0.979 | 0.965 | |
| University entrance qualification | 0.759 | 1.156 | 0.431 | 1 | 0.511 | 2.136 | |
| University degree | 0.697 | 1.107 | 0.396 | 1 | 0.529 | 2.008 | |
| Income | <25,000 euros (Ref) | 14.161 | 4 | 0.007 * | |||
| 25,000–50,000 euros | 0.139 | 0.914 | 0.023 | 1 | 0.879 | 1.149 | |
| 50,000–75,000 euros | 1.379 | 0.889 | 2.409 | 1 | 0.121 | 3.972 | |
| 75,000–100,000 euros | 1.926 | 0.996 | 3.740 | 1 | 0.053 | 6.859 | |
| >100,000 euros | 3.553 | 1.135 | 9.802 | 1 | 0.002 * | 34.917 | |
| Housing Factors | |||||||
| Homeowner-ship status | Homeownership status (1 = tenant) | 1.477 | 0.995 | 2.206 | 1 | 0.138 | 4.381 |
| Building Type | Detached single-family home (Ref) | 3.781 | 3 | 0.286 | |||
| Row house (townhouse) | 0.046 | 0.837 | 0.003 | 1 | 0.957 | 1.047 | |
| Semi-detached/two-family house | −1.306 | 0.943 | 1.916 | 1 | 0.166 | 0.271 | |
| Apartment in multi-family building | −1.520 | 0.955 | 2.533 | 1 | 0.111 | 0.219 | |
| Living space | <50 m2 | 8.027 | 4 | 0.091 | |||
| 50–100 m2 | 0.488 | 0.927 | 0.277 | 1 | 0.599 | 1.629 | |
| 101–150 m2 | 2.197 | 1.179 | 3.470 | 1 | 0.063 | 8.997 | |
| 151–200 m2 | 1.313 | 1.474 | 0.793 | 1 | 0.373 | 3.716 | |
| >200 m2 | 3.975 | 1.798 | 4.887 | 1 | 0.027 * | 53.248 | |
| Household size | 1 person (Ref) | 2.050 | 3 | 0.562 | |||
| 2 persons | −0.653 | 0.747 | 0.764 | 1 | 0.382 | 0.521 | |
| 3–5 persons | −0.687 | 0.805 | 0.728 | 1 | 0.394 | 0.503 | |
| >5 persons | 1.101 | 1.621 | 0.461 | 1 | 0.497 | 3.008 | |
| Constant | −2.324 | 1.653 | 1.976 | 1 | 0.160 | 0.098 | |
| Predictor | B | SE | Wald | df | Sig. | Exp (B) | |
|---|---|---|---|---|---|---|---|
| Sociodemographic Factors | |||||||
| Gender | Gender (1 = female) | −0.491 | 0.624 | 0.619 | 1 | 0.431 | 0.612 |
| Age | <34 years (Ref) | 3.411 | 3 | 0.332 | |||
| 35–49 years | −0.334 | 0.758 | 0.194 | 1 | 0.660 | 0.716 | |
| 50–65 years | −0.855 | 0.730 | 1.371 | 1 | 0.242 | 0.425 | |
| >65 years | −1.841 | 1.054 | 3.052 | 1 | 0.081 | 0.159 | |
| Education | Secondary school certificate (Ref) | 2.740 | 3 | 0.433 | |||
| Vocational training | −1.290 | 1.099 | 1.378 | 1 | 0.240 | 0.275 | |
| University entrance qualification | −1.463 | 0.970 | 2.277 | 1 | 0.131 | 0.231 | |
| University degree | −1.394 | 0.862 | 2.613 | 1 | 0.106 | 0.248 | |
| Income | <25,000 euros (Ref) | 11.058 | 4 | 0.026 * | |||
| 25,000–50,000 euros | 0.805 | 1.239 | 0.422 | 1 | 0.516 | 2.237 | |
| 50,000–75,000 euros | 2.440 | 1.205 | 4.098 | 1 | 0.043 * | 11.474 | |
| 75,000–100,000 euros | 2.257 | 1.271 | 3.155 | 1 | 0.076 | 9.559 | |
| >100,000 euros | 3.022 | 1.333 | 5.139 | 1 | 0.023 * | 20.527 | |
| Housing Factors | |||||||
| Homeowner-ship status | Homeownership status (1 = tenant) | −1.644 | 0.835 | 3.873 | 1 | 0.049 * | 0.193 |
| Building Type | Detached single-family home (Ref) | 3.341 | 3 | 0.342 | |||
| Row house (townhouse) | −0.115 | 0.692 | 0.028 | 1 | 0.868 | 0.892 | |
| Semi-detached/two-family house | −1.339 | 0.780 | 2.942 | 1 | 0.086 | 0.262 | |
| Apartment in multi-family building | −0.753 | 0.757 | 0.987 | 1 | 0.320 | 0.471 | |
| Living space | <50 m2 | 3.852 | 4 | 0.426 | |||
| 50–100 m2 | 0.962 | 1.249 | 0.594 | 1 | 0.441 | 2.618 | |
| 101–150 m2 | 0.750 | 1.365 | 0.301 | 1 | 0.583 | 2.116 | |
| 151–200 m2 | 0.103 | 1.508 | 0.005 | 1 | 0.946 | 1.108 | |
| >200 m2 | 2.262 | 1.778 | 1.619 | 1 | 0.203 | 9.603 | |
| Household size | 1 person (Ref) | 0.824 | 3 | 0.844 | |||
| 2 persons | −0.421 | 0.791 | 0.283 | 1 | 0.595 | 0.657 | |
| 3–5 persons | −0.681 | 0.862 | 0.625 | 1 | 0.429 | 0.506 | |
| >5 persons | −1.106 | 1.552 | 0.508 | 1 | 0.476 | 0.331 | |
| Constant | −0.135 | 1.894 | 0.005 | 1 | 0.943 | 0.874 | |
| Predictor | B | SE | Wald | df | Sig. | Exp (B) | |
|---|---|---|---|---|---|---|---|
| Sociodemographic Factors | |||||||
| Gender | Gender (1 = female) | 0.626 | 0.535 | 1.367 | 1 | 0.242 | 1.870 |
| Age | <34 years (Ref) | 2.857 | 3 | 0.414 | |||
| 35–49 years | −0.425 | 0.729 | 0.340 | 1 | 0.560 | 0.654 | |
| 50–65 years | −0.641 | 0.669 | 0.919 | 1 | 0.338 | 0.527 | |
| >65 years | 0.545 | 0.822 | 0.441 | 1 | 0.507 | 1.725 | |
| Education | Secondary school certificate (Ref) | 6.559 | 3 | 0.087 | |||
| Vocational training | −0.466 | 0.999 | 0.217 | 1 | 0.641 | 0.628 | |
| University entrance qualification | −1.814 | 0.928 | 3.826 | 1 | 0.050 | 0.163 | |
| University degree | −1.694 | 0.816 | 4.313 | 1 | 0.038 * | 0.184 | |
| Income | <25,000 euros (Ref) | 4.246 | 4 | 0.374 | |||
| 25,000–50,000 euros | −1.019 | 0.763 | 1.782 | 1 | 0.182 | 0.361 | |
| 50,000–75,000 euros | −0.140 | 0.740 | 0.036 | 1 | 0.850 | 0.869 | |
| 75,000–100,000 euros | −0.244 | 0.819 | 0.089 | 1 | 0.765 | 0.783 | |
| >100,000 euros | 0.458 | 0.983 | 0.217 | 1 | 0.641 | 1.581 | |
| Housing Factors | |||||||
| Homeowner-ship status | Homeownership status (1 = tenant) | −1.331 | 0.745 | 3.192 | 1 | 0.074 | 0.264 |
| Building Type | Detached single-family home (Ref) | 7.983 | 3 | 0.046 * | |||
| Row house (townhouse) | −1.117 | 0.691 | 2.611 | 1 | 0.106 | 0.327 | |
| Semi-detached/two-family house | −1.804 | 0.716 | 6.341 | 1 | 0.012 * | 0.165 | |
| Apartment in multi-family building | −1.714 | 0.729 | 5.520 | 1 | 0.019 * | 0.180 | |
| Living space | <50 m2 | 5.580 | 4 | 0.233 | |||
| 50–100 m2 | 1.990 | 1.171 | 2.888 | 1 | 0.089 | 7.313 | |
| 101–150 m2 | 2.145 | 1.325 | 2.621 | 1 | 0.105 | 8.542 | |
| 151–200 m2 | 1.112 | 1.417 | 0.616 | 1 | 0.433 | 3.041 | |
| >200 m2 | 2.687 | 1.813 | 2.197 | 1 | 0.138 | 14.684 | |
| Household size | 1 person (Ref) | 2.253 | 3 | 0.522 | |||
| 2 persons | −0.497 | 0.686 | 0.526 | 1 | 0.468 | 0.608 | |
| 3–5 persons | 0.098 | 0.772 | 0.016 | 1 | 0.899 | 1.102 | |
| >5 persons | −1.285 | 1.517 | 0.718 | 1 | 0.397 | 0.277 | |
| Constant | 1.527 | 1.653 | 0.853 | 1 | 0.356 | 4.606 | |
| Energy-Oriented Technologies | Comfort-Oriented Technologies | ||||
|---|---|---|---|---|---|
| Energy Monitoring | HEMS | IAQM | Smart Home | ||
| Motivational Factors | Reducing energy costs | X | X | X | |
| Controlling energy consumption | X | X | X | ||
| Saving energy | X | X | X | ||
| Enhancing residential comfort | X | X | |||
| Sociodemographic Factors | Gender | ||||
| Age | X | ||||
| Highest Educational Qualification | X | X | |||
| Annual Household Income | X | X | |||
| Housing Factors | Homeownership Status | X | |||
| Building Type | X | X | |||
| Living Space | X | ||||
| Household Size | |||||
Disclaimer/Publisher’s Note: The statements, opinions and data contained in all publications are solely those of the individual author(s) and contributor(s) and not of MDPI and/or the editor(s). MDPI and/or the editor(s) disclaim responsibility for any injury to people or property resulting from any ideas, methods, instructions or products referred to in the content. |
© 2025 by the authors. Licensee MDPI, Basel, Switzerland. This article is an open access article distributed under the terms and conditions of the Creative Commons Attribution (CC BY) license (https://creativecommons.org/licenses/by/4.0/).
Share and Cite
von Wittenhorst zu Sonsfeld, L.; Beusker, E. Motivational, Sociodemographic, and Housing-Related Determinants of Smart Technology Adoption in German Households. Sustainability 2025, 17, 10300. https://doi.org/10.3390/su172210300
von Wittenhorst zu Sonsfeld L, Beusker E. Motivational, Sociodemographic, and Housing-Related Determinants of Smart Technology Adoption in German Households. Sustainability. 2025; 17(22):10300. https://doi.org/10.3390/su172210300
Chicago/Turabian Stylevon Wittenhorst zu Sonsfeld, Lisa, and Elisabeth Beusker. 2025. "Motivational, Sociodemographic, and Housing-Related Determinants of Smart Technology Adoption in German Households" Sustainability 17, no. 22: 10300. https://doi.org/10.3390/su172210300
APA Stylevon Wittenhorst zu Sonsfeld, L., & Beusker, E. (2025). Motivational, Sociodemographic, and Housing-Related Determinants of Smart Technology Adoption in German Households. Sustainability, 17(22), 10300. https://doi.org/10.3390/su172210300

