Next Article in Journal
A Two-Stage Optimization of Hybrid Truck–Robot Delivery for Sustainable Urban Logistics
Previous Article in Journal
Non-Farm Employment, Agricultural Policies and Cotton Planting Acreage Decline in China’s Yangtze River Basin: 2000–2022
 
 
Font Type:
Arial Georgia Verdana
Font Size:
Aa Aa Aa
Line Spacing:
Column Width:
Background:
Article

Exploring Continuance Usage Behavior of Autonomous Ride-Hailing Vehicles: An Integrated SEM and fsQCA Approach from Wuhan, China

1
School of Economics and Management, Beijing University of Posts and Telecommunications, Beijing 100876, China
2
Global Sustainable Transport Innovation and Knowledge Center, Beijing 100010, China
3
School of Business, Beijing Wuzi University, Beijing 101149, China
*
Author to whom correspondence should be addressed.
Sustainability 2025, 17(22), 10040; https://doi.org/10.3390/su172210040
Submission received: 24 September 2025 / Revised: 24 October 2025 / Accepted: 4 November 2025 / Published: 10 November 2025
(This article belongs to the Section Sustainable Transportation)

Abstract

Due to low passenger retention rates, autonomous Ride-hailing Vehicles (ARVs) face a critical bottleneck in commercialization, especially in the Chinese market. Based on 312 survey responses from Wuhan, this study systematically explored the mechanisms influencing customers’ continuance usage intention toward autonomous Ride-hailing Vehicles (ARVs), by integration of Structural Equation Modeling (SEM) and fuzzy-set Qualitative Comparative Analysis (fsQCA). The empirical findings revealed that perceived usefulness, trust in technology, perceived value, perceived price fairness, and psychological ownership exert significant positive effects on sustainable usage intention, with trust in technology demonstrating the strongest direct effect. In contrast, concerns about safety equality demonstrate a significant negative impact. Trust in technology serves as an indirect mediator and emerges as a necessary condition in high-intention fsQCA configurations. Building on all insights, the study proposed a four-dimensional “Technology-Psychology-Safety-Economy” (TPSE) driving model, established a novel theoretical framework for user behavior research in intelligent transportation, and offered empirical guidance for differentiated corporate strategies and technology adoption.

1. Introduction

As an innovative application of intelligent transportation systems, autonomous Ride-hailing Vehicles (ARVs) demonstrated historical progress in technological development and commercial deployment in recent years [1]. Globally, companies such as Waymo and Cruise have initiated Level 4 autonomous ride-hailing operations in multiple U.S. cities. Meanwhile, China, bolstered by supportive policies and rapid advancement of domestic artificial intelligence enterprises (e.g., Baidu Apollo, Pony.ai), has emerged as a critical testing ground for the application and proliferation of autonomous driving technologies [2]. Widespread adoption of autonomous Ride-hailing Vehicles (ARVs) is expected to enhance traffic efficiency, reduce accidents caused by human error, and lower carbon emissions. By the end of 2024, cities including Guangzhou, Shenzhen, and Wuhan had launched pilot ARV services, with some regions achieving fully driverless commercial operations. However, the large-scale commercialization of autonomous Ride-hailing Vehicles (ARVs) faces multifaceted challenges. Technologically, challenges related to safety and reliability under complex road conditions remain unresolved. Legally, the absence of unified liability determination standards poses regulatory hurdles. From a market perspective, high operational costs and low user acceptance present a persistent dilemma [3]. As the world’s largest automotive market, China’s diverse road conditions and consumer behaviors further complicate the commercial adoption of autonomous driving. Conducting solid empirical research can help provide localized and even globalized commercial solutions for autonomous driving [4].
Customer acceptance and continued usage behavior toward emerging technologies are closely tied to the development prospects of autonomous Ride-hailing Vehicles (ARVs). While existing research has extensively studied initial acceptance among Robotaxi passengers, the empirical evidence from the Chinese market revealed that users usually try autonomous Ride-hailing Vehicles (ARVs) out of curiosity or due to subsidies but subsequently decline to adopt them long-term. Data from Beijing Yizhuang pilot zone indicate that the six-month active user retention rate stands at merely 30%, significantly lower than the 60–70% retention observed in traditional ride-hailing services. Technological feasibility does not guarantee market sustainability; the successful commercialization of autonomous Ride-hailing Vehicles (ARVs) hinges not only on technological advancements but also on users’ willingness to engage with the service consistently and at high frequencies [5]. The phenomenon of “high trial rates but low retention” in China underscores the need for targeted research on the mechanisms influencing customers continued usage intentions, thereby providing critical support for the development of intelligent transportation systems.
Against this backdrop, this study focuses on customer behavior in the context of intelligent transportation system (ITS) development, aiming to investigate the determinants and key considerations influencing users’ continued adoption of autonomous Ride-hailing Vehicles (ARVs). Leveraging passenger data from China, the study employed a dual-method approach combining SEM and fsQCA. The methodology validates causal relationships among core variables and delves into the heterogeneous behavioral patterns across different user segments, thereby enhancing the robustness of the findings. By adopting an integrated research paradigm, the study systematically identifies universal patterns in customer behavior evolution within ITS, while also uncovering segmented consumer characteristics and their developmental trajectories in the Chinese market. The findings are expected to contribute to methodological innovation and theoretical advancements in sustainable passenger behavior research in the context of autonomous transportation. Furthermore, the research offers multi-dimensional decision-making insights for prioritizing R&D efforts, optimizing corporate operational strategies, and informing evidence-based policy formulation. The subsequent sections will elaborate on the literature review, theoretical framework, research methodology (including data collection and analysis), and key findings.

2. Literature Review and Model Development

Building on existing classification schemes, the key determinants of public acceptance toward autonomous Ride-hailing Vehicles (ARVs) can be categorized into six distinct dimensions: individual psychological and physiological attributes, socio-demographic characteristics, ethical/legal considerations and vehicle safety standards, automation capabilities and vehicle attributes, trip-related factors, and environmental influences. While four critical determinants of adoption intention were identified, concluded of perceived risk, relative advantage, self-efficacy, and psychological ownership [6,7], the acceptance of self-driving private vehicles varied significantly by age [8]. Extended studies have exhibited that ARV adoption is largely affected by psychological ownership and safety equity concerns [9]. As well as pleasure, anxiety, and subjective knowledge affect fully autonomous vehicle (FAV) acceptance [10]. In particular, sociodemographic factors such as income and education critically moderate ARV usage patterns [11,12,13]. In summary, a systematic review of the literature on consumer acceptance of autonomous taxis reveals that existing studies predominantly focus on consumers’ initial adoption intentions while neglecting the underlying mechanisms influencing sustained usage behavior. This study will specifically address three key research objectives: (1) employing SEM to examine the influence pathways of technological trust and perceptual variables on sustained usage intentions, thereby constructing a localized technology acceptance model; (2) utilizing fsQCA to identify critical configurations of factors that facilitate long-term adoption; and (3) systematically developing a theoretical framework for autonomous taxi sustained usage within China’s AI-driven context, elucidating the distinctive pathways through which Chinese consumers’ continued usage behaviors emerge amidst intelligent transportation transformation.

2.1. Theory-Based Constructs

The adoption of technological products and services is frequently explained through the Technology Acceptance Model (TAM) [14], which has been extensively applied in studies examining autonomous vehicle acceptance [15,16,17]. Davis proposed that perceived usefulness (PU) and perceived ease of use (PEU) serve as two fundamental determinants of users’ behavioral intentions, with PEU functioning as an antecedent to PU [18]. Specifically, PU refers to the degree to which individuals believe that using a particular technology would enhance their performance, while PEU represents the extent to which consumers perceive the technology as free from effort. Sustained usage intention, in this context, denotes an individual’s propensity to continuously adopt a given technology over time. With the evolution and application of the basic TAM framework, scholars have proposed integrating trust elements into the model [19], while mixed-methods approaches have been shown to offer substantial research advantages [20]. Building on theoretical insights and empirical evidence, in the context of autonomous vehicles, consumers’ technology trust emerges as a critical antecedent of sustained usage intention, with PU and PEU serving as significant predictors of such technology trust [21,22]. This study operationalizes “consumer technology trust” as users’ confidence in the reliability, safety, and effectiveness of autonomous taxi technology. Based on the intrinsic connections between the aforementioned practical factors and theoretical constructs, this study will specifically explore how to integrate them into the analytical framework of the Technology Acceptance Model, we propose the following hypotheses:
H1. 
Perceived usefulness has a positive effect on continuous use intention of autonomous ride-hailing services.
H2. 
Customer trust in technology has a positive effect on continuous use intention of autonomous ride-hailing services.
H3. 
Perceived ease of use has a positive effect on perceived usefulness.
H4. 
Perceived ease of use has a positive effect on customer trust in technology.
H5. 
Perceived usefulness has a positive effect on customer trust in technology.

2.2. Added Constructs in the Context of Robotaxi

2.2.1. Consumer Perceived Value

Customer Perceived Value (CPV) refers to consumers’ comparative assessment between the benefits received and costs incurred, which originates from pre-purchase expectations, transactional evaluations, and post-purchase assessments [23]. Notably, Zhang et al. demonstrated that value dimensions positively affect consumers’ continuance intention [17]. Srivastava et al. further established that perceived value serves as a critical driver for bottom-of-the-pyramid (BOP) consumers’ adoption of online shopping behaviors [24]. Complementing these findings, Wehner et al. revealed that higher perceived value of airline services significantly enhances passenger satisfaction [25]. Building upon this theoretical foundation, we propose the following hypotheses:
H6. 
Customer perceived value has a positive effect on continuous use intention of autonomous ride-hailing services.

2.2.2. Consumer Perceived Price Fairness

Perceived price fairness refers to consumers’ subjective evaluation of autonomous taxi service pricing levels and cost-performance ratios, encompassing both absolute perceived price fairness and relative value judgments. Xu et al. demonstrate that pricing strategy transparency and rationality significantly influence consumers’ choice intentions [26]. Complementing this finding, Lu et al. found that price fairness increased both platform trustworthiness and service acceptance [27]. These studies collectively suggest that when consumers perceive autonomous taxi pricing as reasonable and transparent, their trust and acceptance levels may increase, thereby strengthening sustained usage intention. Based on this theoretical rationale, we propose the following hypotheses:
H7. 
Consumer perceived price fairness has a positive effect on continuous use intention of autonomous ride-hailing services.

2.2.3. Psychological Ownership

Psychological ownership, a pivotal construct in consumer behavior research, refers to an individual’s affective cognition of perceiving a target as “their own”. In the context of autonomous ride-hailing vehicles—a typical non-ownership service—although users do not legally own the vehicle, they can develop psychological ownership through prolonged usage that fosters a sense of control, familiarity with service features, and self-investment via participation in optimization feedback. Existing studies confirm that psychological ownership serves as a critical predictor of technology adoption and usage behavior [28], and exerts a significantly positive influence on behavioral intention toward autonomous vehicles [29]. The underlying mechanism suggests that this internal sense of “ownership” enhances users’ perceived dominance and intimacy with the service, thereby mitigating safety anxieties associated with unfamiliar technologies and fostering more stable usage habits and loyalty. Consequently, incorporating psychological ownership into the model provides a robust theoretical lens for explaining how users emotionally accept and persistently engage with a shared technology. Based on the above reasoning, the following hypothesis is proposed:
H8. 
Psychological ownership has a positive effect on continuous use intention of autonomous ride-hailing services.

2.2.4. Concern for Safety Equality

Concern for safety equality refer to consumers’ apprehensions regarding whether autonomous vehicle (AV) systems can ensure equitable treatment of all road users (e.g., pedestrians, cyclists, conventional vehicle occupants), particularly focusing on whether algorithmic decision-making might disproportionately endanger vulnerable road users. Hulse revealed that 68% of pedestrians experience anxiety due to difficulties in interpreting AVs’ yielding intentions, with this “human–machine interaction gap” systematically disadvantaging vulnerable road populations [30]. Alozi and Hussein empirically demonstrated that the projected collision probability between autonomous vehicles (AVs) and pedestrians ranges from 4 to 5.5 incidents per million vehicle-miles, with post-technological improvement rates remaining at 2.3 to 3.7 incidents [31]. These findings substantiate that when consumers perceive autonomous taxis as potential sources of roadway safety inequities, their adoption intention significantly diminishes. Corroborating this evidence, Dai et al. established that consumers’ safety equity concerns exert a negative influence on AV usage behaviors [32]. Our open-ended questionnaire survey conducted in Wuhan (N = 215) reveals significant consumer concerns regarding safety equity in autonomous taxi services. The data demonstrate that:68.3% of respondents question whether emergency avoidance algorithms may prioritize passenger safety over pedestrian protection; 55.1% of cyclists identify technological deficiencies in autonomous taxis’ recognition of non-motorized vehicles; and 39.7% of elderly respondents explicitly report safety anxiety due to difficulties in predicting autonomous taxis’ maneuvering intentions. These findings empirically validate that in Wuhan’s complex transportation environment—characterized by daily non-motorized vehicle flows exceeding 3 million—residents’ heightened sensitivity to autonomous taxis’ safety equity directly erodes technological trust, consequently suppressing continuance usage intention. Building upon these evidence-based insights, we propose the following hypotheses:
H9. 
Consumer concern for safety equity exerts a significant negative effect on continuous use intention of autonomous ride-hailing services.

2.3. The Mediating Role of Trust in Technology

This study constructs an integrated theoretical framework anchored in the Technology Acceptance Model (TAM) and Innovation Diffusion Theory (IDT), with technology trust positioned as the central mediating mechanism. The model elucidates how external environmental factors shape users’ perceptions of technological trustworthiness, which in turn influences their sustained usage intention toward autonomous taxis. This theoretical proposition is well-supported by prior empirical research. Dai et al. have substantiated the pivotal mediating role of technology trust in new technology adoption contexts [29]. Complementing these findings, Chi et al. further demonstrate that trust serves as a critical bridge connecting external environmental factors with behavioral intentions [33]. Specifically, external determinants such as policy support and technological maturity primarily influence users’ trust evaluations regarding the autonomous driving system’s reliability, safety, and controllability. These trust perceptions subsequently emerge as the central predictor of usage intentions [34]. The studies by Lin et al. and Zhao et al. demonstrate that technological trust can effectively explain the differential technology acceptance behaviors exhibited by users under identical external conditions [35,36]. This rationale leads to the formulation of the following hypotheses:
H10. 
Customer trust in technology significantly mediates the relationship between psychological ownership and continuous use intention of autonomous ride-hailing services.
H11. 
Customer trust in technology significantly mediates the relationship between concern for safety equity and continuous use intention of autonomous ride-hailing services.
H12. 
Customer trust in technology significantly mediates the relationship between customer perceived value and continuous use intention of autonomous ride-hailing services.
H13. 
Customer trust in technology significantly mediates the relationship between consumer perceived price fairness and continuous use intention of autonomous ride-hailing services.
H14. 
Customer trust in technology significantly mediates the relationship between perceived usefulness and continuous use intention of autonomous ride-hailing services.

2.4. Research Model

Grounded in established theoretical frameworks, this study advances a conceptual model to examine the pivotal factors shaping consumers’ continuance intention regarding autonomous taxi services. The research integrates two fundamental variables—perceived usefulness and perceived ease of use—while introducing customer trust in technology as a mediating mechanism. Furthermore, it incorporates external variables including safety equity concerns, price sensitivity, perceived value, and psychological ownership to systematically elucidate the interplay of cognitive, affective, and social factors in the technology adoption process. Figure 1 presents the proposed research framework encompassing 14 hypothesized relationships.

3. Method

3.1. Variables and Measurements

Through a systematic review of theoretical literature, this study identified eight core theoretical constructs and developed a standardized questionnaire comprising 24 measurement items. To ensure content validity, measurement items were rigorously adapted from validated scales using a multi-item measurement approach. Furthermore, the item wording was culturally and contextually adapted to align with the specific research setting of autonomous taxis in China. The scales were adapted from established studies and further validated through expert review and pilot testing to ensure content validity. The measurement scale adopted a 5-point Likert scale format, ranging from “1 = strongly disagree” to “5 = strongly agree”. Table 1 summarizes the specific measurement items for each theoretical construct and provides their respective original sources. To enhance validity, all measurement items underwent dual verification through pretesting and expert review. The expert panel consisted of three researchers specializing in transportation systems and two industry experts in autonomous driving technology.

3.2. Data Collection and Participants

This study employed an online survey methodology to investigate permanent residents aged 18 and above in Wuhan, China. The questionnaire was structured into three core modules: The first module provided a technological introduction to autonomous taxi services, utilizing visual and textual materials to illustrate typical Autonomous Vehicle Ride-hailing (AVR) scenarios developed by industry leaders such as Baidu Apollo and Dongfeng Motor. The second module collected travel behavior characteristics, encompassing: (1) transportation behavior variables (e.g., daily commuting modes, travel time costs), and (2) demographic variables (including gender, age, and education level). The third module measured user acceptance and usage intention toward AVR services using a 5-point Likert scale.
Wuhan was selected as the study area due to its three distinctive advantages as a national pioneer in autonomous taxi development in China. First, the city demonstrates strong policy innovation, being among the first to approve for fully driverless commercial pilot programs. Notably, it permits vehicles that have passed functional safety certification to operate completely without remote control. Second, Wuhan leads the nation in intelligent infrastructure coverage, having deployed vehicle-infrastructure cooperative systems at 60% of urban intersections, complemented by centimeter-level high-precision positioning through the BeiDou-3 navigation system. Third, the city boasts a comprehensive industrial ecosystem, featuring an innovation cluster led by Dongfeng Motor and supported by major players like Baidu Apollo and Xiaomi, with active participation from research institutions such as Wuhan University’s Intelligent Connected Vehicle Research Institute.
The study was conducted according to the guidelines of the Declaration of Helsinki and approved by the Ethics Committee of Beijing University of Posts and Telecommunications (date of approval 11/2024). This study conducted data collection in November 2024 through the Credamo survey platform, employing stratified random sampling to ensure comprehensive coverage across multiple administrative districts of Wuhan. Stratified sampling was implemented based on users’ frequency of ride-hailing service usage, with proportional allocation across three predefined strata. Following a rigorous data cleaning protocol (including logic checks, response time screening, and completeness verification), 30 invalid responses and 25 respondents without prior experience in autonomous taxi services were excluded. The term “prior experience” in this study refers to respondents having had at least one complete autonomous taxi journey as a paying passenger. The final dataset comprised 312 valid samples, yielding a 85% valid response rate (calculated from 367 initially questionnaires). The sampling design intentionally avoided special screening criteria based on two methodological considerations: (1) As an emerging transportation mode, autonomous taxi services exhibit demographic universality in their user base; and (2) The research objectives required capturing unbiased public perceptions of intelligent mobility services. Table 2 summarizes the demographic composition of the sample, detailing the distribution of gender, age, and educational attainment.

4. Results

4.1. SEM Testing

4.1.1. Testing for Reliability and Validity of the Measurement Model

The reliability and validity of the measurement model were assessed using Cronbach’s α, composite reliability (CR), and average variance extracted (AVE). As summarized in Table 3, all constructs demonstrated satisfactory internal consistency, with Cronbach’s α values exceeding the recommended threshold of 0.6. Furthermore, all CR values surpassed the minimum criterion of 0.7, confirming the scale’s reliability. The AVE for each construct exceeded 0.5, indicating that the latent variables adequately captured variance from their respective indicators and satisfied the requirement for convergent validity.
The convergent validity of the measurement model was assessed by examining factor loadings and average variance extracted (AVE). All indicator loadings exceeded 0.7, and each latent variable’s AVE value surpassed the recommended threshold of 0.5, demonstrating adequate convergent validity. Furthermore, as presented in Table 4, the square root of AVE for each construct exceeded its correlation coefficients with other constructs, confirming satisfactory discriminant validity. These results collectively establish the sound psychometric properties of the measurement instrument.

4.1.2. Direct Effects Analysis

The significance of path coefficients in the structural model was assessed using a bootstrapping procedure with 5000 resamples in SmartPLS 4.0. As presented in Table 5, all hypothesized paths (H1–H9) demonstrated statistical significance at p < 0.05, with t-values exceeding the critical threshold of 1.96. These results provide robust support for the proposed causal relationships and confirm the theoretical hypotheses regarding consumers’ continuance usage behavior toward autonomous ride-hailing services. The empirical evidence further validates the model’s substantive explanatory power in elucidating the psychological mechanisms underlying user adoption dynamics.

4.1.3. Mediation Effects Analysis

The statistical significance of mediating effects in the research model was examined through a bootstrapping analysis with 5000 resamples in SmartPLS 4.0. As summarized in Table 6, all hypothesized mediation paths (H10–H14) demonstrated significant t-values exceeding the critical threshold (p < 0.05), confirming technology trust’s substantive mediating role between key antecedents and outcome variables. These results provide empirical support for the proposed mediation hypotheses regarding the psychological mechanisms underlying consumer adoption behavior.

4.1.4. Diagram of SEM Test Results

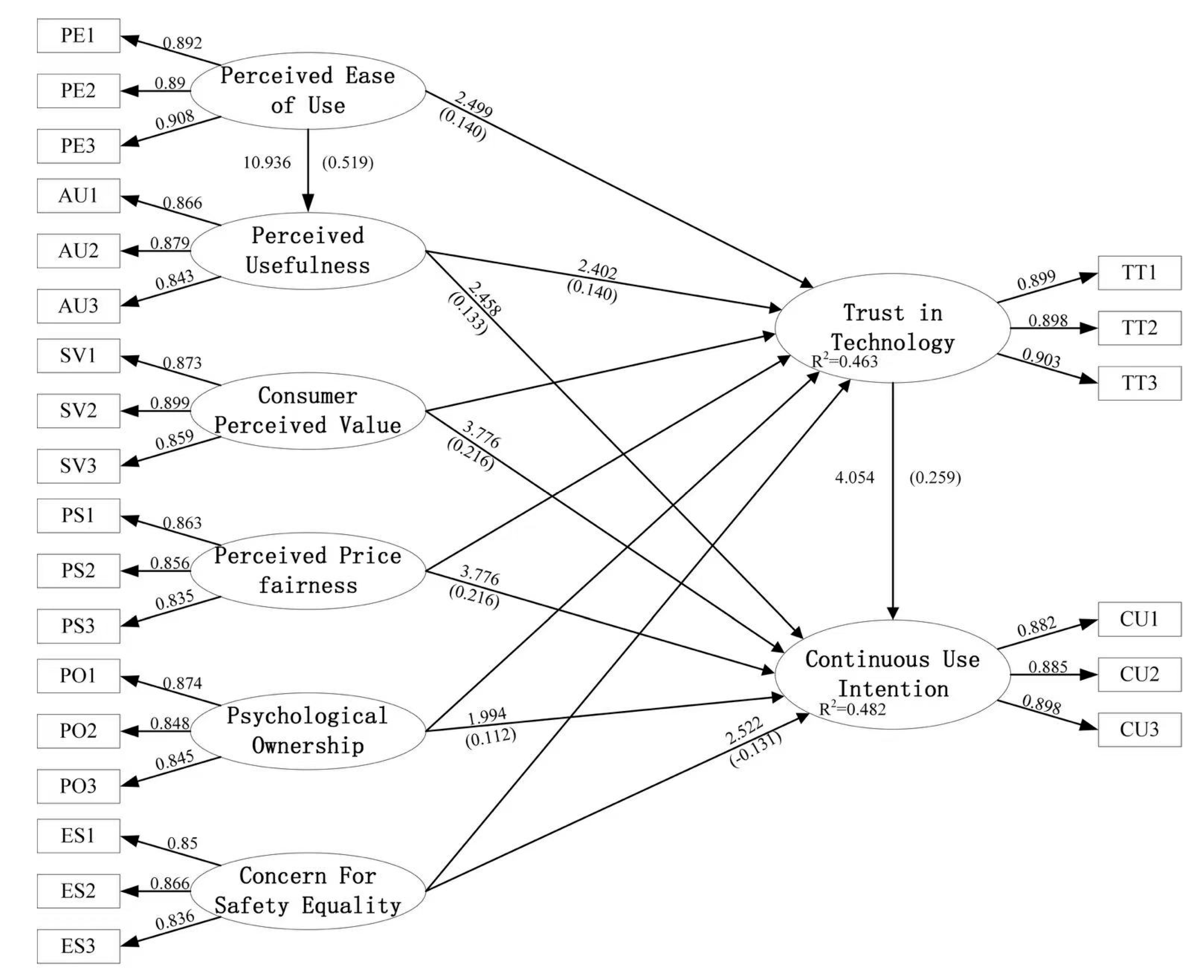
The validation results of the measurement and structural models are presented in Figure 2. The R-squared values for both technology trust and continuance usage intention approach 0.5, indicating a satisfactory level of model fit and explanatory power.

4.2. fsQCA Testing

4.2.1. Variable Calibration

This study employed a direct calibration method to transform Likert-scale data into fuzzy set membership scores. Following established fsQCA protocols, three quantitative anchors were defined using distribution characteristics of the measured indicators: the 95th percentile was calibrated as the full membership threshold (fuzzy score = 0.95), representing full set inclusion; the 50th percentile (median) was designated as the crossover point (fuzzy score = 0.50), indicating maximum ambiguity in set membership; and the 5th percentile was set as the full non-membership threshold (fuzzy score = 0.05), representing complete set exclusion. This approach ensures consistent transformation of empirical data into analytically meaningful fuzzy set values.

4.2.2. Necessity Analysis

Following fsQCA’s fundamental principle of causal asymmetry, we first assessed whether any individual antecedent condition was necessary for achieving high continuance intention. According to established methodological standards, a condition is deemed necessary when its consistency score exceeds the threshold of 0.90. As summarized in Table 7, none of the antecedent conditions met this criterion, with all consistency scores remaining below the required threshold. This indicates that no single factor constitutes a necessary condition for sustaining usage intention toward autonomous taxi services. Consequently, the emergence of the outcome variable likely depends on specific configurations of multiple conditions rather than the presence of any individual antecedent.

4.2.3. Configuration Analysis

This study employs fuzzy-set Qualitative Comparative Analysis (fsQCA) to investigate how configurations of multiple antecedent conditions collectively explain consumers’ continuance intention toward autonomous taxi services. The analysis examines seven key antecedents: perceived usefulness, perceived ease of use, technology trust, perceived value, price sensitivity, psychological ownership, and safety-equity concerns.
Methodologically, we established a frequency threshold of 2 and a raw consistency threshold of 0.80 to ensure robust configurations, while implementing a PRI consistency threshold of 0.75 to eliminate logically ambiguous solutions. Using fsQCA 3.0 software, the analysis identified configurations for high continuance intention demonstrating a solution consistency of 0.93 and coverage of 0.60. Conversely, configurations for low intention showed a consistency of 0.95 and coverage of 0.53. These psychometric properties indicate that both solution sets possess substantial explanatory power in elucidating the complex causal patterns underlying consumer decision-making.
The detailed configurations, including core and peripheral conditions, are systematically presented in Table 8 and Table 9.

4.2.4. Robustness Test

To assess the robustness of our findings, we conducted sensitivity analysis by adjusting the consistency threshold in the fsQCA from 0.8 to 0.85 while maintaining all other parameters unchanged. The results demonstrate complete consistency between the derived solution configurations and our initial analysis, with no alterations observed in either core or complementary condition combinations. Moreover, both the overall solution consistency and coverage remained stable under the more stringent threshold.

5. Discussion

5.1. Theoretical Implications

The results of the empirical analyses based on SEM in this study show that, in terms of the direct influence paths, the constructs of perceived usefulness, trust in technology, perceived value, perceived price fairness, and psychological ownership all have a significant positive effect on continuous use intention of autonomous ride-hailing services, with trust in technology demonstrating the strongest direct effect. The impact of perceived ease of use on the sustainable usage intention of autonomous ride-hailing vehicles is the greatest, possibly because consumers tend to prefer technologies that are easy to operate and require little complex learning, thereby reducing barriers to use and anxiety. Whereas the customer’s concern for safety and equality has a significant negative effect, possibly because autonomous driving technology has not yet fully addressed safety and fairness issues in the eyes of some consumers, leading to concerns about its long-term use. In terms of indirect influence mechanisms, mediation effect analysis shows that customer technology trust plays a significant mediating role in the following paths: (1) between psychological ownership and continuous use intention; (2) between concern for safety equality and continuous use intention; (3) between customers perceived value and continuous use intention; (4) between perceived price fairness and continuous use intention; and (5) between perceived usefulness and continuous use intention.
This study systematically identifies three grouping patterns with significant explanatory power that drive high persistent willingness to use self-driving taxis through the fsQCA method. Group pattern 1 (coverage 0.514) is dominated by the synergistic effect of technological functional value (core role of perceived usefulness + marginal role of perceived ease of use) and psychological cognition (core role of customer perceived value and psychological ownership); group pattern 2 (coverage 0.542) emphasizes that perceived usefulness, customer perceived value, price perceptiveness, psychological ownership, and customer technological trust all play a central role. On the basis of group mode 1, the central role of price perception is introduced, forming a ‘function-psychology-economy’ triad driving model; and group mode 3 (coverage 0.482) shows that perceived ease of use, customer perceived value, price perception, psychological ownership and customer technological trust all play a central role, emphasizing the key role of ease of use, and forming a functionally focused contrast with path 2. The analysis reveals that technology trust functions as a necessary core condition, establishing its fundamental role in technology adoption, while the consistent absence of security-equality concerns across all configurations demonstrates their deterministic inhibitory characteristics. Particularly noteworthy is the substitution relationship between perceived usefulness and ease of use across paths, reflecting the heterogeneity of user groups’ needs for technological functionality, while the significant effect of price perceptions in both groupings suggests the presence of economic sensitivities in about 50% of the high-willingness users (with a combined coverage of 1.024).
This study demonstrates significant methodological synergy by integrating empirical findings from SEM and fsQCA in examining sustainable usage intention toward autonomous taxi services. The two methodologies exhibit strong convergence regarding the directional effects of core constructs. On the one hand, SEM confirms the significant positive impact of technological trust on sustainable usage intention and its robust mediating effects, which aligns perfectly with fsQCA’s revelation of its necessity as a core condition in all high-intention configurations and its systematic absence in low-intention configurations. On the other hand, the inhibitory effect of safety equity concerns receives dual validation—through both SEM’s negative path coefficients and fsQCA’s configurational patterns (as a core condition for low-intention configurations and its consistent absence in high-intention solutions).

5.2. Managerial Implications

Based on the empirical findings, the study proposes the following four recommendations from the perspective of management practice:
Firstly, trust in technology construction should be a core element of corporate strategic planning. The research data show that technology trust presents a significant positive direct effect in SEM, and at the same time exists as a necessary condition in the high willingness group state of fsQCA, while presenting a systematic missing feature in the low willingness group state. This requires companies to establish a multi-level trust cultivation system, which includes regularly publishing technical white papers to disclose algorithmic security parameters, developing real-time decision visualization interfaces to enhance system transparency, and introducing international certification bodies to carry out independent assessments. These interventions not only strengthen the direct effect of technology trust, but also optimize its mediating path between psychological ownership and willingness to use.
Secondly, a systematic security risk control mechanism must be constructed: SEM analysis shows that safety and equity concerns have a significant negative predictive effect on willingness to use sustainably), and fsQCA further confirms its centrality in several low-willingness groupings. It is recommended to adopt a three-dimensional intervention. programme of ‘technology-institution-communication’: the technology dimension implements a double redundant control system; the institution dimension designs a security plan with a full compensation clause; service providers should adopt transparent communication strategies, such as clearly explaining vehicle safety performance and contingency protocols, to alleviate users’ safety concerns. This comprehensive intervention model can effectively reduce the critical threshold of security concerns.
Thirdly, a differentiated value proposition strategy is needed. The study found that both perceived usefulness (β = 0.133) significantly contributed to the willingness to use, and the fsQCA analysis revealed heterogeneous features of the user groups’ functional preferences (Config 1 emphasized usefulness and Config 3 focused on ease of use). A hierarchical value proposition is suggested: a basic level that highlights commuting efficiency (for utility-oriented users), an advanced level that optimizes the human–computer interaction experience (to serve the less technologically receptive), and an advanced level that builds the concept of a ‘mobile third space’ (to satisfy the emotional needs of users). Combined with a dynamic pricing strategy, the programme can effectively cover different consumer groups with different characteristics.
Finally, a systematic user cognition cultivation programme should be implemented. Based on the bridging role of technology trust in the five intermediary paths and the substitution relationship between the groupings, it is recommended to establish a multi-scenario penetration education system: setting up VR experience devices in community venues to provide immersive cognition, designing customized commuter services for corporate customers to cultivate usage habits, and offering self-driving-related courses in higher education institutions to cultivate potential user groups. This all-encompassing reach strategy can synergistically improve the indicators of each dimension of the technology acceptance model, thus forming a virtuous development cycle of sustainable willingness to use.

6. Conclusions

This study systematically examines the mechanisms of Chinese consumers’ influence on the sustainable use behavior of self-driving taxis based on a dual approach of SEM and fsQCA. Based on sample data from 312 respondents in Wuhan, the model and hypotheses were validated using partial least squares and fsQCA. The study reveals that technology trust, as a core element, exerts a significant positive direct effect on willingness to use, as evidenced by the SEM analysis. Additionally, it emerges as a necessary condition within the high willingness group state. Meanwhile, security concerns exhibit asymmetric inhibitory characteristics: they demonstrate a significant negative effect in the SEM analysis and serve as a core condition in the low-willingness group state. The study further reveals the heterogeneity in user decision-making. Notably, perceived usefulness directly drives continuance intention, while perceived ease of use exerts its influence indirectly through technology trust. However, fsQCA uncovers a substitutive relationship between these two factors across different user configurations: Configuration 1 is predominantly driven by usefulness, whereas Configuration 3 is primarily characterized by its reliance on ease of use, and price sensitivity is context-dependent (coverage of 1.024 in the high willingness group 2/3). Together, these findings construct a four-dimensional ‘technology-psychology-security-economy’ model, which provides a new theoretical perspective for understanding user behavior in complex technological situations.
The findings hold significant implications for management. Enterprises should prioritize the development of technology trust systems (e.g., algorithm transparency mechanisms) and security risk prevention and control schemes (e.g., dual-redundancy system design), which have been identified as core influencing factors through both SEM and fsQCA analyses. To address the group heterogeneity revealed by fsQCA, it is recommended that enterprises implement differentiated strategies: (1) For utility-oriented users, emphasize the efficiency value proposition; (2) For operation-sensitive groups, optimize the human–computer interaction experience; (3) For price-sensitive users, design dynamic pricing schemes. These tailored approaches can help enterprises better meet the diverse needs of different user groups and enhance overall user satisfaction. This study has two main limitations. First, the relatively concentrated sample sources limit the generalizability of the findings across diverse regions and populations. Second, the moderating effects of individual variables such as gender and age have not been sufficiently examined. Future research should expand the sampling scope and deepen the investigation of moderating mechanisms to refine the theoretical framework. Future research can be extended in three primary directions. First, the scope of future studies should be broadened to include diverse samples from various geographic regions and city tiers across China, thereby validating the generalizability of the current findings. Second, future research should also investigate the moderating effects of individual variables (e.g., gender, age, residence, and household income) on the sustainable use behaviors of autonomous taxis. This will help expand upon the existing findings. Third, future studies could explore the optimal sample size within the framework of establishing multi-method fusion thresholds. These directions will collectively contribute to refining the theoretical framework of user adoption of smart travel services.

Author Contributions

Conceptualization, Y.J.; Methodology, Q.Z.; Investigation, C.Z.; Data curation, Y.J.; Writing—original draft, C.Z.; Writing—review & editing, X.Z.; Visualization, X.Z.; Project administration, Q.Z.; Funding acquisition, Q.Z. All authors have read and agreed to the published version of the manuscript.

Funding

This study was supported by the National Social Science Fund Project, titled “Research on Data Collaboration Empowering Business Competitive Intelligence Mining and Decision-making Efficiency Enhancement” (Fund Number: 22BTQ069).

Institutional Review Board Statement

The study was conducted in accordance with the Declaration of Helsinki, and approved by the Ethics Committee of Beijing University of Posts and Telecommunications (protocol code BUPT-IRB-2024-1110 on 10 November 2024).

Informed Consent Statement

Informed consent was obtained from all subjects involved in the study.

Data Availability Statement

To promote transparency, the data supporting the findings of this study are available upon reasonable request. Please contact the corresponding author for further details regarding data access.

Conflicts of Interest

The authors declare no conflict of interest.

References

  1. Ye, Z.; Liu, Y.; Chan, J. Strategic path for innovative development of smart roads in Guangdong-Hong Kong-Macao Greater Bay Area. Bull. Chin. Acad. Sci. 2024, 39, 1619–1630. (In Chinese) [Google Scholar]
  2. Lai, C.; Yan, Z.; Wu, X. Research on High-Quality Development Strategies and Countermeasures for Regional Automotive Industry Under Joint Venture Dominance. Manag. Sci. Eng. 2023, 12, 744. [Google Scholar]
  3. Zhu, B.; Fan, T.; Zhang, P.; Zhao, J.; Sun, Y. Overview of the Standardization Development Process for Intelligent and Connected Vehicles. Automob. Technol. 2023, 7, 1–16. [Google Scholar] [CrossRef]
  4. Zarbakhshnia, N.; Ma, Z. Critical success factors for the adoption of AVs in sustainable urban transportation. Transp. Policy 2024, 156, 62–76. [Google Scholar] [CrossRef]
  5. Chen, C.; Lin, Z.; Huang, C.; Zhao, J.; Ou, S. Review of decision-making analysis for transportation energy transition. J. South China Univ. Technol. (Nat. Sci. Ed.) 2025, 53, 32–48. [Google Scholar]
  6. Lee, J.; Lee, D.; Park, Y.; Lee, S.; Ha, T. Autonomous vehicles can be shared, but a feeling of ownership is important: Examination of the influential factors for intention to use autonomous vehicles. Transp. Res. Part C Emerg. Technol. 2019, 107, 411–422. [Google Scholar] [CrossRef]
  7. Feng, Z.; Gao, Y.; Zhu, D.; Chan, H.Y.; Zhao, M.; Xue, R. Impact of risk perception and trust in autonomous vehicles on pedestrian crossing decision: Navigating the social-technological intersection with the ICLV model. Transp. Policy 2024, 152, 71–86. [Google Scholar] [CrossRef]
  8. Herrenkind, B.; Nastjuk, I.; Brendel, A.B.; Trang, S.; Kolbe, L.M. Young people’s travel behavior—Using the life-oriented approach to understand the acceptance of autonomous driving. Transp. Res. Part D Transp. Environ. 2019, 74, 214–233. [Google Scholar] [CrossRef]
  9. Olaru, D.; Greaves, S.; Leighton, C.; Smith, B.; Arnold, T. Peer-to-Peer (P2P) carsharing and driverless vehicles: Attitudes and values of vehicle owners. Transp. Res. Part A Policy Pract. 2021, 151, 180–194. [Google Scholar] [CrossRef]
  10. Tan, H.; Zhao, X.; Yang, J. Exploring the influence of anxiety, pleasure and subjective knowledge on public acceptance of fully autonomous vehicles. Comput. Hum. Behav. 2022, 131, 107187. [Google Scholar] [CrossRef]
  11. Zhou, M.; Yi, H. Interdisciplinary analysis of Robo-taxi adoption: Integrating economic, sociological, and psychological perspectives within an extended UTAUT2 framework. Res. Transp. Bus. Manag. 2025, 60, 101352. [Google Scholar] [CrossRef]
  12. Xing, Y.; Li, L.; Sheng, X.; Zhou, H.; Han, X. Understanding public perceptions of autonomous vehicles: A structural model to urban-rural differences and psychological factors. Transp. Policy 2025, 165, 70–84. [Google Scholar] [CrossRef]
  13. Wang, S.; Li, Z.; Wang, Y.; Wyatt, D.A. How effective is automated vehicle education?—A Kentucky case study revealing the dynamic nature of education effectiveness. Transp. Policy 2024, 147, 140–157. [Google Scholar] [CrossRef]
  14. Davis, F.D.; Bagozzi, R.P.; Warshaw, P.R. User acceptance of computer technology: A comparison of two theoretical models. Manag. Sci. 1989, 35, 982–1003. [Google Scholar] [CrossRef]
  15. Wu, J.; Liao, H.; Wang, J.W.; Chen, T. The role of environmental concern in the public acceptance of autonomous electric vehicles: A survey from China. Transp. Res. Part F Traffic Psychol. Behav. 2019, 60, 37–46. [Google Scholar] [CrossRef]
  16. Liu, H.; Yang, R.; Wang, L.; Liu, P. Evaluating initial public acceptance of highly and fully autonomous vehicles. Int. J. Hum.–Comput. Interact. 2019, 35, 919–931. [Google Scholar] [CrossRef]
  17. Zhang, N.; Liu, R.; Zhang, X.Y.; Pang, Z.L. The impact of consumer perceived value on repeat purchase intention based on online reviews: By the method of text mining. Data Sci. Manag. 2021, 3, 22–32. [Google Scholar] [CrossRef]
  18. Davis, F.D. Perceived usefulness, perceived ease of use, and user acceptance of information technology. MIS Q. 1989, 13, 319–340. [Google Scholar] [CrossRef]
  19. Su, Y.; Zhang, H. Research on Scenic Spot Booking Behavior Intention Based on an Integrated and Extended TPB and TAM Model. Tour. Guide 2024, 8, 70. [Google Scholar]
  20. Sharma, L.R.; Bidari, S.; Bidari, D.; Neupane, S.; Sapkota, R. Exploring the mixed methods research design: Types, purposes, strengths, challenges, and criticisms. Glob. Acad. J. Linguist. Lit. 2023, 5, 3–12. [Google Scholar] [CrossRef]
  21. Sun, X.; Zhao, Y.; Lü, C. The influence mechanism of human-machine interaction trust in autonomous vehicles. J. Northeast. Univ. (Nat. Sci. Ed.) 2022, 43, 1305. [Google Scholar]
  22. Zhang, L.; Li, S. Knowledge, understanding, and trust: The trust mechanism of individuals towards artificial intelligence. Sociol. Rev. 2023, 11, 59–83. [Google Scholar]
  23. Vongvit, R.; Maeng, K.; Lee, S.C. Effects of trust and customer perceived value on the acceptance of urban air mobility as public transportation. Travel Behav. Soc. 2024, 36, 100788. [Google Scholar] [CrossRef]
  24. Srivastava, A.; Mukherjee, S.; Datta, B.; Shankar, A. Impact of perceived value on the online purchase intention of base of the pyramid consumers. Int. J. Consum. Stud. 2023, 47, 1291–1314. [Google Scholar] [CrossRef]
  25. Wehner, C.; López-Bonilla, L.M.; López-Bonilla, J.M. Consumer behaviour in air transportation: Comparison between Spanish and German passengers. Travel Behav. Soc. 2022, 28, 264–272. [Google Scholar] [CrossRef]
  26. Xu, Y.; Ling, L.; Wu, J.; Xu, S. On-demand ride-hailing platforms under green mobility: Pricing strategies and government regulation. Transp. Res. Part E Logist. Transp. Rev. 2024, 189, 103650. [Google Scholar] [CrossRef]
  27. Lu, Y.; Qi, Y.; Qi, S.; Li, Y.; Song, H.; Liu, Y. Say no to price discrimination: Decentralized and automated incentives for price auditing in ride-hailing services. IEEE Trans. Mob. Comput. 2020, 21, 663–680. [Google Scholar] [CrossRef]
  28. Bala, H.; Anowar, S.; Chng, S.; Cheah, L. Review of studies on public acceptability and acceptance of shared autonomous mobility services: Past, present and future. Transp. Rev. 2023, 43, 970–996. [Google Scholar] [CrossRef]
  29. Dai, J.; Wang, X.C.; Ma, W.; Li, R. Future transport vision propensity segments: A latent class analysis of autonomous taxi market. Transp. Res. Part A Policy Pract. 2023, 173, 103699. [Google Scholar] [CrossRef]
  30. Hulse, L.M. Pedestrians’ perceived vulnerability and observed behaviours relating to crossing and passing interactions with autonomous vehicles. Transp. Res. Part F Traffic Psychol. Behav. 2023, 93, 34–54. [Google Scholar] [CrossRef]
  31. Alozi, A.R.; Hussein, M. Evaluating the safety of autonomous vehicle–pedestrian interactions: An extreme value theory approach. Anal. Methods Accid. Res. 2022, 35, 100230. [Google Scholar] [CrossRef]
  32. Dai, J.; Li, R.; Liu, Z.; Lin, S. Impacts of the introduction of autonomous taxi on travel behaviors of the experienced user: Evidence from a one-year paid taxi service in Guangzhou, China. Transp. Res. Part C Emerg. Technol. 2021, 130, 103311. [Google Scholar] [CrossRef]
  33. Chi, M.; Bi, X.; Xu, Y. The impact of mobile academic virtual community governance mechanisms on knowledge sharing behavior—With trust as a mediating variable. Manag. Rev. 2021, 33, 164. [Google Scholar]
  34. Nie, Y.; Yin, H.; Ma, P.; Du, J.; Nie, S.; Jia, Z. User Acceptance Model of Fall Prevention Robots. Sci. Technol. Eng. 2023, 23, 7716–7724. [Google Scholar]
  35. Lin, Y.; Zheng, H.; He, Y.; Feng, J. AI interaction quality and user acceptance: The chain mediation effect of psychological distance and trust. Adv. Psychol. 2025, 15, 47. [Google Scholar] [CrossRef]
  36. Zhao, Z.; Niu, Y.; Meng, W. Research on Researchers’ Knowledge Sharing Willingness in Virtual Academic Communities Based on Blockchain Technology. J. Acad. Libr. Inf. Sci. 2024, 42, 76–82. [Google Scholar]
  37. Acheampong, R.A.; Cugurullo, F. Capturing the behavioural determinants behind the adoption of autonomous vehicles: Conceptual frameworks and measurement models to predict public transport, sharing and ownership trends of self-driving cars. Transp. Res. Part F Traffic Psychol. Behav. 2019, 62, 349–375. [Google Scholar] [CrossRef]
  38. Chen, C.F. Investigating structural relationships between service quality, perceived value, satisfaction, and behavioral intentions for air passengers: Evidence from Taiwan. Transp. Res. Part A Policy Pract. 2008, 42, 709–717. [Google Scholar] [CrossRef]
  39. Zeithaml, V.A. Consumer perceptions of price, quality, and value: A means-end model and synthesis of evidence. J. Mark. 1988, 52, 2–22. [Google Scholar] [CrossRef]
  40. Mensah, I.K.; Tianyu, Z.; Zeng, G.; Chuanyong, L. Determinants of the continued intention of college students in China to use DiDi mobile car-sharing services. SAGE Open 2019, 9, 2158244019893697. [Google Scholar] [CrossRef]
  41. Rahman, M.M.; Strawderman, L.; Lesch, M.F.; Horrey, W.J.; Babski-Reeves, K.; Garrison, T. Modelling driver acceptance of driver support systems. Accid. Anal. Prev. 2018, 121, 134–147. [Google Scholar] [CrossRef] [PubMed]
  42. Jian, J.Y.; Bisantz, A.M.; Drury, C.G. Foundations for an empirically determined scale of trust in automated systems. Int. J. Cogn. Ergon. 2000, 4, 53–71. [Google Scholar] [CrossRef]
Figure 1. Conceptual Model.
Figure 1. Conceptual Model.
Sustainability 17 10040 g001
Figure 2. Results of the SEM Analysis.
Figure 2. Results of the SEM Analysis.
Sustainability 17 10040 g002
Table 1. Construct and measurement items.
Table 1. Construct and measurement items.
ConstructItemReferences
Concern for Safety Equality1. Safety challenges arise when autonomous ride-hailing vehicles navigate alongside conventional vehicles.
2. Pedestrian safety remains a concern during interactions with autonomous ride-hailing vehicles.
3. The coexistence of autonomous ride-hailing vehicles and cyclists presents notable safety risks.
(Acheampong and Cugurullo, 2019) [37]
Consumer Perceived Value1. I believe autonomous ride-hailing vehicles provide valuable services as a transportation mode.
2. I perceive the service quality of autonomous ride-hailing vehicles as reasonable and aligned with my expectations.
3. Compared to traditional taxis or public transit, I consider autonomous ride-hailing vehicles to deliver superior value in terms of service quality.
(Chen, 2008) [38]
Consumer Perceived Price Fairness1. I perceive autonomous ride-hailing vehicles as providing services that offer good value for money.
2. Compared to alternative transportation modes, autonomous ride-hailing vehicles demonstrate superior cost-performance effectiveness.
3. I am satisfied with the alignment between the pricing structure and service quality of autonomous ride-hailing vehicles.
(Zeithaml, 1988) [39]
Continuous Use Intention1. I intend to continue utilizing autonomous ride-hailing vehicles for my transportation needs.
2. I would recommend autonomous ride-hailing vehicles to my peers and colleagues.
3. Overall, I anticipate maintaining autonomous ride-hailing vehicles as my preferred mobility option.
(Mensah et al., 2019) [40]
Perceived Usefulness1. Utilizing autonomous ride-hailing vehicles enables me to reach destinations more efficiently.
2. The adoption of autonomous ride-hailing vehicles reduces my exposure to traffic accident risks.
3. On the whole, autonomous ride-hailing services contribute positively to my daily life activities.
(Rahman et al., 2018) [41]
Perceived Ease of Use1. Users perceive interactions with autonomous ride-hailing vehicles as transparent and readily understandable.
2. I would find the operation of autonomous ride-hailing vehicles sufficiently user-friendly.
3. I could readily acquire the necessary skills to utilize autonomous ride-hailing services.
(Davis, 1989) [14]
Psychological Ownership1. I would perceive autonomous ride-hailing vehicles as an integral component of my mobility ecosystem.
2. I would experience a sense of control over my usage of autonomous ride-hailing services.
3. I would regard autonomous ride-hailing services as being tailored to my personal transportation needs.
(Lee et al., 2019) [6]
Trust in Technology1. I am confident that autonomous ride-hailing systems operate with integrity during service delivery, effectively safeguarding passenger rights and interests.
2. I trust the operational decision-making processes of autonomous ride-hailing systems, believing they are capable of making sound judgments.
3. I have faith in the ability of autonomous ride-hailing systems to perform tasks consistently and reliably, without experiencing major malfunctions or exposing users to significant risks.
(Jian et al., 2000) [42]
Table 2. Demographic statistics.
Table 2. Demographic statistics.
Demographic CharacteristicsFrequencyPercentage (%)
GenderMale48.53
Female51.47
Age18–2522.37
26–3528.14
36–4524.06
46–5516.28
≥559.15
OccupationStudent18.24
White-collar35.16
Freelancer25.03
Retired11.92
Other9.65
Monthly Income (Optional, CNY) <300015.27
3000–500025.11
5001–800029.88
8001–12,00019.74
>12,00010.00
Residential AreaWuhan City Center39.85
Wuhan Suburbs35.12
Surrounding Cities15.26
Other9.77
AV Taxi Usage ExperienceYes100
No0
Table 3. Evaluation of Measurement Models.
Table 3. Evaluation of Measurement Models.
ConstructIndicatorFactor LoadingCronbach’s αCRAVE
Concern for Safety EqualityES10.850.8110.820.724
ES20.866
ES30.836
Consumer Perceived ValuePV10.8730.850.8550.769
PV20.899
PV30.859
Consumer Perceived Price FairnessPS10.8630.810.8110.725
PS20.856
PS30.835
Continuous Use IntentionCU10.8820.8660.8670.789
CU20.885
CU30.898
Perceived UsefulnessPU10.8660.8290.830.745
PU20.879
PU30.843
Perceived Ease of UsePE10.8920.8780.8790.804
PE20.89
PE30.908
Psychological OwnershipPO10.8740.8180.8230.732
PO20.848
PO30.845
Trust in TechnologyTT10.8990.8830.8830.81
TT20.898
TT30.903
Table 4. Discriminant Validity Analysis.
Table 4. Discriminant Validity Analysis.
Concern for Safety EqualityConsumer Perceived ValueConsumer Perceived Price FairnessContinuous Use IntentionPerceived UsefulnessPerceived Ease of UsePsychological OwnershipTrust in Technology
Concern for Safety Equality0.851
Consumer Perceived Value−0.2360.877
Consumer Perceived Price Fairness−0.3370.2460.851
Continuous Use Intention−0.4140.5110.3940.888
Perceived Usefulness−0.3330.2860.310.4210.863
Perceived Ease of Use−0.3050.2380.2580.3980.5190.897
Psychological Ownership−0.2540.5540.2860.4770.2570.1810.856
Trust in Technology−0.4460.4790.4030.5880.4380.3990.4710.9
Note: The bold values along the diagonal represent the square roots of the Average Variance Extracted (AVE), while the off-diagonal entries correspond to the inter-construct correlation coefficients.
Table 5. Testing Hypothesized Relationships in the Structural Model.
Table 5. Testing Hypothesized Relationships in the Structural Model.
HypothesisPathPath CoefficientT-ValueTest Results
H1Perceived Usefulness → Continuous Use Intention0.133 *2.458Support
H2Trust in Technology → Continuous Use Intention0.259 ***4.054Support
H3Perceived Ease of Use → Perceived Usefulness0.519 ***10.936Support
H4Perceived Ease of Use → Trust in Technology0.140 *2.499Support
H5Perceived Usefulness → Trust in Technology0.140 *2.402Support
H6Consumer Perceived Value → Continuous Use Intention0.216 ***3.776Support
H7Consumer Perceived Price Fairness → Continuous Use Intention0.112 *1.994Support
H8Psychological Ownership → Continuous Use Intention0.136 *2.339Support
H9Concern for Safety Equality → Continuous Use Intention−0.131 *2.522Support
Note: * p < 0.05; *** p < 0.001.
Table 6. Results of Mediation Effects.
Table 6. Results of Mediation Effects.
Independent VariableMediating VariableDependent VariableDirect EffectIndirect EffectHypothesis
Psychological OwnershipTrust in TechnologyContinuous Use Intention0.136 *
(2.339)
0.052 *
(2.445)
support
Concern for Safety Equality−0.131 *
(2.522)
−0.054 **
(2.599)
support
Consumer Perceived Value0.216 ***
(3.776)
0.054 *
(2.541)
support
Consumer Perceived Price Fairness 0.112 *
(1.994)
0.037 *
(2.069)
support
Perceived Usefulness0.133 *
(2.458)
0.026 *
(2.085)
support
Note: * p < 0.05, ** p < 0.01, *** p < 0.001; t-values in parentheses.
Table 7. Assessment of Necessary Conditions Employing fsQCA Methodology.
Table 7. Assessment of Necessary Conditions Employing fsQCA Methodology.
Condition VariablesHigh Continuous Use Intention~High Continuous Use Intention
ConsistencyCoverageConsistencyCoverage
Perceived Usefulness0.7910610.7910610.6111190.446157
~Perceived Usefulness0.4461570.6111190.7138080.713808
Perceived Ease of Use0.7499170.7757260.4943340.448835
~Perceived Ease of Use0.4671730.6120150.7030230.672382
Consumer Perceived Value0.8409670.8182360.5844600.415160
~Consumer Perceived Value0.3989120.5680210.7441140.773549
Consumer Perceived Price Fairness0.8151820.7748790.6487160.450190
~Consumer Perceived Price Fairness0.4215920.6217690.6756040.727429
Psychological Ownership0.8307090.8124180.6108910.436171
~Psychological Ownership0.4234770.5985110.7372780.760737
Concern for Safety Equality0.4128310.6285340.6677810.742254
~Concern for Safety Equality0.8307080.7740120.6658060.452906
Trust in Technology0.8188970.8630040.5208870.388225
~Trust in Technology0.4007430.5339490.7799640.758700
Note: The symbol “~” represents the logical operator “NOT”.
Table 8. fsQCA Results of Configurational Analysis (High Continuous Use Intention).
Table 8. fsQCA Results of Configurational Analysis (High Continuous Use Intention).
High Continuous Use Intention
Config 1Config 2Config 3
Perceived UsefulnessSustainability 17 10040 i004Sustainability 17 10040 i004
Perceived Ease of UseSustainability 17 10040 i003 Sustainability 17 10040 i004
Consumer Perceived ValueSustainability 17 10040 i004Sustainability 17 10040 i004Sustainability 17 10040 i004
Consumer Perceived Price Fairness Sustainability 17 10040 i004Sustainability 17 10040 i004
Psychological OwnershipSustainability 17 10040 i004Sustainability 17 10040 i004Sustainability 17 10040 i004
Concern for Safety Equality Sustainability 17 10040 i001
Trust in TechnologySustainability 17 10040 i004Sustainability 17 10040 i004Sustainability 17 10040 i004
Raw Coverage0.5139180.5423640.481812
Unique Coverage0.03609850.06454460.0242875
Consistency0.9501740.9530350.95736
Solution Coverage0.60275
Solution Consistency0.932967
Note: The PRI consistency threshold for the configuration analysis is set at 0.75 with a case frequency of 2 and a raw consistency threshold of 0.8. Note: “Sustainability 17 10040 i004” indicates the presence of a core condition, “Sustainability 17 10040 i003” indicates the presence of a peripheral condition, “Sustainability 17 10040 i001”: indicates the absence of a peripheral condition, a blank space denotes irrelevant conditions. All configurations are annotated with detailed interpretations in the accompanying notes.
Table 9. fsQCA Results of Configurational Analysis (Non-High Continuous Usage Intention).
Table 9. fsQCA Results of Configurational Analysis (Non-High Continuous Usage Intention).
~High Continuous Use Intention
Config 1Config 2Config 3Config 4Config 5Config 6Config 7Config 8
Perceived UsefulnessSustainability 17 10040 i001Sustainability 17 10040 i002Sustainability 17 10040 i002Sustainability 17 10040 i003Sustainability 17 10040 i001Sustainability 17 10040 i001Sustainability 17 10040 i002Sustainability 17 10040 i002
Perceived Ease of UseSustainability 17 10040 i002 Sustainability 17 10040 i001Sustainability 17 10040 i002Sustainability 17 10040 i002Sustainability 17 10040 i001Sustainability 17 10040 i002Sustainability 17 10040 i002
Consumer Perceived ValueSustainability 17 10040 i002Sustainability 17 10040 i001Sustainability 17 10040 i002Sustainability 17 10040 i002Sustainability 17 10040 i004Sustainability 17 10040 i003Sustainability 17 10040 i002Sustainability 17 10040 i002
Consumer Perceived Price FairnessSustainability 17 10040 i002Sustainability 17 10040 i002Sustainability 17 10040 i003Sustainability 17 10040 i002Sustainability 17 10040 i004Sustainability 17 10040 i001 Sustainability 17 10040 i003
Psychological OwnershipSustainability 17 10040 i001Sustainability 17 10040 i001Sustainability 17 10040 i004 Sustainability 17 10040 i002Sustainability 17 10040 i003Sustainability 17 10040 i002
Concern for Safety Equality Sustainability 17 10040 i004 Sustainability 17 10040 i003Sustainability 17 10040 i001Sustainability 17 10040 i003Sustainability 17 10040 i004Sustainability 17 10040 i004
Trust in TechnologySustainability 17 10040 i002Sustainability 17 10040 i002Sustainability 17 10040 i002Sustainability 17 10040 i002Sustainability 17 10040 i002Sustainability 17 10040 i001Sustainability 17 10040 i001Sustainability 17 10040 i001
Raw Coverage0.3977670.4088560.03131550.3019520.2772290.2754820.3900960.316117
Unique Coverage0.01458320.04071090.01154490.03083710.008582830.008582830.001443090.00121528
Consistency0.9763240.9842750.9765520.9738060.9825030.9729080.973650.965661
Solution Coverage0.53228
Solution Consistency0.951011
The raw consistency threshold has been adjusted to 0.85. Note: “Sustainability 17 10040 i004” indicates the presence of a core condition, “Sustainability 17 10040 i003” indicates the presence of a peripheral condition, “Sustainability 17 10040 i001”: indicates the absence of a peripheral condition, “Sustainability 17 10040 i002” indicates the absence of a core condition, a blank space denotes irrelevant conditions. The symbol “~” represents the logical operator “NOT”.
Disclaimer/Publisher’s Note: The statements, opinions and data contained in all publications are solely those of the individual author(s) and contributor(s) and not of MDPI and/or the editor(s). MDPI and/or the editor(s) disclaim responsibility for any injury to people or property resulting from any ideas, methods, instructions or products referred to in the content.

Share and Cite

MDPI and ACS Style

Zuo, C.; Zhang, X.; Zhang, Q.; Jin, Y. Exploring Continuance Usage Behavior of Autonomous Ride-Hailing Vehicles: An Integrated SEM and fsQCA Approach from Wuhan, China. Sustainability 2025, 17, 10040. https://doi.org/10.3390/su172210040

AMA Style

Zuo C, Zhang X, Zhang Q, Jin Y. Exploring Continuance Usage Behavior of Autonomous Ride-Hailing Vehicles: An Integrated SEM and fsQCA Approach from Wuhan, China. Sustainability. 2025; 17(22):10040. https://doi.org/10.3390/su172210040

Chicago/Turabian Style

Zuo, Chanyuan, Xin Zhang, Qin Zhang, and Yongsheng Jin. 2025. "Exploring Continuance Usage Behavior of Autonomous Ride-Hailing Vehicles: An Integrated SEM and fsQCA Approach from Wuhan, China" Sustainability 17, no. 22: 10040. https://doi.org/10.3390/su172210040

APA Style

Zuo, C., Zhang, X., Zhang, Q., & Jin, Y. (2025). Exploring Continuance Usage Behavior of Autonomous Ride-Hailing Vehicles: An Integrated SEM and fsQCA Approach from Wuhan, China. Sustainability, 17(22), 10040. https://doi.org/10.3390/su172210040

Note that from the first issue of 2016, this journal uses article numbers instead of page numbers. See further details here.

Article Metrics

Back to TopTop