Addressing Water Scarcity and Climate Risks: Sustainable Solutions for Al Kharj, Saudi Arabia
Abstract
1. Introduction
1.1. Conceptual Framework and Hypothesis Development
1.1.1. Water Scarcity and Climate Risks
1.1.2. Climate Change
1.1.3. Population Growth
1.1.4. Economic Development
1.1.5. Land Use
1.1.6. Water Management Practices
2. Literature Review
Research Hypothesis
3. Research Methodology
- WSCR: Water Scarcity and Climate-related Risk index (dependent variable)
- CC: Climate change indicators
- WM: Water management and land use strategy effectiveness
- POP: Population growth rate
- ECO: Economic development indicator
- ϵ\epsilonϵ: Error term
4. Results
4.1. Socio-Demographic Characteristics
4.2. Factors Assessed and the Survey Responses
4.3. Impact of Climate Change on the Water Scarcity Problem
4.4. Influence of Water Management Practices and Land Use Patterns on Water Availability and Climate Risks
4.5. Impact of Population Growth on Water Availability and Climate Risks
4.6. Impact of Economic Development on Water Availability and Climate Risks
5. Discussion
6. Conclusion
6.1. Summary of Key Findings
6.2. Practical Implications
6.3. Limitations and Future Research
Author Contributions
Funding
Institutional Review Board Statement
Informed Consent Statement
Data Availability Statement
Acknowledgments
Conflicts of Interest
References
- Alhumaid, N. Water Scarcity and Food Security in Saudi Arabia. 2021. Available online: https://farrellymitchell.com/water-management/water-resources-saudi-security/ (accessed on 26 September 2025).
- Al-Ibrahim, A.M. Seawater desalination: The strategic choice for Saudi Arabia. Desalination Water Treat. 2013, 51, 1–4. [Google Scholar] [CrossRef]
- Alrwis, K.N.; Ghanem, A.M.; Alnashwan, O.S.; Al Duwais, A.A.M.; Alaagib, S.A.B.; Aldawdahi, N.M. Measuring the impact of water scarcity on agricultural economic development in Saudi Arabia. Saudi J. Biol. Sci. 2021, 28, 191–195. [Google Scholar] [CrossRef]
- Salem, H.S.; Pudza, M.Y.; Yihdego, Y. Water strategies and water–food Nexus: Challenges and opportunities towards sustainable development in various regions of the World. Sustain. Water Resour. Manag. 2022, 8, 1–54. [Google Scholar] [CrossRef]
- Abdella, F.I.A.; El-Sofany, W.I.; Mansour, D. Water scarcity in the Kingdom of Saudi Arabia. Environ. Sci. Pollut. Res. 2024, 31, 27554–27565. [Google Scholar] [CrossRef]
- Khogali, A. Potential Sources and Distribution of Nitrate in the Groundwater of the Wasia Aquifer, Al-Kharj Area, Central Saudi Arabia. Master’s Thesis, King Fahd University of Petroleum and Minerals, Dhahran, Saudi Arabia, 2019. [Google Scholar]
- Haque, M.I.; Khan, M.R. Impact of climate change on food security in Saudi Arabia: A roadmap to agriculture-water sustainability. J. Agribus. Dev. Emerg. Econ. 2022, 12, 1–18. [Google Scholar] [CrossRef]
- Kochhar, M.K.; Pattillo, M.C.A.; Sun, M.Y.M.; Suphaphiphat, M.N.; Swiston, M.A.J.; Tchaidze, M.R.; Finger, M.H. Is the Glass Half Empty or Half Full?: Issues in Managing Water Challenges and Policy Instruments. International Monetary Fund. 2015. Available online: https://www.imf.org/en/Publications/Staff-Discussion-Notes/Issues/2016/12/31/Is-the-Glass-Half-Empty-Or-Half-Full-Issues-in-Managing-Water-Challenges-and-Policy-42938 (accessed on 26 September 2025).
- Aboneama, W.A. Creating a unique sustainable rating system for Saudi Arabia to achieve environmental assessment and 2030 vision. Eur. J. Sustain. Dev. 2018, 7, 269–279. [Google Scholar] [CrossRef]
- Ministry of Environment, Water and Agriculture (MEWA). Saudi National Water Strategy 2030; Ministry of Environment, Water and Agriculture (MEWA): Riyadh, Saudi Arabia, 2017.
- Ouda, O.K. Impacts of agricultural policy on irrigation water demand: A case study of Saudi Arabia. Int. J. Water Resour. Dev. 2014, 30, 282–292. [Google Scholar] [CrossRef]
- Baig, M.B.; Alotibi, Y.; Straquadine, G.S.; Alataway, A. Water resources in the Kingdom of Saudi Arabia: Challenges and strategies for improvement. Water Policies MENA Ctries. 2020, 135–160. [Google Scholar]
- Rambo, K.A.; Warsinger, D.M.; Shanbhogue, S.J.; Lienhard V, J.H.; Ghoniem, A.F. Water-Energy Nexus in Saudi Arabia. Energy Procedia 2017, 105, 3837–3843. [Google Scholar] [CrossRef]
- Alshehri, F.; Sultan, M.; Karki, S.; Alwagdani, E.; Alsefry, S.; Alharbi, H.; Sahour, H.; Sturchio, N. Mapping the distribution of shallow groundwater occurrences using remote sensing-based statistical modeling over southwest Saudi Arabia. Remote Sens. 2020, 12, 1361. [Google Scholar] [CrossRef]
- DeNicola, E.; Aburizaiza, O.S.; Siddique, A.; Khwaja, H.; Carpenter, D.O. Climate change and water scarcity: The case of Saudi Arabia. Ann. Glob. Health 2015, 81, 342–353. [Google Scholar] [CrossRef]
- Haider, H.; Al-Salamah, I.S.; Ghazaw, Y.M.; Abdel-Maguid, R.H.; Shafiquzzaman, M.; Ghumman, A.R. Framework to establish economic level of leakage for intermittent water supplies in arid environments. J. Water Resour. Plan. Manag. 2019, 145, 05018018. [Google Scholar] [CrossRef]
- Alharbi, O.; Phillips, M.; Williams, A.; Gheith, A.; Bantan, R.; Rasul, N. Desalination impacts on the coastal environment: Ash Shuqayq, Saudi Arabia. Sci. Total Environ. 2012, 421, 163–172. [Google Scholar] [CrossRef] [PubMed]
- Tarawneh, Q.Y.; Chowdhury, S. Trends of climate change in Saudi Arabia: Implications on water resources. Climate 2018, 6, 8. [Google Scholar] [CrossRef]
- Taylor, R.G.; Scanlon, B.; Döll, P.; Rodell, M.; Van Beek, R.; Wada, Y.; Treidel, H. Ground water and climate change. Nat. Clim. Change 2013, 3, 322–329. [Google Scholar] [CrossRef]
- Almazroui, M.; Islam, M.N.; Balkhair, K.S.; Şen, Z.; Masood, A. Rainwater harvesting possibility under climate change: A basin-scale case study over western province of Saudi Arabia. Atmos. Res. 2017, 189, 11–23. [Google Scholar] [CrossRef]
- Ouda, O.K. Domestic water demand in Saudi Arabia: Assessment of desalinated water as strategic supply source. Desalination Water Treat. 2015, 56, 2824–2834. [Google Scholar]
- Ouda, O.K.M.; Shawesh, A.; Al-Olabi, T.; Younes, F.; Al-Waked, R. Review of domestic water conservation practices in Saudi Arabia. Appl. Water Sci. 2013, 3, 689–699. [Google Scholar] [CrossRef]
- Khogali, A.; Birkle, P.; Al-Shaibani, A.; Keller, M.; Tawabini, B.; Makkawi, M. Geochemical assessment of potential sources for nitrate in the Wasia aquifer, Al Kharj area, central Saudi Arabia. Water 2020, 12, 1479. [Google Scholar] [CrossRef]
- Alkhudhiri, A.; Bin Darwish, N.; Hilal, N. Analytical and forecasting study for wastewater treatment and water resources in Saudi Arabia. J. Water Process. Eng. 2019, 32, 100915. [Google Scholar] [CrossRef]
- Awadh, S.M.; Al-Mimar, H.; Yaseen, Z.M. Groundwater availability and water demand sustainability over the upper mega aquifers of Arabian Peninsula and west region of Iraq. Environ. Dev. Sustain. 2021, 23, 1–21. [Google Scholar] [CrossRef]
- Chowdhury, S.; Al-Zahrani, M. Characterizing water resources and trends of sector wise water consumptions in Saudi Arabia. J. King Saud Univ.-Eng. Sci. 2015, 27, 68–82. [Google Scholar] [CrossRef]
- Prüss, A.; Kay, D.; Fewtrell, L.; Bartram, J. Estimating the burden of disease from water, sanitation, and hygiene at a global level. Environ. Health Perspect. 2002, 110, 537–542. [Google Scholar]
- Pereira, L.S.; Cordery, I.; Iacovides, I. Coping with Water Scarcity: Addressing the Challenges; Springer Science & Business Media: Berlin, Germany, 2009. [Google Scholar]
- Tabari, H. Climate change impact on flood and extreme precipitation increases with water availability. Sci. Rep. 2020, 10, 13768. [Google Scholar] [CrossRef]
- Hussain, S.; Aslam, M.U.; Javed, M.; Zahra, M.; Ejaz, H.; Kubra, K.A.; Mushtaq, I. Impact of climatic changes and global warming on water availability. Anthropog. Pollut. 2021, 5, 57–66. [Google Scholar]
- Brown, R.; Davies, P. Understanding community receptivity to water re-use: Ku-ring-gai Council case study. Water Sci. Technol. 2007, 55, 283–290. [Google Scholar] [CrossRef] [PubMed]
- Makarigakis, A.K.; Jimenez-Cisneros, B.E. UNESCO’s contribution to face global water challenges. Water 2019, 11, 388. [Google Scholar] [CrossRef]
- Dinar, A.; Tsur, Y. The Economics of Water Resources: A Comprehensive Approach; Cambridge University Press: Cambridge, UK, 2021. [Google Scholar]
- Alqurashi, A.F.; Kumar, L. An assessment of the impact of urbanization and land use changes in the fast-growing cities of Saudi Arabia. Geocarto Int. 2019, 34, 78–97. [Google Scholar] [CrossRef]
- Hassaballa, A.; Salih, A. Mapping groundwater potential (GWP) in the Al-Ahsa Oasis, eastern Saudi Arabia using data-driven GIS techniques. Water 2024, 16, 194. [Google Scholar] [CrossRef]
- Drewes, J.E.; Garduño, C.P.R.; Amy, G.L. Water reuse in the Kingdom of Saudi Arabia—Status, prospects and research needs. Water Sci. Technol. Water Supply 2012, 12, 926–936. [Google Scholar] [CrossRef]
- Gruère, G.; Shigemitsu, M.; Crawford, S. Agriculture and Water Policy Changes: Stocktaking and Alignment with OECD and G20 Recommendations; OECD Publishing: Paris, France, 2020. [Google Scholar]
- Mariano, M.J.; Villano, R.; Fleming, E. Factors influencing farmers’ adoption of modern rice technologies and good management practices in the Philippines. Agric. Syst. 2012, 110, 41–53. [Google Scholar] [CrossRef]
- Wang, N.; Gao, Y.; Wang, Y.; Li, X. Adoption of eco-friendly soil-management practices by smallholder farmers in Shandong Province of China. Soil Sci. Plant Nutr. 2016, 62, 185–193. [Google Scholar] [CrossRef]
- Ziaul, I.M.; Shuwei, W. Environmental sustainability: A major component of sustainable development. Int. J. Environ. Sustain. Soc. Sci. 2023, 4, 620–627. [Google Scholar] [CrossRef]
- Altieri, M.A.; Nicholls, C.I. The adaptation and mitigation potential of traditional agriculture in a changing climate. Clim. Change 2017, 140, 33–45. [Google Scholar] [CrossRef]
- Rasul, G.; Sharma, B. The nexus approach to water–energy–food security: An option for adaptation to climate change. Clim. Policy 2016, 16, 682–702. [Google Scholar] [CrossRef]
- Creutzig, F.; Ravindranath, N.H.; Berndes, G.; Bolwig, S.; Bright, R.; Cherubini, F.; Chum, H.; Corbera, E.; Delucchi, M.; Faaij, A.; et al. Bioenergy and climate change mitigation: An assessment. GCB Bioenergy 2015, 7, 916–944. [Google Scholar] [CrossRef]
- Clayton, S.; Devine-Wright, P.; Stern, P.C.; Whitmarsh, L.; Carrico, A.; Steg, L.; Swim, J.; Bonnes, M. Psychological research and global climate change. Nat. Clim. Change 2015, 5, 640–646. [Google Scholar] [CrossRef]
- Filho, W.L.; Totin, E.; Franke, J.A.; Andrew, S.M.; Abubakar, I.R.; Azadi, H.; Nunn, P.D.; Ouweneel, B.; Williams, P.A.; Simpson, N.P. Understanding responses to climate-related water scarcity in Africa. Sci. Total Environ. 2022, 806, 150420. [Google Scholar] [CrossRef]
- Pakmehr, S.; Yazdanpanah, M.; Baradaran, M. How collective efficacy makes a difference in responses to water shortage due to climate change in southwest Iran. Land Use Policy 2020, 99, 104798. [Google Scholar] [CrossRef]
- Alotaibi, B.A.; Abbas, A.; Ullah, R.; Nayak, R.K.; Azeem, M.I.; Kassem, H.S. Climate Change Concerns of Saudi Arabian Farmers: The Drivers and Their Role in Perceived Capacity Building Needs for Adaptation. Sustainability 2021, 13, 12677. [Google Scholar] [CrossRef]
- Mataya, D.C.; Vincent, K.; Dougill, A.J. How can we effectively build capacity to adapt to climate change? Insights from Malawi. Clim. Dev. 2019, 12, 781–790. [Google Scholar] [CrossRef]
- Almulhim, A.I.; Abubakar, I.R. Developing a sustainable water conservation strategy for Saudi Arabian cities. Groundw. Sustain. Dev. 2023, 23, 101040. [Google Scholar] [CrossRef]
- Sileyew, K.J. Research design and methodology. In Cyberspace; IntechOpen: London, UK, 2019. [Google Scholar]
- Kokkinen, L. Studying social determinants of health using fuzzy-set Qualitative Comparative Analysis: A worked example. Soc. Sci. Med. 2022, 309, 115241. [Google Scholar] [CrossRef] [PubMed]
- Yuan, L.W.; Iqbal, S.; Hussain, R.Y.; Ali, S. Impact of price on customer satisfaction: Mediating role of consumer buying behaviour in telecom sector. Int. J. Res. 2019, 6, 150–165. [Google Scholar]
- Li, C.; Ahmed, N.; Qalati, S.A.; Khan, A.; Naz, S. Role of business incubators as a tool for entrepreneurship development: The mediating and moderating role of business start-up and government regulations. Sustainability 2020, 12, 1822. [Google Scholar] [CrossRef]
- Clark, W.A.; Finley, J.C. Determinants of water conservation intention in Blagoevgrad, Bulgaria. Soc. Nat. Resour. 2007, 20, 613–627. [Google Scholar] [CrossRef]
- Abdelkawy, N.A.; Al Shammre, A.S. A Tailored ESG Framework for Economic Growth in Saudi Arabia: ARDL Evidence from 1990 to 2022. Sustainability 2025, 17, 5273. [Google Scholar] [CrossRef]


| Demographic Factors | Frequency % | Variance | Skewness | Kurtosis | t | |
|---|---|---|---|---|---|---|
| Age | <25 | 30.9 | 0.932 | 0.275 | −1.001 | 51.25 *** |
| 26 to 35 | 31.2 | |||||
| 36 to 45 | 29.0 | |||||
| >45 | 9.0 | |||||
| Gender | Male | 67.8 | 0.219 | 0.765 | −1.421 | 64.77 *** |
| Female | 32.2 | |||||
| Occupation/Role | Farmer | 32.0 | 2.452 | 0.502 | −1.327 | 38.40 *** |
| Resident | 28.8 | |||||
| Government official | 7.4 | |||||
| Business owner | 8.4 | |||||
| Student | 23.4 | |||||
| Education | High school | 39.0 | 0.961 | 0.868 | −0.227 | 45.46 *** |
| Bachelor’s degree | 39.2 | |||||
| Master’s degree | 9.9 | |||||
| No formal education | 11.8 | |||||
| Years of residence in Al-Kharj | <1 year | 11.0 | 0.917 | −0.800 | −0.251 | 72.26 *** |
| 1 to 5 years | 11.6 | |||||
| 6 to 10 years | 41.5 | |||||
| >10 years | 35.8 | |||||
| Income level | Below average | 42.3 | 0.515 | 0.437 | −0.976 | 55.48 *** |
| Average | 41.7 | |||||
| Above average | 16.0 | |||||
| Household water usage (daily) | <100 L | 13.7 | 0.742 | 0.090 | −0.632 | 64.66 *** |
| 100–200 L | 40.6 | |||||
| 200–300 L | 34.7 | |||||
| >300 L | 11.0 | |||||
| Perception of water scarcity | Not a problem | 9.3 | 0.663 | 0.073 | −0.503 | 70.67 *** |
| Mild concern | 41.5 | |||||
| Moderate concern | 37.9 | |||||
| Significant concern | 11.2 | |||||
| Awareness of water conservation measures | Very aware | 37.5 | 0.540 | 0.295 | −1.108 | 56.76 *** |
| Somewhat aware | 42.9 | |||||
| Not aware at all | 19.6 | |||||
| Participation in water conservation efforts | Actively participate | 11.6 | 0.675 | 0.077 | −0.511 | 68.16 *** |
| Occasionally participate | 42.1 | |||||
| Rarely participate | 36.6 | |||||
| Do not participate | 9.7 | |||||
| Factors/Variables | Mean | t |
|---|---|---|
| Water availability (WA) | 4.04 ± 0.74 | 125.06 *** |
| Climate risks (CR) | 3.99 ± 0.73 | 124.67 *** |
| Climate change (CC) | 3.97 ± 0.70 | 129.53 *** |
| Population growth (PG) | 3.97 ± 0.73 | 124.77 *** |
| Economic development (ED) | 3.88 ± 0.74 | 120.86 *** |
| Land use (LU) | 3.96 ± 0.74 | 122.61 *** |
| Water management practices (WMP) | 3.99 ± 0.74 | 123.59 *** |
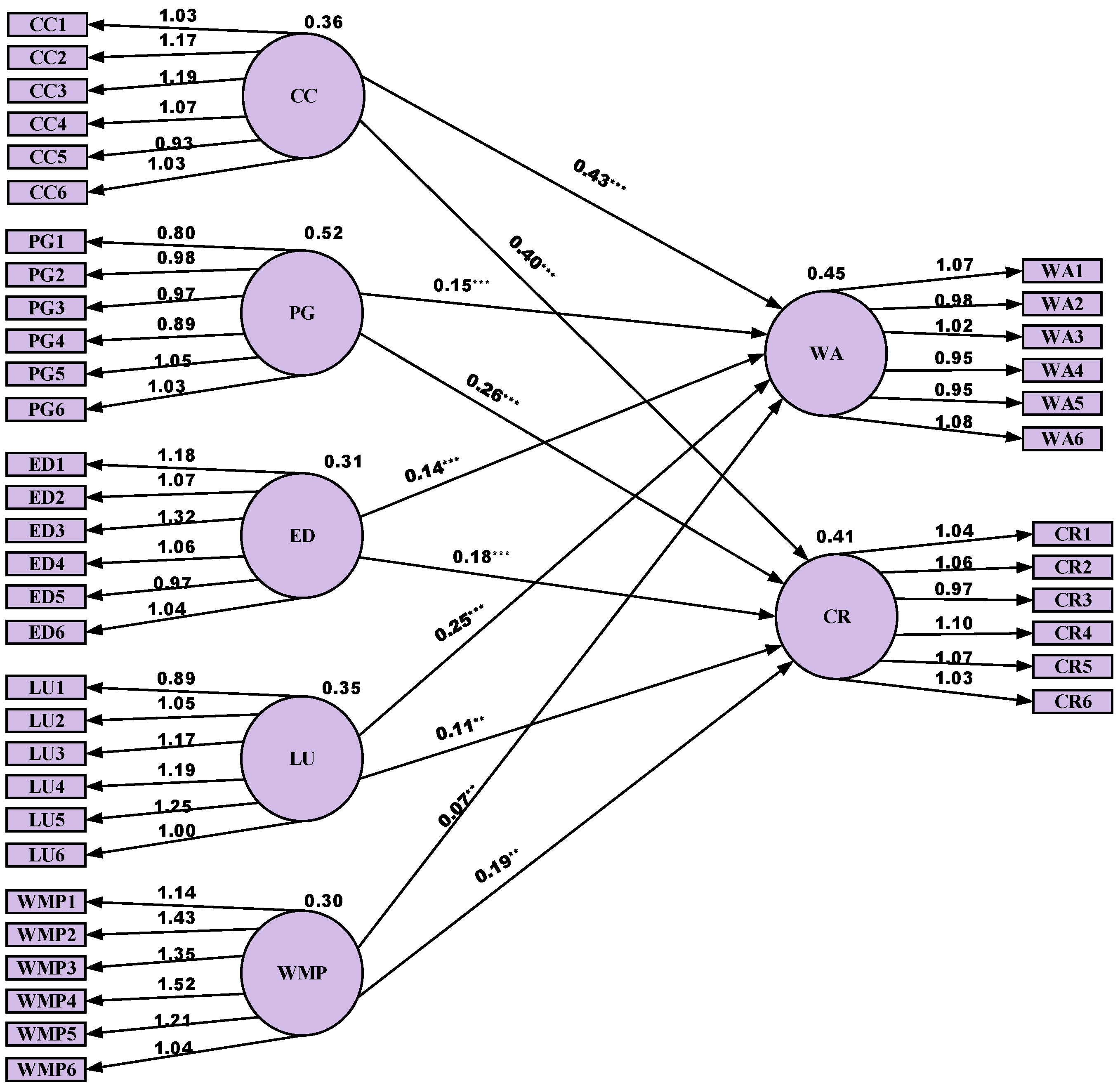
| Factors | Estimate | S.E. | C.R. | p | ||
|---|---|---|---|---|---|---|
| Water availability | <--- | Climate change | 0.426 | 0.041 | 10.277 | *** |
| Factors | Estimate | S.E. | C.R. | p | ||
|---|---|---|---|---|---|---|
| Water availability | <--- | Water management practices | 0.066 | 0.022 | 3.034 | 0.002 |
| Climate risks | <--- | Water management practices | 0.19 | 0.025 | 2.742 | 0.003 |
| Water availability | <--- | Land use | 0.247 | 0.036 | 6.765 | *** |
| Climate risks | <--- | Land use | 0.11 | 0.042 | 2.615 | 0.009 |
| Factors | Estimate | S.E. | C.R. | p | ||
|---|---|---|---|---|---|---|
| Water availability | <--- | Population growth | 0.153 | 0.037 | 4.086 | *** |
| Climate risks | <--- | Population growth | 0.263 | 0.043 | 6.106 | *** |
| Factors | Estimate | S.E. | C.R. | p | ||
|---|---|---|---|---|---|---|
| Water availability | <--- | Economic development | 0.145 | 0.034 | 4.288 | *** |
| Climate risks | <--- | Economic development | 0.18 | 0.039 | 4.626 | *** |
| Hypothesis | Relationship Tested | Path Coefficient (β) | Significance (p-Value) | Result |
|---|---|---|---|---|
| H1a | Climate Change → Water Scarcity | 0.426 | <0.001 | Supported |
| H2 | Water Management Practices → Water Scarcity | 0.066 | 0.002 | Supported |
| H2 | Land Use → Water Scarcity | 0.247 | <0.001 | Supported |
| H2 | Water Management Practices → Climate Risks | 0.190 | 0.003 | Supported |
| H2 | Land Use → Climate Risks | 0.110 | 0.009 | Supported |
| H3 | Population Growth → Water Scarcity | 0.153 | <0.001 | Supported |
| H3 | Population Growth → Climate Risks | 0.263 | <0.001 | Supported |
| H4 | Economic Development → Water Scarcity | 0.145 | <0.001 | Supported |
| H4 | Economic Development → Climate Risks | 0.180 | <0.001 | Supported |
Disclaimer/Publisher’s Note: The statements, opinions and data contained in all publications are solely those of the individual author(s) and contributor(s) and not of MDPI and/or the editor(s). MDPI and/or the editor(s) disclaim responsibility for any injury to people or property resulting from any ideas, methods, instructions or products referred to in the content. |
© 2025 by the authors. Licensee MDPI, Basel, Switzerland. This article is an open access article distributed under the terms and conditions of the Creative Commons Attribution (CC BY) license (https://creativecommons.org/licenses/by/4.0/).
Share and Cite
Vellaiyan, A.; Chinthapalli, U.R.; Bandu, S. Addressing Water Scarcity and Climate Risks: Sustainable Solutions for Al Kharj, Saudi Arabia. Sustainability 2025, 17, 9273. https://doi.org/10.3390/su17209273
Vellaiyan A, Chinthapalli UR, Bandu S. Addressing Water Scarcity and Climate Risks: Sustainable Solutions for Al Kharj, Saudi Arabia. Sustainability. 2025; 17(20):9273. https://doi.org/10.3390/su17209273
Chicago/Turabian StyleVellaiyan, Arul, Usha Rekha Chinthapalli, and Sasidhar Bandu. 2025. "Addressing Water Scarcity and Climate Risks: Sustainable Solutions for Al Kharj, Saudi Arabia" Sustainability 17, no. 20: 9273. https://doi.org/10.3390/su17209273
APA StyleVellaiyan, A., Chinthapalli, U. R., & Bandu, S. (2025). Addressing Water Scarcity and Climate Risks: Sustainable Solutions for Al Kharj, Saudi Arabia. Sustainability, 17(20), 9273. https://doi.org/10.3390/su17209273
