SME Strategic Leadership and Grouping as Core Levers for Sustainable Transition—New Wine Typology
Abstract
1. Introduction
2. Key Constructs and Conceptual Definitions
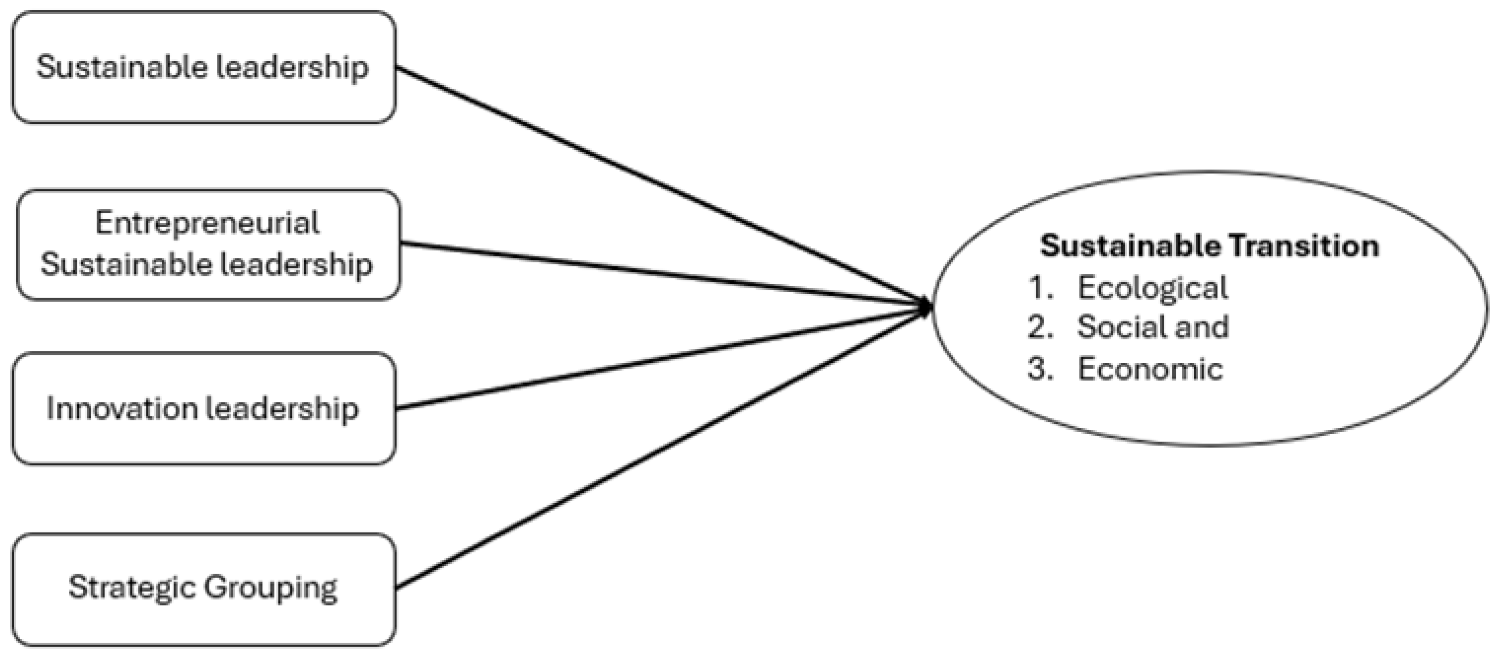
2.1. Sustainable Leadership
2.2. Entrepreneurial Strategic Leadership
2.3. Innovation Leadership
2.4. Strategic Grouping
2.5. Sustainable Transition
2.6. Resource Dependence Theory
2.7. Effectuation Theory
2.8. Integrated Theoretical Perspective
2.9. Industry Context: The Wine Sector
3. Materials and Methods
3.1. Research Design
- Economic Sustainability: Emphasizing cost reduction and stable profitability under varied environmental conditions.
 - Ecological Sustainability: Involving reduced pesticide use, improved biodiversity, and enhanced soil health.
 
3.2. Survey Instrument Development
- “Our winery is satisfied with the quality improvements associated with FRV adoption.”
 - “Customer response to our sustainable product lines has been positive.”
 
3.3. Sampling Strategy and Participants
3.4. Statistical Analyses
3.5. Limitations
4. Results
4.1. Implementation of FRV
4.2. Pioneering Ambition
4.3. Strategic Grouping and Innovativeness
4.4. Strategic Grouping and FRV Relevance
4.5. Sustainable Leadership Impact on Performance of SME
5. Discussion
- ▪
 - Evaluate the innovation profile of your business (pioneer, early adopter, conservative, skeptic) utilizing the new wine typology to recognize strategic priorities and fine-tune with your strategic grouping assessment. Thereon, clarify your sustainability ambitions, limitations, actions and develop a communication basis. Leapfrog innovations (e.g., FRV) can be a pillar therein if it fits strategically and serves in positioning and to communicate uniqueness and value-generation.
 - ▪
 - Develop partnerships with pioneering wineries to acquire knowledge and use innovation, and offer components as a strategic way to differentiate in the overcrowded market.
 - ▪
 - Make investments towards leadership training programs that incorporate sustainability values with strategic entrepreneurial skills.
 
- ▪
 - Provide tiered financial subsidies and incentives to stimulate progressive adoption of innovation and sustainable practices (e.g., FRV planting).
 - ▪
 - Launch campaigns to create public awareness to augment market demand and willingness to pay for products and services that are sustainably produced.
 - ▪
 - Extend initiatives for leadership development with the intention to equip winery managers with skills to drive innovation and sustainability transitions.
 - ▪
 - Focus on the transformation champions in sustainability (e.g., using hereby presented New Wine Typology Framework) and promote them (i.e., in the case of FRV, motivating niche players presents a more promising means to reach Green Deal ambitions than premium providers).
 
6. Conclusions
Funding
Institutional Review Board Statement
Informed Consent Statement
Data Availability Statement
Conflicts of Interest
Abbreviations
| ET | Effectuation Theory | 
| EU | European Union | 
| FRV | Fungus-resistant grape varieties | 
| GDPR | General Data Protection Regulation | 
| LOHAS | Life Of Health And Sustainability | 
| RDT | Resource Dependency Theory | 
| SME | Small and medium-sized enterprises | 
References
- Oliveira-Dias, D.; Kneipp, J.M.; Bichueti, R.S.; Gomes, C.M. Fostering business model innovation for sustainability: A dynamic capabilities perspective. Manag. Decis. 2022, 60, 105–129. [Google Scholar] [CrossRef]
 - Chen, P.; Chu, Z.; Zhao, M. The Road to corporate sustainability: The importance of artificial intelligence. Technol. Soc. 2024, 76, 102440. [Google Scholar] [CrossRef]
 - Schaltegger, S.; Girschik, V.; Trittin-Ulbrich, H.; Weissbrod, I.; Daudigeos, T. Corporate change agents for sustainability: Transforming organizations from the inside out. Bus. Ethics Environ. Responsib. 2024, 33, 145–156. [Google Scholar] [CrossRef]
 - Bjartmarz, T.K.; Bocken, N.M.P. Sustainable business models and organizational boundaries—A literature review. Bus. Strateg. Environ. 2024, 33, 6716–6736. [Google Scholar] [CrossRef]
 - Benmira, S.; Agboola, M. Evolution of leadership theory. BMJ Lead. 2021, 5, 3–5. [Google Scholar] [CrossRef]
 - Khizar, H.M.U.; Iqbal, M.J.; Murshed, F.; Ahsan, M. Sustainability Outcomes in SMEs: A Configurational View of the Interplay of Strategic Orientations and Environmental Conditions. J. Macromark. 2024, 44, 534–552. [Google Scholar] [CrossRef]
 - Waite, A.M. Leadership’s influence on innovation and sustainability. Eur. J. Train. Dev. 2013, 38, 15–39. [Google Scholar] [CrossRef]
 - McCann, J.T.; Holt, R.A. Defining sustainable leadership. Int. J. Sustain. Strateg. Manag. 2010, 2, 204. [Google Scholar] [CrossRef]
 - Werner-Lewandowska, K.; Wiecek-Janka, E.; Pawłowski, G. Determinants of Sustainability Maturity in Family Businesses. Sustainability 2025, 17, 1818. [Google Scholar] [CrossRef]
 - Teece, D.J. Business Models, Business Strategy and Innovation. Long Range Plann. 2010, 43, 172–194. [Google Scholar] [CrossRef]
 - Quintás, M.A.; Martínez-Senra, A.I.; Sartal, A. The Role of SMEs’ Green Business Models in the Transition to a Low-Carbon Economy: Differences in Their Design and Degree of Adoption Stemming from Business Size. Sustainability 2018, 10, 2109. [Google Scholar] [CrossRef]
 - Silva, V.; Yang, X.; Fleskens, L.; Ritsema, C.J.; Geissen, V. Environmental and human health at risk—Scenarios to achieve the Farm to Fork 50% pesticide reduction goals. Environ. Int. 2022, 165, 107296. [Google Scholar] [CrossRef] [PubMed]
 - de Andrade, R.D.; Benfica, V.C.; de Oliveira, H.V.E.; Suchek, N. Investigating green jobs and sustainability in SMEs: Beyond business operations. J. Clean. Prod. 2025, 486, 144477. [Google Scholar] [CrossRef]
 - Al Jabr, M.; Matriano, M.T.D.G. An Empirical Study on SMEs Growth and Sustainability: A Case Study in Oman. Glob. Sci. J. 2023, 11, 110–122. [Google Scholar]
 - Litvaj, I.; Drbúl, M.; Bůžek, M. Sustainability in Small and Medium Enterprises, Sustainable Development in the Slovak Republic, and Sustainability and Quality Management in Small and Medium Enterprises. Sustainability 2023, 15, 2039. [Google Scholar] [CrossRef]
 - Maheshwari, G.; Schrage, B. Emerging trends in social entrepreneurship and sustainability: A Southeast Asia analysis. Bottom Line 2025. ahead-of-print. [Google Scholar] [CrossRef]
 - Boeske, J.; Murray, P.A. The Intellectual Domains of Sustainability Leadership in SMEs. Sustainability 2022, 14, 1978. [Google Scholar] [CrossRef]
 - Poulsen, C.; Mønsted, M. Innovation and entrepreneurial practices in the wine sector: Constant experimentation and playfulness. In Global Warming and the Wine Industry—Challenges, Innovations and Future Prospects; IntechOpen: London, UK, 2023. [Google Scholar] [CrossRef]
 - Boltayev, N. Strategic Integration and Diversification in the Viticulture Sector: A Cluster-Based Approach to Sustainable Development. EPRA Int. J. Agric. Rural Econ. Res. 2025, 13, 18–25. [Google Scholar] [CrossRef]
 - Soler, I.P.; Gemar, G.; Guerrero-Murillo, R. Family and non-family business behaviour in the wine sector: A comparative study. Eur. J. Fam. Bus. 2017, 7, 65–73. [Google Scholar] [CrossRef]
 - Richter, B.; Hanf, J. Competitive Strategies for Wine Cooperatives in the German Wine Industry. Wine Econ. Policy 2020, 9, 83–98. [Google Scholar] [CrossRef]
 - Alessandri, G.; Dadd, T.; Iraldo, F. Environmental sustainability in the wine industry, a literature review. Clean. Prod. Lett. 2024, 7, 100067. [Google Scholar] [CrossRef]
 - Pedneault, K.; Provost, C. Fungus resistant grape varieties as a suitable alternative for organic wine production: Benefits, limits, and challenges. Sci. Hortic. 2016, 208, 57–77. [Google Scholar] [CrossRef]
 - Piccoli, A.; Viganò, F. Unveiling the Motivations Behind Cultivating Fungus-Resistant Wine Varieties: Insights from Wine Growers in South Tyrol, Italy. Sustainability 2025, 17, 2615. [Google Scholar] [CrossRef]
 - Trapp, O.; Avia, K.; Borrelli, C.; Eibach, R.; Merdinoglu, D.; Töpfer, R. More sustainability in Europe’s vineyards—Using resistant grapevine varieties to reduce the input of pesticides. Plants People Planet 2025. under review. [Google Scholar] [CrossRef]
 - Kiefer, C.; Szolnoki, G. Consumer Acceptance of Fungus-Resistant Grape Varieties—An Exploratory Study Using Sensory Evaluation Tests among Consumers in Germany. Sustainability 2023, 15, 10664. [Google Scholar] [CrossRef]
 - Schoemaker, P.J.H.; Heaton, S.; Teece, D. Innovation, Dynamic Capabilities, and Leadership. Calif. Manage. Rev. 2018, 61, 15–42. [Google Scholar] [CrossRef]
 - Verburg, R. Leadership, Innovation, and Sustainability. In Innovation for Sustainability: Business Transformations Towards a Better World; Springer International Publishing: Cham, Switzerland, 2019; pp. 117–133. [Google Scholar] [CrossRef]
 - Cortes, A.F.; Herrmann, P. Strategic Leadership of Innovation: A Framework for Future Research. Int. J. Manag. Rev. 2021, 23, 224–243. [Google Scholar] [CrossRef]
 - Reitz, H.J.; Pfeffer, J.; Salancik, G.R. The External Control of Organizations: A Resource Dependence Perspective; Stanford Graduate School of Business: Stanford, CA, USA, 1978; Available online: https://www.gsb.stanford.edu/faculty-research/books/external-control-organizations-resource-dependence-perspective (accessed on 7 October 2025).
 - Sarasvathy, S.D. Causation and Effectuation: Toward a Theoretical Shift from Economic Inevitability to Entrepreneurial Contingency. Acad. Manag. Rev. 2001, 26, 243–263. [Google Scholar] [CrossRef]
 - Schaltegger, S.; Wagner, M. Sustainable entrepreneurship and sustainability innovation: Categories and interactions. Bus. Strateg. Environ. 2011, 20, 222–237. [Google Scholar] [CrossRef]
 - Ferdig, M.A. Sustainability Leadership: Co-creating a Sustainable Future. J. Change Manag. 2007, 7, 25–35. [Google Scholar] [CrossRef]
 - Ernst, R.-A.; Gerken, M.; Hack, A.; Hülsbeck, M. SMES’ reluctance to embrace corporate sustainability: The effect of stakeholder pressure on self-determination and the role of social proximity. J. Clean. Prod. 2022, 335, 130273. [Google Scholar] [CrossRef]
 - Rainey, D.L. Sustainable Business Development: Inventing the Future Through Strategy, Innovation, and Leadership; Cambridge University Press: Cambridge, UK, 2010; Available online: https://www.amazon.in/Sustainable-Business-Development-Innovation-Leadership/dp/052114843X (accessed on 7 October 2025).
 - Schaltegger, S.; Lüdeke-Freund, F.; Hansen, E.G. Business Models for Sustainability. Organ. Environ. 2016, 29, 264–289. [Google Scholar] [CrossRef]
 - Leyer, M.; Ivchenkov, K.; Kirschner, T. Requirements of German micro-sized entrepreneurial companies regarding the management of business processes. Int. J. Entrep. Small Bus. 2018, 33, 72. [Google Scholar] [CrossRef]
 - McGee, J.E.; Shook, C.L. Repsponding to Industry Consolidation in Fragmented Industries: The Role of Capabilities in Small Business Survival. J. Small Bus. Strateg. 2000, 11, 21–32. [Google Scholar]
 - Santini, C.; Cavicchi, A.; Gilinsky, A.; Newton, S. Niche Strategy and Resources: Dilemmas and open questions, an exploratory study. In Proceedings of the 8th International Conference, Geisenheim, Germany, 25–27 July 2014; Academy of Wine Business Research: Verona, Italy, 2014; pp. 1–13. [Google Scholar]
 - Saunila, M. Innovation capability in SMEs: A systematic review of the literature. J. Innov. Knowl. 2020, 5, 260–265. [Google Scholar] [CrossRef]
 - Forsman, H. Innovation capacity and innovation development in small enterprises. A comparison between the manufacturing and service sectors. Res. Policy 2011, 40, 739–750. [Google Scholar] [CrossRef]
 - Terziovski, M. Innovation practice and its performance implications in small and medium enterprises (SMEs) in the manufacturing sector: A resource-based view. Strateg. Manag. J. 2010, 31, 892–902. [Google Scholar] [CrossRef]
 - Casali, G.L.; Perano, M.; Presenza, A.; Abbate, T. Does innovation propensity influence wineries’ distribution channel decisions? Int. J. Wine Bus. Res. 2018, 30, 446–462. [Google Scholar] [CrossRef]
 - Carchano, M.; Carrasco, I.; González, Á.; Sáez-Martínez, F.J. Analysis the nexus between internationalization and financial performance in wine industry: The effect of proactive environmental strategy and eco-innovation. Corp. Soc. Responsib. Environ. Manag. 2024, 31, 5954–5970. [Google Scholar] [CrossRef]
 - García-Cortijo, M.C.; Ferrer, J.R.; Castillo-Valero, J.S.; Pinilla, V. The Drivers of the Sustainability of Spanish Wineries: Resources and Capabilities. Sustainability 2021, 13, 10171. [Google Scholar] [CrossRef]
 - Chen, J.; Liu, L. Profiting from Green Innovation: The Moderating Effect of Competitive Strategy. Sustainability 2018, 11, 15. [Google Scholar] [CrossRef]
 - Dana, L.P.; Grandinetti, R.; Mason, M.C. International entrepreneurship, export planning and export performance: Evidence from a sample of winemaking SMEs. Int. J. Entrep. Small Bus. 2016, 29, 602. [Google Scholar] [CrossRef]
 - Covin, J.G.; Slevin, D.P. A Conceptual Model of Entrepreneurship as Firm Behavior. Entrep. Theory Pract. 1991, 16, 7–26. [Google Scholar] [CrossRef]
 - Granata, J.; Aytaç, B.; Roubaud, D. Innovation developments in the wine industry: A journey from the amphorae of old to the California wine cluster. Int. J. Entrep. Small Bus. 2019, 36, 249. [Google Scholar] [CrossRef]
 - Singer, M.; Donoso, P. Upstream or downstream in the value chain? J. Bus. Res. 2008, 61, 669–677. [Google Scholar] [CrossRef]
 - Dressler, M. Innovation management of German wineries: From activity to capacity—An explorative multi-case survey. Wine Econ. Policy 2013, 2, 19–26. [Google Scholar] [CrossRef]
 - Carter, A.P. Upstream and Downstream Benefits of Innovation. Econ. Syst. Res. 1990, 2, 241–257. [Google Scholar] [CrossRef]
 - Crossan, M.M.; Apaydin, M. A Multi-Dimensional Framework of Organizational Innovation: A Systematic Review of the Literature. J. Manag. Stud. 2010, 47, 1154–1191. [Google Scholar] [CrossRef]
 - Hauschildt, J.; Salomo, S.; Schuld, C. Innovations Management. Vahlen. 2022. Available online: https://www.amazon.in/Innovationsmanagement-Vahlens-Handbücher-Wirtschafts-Sozialwissenschaften/dp/3800666243 (accessed on 7 October 2025).
 - Schumpeter, J.A. Business Cycles: A Theoretical, Historical, And Statistical Analysis of the Capitalist Process. First. 2014. Available online: https://www.amazon.com/Business-Cycles-Theoretical-Historical-Statistical/dp/1578985560 (accessed on 7 October 2025).
 - Kirner, E.; Kinkel, S.; Jaeger, A. Innovation paths and the innovation performance of low-technology firms—An empirical analysis of German industry. Res. Policy 2009, 38, 447–458. [Google Scholar] [CrossRef]
 - Le Roy, F.; Robert, M.; Giuliani, P. The concept of management innovation: Definition, state of the art and future research avenues. Int. J. Entrep. Small Bus. 2018, 35, 44. [Google Scholar] [CrossRef] [PubMed]
 - Prajogo, D.I.; Ahmed, P.K. Relationships between innovation stimulus, innovation capacity, and innovation performance. RD Manag. 2006, 36, 499–515. [Google Scholar] [CrossRef]
 - Prada, J.; Dinis, L.-T.; Soriato, E.; Vandelle, E.; Soletkin, O.; Uysal, Ş.; Dihazi, A.; Santos, C.; Santos, J.A. Climate change impact on Mediterranean viticultural regions and site-specific climate risk-reduction strategies. Mitig. Adapt. Strateg. Glob. Change 2024, 29, 52. [Google Scholar] [CrossRef]
 - Cosme, F.; Nunes, F.M.; Filipe-Ribeiro, L. (Eds.) Global Warming and the Wine Industry—Challenges, Innovations and Future Prospects; IntechOpen: London, UK, 2024. [Google Scholar] [CrossRef]
 - Şen, A.; Eren, E. Innovative Leadership for the Twenty-First Century. Procedia-Soc. Behav. Sci. 2012, 41, 1–14. [Google Scholar] [CrossRef]
 - Horth, D.; Buchner, D. Innovation Leadership How to Use Innovation to Lead Effectively, Work Collaboratively, and Drive Results. 2014. Available online: https://mcoed.edu.ng/library/ebooks/resources/Innovation_Leadership_by_david_horth.pdf (accessed on 7 October 2025).
 - Dana, L.-P.; Granata, J.; Lasch, F.; Carnaby, A. The evolution of co-opetition in the Waipara wine cluster of New Zealand. Wine Econ. Policy 2013, 2, 42–49. [Google Scholar] [CrossRef]
 - Hojman, D.E. Radical innovation in luxury carmenere wine from Chile. J. Wine Res. 2015, 26, 40–63. [Google Scholar] [CrossRef]
 - Forbes, S.L.; King, L. An Exploratory Analysis of Marketing Innovations in the New Zealand Wine Industry. In Proceedings of the AWBR International Conference, St. Catharines, ON, Canada, 12–15 June 2013; pp. 1–9. Available online: http://academyofwinebusiness.com/wp-content/uploads/2013/04/Forbes-King.pdf (accessed on 7 October 2025).
 - Gilinsky, A.; Santini, C.; Lazzeretti, L.; Eyler, R. Desperately seeking serendipity. Int. J. Wine Bus. Res. 2008, 20, 302–320. [Google Scholar] [CrossRef]
 - Porter, M.E. From Competitive Advantage to Corporate Strategy. Harv. Bus. Rev. 1988. Available online: https://hbr.org/1987/05/from-competitive-advantage-to-corporate-strategy (accessed on 10 July 2025).
 - González-Benito, J.; Suárez-González, I. A Study of the Role Played by Manufacturing Strategic Objectives and Capabilities in Understanding the Relationship between Porter’s Generic Strategies and Business Performance. Br. J. Manag. 2010, 21, 1027–1043. [Google Scholar] [CrossRef]
 - Pertusa-Ortega, E.M.; Molina-Azorín, J.F.; Claver-Cortés, E. Competitive strategy, structure and firm performance. Manag. Decis. 2010, 48, 1282–1303. [Google Scholar] [CrossRef]
 - Barney, J.B. Is the Resource-Based ‘View’ a Useful Perspective for Strategic Management Research? Yes. Acad. Manag. Rev. 2001, 26, 41. [Google Scholar] [CrossRef]
 - Dess, G.G.; Davis, P.S. Porter’s (1980) Generic Strategies as Determinants of Strategic Group Membership and Organizational Performance. Acad. Manag. J. 1984, 27, 467–488. [Google Scholar] [CrossRef]
 - Bozarth, C.; McDermott, C. Configurations in manufacturing strategy: A review and directions for future research. J. Oper. Manag. 1998, 16, 427–439. [Google Scholar] [CrossRef]
 - Ward, P.T.; Duray, R. Manufacturing strategy in context: Environment, competitive strategy and manufacturing strategy. J. Oper. Manag. 2000, 18, 123–138. [Google Scholar] [CrossRef]
 - Speed, R.J. Oh Mr Porter! A Re-Appraisal of Competitive Strategy. Mark. Intell. Plan. 1989, 7, 8–11. [Google Scholar] [CrossRef]
 - Zahra, S.A.; Pearce, J.A. Research Evidence on the Miles-Snow Typology. J. Manag. 1990, 16, 751–768. [Google Scholar] [CrossRef]
 - MacDaniel, S.W.; Kolari, J.W. Marketing strategy implications of the Miles and Snow strategic typology. J. Mark. 1987, 51, 19–30. [Google Scholar]
 - Anwar, J.; Butt, I.; Ahmad, N. SMEs’ strategic orientation through Miles and Snow typology: A synthesis of literature and future directions. Manag. Res. Rev. 2025, 48, 258–286. [Google Scholar] [CrossRef]
 - Neely, A.; Hii, J. Innovation and Business Performance: A Literature Review. 1998. Available online: https://www.researchgate.net/publication/264870158_Innovation_and_Business_Performance_A_Literature_Review (accessed on 7 October 2025).
 - Miller, D. Relating Porter’s Business Strategies to Environment and Structure: Analysis and Performance Implications. Acad. Manag. J. 1988, 31, 280–308. [Google Scholar] [CrossRef]
 - Porter, M.E. How Competitive Forces Shape Strategy. Harv. Bus. Rev. 1979. Available online: https://hbr.org/1979/03/how-competitive-forces-shape-strategy (accessed on 7 October 2025).
 - Islami, X.; Mustafa, N.; Latkovikj, M.T. Linking Porter’s generic strategies to firm performance. Futur. Bus. J. 2020, 6, 3. [Google Scholar] [CrossRef]
 - Newton, S.K.; Gilinsky, A.; Jordan, D. Differentiation strategies and winery financial performance: An empirical investigation. Wine Econ. Policy 2015, 4, 88–97. [Google Scholar] [CrossRef]
 - Berenguer, G.; Gil, I.; Ruiz, M.E. Do upscale restaurant owners use wine lists as a differentiation strategy? Int. J. Hosp. Manag. 2009, 28, 86–95. [Google Scholar] [CrossRef]
 - Dimitratos, P.; Liouka, I.; Young, S. A Missing Operationalization: Entrepreneurial Competencies in Multinational Enterprise Subsidiaries. Long Range Plann. 2014, 47, 64–75. [Google Scholar] [CrossRef]
 - Audretsch, D.B.; Castrogiovanni, G.J.; Ribeiro, D.; Roig, S. Linking Entrepreneurship and Management: Welcome to the International Entrepreneurship and Management Journal. Int. Entrep. Manag. J. 2005, 1, 5–7. [Google Scholar] [CrossRef]
 - Gibb, A.; Scott, M. Strategic Awareness, Personal Commitment and the Process of Planning in the Small Business. J. Manag. Stud. 1985, 22, 597–631. [Google Scholar] [CrossRef]
 - Deimel, K. Stand der strategischen Planung in kleinen und mittleren Unternehmen (KMU) in der BRD. Z. Für Plan. Unternehmenssteuerung 2008, 19, 281–298. [Google Scholar] [CrossRef]
 - Zahra, S.A.; George, G. Absorptive Capacity: A Review, Reconceptualization, and Extension. Acad. Manag. Rev. 2002, 27, 185. [Google Scholar] [CrossRef]
 - Mallak, L. Putting Organizational Resilience to Work. 1998. Available online: https://www.researchgate.net/publication/291863333_Putting_Organizational_Resilience_to_Work (accessed on 7 October 2025).
 - Thomas, L.C.; Painbéni, S.; Barton, H. Entrepreneurial marketing within the French wine industry. Int. J. Entrep. Behav. Res. 2013, 19, 238–260. [Google Scholar] [CrossRef]
 - Read, S.; Dolmans, S. Effectuation 10 Year Waypoint. Int. Rev. Entrep. 2012, 10, 25–46. [Google Scholar]
 - De Wolf, P.; Schoorlemmer, H.; Jukema, N.; van der Waal, B. Exploring the Significance of Entrepreneurship in Agriculture. 2007. Available online: https://orgprints.org/id/eprint/10915/1/de-wolf-schorlemmer-2007-esof_000.pdf (accessed on 7 October 2025).
 - Nienhüser, W. Resource Dependence Theory—How Well Does It Explain Behavior of Organizations? In Human Resources, Labour Relations and Organizations; Nomos Verlagsgesellschaft mbH & Co. KG: Baden, Germany, 2017; pp. 192–219. [Google Scholar] [CrossRef]
 - Mwai, N.W.; Kiplang’at, J.; Gichoya, D. Application of resource dependency theory and transaction cost theory in analysing outsourcing information communication services decisions. Electron. Libr. 2014, 32, 786–805. [Google Scholar] [CrossRef]
 - Biermann, R.; Harsch, M. Resource Dependence Theory. In Palgrave Handbook of Inter-Organizational Relations in World Politics; Palgrave Macmillan: London, UK, 2017; pp. 135–155. [Google Scholar] [CrossRef]
 - Akram, F.; Haq, M.A.U. Integrating agency and resource dependence theories to examine the impact of corporate governance and innovation on firm performance. Cogent Bus. Manag. 2022, 9, 2152538. [Google Scholar] [CrossRef]
 - Sarasvathy, S.D. Effectuation: Elements of entrepreneurial expertise. In Effectuation; Edward Elgar Publishing: Cheltenham, UK, 2008. [Google Scholar] [CrossRef]
 - Sarasvathy, S.D.; Dew, N. Entrepreneurial logics for a technology of foolishness. Scand. J. Manag. 2005, 21, 385–406. [Google Scholar] [CrossRef]
 - Dew, N.; Read, S.; Sarasvathy, S.D.; Wiltbank, R. Effectual versus predictive logics in entrepreneurial decision-making: Differences between experts and novices. J. Bus. Ventur. 2009, 24, 287–309. [Google Scholar] [CrossRef]
 - Fiet, J.O.; Norton, W.I.; Clouse, V.G.H. Search and discovery by repeatedly successful entrepreneurs. Int. Small Bus. J. Res. Entrep. 2013, 31, 890–913. [Google Scholar] [CrossRef]
 - Fisher, G. Effectuation, Causation, and Bricolage: A Behavioral Comparison of Emerging Theories in Entrepreneurship Research. Entrep. Theory Pract. 2012, 36, 1019–1051. [Google Scholar] [CrossRef]
 - Coviello, N.E.; Joseph, R.M. Creating Major Innovations with Customers: Insights from Small and Young Technology Firms. J. Mark. 2012, 76, 87–104. [Google Scholar] [CrossRef]
 - Fischer, E.; Reuber, A.R. Social interaction via new social media: (How) can interactions on Twitter affect effectual thinking and behavior? J. Bus. Ventur. 2011, 26, 1–18. [Google Scholar] [CrossRef]
 - Dew, N.; Read, S.; Sarasvathy, S.D.; Wiltbank, R. Outlines of a behavioral theory of the entrepreneurial firm. J. Econ. Behav. Organ. 2008, 66, 37–59. [Google Scholar] [CrossRef]
 - Matsuno, K.; Mentzer, J.T.; Özsomer, A. The Effects of Entrepreneurial Proclivity and Market Orientation on Business Performance. J. Mark. 2002, 66, 18–32. [Google Scholar] [CrossRef]
 - Robles, L.; Zárraga-Rodríguez, M. Key Competencies for Entrepreneurship. Procedia Econ. Financ. 2015, 23, 828–832. [Google Scholar] [CrossRef]
 - Coda, R.; Krakauer, P.V.d.C.; Berne, D.d.F. Are small business owners entrepreneurs? Exploring small business manager behavioral profiles in the São Paulo Metropolitan region. RAUSP Manag. J. 2018, 53, 152–163. [Google Scholar] [CrossRef]
 - Alegre, J.; Sengupta, K.; Lapiedra, R. Knowledge management and innovation performance in a high-tech SMEs industry. Int. Small Bus. J. Res. Entrep. 2013, 31, 454–470. [Google Scholar] [CrossRef]
 - Carroll, G.R.; Khessina, O.M. The Ecology of Entrepreneurship. In Handbook of Entrepreneurship Research; Springer: Boston, MA, USA, 2005; pp. 167–200. [Google Scholar] [CrossRef]
 - Gilinsky, A., Jr.; Newton, S.K.; Vega, R.F. Sustainability in the Global Wine Industry: Concepts and Cases. Agric. Agric. Sci. Procedia 2016, 8, 37–49. [Google Scholar] [CrossRef]
 - Gbejewoh, O.; Keesstra, S.; Blancquaert, E. The 3Ps (Profit, Planet, and People) of Sustainability amidst Climate Change: A South African Grape and Wine Perspective. Sustainability 2021, 13, 2910. [Google Scholar] [CrossRef]
 - Krämer, L. Planning for Climate and the Environment: The EU Green Deal. J. Eur. Environ. Plan. Law 2020, 17, 267–306. [Google Scholar] [CrossRef]
 - Mailly, F.; Hossard, L.; Barbier, J.-M.; Thiollet-Scholtus, M.; Gary, C. Quantifying the impact of crop protection practices on pesticide use in wine-growing systems. Eur. J. Agron. 2017, 84, 23–34. [Google Scholar] [CrossRef]
 - Dumitriu (Gabur), G.-D.; Teodosiu, C.; Cotea, V.V. Management of Pesticides from Vineyard to Wines: Focus on Wine Safety and Pesticides Removal by Emerging Technologies. In Grapes and Wine; IntechOpen: London, UK, 2022. [Google Scholar] [CrossRef]
 - Adner, R.; Zemsky, P. A Demand-Based Perspective on Sustainable Competitive Advantage. Strateg. Manag. J. 2006, 27, 215–239. [Google Scholar] [CrossRef]
 - del Brío, J.Á.; Junquera, B. A review of the literature on environmental innovation management in SMEs: Implications for public policies. Technovation 2003, 23, 939–948. [Google Scholar] [CrossRef]
 - Gladwin, T.N.; Kennelly, J.J.; Krause, T.-S. Shifting Paradigms for Sustainable Development: Implications for Management Theory and Research. Acad. Manag. Rev. 1995, 20, 874. [Google Scholar] [CrossRef] [PubMed]
 - Castro, G.M.-D. Exploring the market side of corporate environmentalism: Reputation, legitimacy and stakeholders’ engagement. Ind. Mark. Manag. 2021, 92, 289–294. [Google Scholar] [CrossRef]
 - Hart, S.L. A Natural-Resource-Based View of the Firm. Acad. Manag. Rev. 1995, 20, 986. [Google Scholar] [CrossRef]
 - León-Soriano, R.; Muñoz-Torres, M.J.; Chalmeta-Rosaleñ, R. Methodology for sustainability strategic planning and management. Ind. Manag. Data Syst. 2010, 110, 249–268. [Google Scholar] [CrossRef]
 - Marshall, R.S.; Cordano, M.; Silverman, M. Exploring individual and institutional drivers of proactive environmentalism in the US Wine industry. Bus. Strateg. Environ. 2005, 14, 92–109. [Google Scholar] [CrossRef]
 - Seuneke, P.; Lans, T.; Wiskerke, J.S. Moving beyond entrepreneurial skills: Key factors driving entrepreneurial learning in multifunctional agriculture. J. Rural Stud. 2013, 32, 208–219. [Google Scholar] [CrossRef]
 - Dias, C.S.; Rodrigues, R.G.; Ferreira, J.J. What’s new in the research on agricultural entrepreneurship? J. Rural Stud. 2019, 65, 99–115. [Google Scholar] [CrossRef]
 - McElwee, G. The enterprising farmer: A review of entrepreneurship in agriculture. R. Agric. Soc. Engl. J. 2006, 167, 66–75. [Google Scholar]
 - Torgerson, D. The uncertain quest for sustainability: Public discourse and the politics of environmentalism. In Greening Environmental Policy; Palgrave Macmillan: New York, NY, USA, 1995; pp. 3–20. [Google Scholar] [CrossRef]
 - Zaborek, P.; Mabrouk, A.K. The Role of Social and Environmental CSR in Shaping Purchase Intentions: Experimental Evidence from the Cosmetics Market. Sustainability 2025, 17, 1792. [Google Scholar] [CrossRef]
 - Brandi, C.; Schwab, J.; Berger, A.; Morin, J.-F. Do environmental provisions in trade agreements make exports from developing countries greener? World Dev. 2020, 129, 104899. [Google Scholar] [CrossRef]
 - Mehling, M.A.; van Asselt, H.; Das, K.; Droege, S.; Verkuijl, C. Designing Border Carbon Adjustments for Enhanced Climate Action. Am. J. Int. Law 2019, 113, 433–481. [Google Scholar] [CrossRef]
 - Condor, R. Entrepreneurship in agriculture: A literature review. Int. J. Entrep. Small Bus. 2020, 40, 516. [Google Scholar] [CrossRef]
 - Perez-Sanchez, D.; Barton, J.R.; Bower, D. Implementing environmental management in SMEs. Corp. Soc. Responsib. Environ. Manag. 2003, 10, 67–77. [Google Scholar] [CrossRef]
 - Shrivastava, P. The Role of Corporations in Achieving Ecological Sustainability. Acad. Manag. Rev. 1995, 20, 936. [Google Scholar] [CrossRef]
 - Sustainability and Sustainable Development—What is Sustainability and What Is Sustainable Development? Ciruclar Ecol. 2025. Available online: https://circularecology.com/sustainability-and-sustainable-development.html (accessed on 16 July 2025).
 - Khajuria, A.; Matsui, T.; Machimura, T.; Morioka, T. Promoting Sustainability with Ecological, Economic and Social Dimensions in Developing Countries. Chin. J. Popul. Resour. Environ. 2009, 7, 15–18. [Google Scholar] [CrossRef]
 - Folke, C. Resilience: The emergence of a perspective for social–ecological systems analyses. Glob. Environ. Change 2006, 16, 253–267. [Google Scholar] [CrossRef]
 - Bérubé, N.; Donia, M.; Gagné, M.; Houlfort, N. Validation of the Satisfaction with Work Scale. 2007. Available online: https://www.researchgate.net/publication/277865862_Validation_of_the_satisfaction_with_work_scale (accessed on 7 October 2025).
 - Jiang, G.; Alvarado, R.; Murshed, M.; Tillaguango, B.; Toledo, E.; Méndez, P.; Isik, C. Effect of Agricultural Employment and Export Diversification Index on Environmental Pollution: Building the Agenda towards Sustainability. Sustainability 2022, 14, 677. [Google Scholar] [CrossRef]
 - Carrasco, I.; Castillo-Valero, J.S.; Córcoles, C.; Carchano, M. Greening Wine Exports? Changes in the Carbon Footprint of Spanish Wine Exports. Int. J. Environ. Res. Public Health 2021, 18, 9035. [Google Scholar] [CrossRef]
 - Gherghina, Ș.C.; Botezatu, M.A.; Hosszu, A.; Simionescu, L.N. Small and Medium-Sized Enterprises (SMEs): The Engine of Economic Growth through Investments and Innovation. Sustainability 2020, 12, 347. [Google Scholar] [CrossRef]
 - Zhao, Y.L.; Parry, M.E. Mental Models and Successful First-mover Entry Decisions: Empirical Evidence from Chinese Entrepreneurs. J. Prod. Innov. Manag. 2012, 29, 590–607. [Google Scholar] [CrossRef]
 - Schuhmacher, M.C.; Kuester, S.; Hultink, E.J. Appetizer or Main Course: Early Market vs. Majority Market Go-to-Market Strategies for Radical Innovations: Appetizer or Main Course. J. Prod. Innov. Manag. 2018, 35, 106–124. [Google Scholar] [CrossRef]
 - PWC. Innovation and Digital Transformation: How do European SMEs Perform? 2018. Available online: https://www.pwc.nl/nl/assets/documents/pwc-europe-monitor-innovation-sme.pdf (accessed on 7 October 2025).
 - Costa, A.I.A.; Greco, M.; Grimaldi, M.; Cricelli, L.; Corvello, V. Inter-organisational innovation processes in the European food and drink industry. Int. J. Manag. Enterp. Dev. 2016, 15, 191. [Google Scholar] [CrossRef]
 - Porter, M.E.; van der Linde, C. Toward a New Conception of the Environment-Competitiveness Relationship. J. Econ. Perspect. 1995, 9, 97–118. [Google Scholar] [CrossRef]
 - Toften, K.; Hammervoll, T. International market selection and growth strategies for niche firms. Int. J. Entrep. Innov. Manag. 2011, 13, 282. [Google Scholar] [CrossRef]
 - Kotler, P. Reinventing Marketing to Manage the Environmental Imperative. J. Mark. 2011, 75, 132–135. [Google Scholar] [CrossRef]
 - Choi, S.; Feinberg, R.A. The LOHAS (Lifestyle of Health and Sustainability) Scale Development and Validation. Sustainability 2021, 13, 1598. [Google Scholar] [CrossRef]
 - Helmke, S.; Scherberich, J.U.; Uebel, M. LOHAS-Marketing: Strategie. 2016. Available online: https://www.amazon.in/LOHAS-Marketing-Strategie-Instrumente-Praxisbeispiele-German-ebook/dp/B019I7TGGY (accessed on 7 October 2025).
 - Darby, J.L.; Fugate, B.S.; Murray, J.B. The role of small and medium enterprise and family business distinctions in decision-making: Insights from the farm echelon. Decis. Sci. 2022, 53, 578–597. [Google Scholar] [CrossRef]
 - Somboonvechakarn, C.; Taiphapoon, T.; Anuntavoranich, P.; Sinthupinyo, S. Communicating innovation and sustainability in family businesses through successions. Heliyon 2022, 8, e11760. [Google Scholar] [CrossRef]
 - Sott, M.K.; Bender, M.S. The Role of Adaptive Leadership in Times of Crisis: A Systematic Review and Conceptual Framework. Merits 2025, 5, 2. [Google Scholar] [CrossRef]
 - Vagtborg, F.H. Corporate Responsiveness and Sustainability Transition: Insights from a Danish–Malaysian Palm Oil Multinational. In Sustainable and Resilient Global Practices: Advances in Responsiveness and Adaptation; Emerald Publishing Limited: Leeds, UK, 2024; pp. 149–191. [Google Scholar] [CrossRef]
 - Magnusson, T.; Werner, V. Conceptualisations of incumbent firms in sustainability transitions: Insights from organisation theory and a systematic literature review. Bus. Strateg. Environ. 2023, 32, 903–919. [Google Scholar] [CrossRef]
 - Dressler, M. Sustainability as Vehicle for Strategic Entrepreneurship: The German Wine Industry. In Handbook of Research on Sustainability Challenges in the Wine Industry; IGI Global: Hershey, PA, USA, 2023; pp. 95–120. [Google Scholar] [CrossRef]
 - Kruja-Demneri, A. Entrepreneurial Orientation, Synergy and Firm Performance in the Agribusiness Context: An Emerging Market Economy Perspective. Cent. Eur. Bus. Rev. 2020, 9, 56–75. [Google Scholar] [CrossRef]
 - Baron, R.A.; Tang, J. The role of entrepreneurs in firm-level innovation: Joint effects of positive affect, creativity, and environmental dynamism. J. Bus. Ventur. 2011, 26, 49–60. [Google Scholar] [CrossRef]
 - Callegari, B.; Nybakk, E. Schumpeterian theory and research on forestry innovation and entrepreneurship: The state of the art, issues and an agenda. For. Policy Econ. 2022, 138, 102720. [Google Scholar] [CrossRef]
 - Porter, M.E.; van der Linde, C. Green and Competitive: Ending the Stalemate. Harv. Bus. Rev. 1995. Available online: https://hbr.org/1995/09/green-and-competitive-ending-the-stalemate (accessed on 15 July 2025).
 - Degato, D.D. Innovation and paths to social-ecological sustainability. J. Innov. Sustain. RISUS 2017, 8, 3. [Google Scholar] [CrossRef]
 - Hasan, M.J.; Rahman, M.S. Determinants of eco-innovation initiatives toward sustainability in manufacturing SMEs: Evidence from Bangladesh. Heliyon 2023, 9, e18102. [Google Scholar] [CrossRef]
 - Maier, D.; Maier, A.; Așchilean, I.; Anastasiu, L.; Gavriș, O. The Relationship between Innovation and Sustainability: A Bibliometric Review of the Literature. Sustainability 2020, 12, 4083. [Google Scholar] [CrossRef]
 - Singh, A. Sustainability Practices in Business Operations. Int. J. Res. Publ. Semin. 2024, 15, 18–34. [Google Scholar] [CrossRef]
 - Cantele, S.; Valcozzena, S.; Campedelli, B. How do firm social practices produce social impacts? Investigating the role of social and long-term orientation. J. Clean. Prod. 2024, 434, 140020. [Google Scholar] [CrossRef]
 - Ignjatijević, S.; Tankosić, J.V.; Lekić, N.; Petrović, D.; Brkanlić, S.; Vapa, B.; Tomašević, V.; Puvača, N.; Prodanović, R.; Milojević, I. Agro-Environmental Practices and Business Performance in the Wine Sector. Agriculture 2022, 12, 239. [Google Scholar] [CrossRef]
 - Bandinelli, R.; Acuti, D.; Fani, V.; Bindi, B.; Aiello, G. Environmental practices in the wine industry: An overview of the Italian market. Br. Food J. 2020, 122, 1625–1646. [Google Scholar] [CrossRef]
 - Borrello, M.; Cembalo, L.; Vecchio, R. Consumers’ acceptance of fungus resistant grapes: Future scenarios in sustainable winemaking. J. Clean. Prod. 2021, 307, 127318. [Google Scholar] [CrossRef]
 - Montaigne, E.; Coelho, A.; Zadmehran, S. A Comprehensive Economic Examination and Prospects on Innovation in New Grapevine Varieties Dealing with Global Warming and Fungal Diseases. Sustainability 2021, 13, 13254. [Google Scholar] [CrossRef]
 - Dressler, M. Meeting Market and Societal Ambitions with New Robust Grape Varietals: Sustainability, the Green Deal, and Wineries’ Resilience. Agriculture 2024, 14, 2138. [Google Scholar] [CrossRef]
 - Gaur, A.; Sachin; Verma, S. Sustainable Development Transformation through European Green Deal. J. Emerg. Technol. Innov. Res. 2023, 10, 690–706. Available online: https://www.jetir.org/papers/JETIR2310398.pdf (accessed on 7 October 2025).
 - Prigoreanu, I.; Ungureanu, B.A.; Ungureanu, G.; Ignat, G. Analysis of Sustainable Energy and Environmental Policies in Agriculture in the EU Regarding the European Green Deal. Energies 2024, 17, 6428. [Google Scholar] [CrossRef]
 - Shabir, I.; Dash, K.K.; Dar, A.H.; Pandey, V.K.; Fayaz, U.; Srivastava, S. Carbon footprints evaluation for sustainable food processing system development: A comprehensive review. Futur. Foods 2023, 7, 100215. [Google Scholar] [CrossRef]
 - Hoque, A.; Padhiary, M.; Roy, S. Precision Agriculture Meets Sustainable Chemistry. In Sustainable Chemistry and Pioneering Green Engineering Solutions; IGI Global: Hershey, PA, USA, 2025; pp. 233–270. [Google Scholar] [CrossRef]
 - Bögel, P.M.; Augenstein, K.; Levin-Keitel, M.; Upham, P. An interdisciplinary perspective on scaling in transitions: Connecting actors and space. Environ. Innov. Soc. Transit. 2022, 42, 170–183. [Google Scholar] [CrossRef]
 - Davis, J. Role of Strategic Leadership in Fostering a Culture of Innovation within Organizations. Int. J. Strateg. Manag. 2024, 3, 1–13. [Google Scholar] [CrossRef]
 - Jardon, C.; Martínez-Cobas, X. Leadership and Organizational Culture in the Sustainability of Subsistence Small Businesses: An Intellectual Capital Based View. Sustainability 2019, 11, 3491. [Google Scholar] [CrossRef]
 - Alemu, B.A. Cultivating a Culture of Sustainability: The Role of Organizational Values and Leadership in Driving Sustainable Practices. Bus. Ethics Leadersh. 2025, 9, 79–94. [Google Scholar] [CrossRef]
 - Ahsan, M.J.; Khawaja, S. Sustainable leadership impact on environmental performance: Exploring employee well-being, innovation, and organizational resilience. Discov. Sustain. 2024, 5, 317. [Google Scholar] [CrossRef]
 - Matalamäki, M.J. Effectuation, an emerging theory of entrepreneurship—Towards a mature stage of the development. J. Small Bus. Enterp. Dev. 2017, 24, 928–949. [Google Scholar] [CrossRef]
 

| Leadership Type | Core Definition | Primary Focus | Key Characteristics | Role in Sustainability Transitions | 
|---|---|---|---|---|
| Sustainable Leadership | Oriented at a meta-level, with emphasis on social, ecological, and economic resilience in the long-term. | Presents a normative vision and direction for sustainability. | Ethical stewardship, values-driven, long-term perspective, stakeholder inclusivity. | Functions as a guiding framework, establishing sustainability goals, while ensuring alignment with environmental and societal requirements | 
| Entrepreneurial Strategic Leadership | Capable of identifying opportunities and strategically positioning an organization during change and uncertainty. | Aligns sustainability with competitive advantage and market positioning. | Risk-taking, opportunity identification, adaptability, strategic foresight. | Converts sustainability values into strategic pathways and places SMEs competitively within sustainability transitions. | 
| Innovation Leadership | Drives creation, implementation, and scales new ideas. | Focus on operationalization of newness and innovation; sustainability can profit therefrom. | Collaboration, creativity, and experimentation | Transforms visions and strategies of sustainability into practical innovation. | 
| Typology  Archetype  | Strategic Leadership Style | Grouping Strategy | Innovation Approach | Sustainability Role | 
|---|---|---|---|---|
| Traditionalist | Operational/ Defensive  | Minimal or individualized | Low or No Innovation | Compliance-focused; risk-averse change | 
| Adaptive Collaborator | Entrepreneurial /Pragmatic  | Regional clusters, alliances | Incremental eco-innovation (e.g., FRV trials)  | Responsive to transition pressures | 
| Innovation- Driven Leader | Visionary/Proactive | Cross-sector networks, consortia | Advanced sustainability innovation (e.g., FRV, digitalization, circularity)  | Pioneer in sustainable transformation | 
| Less Than 100 | 100 to 500 | 500 to 1000 | 1000 to 2000 | 2000 up to 100,000 | 
|---|---|---|---|---|
| 21% | 30% | 22% | 11% | 15% | 
| Innovation Cluster | Customer Benefit/ Market Innovation  | Internal/Process Innovation | 
|---|---|---|
| Mean ± SD | ||
| Pioneer | 4.12 ± 0.92 | 3.83 ± 0.94 | 
| Early adopters | 3.53 ± 0.73 | 3.63 ± 0.13 | 
| Pragmatist | 3.26 ± 0.71 | 3.17 ± 0.72 | 
| Conservatives | 3.06 ± 0.86 | 2.92 ± 0.94 | 
| Skeptics | 2.60 ± 0.14 | 2.40 ± 0.55 | 
| F-value | 15.313 | 13.444 | 
| p-value | 0.000 *** | 0.000 *** | 
| Eta | 0.400 | 0.379 | 
| Eta-Squared | 0.160 | 0.144 | 
| Innovation Cluster | Ecological Sustainability  | Social Sustainability  | Economic Sustainability  | 
|---|---|---|---|
| Mean ± SD | |||
| Pioneer | 4.36 ± 0.82 | 4.30 ± 0.88 | 4.06 ± 0.87 | 
| Early adopters | 4.21 ± 0.81 | 4.13 ± 0.74 | 4.22 ± 0.73 | 
| Conservatives | 4.10 ± 0.91 | 3.97 ± 0.90 | 3.72 ± 0.92 | 
| Pragmatist | 3.97 ± 0.90 | 3.96 ± 0.77 | 3.99 ± 0.73 | 
| Skeptics | 3.80 ± 0.84 | 2.80 ± 1.30 | 2.80 ± 1.30 | 
| F-value | 1.932 | 4.727 | 6.456 | 
| p-value | 0.105 (n.s) | 0.001 *** | 0.000 *** | 
| Eta | 0.163 | 0.251 | 0.290 | 
| Eta-Squared | 0.027 | 0.063 | 0.084 | 
| Strategic Positioning | Ecological Sustainability | Social Sustainability | Economic Sustainability | 
|---|---|---|---|
| Mean ± SD | |||
| Cost leadership | 4.00 ± 0.63 | 3.67 ± 1.21 | 4.33 ± 0.82 | 
| Price-performance strategy | 3.86 ± 0.84 | 3.95 ± 0.79 | 4.07 ± 0.91 | 
| Quality leadership | 4.03 ± 0.86 | 4.00 ± 0.88 | 3.99 ± 0.74 | 
| Premium strategy | 4.61 ± 0.58 | 4.34 ± 0.68 | 4.23 ± 0.71 | 
| Niche strategy | 4.36 ± 0.86 | 4.15 ± 0.85 | 3.94 ± 0.82 | 
| F-value | 8.151 | 2.397 | 1.120 | 
| p-value | 0.000 *** | 0.051 * | 0.347 | 
| Eta | 0.322 | 0.182 | 0.125 | 
| Eta-Squared | 0.104 | 0.033 | 0.016 | 
| Innovation Type | Strategic Positioning | ||||
|---|---|---|---|---|---|
| Cost Leadership  | Price-Performance Strategy | Quality Leadership  | Premium | Niche Strategy | |
| Skeptics | 0 (0.0) | 3 (60.0) | 1 (20.0) | 0 (0.0) | 1 (20.0) | 
| Conservatives | 2 (5.1) | 13 (33.3) | 10 (25.6) | 5 (12.8) | 9 (23.1) | 
| Pragmatist | 1 (1.4) | 28 (40.0) | 15 (21.4) | 6 (8.6) | 20 (28.6)  | 
| Early adopters  | 2 (1.6) | 42 (33.3) | 30 (23.8) | 24 (19.0) | 28 (22.2)  | 
| Pioneer | 1 (2.2) | 10 (22.2) | 11 (24.4) | 9 (20.0) | 14 (31.1)  | 
| Total | 6 (2.1) | 96 (33.7) | 67 (23.5) | 44 (15.4) | 72 (25.3)  | 
| Innovation Cluster | FRV Relevance | ||
|---|---|---|---|
| No New Grape Varieties | New Grape Varieties Planned | New Grape Varieties Realized | |
| Skeptics | 3 (75.0) | 0 (0.0) | 1 (25.0) | 
| Conservatives | 21 (51.2) | 10 (24.4) | 10 (24.4) | 
| Pragmatist | 29 (40.3) | 19 (26.4) | 24 (33.3) | 
| Early adopters | 50 (38.8) | 21 (16.3) | 58 (45.0) | 
| Pioneer | 17 (34.0) | 11 (22.0) | 22 (44.0) | 
| Total | 120 (40.5) | 61 (20.6) | 115 (38.9) | 
| Strategic Positioning | FRV Relevance | Likely Leadership Orientation  | Association Measure | Value | p-Value | ||
|---|---|---|---|---|---|---|---|
| No New Grape Varieties  | New Grape Varieties Planned  | New Grape Varieties Realized  | |||||
| Cost leadership  | 2 (33.3) | 0 (0.0) | 4 (66.7) | Cautious Implementer | Lambda (FRV Relevance Dependent)  | 0.118 | 0.052 * | 
| Price-performance strategy | 28 (30.1) | 26 (28.0) | 39 (41.9) | Pragmatic Adopter | Goodman & Kruskal tau | 0.050 | 0.018 * | 
| Quality leadership  | 25 (36.8) | 21 (30.9) | 22 (32.4) | Discerning Innovator | Uncertainty Coefficient | 0.049 | 0.017 * | 
| Premium strategy | 28 (66.7) | 3 (7.1) | 11 (26.2) | Tradition-Centric Strategist | Cramer’s V | 0.225 | 0.000 *** | 
| Niche strategy | 26 (36.1) | 10 (13.9) | 36 (50.0) | Opportunity-Driven Leader  | Phi Coefficient | 0.318 | 0.000 *** | 
| Innovation Cluster | Innovation Score  | Business Performance  | Sustainability Score  | 
|---|---|---|---|
| Mean ± SD | |||
| Skeptics | 2.82 ± 0.43 | 2.60 ± 0.79 | 3.13 ± 0.90 | 
| Conservatives | 2.44 ± 0.38 | 2.49 ± 0.65 | 3.93 ± 0.61 | 
| Pragmatist | 2.56 ± 0.40 | 2.32 ± 0.46 | 3.97 ± 0.59 | 
| Early adapters | 2.42 ± 0.40 | 2.18 ± 0.47 | 4.19 ± 0.53 | 
| Pioneer | 2.47 ± 0.31 | 1.97 ± 0.51 | 4.24 ± 0.65 | 
| F-value | 2.756 | 7.379 | 6.514 | 
| p-value | 0.028 * | 0.000 *** | 0.000 *** | 
| Eta | 0.182 | 0.308 | 0.291 | 
| Eta-Squared | 0.033 | 0.095 | 0.085 | 
| Business Model | Strategic Positioning  | FRV Relevance | Associated Innovation Type  | p-Value | 
|---|---|---|---|---|
| Mean ± SD | ||||
| No planned measures | Cost leadership | 2.33 ± 1.16 | Reactive/Risk-Averse Innovation | 0.040 * | 
| Price-performance strategy | 2.11 ± 0.86 | Functional/Incremental Innovation | ||
| Quality leadership | 1.91 ± 0.91 | Process-Oriented Innovation | ||
| Premium strategy | 1.75 ± 0.97 | Customer-Centric Innovation | ||
| Niche strategy | 2.28 ± 0.92 | Focused/Micro-Market Innovation | ||
| Planned, but not realized | Price-performance strategy | 2.11 ± 0.76 | Latent/Emerging Innovation | 0.066 | 
| Quality leadership | 1.94 ± 0.83 | Capability-Building Innovation | ||
| Premium strategy | 1.44 ± 0.88 | Resource-Constrained Innovation | ||
| Niche strategy | 2.06 ± 0.94 | Unexploited Potential Innovation | ||
| Planned and realized | Cost leadership | 2.00 ± 1.41 | Operational Efficiency Innovation | 0.055 | 
| Price-performance strategy | 2.10 ± 0.90 | Adoptive/Practical Innovation | ||
| Quality leadership | 2.06 ± 0.73 | Quality-Driven Innovation | ||
| Premium strategy | 1.50 ± 0.80 | Selective Innovation | ||
| Niche strategy | 2.08 ± 0.93 | Market-Responsive Innovation | 
| Strategic Positioning | Innovation Score | Business Performance | Sustainability Score | 
|---|---|---|---|
| Mean ± SD | |||
| Cost leadership | 2.31 ± 0.24 | 2.45 ± 0.75 | 4.00 ± 0.70 | 
| Price-performance strategy | 2.45 ± 0.36 | 2.26 ± 0.49 | 3.96 ± 0.58 | 
| Quality leadership | 2.42 ± 0.30 | 2.20 ± 0.45 | 4.00 ± 0.59 | 
| Premium strategy | 2.40 ± 0.33 | 2.05 ± 0.48 | 4.39 ± 0.48 | 
| Niche strategy | 2.38 ± 0.32 | 2.31 ± 0.62 | 4.15 ± 0.64 | 
| F-value | 0.687 | 2.140 | 4.660 | 
| p-value | 0.601 | 0.076 | 0.001 *** | 
| Eta | 0.098 | 0.172 | 0.249 | 
| Eta-Squared | 0.010 | 0.030 | 0.062 | 
| FRV Relevance | Innovation Score  | Business Performance  | 
|---|---|---|
| Mean ± SD | ||
| Planned, but not realized | 2.20 ± 0.25 | 2.31 ± 0.49 | 
| Planned and realized | 2.40 ± 0.27 | 2.09 ± 0.48 | 
| F-value | 22.728 | 7.563 | 
| p-value | 0.000 *** | 0.007 ** | 
| Eta | 0.358 | 0.221 | 
| Eta-Squared | 0.128 | 0.049 | 
| Customer Benefit/Market Innovation | 0.400 | 0.160 | 
| Internal/Process Innovation | 0.379 | 0.144 | 
Disclaimer/Publisher’s Note: The statements, opinions and data contained in all publications are solely those of the individual author(s) and contributor(s) and not of MDPI and/or the editor(s). MDPI and/or the editor(s) disclaim responsibility for any injury to people or property resulting from any ideas, methods, instructions or products referred to in the content.  | 
© 2025 by the author. Licensee MDPI, Basel, Switzerland. This article is an open access article distributed under the terms and conditions of the Creative Commons Attribution (CC BY) license (https://creativecommons.org/licenses/by/4.0/).
Share and Cite
Dressler, M. SME Strategic Leadership and Grouping as Core Levers for Sustainable Transition—New Wine Typology. Sustainability 2025, 17, 9073. https://doi.org/10.3390/su17209073
Dressler M. SME Strategic Leadership and Grouping as Core Levers for Sustainable Transition—New Wine Typology. Sustainability. 2025; 17(20):9073. https://doi.org/10.3390/su17209073
Chicago/Turabian StyleDressler, Marc. 2025. "SME Strategic Leadership and Grouping as Core Levers for Sustainable Transition—New Wine Typology" Sustainability 17, no. 20: 9073. https://doi.org/10.3390/su17209073
APA StyleDressler, M. (2025). SME Strategic Leadership and Grouping as Core Levers for Sustainable Transition—New Wine Typology. Sustainability, 17(20), 9073. https://doi.org/10.3390/su17209073
        