Perception of University Faculty Members on Providing Policy Recommendations for Disaster Risk Reduction and Sustainable Development: A Case Study of Aceh Province, Indonesia
Abstract
1. Introduction
2. Materials and Methods
2.1. Study Area
2.2. Design of the Questionnaire Survey
2.3. Respondents
3. Results
3.1. Descriptive Statistics
3.2. Kruskal–Wallis Tests
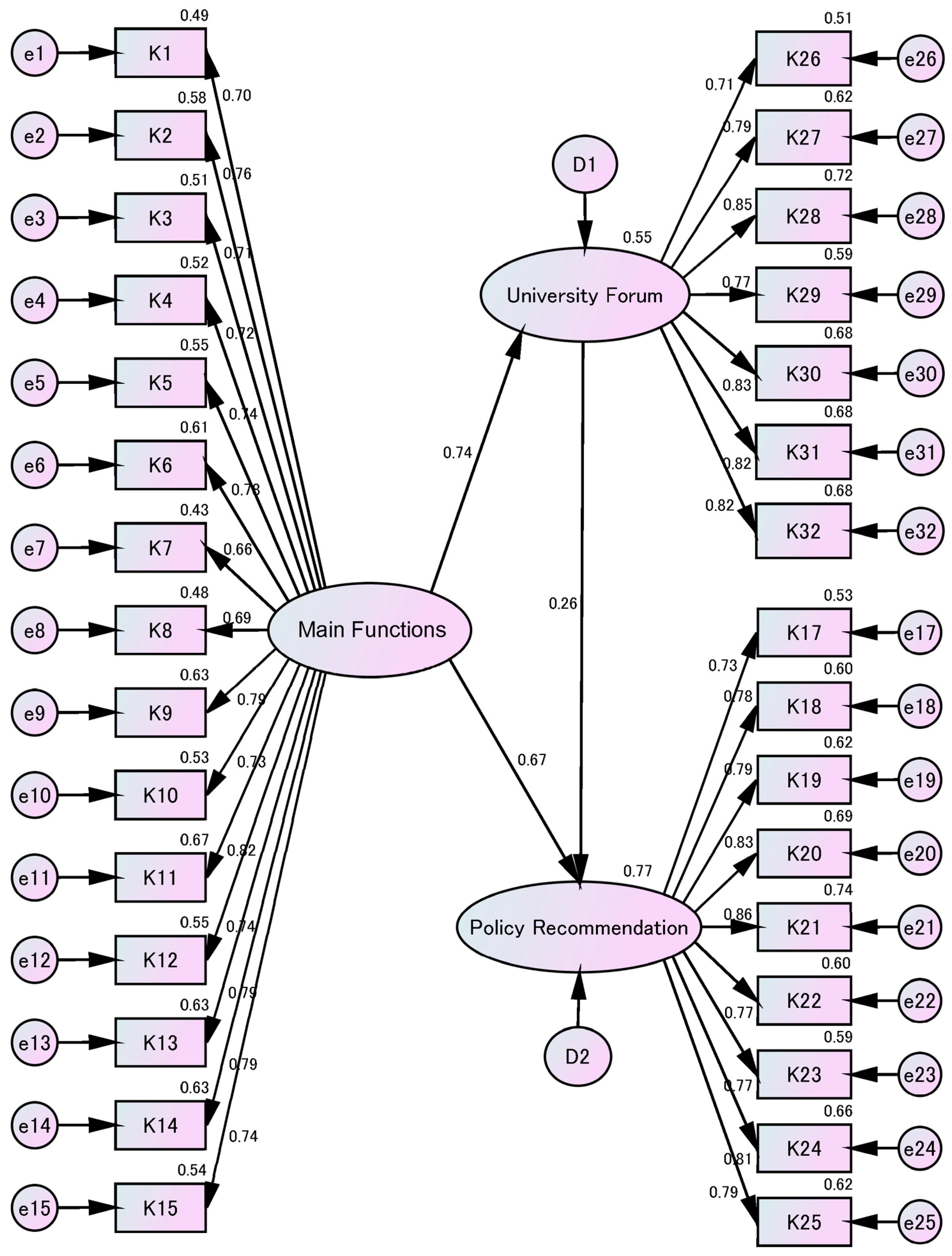
3.3. Structural Equation Modeling (SEM)
4. Discussion
5. Conclusions
Author Contributions
Funding
Institutional Review Board Statement
Informed Consent Statement
Data Availability Statement
Acknowledgments
Conflicts of Interest
Correction Statement
Appendix A
| Code | Questionnaire Item | Code |
|---|---|---|
| Q | Questionnaire | 0 = Offline 1 = Online |
| PP | Statement of consent | 0 = Disagree 1 = Agree |
| P1 | Do you understand the meaning of disaster risk reduction (DRR)? | 0 = No 1 = Yes |
| P2 | Have you ever read or written material on DRR? | 0 = No 1 = Yes |
| P3 | Have you previously completed this survey (either online or offline)? | 0 = No 1 = Yes |
| JK | Gender | 0 = Female 1 = Male |
| US | Age | 0 = 20 s 1 = 30 s 2 = 40 s 3 = 50 s 4 = 60 s |
| PD | Education | 0 = S2 1 = S3 |
| AF | Affiliation | 0 = Universitas Syiah Kuala 1 = Politeknik Kesehatan Kemenkes Aceh 2 = Universitas Islam Negeri Ar-Raniry 3 = Universitas Abulyatama 4 = Universitas Muhammadiyah 5 = Universitas Malikussaleh 6 = Universitas Teuku Umar 7 = Universitas Iskandar Muda 8 = Universitas Samudra 9 = STIKes Muhammadiyah Lhokseumawe 10 = Politeknik negeri Lhokseumawe 11 = IAIN Lhokseumawe 12 = Universitas Bina Bangsa Getsempena 13 = STAIN Teungku Dirundeng Meulaboh 14 = AKN Aceh Barat 15 = Stisip Al Washliyah Banda Aceh |
| PF | Profession | 0 = Non-permanent Faculty Member 1 = Faculty Member 2 = Post-Doctoral Researcher |
| BA | Academic field | 0 = Humanities 1 = Social Sciences 2 = Science and Engineering 3 = Biological Sciences 4 = Interdisciplinary Studies 5 = Other |
| PR | Annual household income before taxes | 0 = Less than Rp50.000.000 1 = Rp50.000.000-Rp100.000.000 2 = Rp100.000.000-Rp150.000.000 3 = Rp150.000.000-Rp200.000.000 4 = Rp200.000.000-Rp250.000.000 5 = Rp250.000.000-Rp300.000.000 6 = Rp300.000.000-Rp350.000.000 7 = Rp350.000.000-Rp400.000.000 8 = Rp400.000.000-Rp450.000.000 9 = Rp450.000.000-Rp500.000.000 10 = More than Rp500.000.000 |
| TT | Residential area in Aceh | 0 = Kabupaten Aceh Besar 1 = Kota Banda Aceh 2 = Kabupaten Pidie 3 = Kabupaten Bireuen 4 = Kota Langsa 5 = Kabupaten Aceh Barat 6 = Kota Lhokseumawe 7 = Kabupaten Nagan Raya 8 = Kabupaten Aceh Utara |
| P4 | I have never experienced a disaster before. | 0 = Never 1 = Little 2 = Somewhat 3 = Much 4 = A great deal |
| P5 | Your research/study relates to DRR. | 0 = Never 1 = Little 2 = Somewhat 3 = Much 4 = A great deal |
| P6 | I have supervised activities of the KKN related to DRR. | 0 = Never 1 = Little 2 = Somewhat 3 = Much 4 = A great deal |
| P7 | I have participated in community services related to DRR. | 0 = Never 1 = Little 2 = Somewhat 3 = Much 4 = A great deal |
| P8 | I recognize the DRR University Forum. | 0 = Never 1 = Little 2 = Somewhat 3 = Much 4 = A great deal |
| P9 | I am interested in DRR activities. | 0 = Never 1 = Little 2 = Somewhat 3 = Much 4 = A great deal |
| P10 | Do you have experience in DRR activities? | 0 = Never 1 = Little 2 = Somewhat 3 = Much 4 = A great deal |
| P11 | How many years have you been involved in DRR research and activities? | 0 = Less than 1 year 1 = 1–2 years 2 = 2–3 years 3 = 3–4 years 4 = 4–5 years 5 = 5–6 years 6 = 6–7 years 7 = More than 7 years |
| K1 | 1. University faculty members conduct and advance research and analysis on DRR. | 0 = Strongly disagree 1 = Disagree 2 = Neither agree nor disagree 3 = Agree 4 = Strongly agree |
| K2 | 2. Faculty members of universities enhance data availability related to DRR. | |
| K3 | 3. University faculty members are keen to apply academic findings to practical DRR. | |
| K4 | 4. University faculty members appear on television or other mass media to express their views on DRR. | |
| K5 | 5. Faculty members of universities publish books on DRR. | |
| K6 | 6. Faculty members of universities build collective efficacy for DRR. | |
| K7 | 7. Faculty members of universities give lectures on DRR in primary and high schools. | |
| K8 | 8. Faculty members of universities teach about DRR to teachers from primary to high school. | |
| K9 | 9. Faculty members of universities contribute toward developing textbooks on DRR. | |
| K10 | 10. Through KKN activities, students and community members discuss DRR in the community. | |
| K11 | 11. Faculty members of universities serve as committee members of local communities on DRR. | |
| K12 | 12. Community members consult faculty members of universities about DRR as needed. | |
| K13 | 13. Faculty members of universities contribute to community events on DRR. | |
| K14 | 14. Faculty members of universities support local communities in implementing DRR-related projects. | |
| K15 | 15. Faculty members of universities strengthen communities in disaster preparedness. | |
| K16 | 16. Faculty members of universities facilitate community participation needed for DRR. | |
| K17 | 17. Faculty members of universities serve as members of local or central government committees on DRR. | |
| K18 | 18. University faculty members are consultants or facilitators to local or central governments on DRR. | |
| K19 | 19. The local or central government asks faculty members of universities to draft disaster management plans. | |
| K20 | 20. Faculty members of universities advise local or central governments about policymaking for DRR. | |
| K21 | 21. Faculty members of universities assist the local or central government in monitoring and evaluating plans, policies, and measures on DRR. | |
| K22 | 22. Faculty members of universities coordinate between the central government, local authorities, and communities regarding the assistance given by external aid agencies and organizations. | |
| K23 | 23. Faculty members of universities maintain contact with staff members of aid organizations and international donors/organizations in foreign countries. | |
| K24 | 24. University faculty members advise the government on strategy and planning for DRR aid coordination. | |
| K25 | 25. Faculty members of universities contribute to the assessment of disaster damages and provide technical inputs to the government and communities | |
| K26 | 26. Does your university have the University Forum for DRR or a similar type of unit for DRR to manage DRR activities in the university? | |
| K27 | 27. The DRR University Forum manages the university campus as a center for disaster resilience. | |
| K28 | 28. The DRR University Forum manages student volunteers for disaster events. | |
| K29 | 29. In the case of any event, the DRR University Forum coordinates with the local government office (BPBD), the Red Cross, and the Red Crescent to provide student volunteers. | |
| K30 | 30. The University Forum brings students to the field for practical DRR. | |
| K31 | 31. The DRR University Forum provides on-campus evacuation drill training to students and faculty members. | |
| K32 | 32. The DRR University Forum provides a capacity development opportunity for DRR to the local community. |
References
- United Nations International Strategy for Disaster Reduction Secretariat. Sendai Framework for Disaster Risk Reduction 2015–2030; United Nations Office for Disaster Risk Reduction: Geneva, Switzerland, 2015. [Google Scholar]
- Doocy, S.; Rofi, A.; Moodie, C.; Spring, E.; Bradley, S.; Burnham, G.; Robinson, C. Tsunami mortality in Aceh Province, Indonesia. Bull. World Health Organ. 2007, 85, 273–278. [Google Scholar] [CrossRef] [PubMed] [PubMed Central]
- Ibrahim, M.; Rasyid, H.; Fritz, H. Tsunami fragility-based characterisation of mosques as alternative tsunami evacuation buildings: Reconstructing evidence from the 2004 Indian Ocean tsunami. Int. J. Disaster Risk Reduc. 2023, 80, 103264. [Google Scholar] [CrossRef]
- Syamsidik, T.; Tursina, S.; Suppasri, A.; Al’ala, M.; Luthfi, M.; Comfort, L.K. Assessing the tsunami mitigation effectiveness of the planned Banda Aceh Outer Ring Road (BORR), Indonesia. Nat. Hazards Earth Syst. Sci. 2019, 19, 299–312. [Google Scholar] [CrossRef]
- Fekete, A.; Garschagen, M.; Norf, C.; Stephan, C. (Eds.) Recovery After Extreme Events: Lessons Learned and Remaining Challenges in Disaster Risk Reduction (Vol. 2); TH Köln—University of Applied Sciences: Cologne, Germany, 2017; Available online: https://cos.bibl.th-koeln.de/frontdoor/index/index/docId/554 (accessed on 11 July 2025).
- Nakayama, M.; Sakamoto, A.; Pelupessy, D.; Sasaki, D. Bridging Academia and Practice: Role of University Lecturers in Strengthening Disaster Risk Reduction Capacity in the Western Region of Java Island, Indonesia. J. Disaster Res. in press.
- Chen, Y.-F.; Adefila, A. Enhancing School Safety Through University Engagement in DRR Education. Int. J. Disaster Risk Reduc. 2020, 44, 101386. [Google Scholar] [CrossRef]
- Albris, K.; Lauta, K.C.; Raju, E. Disaster Knowledge Gaps: Exploring the Interface Between Science and Policy for Disaster Risk Reduction in Europe. Int. J. Disaster Risk Sci. 2020, 11, 1–12. [Google Scholar] [CrossRef]
- Weichselgartner, J.; Pigeon, P. The Role of Knowledge in Disaster Risk Reduction. Int. J. Disaster Risk Sci. 2015, 6, 107–116. [Google Scholar] [CrossRef]
- Satake, K.; McLean, C.; Alcántara-Ayala, I. Understanding Disaster Risk: The Role of Science and Technology. J. Disaster Res. 2018, 13, 1168–1176. [Google Scholar] [CrossRef]
- Hiwasaki, L.; Luna, E.; Syamsidik, N.; Shaw, R. Process for Integrating Local and Indigenous Knowledge with Science for Hydro-meteorological Disaster Risk Reduction and Climate Change Adaptation in Coastal and Small Island Communities. Int. J. Disaster Risk Reduc. 2014, 10, 15–27. [Google Scholar] [CrossRef]
- Spiekermann, R.; Kienberger, S.; Norton, J.; Briones, F.; Weichselgartner, J. The Disaster-Knowledge Matrix—Reframing and Evaluating the Knowledge Challenges in Disaster Risk Reduction. Int. J. Disaster Risk Reduc. 2015, 13, 96–108. [Google Scholar] [CrossRef]
- Ahmad, R. Roles of the University in Disaster Management. Malays. J. Med. Sci. 2007, 14, 1–3. [Google Scholar] [PubMed]
- Nomura, S.; Parsons, A.J.Q.; Hirabayashi, M.; Kinoshita, R.; Liao, Y.; Hodgson, S. Social Determinants of Mid- to Long-Term Disaster Impacts on Health: A Systematic Review. Int. J. Disaster Risk Reduc. 2016, 16, 53–67. [Google Scholar] [CrossRef]
- Izumi, T. Science, and Practical Disaster Risk Reduction: Role of Universities and Academia in Disaster Risk Reduction—From the Discussions at the UNWCDRR Public Forum by APRU and IRIDES–. J. Disaster Res. 2016, 11, 454–458. [Google Scholar] [CrossRef]
- Richards, E.A.; Novak, J.C.; Davis, L.V. Disaster Response After Hurricane Katrina: A Model for an Academic–Community Partnership in Mississippi. J. Community Health Nurs. 2009, 26, 114–120. [Google Scholar] [CrossRef]
- Dunlop, A.L.; Logue, K.M.; Beltran, G.; Isakov, A.P. Role of Academic Institutions in Community Disaster Response Since September 11, 2001. Disaster Med. Public Health Prep. 2011, 5, 218–226. [Google Scholar] [CrossRef]
- Dunlop, A.L.; Logue, K.M.; Isakov, A.P. The Engagement of Academic Institutions in Community Disaster Response: A Comparative Analysis. Public Health Rep. 2014, 129 (Suppl. S4), 87–95. [Google Scholar] [CrossRef]
- Tanner, A.; Doberstein, B. Emergency Preparedness Amongst University Students. Int. J. Disaster Risk Reduc. 2015, 13, 409–413. [Google Scholar] [CrossRef]
- Baytiyeh, H.; Naja, M.K. Are Colleges in Lebanon Preparing Students for Future Earthquake Disasters? Int. J. Disaster Risk Reduc. 2015, 14, 519–526. [Google Scholar] [CrossRef]
- Gibbs, L.; Jehangir, H.B.; Kwong, E.J.L.; Little, A. Universities and Multiple Disaster Scenarios: A Transformative Framework for Disaster Resilient Universities. Int. J. Disaster Risk Reduc. 2022, 78, 103132. [Google Scholar] [CrossRef]
- Liyanage, C.; Thakore, R.; Amartunga, D.; Mustapha, A.; Haigh, R. The Barriers to Research and Innovation in Disaster Resilience in Higher Education Institutions in Asia. Procedia Eng. 2018, 212, 1225–1232. [Google Scholar] [CrossRef]
- Seifi, B.; Seyedin, H.; Ghanizadeh, G. The Role of Academic Partnership in Disaster Risk Management: A Systematic Review. Disaster Med. Public Health Prep. 2019, 13, 1047–1058. [Google Scholar] [CrossRef]
- Abedin, M.A.; Shaw, R. The Role of University Networks in Disaster Risk Reduction: Perspective from Coastal Bangladesh. Int. J. Disaster Risk Reduc. 2015, 13, 381–389. [Google Scholar] [CrossRef]
- Hirunsalee, S.; Denpaiboon, C.; Kanegae, H. Public Attitudes Toward the Additional Roles of the University in Disaster Management: Case Study of Thammasat University in the 2011 Thailand Floods. Procedia Environ. Sci. 2013, 17, 899–908. [Google Scholar] [CrossRef]
- Chang Seng, D.S.C.C. Tsunami Resilience: Multi-level Institutional Arrangements, Architectures and System of Governance for Disaster Risk Preparedness in Indonesia. Environ. Sci. Policy 2013, 29, 57–70. [Google Scholar] [CrossRef]
- Shannon, R.; Hope, M.; McCloskey, J.; Crowley, D.; Crichton, P. Social Dimensions of Science–Humanitarian Collaboration: Lessons from Padang, Sumatra, Indonesia. Disasters 2014, 38, 636–653. [Google Scholar] [CrossRef] [PubMed]
- Darmawan, Y.; Sagita, N.; Suharni, S.; Gustono, S.T. The Collaboration Between the Lecturer’s Community Service and Students’ Community Service for Disaster-Resilience in Pondok Aren District, South Tangerang, Indonesia. Bubungan Tinggi J. Pengabdi. Masy. 2022, 4, 1280–1289. [Google Scholar] [CrossRef]
- Hesti, M.; Markos, V. Exploring the Efficacy of Student Community Service Programs (KKN) in Higher Education Institutions: A Case Study in Indonesia. Különleges Bánásmód 2024, 10, 77–89. [Google Scholar] [CrossRef]
- Hanafi, E.A.; Hokugo, A.; Kondo, T.; Hilyana, S.; Suryani, E. University Involvement as a Catalyst for Post-Disaster Community Recovery: Case Study from KKN Activities in Lombok, Indonesia. SSRN Elect. J. 2022. [Google Scholar] [CrossRef]
- Rizal, S. Role of Universities in Disaster Management and Recovery from the Indian Ocean Tsunami: A Perspective from Aceh, Indonesia. In SpringerBriefs in Economics; Springer Singapore: Singapore, 2017; pp. 51–59. [Google Scholar] [CrossRef]
- Syamsidik, N.; Oktari, R.S.; Nugroho, A.; Fahmi, M.; Suppasri, A.; Munadi, K.; Amra, R. Fifteen Years of the 2004 Indian Ocean Tsunami in Aceh-Indonesia: Mitigation, Preparedness and Challenges for a Long-Term Disaster Recovery Process. Int. J. Disaster Risk Reduc. 2021, 54, 102052. [Google Scholar] [CrossRef]
- Sasaki, D.; Sofyan, H.; Sasmita, N.R.; Affan, M.; Nizamuddin, N. Assessing the Intermediate Function of Local Academic Institutions During the Rehabilitation and Reconstruction of Aceh, Indonesia. J. Disaster Res. 2021, 16, 1265–1273. [Google Scholar] [CrossRef]
- Benazir, N.; Oktari, R.S. Assessing Tsunami Risk Along the Aceh Coast, Indonesia: A Quantitative Analysis of Fault Rupture Potential and Early Warning System Efficacy for Predicting Arrival Time and Flood Extent. Nat. Hazards 2024, 120, 4875–4900. [Google Scholar] [CrossRef]
- Hady, A.K.; Marliyani, G.I. Updated Segmentation Model and Cumulative Offset Measurement of the ACEH Segment of the Sumatran Fault System in Northern Sumatra, Indonesia. J. Appl. Geol. 2020, 5, 84–100. [Google Scholar] [CrossRef]
- Malawani, M.N.; Lavigne, F.; Gomez, C.; Mutaqin, B.W.; Hadmoko, D.S. Review of Local and Global Impacts of Volcanic Eruptions and Disaster Management Practices: The Indonesian Example. Geosciences 2021, 11, 109. [Google Scholar] [CrossRef]
- Umitsu, M.; Tanavud, C.; Patanakanog, B. Effects of Landforms on Tsunami Flow in the Plains of Banda Aceh, Indonesia, and Nam Khem, Thailand. Mar. Geol. 2007, 242, 141–153. [Google Scholar] [CrossRef]
- Jena, R.; Pradhan, B.; Beydoun, G. Earthquake Vulnerability Assessment in Northern Sumatra Province Using a Multi-criteria Decision-Making Model. Int. J. Disaster Risk Reduc. 2020, 46, 101518. [Google Scholar] [CrossRef]
- Ferijal, T.; Fauzi, A. Analysis of Local Climate Change Impacts on the Rainfall Patterns and Dry Spells in Banda Aceh and Aceh Besar, Indonesia. Int. J. Des. Nat. Ecodyn. 2024, 19, 947–954. [Google Scholar] [CrossRef]
- Gaillard, J.-C.; Clavé, E.; Vibert, O.; Azhari, N.; Dedi, N.; Denain, J.-C.; Efendi, Y.; Grancher, D.; Liamzon, C.C.; Sari, D.R.; et al. Ethnic Groups’ Response to the December 26, 2004, Earthquake and Tsunami in Aceh, Indonesia. Nat. Hazards 2008, 47, 17–38. [Google Scholar] [CrossRef]
- United States Geological Survey (USGS). Shuttle Radar Topography Mission (SRTM) 1 Arc-Second Global; United States Geological Survey (USGS): Reston, VA, USA, 2018. [CrossRef]
- Munirwan, R.P.; Munirwansyah, M.; Jamaluddin, K.; Gunawan, H.; Mubarak, A.Z.; Ramadhansyah, P.J.; Youventharan, D. Liquefaction Potential Analysis of Reusep Prestress Bridge in Pidie Jaya due to 6.4 Mw Earthquake. IOP Conf. Ser. Mater. Sci. Eng. 2020, 712, 012010. [Google Scholar] [CrossRef]
- Matsumaru, R.; Nagami, K.; Takeya, K. Reconstruction of the Aceh Region following the 2004 Indian Ocean tsunami disaster: A transportation perspective. IATSS Res. 2012, 36, 11–19. [Google Scholar] [CrossRef]
- Sasaki, D.; Jibiki, Y.; Ohkura, T. Tourists’ Behavior for Volcanic Disaster Risk Reduction: A Case Study of Mount Aso in Japan. Int. J. Disaster Risk Reduc. 2022, 78, 103142. [Google Scholar] [CrossRef]
- Harapan, H.; Anwar, S.; Nainu, F.; Setiawan, A.M.; Yufika, A.; Winardi, W.; Gan, A.K.; Sofyan, H.; Mudatsir, M.; Oktari, R.S.; et al. Perceived Risk of Being Infected with SARS-COV-2: A Perspective from Indonesia. Disaster Med. Public Health Prep. 2022, 16, 455–459. [Google Scholar] [CrossRef]
- Tarka, P. An Overview of Structural Equation Modeling: Its Beginnings, Historical Development, Usefulness and Controversies in the Social Sciences. Qual. Quant. 2018, 52, 313–354. [Google Scholar] [CrossRef] [PubMed]
- Sasaki, D.; Moriyama, K.; Ono, Y. Main Features of the Existing Literature Concerning Disaster Statistics. Int. J. Disaster Risk Reduc. 2020, 43, 101382. [Google Scholar] [CrossRef]
- Chou, J.-S.; Yang, K.-H.; Ren, T.-C. Ex-Post Evaluation of Preparedness Education in Disaster Prevention, Mitigation, and Response. Int. J. Disaster Risk Reduc. 2015, 12, 188–201. [Google Scholar] [CrossRef]
- Sasaki, D.; Moriyama, K.; Ono, Y. Hidden Common Factors in Disaster Loss Statistics: A Case Study Analyzing the Data of Nepal. J. Disaster Res. 2018, 13, 1032–1038. [Google Scholar] [CrossRef]
- Oktari, R.S.; Latuamury, B.; Idroes, R.; Sofyan, H.; Munadi, K. Validating Knowledge Creation Factors for Community Resilience to Disaster Using Structural Equation Modelling. Int. J. Disaster Risk Reduc. 2022, 81, 103290. [Google Scholar] [CrossRef]



| Place Name | Administrative District Type | Landform | Location | Major Disaster Risks |
|---|---|---|---|---|
| Aceh Besar | Regency | Including a mountainous area | North | Earthquakes, landslides, flooding, and volcanic eruptions |
| Banda Aceh | City | North | Tsunami, flooding, earthquakes, and coastal erosion | |
| Pidie | Regency | Including a mountainous area | East | Earthquakes, landslides, and flooding |
| Bireuen | Regency | Including a mountainous area | East | Earthquakes, landslides, and flooding |
| Langsa | City | East | Flooding, coastal erosion, and storms | |
| Aceh Barat (West Aceh) | Regency | Including a mountainous area | West | Earthquakes, volcanic eruptions, and flooding |
| Lhokseumawe | City | East | Flooding, coastal erosion, and earthquakes | |
| Nagan Raya | Regency | Including a mountainous area | West | Earthquakes, landslides, and flooding |
| Aceh Utara (North Aceh) | Regency | Including a mountainous area | West | Earthquakes, landslides, flooding, and tsunamis |
| Academic Field | Total | Percentage |
|---|---|---|
| Humanities | 47 | 11.75% |
| Social Sciences | 91 | 22.75% |
| Science and Engineering | 130 | 32.50% |
| Biological Sciences | 30 | 7.50% |
| Interdisciplinary Studies | 8 | 2.00% |
| Other | 94 | 23.50% |
| Affiliation | Total | Percentage | Whether the University Is a Public University | Whether the 2004 Aceh Tsunami Affected the Area |
|---|---|---|---|---|
| Universitas Syiah Kuala | 243 | 60.75% | Yes | Yes |
| Politeknik Kesehatan Kemenkes Aceh | 12 | 3.00% | Yes | Yes |
| Universitas Islam Negeri Ar-Raniry | 11 | 2.75% | Yes | Yes |
| Universitas Abulyatama | 5 | 1.25% | No | No |
| Universitas Muhammadiyah | 47 | 11.75% | No | No |
| Universitas Malikussaleh | 20 | 5.00% | Yes | Yes |
| Universitas Teuku Umar | 22 | 5.50% | Yes | Yes |
| Universitas Iskandar Muda | 1 | 0.25% | No | Yes |
| Universitas Samudra | 3 | 0.75% | Yes | No |
| STIKes Muhammadiyah Lhokseumawe | 20 | 5.00% | No | No |
| Politeknik negeri Lhokseumawe | 8 | 2.00% | Yes | No |
| IAIN Lhokseumawe | 4 | 1.00% | Yes | No |
| Universitas Bina Bangsa Getsempena | 1 | 0.25% | No | Yes |
| STAIN Teungku Dirundeng Meulaboh | 1 | 0.25% | Yes | Yes |
| AKN Aceh Barat | 1 | 0.25% | Yes | Yes |
| Stisip Al Washliyah Banda Aceh | 1 | 0.25% | No | Yes |
| JK | US | PD | PR | TT | P4 | P5 | P6 | P7 | P8 | P9 | P10 | P11 | |
|---|---|---|---|---|---|---|---|---|---|---|---|---|---|
| K1 | * | * | * | * | * | * | * | * | |||||
| K2 | * | * | * | * | * | ||||||||
| K3 | * | * | * | * | * | * | |||||||
| K4 | * | * | * | * | |||||||||
| K5 | * | * | * | * | |||||||||
| K6 | * | * | * | * | * | * | * | ||||||
| K7 | * | ||||||||||||
| K8 | * | * | |||||||||||
| K9 | * | * | * | * | * | * | |||||||
| K10 | * | * | * | * | * | ||||||||
| K11 | * | * | * | * | * | ||||||||
| K12 | * | * | * | ||||||||||
| K13 | * | * | * | ||||||||||
| K14 | * | * | * | * | * | * | |||||||
| K15 | * | * | * | * | * | ||||||||
| K16 | * | * | * | * | |||||||||
| K17 | * | * | |||||||||||
| K18 | * | * | |||||||||||
| K19 | * | * | * | * | |||||||||
| K20 | * | * | * | * | |||||||||
| K21 | * | * | * | ||||||||||
| K22 | * | * | |||||||||||
| K23 | * | * | * | * | * | ||||||||
| K24 | * | * | * | * | * | ||||||||
| K25 | * | * | * | * | * | ||||||||
| K26 | * | * | * | * | * | * | * | * | |||||
| K27 | * | * | * | * | |||||||||
| K28 | * | * | * | * | * | * | * | ||||||
| K29 | * | * | * | * | * | ||||||||
| K30 | * | * | * | * | * | * | |||||||
| K31 | * | * | * | * | * | ||||||||
| K32 | * | * | * | * |
| Aceh Province (This Study, n = 400) | Western Java (Nakayama et al.’s Study [6], n = 411) | |
|---|---|---|
| Educational level | ||
| Doctoral degree | 138 (34.5%) | 133 (32.4%) |
| Master’s degree | 262 (65.5%) | 278 (67.6%) |
| Past disaster experience [5-point Likert scale] | ||
| Mean (SD) | 3.1 (1.2) | 2.8 (1.2) |
| Minimum | 1 | 1 |
| Median | 3 | 3 |
| Maximum | 5 | 5 |
| How many years have you been involved in DRR research and activities? | ||
| 1 year or more | 116 (29.0%) | 174 (42.3%) |
| Less than 1 year | 284 (71.0%) | 237 (57.7%) |
| Interest in DRR [5-point Likert scale] | ||
| Mean (SD) | 3.6 (1.1) | 3.5 (1.2) |
| Minimum | 1 | 1 |
| Median | 4 | 4 |
| Maximum | 5 | 5 |
| Perception of university faculty members’ assistance in monitoring and evaluation of plans, policies, and measures on DRR for local or central governments [5-point Likert scale] | ||
| Mean (SD) | 4.4 (0.6) | 4.2 (0.8) |
| Minimum | 1 | 1 |
| Median | 4 | 4 |
| Maximum | 5 | 5 |
Disclaimer/Publisher’s Note: The statements, opinions and data contained in all publications are solely those of the individual author(s) and contributor(s) and not of MDPI and/or the editor(s). MDPI and/or the editor(s) disclaim responsibility for any injury to people or property resulting from any ideas, methods, instructions or products referred to in the content. |
© 2025 by the authors. Licensee MDPI, Basel, Switzerland. This article is an open access article distributed under the terms and conditions of the Creative Commons Attribution (CC BY) license (https://creativecommons.org/licenses/by/4.0/).
Share and Cite
Sasaki, D.; Yolanda, Y.; Hara, Y.; Sasmita, N.R.; Sofyan, H. Perception of University Faculty Members on Providing Policy Recommendations for Disaster Risk Reduction and Sustainable Development: A Case Study of Aceh Province, Indonesia. Sustainability 2025, 17, 8033. https://doi.org/10.3390/su17178033
Sasaki D, Yolanda Y, Hara Y, Sasmita NR, Sofyan H. Perception of University Faculty Members on Providing Policy Recommendations for Disaster Risk Reduction and Sustainable Development: A Case Study of Aceh Province, Indonesia. Sustainability. 2025; 17(17):8033. https://doi.org/10.3390/su17178033
Chicago/Turabian StyleSasaki, Daisuke, Yolanda Yolanda, Yuta Hara, Novi Reandy Sasmita, and Hizir Sofyan. 2025. "Perception of University Faculty Members on Providing Policy Recommendations for Disaster Risk Reduction and Sustainable Development: A Case Study of Aceh Province, Indonesia" Sustainability 17, no. 17: 8033. https://doi.org/10.3390/su17178033
APA StyleSasaki, D., Yolanda, Y., Hara, Y., Sasmita, N. R., & Sofyan, H. (2025). Perception of University Faculty Members on Providing Policy Recommendations for Disaster Risk Reduction and Sustainable Development: A Case Study of Aceh Province, Indonesia. Sustainability, 17(17), 8033. https://doi.org/10.3390/su17178033

