Transformation of Arable Lands in Russia over Last Half Century—Analysis Based on Detailed Mapping and Retrospective Monitoring of Soil–Land Cover and Decipherment of Big Remote Sensing Data
Abstract
1. Introduction
2. Materials and Methods
2.1. Study Area
2.2. Materials
- (1)
- For task of developing decoding features:
- (2)
- Decipherable materials:
- (3)
- Reference materials:
2.3. Methods
2.3.1. Cartographic Analysis
2.3.2. Geographic Information System (GIS) Technologies
- (1)
- (2)
- Vectorization of georeferenced archival materials to support cartographic analysis.
- (3)
- Georeferencing of multi-temporal archives of RSD with a spatial resolution of 10 and 30 m to subpixel accuracy. This is carried out when the geographic location of RSD scenes differs by more than one resolution element (pixel) relative to cartographic materials at a scale of 1:10,000. ArcGIS was used [59].
- (4)
- (5)

2.3.3. Neural Networks
2.3.4. Principles of Interpretation
- (1)
- The map must be topological.
- (2)
- The map must be georeferenced.
- (3)
- The map must not contradict RSD.
- (4)
- The map must not contradict the DEM (digital elevation model).
- (5)
- The map must not contradict the topographic bases, if they in turn do not contradict the RSD.
- (6)
- A map may contradict previously created maps if and only if there is a justification for the changes being made.
- (7)
- Different thematic maps may have contours that do not coincide with each other if and only if this is caused by the difference in the ground location of thematic loads.
2.3.5. Ground Verification
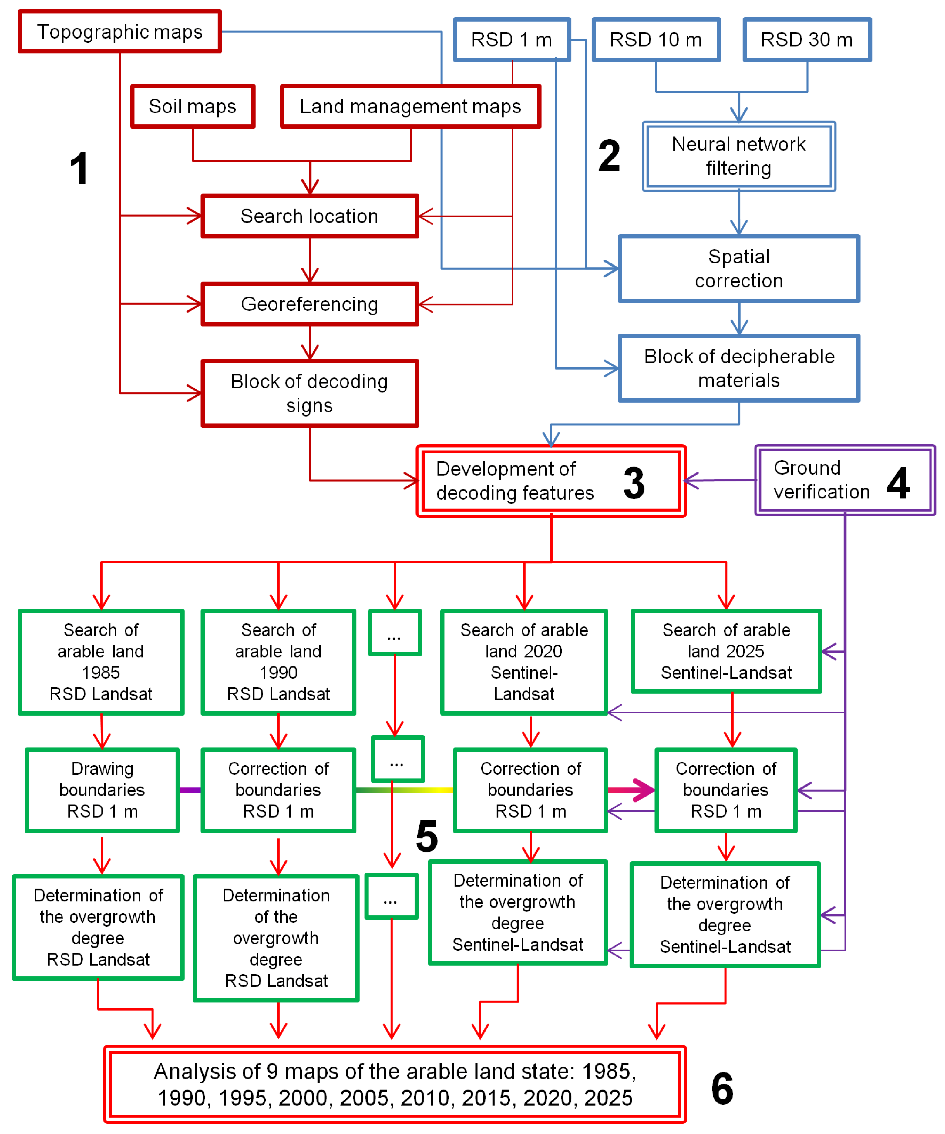
2.3.6. Block Diagram of This Work’s Technology
- (1)
- Objects may appear on the arable land that are not indicated on the cartographic materials. During the field survey, the state of the object is photographically recorded with georeferencing. Forest taxation is carried out on the objects. The photographs are added to the GIS project as a georeferenced layer.
- (2)
- Verification of the interpretation results. Taxation is carried out selectively and compared with the interpretation results.
3. Results
3.1. Primary Results
3.2. Results of Retrospective Monitoring of Arable Lands in Palekhsky District
3.3. Description of the Dynamics of Arable Land in Palekhsky District
3.4. Implementation of the Retrospective Monitoring of Soil–Land Cover
4. Discussion
4.1. Catastrophe or Stabilization
4.2. Detailed Mapping of Arable Land
4.3. Research Area
5. Conclusions
Author Contributions
Funding
Institutional Review Board Statement
Informed Consent Statement
Data Availability Statement
Conflicts of Interest
Abbreviations
| ATCOR | Atmospheric and topographic correction |
| BSS | Bare soil surface |
| CV | Cross-validation |
| DEM | Digital elevation model |
| ERDAS | Earth Resource Development Assessment System |
| FAO | Food and Agriculture Organization of the United Nations |
| GIS | Geographic information system |
| QGIS | Quantum geographic information system |
| MODIS | Moderate Resolution Imaging Spectroradiometer |
| RSD | Remote sensing data |
| RSFSR | Russian Soviet Federative Socialist Republic |
| SRTM | Shuttle Radar Topography Mission |
| USSR | Union of Soviet Socialist Republics |
| WSV | Woody and shrub vegetation |
References
- Marx, K. Capital: A Critique of Political Economy. In The Process of Capitalist Production; Cosimo: New York, NY, USA, 1867; Volume 1. [Google Scholar]
- Union of Soviet Socialist Republics Law on Individual Labor Activity Dated 19.11.1986. Available online: https://docs.cntd.ru/document/9024308 (accessed on 30 May 2025).
- Russian Soviet Federative Socialist Republic Law on Enterprises and Entrepreneurial Activity Dated 01.01.1991. Available online: https://docs.cntd.ru/document/9005390 (accessed on 30 May 2025).
- Cultivated Area of Agricultural Crops. Unified Interdepartmental Information and Statistical System. State Statistics. Available online: https://fedstat.ru/indicator/31328 (accessed on 20 March 2025).
- Gross Harvest of Agricultural Crops. Unified Interdepartmental Information and Statistical System. State Statistics. Available online: https://www.fedstat.ru/indicator/30950 (accessed on 20 March 2025).
- The Area of Land Fund within the Boundaries of the Territories of the Russian Federation. Unified Interdepartmental Information and Statistical System. State Statistics. Available online: https://www.fedstat.ru/indicator/38150 (accessed on 20 March 2025).
- Koroleva, P.V. Spatio-Temporal Relationships Between Land Use and Soil Cover of Arable Land (on Example of the Arsenyevsky and Plavsky Districts of the Tula Oblast in the Period from 1969 to 2020). Ph.D. Thesis, V.V. Dokuchaev Soil Science Institute, Moscow, Russia, 2023. [Google Scholar]
- Peralta, G.; Di Paolo, L.; Luotto, I.; Omuto, C.; Mainka, M.; Viatkin, K.; Yigini, Y. Global Soil Organic Carbon Sequestration Potential Map (GSOCseq v1.1)–Technical Manual; FAO: Rome, Italy, 2022; ISBN 978-92-5-133796-7. [Google Scholar]
- Romanenkov, V.A.; Meshalkina, J.L.; Gorbacheva, A.Y.; Krenke, A.N.; Petrov, I.K.; Golozubov, O.M.; Rukhovich, D.I. Maps of soil organic carbon sequestration potential in the Russian croplands. Eurasian Soil Sci. 2024, 57, 737–750. [Google Scholar] [CrossRef]
- Zhidkin, A.P.; Rukhovich, D.I.; Maltsev, K.A.; Koroleva, P.V. Variation of soil erosion estimates based on different maps of cropland in Belgorod oblast, Russia. Eurasian Soil Sci. 2024, 57, 666–676. [Google Scholar] [CrossRef]
- Map of Arable Lands of Russia. Space Research Institute. Available online: http://smiswww.iki.rssi.ru/default.aspx?page=317 (accessed on 20 March 2025).
- Map of Unused Agricultural Land Potentially Suitable for Forest Cultivation. Available online: https://maps.greenpeace.org/maps/aal/ (accessed on 20 March 2025).
- Friedl, M.; Sulla-Menashe, D. MCD12q1 MODIS/Terra+Aqua Land Cover Type Yearly L3 Global 500m SIN Grid V006 [Data Set]. NASA EOSDIS Land Processes DAAC. Available online: https://www.earthdata.nasa.gov/data/catalog/lpcloud-mcd12q1-006 (accessed on 20 March 2025).
- Zhang, M.; Wu, B.; Zeng, H.; He, G.; Liu, C.; Tao, S.; Zhang, Q.; Nabil, M.; Tian, F.; Bofana, J.; et al. GCI30: A global dataset of 30 m cropping intensity using multisource remote sensing imagery. Earth Syst. Sci. Data 2021, 13, 4799–4817. [Google Scholar] [CrossRef]
- Remote Monitoring System for Agricultural Lands. Available online: https://sovzond.ru/services/gis/ogv/federal/sdmz/ (accessed on 20 March 2025).
- Unified Federal Information System on Agricultural Lands. Available online: http://efis.mcx.ru/ (accessed on 20 March 2025).
- Soil Map of the Bolshevik Collective Farm, Palekhsky District, Ivanovo Oblast, Scale 1:10000; Cartographic Branch of Roszemproekt: Saratov, Russia, 1985.
- Project of Internal Land Management of the Bandikov Collective Farm, Arsenyevsky District, Tula Oblast, Scale 1:10000; Ministry of Agriculture of the RSFSR: Moscow, Russia, 1986.
- Simakova, M.S. Soil maps. In Cartographic Knowledge of Russia (Topographic and Thematic Maps); Publishing House of the Institute of Geography of the Russian Academy of Sciences: Moscow, Russia, 1999; pp. 113–133. [Google Scholar]
- Rukhovich, D.I.; Shapovalov, D.A. Food safety of Russia: View from cosmos. Vlast 2015, 8, 101–107. [Google Scholar]
- Rukhovich, D.I.; Shapovalov, D.A.; Kulyanitsa, A.L.; Koroleva, P.V. Food security of Russia and state statistics—where do the invented numbers lead to. Int. Agric. J. 2017, 6, 64–69. [Google Scholar]
- Decree of the President of the Russian Federation Dated 04.11.2020 № 666 “On Reducing Greenhouse Gas Emissions”. Available online: http://www.kremlin.ru/acts/bank/45990 (accessed on 20 March 2025).
- Resolution of the Government of the Russian Federation Dated 21. 09. 2020 № 1509 “On the Specifics of the Use, Protection, Conservation, and Reproduction of Forests Located on Agricultural Lands”. Available online: https://base.garant.ru/74671970/?ysclid=m7ylkezbp8770147391 (accessed on 20 March 2025).
- Resolution of the Government of the Russian Federation Dated 14.05.2021 No. 731 “On the State Program for the Effective Involvement of Agricultural Lands into Circulation and the Development of the Land Reclamation Complex of the Russian Federation”. Available online: https://base.garant.ru/400773886/?ysclid=m7vna1yy6x836835665 (accessed on 20 March 2025).
- Federal State Statistics Service. Available online: https://rosstat.gov.ru/ (accessed on 20 March 2025).
- Adoption of the Paris Agreement; FCCC/CP/2015/L.9/Rev.1. In Proceedings of the United Nations Framework Convention on Climate Change, Le Bourget, France, 12 December 2015.
- UN. Kyoto Protocol to the United Nations Framework Convention on Climate Change. 1998. Available online: https://unfccc.int/resource/docs/convkp/kpeng.pdf (accessed on 20 March 2025).
- Fetting, C. The European Green Deal; ESDN Office: Vienna, Austria, 2020; Available online: https://www.esdn.eu/fileadmin/ESDN_Reports/ESDN_Report_2_2020.pdf (accessed on 20 March 2025).
- Kurganova, I.; Lopes de Gerenyu, V.; Kuzyakov, Y. Large-scale carbon sequestration in post-agrogenic ecosystems in Russia and Kazakhstan. Catena 2015, 133, 461–466. [Google Scholar] [CrossRef]
- Wertebach, T.; Hölzel, N.; Kämpf, I.; Yurtaev, A.; Tupitsin, S.; Kiehl, K.; Kamp, J.; Kleinebecker, T. Soil carbon sequestration due to post-Soviet cropland abandonment: Estimates from a large-scale soil organic carbon field inventory. Glob. Change Biol. 2017, 23, 3729–3741. [Google Scholar] [CrossRef]
- Hacisalihoglu, S.; Sezgin, H.; Karadag, U. Estimation of carbon stocks in forest and pasture area originated from abandoned cropland. In Proceedings of the ICOCEE–CAPPADOCIA 2017, Nevsehir, Turkey, 8–10 May 2017; Volume 2, pp. 1–24. [Google Scholar]
- Heikkinen, J.; Kurganova, I.; Lopes de Gerenyu, V.; Regina, K. Changes in soil carbon stock after cropland conversion to grassland in Russian temperate zone: Measurements versus model simulation. Nutr. Cycling Agroecosyst. 2014, 98, 97–106. [Google Scholar] [CrossRef]
- Haneklaus, S.; Lilienthal, H.; Schnug, E. 25 years Precision Agriculture in Germany—A retrospective. In Proceedings of the 13th International Conference on Precision Agriculture, St. Louis, MO, USA, 31 July–4 August 2016. [Google Scholar]
- Kukutai, A. Can Digital Farming Deliver on Its Promise? PrecisionAg. 2016. Available online: https://www.globalagtechinitiative.com/digital-farming/can-digital-farming-deliver-on-its-promise/ (accessed on 4 June 2025).
- Breakthroughs in Precision Agriculture. 1985. Available online: https://maes.umn.edu/history/discoveries (accessed on 20 March 2025).
- Robert, P.C. Evaluation of Some Remote Sensing Techniques for Soil And Crop Management. Ph.D. Thesis, University of Minnesota, St. Paul, MN, USA, 1982. [Google Scholar]
- Robert, P.C. Characterisation of soil conditions at the field level for soil specific management. Geoderma 1993, 60, 57–72. [Google Scholar] [CrossRef]
- Robert, P.C. Precision agriculture: A challenge for crop nutrition management. Plant and Soil 2002, 247, 143–149. [Google Scholar] [CrossRef]
- Bryzzhev, A.V.; Rukhovich, D.I.; Koroleva, P.V.; Kalinina, N.V.; Vilchevskaya, E.V.; Dolinina, E.A.; Rukhovich, S.V. Organization of retrospective monitoring of the soil cover of Rostov oblast. Eurasian Soil Sci. 2015, 48, 1029–1049. [Google Scholar] [CrossRef]
- Cox, M.; Ellsworth, D. Application-controlled demand paging for out-of-Core Visualization. In Proceedings of the 8th Conference on Visualization ’97 (VIS ’97), Phoenix, AZ, USA, 1 October 1997; pp. 235–244. [Google Scholar]
- Bovolo, F.; Bruzzone, L.; Fernández-Prieto, D.; Paris, C.; Solano-Correa, Y.T.; Volden, E.; Zanetti, M. Big data from space for precision agriculture applications. IOP Conf. Ser.: Earth Environ. Sci. 2020, 509, 012004. [Google Scholar] [CrossRef]
- Agroinvestor. Available online: https://www.agroinvestor.ru/markets/news/43563-eksport-zerna-iz-rossii-v-2024-godu-prevysil-71-mln-tonn/ (accessed on 25 June 2025).
- Natural and Agricultural Zoning of the Land Fund of the USSR, Scale 1:8000000; GUGK: Moscow, Russia, 1984.
- Unified State Register of Soil Resources of Russia, Ivanovo Oblsat. Available online: http://egrpr.soil.msu.ru/egrpr.php?show=RUREG&ValueID=991 (accessed on 20 March 2025).
- Vysotsky, G.N. On the oro-climatic bases of soil classification. Pochvovedeniye 1906, 8, 1–18. [Google Scholar]
- Database of Municipal Indicators. Ivanovo Oblast. Available online: https://rosstat.gov.ru/dbscripts/munst/munst24/DBInet.cgi (accessed on 20 March 2025).
- State Research and Implementation Center for Geoinformation Systems and Technologies. FSUE “GOSGISTSENTR”. Available online: https://web.archive.org/web/20021017101056/ggc.ru/ (accessed on 20 March 2025).
- Yandex Maps. Available online: https://yandex.ru/maps/ (accessed on 20 March 2025).
- Google Maps. Available online: www.google.ru/maps (accessed on 20 March 2025).
- Bing Maps. Available online: https://www.bing.com/maps (accessed on 20 March 2025).
- ArcGis Online. Available online: https://www.esri.ca (accessed on 20 March 2025).
- Landsat Data Courtesy of the U.S. Geological Survey. 2023. Available online: https://earthexplorer.usgs.gov (accessed on 20 March 2025).
- Modified Copernicus Sentinel Data 2016–2023. Available online: https://www.sentinel-hub.com (accessed on 20 March 2025).
- Topographic Map, Scale 1:100000. Available online: https://satmaps.info/map.php?s=100k&map=n-36-047 (accessed on 20 March 2025).
- Topographic Map, Scale 1:200000. Available online: https://satmaps.info/map.php?s=200k&map=n-36-12 (accessed on 20 March 2025).
- Public Cadastral Map. Available online: https://nspd.gov.ru/map?thematic=PKK (accessed on 20 March 2025).
- SRTM. Available online: http://srtm.csi.cgiar.org (accessed on 20 March 2025).
- European Space Agency. Copernicus Global Digital Elevation Model. Distributed by Open Topography. 2021. Available online: https://portal.opentopography.org/datasetMetadata?otCollectionID=OT.032021.4326.1 (accessed on 20 March 2025).
- ArcGIS. Available online: https://www.esri.com/ru-ru/arcgis/about-arcgis/overview (accessed on 20 March 2025).
- Rukhovich, D.I.; Simakova, M.S.; Kulyanitsa, A.L.; Bryzzhev, A.V.; Koroleva, P.V.; Kalinina, N.V.; Vilchevskaya, E.V.; Dolinina, E.A.; Rukhovich, S.V. Analysis of the use of soil maps in the system of retrospective monitoring of the state of lands and soil cover. Pochvovedeniye 2015, 5, 605–625. [Google Scholar]
- Erdas Imagine. Available online: https://www.hexagongeospatial.com/products/power-portfolio/erdas-imagine (accessed on 20 March 2025).
- Kulyanitsa, A.L.; Rukhovich, A.D.; Rukhovich, D.D.; Koroleva, P.V.; Rukhovich, D.I.; Simakova, M.S. The application of the piecewise linear approximation to the spectral neighborhood of soil line for the analysis of the quality of normalization of remote sensing materials. Eurasian Soil Sci. 2017, 50, 387–396. [Google Scholar] [CrossRef]
- QGIS. Available online: https://qgis.org/ (accessed on 20 March 2025).
- LeCun, Y.; Boser, B.; Denker, J.S.; Henderson, D.; Howard, R.E.; Hubbard, W.; Jackel, L.D. Backpropagation applied to handwritten zip code recognition. Neural Comput. 1989, 1, 541–551. [Google Scholar] [CrossRef]
- Data Mining. Available online: https://www.britannica.com/technology/data-mining (accessed on 20 March 2025).
- Friedman, J.H. Greedy function approximation: A gradient boosting machine. Ann. Stat. 2001, 29, 1189–1232. [Google Scholar] [CrossRef]
- Prokhorenkova, L.; Gusev, G.; Vorobev, A.; Dorogush, A.V.; Gulin, A. Catboost: Unbiased boosting with categorical features. Adv. Neural Inf. Process. Syst. 2018, 31, 6638–6648. [Google Scholar]
- LeCun, Y.; Bottou, L.; Bengio, Y.; Haffner, P. Gradient-based learning applied to document recognition. Proc. IEEE 1998, 86, 2278–2324. [Google Scholar] [CrossRef]
- Krizhevsky, A.; Sutskever, I.; Hinton, G.E. Imagenet classification with deep convolutional neural networks. Adv. Neural Inf. Process. Syst. 2012, 25, 1097–1105. [Google Scholar] [CrossRef]
- Rukhovich, D.I.; Koroleva, P.V.; Rukhovich, D.D.; Kalinina, N.V. The use of deep machine learning for the automated selection of remote sensing data for the determination of areas of arable land degradation processes distribution. Remote Sens. 2021, 13, 155. [Google Scholar] [CrossRef]
- Kohavi, R. A study of cross-validation and bootstrap for accuracy estimation and model selection. In Proceedings of the 14th International Joint Conference on Artificial Intelligence-Volume 2 (IJCAI’95), Montreal, QC, Canada, 20–25 August 1995; pp. 1137–1143. [Google Scholar]
- Mullin, M.; Sukthankar, R. Complete cross-validation for nearest neighbor classifiers. In Proceedings of the Seventeenth International Conference on Machine Learning (ICML ’00), Stanford, CA, USA, 29 June–2 July 2000; pp. 639–646. [Google Scholar]
- Konstantinovskaya, L.V. Remote Control Methods. Available online: http://www.astronom2000.info/different/11-g/ (accessed on 20 March 2025).
- Rukhovich, D.I.; Simakova, M.S.; Kulyanitsa, A.L.; Bryzzhev, A.V.; Koroleva, P.V.; Kalinina, N.V.; Vil’Chevskaya, E.V.; Dolinina, E.A.; Rukhovich, S.V. Impact of shelterbelts on the fragmentation of erosional networks and local soil waterlogging. Eurasian Soil Sci. 2014, 47, 1086–1099. [Google Scholar] [CrossRef]
- Rukhovich, D.I.; Simakova, M.S.; Kulyanitsa, A.L.; Bryzzhev, A.V.; Koroleva, P.V.; Kalinina, N.V.; Vil’Chveskaya, E.V.; Dolinina, E.A.; Rukhovich, S.V. Retrospective analysis of changes in land uses on vertic soils of closed mesodepressions on the Azov plain. Eurasian Soil Sci. 2015, 48, 1050–1075. [Google Scholar] [CrossRef]
- Rukhovich, D.I.; Simakova, M.S.; Kulyanitsa, A.L.; Bryzzhev, A.V.; Koroleva, P.V.; Kalinina, N.V.; Chernousenko, G.I.; Vil’Chevskaya, E.V.; Dolinina, E.A. The influence of soil salinization on land use changes in Azov district of Rostov oblast. Eurasian Soil Sci. 2017, 50, 276–295. [Google Scholar] [CrossRef]
- Sokolov, P.A. Forest Taxation; Izhevsk State Agricultural Academy: Izhevsk, Russia, 2007. [Google Scholar]
- Order of the Ministry of Natural Resources of Russia Dated 5. 8. 2022 № 510 “On Approval of the Forest Management Instructions”. Available online: https://urtmag.ru/upload/iblock/604/Prikaz-Minprirody-Rossii-ot-05_08_2022-N-510-Ob-utverzhdenii.pdf (accessed on 20 March 2025).
- Decree of the II All-Russian Congress of Soviets on Land. 1917. Available online: http://www.hist.msu.ru/ER/Etext/DEKRET/o_zemle.htm (accessed on 20 March 2025).
- Tsypin, A.P.; Ovsyannikov, V.A. Retrospective analysis of the dynamics of sown areas in Russia. In Proceedings of the V International Scientific and Practical Conference on Actual Problems and Prospects for the Development of State Statistics in Modern Conditions, Saratov, Russia, 19–21 December 2018; pp. 56–58. [Google Scholar]
- Russian Soviet Federative Socialist Republic Law on Land Reform Dated 23. 11. 1990 № 374-I. Available online: https://normativ.kontur.ru/document?moduleId=1&documentId=5379&ysclid=m7pytk54uv101250174 (accessed on 20 March 2025).
- Constitution of the Russian Federation. Available online: http://duma.gov.ru/legislative/documents/constitution/ (accessed on 20 March 2025).
- Federal Law Dated 24.07.2002 № 101-FZ “On the Circulation of Agricultural Land”. Available online: https://www.consultant.ru/document/cons_doc_LAW_37816/ (accessed on 20 March 2025).
- Code of the Russian Federation on Administrative Offenses Dated 30. 12. 2001 № 195-FZ. Available online: https://www.consultant.ru/document/cons_doc_LAW_34661/ (accessed on 20 March 2025).
- Non-Chernozem Region. Available online: https://dic.academic.ru/dic.nsf/enc3p/212246 (accessed on 20 March 2025).
- Averkieva, K.V. Rural non-chernozem: Depopulation and possible ways of adaptation to new conditions. Probl. Geogr. 2013, 135, 108–125. [Google Scholar]
- Fadeeva, O.P. Rural Communities and Economic Structures: From Survival to Development; Institute of Economics and Industrial Engineering SB RAS: Novosibirsk, Russia, 2015; Available online: http://lib.ieie.su/docs/2015/Fadeeva2015.pdf (accessed on 20 March 2025).
- Kurganova, I.N.; Lopes de Gerenyu, V.O.; Ipp, S.L.; Kaganov, V.V.; Khoroshaev, D.A.; Rukhovich, D.I.; Sumin, Y.V.; Durmanov, N.D.; Kuzyakov, Y.V. Pilot carbon polygon in Russia: Analysis of carbon stocks in soils and vegetation. J. Soils Environ. 2022, 5, e169. (In Russian) [Google Scholar] [CrossRef]
- Ugra National Park. Available online: https://parkugra.ru/about/prirodnye-osobennosti/pochvy/?ysclid=m7n68wmujf263162268 (accessed on 20 March 2025).
- Carbon Polygons. Ministry of Science and Higher Education of the Russian Federation. Available online: https://minobrnauki.gov.ru/action/poligony/index.php?sphrase_id=108077 (accessed on 20 March 2025).
- Khitrov, N.B.; Vlasenko, V.P.; Rukhovich, D.I.; Kalinina, N.V.; Rogovneva, L.V. The geography of vertisols and vertic soils in the Kuban-Azov lowland. Eurasian Soil Sci. 2015, 48, 671–688. [Google Scholar] [CrossRef]
- Koroleva, P.V.; Rukhovich, D.I.; Shapovalov, D.A.; Suleiman, G.A.; Dolinina, E.A. Retrospective monitoring of soil waterlogging on arable land of Tambov oblast in 2018–1968. Eurasian Soil Sci. 2019, 52, 834–852. [Google Scholar] [CrossRef]
- Rukhovich, D.I.; Rukhovich, A.D.; Simakova, M.S.; Kulyanitsa, A.L.; Koroleva, P.V.; Rukhovich, D.D. Application of the spectral neighborhood of soil line technique to analyze the intensity of soil use in 1985–2014 (by the example of three districts of Tula oblast). Eurasian Soil Sci. 2018, 51, 345–358. [Google Scholar] [CrossRef]
- Rukhovich, D.I.; Koroleva, P.V.; Vilchevskaya, E.V. Dynamics of intensity of exploitation of soil and land cover of Yukhnovsky district of Kaluga Oblast in 1984-2021. In Proceedings of the IV All-Russian Open Conference “Soil and Land Resources: Status, Assessment and Use”, Moscow, Russia, 5–7 December 2022; pp. 145–153. [Google Scholar]
- Koroleva, P.V.; Suleiman, G.A.; Kulyanitsa, A.L.; Shapovalov, D.A.; Rukhovich, D.I. The use of big satellite data to analyze changes in the intensity of exploitation of the soil-land cover of the Republic of Tatarstan. In Proceedings of the 19th International Multidisciplinary Scientific GeoConference SGEM 2019, Albena, Bulgaria, 30 June–6 July 2019; Volume 19, pp. 1021–1028. [Google Scholar] [CrossRef]
- Federal Research Center, V.V. Dokuchaev Soil Science Institute. Available online: https://esoil.ru/ (accessed on 20 March 2025).
- Federal Law Dated 21. 7. 2005 № 108-FZ “On the All-Russian Agricultural Census”. Available online: https://docs.cntd.ru/document/901941335 (accessed on 20 March 2025).
- Resolution of the Government of the Russian Federation Dated 31.10. 2005 № 651 “On the Organization of the All-Russian Agricultural Census”. Available online: https://docs.cntd.ru/document/901953898 (accessed on 20 March 2025).
- Resolution of the Government of the Russian Federation Dated 10.04. 2013 № 316 “On the Organization of the All-Russian Agricultural Census of 2016”. Available online: https://docs.cntd.ru/document/499014817 (accessed on 20 March 2025).
- Derpsch, R. Historical review of no-tillage cultivation of crops. Available online: http://www.rolf-derpsch.com/en/no-till/historical-review/ (accessed on 20 March 2025).
- Esaulko, A.N.; Drepa, E.B.; Ozheredova, A.Y.; Golosnoi, E.V. Experience of no-till technology in different climatic zones of the Stavropol Krai. Zemledelije 2019, 7, 28–31. [Google Scholar] [CrossRef]
- Stavropol Krai is Among the Top Five in Terms of Area of Application of the No-Till System. Available online: https://mcx.gov.ru/press-service/regions/stavropole-v-pyaterke-liderov-po-ploshchadi-primeneniya-sistemy-no-till/?ysclid=m7uoh6z88y335049292 (accessed on 20 March 2025).
- Nikitin, D.A.; Geraskina, A.P.; Frolov, O.A.; Tkhakakhova, A.K.; Ksenofontova, N.A.; Kutovaya, O.V. No-Till technology as a factor in the activity of soil microorganisms and invertebrates of agrochernozems of the Stavropol Krai. In Proceedings of the Conference “Soil Science: Horizons of the Future 2020”, Moscow, Russia, 11–14 February 2020; pp. 151–153. [Google Scholar]
- Land Code of the Russian Federation dated 25. 10. 2001 № 136-FZ. Article 39.18. Features of the Provision of Land Plots in State or Municipal Ownership to Citizens For Individual Housing Construction, Running a Personal Subsidiary Farm within the Boundaries of a Populated Area, Gardening for Personal Needs. Available online: https://www.consultant.ru/document/cons_doc_LAW_33773/3e878d61b0de409120ad70762779b6616b55d7d9/ (accessed on 20 March 2025).
- Lyashkov, M.A.; Slabunova, A.V.; Ariskina, Y.Y. Application of agricultural geographic information database of Rostov Region in the precision farming system. Ecol. Water Manag. 2021, 3, 40–60. (In Russian) [Google Scholar] [CrossRef]
- The Rostov Region Ministry of Agriculture Will Consider Proposals for Subsidizing “Smart” Farming. Available online: https://expertsouth.ru/news/minselkhoz-rostovskoy-oblasti-rassmotrit-predlozheniya-po-subsidirovaniyu-umnogo-zemledeliya/?ysclid=mcq2gwmsz8849111447 (accessed on 20 March 2025).
- True Fields. Available online: https://agronote.ru/truefields/?ysclid=m7vi979p91436768295 (accessed on 20 March 2025).
- Gvozdetsky, V.M.; Zamorin, P.K. Mochary on Tulchanin. J. Geol. Geogr. Cycle 1933, 2, 5–12. (In Russian) [Google Scholar]
- Zaidelman, F.R.; Nikiforova, A.S.; Stepantsova, L.V.; Krasin, V.N.; Safronov, S.B. Ecological-hydrological and genetic features of chernozem-like soils of closed depressions in the northern Tambov Lowland. Eurasian Soil Sci. 2002, 35, 176–189. [Google Scholar] [CrossRef]
- Unified State Register of Soil Resources of Russia, Kaluga Oblast. Available online: http://egrpr.soil.msu.ru/egrpr.php?show=RUREG&ValueID=994 (accessed on 20 March 2025).
- Database of Municipal Indicators. Kaluga Oblast. Available online: https://rosstat.gov.ru/dbscripts/munst/munst29/DBInet.cgi (accessed on 20 March 2025).
- Land Potential of Russia: Status, Problems and Measures for Its Rational Use and Protection. Available online: https://www.ras.ru/FStorage/Download.aspx?id=5e5ba20e-8e6f-440b-8e17-5b52118fe86c (accessed on 20 March 2025).
- Lyuri, D.I.; Nekrich, A.S.; Karelin, D.V. Cropland dynamics in Russia in 1990–2015 and soil emission of carbon dioxide. Vest. Mosk. Univ. Ser. 5 2018, 3, 70–76. [Google Scholar]
- Lyuri, D.I.; Goryachkin, S.V.; Karavaeva, N.A.; Denisenko, E.A.; Nefedova, T.G. Dynamics of Agricultural Lands of Russia in the 20th Century and Post-Agrogenic Restoration of Vegetation and Soils; GEOS: Moscow, Russia, 2010. (In Russian) [Google Scholar]
- Gross Collections in the USSR. Russian Statistical Yearbook. Rosstat: Moscow, Russia, 2023; Available online: https://ru.ruwiki.ru/wiki/Валoвые_сбoры_сельхoзкультур_в_РСФСР (accessed on 20 March 2025).
- Khitrov, N.B.; Rukhovich, D.I.; Koroleva, P.V.; Kalinina, N.V.; Trubnikov, A.V.; Petukhov, D.A.; Kulyanitsa, A.L. A study of the responsiveness of crops to fertilizers by zones of stable intra-field heterogeneity based on big satellite data analysis. Arch. Agron. Soil Sci. 2020, 66, 1963–1975. [Google Scholar] [CrossRef]
- Kiryushin, V.I. The management of soil fertility and productivity of agrocenoses in adaptive-landscape farming systems. Eurasian Soil Sci. 2019, 52, 1137–1145. [Google Scholar] [CrossRef]
- Safin, H.M.; Fakhrislamov, R.S.; Schwartz, L.S.; Davletshin, F.M.; Mudarisov, S.G.; Rakhimov, Z.S.; Ayupov, D.S.; Umetbaev, A.S. Agrotechnical Features of Using Strip-Till Technology in Crop Production; Mir Pechati: Ufa, Russia, 2017; Available online: https://apkrb.info/sites/default/files/doc/pdf/agrotehnicheskieosobennostiispolzovaniyastrip-till.pdf?ysclid=m7vvuxny58466098176 (accessed on 20 March 2025).
- Rodimtsev, S.A.; Pavlovskaya, N.E. Trends in solving precision farming problems in the implementation plans of state and industrial programs. Bull. Agrar. Sci. 2021, 6, 87–94. (In Russian) [Google Scholar] [CrossRef]
- Komissarov, M.A.; Klik, A. The impact of no-till, conservation, and conventional tillage systems on erosion and soil properties in Lower Austria. Eurasian Soil Sci. 2020, 53, 503–511. [Google Scholar] [CrossRef]
- Glushkov, I.; Lupachik, V.; Prishchepov, A.; Potapov, P.; Pukinskaya, M.; Yaroshenko, A.; Zhuravleva, I. Mapping Abandoned Lands in Eastern Europe Using Landsat and Google Earth Engine Satellite Images. 2019. Available online: http://cepl.rssi.ru/wp-content/uploads/2019/05/АКС_ГИС_2019_Глушкoв.pdf (accessed on 20 March 2025).
- Prishchepov, A.V.; Radeloff, V.C.; Baumann, M.; Kuemmerle, T.; Müller, D. Effects of institutional changes on land use: Agricultural land abandonment during the transition from state-command to market-driven economies in post-Soviet Eastern Europe. Environ. Res. Lett. 2012, 7, 020421. [Google Scholar] [CrossRef]
- Bartalev, S.A.; Plotnikov, D.E.; Loupian, E.A. Mapping of arable land in Russia using multi-year time series of MODIS data and the LAGMA classification technique. Remote Sens. Lett. 2016, 7, 269–278. [Google Scholar] [CrossRef]
- Lesiv, M.; Schepaschenko, D.; Moltchanova, E.; Bun, R.; Dürauer, M.; Prishchepov, A.V.; Schierhorn, F.; Estel, S.; Kuemmerle, T.; Alcántara, C.; et al. Spatial distribution of arable and abandoned land across former Soviet Union countries. Sci. Data 2018, 5, 180056. [Google Scholar] [CrossRef]
- Potapov, P.V.; Turubanova, S.A.; Tyukavina, A.; Krylov, A.M.; McCarty, J.L.; Radeloff, V.C.; Hansen, M.C. Eastern Europe’s forest cover dynamics from 1985 to 2012 quantified from the full Landsat archive. Remote Sens. Environ. 2015, 159, 28–43. [Google Scholar] [CrossRef]
- Phalke, A.; Ozdogan, M.; Thenkabail, P.; Congalton, R.; Yadav, K.; Massey, R.; Teluguntla, P. NASA Making Earth System Data Records for Use in Research Environments (MEaSUREs) Global Food Security-Support Analysis Data (GFSAD) Cropland Extent 2015 Europe, Central Asia, Russia, Middle East 30 m V001. 2017. Available online: https://www.earthdata.nasa.gov/data/catalog/lpcloud-gfsad30eucearumece-001 (accessed on 20 March 2025).
- Sulla-Menashe, D.; Friedl, M.A. User Guide to Collection 6 MODIS Land Cover (MCD12Q1 and MCD12C1) Product. 2018. Available online: https://modis.ornl.gov/documentation/guides/MCD12_User_Guide_V6.pdf (accessed on 20 March 2025).
- GCI30: Global Cropping Intensity at 30 m Resolution. Available online: https://dataverse.harvard.edu/dataset.xhtml?persistentId=doi:10.7910/DVN/86M4PO (accessed on 20 March 2025).
- Clearing and Uprooting of Overgrown Fields. Available online: https://uslugi.yandex.ru/profile/OooPartner-733563?occupationId=%2Fuborka-i-hozajstvo&serviceId=%2Fuborka-i-hozajstvo%2Fsad-i-ogorod%2Fkorcevanie-dereva&specId=%2Fuborka-i-hozajstvo%2Fsad-i-ogorod&text=расчистка+и+раскoрчевка+зарoсших+пoлей (accessed on 20 March 2025).
- Clearing Overgrown Agricultural Fields, Introducing into Agricultural Circulation. Available online: https://agroserver.ru/b/raschistka-zarosshikh-selkhoz-poley-vvedenie-v-s-kh-oborot-1636306.htm?ysclid=m7ywlpll85724698438 (accessed on 20 March 2025).
- Nakvasina, E.N.; Shumilova, Y.N. Dynamics of carbon stocks in the formation of forests on post-agrogenic lands. Russ. For. J. 2021, 1, 46–59. (In Russian) [Google Scholar] [CrossRef]
- Sprenkle-Hyppolite, S.; Griscom, B.; Griffey, V.; Munshi, E.; Chapman, M. Maximizing tree carbon in croplands and grazing lands while sustaining yields. Carbon Balance Manag 2024, 19, 23. [Google Scholar] [CrossRef] [PubMed]
- Fedorov, N.; Shirokikh, P.; Zhigunova, S.; Baisheva, E.; Tuktamyshev, I.; Bikbaev, I.; Komissarov, M.; Zaitsev, G.; Giniyatullin, R.; Gabbasova, I.; et al. Dynamics of biomass and carbon stocks during reforestation on abandoned agricultural lands in Southern Ural region. Agriculture 2023, 13, 1427. [Google Scholar] [CrossRef]










| ID | Land Classes by Year | ||||||||
|---|---|---|---|---|---|---|---|---|---|
| 1985 | 1990 | 1995 | 2000 | 2005 | 2010 | 2015 | 2020 | 2025 | |
| 4127 | 1 | 1 | 1 | 4 | 4 | 4 | 4 | 4 | 4 |
| 3007 | 14 | 14 | 14 | 1 | 1 | 1 | 1 | 1 | 1 |
| 1351 | 1 | 1 | 1 | 1 | 3 | 1 | 3 | 9 | 9 |
| 2120 | 1 | 3 | 1 | 3 | 3 | 3 | 9 | 1 | 1 |
| 1399 | 14 | 1 | 1 | 1 | 3 | 3 | 10 | 10 | 11 |
| 1276 | 1 | 1 | 1 | 1 | 1 | 1 | 1 | 1 | 1 |
| 5461 | 1 | 1 | 1 | 1 | 1 | 9 | 10 | 10 | 11 |
| 6492 | 1 | 1 | 1 | 1 | 3 | 3 | 9 | 9 | 10 |
| 2864 | 1 | 1 | 3 | 3 | 3 | 1 | 1 | 1 | 1 |
| 2249 | 1 | 1 | 1 | 1 | 1 | 6 | 6 | 6 | 1 |
| 5112 | 14 | 1 | 1 | 1 | 3 | 9 | 10 | 10 | 11 |
| 409 | 1 | 1 | 3 | 3 | 3 | 3 | 9 | 9 | 9 |
| 240 | 1 | 1 | 1 | 3 | 3 | 3 | 1 | 1 | 3 |
| 2302 | 14 | 14 | 14 | 14 | 1 | 3 | 1 | 1 | 1 |
| 5931 | 1 | 3 | 3 | 3 | 3 | 3 | 9 | 9 | 9 |
| 3686 | 1 | 1 | 1 | 1 | 1 | 1 | 1 | 1 | 1 |
| 2288 | 14 | 1 | 3 | 1 | 3 | 9 | 10 | 10 | 10 |
| 5863 | 1 | 1 | 14 | 14 | 14 | 14 | 14 | 14 | 14 |
| 3017 | 14 | 14 | 14 | 14 | 14 | 1 | 1 | 1 | 3 |
| 594 | 1 | 1 | 3 | 1 | 3 | 9 | 10 | 10 | 10 |
| 1974 | 1 | 1 | 3 | 1 | 1 | 3 | 14 | 14 | 14 |
| Class Number | Land Class Name |
|---|---|
| 1 | Arable land |
| 2 | Land reclamation |
| 3 | Fallow land |
| 4 | Waterlogged depression |
| 5 | Erosion gully–ravine network |
| 6 | Waterlogged gully–ravine network |
| 7 | Wetland |
| 8 | Saline territory (solonchak) |
| 9 | WSV (slight overgrowth of the field) |
| 10 | WSV (moderate overgrowth of the field) |
| 11 | WSV (severe overgrowth of the field) |
| 12 | WSV (very intensive overgrowth of the field) |
| 13 | Cultivated woody vegetation |
| 14 | Anthropogenically modified territories |
| Class Number | 1985 | 1990 | 1995 | 2000 | 2005 | 2010 | 2015 | 2020 | 2025 |
|---|---|---|---|---|---|---|---|---|---|
| 1 | 25,876.3 | 24,815.8 | 22,546.5 | 19,298.4 | 11,842.1 | 7678.1 | 5923.9 | 6736.1 | 6662.3 |
| 2 | 4.4 | 3.0 | 5.3 | ||||||
| 3 | 239.4 | 1247.5 | 3412.6 | 6491.1 | 13,322.3 | 11,700.3 | 6529.2 | 4877.8 | 4307.1 |
| 4 | 11.3 | 9.2 | 12.3 | 22.47 | 19.4 | 16.3 | 15.1 | 13.4 | 16.9 |
| 6 | 7.1 | 14.1 | 12.07 | 12.3 | 13.1 | 9.2 | 6.1 | 4.9 | |
| 9 | 8.7 | 47.9 | 162.31 | 641.1 | 4838.7 | 6388.4 | 6002.6 | 5397.7 | |
| 10 | 8.7 | 11.9 | 58.79 | 202.9 | 1655.5 | 5821.9 | 6407.9 | 7136.8 | |
| 11 | 0.9 | 0.9 | 0.90 | 15.1 | 138.6 | 1227.7 | 1739.3 | 2228.3 | |
| 12 | 113.4 | 214.7 | 234.1 | ||||||
| 13 | 0.4 | 0.6 | 0.64 | 0.6 | 1.1 | 1.3 | 1.3 | 1.3 | |
| 14 | 56.8 | 98.6 | 145.7 | 145.80 | 136.8 | 150.8 | 162.4 | 190.5 | 197.9 |
| Class Number | 1985 | 1990 | 1995 | 2000 | 2005 | 2010 | 2015 | 2020 | 2025 |
|---|---|---|---|---|---|---|---|---|---|
| 9 | 0 | 114 | 622 | 2110 | 8334 | 62,903 | 83,050 | 78,034 | 70,170 |
| 10 | 441 | 0 | 603 | 2969 | 10,244 | 83,602 | 294,008 | 323,597 | 360,409 |
| 11 | 0 | 100 | 100 | 100 | 1667 | 15,318 | 135,659 | 192,192 | 246,230 |
| 12 | 0 | 0 | 0 | 0 | 0 | 0 | 20,471 | 38,754 | 42,252 |
| Total | 441 | 213 | 1325 | 5179 | 20,245 | 161,823 | 533,187 | 632,577 | 719,060 |
| Subject of the Russian Federation | Sowing 1990 | Sowing 2025 | % 2025 from 1990 | Minimum Sowing | Year of Minimum | % of Minimum from 1990 | Arable Land Area 2025 |
|---|---|---|---|---|---|---|---|
| Ivanovo Oblast | 609.1 | 199.5 | 67 | 194.5 | 2021 | 68 | 562.2 |
| Kaluga Oblast | 918.9 | 346.9 | 62 | 299.0 | 2010 | 68 | 955.4 |
| Tula Oblast | 1448.1 | 940.3 | 35 | 644.0 | 2007 | 56 | 1556.2 |
| Republic of Tatarstan | 3402.4 | 2857.7 | 13 | 2862.9 | 2003 | 16 | 3405.6 |
| Tambov Oblast | 2068.3 | 1894.4 | 8 | 1282.0 | 2005 | 38 | 2127.5 |
| Rostov Oblast | 5223.9 | 4862.8 | 7 | 3760.3 | 1998 | 28 | 5983.1 |
| Stavropol Krai | 3433.9 | 3049.0 | 11 | 2736.7 | 2005 | 20 | 3999.8 |
| In the Russian Federation as a whole | 117,705.2 | 80,184.5 | 32 | 74,861.4 | 2010 | 34 | 122,688.4 |
Disclaimer/Publisher’s Note: The statements, opinions and data contained in all publications are solely those of the individual author(s) and contributor(s) and not of MDPI and/or the editor(s). MDPI and/or the editor(s) disclaim responsibility for any injury to people or property resulting from any ideas, methods, instructions or products referred to in the content. |
© 2025 by the authors. Licensee MDPI, Basel, Switzerland. This article is an open access article distributed under the terms and conditions of the Creative Commons Attribution (CC BY) license (https://creativecommons.org/licenses/by/4.0/).
Share and Cite
Rukhovich, D.I.; Koroleva, P.V.; Shapovalov, D.A.; Komissarov, M.A.; Pham, T.G. Transformation of Arable Lands in Russia over Last Half Century—Analysis Based on Detailed Mapping and Retrospective Monitoring of Soil–Land Cover and Decipherment of Big Remote Sensing Data. Sustainability 2025, 17, 6203. https://doi.org/10.3390/su17136203
Rukhovich DI, Koroleva PV, Shapovalov DA, Komissarov MA, Pham TG. Transformation of Arable Lands in Russia over Last Half Century—Analysis Based on Detailed Mapping and Retrospective Monitoring of Soil–Land Cover and Decipherment of Big Remote Sensing Data. Sustainability. 2025; 17(13):6203. https://doi.org/10.3390/su17136203
Chicago/Turabian StyleRukhovich, Dmitry I., Polina V. Koroleva, Dmitry A. Shapovalov, Mikhail A. Komissarov, and Tung Gia Pham. 2025. "Transformation of Arable Lands in Russia over Last Half Century—Analysis Based on Detailed Mapping and Retrospective Monitoring of Soil–Land Cover and Decipherment of Big Remote Sensing Data" Sustainability 17, no. 13: 6203. https://doi.org/10.3390/su17136203
APA StyleRukhovich, D. I., Koroleva, P. V., Shapovalov, D. A., Komissarov, M. A., & Pham, T. G. (2025). Transformation of Arable Lands in Russia over Last Half Century—Analysis Based on Detailed Mapping and Retrospective Monitoring of Soil–Land Cover and Decipherment of Big Remote Sensing Data. Sustainability, 17(13), 6203. https://doi.org/10.3390/su17136203

