Results provide an overview of the literature found regarding lifespan definition and estimation, smartphone obsolescence, factors affecting smartphones’ lifespan, and EoL scenarios, as well as possibilities for lifespan prolongation and sustainable consumption.
3.1. Lifespan Definition and Estimation
There are several definitions of Smartphone Lifespan and different aspects on which studies can be conducted to describe and process this topic. In all its variations, this term can be a useful, valuable part of the smartphone lifecycle (which starts with the idea of the product and ends with its EoL, including many other possible stages such as manufacturing, transporting, selling, using, repairing, re-selling, re-using, recycling).
The research identified 34 relevant sources that discuss and define the concept of smartphone lifespan. As seen in
Table 1, there are multiple variations in terminology related to the lifespan concept, with considered lifespan values ranging from 0.97 to 10 years. Based on the gathered lifespan estimations from 2012 to 2025, calculations in MS Excel indicate an average lifespan of 2.78 years and a median of 2.57 years. Globally, the predicted lifespan values for the year 2030 are:
Linear distribution: 0.72 years (i.e., approximately 8 months and 19 days)
Exponential distribution: 1.11 years (approximately 1 year and 2 months)
Table 1.
The lifespan terminology and its predicted values in research studies.
Table 1.
The lifespan terminology and its predicted values in research studies.
| Year of Publication | Lifespan Terminology | Lifespan Value | No. of Literature |
|---|
| 2012 | Average Lifespan * | 7.99 years | [1] |
| Usage Time * | 3.63 years |
| Total Lifespan | 7.99 years |
| Useful Life | 18 months (1.5 years) | [2] |
| 2014 | Technical Lifetime | 2 years | [3] |
| Replacement Period | no data |
| Operating Lifetime | 1–3 years | [4] |
| 2016 | Average Use Life * | 3 years | [5] |
| Lifetime | 3 years | [6] |
| 2017 | Lifetime | 3 years | [7] |
| 2018 | Useful Life | 1.5–7 years | [8] |
| Average Use * | 0.97 years |
| Average Ownership * | 1.61 years |
| Replacement Rate * | 18–24 months (1.75 years) |
| Average Usage Time * | 2–4 years | [9] |
| Usage Period * | 2–4 years |
| Average Lifecycle | 2 years | [10] |
| Optimal Lifespan | no data |
| 2020 | Lifetime | 3 years | [11] |
| Average Lifespan * | multiple data by region (7.99 years, 4.5 years,
3 years) | [12] |
| Lifetime |
| 2021 | Average Lifespan | no data | [13] |
| Potential Lifespan | 10 years |
| Average Lifetime | 4.5 years |
| Useful Life | no data |
| Replacement Rate * | 2 years |
| Lifespan * | 24 months (2 years) | [14] |
| Mental Lifespan | no data |
| Replacement Cycle * | 21 months (1.75 years) | [15] |
| Median Lifespan | no data |
| Lifespan * | 19–24 months (1.79 years) | [16] |
| Useful Lifetime | no data |
| Mean Ownership Duration * | 16.36 months (1.36 years) |
| Median Ownership Duration * | 14 months (1.17 years) |
Technically Feasible
Lifetime | 5 years | [17] |
| Average Service Lifetime | 2 years |
| Existing Service Lifetime | no data |
| Desired Service Lifetime | no data |
| Life Length of First Use * | 2 years | [18] |
| Operating Life | 3 years |
| 2022 | Lifetime | no data | [19] |
| Lifespan * | 1.8 years | [20] |
| 2023 | Total Product Lifetime | 4.7 years | [21] |
| Total Lifespan | 5.1 years |
| Average Lifespan * | 1.98 years | [22] |
| In-use Lifespan * | 1.98 years |
| Lifetime | no data | [23] |
| Use Time | no data |
| Lifespan * | 2 years |
| Lifespan * | 1.8 years | [24] |
| Extended Lifespan | no data |
| Potential Lifespan | no data |
| Lifespan | no data | [25] |
| Lifespan * | 43 months (3.58 years) | [26] |
| Useful Lifetime | 2–3 years | [27] |
| Life of the Mobile Phone | no data | [28] |
| Lifespan * | few years (i.e., 3–5 years) | [29] |
| 2024 | Lifetime | no data | [30] |
| Lifespan * | 2.7 years |
| Potential Lifespan | 5 years |
| Functional Life | no data |
| Lifespan | no data | [31] |
| Expected Lifespan | no data | [32] |
| Usable Lifespan | no data |
| Planned Lifespan | no data |
| In Use Lifespan * | <3 years | [33] |
| 2025 | Average Lifespan * | 2.5 years | [34] |
A Total Lifespan refers to the duration of a smartphone’s existence in society in its original form, whether it still functions. This includes the time spent in use, storage (i.e., hibernation), or reuse. Hibernation refers to the time during which a product is still in the owner’s possession but is not in use. It is typically kept at home, often stored in drawers, and may still be functional and hold economic value [
1,
17,
21]. This definition is favored in papers focusing on analyzing the EoL of mobile phones collected at recycling facilities, such as research [
1] on a mobile phone in the Czech Republic. Similarly, according to [
21], a Total Product Lifespan (TPL) is the time between the purchase of a product by the first owner and the time when the product is ready for EoL management. This research found an average mobile phone TPL of 4.7 years, which was extended by 34% through the introduction of second-hand phases, compared to the average mobile phone TPL of 4.7 years, which was also extended by 34% through the introduction of second-hand phases, compared to the single-owner possession length. Additionally, an interesting fact is that the average product switches between 1.7 owners before its end of life (EoL), indicating that most devices have multiple in-use lifespans [
1,
21].
An Average Lifespan is calculated as the average time a smartphone is used before being replaced. Studies such as [
22], which employ this definition, rely on market data, consumer surveys, or analysis of second-hand phone sales to estimate average lifespans. There are variations in the average lifespan of mobile phones, influenced by the conditions in which the estimation was made, such as geographical, social, and economic conditions, as well as the scope and time. For example, research [
1] states that the average lifespan of smartphones was approximately 21 months globally in 2016, whereas research [
13] in the US found lifespans of 4.5 and 5.6 years for two brands in 2015–2016. Also, the average lifespan of mobile phones varies significantly even within different regions of the same country. For example, in 2018, the average lifespan of mobile phones in China was 2.24 years, while in Foshan, China, it was 1.54 years [
22]. Users’ expectations of the average lifespan are found to be higher than their actual time of use. While they prefer an average lifetime of 5.2 years for mobile phones, they actually use the device for only 2.7 years [
30].
A Mental Lifespan is defined as the time between a model’s launch and when interest in repair drops to 10% of its peak. By analyzing data from iFixit.com to examine the Mental Lifespan of smartphones, it is found that the iPhone 7 is expected to reach its full mental depreciation in 104 months (8.6 years), while the Galaxy S7 is expected to do the same within 72 months (6 years) [
14]. The short lifespan of devices has become the norm, in part due to mental depreciation. Consumers don’t expect their devices to last long, as new models with minor technical and stylistic updates are frequently introduced to the market, making the existing device seem outdated [
23]. The expectations for quality of life are typically assumed to last 1 to 2 years [
30].
A Functional Lifespan is defined as the time a smartphone functions as required under given conditions of use, including maintenance and repair, until a limiting state is reached. This limiting state occurs when the smartphone can no longer deliver one or more of its required functions. Accordingly, Useful Lifetime refers to the actual duration a product is used, considering both its technical functionality and user perceptions of obsolescence [
24].
The Potential Lifespan of a mobile phone is the maximum amount of time that it could be used if it were properly maintained. This differs from the average lifespan, which represents the average amount of time a mobile phone is used before being discarded [
8]. The potential lifespan of a mobile phone is often much longer than its average lifespan. Due to factors such as perceived obsolescence and planned obsolescence, many mobile phones are discarded before reaching the end of their potential lifespan [
8,
24,
30].
A Planned Lifespan, in the context of planned obsolescence, can be understood as the intentionally predetermined lifespan resulting from design choices and business strategies of manufacturers. This planned lifespan often falls short of the technically possible lifespan of the device, driven by economic motives and contributing to the broader issue of planned obsolescence [
30,
31,
32].
A Median Lifespan refers to the duration or point in time where half of the observed items have a lifespan less than or equal to that value, and the other half have a lifespan greater than or equal to that value. It essentially represents the middle value in a set of lifespan data. For example, in study [
16], half of the phones were kept for 14 months or less, while the other half were kept for longer. This contrasts with the mean ownership duration, which was 16.36 months (1 year and 4 months) [
15,
16,
35].
The Smartphone Replacement Rate (i.e., Replacement Cycle) refers to the frequency at which users replace their existing smartphones with new or different devices. This rate is typically expressed as the average duration of ownership or use before a device is replaced [
8,
13,
26]. A baseline replacement cycle of 2 years is commonly used in analyses [
13]. One survey [
13] indicates that the majority of mobile phones are replaced within 18–24 months (41% of respondents), followed by 24–36 months (34%). Another survey [
15] reports an even shorter average replacement cycle of 21 months. Additional findings also confirm that most mobile phones are replaced within three years [
1,
8,
13,
15,
16].
A Service Lifetime (also referred to as Service Life, Useful Life, or Operating Life) is often used interchangeably with the term “smartphone lifespan” in the literature. It describes the period during which a smartphone remains in active use by one or more users. More precisely, Service Life can be broken down into several components: the user service cycle (the period during which a dedicated user actively uses the device), the user service time (the duration of one user service cycle), and the device service lifetime (the cumulative sum of all user service times across multiple owners). While both in-use lifespan and service life refer to the total time a smartphone is actively used by its owner(s), including all periods of functional use across multiple users, the term in-use lifespan is more appropriate for the context of this research [
13,
22].
Research highlights a range of methodologies for understanding and estimating smartphone lifespan, including statistical models, user surveys, expert assessments, and market analysis. While some studies provide concrete lifespan values, others focus on understanding the factors influencing lifespan, such as technical specifications, user behavior, and design choices. This diversity reflects the complexity of determining a smartphone’s lifespan, directly and indirectly influenced by both technical and non-technical factors. The average age of smartphones in use in France in 2019 was estimated to be around 32 months, while a European study cited in the research estimated that smartphones are replaced after 43 months of use [
26]. A replacement rate of 21 months was estimated for smartphones globally in 2016, with possibly longer cycles in developed markets [
15]. A lifecycle analysis of smartphones [
13] calculates the carbon footprint of smartphones across various lifecycle scenarios, including the baseline scenario with an assumed lifespan of 4.5 years. This lifespan assumption is likely based on typical user behavior and industry data. Similarly, studies [
5,
7,
9,
11,
33,
35] use a timeframe of 3 years as the functional unit for their smartphone life cycle assessments.
3.2. Smartphone Obsolescence
Obsolescence is the process of becoming obsolete or outdated. The term obsolescence is a highly discussed topic in relevant research [
1,
12,
22,
24,
30], and
Figure 2 provides a clearer insight into the density of occurrence of each type of obsolescence mentioned. Accordingly, the most frequently mentioned are psychological and perceived obsolescence, followed by technological, planned, economic, absolute, and material obsolescence. Lesser mentioned are also aesthetic, premature, technical, ecological, physical, societal, software, relative, postponement, obligatory, and functional obsolescence. It’s important to note that some terms overlap in meaning or may consist of others. Research on obsolescence paths, with a focus on the experiential aspects that lead to obsolescence. It identifies storage capacity, updates, and malfunctions as key factors contributing to obsolescence [
16]. Research suggests that governments may even promote obsolescence to boost economic performance through increased consumer spending; therefore, it is essential to address proactive, reactive, and strategic obsolescence management [
30]. Proactive obsolescence management addresses the potential effects of obsolescence. Some of the proactive measures include forecasting methods to evaluate the risk of obsolescence, such as using a material risk index, integrating obsolescence considerations into traditional failure analysis, and identifying obsolete functions or critical components that require attention.
Conversely, reactive obsolescence management responds to obsolescence issues as they emerge, focusing on finding immediate fix strategies, such as lifetime buys, last-time buys, part substitution, uprating, and redesign [
24,
31,
36]. Strategic management focuses on minimizing the risk of obsolescence throughout the product’s lifecycle by employing proactive planning and strategic decision-making. The aim is to mitigate the risk of obsolescence from the early design stages by utilizing obsolescence data, technology forecasting, logistics data, and business trends to assist in strategic planning and lifecycle optimization [
24].
3.2.1. Psychological Obsolescence
Psychological obsolescence is categorized as one of three types of relative obsolescence, alongside technological and economic obsolescence. It is defined as a moment when the product’s emotional value for the user decreases; that is, the user is no longer attracted to or satisfied by the product. Psychological obsolescence is often driven by factors such as changes in aesthetic appeal due to new design trends or fads [
31], a desire for novelty or the latest version of a product [
24,
31], social pressures to own the newest products, which can make older products seem undesirable [
19] and a reduced emotional connection or attachment to the product [
15].
Psychological obsolescence is often considered a key driver of product discarding. Users’ decrease in emotional value, driven by factors such as changing tastes or social norms, can lead to discarding a fully functional product. Users, especially young adults, may feel pressured to upgrade due to factors such as outdated technical specifications and the discontinuation of software support. These factors erode the user’s confidence in their device’s ability to keep up with current demands, prompting them to consider replacements even if the device is physically functional [
30]. This highlights the subjective nature of psychological obsolescence, where perceptions of desirability and value significantly influence replacement decisions [
19,
22,
33]. Similarly, research [
16] discussing perceived smartphone value provides a concise summary of psychological obsolescence, emphasizing its role in shaping consumer behavior and the perception of product value. It highlights how companies leverage frequent product updates and marketing strategies to create a sense of outdatedness and push consumers towards replacements, while noting that careful product use can extend the lifespan.
Users might feel pressured to buy new products even if they are still satisfied with their existing ones. The emphasis is on a desire for novelty as a key factor in psychological obsolescence, fueled by marketing and trends, which leads users to discard functional products in favor of newer ones, even if their functional benefits are minimal [
15,
30,
31]. Psychological obsolescence isn’t limited to just smartphones; it’s a broader phenomenon within a “throwaway culture”, driven by companies seeking profitability and influenced by consumer demand and taste [
16,
30]. Addressing psychological obsolescence requires a multifaceted approach [
30]:
Design for durability and emotional attachment; designing smartphones to last longer facilitates personalization and emotional durability, using materials that age aesthetically well can encourage longer ownership [
24,
30].
Consumer education; campaigns that raise awareness about the environmental and social costs of frequent upgrades, as well as the value of repair and maintenance, can shift consumer attitudes towards more sustainable practices [
30].
Shifting cultural narratives; creating social movements or initiatives that promote a culture of valuing quality and durability over novelty can challenge the norms of constant upgrades [
30,
31].
By understanding and addressing the psychological factors driving smartphone replacement, it is possible to potentially encourage longer device lifespans, reduce e-waste, and promote more sustainable consumption patterns.
3.2.2. Perceived Obsolescence
Perceived obsolescence is closely related and often used interchangeably with psychological obsolescence. Although it’s frequently being described as another name for psychological obsolescence, there are subtle distinctions between each term [
19,
24,
30,
31]. While both terms highlight the influence of consumer psychology on the lifespan and perceived value of products, psychological obsolescence is used to describe a specific category of obsolescence. In contrast, perceived obsolescence is often used to emphasize the subjective and socially constructed nature of this type of obsolescence. Perceived obsolescence is not related to a product’s technical or functional condition, but rather to how the user perceives the product in relation to newer models or social norms. This perception is subjective and can be influenced by external factors such as marketing, social trends, and peer influence [
24,
30,
33].
As early as the 1960s, Packard highlighted that perceived obsolescence, i.e., consumers’ perceptions of a product’s up-to-datedness, can be detached from its objective functional capabilities. In addition to manipulating physical durability through material and design choices, producers can also encourage repetitive purchases by making frequent style changes. Psychological mechanisms, such as visible cosmetic changes, can make it easier to distinguish between older and newer models and instill in consumers a desire to purchase the newer model, even when it does not provide meaningful added value in terms of functionality [
14,
15,
26,
31].
As perceived obsolescence operates on an emotional level, it can be influenced by both a lack of knowledge and negative biases towards specific product categories. A perceived value, influenced by factors such as brand perception and emotional attachment, can contribute to the decision to replace a device, even if it remains functional [
30]. Production-oriented measures can result from fashion trends. It is essential to highlight the role of social influences and trends in shaping consumer perceptions of a product’s obsolescence, even when it remains functional [
17].
Considering previously discussed, perceived obsolescence is a complex phenomenon driven by a combination of factors, including psychological mechanisms, social influences, marketing strategies, and rapid technological advancements. While manufacturers can influence perceived obsolescence through design and marketing, consumer behavior and perceptions play a crucial role in determining a product’s perceived lifespan.
3.2.3. Technological Obsolescence
There are several definitions of technological obsolescence. For example, a definition of obsolescence from the International Electrotechnical Commission IEC 62402:2019 [
37] describes technical obsolescence as the shift of an item from being available to unavailable according to its original specifications, as determined by the manufacturer. This unavailability can be due to the manufacturer discontinuing production or choosing not to support older models with updates and spare parts [
36].
Technological obsolescence occurs when a product or technology becomes outdated due to the emergence of newer and more advanced alternatives. It’s often driven by rapid technological advancements, making existing products less efficient, functional, or compatible with current standards or systems. This obsolescence can significantly impact product lifespans and contribute to the generation of electronic waste.
Factors contributing to technological obsolescence are software update compatibility and hardware advancements. Continued software support can prolong a device’s lifespan by addressing bugs, enhancing performance, and adding new functionalities. Conversely, the lack of updates can lead to incompatibility issues, security vulnerabilities, and sluggish performance, all of which accelerate obsolescence. Additionally, the manufacturer’s software limitation on updates for older models may be intentionally contributing to this. Additionally, the manufacturer’s software limitation on updates for older models may be deliberate, contributing to their technical obsolescence [
24,
31]. Hardware advancements have led to the development of newer and more powerful devices; consequently, older devices may struggle to keep pace with the demands of modern software and applications, resulting in performance limitations and a perception of being outdated [
25,
26,
32]. Continuous development of new technologies makes it challenging to design products that remain relevant and functional for extended periods. A modular design is strongly encouraged, as it allows users to address both planned and technical obsolescence by enabling them to upgrade specific components or modules instead of the entire product. Even if it is upgradeable, it will still allow users to upgrade particular components or modules instead of the whole product. Even the upgradeable approach addresses both planned and technical obsolescence by enabling the users to upgrade specific components or modules instead of the entire product. However, even upgradeable components can eventually become technically obsolete as core technologies evolve [
19,
21,
27].
Technological obsolescence includes both software and firmware (i.e., hardware), and when discussing hardware obsolescence, it can be easily caused by common hardware defects. The most frequent defect in smartphones and tablets is damage to the display due to drops in the device [
13,
30,
38]. There are several preventive maintenance measures regarding smartphone software and hardware that are considered relevant and beneficial for the length of the smartphone’s lifespan, those are:
Robust material and durable design measures (to increase the glass’s durability used to cover the display and the back of the device) [
13,
19,
24,
27,
30,
31,
38,
39]
Basic maintenance user practices, in the form of covers and cases, (to contribute to the protection of a physical device from damages and keep the device clean to prevent the build-up of dust and debris) [
17,
26]
Regular software updates and possible backward compatibility (to prevent software performance issues, such as bugs and glitches) [
20,
31]
User education on maintenance practices (to provide users with instructions on how to use and maintain the device) [
13,
24,
26,
38,
39]
Considering user education and maintenance practices, research [
15,
38] emphasizes the importance of educating users about practices that can prolong battery life, such as avoiding extreme temperatures and optimizing charging patterns. Additionally, it encourages users to regularly manage data storage and clean up unnecessary files to prevent operational slowdowns.
Technological obsolescence is a complex and multifaceted phenomenon with significant implications for sustainability and the transition to a circular economy. Addressing technological obsolescence requires a combined effort from manufacturers, policymakers, and consumers to prioritize durable design, extended software support, and responsible consumption patterns.
3.2.4. Planned Obsolescence
Planned obsolescence typically refers to the practice of designing and producing durable goods that would be considered outdated within a shorter period than technically possible. The goal of planned obsolescence and designing short-lived products is to maintain high demand for new products, even in saturated markets. Literature acknowledges the widespread focus on smartphone planned obsolescence and points out that manufacturers can manipulate both physical durability and consumer perceptions to encourage repetitive consumption [
14,
17,
36]. It’s a linear economic model, driven by continuous consumption and fueled by companies’ need for profit growth. There are historical examples of this model, such as the Phoebus Cartel, where lightbulb manufacturers intentionally reduced product lifespan to sustain demand. It acknowledges the limitations of the current economic system, which promotes consumerism and hinders large-scale change [
30]. Master Thesis [
23] examines the drivers and challenges of sustainable consumption, particularly in the context of mobile phone lifespans. It identifies planned obsolescence as a practice that reduces a product’s lifespan, thereby forcing frequent replacements. It provides examples of planned obsolescence in smartphones, such as limited battery life, non-removable batteries, and software updates that deliberately slow down older devices. The source also mentions the controversy surrounding Apple, where the company admitted to intentionally slowing down older iPhones [
23]. Considering planned obsolescence, the design of products with a predetermined lifespan to encourage replacement, there are conflicting views on the practice. Some see it as a driver of innovation, while others criticize it. Some see it as a driver of innovation, while others criticize its environmental impact. It has been found that design attributes such as durability, software upgradability, compatibility, and support play a key role in preventing planned obsolescence, as well as educating designers about different types of obsolescence and more sustainable design choices [
31]. Accordingly, studies [
24,
32,
39] emphasize the designer’s responsibility in influencing a product’s lifespan and its susceptibility to obsolescence. The highlight is the need for research to identify specific design attributes that impact different types of obsolescence, enabling more effective design strategies aimed at promoting durability and longevity.
The sources consistently emphasize the need for increased awareness, responsible design practices, and strategies to promote product longevity and mitigate the adverse effects of planned obsolescence [
14,
17,
24,
30,
32,
36,
39].
3.2.5. Economic Obsolescence
Economic obsolescence occurs when the cost of using a product exceeds its financial feasibility. This can happen if the costs of consumables, maintenance, and repairs become too high compared to the relatively lower cost of purchasing a new product [
1,
19,
31]. Regarding high repair costs, consumers are more likely to choose replacement when the price of repairing a product, including the cost and availability of parts and labor, exceeds the perceived value of the repaired product or the price of a new one. This can also occur when replacement parts or repair services are more time-consuming than product replacement [
12,
19]. In this case, a product’s perceived monetary value decreases from the user’s perspective, and as such, it is a significant driver of product replacement cycles. This is particularly relevant for smartphones, where the rapid pace of technological advancement and the relatively low cost of new models contribute to shorter lifespans [
19,
30,
31]. Consumers may be tempted to upgrade to a new smartphone with more features and better performance, even if their current phone is still working adequately. The constant drive to replace products due to economic factors contributes to the depletion of resources and the generation of electronic waste [
30,
31]. Promoting repair and reuse initiatives, second-hand markets, designing products for durability and reparability, and encouraging consumer awareness about the economic and environmental costs of frequent product replacements can help mitigate the negative impacts of economic obsolescence.
3.2.6. Absolute and Relative Obsolescence
A research paper [
24] identified two categories of obsolescence, absolute and relative. Relative obsolescence toward the replacement of a functional product. Accordingly, there are three categories of relative obsolescence: psychological, economic, and technological [
19]. Relative obsolescence happens when products are discarded or replaced even though they are in good physical and functional condition, and it can be caused by several factors, including:
Technological evolution and innovation processes;
Loss or disappearance of suppliers in the market;
Absence of support or spare parts from suppliers or the original manufacturer;
Changes in legislation that force modifications in design and manufacturing processes;
Aesthetic aspects linked to consumer psychology [
31].
Absolute obsolescence refers to a product becoming unusable due to factors that render it completely non-functional, regardless of its perceived value or the availability of newer alternatives. It is broadly defined as a product being no longer maintained or required by the user [
24,
31]. The sources provide several examples of absolute obsolescence, particularly in the context of smartphones:
Material obsolescence, as physical damage to a phone’s components, like a cracked screen or a faulty battery, can render it unusable [
1];
Functional obsolescence highlights that wear and tear on a phone’s internal components, even if not immediately apparent, can lead to its eventual failure [
16];
Lack of support and repair options, as the product might become unusable if the manufacturer no longer provides software updates, essential components are no longer produced, or qualified technicians are unavailable to perform repairs [
24,
31].
Additionally, external factors outside the user’s control, such as changes in regulations or standards, may render a product obsolete. For example, a change in safety regulations could render a product non-compliant and thus unusable [
16,
17,
31].
It is essential to note that the idea of absolute obsolescence varies significantly from that of relative obsolescence. While absolute obsolescence focuses on a product’s inherent inability to function, relative obsolescence pertains to a product being perceived as outdated or less desirable in comparison to newer alternatives, even if it is still technically functional. As mentioned, factors like technological advancements, changing fashion trends, and marketing strategies contribute to relative obsolescence.
3.3. Factors Affecting Smartphone Lifespan
Several factors contribute to the premature abandonment of smartphone devices. Still, research highlights the direct influence of psychological, technological, social, and economic factors, as well as the indirect influence of data usage patterns. Additionally, research equally considers consumer behavior and the effects of software and hardware factors on smartphone lifespan, rather than explicitly analyzing the isolated impact of hardware durability alone.
When analyzing the gathered literature, the most frequently mentioned psychological factors are design, user experience, mental depreciation, desire for novelty, perceived obsolescence, usage intensity, feelings of (un)attachment, the need for new functionalities, and the need for the latest model. Mentioned and discussed technological factors are product features, software upgrades and functionality, device’s functionality, physical affordances, embodied competencies, technical limitation, reparability, (un)compatibility, performance, support and maintenance, flexibility, ergonomics, energy efficiency, material quality, ease of maintenance, resilience to degradation (i.e., durability), obsolete battery and memory capacity. The most frequently mentioned social factors affecting smartphone lifespan are social consequences, social identification, social pressures, social desirability, brand perception, and rapidly changing trends. Economic factors affecting lifespan, as mentioned in the literature, include high repair costs, ineffective marketing strategies, market competitiveness, and insufficient incentives for recycling and repair. Additionally, several other factors are also listed in
Table 2 below.
Identified factors individually interact with each other, creating a specific kind of obsolescence over time. The final reason for replacement is a combination of several factors, with a specific factor ratio affecting each user. That is why further research on a particular group of users could provide better insight into how exactly identified factors affect smartphone lifespan and what regulations could prolong usage and reduce the amount of smartphone-generated e-waste.
3.3.1. Psychological Factors
Psychological factors are highly connected with relative, psychological, perceived, and premature obsolescence; that is why addressing psychological barriers is crucial for promoting longer smartphone lifespans and reducing e-waste.
Justification effects are a common way of thinking when considering a smartphone replacement. Smartphone users often seek to rationalize their replacement decisions, citing technical issues or functional limitations as justifications, even if these issues are minor and easily repairable [
14]. Alongside perceived obsolescence, there is a decline in the value that consumers place on their possessions over time, known as mental depreciation. In the context of smartphones, this means that users may be less willing to invest in repair or maintenance as their device ages, even though it is still functional [
3,
14,
15,
22,
24,
30,
31]. User perceptions of a product’s value and relevance can significantly influence its lifespan. This implies that psychological factors, such as the desire for novelty, dissatisfaction with aging aesthetics, or the allure of new features, can contribute to a device’s perceived obsolescence and trigger replacement decisions [
8]. The desire for novelty arises when the user is attracted to new features, improved performance, and updated aesthetics, which may lead to smartphone replacement, even if the device is still functioning adequately. This desire for novelty, combined with mental depreciation, can easily outweigh the functional aspects of a device [
3,
14,
30,
31]. Accordingly, the study [
15] acknowledges the influence of marketing in shaping consumer perceptions and driving the desire for newer models. Additionally, smartphone users often have low expectations for the longevity of their devices, assuming they will need to be replaced every one to two years. These low expectations are partly influenced by manufacturers’ planned obsolescence practices, which lead to devices with limited lifespans and repair options, as well as the perception of smartphones as disposable items due to rapid technological advancements and a lack of motivation for repair [
23,
26,
30,
31].
The level of emotional attachment users develop with their smartphones can impact their replacement decisions. For example, users who view their smartphones as extensions of themselves may be less willing to replace them. Positive experiences with repair and maintenance can foster emotional bonds, thereby prolonging device use [
24,
30].
Psychological factors demonstrate how user perception, influenced by social dynamics and marketing, often outweighs objective performance decline as the primary driver of replacement decisions [
14,
23,
30]. Addressing psychological factors requires a multi-faceted approach that combines technical solutions, consumer education, and social interventions.
3.3.2. Technological Factors
Associated with absolute, technological, functional, planned, premature, and obsolescence, technological factors relate to the device’s physical components and software capabilities, directly influencing its ability to perform as intended and remain usable over time. Hardware durability and software support determine smartphone reliability and reparability, which is why they are identified as functional factors of smartphone obsolescence.
Book chapter [
27] explores the impact of software scalability on smartphone lifespan, noting that while software updates and new app installations offer flexibility, they can also overwhelm existing hardware, potentially leading to earlier replacements. This emphasizes the importance of designing hardware that can accommodate future software demands to avoid premature obsolescence. Software updates are considered a crucial aspect of smartphone maintenance, acknowledging that while the lack of OS updates may not immediately cause failure, it can compromise security and affect application functionality over time [
14]. The emphasis is on the fact that, unlike hardware, software should theoretically be able to function indefinitely, but in reality, several factors contribute to software obsolescence such as demanding performance requirements from new software versions that can make older devices incompatible or slow, the discontinuation of support and update services by manufacturers leaving older devices vulnerable and incompatible, the software malfunctions, bugs, glitches, and compatibility issues [
15,
19,
26,
30].
Smartphone users are found to have a slight preference for reliability, which is closely tied to hardware durability, over reparability [
15]. Some physical components play a role in hardware deterioration and trigger user replacement decisions more than others. The highlight is on specific hardware aspects that contribute to durability, such as resistance to mechanical stresses, including factors like the strength of the display and back cover, as well as the overall structural integrity of the device. Durable and long-lasting batteries reduce the need for replacement and potentially extend the device’s overall usable life, respectively, depending on the battery lifespan. Adaptability to future use conditions encompasses factors such as the availability of software updates, as well as sufficient memory and storage capacity to accommodate evolving software demands [
5,
15,
30]. Modularity is discussed as a potential strategy for achieving durability, allowing users to upgrade or replace individual components rather than the entire device. Maintenance’s job is to keep the smartphone operational, and that is why limited reparability due to the complexity of the design can be challenging or even a deal breaker if the repair price is too high. Modular designs can make repairs more accessible and affordable, while initiatives like “Right to Repair” campaigns can empower users to take control of their devices. However, there is an inherent tension between modularity and durability, as modularity can decrease durability (more modular designs may be more fragile, as the connections between components can be points of weakness), while integrated designs increase durability. Integrated designs can increase durability (seamless, integrated designs may offer better protection against damage, but make repairs and upgrades more difficult). Research indicates that the relationship between modularity, durability, and sustainability is complex and requires careful consideration of user needs and design trade-offs [
8,
15,
19,
30].
The research [
32] introduces the concept of technical maturity in relation to technological obsolescence, suggesting that the rate of technological advancement influences the choice of circular economy strategies. For products with rapidly evolving technologies, recycling may be a more suitable option, while those with mature technologies could benefit from repair and reuse. Maintenance, as the set of user actions to prevent or repair damage that has occurred, and the main string between reliability and reparability, can significantly influence the lifespan. Maintenance goes beyond merely preventing technical failures; it also contributes to a positive user experience. When enhancing user experience, a well-maintained smartphone with a long-lasting battery, ample storage capacity, and smooth performance is more likely to satisfy user needs and discourage premature replacement. Another maintenance role is in promoting a culture of repair. Primarily, studies strongly recommend repairing smartphones rather than replacing them immediately when issues arise. However, they also acknowledge that high repair costs and the complexity of modern smartphone designs can deter users from repairing [
14,
30].
Recognizing the importance of hardware durability and software support can help consumers make informed decisions about their device choices and usage patterns, promoting longer lifespans and more sustainable consumption practices. A proactive approach to smartphone maintenance, coupled with a shift in user perceptions towards valuing longevity and repair, can play a pivotal role in extending device lifespans, reducing e-waste, and fostering a more sustainable approach to technology consumption [
13,
14,
17,
19,
30].
3.3.3. Economic Factors
The smartphone landscape has undergone significant changes since the pre-smartphone era, resulting in shifting consumer preferences and market dynamics [
15]. The influence of marketing and business models on replacement rates is an economic factor that can be directly related to planned obsolescence, and as such, is a high-risk factor for decisions on a smartphone repurchase [
26]. Other related types of obsolescence include relative, economic, and premature obsolescence, respectively.
The relationship between replacement cycles and service contracts may be the most significant economic factor in estimating smartphone lifespan. The average replacement cycle for smartphones is often closely aligned with the typical length of smartphone service contracts. For example, in 2016, the global average replacement cycle for smartphones was approximately 21 months, which aligns with the usual contract length in Germany and several other countries and corresponds to the timeline of new model releases [
13,
15]. Also, mobile service providers and retailers often offer subsidies on newer models, making them more appealing to consumers than repairing older devices. This practice, coupled with fixed-term contracts, usually encourages upgrades every 1–2 years [
30].
Research has acknowledged a positive correlation between purchase price and perceived value, where smartphone users generally associate higher purchase prices with better quality and durability [
13,
30]. Regarding cost considerations and material efficiency, around 70% of the purchase price of smartphones is unrelated to parts and materials, suggesting that other factors, such as research and development, marketing, and profit margins, contribute significantly to the overall cost. Therefore, a more expensive phone may not necessarily translate into a longer lifespan, highlighting the influence of perceived value over actual material durability [
13,
15]. The impact of secondhand markets also plays a role in determining the lifespan of devices by extending their overall lifespan and enabling devices to be used by multiple owners [
8,
14,
17].
Another important factor is an economic barrier presented by high repair costs, which often surpass the perceived value of older devices. This leads users to replace rather than repair [
6,
8,
11,
13,
22,
30,
40]. Research [
20] agrees that high repair costs can deter users from fixing their devices, particularly when the cost of repair approaches the price of a new model while research [
19] discusses the potential of modular smartphone designs to enhance sustainability by enabling more straightforward maintenance and upgrades and possibly lowering repair costs by allowing a replacement of individual parts instead of the entire device.
Economic factors are shaping the smartphone lifespan in a complex manner, through repair costs, the second-hand market, service contracts, and manufacturer strategies, all of which contribute to users’ decisions on when to replace their devices. Economic dynamics are crucial when developing effective interventions to promote longer smartphone lifespans and foster more sustainable consumption practices within the mobile phone industry. Economic incentives for lifespan extension, such as buy-back programs, extended warranties, and repair subsidies, can encourage users to use their devices for a longer period. These initiatives can help shift the economic balance towards repair and reuse, contributing to a more sustainable consumption model [
1]. Policy interventions aimed at enabling and facilitating repair can help lower repair costs and empower consumers to extend the lifespan of their devices [
14,
20].
3.3.4. Social Factors
The perception of smartphones has shifted from mere communication tools to essential companions, deeply intertwined with daily routines and social interactions [
27]. Social practices contribute to the perception of perceived, psychological, premature, and relative obsolescence. Smartphones are deeply integrated into daily life, work, social interactions, and leisure activities, making them seem indispensable, which increases the perceived cost of using older, potentially slower, or less feature-rich devices [
23,
27]. In many societies, repairing electronic devices is not a common practice. This lack of a repair culture contributes to the perception of smartphones as disposable items that are replaced when they malfunction or become outdated [
23]. Also, marketing and advertising campaigns reinforce the idea that newer models are superior, desirable, and essential for staying connected and socially relevant [
8,
14,
17,
23,
26,
27,
30].
Status motivations can serve as incentives for users to frequently replace their smartphones, keeping up with trends and showcasing their status to peers, particularly those from lower socioeconomic backgrounds. This is linked to the desire to possess the latest model as a form of social signaling and identity expression [
30,
31]. The prevailing cultural norms around smartphone consumption encourage frequent upgrades and the perception of older models as undesirable. These norms are perpetuated through [
8,
13,
23,
30]:
Technology showering using marketing strategies and media coverage to create an expectation of constant newness and promoting the idea that staying current requires frequent upgrades [
28,
30];
Social pressure on users, particularly younger demographics, to keep up with trends and signal their identity by owning the latest model, while failure to do so can lead to feelings of embarrassment or social exclusion [
14,
23,
28,
30].
A smartphone lifecycle analysis found that social factors, rather than technical limitations, often determine the actual lifespan [
13]. For example, perceiving mobile phones as fashion items contributes to a reduced lifespan. Consumers may replace devices to align with trends and maintain a particular social image, even if their current devices are still functional [
22]. In other words, owning a high-status brand or the latest model can convey affluence, social standing, and belonging to a particular group [
23,
30,
31]. As noted, social influence can be delivered through peer groups, social media, and marketing. Users are more likely to upgrade if their social circle has newer models [
8,
23,
26,
30]. Social media platforms amplify these trends by showcasing new models, promoting consumerism, and fostering a visual culture that normalizes constant upgrading [
15,
16,
22]. On the other hand, the influence of social networks can impact decisions regarding the return of mobile phones. Social influence, especially from friends and family, can motivate users to reuse and recycle their devices [
6,
8]. Additionally, the “Slow Smartphone Movement,” promoted by social media influencers, can reach a larger number of users on platforms and shift social norms away from constant upgrading towards celebrating longevity as a socially desirable behavior [
30].
Clearly, social and contextual factors play a role in determining when users consider their devices obsolete and decide to replace them. Another example is that a malfunctioning device is often tolerated until it begins to disrupt work or social interactions [
26,
40,
41]. Considering previously, tackling the social influences on smartphone in-use lifespan requires a multifaceted approach involving cultural shifts, policy interventions, and a collaborative effort from consumers, manufacturers, and policymakers. By challenging the social norms driving consumerism, it is possible to create a more sustainable and socially responsible smartphone ecosystem.
3.3.5. Data Usage Factor
While existing research doesn’t directly link data traffic to a smartphone’s physical lifespan, it does offer insights into how data usage patterns can influence user behavior and perceptions of obsolescence, indirectly impacting a phone’s longevity. Accordingly, perceived, premature, technological, and relative obsolescence are highly related to the data usage factor. When considering the data usage factor, it is essential to include both the amount of data traffic and the type of data being used (
Table 3) [
13,
42,
43].
Running data-intensive applications can put a strain on the hardware components, such as the phone’s processor, RAM, and battery. Over time, their excessive use can lead to increased wear and tear, potentially shortening the lifespan of components and affecting overall device performance [
40]. Gathered research provides several insights into the applications that generate the most data traffic, and thereby, video streaming and multimedia applications are major data consumers. This is because video content, especially high-resolution videos, requires large amounts of data to transmit. The growing popularity of video-on-demand services further exacerbates data consumption [
20,
44,
45,
46]. Streaming apps such as YouTube are known to be data-intensive. The constant downloading and buffering of video content is listing YouTube as one of the top ten smartphone applications based on the proportion of bytes [
44]. Social media applications, such as Facebook, Instagram, and TikTok, are also identified as significant generators of data traffic. They often involve a combination of text, images, and videos, contributing to higher data usage. TikTok stands out for its excessive data consumption, as it pre-loads videos on the timeline, even if the user doesn’t view them [
43,
44,
45,
46,
47]. IM/Chat apps have the third-largest effect size on data traffic as they constantly send and receive messages, often including images and videos, which contributes to high data usage [
43]. Web browsing is a significant contributor to data traffic, particularly when accessing data-intensive websites, which consume substantial amounts of data [
43,
47,
48]. Gaming applications can consume substantial data during installation but are not generally considered the top data traffic generators in active use [
43,
47]. This is because many games can be played offline without requiring constant data transmission. However, online multiplayer games with rich graphics can still generate substantial data traffic [
43,
46]. The development of high-data-usage applications with heightened data demands and the need for faster speeds and newer communication technologies can strain older smartphones, leading to decreased performance and a perceived need for replacement, even if the device is technically functional [
30,
33,
45,
49].
Streaming media, such as music, videos, or podcasts, can consume a significant amount of data, especially high-resolution video content, which demands substantial processing power. This can strain a phone’s processor, leading to slower performance, lag, and overheating. As described for data-intensive applications, streaming consumes a significant amount of battery power, leading to faster battery drain and potentially accelerating battery deterioration over time [
46]. As users stream more media content, they often find themselves needing faster data speeds and larger data allowances to support their usage habits, which drives them towards upgrading to newer phones that support 4G or 5G networks and offer more generous data plans [
43,
45]. The streaming media landscape is constantly evolving, with new services, features, and content formats emerging regularly. Streaming platforms often optimize their applications and content for newer phone models that support the latest technologies. Users may desire the enhanced features, improved performance, and better streaming experience offered by newer phones, leading them to replace their devices sooner [
18,
30]. In essence, while streaming media doesn’t directly cause physical damage to smartphones, it can contribute to situations where users feel compelled to replace their phones.
Background data encompasses various processes that run unseen by the user, such as push notifications, software updates, push mail, news, weather information, and location information. These processes, although often invisible, can consume a considerable amount of battery power [
44,
47]. The communications processor in a smartphone constantly performs low-level activities in the background to maintain network connectivity, which can lead to faster battery drain and potentially accelerate battery deterioration over time. Users may perceive this reduced battery life as a sign that their phone is aging and needs replacement, even if the battery’s lifespan could be extended by managing background app activity [
48]. Also, continuous background data activities put a constant load on the phone’s processor and memory, even when the user is not actively using specific apps. This can lead to slower performance and lag, especially on older phones or those with limited processing power, as well as increased heat generation, which can contribute to battery drain and potentially accelerate component wear and tear over time [
26]. Data cleaning and inspection processes can handle continuous background data collection from smartphone applications [
35]. Finally, while background data is often designed to enhance functionality and user experience, it can indirectly impact a smartphone’s lifespan by contributing to the effects of accelerated battery deterioration, perceived performance issues, and increased data consumption. High data usage from background processes can lead users to feel that their current phone or data plan is insufficient, encouraging them to upgrade to a newer phone or a more expensive data plan. Therefore, while background data might not directly cause a smartphone’s hardware to fail, it can significantly influence the user’s perception of their phone’s age and capability, potentially leading to premature replacement [
45].
Continuous use of mobile data can pose a significant risk to both heat generation and component wear. Mobile data usage keeps the phone connected, enabling it to receive and transmit. This constant drain can lead to faster battery deterioration over time. As previously mentioned, reduced battery life is often perceived as a sign of an aging phone, potentially prompting users to replace their devices sooner than necessary [
11,
48]. Processing large amounts of mobile data, such as video streaming or online gaming, can put a strain on the phone’s processor and other components involved in data handling. This strain can generate excessive heat, potentially leading to performance issues such as slower speeds, lag, and even overheating, particularly in older phone models or those with limited processing capabilities. Additionally, constant mobile data usage can lead to high data consumption, particularly with data-intensive apps and activities. If a user regularly exceeds their data limits or experiences slower data speeds due to network congestion, they might think that their current phone or data plan is inadequate. This could lead to upgrading to a newer phone with better network capabilities or a more expensive data plan, even if the current phone is technically functional [
43,
45]. In short, continuous use of mobile data can lead to increased battery drain, strain on processing power, and exceeding data limits. This can create a perception that a phone is aging or underperforming, even if it could function well with adjustments to data usage habits, such as utilizing Wi-Fi when available.
Keeping the hotspot switched on all the time allows continuous data transmission and processing, enabling a smartphone to act as a portable Wi-Fi router and share its internet connection with other devices. Constantly activated hotspots, even when not in use, would exacerbate battery drain, potentially accelerating battery deterioration over time. Users might perceive the reduced battery life as a sign that their phone is ageing and needs replacement, even if the actual battery lifespan could be extended by managing hotspot usage [
44,
50]. Maintaining a hotspot connection requires the phone’s processor to work continuously, handling data traffic and managing the network connection. This constant processing can generate heat and strain the processor, potentially impacting performance and leading to slower speeds, lag, and even overheating, especially in older phone models or during resource-intensive tasks such as streaming or gaming. Users may misinterpret these performance issues as a sign that their phone is outdated, leading them to consider replacing it prematurely [
30,
46,
49,
50]. With high data transfer rates involved, continuous use of hotspots can contribute to wear and tear on the phone’s internal components, such as the Wi-Fi chip or antenna, that are involved in data transmission. Although modern smartphones are designed to handle substantial data loads, prolonged and intensive use of the hotspot feature, especially in demanding conditions, can accelerate the degradation of these components over time. In short, while keeping a hotspot constantly switched on may offer convenience, it can indirectly impact smartphone lifespan by contributing to faster battery drain, potential performance issues, and possibly accelerated wear and tear on specific components [
11,
13,
16]. However, this indication is speculative, and further research is needed on this topic.
Operating system updates (i.e., OS updates) can consume a significant amount of data. For instance, newer OS versions often require more storage capacity and processing power, which can strain older phones with limited resources. This can result in slower performance, lagging, and reduced battery life, making the phone feel outdated even if the hardware is physically sound [
26,
30]. Apple users often need to “clean up” the data on their iPhones to accommodate a new iOS update due to its larger size [
26]. Also, OS updates can sometimes introduce compatibility issues with existing applications, causing them to malfunction or become unusable. This can disrupt the user experience and contribute to the perception that the phone is no longer functioning and must be replaced with newer models that can run the latest software smoothly [
26,
30]. New OS updates, like application updates, frequently introduce new features and functionalities that can raise user expectations for smartphone capabilities, leading to user disappointment if these expectations are not met [
26,
41]. While crucial for security, operating system updates can eventually cease for older phone models, often due to planned obsolescence, leaving them vulnerable to security risks and potentially incompatible with newer applications and services [
26]. Even if they are essential for security and performance, operating system updates can influence user behavior and lead to the premature replacement of smartphones that are physically capable of functioning for longer.
Application updates can consume a significant amount of data and resources, and several studies offer insights into how such updates can contribute to the perception of obsolescence. Newer application versions often require more storage capacity and processing power to accommodate new features, enhanced graphics, and additional functionalities. This can strain older phones with limited resources, resulting in slower performance, lagging, and reduced battery life. Users might misinterpret these issues as signs of an ageing phone, even if the hardware itself is still capable of functioning. Application updates can sometimes introduce compatibility issues with the phone’s operating system or other installed apps. This can lead to app malfunctions, crashes, or features becoming unavailable. [
18,
40,
41,
45]. Large applications can consume a significant amount of data. If updates occur frequently and automatically, users might find themselves exceeding their data limits or experiencing slower data speeds, particularly on older phones with less capable network connectivity. This could lead users to perceive their phone or data plan as inadequate. Updates often introduce new features and functionalities that can raise user expectations for the application’s capabilities. Users may start to desire these new features and think that their current phone is lacking, even if it performs its core functions adequately [
26,
30,
41,
42,
45,
47]. Essentially, while application updates are designed to improve functionality and security, they can inadvertently contribute to a situation where users feel compelled to replace their phones due to perceived obsolescence.
Malware and viruses, being malicious software, can degrade a smartphone’s performance, compromise its security, and ultimately lead users to replace devices that might otherwise be functional. Malware can consume system resources, causing the phone to slow down, lag, and become unresponsive. This performance degradation can lead to users’ frustration and replacement. Some malware strains run continuously in the background, consuming battery life even when the phone is not actively in use. This can lead to excessive battery drain, requiring more frequent charging and potentially accelerating battery deterioration. Users may misinterpret this as a sign of an aging battery and opt to replace the phone instead of investigating the root cause [
44,
49]. Certain types of malware can use the phone’s data connection to send and receive information without the user’s knowledge. This can lead to data consumption, potentially exceeding data limits and incurring extra charges. Users might perceive this as an issue with their phone or data plan, prompting them to upgrade to a newer model or a more expensive plan. Malware can compromise sensitive information stored on the phone, such as passwords, financial data, and personal messages. Users who experience security breaches may feel that their phone is no longer trustworthy and choose to replace it for peace of mind [
44,
45]. A malware infection can cause software incompatibility as it interferes with the phone’s operating system or installed applications, leading to compatibility issues and application malfunctions. This can disrupt the user experience and make the phone feel outdated, even if it’s relatively new [
44,
49]. Malware and viruses, by degrading performance, consuming resources, and compromising security, contribute to the perception of obsolescence, ultimately influencing user behavior and potentially shortening the perceived lifespan of a smartphone.
The amount of generated data is significant because extensive users generate most of the data, and accordingly, will experience most, if not all, of the previously mentioned data usage factors that affect the in-use lifespan. Therefore, the extensive users are considered to have the highest risk of premature smartphone replacement. The amount of generated data depends on several factors: device-specific factors, network-specific factors, application-specific factors, and user-specific factors [
42,
43]. Device-specific factors, such as screen size and resolution, can significantly impact data consumption. Smartphones with larger displays and higher resolutions tend to generate more data traffic, and users are more likely to engage in data-intensive activities, such as streaming videos and playing games, on larger screens [
41,
44,
45]. Device capabilities, such as processing power and compatibility with communication technologies, can impact the amount of data used. Device categories based on data transmission speeds determine a device’s capabilities and impact data usage. A device in a higher category with faster download speeds is likely to generate more data traffic. Phablet devices, with screen sizes ranging from 5.1 to 6.9 inches, tend to be among the most data-intensive users. A smartphone device with download speeds up to 1200 Mbit/s is likely to generate significantly higher data traffic than a device with speeds up to 10 Mbit/s [
43,
45]. Also, as previously mentioned, devices’ smartphone operating system updates can have the effect of leaning forward to obsolescence [
41]. Network-specific factors, such as the type of network connection, have a significant impact on data traffic. 4G networks generate almost ten times more mobile data traffic than older networks, primarily due to their wider bandwidth and the increasing adoption of data-intensive applications. It is predicted that by 2019, 4G will account for 68% of all mobile data traffic, while 2G will account for only 2%. Mobile network communication technology is still evolving, and upcoming trends are expected to bring an even more significant increase in data traffic [
41,
44,
45]. Offload communication technologies, i.e., offloading data traffic to other networks, such as Wi-Fi, can help reduce mobile data usage and leverage the wear on smartphone devices [
45]. Due to the lack of existing literature, this topic is intended to be further discussed and questioned through future experimental research. Application-specific factors, such as software and application updates, are often initiated by the mobile network operator or the application itself, rather than the end-user, which can contribute significantly to background mobile data traffic [
45]. As previously mentioned, the types of services and applications used can have a direct impact on mobile data consumption and the wear on smartphones [
42,
43,
44,
45,
51]. User-specific factors are socio-demographic, but primarily age, as older smartphone users tend to use their devices for more specific purposes than younger users, suggesting that age influences data usage. For younger users, entertainment applications are a more significant factor in mobile data usage. Chosen Tariff plan, as users with unlimited data plans tend to engage in more data-intensive activities compared to those with limited plans [
41,
44,
45]. Smartphone internet experience (SIE) refers to the quality of an individual’s internet experience on their smartphone, which is dependent on the user’s efficiency and skill. Users with more knowledge and skills are more likely to utilize data and manage consumption effectively [
52].
Overall, gathered research suggests that the overall trend of increasing mobile data consumption, driven by evolving applications and network technologies, contributes to the perceived obsolescence of smartphones, indirectly shortening their lifespan. The amount of generated data indirectly affects the in-use lifespan as it can cause wear of components and perceived obsolescence due to noticeable degradation of performance. Therefore, it is essential to identify the user’s data profile when estimating the in-use lifespan of a current device. An extensive user is considered to use the most significant amounts of data. Still, it is also important to note the type of data being generated to determine what data is considered of the highest risk in creating perceived obsolescence, deterioration of essential parts, and consequently abandonment [
50].
3.4. End of Life Scenarios and the Potential of Lifespan Prolongation
The sources provide various insights into the EoL scenarios for smartphones, highlighting the challenges and opportunities associated with responsible e-waste management. Additionally, multiple aspects contribute to extending the lifespan of a smartphone beyond its initial use by the first owner, such as passing it on to a second user, repurposing it for a different function, or recovering components for recycling. The feasibility and environmental impact of these second-life scenarios depend on a complex interplay of technical, economic, social, and psychological factors [
6,
10,
13,
16,
17,
18,
20,
24,
29,
30,
31,
39,
40,
50].
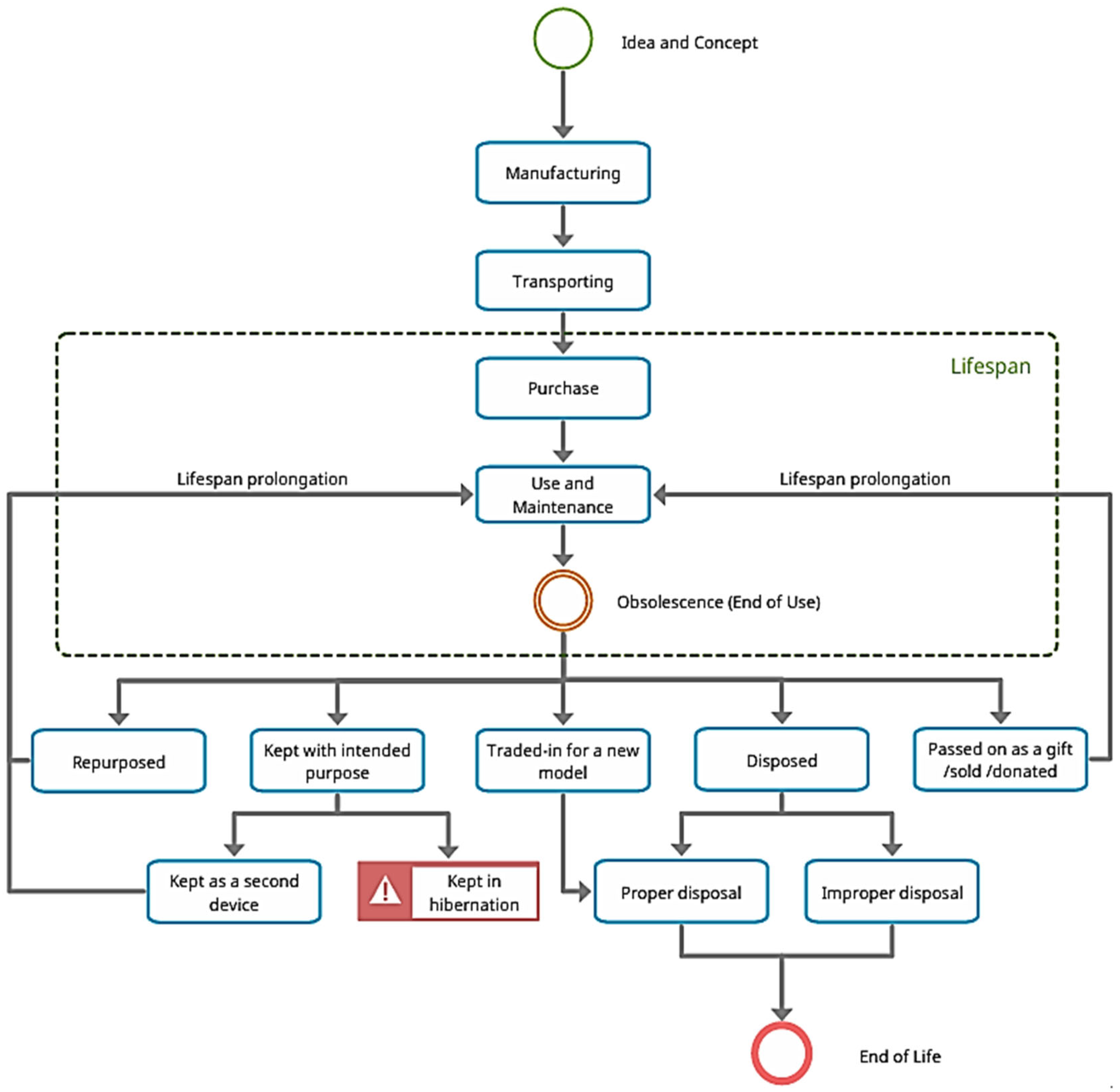
For further research, the authors chose five scenarios described in the previously shown
Figure 3. Created in ARIS, the smartphone lifecycle process model is described from the conceptual idea to the end of the device’s life. The area of Lifespan refers to the time of usage, during which relevant factors lead to obsolescence, and prolongation scenarios are described as return paths that lead back to it. As seen, repurposing, donating, gifting, reselling, and keeping the device in use as a secondary phone may contribute to extending its lifespan. While trading in for a new model could lead to refurbishment or reselling, it mainly results in proper disposal, thereby completing the scenario with a circular economy. Improper disposal is the worst-case scenario, considering economic, social, and environmental consequences [
4,
29].
Smartphones can be repurposed for alternative functions, potentially extending their lifespan beyond their primary use as communication devices [
3,
21]. For example, the smartphone can be converted into a dedicated device such as an in-car parking meter application. This approach leverages the existing hardware and software capabilities of smartphones to perform specific tasks, potentially displacing the production of single-purpose devices. Factors influencing the success of repurposing are technical feasibility, as the smartphone’s hardware and software capabilities must be suitable for the intended repurposing application, and user adoption, as users should be willing to adopt repurposed smartphones for alternative functions which depend on user-friendliness, convenience, and perceived value compared to purpose-built alternatives [
3]. There are examples where users creatively repurposed their malfunctioning smartphones. For instance, a user, unable to use their broken power button, modified the phone’s source code to unlock it using the volume buttons. Due to interoperability issues, another user employed a messaging application to transfer files between their smartphone and computer. This highlights how some technical knowledge and alternative use of existing functionalities can overcome technical limitations and extend devices’ lifespan [
13,
21].
Smartphone repurposing offers substantial environmental benefits by prolonging the lifespan of devices. It contributes to resource conservation and alleviates the strain on landfill capacities. Also, by lowering the demand for new production, repurposing helps mitigate the environmental burden associated with resource extraction, manufacturing, and transportation [
4]. When considering economic benefits, repurposing offers a cost-effective alternative to purchasing new gadgets for specific functionalities, allowing consumers to maximize the value of their existing devices and cultivate a culture of resourcefulness. This encourages individuals to find creative solutions and repair or adapt devices instead of simply discarding them. Regarding social benefits, repurposing can promote responsible ownership and reduce the environmental impact of digital lifestyles. It can enhance accessibility to technology, particularly for individuals with limited financial means, by providing affordable alternatives to new devices [
9,
13].
Therefore, it is essential to recognize the importance of fostering and facilitating smartphone repurposing through targeted campaigns, workshops, and easily accessible online resources that can inspire and guide individuals interested in repurposing projects. Additionally, designing smartphones with modularity offers greater flexibility for adapting to new functionalities, as well as creating software applications tailored to repurposing scenarios, which can enhance the user experience and unlock new possibilities for repurposed devices. By embracing repurposing as a key strategy for extending smartphone lifespan, individuals, businesses, and policymakers can contribute to a more circular and sustainable technology landscape, mitigating the environmental impact of e-waste and fostering a culture of mindful consumption [
3,
19,
21,
30].
Smartphones can be repurposed for alternative functions, potentially extending their lifespan beyond their primary use as communication devices [
3,
21]. For example, the smartphone can be converted into a dedicated device such as an in-car parking meter application. This approach leverages the existing hardware and software capabilities of smartphones to perform specific tasks, potentially displacing the production of single-purpose devices. Factors influencing the success of repurposing are technical feasibility, as the smartphone’s hardware and software capabilities must be suitable for the intended repurposing application, and user adoption, as users should be willing to adopt repurposed smartphones for alternative functions which depend on user-friendliness, convenience, and perceived value compared to purpose-built alternatives [
3]. There are examples where users creatively repurposed their malfunctioning smartphones. For instance, a user, unable to use their broken power button, modified the phone’s source code to unlock it using the volume buttons. This highlights how some technical knowledge and alternative use of existing functionalities can overcome technical limitations and extend devices’ lifespan [
13,
21].
Smartphone repurposing offers substantial environmental benefits by reducing e-waste generation through delayed disposal. It contributes to resource conservation and alleviates the strain on landfill capacities. Also, by lowering the demand for new production, repurposing helps mitigate the environmental burden associated with resource extraction, manufacturing, and transportation [
4]. When considering economic benefits, repurposing offers a cost-effective alternative to purchasing new gadgets with specific functionalities, enabling consumers to maximize the value of their existing devices and fostering a culture of resourcefulness. This encourages individuals to find creative solutions and repair or adapt devices instead of discarding them. Regarding social benefits, repurposing can promote responsible ownership and reduce the environmental impact of digital lifestyles. It can enhance accessibility to technology, particularly for individuals with limited financial means, by providing affordable alternatives to new devices [
9,
13].
Gathered research provides insights into trade-in programs, buy-back or take-back schemes, and related concepts [
6,
8,
13,
22,
30]. Buy-back programs are found to be a significant incentive for encouraging consumers to return their old electronic devices, particularly mobile phones. These programs offer various benefits, such as cash payments for old devices, providing a direct financial incentive for responsible disposal or recycling [
8,
17,
22,
30]. For example, research on student behavior has shown that economic incentives, such as cash payments and vouchers, have a significant impact on their willingness to return mobile phones [
8]. Some buy-back programs offer discounts on new devices when consumers trade in their old ones. Research in India revealed that a significant percentage of respondents in Bengaluru (22.1%) and New Delhi (28%) had utilized such schemes. This approach encourages upgrading to newer models while ensuring that they are appropriately managed.
This scenario offers substantial environmental benefits by reducing e-waste and promoting resource recovery, providing significant ecological benefits. It diverts obsolete mobile phones from landfills and increases the potential for reuse and recycling [
17,
22]. However, for buy-back programs to be successful, they need to be well-designed and implemented in a way that addresses potential challenges, such as transparency and fairness of the valuation process for old devices, ensuring data security and complete erasure of personal data from the device [
22], and a convenient and easily accessible method of return through collection points, mail-back services, or partnerships with retailers [
21]. Social influence, from social networks, family, and friends, can motivate users to reuse and recycle their devices. This effect varies depending on demographics. For example, males, middle-aged and older adults, and those with higher incomes are more likely to return and recycle a phone due to the social influence of friends and family [
6,
8].
Overall, buy-back programs can play a vital role in promoting responsible e-waste management and fostering a circular economy for smartphones, contributing to both economic and environmental benefits.
One key approach to extending a smartphone’s life is to encourage multiple user service cycles, thereby prolonging its use phase. A study on the lifecycle assessment of smartphones [
6] includes scenarios where consumers purchase remanufactured or second-hand devices, contributing to extending the device’s lifespan and promoting resource efficiency. Found research on quantifying the total lifetimes of consumer products [
1] highlights the significance of considering the “total lifespan” of a product, encompassing all its owners and uses, not just the initial ownership period. It emphasizes that second-hand markets play a crucial role in extending the overall lifespan of devices, contributing to a more circular economy model. Passing on smartphones as gifts or donating them is a relatively common practice; however, more often, people keep their devices in hibernation [
13,
17,
18]. Hibernation rates have been observed to range from 40.3% in Korea to 84.9% in Finland. A survey conducted in the Netherlands revealed that 61% of respondents store their end-of-life mobile phones [
16]. The average duration for which devices are kept in hibernation can range from half a year to a year and a half [
1], with specific findings reporting 2 years and 2 months in France and 1.6 years in Australia for hibernated mobile phones [
16]. Between 51% and 73% of electronics are reported to hibernate for at least a month before they are disposed of or passed on [
1,
16].
A study in Austria found that 12.2% of respondents gifted their old smartphones, while 17.2% donated them for recycling. Research in the UK indicated that 18.7% of participants gave their old devices to someone as a gift. A Chinese study revealed a higher proportion of gifting, with 35.7% of respondents passing their old phones to friends or relatives [
6,
8,
22,
23,
30,
31]. Interestingly, the highest rate of scenario is found in literature from 2015, mentioning that 64% of phones enter a second life, either through continued use by another consumer, typically a family member, or by being sold privately or traded [
18].
Users have different and unique motivations behind gifting or donating smartphones, such as providing a functional device to someone in need, passing on a functional device so it wouldn’t go to waste, minimizing personal data security risks by gifting to a trusted person, and decluttering and simplifying their own lives [
22].
There are potential economic and environmental benefits of a robust secondhand market for smartphones, where shifting from purchasing new smartphones to used ones could result in a considerable reduction in carbon footprint (52–79%) and Life-cycle Costing—LCC (5–16%). This highlights the ecological benefits of extending smartphone lifespan through multiple users in the second-hand market [
13]. Additionally, reselling allows for the recovery of residual value, extends the lifespan of devices, and potentially reduces the demand for new phones. The baseline scenario from respected research on lifecycle analysis has accounted for up to €288 in profit over 4.5 years (€64 per year) through the resale of old devices. This potential for economic gain is a strong incentive for consumers to participate in the resale market [
13]. Several sources highlight the growing importance of the used smartphone market, particularly in developed countries [
13,
22]. Factors driving this growth include:
The increasing affordability of used smartphones, making them attractive to budget-conscious consumers [
13];
Old devices offering similar features to new devices at a lower price [
13];
Platforms like eBay facilitate peer-to-peer reselling, making it easier for consumers to buy and sell used devices [
22].
However, it’s noticeable that a small percentage of smartphones reach a second user due to consumer perception, which includes concerns about the quality, functionality, and social desirability of used devices [
13,
23]. Additionally, manufacturer practices such as planned obsolescence, limited software support for older models, and designs that hinder repair can reduce the attractiveness and lifespan of used devices [
23,
30]. Therefore, it is essential to introduce measures that encourage and facilitate the reselling of old phones, such as raising consumer awareness about the economic and environmental benefits of reselling, providing platforms and infrastructure for secure and transparent transactions, and implementing policies like Extended Producer Responsibility (EPR) to incentivize manufacturers to participate in take-back and resale programs [
22].
Promoting the reselling of old smartphones is crucial for fostering a circular economy in the mobile phone industry. Addressing consumer concerns, improving market transparency, and implementing supportive policies can all contribute to a thriving resale.
The sources highlight the distinction between proper and improper disposal of smartphones, emphasizing the significant environmental and health implications of each approach [
2,
16,
17,
18,
20,
22,
30]. The need for recycling obsolete mobile phones has increased as the in-use lifespans of these devices have become shorter. The number of old mobile phones ending up in recycling facilities differs between studies, ranging from 2% to 16% [
8,
23]. Research on smartphone lifecycle assessment [
6] compares the carbon footprint associated with the EoL collection of old phones for reuse. It suggests that recycling, while environmentally beneficial, should be considered alongside reuse and remanufacturing as potential EoL strategies.
Proper disposal methods, often promoted through initiatives like EPR and take-back schemes, focus on maximizing resource recovery and minimizing harm. This involves handing over old devices to certified recyclers who utilize specialized processes to extract valuable materials, such as gold, silver, copper, and palladium. This not only reduces the need for mining virgin resources but also prevents hazardous substances from contaminating the environment [
12,
16,
22,
52]. Devices collected through trade-in programs or buy-back schemes can also be professionally refurbished and resold, extending their lifespan and reducing the demand for new production. This aligns with the principles of the circular economy [
2,
18]. Also, some organizations accept old smartphones for donation, either to provide communication devices to those in need or to repurpose them for other functions. This approach can further extend the device’s lifespan and delay its entry into the waste stream [
1].
Formal recycling programs for smartphones often face low collection rates, posing a challenge to achieving higher resource recovery and reducing the environmental impact of e-waste [
12,
18,
31]. Improper disposal, on the other hand, poses significant risks to both the environment and human health. Discarding smartphones in landfills leads to the leaching of toxic materials, such as lead, mercury, and cadmium, into the soil and groundwater, contaminating ecosystems and potentially affecting human health [
18,
30]. Burning e-waste releases harmful pollutants into the air, contributing to air pollution and respiratory problems. Additionally, valuable materials are lost in the process [
4,
18].
The sources consistently emphasize that consumer awareness and responsible actions are crucial for ensuring proper smartphone disposal. Encouraging participation in buy-back programs, trade-in schemes, and formal recycling initiatives is essential. Promoting a “Slow Smartphone Movement” involves creating a counter-culture that values longevity, challenges consumerism, and encourages and supports sustainable consumption practices. This could be achieved through [
17,
27,
30,
34]:
Public awareness campaigns educating consumers about the environmental and social costs of rapid smartphone turnover [
17,
30];
Social marketing, i.e., social media and influencers to normalize prolonged smartphone usage and promote repair and reuse [
22,
30];
Establishing online and offline communities that offer support, resources, and a sense of belonging to individuals who choose to use their devices longer [
30].
The emphasis on the high importance of lifespan prolongation is constant. Extending the device’s lifetime from 2 years to 4.5 years, with repair, leads to a significant reduction in the carbon footprint. With a battery change, a one-year extension of the product’s lifetime would result in a 29% reduction in corresponding greenhouse gas (GHG) emissions, or a 23% reduction with a display change. A two-year extension, accompanied by a battery replacement, would result in a 44% reduction in GHG emissions, or a 40% reduction with a display change [
6,
13]. Coherent with the conclusions of the European Environmental Bureau, 472 million Europeans owning a phone would translate to 8.11 Mt CO
2-eq. in emissions in the baseline scenario, which are primarily from phones. Assuming a one-year extension of the mobile phone’s lifetime, including replacement of the battery and screen, this would reduce annual emissions for mobile telephones to 6.23 Mt CO
2-eq. Adding another year of lifespan, including changes to the battery and display, would bring the total to 4.91 Mt CO
2-eq. in emissions. Thus, extending the product lifespan by 2 years would save 3.21 Mt CO
2-eq. in emissions, which is equivalent to over 2 million cars off European roads daily [
20]. Similarly, research [
29] from Laos finds that a 7-year period of use, considering 90% successful repairs, would result in 59 kg CO
2eq. per user, which is equivalent to a 34% decrease in GHG emissions compared to the baseline scenario of 2.8 smartphone replacements in 7 years, without a single repair, respectively.